Abstract
This study proposes an evaluation method using C-band Sentinel-1 synthetic aperture radar (SAR) data to provide evidence of flood characteristic changes after the restoration of a floodplain. A portable, flexible evaluation framework has replicated previous change detection research approaches to analyse a Natural Flood Management (NFM) project on the Sussex Ouse river in southern England, conducted by the Sussex Flow Initiative (SFI), to ascertain how control measures have helped mitigate flood risk. GIS operations were conducted on the mapped results of the change detection procedure to identify how flood area, form and compactness have been affected after the NFM installation restored a floodplain to slow river flow and how these changes relate to the overall aims of the project. Innovative means were employed to verify the change detection methodology by sampling flood records from internet-published drone footage. The overall accuracy achieved using the Change Detection and Thresholding (CDAT) technique was 75%. The use of SAR data provides evidence of how NFM features function during significant flood events, providing a mapped delineation of the actual flood extent. A comprehensive scorecard has been developed to evaluate the positive and negative outcomes of the spatial changes that have manifested in post-restoration floods, in comparison to inundation before the installation. Results from this study have been included in the annual report of the SFI project to demonstrate how key features have attenuated flood waters in accordance with design intentions.
1. Introduction
To meet the challenges posed by climate change, long-term English government investment in flood risk planning is now considering the exploitation of Natural Flood Management (NFM) techniques to slow down and store floodwaters in conjunction with traditionally engineered solutions [1]. NFM installations form a key facet in reducing flood risk to achieve policy goals set in the UK 25 Year Environmental Plan [2]. Proposals include funding to increase knowledge and learning in the application of NFM techniques.
Currently, very little specific research exists that has evaluated the effectiveness of NFM techniques in positively affecting flood events. A US study from 2004 looked at over 37,000 river restoration projects, but could only find 10% that considered any form of assessment/monitoring, and ‘most of these… were not designed to evaluate consequences of restoration activities or to disseminate monitoring results’ ([3], p. 637). This lack of performance monitoring is still evident, which has motivated the development of a strategic approach in monitoring natural infrastructure projects, such as NFM [4]. Evidence has been gathered in the UK on the use of natural processes in ecosystem services, which includes river and floodplain restoration. However, there is an acknowledgement of a current lack of field-based verification of potential benefits, especially highlighting the identification of flood risk management advantages [5].
Bernhardt et al. [3] implore the use of some sort of assessment to ‘enable restoration practitioners… to understand what types of activity are accomplishing their goals’. The accessibility and temporal consistency of satellite imagery, such as the Landsat and Sentinel programmes, provides a reliable platform from which standardised processes can be deployed to compare relative NFM performance against more intensive flood management interventions.
Remote sensing techniques combined with Geographic Information Systems (GIS) provide the opportunity to evaluate the performance of NFM installations at every scale of their implementation. Passive and active satellite systems can be used to sense water surfaces, including, with some technologies, through dense vegetation and in challenging weather conditions. Recent research has advocated the use of these resources in measuring the performance of nature-based solutions (NBS), such as NFM [6]. This catalogue of data, with global coverage and high temporal resolution, provides a rich library from which changes in flood patterns can be analysed. GIS provides the tools to manipulate data to visualise and analyse these changes in relation to how they may affect the landscape in a river or wetland catchment.
Optical satellite systems passively use reflectance values in the electromagnetic spectrum to sense the Earth’s surface to very high temporal and spatial resolutions. Open-source multispectral imagery from the Landsat and Sentinel-2 optical satellites has been used to combine infra-red, near infra-red and green wavelengths to effectively identify flood waters [7].
The prevalence of cloud cover is an important consideration when sensing flood events. Whilst this has been extensively addressed in flood inundation studies using spectral imagery [8], Synthetic Aperture Radar (SAR) technology has the ability to penetrate cloud cover [9]. SAR is an active remote sensing technique that transmits and receives bursts of microwave energy. These received bursts are measured as fractions of the incident energy emitted by radar and processed as intensity values, referred to as backscatter. Imagery data contain these received intensity values and phase information, which is used to identify land cover features, such as water surfaces and conditions, for example, soil moisture content. Key considerations identified for SAR use in flood detection and wetland monitoring are as follows [10]:
- Microwave frequency: X- or C-band for open wetlands/floodplains. L- or P-band for monitoring flooded forests, with some sensitivity at C-band.
- Polarisation: co-polarisation (vertical emittance and vertical return—VV) or cross-polarisation (vertical emittance and horizontal return—VH).
- Incidence angle: low (20 to 40°). Below 20° for flooded forests.
- Spatial resolution: high.
- Sampling frequency: high.
These considerations highlight another important aspect of SAR technology. Where flood extent may be masked by foliage, SAR has varying abilities, depending on the wavelength range used, to penetrate vegetation [9]. Lower-frequency P- and L-band sensors are more suitable for forest canopies. C-band has been found to be more effective in wetlands, where more herbaceous vegetation is prevalent.
Polarisation refers to the geometric plane of the radar wave. Particular configurations have been found to ably detect flooding under vegetation, as the considerations set out above. The orientation of branches and leaves scattering incident energy will have a significant effect on the polarisation of received energy transmissions by the sensor [10]. Manjusree et al. [11] evaluated water body detection in different polarisations and found VV to have higher sensitivity to surface roughness than VH. Clement et al. [12] proposed that pluvial flooding cannot be detected in VV polarisation, as flooding away from the floodplain was only detected in VH data.
Where there is no surface wind disturbance, the flat nature of water features acts as a specular reflector [13]. Incident energy bounces off the surface at an angle (forward scatter), diverting away from the satellite sensor. Water bodies are, therefore, represented as dark, almost black features, whereas the multidirectional scattering and attenuation of incident energy caused by land features, such as trees and vegetation, will return a greater proportion to the sensor (backscatter) and display more brightly. SAR flood detection techniques rely on the recognisably low backscatter characteristics of water surfaces to delineate areas of inundation. Water surface backscatter values have been found to range from −6 to −24 dB [11,13].
In comparison to water, the surface roughness of vegetation and forests will result in strong backscatter intensity. However, a flood situation presents the scenario whereby the presence of water can, depending on vegetation type, actually increase intensity due to a double bounce effect from the flood surface below. However, the forward scattering of inundated wetland terrain, such as marshes, without the denser cover provided by trees, actually reduces the radar backscatter [10]. Water depth in vegetated areas also has an effect on C-band backscatter, where over a certain depth, energy starts to forward scatter [14].
SAR intensity can also be affected by radar shadow and foreshortening. Shadow effects are caused by more rugged terrain or high buildings. Foreshortening and layover effects are the result of the incidence angle and range of the SAR technology employed. Using images on the same orbit negates these effects during analysis [15].
There is also a seasonal dimension to consider with all remote sensing applications. For SAR, Martinis and Rieke [16] found seasonal freezing affected the variability of backscatter returns. In summer, it has been found that water in marshland acts as a corner reflector, resulting in higher backscatter values. The growing seasons affect the sensitivity of agricultural land, where there can be reduced clarity in winter compared with water [17]. Martinis and Rieke [16] also found there to be a large backscatter variance in agricultural land over the phenological cycle, in addition to soil moisture changes and even furrow orientation. Seasonality plays a major role in how flood inundation is detected. Schlaffer et al. [18] highlight the difference between land where the dielectric constant (the electrical characteristic measurement of a surface) gradually increases with rises in soil moisture during wet seasonal periods and sudden change to dry land. A greater drop in backscatter intensity is experienced in the latter scenario.
These changing characteristics of surface features preclude the use of empirically defined thresholds to detect flood waters. However, fuzzy logic-based algorithms and change detection have been found to achieve more stable flood detection thresholds [16]. The frequency of satellite-captured imagery has also provided the opportunity to build consistent profiles of flooded and non-flooded pixels in a location, from which probabilistic flood detection procedures have successfully been developed [19].
Change detection also lends itself well to scenarios where temporal comparison of SAR images is used to detect flood waters [20].
Change detection presents the opportunity to capitalise on the accessibility and global coverage of SAR imagery. This form of remote sensing analysis can be described as ‘the process of identifying differences in the state of an object or phenomenon by observing it at different times’ ([21], p. 989). Of fundamental importance is ‘controlling all variances caused by differences in variables that are not of interest’ ([22], p. 331). This requires that all variances other than the variable of interest, in this case land cover, are as far as possible constrained. Using the same data source and processing specifications allows the focus of variability to be concentrated on changes to backscatter in relation to a flood event. The availability of suitable data will be dictated by flood event occurrence dates, budget restrictions, and in application to the evaluation of where flood management measures have been introduced, identifying flood events pre- and post-installation that are seasonally aligned [23]. There is also the trade-off between budget and spatial resolution that will impact the overall accuracy potential [24]. As outlined above, phenological and seasonal variances need to be minimised as much as possible in change detection [24]. Clement et al. [12] chose to apply a secondary threshold to overcome seasonal variation, using a global threshold for land–water delineation.
To provide meaningful insight, four sets of information that should result from change detection analysis have been identified ([24], p. 2368):
- ‘Area change and change rate’
- ‘Spatial distribution of changed types’
- ‘Change trajectories of land-cover types’
- ‘Accuracy assessment of change detection’
A multitude of different change detection techniques in remote sensing and GIS application exist [24] that are suitable for SAR flood mapping:
- Image differencing specifically identifies the dimension of change/non-change. Whilst easy to understand, threshold values are difficult to establish. Standard deviation provides a balanced threshold value, but will not be suitable if there is any imbalance in change values. Kappa analysis should, therefore, be used to determine the suitability of the threshold values ultimately used [25].
- Principal Component Analysis (PCA) transforms raw data values of two datasets to highlight otherwise hidden differences. Knowledge of the backscatter characteristics of the classes to be analysed and, again, threshold settings are fundamental to preserving accuracy [25].
- Post-classification is a change detection technique that executes a comparison of multitemporal datasets after a classification process has been conducted and hence needs no further classification to identify further change information. Whilst elementary, the number of steps in a post-classification process does risk introducing inaccuracies.
- Matgen et al. [26] found that a simple change detection process using manual threshold selection achieved comparable results to a more sophisticated process involving a probability density function stage to identify optimum thresholds and region growing to delineate homogenous areas of water bodies. The root-mean-square error (RMSE) in terms of pixels for each method, respectively, was 1.29 and 1.27.
Image differencing and PCA have an advantage over other techniques to restrict error potential by only classifying areas of change and requiring specific reference data [25].
Essentially, the identification of a suitable change detection method centres on the specificities of a study and is heavily influenced by analyst experience with a particular method. The use of combined techniques has also been employed to improve results [24].
A change detection approach based on statistical analysis of a large set of reference images to obtain a comprehensive understanding of backscatter variance within an Area of Interest (AOI) yielded spatial agreement of 97% [15]. This method provides the ability to build a statistical profile of flood events before and after the installation of flood management measures on a river catchment and uses the threshold coefficients from a method termed change detection and thresholding (CDAT) [27]. CDAT can also be applied to compare flood events, using image differencing and a decision-based thresholding process to produce spatial agreement of between 89% and 92% against Landsat classification [27]. A similar CDAT method produced a Kappa statistic of 0.778 in VH polarisation and 0.799 in VV [12]. Decision-based thresholding masks certain pixels not meeting specific criteria to minimise possible misclassification. A threshold is then set for the residual dataset of difference values derived from the mean and standard deviation values. Maximum slope [27] and height above nearest drainage (HAND) [12] have been used as criteria to minimise misclassification by removing areas where flood waters will not accumulate.
The CDAT method has an elementary approach that can be easily automated. It can also be flexibly applied to most areas of interest, including the use of SAR with different incidence angles [27].
The Sentinel-1 satellite system uses C-band microwave frequency. The incidence angle range in the Interferometric Wide (IW) swath mode is 29.1 to 46°, with the dual options of co-polarisation (VV) or cross-polarisation (VH). Level 1 Ground Range Detected (GRD) IW products have a 10 × 10 m resolution. Temporal resolution is 12 days. The practical consideration of acquisition cost also has to be included with these requirements, as the Sentinel programme provides open access to datasets.
For change detection, at the pre-processing stage of remotely sensed data, the exact replication of chosen parameters for multitemporal viewpoints, such as image registration, is of paramount importance. This is also the case for radiometric correction, which needs to be consistently applied to all datasets used [24]. Better water/land separation in flood mapping has been found using sigmaθ radiometric calibration [28].
To provide further context to SAR imagery, local historical meteorological records, such as precipitation, air temperature, soil temperature and wind conditions, can help interpret imagery data [17]. Local river records are also important in mitigating the temporal lag between the flood peak and the satellite pass. Minimising this period is crucial in mapping the full extent of the flood [20].
Previous flood mapping research has found optimum speckle reduction by using the Lee filter with a 7 × 7 m window [13] and the Median filter with a window size of 5 × 5 pixels [12,28]. A 3 × 3 pixel Gamma Maximum-A-Posteriori (MAP) filter has been found to have better computational efficiency and quality of results [11,29]. An evaluation of speckle filtering algorithms based on C-band RADARSAT imagery for flood delineation also found the Gamma MAP filter, with the same window size, achieved the best results based on mean squared error (MSE) and signal-to-noise ratio (SNR) ratio, and was comparable using the speckle suppression index (SSI) against the Lee and Frost filters [30]. It should be noted, though, that the effect of speckle filtering is a reduction in image resolution, and changes to pixel values depicted as speckles provides the potential for misclassification of flood water cells [31].
The process of accuracy assessment uses ground truth records to verify floods. Unless reliable records of the actual flood extent have been captured, alternative ground truth data with suitable spatial resolution is required. A remote AOI will be dependent on other remotely sensed data sources, such as Landsat or Sentinel-2 imagery [12,27]. Modelled flood extent data can also be used [12].
Whilst research exists that seeks to evaluate the installation of various NFM measures, focus has been on the use of hydraulic modelling or ground-based monitoring to assess performance in flood situations [32]. Key factors to be considered include the main objectives of the NBS, performance criteria, elements affecting NBS performance, suitable available data and practical monitoring scale [6]. There are no internationally recognised monitoring standards for NFM or the wider domain of NBS. Indicators can be objective or subjective in focusing on overall project goals and are usually identified during the initial design stage of the NBS installation. Project management principles apply in ensuring that indicators are SMART (simple, measurable, achievable, relevant and time-bound).
Budget is key to how monitoring is incorporated through modelling, new ground-based sensor technology or remote sensing. The use of remote sensing has been promoted to monitor the performance of NBS installations after fluvial floods at catchment scale, due to their extensive geographic coverage, cost-effectiveness in most circumstances and the ability to produce data in poor weather conditions [6].
This study proposes the use of SAR remotely sensed satellite imagery to support and enhance the evaluation of NFM installations. Change detection provides an accurate and effective methodology to detect the effects on the spatial form of inundation in a riverine region during major events before and after NFM floodplain restoration. Most NFM projects are smaller-scale, community-driven initiatives that have piloted approaches that augment and, in some cases, provide an alternative to traditionally engineered flood solutions. The philosophy, therefore, in undertaking this study has been to use only open-source data and software. This will help strengthen the portability of this research for use in evaluating other flood management projects that have not considered how SAR remote sensing can be used to evaluate inundation performance.
The aim of this study is to apply SAR change detection to provide an evaluation of the effects of floodplain restoration on the characteristics of flood events before and after restoration. Evaluation assesses the overall spatial effect on the river catchment in question and in specific relation to the floodplain restoration and other NFM measures employed. A restoration with project goals to provide beneficial changes to flood event characteristics was identified and suitable SAR imagery selected in terms of seasonality, river level records and weather conditions affecting backscatter sensitivity. The accuracy of detected floodwaters was assessed with the use of local ground truth sample site results. Spatial flood characteristic changes were evaluated on the basis of flood extent, form and compactness across the catchment area versus the identified project goals.
2. Materials and Methods
2.1. Study Area
The Sussex Ouse is a lowland river system running through the Weald geology of clay and sandstone, before cutting through the chalk downs around the town of Lewes and flowing into the English Channel at Newhaven. Cockhaise Brook is approximately 8 km long and connects with the Ouse in relatively more hilly terrain, in a varied geological landscape of Wadhurst clay and the start of the High Weald sandstone.
The Sussex Flow Initiative (SFI) is a multi-agency project that has installed NFM measures in the Ouse catchment to reduce flood risk by re-engaging the floodplain. The main measures are situated on Cockhaise Brook at Woodsland Farm, near the market town of Haywards Heath in West Sussex. These were introduced to reduce local flood risk around the now-residential Cockhaise Mill buildings. The AOI is approximately 9 km2 in size and is shown in Figure 1.
Figure 1.
The Cockhaise Brook AOI in southern England including installed NFM features, the site of the closest gauging station and local infrastructure. Base map features: openstreetmap.org/copyright.
The main measures installed were two ‘Run-off Attenuation Features’ (RAFs), more commonly referred to as scrapes, both approximately 500 m2 in area. Figure 2 shows a photograph of the primary scrape, partially flooded in early spring 2022. These scrapes are designed to attenuate water during a substantial flood to alleviate areas at risk downstream.
Figure 2.
The primary scrape installed on reconnected floodplain adjacent to Cockhaise Brook to attenuate flood waters. Photograph © S. E. Jarrett.
2.2. Data
C-band SAR imagery from Sentinel-1 (S-1) satellites with the same specification was acquired to represent two scenarios: a specific fluvial flood event and a baseline snapshot of seasonally low river flow. Records from the closest downstream gauging station were used to identify similar river levels for flood and reference dates before and after the NFM installation and for a ground truth flood event. Nearby weather records were also consulted, to ensure the wind conditions of the flood and reference images were as closely aligned as possible, as this may have an effect on the satellite backscatter for open water.
Image differencing change detection formed the basis of the study approach. The CDAT method has demonstrated between 77% and 91% agreement with Landsat flood classification and has been used in situations where there is a lack of ground truth data [27]. As the SFI NFM project is quite small scale, accurate local flood records had not been kept by agencies. This, along with persistent cloud cover during periods of flood susceptibility, make it difficult to use optical satellite imagery, such as Landsat.
A pre-NFM data extent was set from when the first Sentinel-1 images became available in April 2014 until before the first NFM features were installed in December 2018. The temporal window for post-restoration data was from October 2019 (the installation date of the final NFM feature) onwards.
Selection of comparable datasets capturing the river in a seasonally benign state (baseline) and during the peak of a flood event (flood) was based on specific criteria to control all input variables as necessitated by change detection principles. The criteria take into account:
- The satellite pass time (ascending or descending);
- Wind conditions and direction.
Wind conditions have the potential to influence backscatter values on flood waters through surface ripples/waves acting to disperse radar waves rather than act as a specular reflector [11].
The Gold Bridge gauging station, situated approximately 13 km downstream of the main NFM features, is the nearest data source for river flow volumes. For river level records, the Freshfield Bridge gauging station, 6 km downstream, provides a more accurate basis for determining peak flood levels for the AOI. Although this was augmented with the Gold Bridge flow records.
From the UK National River Flow Archive, the highest peak flow recorded at Freshfield Bridge since the NFM features were installed was 67.69 m3 per second on 20 December 2019. An S-1A descending image was captured at 6 a.m. on this date, which provided data at the greatest peak of the flood. The size of the flood event generated substantial local media interest, providing potential leads, upon which ground truth datasets could be formulated.
River level records at Freshfield gauging station for the pre-NFM period from when S-1 imagery became available were analysed first, to identify the largest flood peak from which to map inundation before management measures were in place. The highest level recorded was 2.12 m (daily average 1.75 m) on 11 January 2016, with the fourth highest the day before measuring 1.6m. The blue zone in Figure 3 illustrates the short peak window in which SAR imagery could be used (10 to 13 January 2016). A baseline date could be selected from the period shown in green, where the river was at consistently low levels.
Figure 3.
Daily average levels recorded at the Freshfield Bridge gauging station on the Sussex Ouse for the period around the highest flood peak between the launch of S-1 satellites and the installation of NFM measures on Cockhaise Brook. The coloured zones illustrate potential dates for baseline data (green) and flood data (blue).
S-1A imagery capturing the AOI at a pre-NFM flood peak was available on 10 January (fourth highest recorded level) in a descending pass and 13 January in an ascending pass (recorded level 0.45 m compared with the 1.75 m peak on 11 January). Both of these dates had potentially different insights into the flood: 10 January provided the fourth highest recorded level; 13 January a snapshot of flood waters as the river level receded. Local weather records show relatively strong southeasterly wind speeds of 35 and 22 km/h, respectively, on both of these dates.
It can be seen in Table 1 how the imagery selection criteria have identified compatible dataset selections in terms of the baseline state and flood event datasets, with the same satellite specification and similar wind conditions. Reference has been made to the average flow recorded at Gold Bridge, to provide greater context as to the size of the flood on the Sussex Ouse.
Table 1.
Summary of key S-1 data for the selected flood and dry dates for the pre-NFM change detection operation.
The highest post-NFM flood level recorded at Freshfield Bridge was 2.68 m (daily average 2.31 m) on 20 December 2019. To put the magnitude of the flood into context, the highest ever daily average level recorded at the station was 2.63 m in January 2008. As no comparable pre-NFM flood exists, data around this date, illustrated in purple in Figure 4, could only be used for analysis of local ground truth sites to assess accuracy.
Figure 4.
Daily average levels recorded at the Freshfield Bridge gauging station on the Sussex Ouse for the period around the highest flood peak post installation of NFM measures on Cockhaise Brook. The coloured zones illustrate potential dates for baseline data (green), flood data (blue) and flood data without a comparable pre-NFM event (purple).
The next largest post-NFM flood occurred on 27 November 2019 and, at 2.14 m (daily average 1.77 m), was almost exactly the same level as reached in January 2016. Suitable dates around this peak are shown in blue in Figure 4. Potential baseline data periods are shown in green.
S-1B imagery in a descending pass across the AOI was available on 27 November 2019, capturing the flood event peak. Local weather records show very strong easterly wind speeds of 64 km/h on this date.
The compatibility of the selected datasets for the post-NFM flood can be seen below in Table 2 in terms of the satellite specification and wind conditions for 9 December 2019, as a baseline for the flood event of 27 November 2019.
Table 2.
Summary of key S-1 data for the selected flood and dry dates for the post-NFM change detection operation.
To remove the possible effects of shadow in elevated areas producing false positives, hilly terrain was masked using a Digital Elevation Model (DEM) dataset [12]. Replicating the parameters used by Long et al. [27], a mask removing slope over 3 degrees was applied to the S-1 datasets. The SRTM 1 Arc-Second Global DEM dataset with a 30 m resolution was used, from which a slope layer was derived with QGIS software and a mask created for cells with a slope of less than 3 degrees.
S-1 data can be acquired in both ascending and descending passes in Interferometric Wide (IW) mode, with dual polarisation. C-band wavelength radar waves are, therefore, emitted in vertical polarisation and the backscatter responses recorded in vertical or co-polarisation (VV) and horizontal or cross polarisation (VH).
IW mode S-1 datasets have a 250 km width, based on 3 sub-swaths and 5 × 20 m resolution. S-1 Level 1 Ground Range Detected (GRD) data products were acquired for the study, with a high-resolution setting. Prior to release, these datasets had been multi-looked and projected based on the Earth ellipsoid model.
2.3. Pre-Processing Procedures
Pre-processing of the GRD datasets was carried out using the European Space Agency (ESA) SNAP software, based on the following specification:
- Orbit State Vectors (OSV).
- ◦
- The recommended SNAP parameters of Sentinel Precise OSVs and 3rd polynomial degree were used. This process improves the geographic accuracy of the image [28].
- Removal of thermal noise.
- Calibration.
- ◦
- GRD pixel digital numbers (DNs) were calibrated to sigmaθ values to improve separation between water and land [28].
- Terrain Correction.
- ◦
- The SRTM 1 Arc-Second DEM dataset was referenced to adjust sigmaθ values to geocode the image using bi-linear interpolation of the DEM values and nearest-neighbour resampling to the S-1 image.
- ◦
- Pixel resolution was 10 m azimuth × 10 m range.
- ◦
- A WGS 84 geographic projection was used for the terrain correction.
- Speckle Filter.
- ◦
- Other SAR flood detection studies have extensively tested how different speckle filters used in the pre-processing stage affect flood detection capabilities. To maintain consistency with the methodology used by Long et al. [27], the Gamma MAP filter was applied to the GRD dataset.
- ◦
- The Lee filter has been proved to reduce the occurrence of ‘false positives’ [13] and was tested against Gamma MAP.
- ◦
- As the AOI is very small in comparison with other change detection research, a 3 × 3 filter size was used.
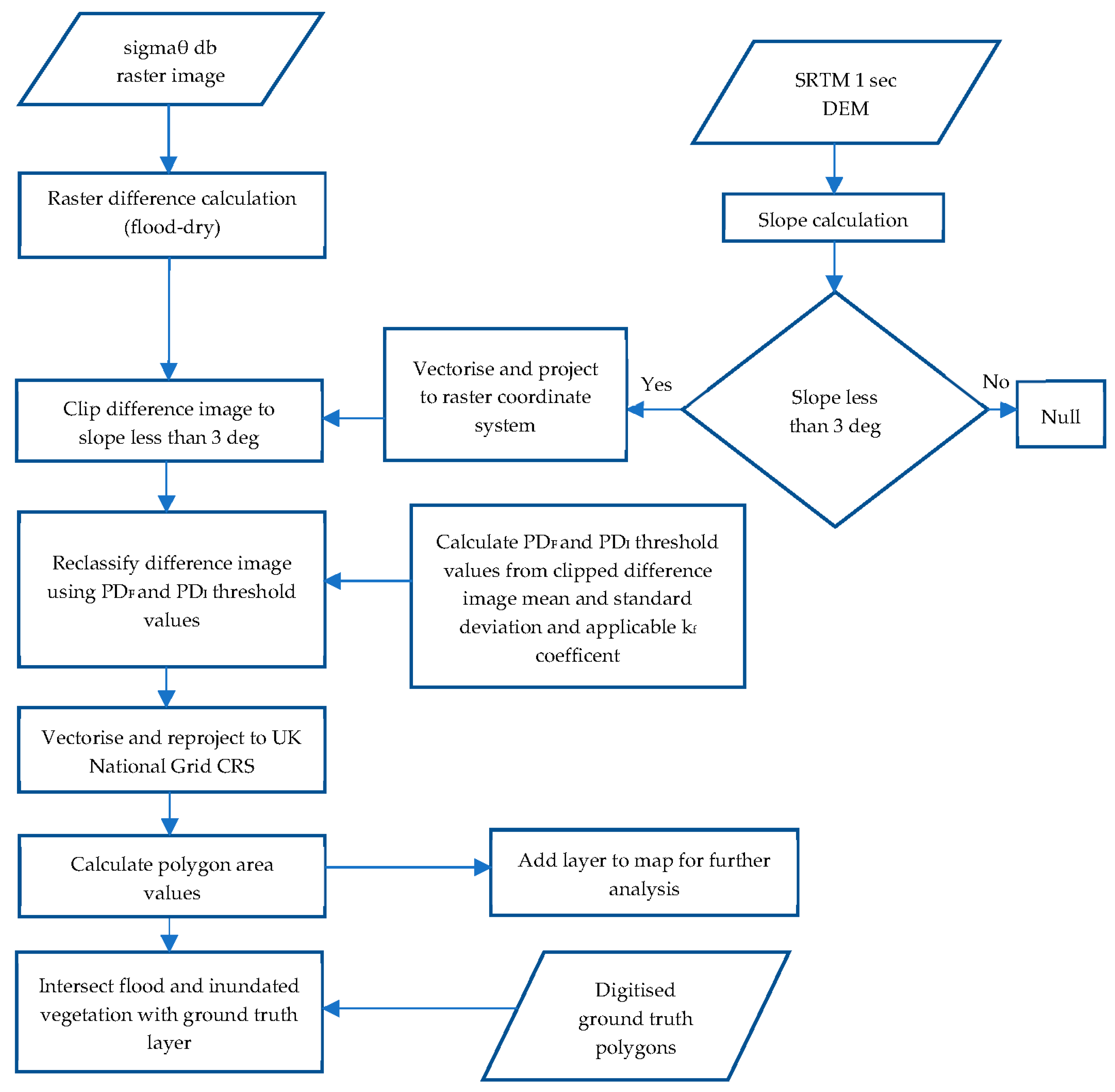
2.4. GIS Workflow
After pre-processing in SNAP, the raster sigmaθ datasets of dry and flood images were manipulated and analysed in QGIS as the workflow shown in Figure 5.
Figure 5.
GIS flood inundation change detection workflow.
The QGIS raster calculator tool was used to undertake the change detection image differencing task. A new raster layer of the difference between the flood and dry values was created and clipped by the mask layer of all slopes less than 3 degrees. The mean and standard deviation values from the resultant masked image difference layer, where the slope was less than 3 degrees, were then used to formulate histogram thresholds to define open flood water and inundated vegetation pixels.
2.5. Histogram Thresholding
The histogram thresholding formula devised by Long et al. [27] was applied to the sigmaθ dB difference of the flood minus reference values to classify open flood water pixels (PDF), where lmean and lσ are the mean and standard deviation, respectively, of the difference image (D) that has been masked with the layer of sloped surfaces of less than 3 degrees, and kff is the coefficient value:
PDF < ({lmean[D]} − kff*{lσ[D]})
All pixel values below the difference between the pixel mean and the standard deviation, multiplied by the selected kff coefficient for open flood water, are classified as flooded.
The threshold formula to identify inundated vegetation is below:
PDv > ({lmean[D]} + kfv*{lσ[D]})
Here, all pixel values above the sum of the mean and the standard deviation, multiplied by the selected kfv coefficient for inundated vegetation, are classified as flooded.
Threshold values were, therefore, defined that slice the tails of the overall image difference histogram into detected flood water and inundated vegetation, as depicted by the orange lines in Figure 6 for the 21 December 2019 flood and the reference date of 20 November 2019. The use of the image dataset mean (shown by the red line) and standard deviation (shown by the green lines) ensures that these thresholds are ‘sensitive’ to the land cover depicted, making this method applicable to most landscapes [27].
Figure 6.
Histogram of sigmaθ dB values for the difference between the flood image of 21 December 2019 and dry image of 20 November showing the key statistical values used to determine threshold values defining open flood water and inundated vegetation.
For detected flood waters, these thresholds identify changes in radar backscatter where, in the baseline image, there was surface roughness depicting, for example, vegetation. In the flood image, these areas produce very low backscatter values, due to the submerged land acting as a specular reflector. The resultant large negative differences in sigmaθ dB values, therefore, indicate a change in state from possibly vegetated land cover to flood conditions.
Conversely, the detection of inundated vegetation is achieved by identifying sigmaθ dB values that have increased due to the reflectance effect of water below the herbaceous cover increasing the scattering of radar waves. Under a certain depth of cover between the vegetation and the water line, sigmaθ dB values start to decrease as vegetation becomes less disruptive in scattering reflected radar waves [14].
These anticipated responses of open flood water and inundated vegetation need to be considered in context to the effect of wind on landscape surfaces. Local weather records provide a reference, from which compatible temporal datasets have been selected.
2.6. Accuracy Assessment
The accuracy of the methodology was assessed using ground truth sample sites with the following characteristics:
- Predominantly natural surfaces, to replicate the landscape around the SFI project.
- In terrain with a slope of less than 3 degrees.
- A cohort depicting flood reference sites that may be susceptible to fluvial inundation, but that are not permanently flooded. The chosen CDAT method is reliant on seasonally similar dry and flood datasets to limit the effect of change due to the agricultural cycle.
- A cohort depicting dry reference sites that even in high-magnitude events do not flood.
These ground truth sites needed to be relatively large and ideally situated around the Sussex Ouse catchment in order to be relevant to the AOI at Woodsland Farm.
Official local flood records provided either areas highlighted only as at risk or road locations that were not accurate enough to reliably ascertain flood extent. From a temporal perspective, these sources introduced uncertainty, for example, when did the area highlighted as at risk actually flood, if at all?
The most reliable flood evidence that could be used as a source of ground truth data was drone footage published on YouTube of the December 2019 floods in Sussex. Photographs with date records were also found on Facebook of this flood. These records were used to digitise the flood extent in QGIS using a Google Map base layer and areas that could reasonably be assumed would not have been breached, on the basis of their relative distance from the flood, and that showed no obvious evidence within them of receded flood.
From an onsite meeting held with the SFI, specific areas of persistent flood and reliable ‘dry’ areas were also recorded. These samples were small, ranging from 0.5 to 1.2 hectares, but provided certainty of flood and dry locations at the flood peak on the Cockhaise Brook itself.
In total, an array of 22 suitable ground truth samples were used from 6 different sites across Sussex, as illustrated in Figure 7, together with the nearest gauging station used to temporally assess flood peak.
Figure 7.
Map of the ground truth site locations and nearest river gauging station. Base map features: © OpenStreetMap.
Table 3 sets out the temporal and locational issues to be considered in using these samples. The largest temporal difference of 7 days is at Hellingly. The Euclidean distance from the NFM features provides context as to the variable distance of each sample from the AOI.
Table 3.
Temporal and locational variances for the selected ground truth sample sites.
Ground truth analysis was conducted on the consecutive days of 20 and 21 December 2019 to capitalise on available S-1 passes for these dates. This allowed an assessment of accuracy for the different wind conditions experienced on these days. S-1A descending imagery on 20 December corresponds with baseline data on 9 November 2019 in terms of the same satellite pass and at a time when the river was at a seasonally consistent low. Descending S-1B imagery was used for 21 December. The baseline date of 20 November 2019, again, corresponds with the same satellite pass and low river levels.
Table 4 shows the compatibility of the flood and reference dates for the S-1 datasets used in relation to wind conditions. This takes into account possible variations in backscatter intensity due to wind that will have a more adverse effect on VV polarised data.
Table 4.
Ground truth S-1 imagery in relation to wind conditions (as recorded at Shoreham-on-Sea weather station).
To ensure that optimum threshold parameters were applied to the AOI, a range of threshold values were classified in the flood/dry difference image for the ground truth samples. Based on the CDAT criterion devised by Long et al., kf coefficients ranging from 1 to 1.5 for flood waters (kff) and 2 to 2.5 for inundated vegetation (kfv) were used to calculate histogram threshold values [27].
From the results of the accuracy assessment, the optimum threshold values were applied to detect flood waters and inundated vegetation in the NFM AOI.
2.7. NFM Evaluation
An evaluation of the NFM features on Cockhaise Brook was undertaken on the basis of how comparable flood events before and after installation of flood management measures changed in terms of spatial characteristics. To aid this evaluation, Cockhaise Brook was broken down into six identified functional zones, referenced in downstream order, as shown in Figure 8, based on the following:
Figure 8.
Map of the conceptual functional zones of Cockhaise Brook with numbering relating to their downstream order. Base map features: openstreetmap.org/copyright.
- Zone 1—Area immediately to the north of the bridge on Keysford Lane, where from the author’s own site visit, evidence of recent flood waters breaching the lane was observed. There is also a small stream in this location, which may be affected by the installation during high flows. Analysis of the pre- and post-restoration flood events would identify potential changes in extent to this area, indicating any possible adverse effects upstream of the NFM installation.
- Zone 2—Area immediately upstream of the main NFM scrape features. Smaller-scale floodplain reconnections have been carried out in this area, as well as Black Poplar tree planting to improve soil drainage. Again, analysis of change to this area would highlight how the NFM measures may have affected the flood extent immediately upstream and provide insight into any possible effects of the smaller-scale NFM measures.
- Zone 3—The main NFM scrapes and their immediate area. Changes in flood attenuation due to the scrapes could be quantified to provide specific evidence as to the direct function the scrapes provide in allowing high river levels to flow into reconnected floodplain.
- Zone 4—This zone was split down to take account of the effect of the Holywell weir. Overall, this zone was analysed for how the flood area and form may have changed after the installation of the main scrapes immediately upstream.
- Zone 4a—Area immediately downstream of the main scrapes to the confluence with Danehill Brook, below which is the Holywell weir. The weir is a remnant of the brook’s previous hydrologic function in providing power for the long defunct Cockhaise Mill. Changes in flood extent to this area would provide a measure as to how new attenuation volume created by the main scrapes affects the flood area and spatial form immediately downstream, up to the engineered break in flow created by the weir. This zone also contains two more areas of planted Black Poplar.
- Zone 4b—This area is immediately downstream of Holywell weir. A smaller scrape has been formed here, along with more planting of Black Poplar trees.
- Zone 5—The main tangible aim of the SFI project is to mitigate flood inundation around the Cockhaise Mill site. The topography in the vicinity of the mill defines a larger potential area of flood inundation on the southern side of the main road dissecting the zone. This includes an area where the SFI project has reconnected the floodplain to Cockhaise Brook. Changes in flood area and form in this location provide an indication as to how successful the upstream NFM features have been in mitigating and diverting flood waters away from the mill site.
- Zone 6—This is the stretch of Cockhaise Brook immediately to the north of the confluence with the main Sussex Ouse. Analysis would seek to identify how flood characteristics may have changed at this point.
A zonal perspective provides a framework to ascertain changes in flood extent in relation to how the main NFM features have been designed to function and to interpret any spatial effects that may be identified. Analysis was also conducted on the same basis in aggregate for all of the NFM measures employed on Cockhaise Brook. Zone boundaries were defined to the east by the rail line embankment running most of the length of the brook and to the west by hilly terrain. Therefore, only flood waters located between the brook and these features would be considered as having any potential causal relationship with the NFM features.
Fluvial flood water dispersal in relation to Cockhaise Brook was analysed by constructing buffer rings around the brook, from which a GIS intersection operation delineated the inundation area in each buffer zone. Patterns of dispersal area in relation to distance from the brook were compared pre- and post-NFM to identify if NFM measures may have influenced the restriction of flood water extent away from the source. This is specific to Cockhaise Brook, as it is bounded for much of its length by the railway embankment and steep terrain. For longer sections of the Sussex Ouse, where there are more changes in form of the river, more nuanced assessments of the relationship of flood waters to their origin could not be answered with this type of analysis. However, this provided a relevant relative indication of the dispersal of pre- and post-NFM flood events in this situation. Considering the modest size of Cockhaise Brook, a multi-ring 20 m buffer provided reasonable incremental zones of dispersal up to 400 m from the flood source.
Buffer analysis was also used to identify where post-NFM flood waters concentrate around NFM features on Cockhaise Brook and if these accumulations differ from the pre-NFM flood form. Around each NFM feature, 50 m buffers were constructed to calculate flood waters detected in this area.
Another indicator used to assess the dispersal of flooding at a zonal scale was the perimeter length of a constructed convex hull around the inundation extent. A convex hull provides a measure of the compactness of the flood extent. Again, this is project-specific, where compactness is considered desirable.
As has been demonstrated in the development of this methodology, to evaluate how NFM measures have changed the flood characteristics of Cockhaise Brook, comparable data pre- and post-NFM installation for a substantial flood event were not possible. S-1 data availability and the relatively short window between the advent of S-1 imagery and the NFM installation required that the comparison was based on the flood at its post-NFM peak, but in its ascendance/descendance for the pre-NFM event. Owing to this issue, it was considered most beneficial that the evaluation assesses the two stages of the pre-NFM extent in aggregate and separately. This, therefore, took into account the question of whether simply aggregating the extents may not actually depict the true extent of the flood at its peak. Further, simply comparing the flood area is misleading in terms of this comparability issue and in the fact that the essence of the NFM design is to naturally manage, not necessarily reduce the flood extent.
Therefore, a scorecard was designed to summarise the evaluation on a greater zonal basis that directly takes account of the NFM features and individual zones.
Using these classifications, the scorecard compared pre- and post-NFM scenarios as follows:
- Detected flood area; comparison of flooding overall, by zone, and the immediate extent of the NFM features from Zones 2 to 5.
- Flood form and location.
- ◦
- Visual analysis of mapped flood coverage and form in each zone.
- ◦
- Overall intersection analysis of both events to highlight locational changes in flooding.
- ◦
- Intersection of flood dispersal area in 20 m incremental buffer rings from the brook, with pre- and post-NFM comparison to identify changes in distance from the source.
- Flood compactness; assessed by comparing the perimeter length of a constructed convex hull around overall inundation.
Context was applied to these classifications as, for example, an increase in flood waters where attenuation that has been designed in the NFM installation is positive, whereas increases in flood water in a zone containing residential properties could be construed as a negative outcome. Further, where change did not occur, this could attract any of the positive, negative or neutral outcome classifications, due to the assimilate comparability issue of the pre-NFM ascendant/descendant stages with the post-NFM peak, or because of design intentions.
3. Results
3.1. Optimum Pre-Processing Parameters
The Lee and Gamma MAP filters were tested during the ground truth flood detection procedure. The results showed no difference in detection rates between these filters in either the dry or flood ground truth areas. Therefore, it was deduced that no improvement in flood detection, nor introduction of error from false positives in dry areas, was evident using the Gamma MAP filter in comparison with other suitable speckle filters.
3.2. Ground Truth Flood Detection Results
Table 5 sets out the proportion of ground truth polygons where open flood waters and inundated vegetation have been detected for the 20 December 2019 flood event in Sussex. Intersection analysis results for CDAT operations undertaken with 20 December and 21 December flood imagery and their respective baseline dates are shown for known dry and flooded areas. These results are based on the optimum histogram thresholds determined from the conclusion of the accuracy assessment, which vary according to conditions and polarisation. No attempt has been made to remove very small areas with GIS operations, such as a minimum size sieving process, due to the relatively small AOI of Cockhaise Brook. The rate of false positives in known dry areas during the flood is generally low (between 5.6% and 13.3%). Flood detection rates in areas of known inundation vary slightly between 53% and 56.5%.
Table 5.
Flood water and inundated vegetation detection in ground truth areas for the 20 December 2019 flood event.
Using a lake polygon layer for water bodies within Sussex, the zonal backscatter statistics in these regions for each S-1 image raster layer were calculated. The overall mean averages of water body backscatter values for both the dry and flood scenarios are shown in Table 6. In different wind conditions, both VV and VH polarisation radar responses did not differ enough to meet the thresholds used to determine open flood water or inundated vegetation. These results demonstrate that permanent water bodies are not included in detected areas of inundation during a flood event.
Table 6.
Mean backscatter values for lakes within the Ground Truth AOI in dry and flood scenarios.
Figure 9 shows a scatter graph of detected change for sites representing dry conditions on 20 December 2019 (the peak of the flood on the Sussex Ouse), against the reference date of 9 November 2019. The horizontal axis plots the percentage of flood water detected, which, as these sites have been selected as being certain of no flooding, theoretically should be low. The vertical axis shows the river level variance from the peak flood on that particular river when the flood satellite image was sensed on 20 December. The colour of each point represents the area in which the site is situated. Polarisation has been symbolised with circles for VH and triangles for VV. As the flood peak was on the same day in this instance, points are spread across the bottom of the vertical axis according to the proportion of flood water detected at each dry site. The most significant observations are the relatively large proportion of flood water/inundation in VV polarisation for Alfriston (28%) and Hellingly (20%) in what are areas known not to have been breached.
Figure 9.
Scatter graph of river level variance on the image date of 20 December 2019 to the local flood peak plotted against flood water detection rates at ground truth sites representing dry conditions during the event.
Also representing known dry sites, just one day later on 21 December 2019 against the baseline date of 20 November 2019, the scatter graph in Figure 10 shows on the vertical axis that there is much more variance from the local flood peak. There are also large proportions of flood waters detected in these dry sample sites: 25% and 23% in VV and VH polarisation, respectively, for Mock Bridge and 20% in VV for Wineham.
Figure 10.
Scatter graph of river level variance on the image date of 21 December 2019 to the local flood peak plotted against flood water detection rates at ground truth sites representing dry conditions in a flood.
The scatter graphs of ground truth sites with certainty of flooding are shown in Figure 11 and Figure 12 for 20 December and 21 December, respectively. For the 20 December S-1 image in Figure 11, Alfriston apart (both polarisations), there is a concentrated grouping of results between 42% and 96%. The spread of results in Figure 12 for 21 December is far greater. Even without Hellingly (both polarisations) and the very small site of the NFM features, the range extends from 10 to 82%.
Figure 11.
Scatter graph of river level variance on the image date of 20 December 2019 to the local flood peak plotted against flood water detection rates at ground truth sites representing certain areas of flood.
Figure 12.
Scatter graph of river level variance on the image date of 21 December 2019 to the local flood peak plotted against flood water detection rates at ground truth sites representing certain areas of flood.
3.3. Ground Truth Flood Detection Accuracy Assessment
A range of kf coefficient values were used to produce multiple classifications of backscatter change between the flood and ‘dry’ S-1 images to detect flood waters on 20 and 21 December 2019. For open flood waters, kff values between 1 and 1.5 were classified (Long et al. deduced 1.5 to be the optimum value [27]). A kfv range between 2 and 2.5 was used for inundated vegetation (Long et al. deduced 2.5 to be the optimum value [27]). The area of detected flood waters and inundated vegetation contained within the ground truth sites across Sussex was then calculated, from which confusion matrices were produced to assess accuracy. As inundated vegetation instances were very low, they have been combined with the flood waters into an overall flood area total.
Table 7 presents the optimum results of the intersection of flood water and inundated vegetation in dry and flood ground truth sites in VH polarisation for the windy conditions of 21 December 2019 (29 km/h). Reducing the coefficient for inundated vegetation (kfv) had the effect of increasing false positives, without any beneficial increase in correctly detected area. The optimum setting of 2.5, therefore, concurs with that used by Long et al. [27]. Whilst the reduction in the flood water coefficient to 1.3 (kff) resulted in more false positives, there was an overall increase in accuracy due to greater detection of correct flood waters. A kff value of 1.2 achieved the same Kappa statistic, but a slightly lower total accuracy of 75%, due to a greater proportion of false positives in relation to the additional flood waters/inundated vegetation detected.
Table 7.
Confusion matrix for the optimum CDAT kf coefficient values in VH polarisation in windy conditions for the flood image date of 21 December and reference image of 20 November 2019 for the ground truth sites.
Altogether, 83% of the total area of flood/inundated vegetation detected could be correctly verified by intersecting with certain records of flood in the ground truth sites. Therefore, 17% of detected flooding intersected with certain records of dry ground in the ground truth sites. In total, 57% of known flooded areas in ground truth sites was correctly detected using CDAT, and 91% of known dry areas was correctly classified as such. Overall, the total accuracy of the CDAT technique with optimum kf coefficients employed was 75% in VH polarisation. The Kappa statistic is 0.484, which can be interpreted as a 48% better method of flood detection than that resulting from chance.
The optimum results in VV polarisation are presented in Table 8. Again, the optimum setting of 2.5 concurs with Long et al. [27] for inundated vegetation. This time, the open flood water kf coefficient was reduced to 1.2, as this produced a slightly better Kappa statistic than the 1.3 setting settled on in the VH accuracy assessment.
Table 8.
Confusion matrix for the optimum CDAT kf coefficient values in windy conditions in VV polarisation for the flood image date of 21 December and reference image of 20 November 2019 for the ground truth sites.
Altogether, 78% of the total area of flood/inundated vegetation detected could be verified by intersecting with certain records of flood in the ground truth sites. Therefore, 22% of detected flood intersected with certain records of dry ground in the ground truth sites. In total, 56% of known flooded areas in ground truth sites was correctly detected using CDAT, and 87% of known dry areas was correctly classified as such. Overall, the total accuracy of the flood detection technique employed was 73% in VV polarisation. For windy conditions, the Kappa statistic is 0.435, lower than the results in VH.
Table 9 presents the optimum results of the intersection of flood water and inundated vegetation in dry and flood ground truth sites in VH polarisation for 20 December 2019, where weather conditions were less windy (17.3 km/h). The flood water kff coefficient was reduced to 1.2, as this produced a better Kappa statistic and total accuracy than the 1.3 setting used in the VH polarisation in the windier conditions of 21 December 2019.
Table 9.
Confusion matrix for the optimum CDAT kf coefficient values in VH polarisation in calmer conditions for the flood image date of 20 December and reference image of 9 November 2019 for the ground truth sites.
A greater total area of flood/inundated vegetation was detected (89%) that could be verified by intersecting with certain records of flood in the ground truth sites. Therefore, 11% of detected flood intersected with certain records of dry ground in the ground truth sites. However, the percentage of known flooded areas in ground truth sites correctly detected using CDAT was lower at 52%. Overall, 95% of known dry areas was correctly classified as such using CDAT. Overall, the total accuracy of the flood detection technique employed was 75% in VH polarisation, almost the same as in windy conditions on 21 December. The Kappa statistic of 0.482 is slightly lower.
Table 10 presents the optimum results in VV polarisation during calmer conditions. This time, the flood water kff coefficient was reduced to the lowest classified setting of 1.0, as the correctly verified flood detection area was still greater than the increase in false positives.
Table 10.
Confusion matrix for the optimum CDAT kf coefficient values in VV polarisation in calmer conditions for the flood image date of 20 December and reference image of 9 November 2019 for the ground truth sites.
At 82%, the total area of flood/inundated vegetation detected that could be verified by intersecting with certain records of flood in the ground truth sites was a better proportion than in windy conditions on 21 December. Therefore, 18% of detected flood intersected with certain records of dry ground in the ground truth sites. However, there was a lower proportion of known flooded areas in ground truth sites that was correctly detected using CDAT compared with more windy conditions (53% compared with 56%). At 90%, the proportion of known dry areas that was correctly classified as such using CDAT performed better than in windy conditions. Overall, the total accuracy of the flood detection technique employed was 73% in VV polarisation, a 0.3% improvement compared with windy conditions. The Kappa statistic improved slightly by 0.004 to 0.439. In comparison with the VV results in more windy conditions, the accuracy is marginally better.
3.4. Optimum Histogram Threshold Settings
Based on the accuracy assessments carried out in each polarisation and for different wind conditions, the optimum kf coefficient values to set thresholds for open flood water and inundated vegetation were deemed to be 1.3 (kff) and 2.5 (kfv), respectively, in VH polarisation. For calmer conditions, an open water kff value of 1.2 in VH polarisation provided the best detection rates.
3.5. Evaluation of NFM Features Using Optimum kf Coefficient Settings
The optimum kf coefficients identified in the accuracy assessment carried out on the ground truth sites across Sussex were applied to the Cockhaise Brook study area. The proposed post-NFM flood event date for analysis of 27 November 2019 was an extremely windy day (64 km/h easterly direction). The maximum wind speed for the flood event, upon which the ground truth accuracy assessments were based, was 29 km/h in a southerly direction. As VH polarisation results were most stable in windy conditions and correlate with previous research in being less susceptible to the surface roughening caused [11], the optimum kf coefficient settings of 1.3 for open flood water (kff) and 2.5 for inundated vegetation (kfv) in this polarisation on the windiest day (21 December 2019) were used for the NFM evaluation.
The two cohorts of data for the pre-NFM event used slightly differing kf coefficients to take account of wind conditions. For the higher winds experienced in the 10 January/5 December flood/reference cohort, kf coefficient values as the post-NFM were used. For the 13 January/26 November flood/reference cohort, which was in calmer conditions, a lower kf coefficient value of 1.2 was used to reflect the findings of the accuracy assessment.
3.6. Cockhaise Brook Flood Detection Results
3.6.1. Detected Flood Area
The total area of flood detection by functional zone is shown in Table 11. As flood image dates did not match the pre-NFM flood event peak, the area shown for 10 January should be viewed as the ascendancy of the flood and 13 January as the descending stage. Caution should, therefore, be used in directly comparing these totals with the post-NFM results.
Table 11.
Detected areas of open flood water/inundated vegetation in each functional zone of Cockhaise Brook.
3.6.2. Flood Form
GIS intersection analysis of the spatial extent of each flood event (the pre-NFM flood on 10 and 13 January and post-NFM on 27 November) was conducted to identify the full extent of where flooding occurred, based on only for one event, common pre-NFM flood areas, and areas corresponding with the post-NFM extent in one pre-NFM occurrence and both. Figure 13 illustrates each scenario in all of the functional zones delineated. These are summarised as follows:
Figure 13.
Common and singular detected extent of pre-NFM and post-NFM flood events by functional zone.
- Scenarios 1–3 identify areas of flood detected only in the pre-NFM events.
- Scenarios 4–6 identify common areas of flood between one or both of the pre-NFM events and the post-NFM event.
- Scenario 7 identifies areas of flood detected only in the post-NFM event.
The map in Figure 14 illustrates the difference in flood extent on Cockhaise Brook before and after the NFM installation by the six identified functional zones and shows the locations and type of NFM features.
Figure 14.
Comparative overview maps of the identified functional zones on Cockhaise Brook showing overall flood extent for pre- and post-NFM events and locations and type of NFM features. Base map features: © OpenStreetMap.
The map of Zone 1 north of Keysford Lane in Figure 15 shows common areas of inundation for the pre- and post-NFM events, where a stream flows into Cockhaise Brook, and the brook flows under a road bridge to the downstream NFM installation. The substantially greater area of post-NFM flooding is generally either side of the bank between the confluence and the bridge.
Figure 15.
Zone 1—North of Keysford Lane—Comparative maps of flood inundation for pre- and post-NFM events including water features (blue) and buildings (black) in the vicinity. The red arrow marks the location and direction of the photograph in Figure 16. Base map features: © OpenStreetMap.
Figure 16 shows a photograph of Zone 1, taken from the position of the red arrow on the map extracts in Figure 15. The steeper terrain running from the wooded area to the floodplain around the brook in the photograph demonstrates why flood waters would be more concentrated on the flatter eastern side of Cockhaise Brook.
Figure 16.
The western bank of Cockhaise Brook in Zone 1 north of Keysford Lane. Photograph © S. E. Jarrett.
The comparative maps of Zone 2 in Figure 17 display very similar size areas of flood (0.40 ha pre-NFM and 0.35 ha post-NFM). However, there are very few common flood areas between the two events.
Figure 17.
Zone 2—Area Above Main Scrapes—Comparative maps of flood inundation for pre- and post-NFM events including water features (blue) and buildings (black) in the vicinity. Base map features: © OpenStreetMap.
Flood waters in Zone 3 have more than doubled in area, from a maximum of 0.24 ha pre-NFM to 0.56 ha post-NFM. Figure 18 shows the inundation accumulating around the installed scrapes is greater in the post-NFM map on the right-hand side. These measures have been designed to attenuate flood waters through an engineered cut in the raised bank to reconnect Cockhaise Brook with its original floodplain.
Figure 18.
Zone 3—Main Scrapes—Comparative maps of flood inundation for pre- and post-NFM events including water features (blue) and buildings (black) in the vicinity. The red arrow marks the location and direction of the photograph in Figure 19. Base map features: © OpenStreetMap.
Figure 19 is a photograph of the secondary scrape in Zone 3, taken from the red arrow position shown on the map extract in Figure 18. The photo was taken during a particularly dry spell in mid-March, when the scrape was predominantly empty. It can be seen how Cockhaise Brook is bounded on its western side by relatively higher ground.
Figure 19.
The secondary scrape in Zone 3 on Cockhaise Brook in a mainly dry state. Photograph © S. E. Jarrett.
The map of Zone 4a in Figure 20 shows the confluence of Cockhaise Brook and Danehill Brook. The maximum pre-NFM flood area of 0.86 ha is comparable to the 0.90 ha of post-NFM flooding. However, again, there is very little spatial consistency between the two events.
Figure 20.
Zone 4a—Area Below Scrapes to Danehill Brook—Comparative maps of flood inundation for pre- and post-NFM events including water features (blue) and buildings (black) in the vicinity. The red rectangle highlights the area up to the confluence with a stream. Base map features: © OpenStreetMap.
Zone 4b, which in Figure 21 is downstream of the Holywell weir in a southeasterly direction, contains another smaller scrape feature and an area of floodplain tree planting. This map mostly depicts pre-NFM flood waters on 13 January. Very little area was detected in the ascendancy of the pre-NFM event (0.01 ha on 10 January) and for the post-NFM event (0.05 ha).
Figure 21.
Zone 4b –Danehill Brook to Above Cockhaise Mill—Comparative maps of flood inundation for pre- and post-NFM events including water features (blue) and buildings (black) in the vicinity. The red arrow marks the location and direction of the photograph in Figure 22. Base map features: © OpenStreetMap.
Figure 22 is a photograph of the northern section of Zone 4b, taken from the red arrow position shown on the map extract in Figure 20. The terrain on the eastern side of Cockhaise Brook up to the railway embankment (obscured by trees) is much flatter and forms part of the original floodplain of the brook.
Figure 22.
The northern section of Zone 4b showing some of the original floodplain of Cockhaise Brook. Photograph © S. E. Jarrett.
Figure 23 shows a map of the flood inundation around the first group of residential properties, downstream of the NFM installation at Cockhaise Mill in Zone 5. Flood expanses for pre- and post-NFM events are comparable (1.49 ha on 13 January and 1.87 ha post-NFM), but again, there are very few areas of common inundation.
Figure 23.
Zone 5—Cockhaise Mill to Freshfield bend—Comparative maps of flood inundation for pre- and post-NFM events including water features (blue) and buildings (black) in the vicinity. The red rectangle highlights the residential properties of Cockhaise Mill. The blue arrow illustrates surface water flow affecting flooding in this location. Base map features: © OpenStreetMap.
Zone 6 is the largest functional zone including the confluence of Cockhaise Brook with the main Sussex Ouse river, as shown in Figure 24. This encapsulates a large area of flood, again, comparable in size between the 13 January pre-NFM event (2.68 ha) and the post-NFM event (3.30 ha).
Figure 24.
Zone 6—Cockhaise Mill to Freshfield bend—Comparative maps of flood inundation for pre- and post-NFM events including water features (blue) and buildings (black) in the vicinity. Base map features: © OpenStreetMap.
Incremental 20 m buffer rings were constructed in QGIS to measure how far each flood event spread in relation to Cockhaise Brook. The scatter graph in Figure 25 illustrates the total area of inundation for the pre-NFM installation flood event between 10 and 13 January 2016 and the post-NFM installation event on 27 November 2019 at incremental 20 m distances away from Cockhaise Brook. This clearly demonstrates that, while the post-NFM flood area was greater (see Table 11 above), there is a larger concentration within 80 m of Cockhaise Brook compared with the pre-NFM flood and comparable areas at longer distances from the brook.
Figure 25.
Inundated area at 20 m increments away from Cockhaise Brook for the pre-NFM flood event in January 2016 and the post-NFM flood event in November 2019.
The extent of flood waters immediately around the NFM features was quantified using a single 50 m buffer radius around each feature. Figure 26 compares the detected inundation for the pre- and post-NFM events around each NFM feature. The left to right order of the horizontal axis on the graph replicates the positions of the NFM features on Cockhaise Brook as it runs downstream. The two main scrapes show the greatest increase in flood accumulation post-NFM installation.
Figure 26.
Bar chart comparison of the pre- and post-NFM installation flood events by detected inundated area in a 50 m radius around each NFM feature.
3.6.3. Flood Compactness
The overall dispersal of flooding in each functional zone is summarised in Figure 27, using the perimeter length of a convex hull. Again, there is very little difference in size between the flood events, despite the post-NFM inundation being larger in the overall physical area occupied.
Figure 27.
Overall flood extent perimeter length for each functional zone based on a GIS-derived convex hull polygon.
3.7. NFM Evaluation Scorecard
The scorecard in Table 12 evaluates the overall changes since the NFM installation on Cockhaise Brook against three flood characteristics:
Table 12.
Final evaluation scorecard comparing pre- and post-NFM flood characteristics of detected area, form of flood extent and compactness by zone.
- Detected flood area;
- Form of flood extent by visual analysis, intersection, flood water distance from Cockhaise Brook and in relation to the NFM features;
- Compactness based on the measurements of a GIS-derived convex hull polygon around the flood extent in each zone.
For the detected area, five zones achieved positive results in the flood extent, including the desired increase around the main scrapes for attenuation purposes. Two zones, north of Keysford Lane and around Cockhaise Mill, displayed negative changes in the flood area. Four zones exhibited positive changes in the flood extent form, with a negative change only in Zone 1, north of Keysford Lane. Finally, for compactness, four zones recorded positive change, with no changes deemed to have had a negative effect.
4. Discussion
4.1. Optimisation of Histogram Thresholds Using Ground Truth Flood Detection Results
In seeking maximum flood detection rates using the CDAT process, it can be seen from Table 5 that there is a trade-off between increased detection of flood waters and the risk of including other features with similar backscatter. It, therefore, needs to be decided as to whether increasing flood detection rates, whilst introducing more false positives, is desirable for the phenomenon being analysed. The accuracy assessment employed in this study considers both aspects with equal weighting to identify optimum settings for processing. Based on the strategy of maximising flood detected in ground truth flood sites and minimising flood detected in dry sites, the best results are recorded in VH polarisation in both weather conditions analysed.
This trade-off is more acute in VV polarisation. Whilst the increase in false positives (9.8 to 13.3%) and flood detection (53.4 to 55.6%) in the more windy conditions sensed on 21 December and 20 November could be the result of sensitivity in VV polarisation to surface roughening of open water, such as flood inundation and permanent water bodies [11], a direct comparison is not possible due to the different kf coefficients used to obtain optimum accuracy rates. It is interesting to note, though, that average backscatter values did not noticeably vary for the water bodies sampled across Sussex on the two sets of dates selected for the ground truth analysis, where wind conditions were quite different. Table 6 shows that for the windy days of 21 December (flood)/20 November (dry), there was a difference of 1.64 sigmaθ DB in VH polarisation against calmer conditions on 20 December (flood)/9 November (dry). In VV polarisation, the difference on these dates increased only slightly to 1.95 sigmaθ DB. None of the mean difference values for these water features would have been classified as flood waters using the optimum CDAT settings. This signals that surface roughness may not have a significant overall effect. However, it should be noted here that comparative wind conditions for each dataset used only seriously considered wind speed. It is accepted that wind direction and gustiness may have a further disruptive effect on the desired compatibility that cannot accurately be predicted.
The scatter graph analysis provides a ground truth site perspective to illustrate the variance in results of the proportion of flood water detected by polarisation against the river level when the data were sensed, in relation to the flood peak. It is acknowledged that dry sites, where flooding was not evident from drone footage, may have been inundated after the footage was taken. For the S-1 image taken on 20 December 2019, Figure 9 shows relatively large proportions of flood water/inundated vegetation in VV polarisation for Alfriston (28%). Further investigation of the image difference statistics reveals the standard deviation of backscatter change for Alfriston is noticeably large compared with other dry sites. As this sample contains houses and roads, it is possible that VV polarisation is more sensitive to heterogenous land cover. Sites at Mock Bridge support this explanation, as they also include buildings and roads, generate relatively high proportions of false positives (11% and 15%) and display a similarly large standard deviation.
A heterogenous site does not explain the high proportion of false positives at Hellingly, though, where the detected flood water/inundated vegetation rate is 20%. This site also posts the largest proportion of false positives in VH polarisation (12%). The issue for Hellingly, therefore, is not due to polarisation or heterogenous land cover. There is, though, a long lag between the flood image date and the drone footage used to ascertain the flood extent and dry areas of 7 days. It is possible that digitised dry areas derived from the footage may be inaccurate, as the levels at this point, whilst relatively high, as Figure 28 shows for 27 December, were only 50% of the peak.
Figure 28.
Record of average daily levels of the River Bull at Leabridge upstream of the ground truth site at Hellingly in December 2019. The blue zone highlights the river level in the immediate period after the flood peak.
Returning to the scatter graph in Figure 9, one of the dry sites at Mock Bridge also has a large proportion of flood water detected in both polarisations (15% in VV and 11% in VH). Detailed investigations after the digitisation of sample sites from the drone footage highlighted misinterpretation where cuts in field embankments had not been identified. Figure 29 shows the flood waters detected on the western side of the site that is very close to the floodplain. The Google basemap shows a line of embankment, on which the digitised polygon boundary was based, with possible flood water breaches where cuts in the bank were not visible in the drone footage.
Figure 29.
A map extract at Mock Bridge, Henfield, of a dry site polygon (in red outline) and the concentration of flood waters on the western side.
For 21 December 2019, a day after the peak flood on the Sussex Ouse, there is much more variance from the local flood peak, as illustrated in Figure 10. Overall detection of flood waters in dry areas is much greater than on 20 December, the largest proportion being mainly in VV polarisation (the site with the largest proportion in VH is the Mock Bridge site highlighted above, where misinterpretation will be a factor). Apart from Mock Bridge, dry area results in VH polarisation clustered to the lefthand side of the graph, which presents a more acceptable false positives occurrence rate.
The scatter graphs of ground truth sites with a certainty of total flood coverage in Figure 11 and Figure 12 should obviously show high levels of flood detection on the righthand side of the graph. However, the results are dispersed across the horizontal axis in both polarisations. For 21 December in Figure 12, there is a pattern of low detection rates and higher river level variance on the flood image date to that of the recorded peak. Mock Bridge and Wineham contradict this, as they are in close proximity, but respectively have average flood detection rates of 77% and 15%. This inconsistency may be a result of when the drone footage was reportedly captured. For the low detection rates recorded for Wineham, the footage was taken on 20 December, the day before the S-1 image, whereas at Mock Bridge, footage was taken the day after (22 December). A possible reason for the low detection rates could be that the flood had significantly receded on 21 December at Wineham, which is upstream of Mock Bridge on the River Adur.
To summarise, there are two scenarios lowering detection results overall for the known flood sample sites. Firstly, particularly low results on one date and very high results the next day. This is most marked at Alfriston in both polarisations. The probable explanation is the difference in timing between the sensed data and the actual flood peak on the river. For instance, Alfriston is on the Cuckmere River, on the eastern side of the ground truth AOI. The nearest gauging station records in Figure 30 show the flood rising to a peak on 20 December (the level range on this day was 1.2 m) and staying consistently high for the next 2 days (highlighted in green). The S-1A satellite passed at 6 a.m. on 20 December, therefore, according to these records, capturing the early stages of the flood ascendancy.
Figure 30.
Record of average daily levels of the Cuckmere River at Sherman Bridge upstream of the ground truth site at Alfriston in December 2019. The blue zone highlights the river level in the immediate period after the flood peak.
This may also be the case in reverse at Hellingly on the River Bull, an upstream tributary of the Cuckmere. Highlighted in green in Figure 28, the local gauging station shows a sharp drop in river levels after the peak on 20 December, resulting in low detection rates on 21 December.
At Walstead, the nearest site to the NFM features themselves, the scatter graphs in Figure 11 and Figure 12 show very high detection rates on 20 December (91–96% in both polarisations) on the righthand side of the graph in lilac, but very low rates on 21 December (17–41% in both polarisations) at mid-level to the lefthand side. Local river level records, though, indicate that the flood had receded by 50% the day after the 20 December peak, as highlighted in green in Figure 31.
Figure 31.
Record of average daily levels of the River Ouse at Lindfield Bridge upstream of the ground truth site at Walstead in December 2019. The blue zone highlights the river level in the immediate period after the flood peak.
It is evident from these river level records that a major characteristic of fluvial flooding in Sussex is the sharp recession of waters after the peak event. Therefore, of paramount importance to flood image selection is to minimise the time lag with the peak level flood of the river being monitored.
The second scenario affecting known flood sample site results is consistently low detection levels on both dates. The Wineham site achieves the lowest (14–46% in both polarisations over both days). A possible explanation is the relatively high 10-day average level of the River Adur at Sakeham Weir gauging station on the baseline dates shown in green in Figure 32, which is 1 km downstream of the Wineham ground truth site. Whilst the site at Mock Bridge is only 250 m further downstream of Sakeham Weir, the weir by its very nature inhibits flow, which may manifest in the river banks upstream at Wineham being breached, or at least resulting in increased ground water levels on the reference dates.
Figure 32.
Record of average daily levels of the River Adur at Sakeham Weir between the ground truth sites of Wineham (upstream) and Mock Bridge (downstream) in the period from the reference date of 9 November 2019 and the ground truth flood coverage derived from drone footage taken between 20 and 22 December 2019. The green zones illustrate the 10-day average level during possible periods for baseline data collection.
If backscatter returns for the reference dates were low at that time due to the presence of flood water or very wet ground conditions, this will hamper change detection, as the difference with the flood date values should produce a result that is above the histogram threshold representing open flood water. To support this reasoning, the backscatter average where flood has not been detected should be noticeably high on the reference date. For ground truth sites representing known flood areas, Figure 33 shows the difference between the flood and reference image backscatter returns for the 20 December S-1 image, but in locations where no inundation was detected. For these areas, backscatter returns had increased between the reference and flood image date, when, if they were actually flooded, radar returns should have reduced, resulting in a negative difference. This increase, though, is not due to radar bounce caused by branches or grasses, as inundated vegetation displays a more significant increase than those recorded for these areas. The standard deviation of the flood and reference images has been included to highlight the variance in backscatter for each site.
Figure 33.
Average backscatter difference and standard deviation for 20 December 2019 flood and 9 November 2019 reference images in ground truth sites with evidence of flood that were above detection threshold.
Apart from Alfriston, for which reasoning has been presented above, Wineham displays the highest difference and, overall, the third lowest standard deviation in the reference image. These metrics are not significant in relation to the other sites, but do not rule out the possibility that latent flood waters in this area could be the cause of the low detection rates found at Wineham. Allied to this, according to British Geological Society records, the soil type at Wineham and Mock Bridge is Weald Clay. Apart from the small site at the Anchor Inn, the other sites are on better draining soils (Alfriston is on chalk, Hellingly on Tunbridge Wells sand), where ground conditions in winter will be relatively drier compared with Wineham and Mock Bridge.
Therefore, for Wineham, the possible effects of Sakeham Weir on local fluvial flooding complicates comparison with the opposite results gained at Mock Bridge. However, in considering the causes for these low results, the argument that the peak flood was already receding at 6 a.m. on 20 December cannot be asserted as the river level records in Figure 32, the results for nearby Mock Bridge and the drone footage all demonstrate. The argument that the area was already saturated is plausible, especially with the different soil conditions identified, but in comparison to radar backscatter in other sites as Figure 33, it is not compelling evidence. The local effect of the weir aside, Mock Bridge also contradicts this explanation.
At 21 ha, the Wineham flood site constitutes approximately 20% of the total ground truth area for known floods. Therefore, these low rates for the site skew the overall proportion, especially on 21 December, in which flood water detection was only 14% in VV and 16% in VH polarisation. The inconclusive results of the more in-depth analysis conducted at Wineham for the low rates on both dates prevents a reasoned argument as to their removal from the overall ground truth totals, upon which accuracy assessments have been calculated. This then brings into question the choice of a large variance in size of the ground truth sites. Similar-sized sites would not have skewed accuracy results so acutely if anomalies such as Wineham occurred.
4.2. Optimum Histogram Threshold Settings
To determine the most accurate histogram threshold settings for application in the change detection analysis, a range of kf coefficients was used to classify the ground truth flood/dry difference image. Figure 34 again uses the histogram of difference values for the 21 December 2019 flood and reference of 20 November 2019 dataset to illustrate how the selection of kf coefficients affects the thresholds defining the statistical zones representing flood and inundated vegetation. The mean difference value is shown with the red line, one standard deviation away from the mean shown with the green lines. The orange lines depict the optimum threshold settings from the results of the accuracy assessment. These use kf coefficients of 1.2/1.3 for open flood waters and 2.5 for inundated vegetation. According to the CDAT method, pixel values to the left of the lowest orange line are open flood waters. Those to the right of the highest orange line are deemed inundated vegetation. It can be seen that there are much fewer areas of inundated vegetation compared with those in the open-water flood zone. The purple lines illustrate what happens when these kf coefficients are adjusted. The lowest purple line decreases the amount of flood water detected by increasing the kff coefficient value to 1.5. It could, though, also reduce the number of false positives. The highest purple line increases the amount of inundated vegetation detected by reducing the kfv coefficient value to 2.3. However, this could also increase the number of false flood positives in dry areas.
Figure 34.
Histogram of sigmaθ dB values for the difference between the flood image of 21 December 2019 and dry image of 20 November illustrating how kf coefficient values alter thresholds.
The results of the accuracy assessment of ground truth sites have been used to define the histogram threshold settings for detection of flood waters on Cockhaise Brook. A CDAT method in VH polarisation using kf coefficient values of 1.3 (kff) and 2.5 (kfv) to detect open flood waters and inundated vegetation, respectively, achieved the best Kappa statistic, a 48% better outcome than random classification (see Table 7). These settings, though, do not provide a reliable detection rate for the NFM evaluation, especially as the problem is the underrepresentation of flooding. False detection of flooding was only 9%.
The fundamental conclusion to draw from the accuracy assessment is that the detection of flood water in VH polarisation is marginally better than in VV in windy conditions (see Table 7 and Table 8; 56.5% and 55.7%, respectively). VV polarisation is marginally better in calmer conditions (see Results Table 9 and Table 10; 52.5% and 52%, respectively). However, in both conditions, there are more false positives in VV polarisation, therefore, reducing the overall accuracy below the results in VH. On this basis, VH is the most beneficial polarisation to use in both calm and windy conditions.
Another positive outcome from the accuracy assessment is that the rates of false detection in both polarisations and in windy or calm conditions were consistently low at 6 to 13% (see Table 7, Table 8, Table 9 and Table 10). The main issue, therefore, is low rather than incorrect flood water detection, the impact on the evaluation being an underrepresentation of flood extent, rather than inaccurate representation.
4.3. Evaluation of NFM Features Using Optimal kf Coefficient Settings
4.3.1. Detected Flood Area
The detected flood area overall increased from the descendent stage pre-NFM area of 6.6 ha to 9.2 ha post-NFM. These increases are greatest in the peripheral Zones 1 and 6, where the effects of the NFM installations will be least. Of greater significance are Zones 2 to 5, where NFM measures are situated, and the main flood mitigation aim is focused. Here, there is very little change in flooding, despite the post-NFM event being of larger magnitude.
The key findings in comparing the detected flood area by zone highlight the following observations:
- Zone 1, furthest upstream of the NFM installations, experienced an increase in flooding from approximately 0.5 ha in the ascendancy/descendancy stages of the pre-NFM event to over 2 ha post-NFM. This is a substantial change that is not readily explainable by the introduction of the downstream NFM features. Indeed, the negligible change in flood area in Zone 2 immediately above the main scrape features rules out any negative effect of the main NFM installations. Potential agricultural land use changes around the northern section of the brook since 2016 could explain this change in flood form, with possible runoff from the slopes on either side of the brook. This emphasises the importance of minimising the time period between flood events pre- and post-installation.
- The zones immediately up and downstream of the main scrapes (Zone 2 and 4a) did not experience any significant increase in flood area. This indicates that the creation of attenuation volume designed to alleviate flooding downstream in Zone 3 did not have any adverse effect in the surrounding area.
- By design, the flood area in Zone 3 has doubled since the main scrapes were created, from 0.24 ha in the pre-NFM descendent stage to 0.56 ha post-NFM.
- Zone 5, the area immediately around Cockhaise Mill up to Freshfield bend, is where the NFM measures were designed to have their most substantial impact. The post-NFM flood area, though, has increased when comparing with the ascendant/descendant pre-NFM areas. From consultation with the SFI project, some context is required in relation to this comparison. The SFI Project Manager S. Buckland cites pluvial surface water flow from higher ground running down to the mill buildings also being detected in the CDAT results (personal communication, 16 August 2022). The blue arrows in Figure 23 illustrate how surface water flows from higher ground and accumulates around the mill buildings. This source of flooding is outside the scope of the NFM measures and may skew results to some degree. Taking this into account, greater emphasis should, therefore, be placed on the area most susceptible to fluvial flooding between the southwestern side of the mill buildings and the brook, where it can be seen that the post-NFM inundation extent has also improved. Awareness is required of surface water flow from higher terrain running across lower-level impervious surfaces, such as in this scenario, as these sources of flood may be outside the design scope of a catchment-scale flood management solution.
- Another factor to be considered with the overall increase in flooding in Zone 5 is the marked reduction in flooding immediately upstream of the residential site at Cockhaise Mill.
- In considering Zones 4b and 5 in combination, there is a possible aggregate effect of the main scrapes and nine other NFM features in these zones or immediately upstream changing certain flood characteristics on this section of Cockhaise Brook. Flooding has reduced in the area around Cockhaise Mill and immediately upstream, delineated with a red rectangle in Figure 23, by 0.5 ha in area.
4.3.2. Flood Form
The analysis results for the evaluation of the NFM installation require that the stacked bar chart of flood inundation area by functional zone for the pre- and post-NFM flood events in Figure 13 is cross-referenced with the zone maps shown in Figure 15, Figure 17, Figure 18, Figure 20, Figure 21, Figure 23 and Figure 24 to understand how the spatial form of flooding on Cockhaise Brook has changed. In summary, there is a general lack of coincident inundation between the pre-NFM and post-NFM events.
Looking at this lack of coincidence in more detail, there are some important observations:
- The area with least commonality between pre- and post-NFM flood inundation was Zone 4a, immediately below the main scrapes (see Figure 20). Only 3% of the total detected area of flood in this zone coincides between the pre- and post-NFM events. Overall, 44% was detected only in the post-NFM event and 53% in the combined pre-NFM event (aggregated 10 and 13 January areas). Therefore, it can be summarised that, whilst the flood area remained broadly the same after the NFM installation, there was a substantial shift in location, as shown in the zone map. The brook flows in a northeast to southwest direction through Zone 4a. In the northeast corner, up to immediately after the confluence with a small stream (marked with the red rectangle), there is a strong case that the reason for the much less post-NFM area compared with the pre-NFM flood is the effect of attenuating flood waters in the main scrapes in the adjoining upstream zone. Whilst the net area of 0.2 ha for pre-NFM flooding in this part of Zone 4a is small, there is good evidence that this is a tangible effect of managed inundation.
- The second lowest coincidence of pre- and post-NFM flood area (6%) is in Zone 2, interestingly, immediately upstream of the main scrapes (see Figure 17). Therefore, both zones adjacent to the main scrapes display the least proportion of coincident areas of detection. Overall, 59% of the total flood area detected in Zone 2 was for the pre-NFM flood only and 35% post-NFM only. Again, there has been a major shift in flood location, without a noticeable increase in flood area. The map of Zone 2 shows pre-NFM flooding in a much more dispersed pattern than the more concentrated inundation of the post-NFM event that clusters around the brook itself. This correlates with the buffer ring analysis in the scatter graph shown in Figure 25, which depicts a pattern of post-NFM flood waters being more closely situated to the brook. Interestingly, these evaluation interpretations for Zone 2 do not concur with the opinion of the SFI Project Manager S. Buckland. In his view, inundation shown pre-NFM was not a regular occurrence in this area from SFI observations prior to installation works (personal communication, 16 August 2022). The project considers the water accumulation here to have been a tangible success of managed change in functionally re-engaging the floodplain. In this instance, comparing flood peaks rather than periods of higher flow levels may mask how the brook utilises the floodplain the majority of the time post-NFM. According to S. Buckland, this did not occur previously (personal communication, 16 August 2022).
- The pre- and post-NFM floods correspond most closely where the main scrapes are situated in Zone 3 (see Figure 18). Overall, 18% of the total flood area detected was coincident for both events. In total, 53% was detected only in the post-NFM event and 27% only in the pre-NFM event. In this zone, flooding has increased post-NFM, and as borne out in the high prevalence of flood waters within a 50 m radius of the primary scrape in Figure 26 and illustrated in the map, has been generally diverted into a concentrated managed space.
- There is also a shift in flood location in Zone 5, where only 10% of the flood inundation detected remained unchanged between the pre- and post-NFM events. This movement in flood location is of most interest in relation to the area immediately around the mill buildings, as here there is less flooding post-NFM.
- Zone 4b immediately upstream of Cockhaise Mill up to the Holywell weir (see Figure 21) displays a large difference in flood characteristics, with only 9% coincident between the pre- and post-NFM events. It is clear that this movement in location has seen less prevalence of floodwaters between the weir and Cockhaise Mill.
Changes in dispersal after NFM installation on Cockhaise Brook in Figure 25 clearly show how the vast majority of flood waters remain in close proximity to the flood source compared with the pre-NFM event. Within 20 m of the brook, the flood area is very similar. However, the blue points at distances 40, 60 and 80 m from the brook illustrate how over 26,000 m2 of flood waters accumulated more closely to the brook during the post-NFM event. The trend after these distances then broadly correlates with the pre-NFM event. This provides clear evidence how post-NFM, the pattern of flooding relates more closely to the linear form of its source, i.e., Cockhaise Brook.
However, is this spatial form what was intended in the design of the NFM installation? Whilst inundated areas may be closer to their source, this may be detrimental to general land use of the area. What must also be considered is the topographic context of how a flood is managed. In other situations where there is a large expanse of floodplain, allowing greater dispersal may be considered a desirable outcome.
In analysing the detected inundation in relation to NFM features, there is a clear indication that the closer proximity of flood waters to Cockhaise Brook in the post-NFM event is a designed outcome. Figure 26 shows how flood waters of over 1500 m2 were detected within a 50 m radius of both main scrape features. The primary scrape especially has provided substantial additional functioning floodplain capacity that was not available prior to the reconnection works. Flood extent has decreased in the post-NFM event immediately around reconnection points to the floodplain upstream of the main scrapes. This could reflect the greater capacity of the scrapes lessening flood flow at these locations.
The southern scrape is an anomaly compared to the evident concentration of flood waters in the main scrapes further upstream. The CDAT operation was based on the reference date of 20 November 2019, which as shown in Figure 4, was specifically selected, as the brook was at a relatively low level (daily average 0.15 m, compared with the flood peak of 1.77 m). Without taking into account wind conditions, this was considered to be the optimum difference in the river level compared with the 27 November flood event. However, negligible change was detected using these images. These findings were conveyed to S. Buckland, the SFI Project Manager, who observed that the scrape in question was dry in April 2022, whilst the main scrapes were still attenuating runoff (personal communication, 26 March 2022). The CDAT operation used for the final analysis references data from 9 December to mirror the strong wind conditions at the peak of the flood on 27 November. This also detected very little change in backscatter between the two dates. Therefore, the possible explanations of slow drainage of the scrape or greater backscatter caused by wind disturbance of flood waters have to be largely ruled out. A simple explanation may just be the small size of the scrape in relation to the spatial resolution of the SAR imagery.
Planted areas of the nationally rare Black Poplar tree have been included in the assessment of NFM features, as they have a slowing effect on floods, in addition to their biodiversity function and water cleansing properties. These features will take a longer time period to provide tangible evidence of flood management benefits as the woodland establishes itself and explains the differing levels of flood waters detected in their immediate vicinity in Figure 26.
Overall, the detected concentrations identified with the 50 m buffer zone analysis attenuate flood waters most markedly in the main scrapes. Other features were possibly too small, or in the case of the planted woodland, less relevant in attenuating flood waters.
4.3.3. Flood Compactness
The use of a convex hull to measure the overall perimeter length of flood area and, hence, a relative zonal compactness of extent again highlights how this has changed very little on a zonal, greater zonal and overall perspective. This is despite the flood coverage increasing.
4.4. NFM Evaluation Scorecard
The scorecard results provide strong evidence of beneficial changes in flood characteristics after the installation of NFM measures on Cockhaise Brook in terms of detected area, the form of inundation and the compactness of the overall zonal extent.
4.4.1. Detected Flood Area
Area comparison has been based on an aggregated pre-NFM total, which may not reflect the actual peak flood event. Despite increased attenuation being introduced to the brook, the greater region of Zones 2–5 does not display more flood water area. This was also the case individually for Zones 4a and 6, where the post-NFM peak did not generate any greater area of detected flood waters compared with the descending pre-NFM event. However, this was not the case for Zone 2, which contains NFM measures and would, therefore, expect an increase in area, especially when considering the assimilation comparison between the pre- and post-NFM events.
Negative changes were identified where there were increases in the detected area in Zone 1 north of Keysford Lane and in Zone 5 around Cockhaise Mill. As previously discussed, there are no obvious reasons for these changes, other than the surface water issue in Zone 5, as observed by S. Buckland of the SFI, but this must be taken into account in the overall evaluation. Increases in flood water area overall in Zone 5 must be considered in relation to the reduction immediately around the mill buildings, as the key aim of the SFI project is attempting to reduce the flood risk in this location. Further, taking account of the other characteristics evaluated (form of extent and compactness) and the surface water issue identified, the overall evaluation for Zone 5 results in a more neutral outcome. Where these flood waters are situated, despite there being more area, is no more detrimental for the residents of Cockhaise Mill overall. Further, again, it is worth considering that more floodwater area covers a similar overall extent in comparison to the pre-NFM event.
4.4.2. Form of Flood Extent
Overall, visual analysis of each zone is generally favourable as to how inundation has concentrated in areas containing NFM features. This is supported in the scorecard, with four positive changes observed. Figure 25 also verifies how inundation has remained very close to the brook.
The only negative outcome in terms of the form of flood was for Zone 1 north of Keysford Lane. Here, inundation extends into adjacent agricultural fields and is concentrated very close to the road.
4.4.3. Compactness
In terms of compactness, flood water extent, despite more area, has remained relatively similar. Even in Zone 1, where changes have been interpreted overall as less favourable, compactness of the flood has improved. Conversely to the other verdicts on compactness, Zone 3 containing the main scrapes is less compact, but as this reflects the NFM design intent, a positive change has been acknowledged.
Overall, the scorecard provides a balanced interpretation that positive change has resulted from the introduction of NFM features on Cockhaise Brook. For all three indicators—flood area, flood form and the compactness of the inundated extent—positive change has unequivocally outweighed the negative outcomes identified. These indicators, therefore, provide a clear summary of how flooding has changed since the introduction of the NFM measures. The flood area has not markedly changed in the greater Zones 2–5 region, despite a deliberate increase in accumulation to managed areas. This has resulted in a locational shift in floodwaters to more greatly concentrate near to Cockhaise Brook, generally seeing the ‘compaction’ of overall flooding when taking into account that the post-NFM event was of greater magnitude.
4.5. Sussex Flow Initiative Use of Results
Close contact with the SFI Project Manager S. Buckland was maintained throughout the research process. Feedback was obtained at key stages to provide context on how the delineated flood maps relate to anecdotal experience when flooding has occurred and the design intentions of the project.
Research results have been included in the SFI annual report for 2021/22 [33], citing how the area of attenuation around the main scrapes in Zone 3 has been captured as functioning in accordance with design intentions. From their own depth records, the SFI augmented the research in converting the accumulated flood waters to a storage volume. Water storage capacity is a key functional metric used in the NFM domain. Whilst a site survey of the constructed scrape can provide the volumetric attributes of a scrape, remotely sensed data in peak historical flood conditions, as carried out in this study, provide evidence of the scrape performing its inundation management function in response to the most testing events. The SFI Project Manager S. Buckland cited ‘the value of remote sensing to show changes in function’ during feedback exchanges (personal correspondence, 16 August 2022).
4.6. A Critique of the Study Methodology
In reflecting on the results of this study, sound project management principles demand that a critique be undertaken on the methodology employed. Each aspect of the study structure has, therefore, been assessed to identify areas of improvement and adaptation to widen the relevance of the research.
4.6.1. The Study Area
Whilst the SFI project is a driver in establishing wider use of NFM techniques, it is small-scale and exploratory in its goals. This experimental approach made the design of the evaluation a more subjective process. The small scale of the catchment and the areas of flood inundation also required more subjectivity in assessing the effects of the NFM measures. The cases of the surface water issue around Cockhaise Mill and the lack of attenuation found at the southern scrape are examples of the analytical limits of the study. However, the inclusion of early research findings in the project annual report indicates that this methodology is relevant in providing research evidence of what NFM installations can achieve and how they affect flood characteristics in critical events.
4.6.2. Remote Sensing Technique
There are many proven remote sensing flood index techniques delineating the extent that could have been used to analyse the changes in the form and area of events pre- and post-NFM installation. Established indices, such as the Modified Normalised Difference Water Index (MNDWI), using optical imagery provide robust results [34]. However, change detection seeks to minimise external differences to maximise identification of a phenomenon, in this instance flood waters, in relation to the seasonal characteristics of an AOI. Replicating the methodology of Long et al. [27] using the CDAT technique provided a suitable workflow for other flood management projects in terms of its portability and elementary approach. Use of the HAND GIS procedure as the methodology of Clement et al. [12] may have provided a more nuanced mask of where flood waters accumulate on a small catchment, such as Cockhaise Brook. Further research would certainly be worthwhile in testing a HAND mask against the slope mask employed in this study.
4.6.3. Data
Greater spatial resolution could have been achieved with more budgetary resources. For example, TerraSAR-X satellite data provide 1 m resolution in the X-band microwave frequency, which is suitable for flood detection. This would certainly have suited the small-scale catchment of Cockhaise Brook. However, the temporal resolution of 6 days for the Sentinel-1 data proved invaluable in being generally able to capture the short window of the flood peak on the brook. This would have been much more problematic with lower-temporal-resolution imagery (TerraSAR-X resolution is 11 days).
4.6.4. Flood Selection
Key to the CDAT methodology employed in this study was the selection of seasonally similar datasets. River level records show comparable flood peaks for a post-NFM scenario in January 2020 against the selected scenario of January 2016 pre-NFM. However, this would compare S-1A and B images and a 50% greater 10-day river level average. The trade-off benefit, though, would have been very similar seasonal flood scenarios, a concern identified by the SFI Project Manager S. Buckland for the datasets used in this study (personal communication, 16 August 2022). This highlights again the importance of carefully considering the advantages and disadvantages of the selection criteria in terms of the data variables, weather conditions and flood stage.
4.6.5. Ground Truth Data
A lack of reliable ground truth records complicated the accuracy assessment process. Consultation with the SFI at an early stage in the development of the NFM project would have been ideal. The value of reliable records of known flood extent on particular dates for accuracy assessment could have provided a pool of sample data for ground truth verification of the flood detection methodology. The benefits of remote sensing for NFM installations, therefore, needs to be promoted more widely for incorporation into overall project design.
The lack of flood records of stakeholders was surprising. Unfortunately, for this study, the excellent records of flood extent on the River Uck by the local media in Uckfield proved to be unsuitable, due to being mainly in an urban environment. This experience, though, has demonstrated the benefits of contacting local stakeholders, where their own experiences may provide a lead in acquiring suitable ground truth data. In this case, drone footage on YouTube provided the best records, from which flood delineation could be verified.
4.6.6. Evaluation Criteria
A fundamental aspect of the study design was the use of data that represented the most challenging circumstances in which to evaluate the NFM installation. What must be considered is that the measures were not assessed in a high-flow scenario that may result in low-scale, but frequent flooding. Some of the most extreme flood events experienced in the last decade for this particular catchment area were analysed. This was highlighted when the SFI Project Manager S. Buckland challenged the evaluation of Zone 2. It may well be that the study finds pre- and post-NFM flood characteristics to be similar in some instances. However, what the evaluation fails to identify in its design is the difference during average seasonal events, for example, when observations by S. Buckland witnessed more intended flood accumulation in the floodplain in this location.
One area that has not been covered by the evaluation criteria is how the temporal nature of flooding may have changed since the NFM installation. This is a fundamental aspect of large-scale flood mapping studies [35,36]. However, the small-scale nature of the SFI project at Cockhaise Brook produces very short temporal peaks, as illustrated with the river level graphs for both the pre- and post-NFM flood events in Figure 3 and Figure 4, respectively. River levels for both floods receded to periodic averages within 5–6 days. This is a very short window in which to find suitable satellite imagery that can be consistently compared. The lack of commonality between the ascending pre-NFM flood on 10 January 2016 and in its descending phase on 13 January demonstrates that a temporal comparison would have been problematic for this particular study.
4.7. Other Potential Areas of Evaluation
Recent drought conditions in the UK have demonstrated how NFM measures slow down both surface and ground water drainage in their proximity. This function of NFM installations was also highlighted by the SFI Project Manager S. Buckland (personal communication, 16 August 2022). It would, therefore, be interesting to increase the scope of the evaluation to include change detection in drought conditions. This offers the opportunity to acquire data in periods of less cloud coverage, thereby providing more suitable circumstances for the use of optical, as well as SAR, imagery to analyse soil moisture in the Cockhaise Brook catchment. Data from a seasonally similar reference date in more benign conditions could then be used to undertake change detection. Replicating this process for both pre- and post-restoration scenarios would provide insight into how NFM measures may also help ameliorate the worst effects of drought in their vicinity.
5. Conclusions
To improve understanding of how nature-based solutions, such as natural flood management, can help address the effects of climate change, more evidence from completed installations needs to be scientifically evaluated. The principles and technology employed in this study propose an evaluation methodology that tests an NFM scheme during one of the largest flood events experienced since its installation. The methodology is portable and simplistic in concept for application to specifically support further improvements in the design of future NFM installations. Ideally, based on the spatial resolution of the Sentinel-1 imagery used in this study, this evaluation methodology is best applied to larger installations. However, the evaluation proves its value for the small-scale floodplain restoration conducted on Cockhaise Brook.
The selection of the SFI project typifies NFM installations and, therefore, tested the evaluation design for future application elsewhere. Whilst the catchment was not large and floods were short in duration, these are not exceptional characteristics. Specific issues, such as the surface water flows included in the flood detection around Cockhaise Mill, will almost certainly be common occurrences for future evaluation work and highlight how consultation on research findings is vital in gaining technical insight that may derive more subjective conclusions. This was how the scorecard was devised and demonstrates how a project-specific approach is required for this element of the evaluation process.
Change detection seeks to condense differences between two datasets down to the variables being analysed, in this case, flood size, form and compactness variance since the introduction of NFM measures. The performance of the NFM installation was analysed by identifying the spatial flood pattern for a sizeable inundation scenario, in relation to the brook’s seasonally benign state, for comparison with similar circumstances before the measures were introduced.
Accuracy of the methodology has mainly been verified through innovative means, by consulting drone footage of flooding on other local rivers published on the YouTube platform. The Kappa Statistic of 0.484 does invite scepticism as to the accuracy of the detected flood extents. Improvements in the design of the ground truth sites, however, concluded that more homogenous ground truth sites, better interpretation of dry sites during digitisation and more consistently sized sites would improve accuracy.
Key to the change detection methodology was the selection of appropriate flood events and perceived benign states that were seasonally similar. This was complicated by the timescales between these events, the flood characteristics of high flow levels for short windows of time that were experienced with Sussex rivers identifying similar weather conditions and the installation period. These dictated a relatively long period of nearly four years between the selected pre- and post-NFM flood events. As found in Zone 1, where possible changes in agricultural use may explain larger post-NFM flood accumulation, longer temporal differences between the pre- and post-NFM events introduce more likelihood of land cover changes. This is, though, a practical issue in dealing with natural processes and how management measures may have been implemented.
In comparing detected flooding for the pre- and post-NFM events, it can be seen how the inundated area may have increased since management measures were introduced on Cockhaise Brook. The necessity of using ascending/descending stages, rather than the peak for the pre-NFM scenario, introduces a level of uncertainty in the comparative analysis, as it is difficult to state exactly what the peak flood inundation would have been.
A robust workflow of GIS operations was assembled that can be easily adapted for other flood management evaluations. Robust testing of how polarisation impacts both flood and false positive detection rates has highlighted the benefits of using VH datasets in both calm and windy conditions. Areas of possible improvement have been identified, such as the HAND mask employed in other similar research [12]. Future approaches to verify accuracy may well have suitable ground truth records on site that have been incorporated into the NFM project management framework. However, this study has demonstrated how fresh approaches can be used to source suitable references to verify accuracy.
The evaluation framework can be flexibly adapted to suit the aims and objectives of the flood management scheme being assessed, as well as take account of specific observations coming from stakeholders. In this study, the AOI was broken down into functional zones, in which tangible changes could be identified and valued as to the intended design outcomes. A scorecard provided a summary of these flood pattern changes that sought to encapsulate the overall benefits identified in how flooding is now managed in the AOI. Consideration also needs to be taken of how the most challenging events have been used to evaluate the installation. Here, the observations of the SFI Project Manager highlight this point and pose how the evaluation design may need to take account of more frequent events. The challenge is to ensure this does not impact on the portability and accessibility that is at the heart of the design used in this study.
These study results clearly demonstrate how Cockhaise Brook has changed during a serious flood event since the NFM installation. Immediately up and downstream of the main scrapes, mapping from the change detection process has highlighted no detrimental increases in flood extent. These scrapes have doubled rates of flood water accumulation. A desirable effect for Cockhaise Brook has been how these intended increases in flooding have been managed to accumulate in the floodplain immediately around the brook. Overall, this greater accumulation of flood water did not result in a greater footprint of flood extent. The consistently positive changes identified in the scorecard demonstrate how the NFM installation has introduced tangible benefits around Cockhaise Brook.
Based on this proposed evaluation methodology, the findings can provide the potential to strengthen the evidence base for NFM solutions, as part of a wider nature-based approach, to be more seriously considered in responses to adapting infrastructure to the challenges posed by climate change.
Author Contributions
Conceptualisation, S.J. and D.H.; methodology, S.J.; software, S.J.; validation, S.J.; formal analysis, S.J.; investigation, S.J.; resources, S.J.; data curation, S.J.; writing—original draft preparation, S.J.; writing—review and editing, D.H.; visualisation, S.J.; supervision, D.H.; project administration, S.J. and D.H. All authors have read and agreed to the published version of the manuscript.
Funding
This research received no external funding.
Data Availability Statement
Sentinel-1 data available at https://scihub.copernicus.eu/dhus/#/home (accessed on 15 December 2021). Imagery dataset references; S1A_IW_GRDH_1SDV_20151126T174858_20151126T174923_008779_00C83F_EFE4, S1A_IW_GRDH_1SDV_20151205T061454_20151205T061519_008903_00CBC9_CD18, S1A_IW_GRDH_1SDV_20160110T061433_20160110T061458_009428_00DA93_20E5, S1A_IW_GRDH_1SDV_20191109T060702_20191109T060727_029830_0366CE_E6D2, S1A_IW_GRDH_1SDV_20160113T174856_20160113T174921_009479_00DC0B_ED2B, S1A_IW_GRDH_1SDV_20191220T061513_20191220T061538_030428_037B7D_BDDF, S1B_IW_GRDH_1SDV_20191127T060614_20191127T060639_019109_024106_CBB0, S1B_IW_GRDH_1SDV_20191209T060614_20191209T060639_019284_02468F_3999, SRTM DEM data available at: https://earthexplorer.usgs.gov/ (accessed on 20 December 2021), River level information at: https://riverlevels.uk/map (accessed on 9 March 2021), Drone footage of flooding at Hellingly on 27 December 2019 available at: https://www.youtube.com/watch?v=YaiFZFksiKI (accessed on 9 March 2021), Drone footage of flooding at Alfriston on 22 December 2019 available at: https://www.dailymotion.com/video/x7phv1b (accessed on 9 March 2021), Drone footage of flooding at Wineham on 20 December 2019 available at: https://www.youtube.com/watch?v=xzq5k0I-80Y (accessed on 9 March 2021), Drone footage of flooding at Mock Bridge on 22 December 2019 available at: https://www.youtube.com/watch?v=HTnTVUZHMyQ (accessed on 9 March 2021), Drone footage of flooding at Walstead on 22 December 2019 available at: https://www.youtube.com/watch?v=LdmxBIIykbA (accessed on 9 March 2021).
Conflicts of Interest
The authors declare no conflict of interest.
References
- Environment Agency. National Flood and Coastal Erosion Risk Management Strategy for England; Environment Agency, Ed.; Environment Agency: Rotherham, UK, 2020. [Google Scholar]
- HM Government. A Green Future: Our 25 Year Plan to Improve the Environment; Defra, Ed.; Department for Environment Food and Rural Affairs: London, UK, 2018. [Google Scholar]
- Bernhardt, E.S.; Palmer, M.A.; Allan, J.D.; Alexander, G.; Barnas, K.; Brooks, S.; Carr, J.; Clayton, S.; Dahm, C.; Follstad-Shah, J.; et al. Synthesizing U.S. River Restoration Efforts. Science 2005, 308, 636–637. [Google Scholar] [CrossRef]
- van Rees, C.B.; Naslund, L.; Hernandez-Abrams, D.D.; McKay, S.K.; Woodson, C.B.; Rosemond, A.; McFall, B.; Altman, S.; Wenger, S.J. A strategic monitoring approach for learning to improve natural infrastructure. Sci. Total Environ. 2022, 832, 155078. [Google Scholar] [CrossRef] [PubMed]
- Environment Agency. Working with Natural Processes—Evidence Directory; Environment Agency: Bristol, UK, 2018. [Google Scholar]
- Kumar, P.; Debele, S.E.; Sahani, J.; Rawat, N.; Marti-Cardona, B.; Alfieri, S.M.; Basu, B.; Basu, A.S.; Bowyer, P.; Charizopoulos, N.; et al. An overview of monitoring methods for assessing the performance of nature-based solutions against natural hazards. Earth-Sci. Rev. 2021, 217, 103603. [Google Scholar] [CrossRef]
- Klemas, V. Remote Sensing of Floods and Flood-Prone Areas: An Overview. J. Coast. Res. 2015, 314, 1005–1013. [Google Scholar] [CrossRef]
- Zhou, Y.; Dong, J.; Xiao, X.; Xiao, T.; Yang, Z.; Zhao, G.; Zou, Z.; Qin, Y. Open Surface Water Mapping Algorithms: A Comparison of Water-Related Spectral Indices and Sensors. Water 2017, 9, 256. [Google Scholar] [CrossRef]
- Huang, C.; Chen, Y.; Zhang, S.; Wu, J. Detecting, Extracting, and Monitoring Surface Water From Space Using Optical Sensors: A Review. Rev. Geophys. 2018, 56, 333–360. [Google Scholar] [CrossRef]
- Kasischke, E.S.; Melack, J.M.; Dobson, M.C. The use of imaging radars for ecological applications—A review. Remote Sens. Environ. 1997, 59, 141–156. [Google Scholar] [CrossRef]
- Manjusree, P.; Kumar, L.; Bhatt, C.M.; Rao, G.S.; Bhanumurthy, V. Optimization of threshold ranges for rapid flood inundation mapping by evaluating backscatter profiles of high incidence angle SAR images. Int. J. Disaster Risk Sci. 2012, 3, 113–122. [Google Scholar] [CrossRef]
- Clement, M.A.; Kilsby, C.G.; Moore, P. Multi-temporal synthetic aperture radar flood mapping using change detection. J. Flood Risk Manag. 2018, 11, 152–168. [Google Scholar] [CrossRef]
- Conde, F.C.; Muñoz, M.D.M. Flood Monitoring Based on the Study of Sentinel-1 SAR Images: The Ebro River Case Study. Water 2019, 11, 2454. [Google Scholar] [CrossRef]
- Zhang, B.; Wdowinski, S.; Gann, D. Space-Based Detection of Significant Water-Depth Increase Induced by Hurricane Irma in the Everglades Wetlands Using Sentinel-1 SAR Backscatter Observations. Remote Sens. 2022, 14, 1415. [Google Scholar] [CrossRef]
- Cian, F.; Marconcini, M.; Ceccato, P. Normalized Difference Flood Index for rapid flood mapping: Taking advantage of EO big data. Remote Sens. Environ. 2018, 209, 712–730. [Google Scholar] [CrossRef]
- Martinis, S.; Rieke, C. Backscatter Analysis Using Multi-Temporal and Multi-Frequency SAR Data in the Context of Flood Mapping at River Saale, Germany. Remote Sens. 2015, 7, 7732–7752. [Google Scholar] [CrossRef]
- Cihlar, J.; Pultz, T.J.; Gray, A.L. Change detection with synthetic aperture radar. Int. J. Remote Sens. 1992, 13, 401–414. [Google Scholar] [CrossRef]
- Schlaffer, S.; Matgen, P.; Hollaus, M.; Wagner, W. Flood detection from multi-temporal SAR data using harmonic analysis and change detection. Int. J. Appl. Earth Obs. Geoinf. 2015, 38, 15–24. [Google Scholar] [CrossRef]
- Bauer-Marschallinger, B.; Cao, S.; Tupas, M.E.; Roth, F.; Navacchi, C.; Melzer, T.; Freeman, V.; Wagner, W. Satellite-Based Flood Mapping through Bayesian Inference from a Sentinel-1 SAR Datacube. Remote Sens. 2022, 14, 3673. [Google Scholar] [CrossRef]
- Brivio, P.A.; Colombo, R.; Maggi, M.; Tomasoni, R. Integration of remote sensing data and GIS for accurate mapping of flooded areas. Int. J. Remote Sens. 2002, 23, 429–441. [Google Scholar] [CrossRef]
- Singh, A. Review Article Digital change detection techniques using remotely-sensed data. Int. J. Remote Sens. 1989, 10, 989–1003. [Google Scholar] [CrossRef]
- Green, K.; Kempka, D.; Lackey, L. Using remote sensing to detect and monitor land-cover and land-use change. Photogramm. Eng. Remote Sens. 1994, 60, 331–337. [Google Scholar]
- Munyati, C. Wetland change detection on the Kafue Flats, Zambia, by classification of a multitemporal remote sensing image dataset. Int. J. Remote Sens. 2000, 21, 1787–1806. [Google Scholar] [CrossRef]
- Lu, D.; Mausel, P.; Brondízio, E.; Moran, E. Change detection techniques. Int. J. Remote Sens. 2004, 25, 2365–2401. [Google Scholar] [CrossRef]
- Macleod, R.D.; Congalton, R.G. A Quantitative Comparison of Change-Detection Algorithms for Monitoring Eelgrass from Remotely Sensed Data. Photogramm. Eng. Remote Sens. 1998, 64, 207–216. [Google Scholar]
- Matgen, P.; Hostache, R.; Schumann, G.; Pfister, L.; Hoffmann, L.; Savenije, H. Towards an automated SAR-based flood monitoring system: Lessons learned from two case studies. Phys. Chem. Earth Parts A/B/C 2011, 36, 241–252. [Google Scholar] [CrossRef]
- Long, S.; Fatoyinbo, T.E.; Policelli, F. Flood extent mapping for Namibia using change detection and thresholding with SAR. Environ. Res. Lett. 2014, 9, 035002. [Google Scholar] [CrossRef]
- Bioresita, F.; Puissant, A.; Stumpf, A.; Malet, J.-P. A Method for Automatic and Rapid Mapping of Water Surfaces from Sentinel-1 Imagery. Remote Sens. 2018, 10, 217. [Google Scholar] [CrossRef]
- Martinis, S.; Twele, A.; Voigt, S. Towards operational near real-time flood detection using a split-based automatic thresholding procedure on high resolution TerraSAR-X data. Nat. Hazards Earth Syst. Sci. 2009, 9, 314. [Google Scholar] [CrossRef]
- Senthilnath, J.; Shenoy, H.V.; Rajendra, R.; Omkar, S.N.; Mani, V.; Diwakar, P.G. Integration of speckle de-noising and image segmentation using Synthetic Aperture Radar image for flood extent extraction. J. Earth Syst. Sci. 2013, 122, 559–572. [Google Scholar] [CrossRef]
- Liang, J.; Liu, D. A local thresholding approach to flood water delineation using Sentinel-1 SAR imagery. ISPRS J. Photogramm. Remote Sens. 2020, 159, 53–62. [Google Scholar] [CrossRef]
- Iacob, O.; Rowan, J.; Brown, I.; Ellis, C. Evaluating wider benefits of natural flood management strategies: An ecosystem-based adaptation perspective. Hydrol. Res. 2014, 45, 774–787. [Google Scholar] [CrossRef]
- SFI. Natural Flood Management Project End of Year Report 2021/22; Sussex Flow Initiative: East Sussex, UK, 2022. [Google Scholar]
- Xu, H. Modification of normalised difference water index (NDWI) to enhance open water features in remotely sensed imagery. Int. J. Remote Sens. 2006, 27, 3025–3033. [Google Scholar] [CrossRef]
- Gan, T.; Zunic, F.; Kuo, C.-C.; Strobl, T. Flood mapping of Danube River at Romania using single and multi-date ERS2-SAR images. Int. J. Appl. Earth Obs. Geoinf. 2012, 18, 69–81. [Google Scholar] [CrossRef]
- Martinez, J.-M.; Le Toan, T. Mapping of flood dynamics and spatial distribution of vegetation in the Amazon floodplain using multitemporal SAR data. Remote Sens. Environ. 2007, 108, 209–223. [Google Scholar] [CrossRef]
Disclaimer/Publisher’s Note: The statements, opinions and data contained in all publications are solely those of the individual author(s) and contributor(s) and not of MDPI and/or the editor(s). MDPI and/or the editor(s) disclaim responsibility for any injury to people or property resulting from any ideas, methods, instructions or products referred to in the content. |
© 2023 by the authors. Licensee MDPI, Basel, Switzerland. This article is an open access article distributed under the terms and conditions of the Creative Commons Attribution (CC BY) license (https://creativecommons.org/licenses/by/4.0/).

































