Spatiotemporal Variation of Per Capita Carbon Emissions and Carbon Compensation Zoning in Chinese Counties
Abstract
:1. Introduction
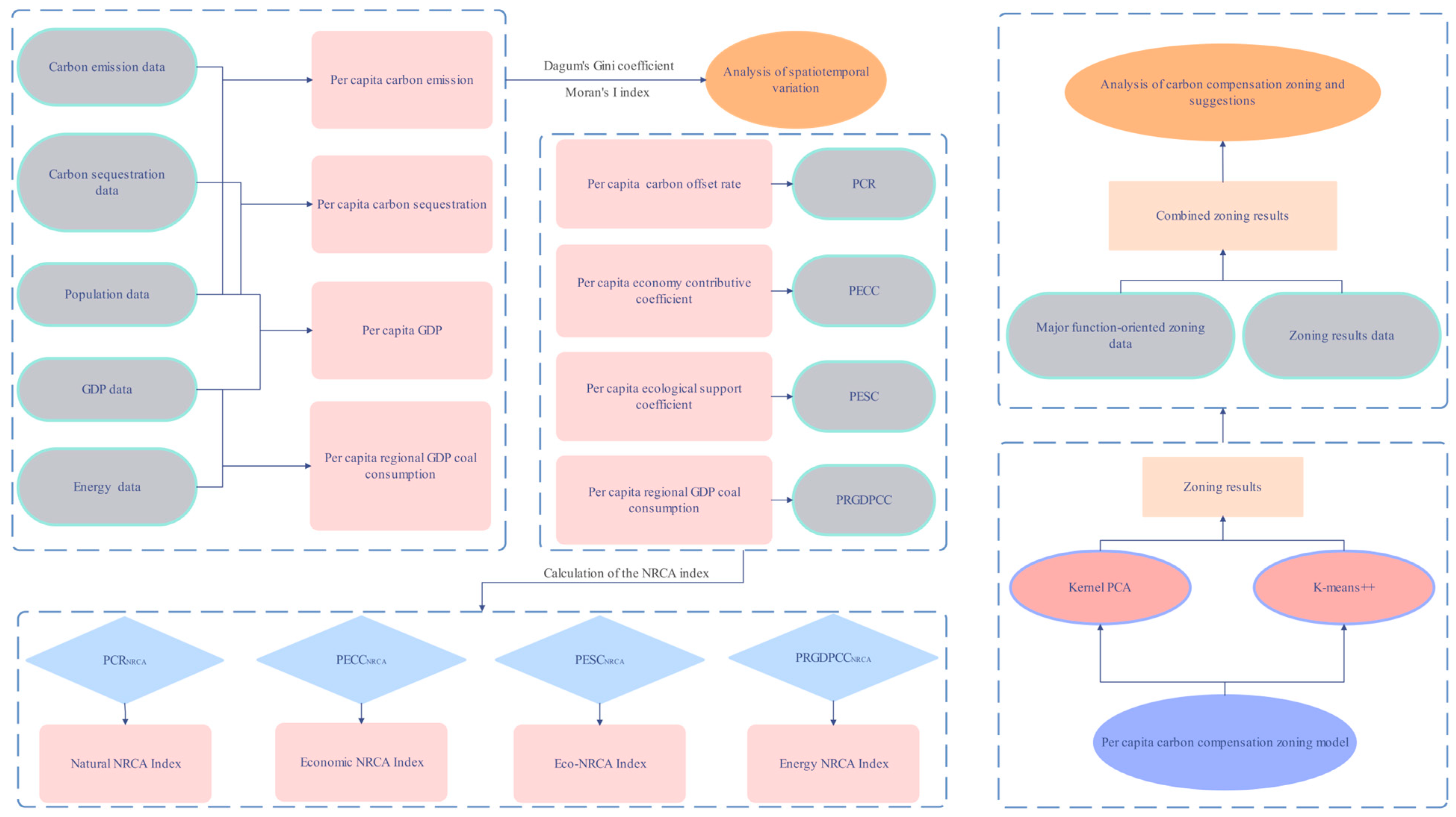
2. Materials and Methods
2.1. Study Area
2.2. Data
2.3. Methods
2.3.1. Dagum Gini Coefficient
2.3.2. Moran’s I Index
2.3.3. Normalized Revealed Comparative Advantage Index
2.3.4. Comprehensive Evaluation Index of Per Capita Carbon Compensation Zoning
2.3.5. Per Capita Carbon Compensation Zoning Model Based on Kernel-K-means++ Algorithm
- Step 1: normalizing the raw data so that different features take the same range of values;
- Step 2: using the Kernel PCA method to map the data into the high-dimensional space, selecting the appropriate kernel function, and performing parameter adjustment and experimental verification to obtain better mapping results;
- Step 3: using the K-means++ algorithm to cluster the mapped data, selecting the appropriate number of clusters, and performing experimental verification and adjustment to obtain better clustering results;
- Step 4: analyzing and interpreting the clustering results to gain a deeper understanding of the data.
3. Results
3.1. Analysis of Regional Differences in Carbon Emissions Per Capita in Counties in China
3.1.1. General Differences in PCO2 in China’s Counties
3.1.2. Spatial Differences in Per Capita Carbon Emissions in China’s Counties
3.1.3. Sources and Contributions of Differences in PCO2 by Economic Region in China
3.2. Spatial and Temporal Patterns of PCO2 in Chinese Counties
3.2.1. Spatial and Temporal Pattern of Carbon Emissions Per Capita in China’s Counties
3.2.2. Spatial Clustering Characteristics of PCO2 in Chinese Counties
3.3. Per Capita Carbon Compensation Zoning and Optimization Analysis in Chinese Counties
3.3.1. Analysis of the NRCA Index
3.3.2. Per Capita Carbon Compensation Zoning Results
3.4. Spatial Optimization Analysis of Per Capita Carbon Compensation Zoning in Chinese Counties
3.4.1. Payment Zone
3.4.2. Balanced Zone
3.4.3. Compensated Zone
4. Discussion
5. Conclusions
Author Contributions
Funding
Data Availability Statement
Conflicts of Interest
References
- O’neill, B.C.; Dalton, M.; Fuchs, R.; Jiang, L.; Pachauri, S.; Zigova, K. Global demographic trends and future carbon emissions. Proc. Natl. Acad. Sci. USA 2010, 107, 17521–17526. [Google Scholar] [CrossRef]
- Zhou, X.; Niu, A.; Lin, C. Optimizing carbon emission forecast for modelling China’s 2030 provincial carbon emission quota allocation. J. Environ. Manag. 2023, 325, 116523. [Google Scholar] [CrossRef]
- Lin, Q.; Zhang, L.; Qiu, B.; Zhao, Y.; Wei, C. Spatiotemporal Analysis of Land Use Patterns on Carbon Emissions in China. Land 2021, 10, 141. [Google Scholar] [CrossRef]
- Tian, S.; Wang, S.; Bai, X.; Luo, G.; Li, Q.; Yang, Y.; Hu, Z.; Li, C.; Deng, Y. Global patterns and changes of carbon emissions from land use during 1992–2015. Environ. Sci. Ecotech. 2021, 7, 100108. [Google Scholar] [CrossRef]
- Shi, Q.; Chen, J.; Shen, L. Driving factors of the changes in the carbon emissions in the Chinese construction industry. J. Clean. Prod. 2017, 166, 615–627. [Google Scholar] [CrossRef]
- Ma, X.; Wang, C.; Dong, B.; Gu, G.; Chen, R.; Li, Y.; Zou, H.; Zhang, W.; Li, Q. Carbon emissions from energy consumption in China: Its measurement and driving factors. Sci. Total Environ. 2019, 648, 1411–1420. [Google Scholar] [CrossRef]
- Liu, Z.; Deng, Z.; Davis, S.J.; Giron, C.; Ciais, P. Monitoring global carbon emissions in 2021. Nat. Rev. Earth Environ. 2022, 3, 217–219. [Google Scholar] [CrossRef] [PubMed]
- Pan, X.; Guo, S.; Xu, H.; Tian, M.; Pan, X.; Chu, J. China’s carbon intensity factor decomposition and carbon emission decoupling analysis. Energy 2022, 239, 122175. [Google Scholar] [CrossRef]
- Chen, C.; Bi, L. Study on spatio-temporal changes and driving factors of carbon emissions at the building operation stage-A case study of China. Build. Environ. 2022, 219, 109147. [Google Scholar] [CrossRef]
- Liu, C.; Sun, W.; Zhang, L. Spatio-temporal pattern of coupling coordination degree between carbon emissions and vegetation cover and its influencing factors of the Yangtze River Delta. Sci. Geogr. Sin. 2023, 43, 142–151. [Google Scholar]
- Xia, S.; Shao, H.; Wang, H.; Xian, W.; Shao, Q.; Yin, Z.; Qi, J. Spatio-Temporal Dynamics and Driving Forces of Multi-Scale CO2 Emissions by Integrating DMSP-OLS and NPP-VIIRS Data: A Case Study in Beijing-Tianjin-Hebei, China. Remote Sens. 2022, 14, 4799. [Google Scholar] [CrossRef]
- Zhou, J.; Wang, Y.; Liu, X.; Shi, X.; Cai, C. Spatial Temporal Differences of Carbon Emissions and Carbon Compensation in China Based on Land Use Change. Sci. Geogr. Sin. 2019, 39, 1955–1961. [Google Scholar]
- Wang, X.; Lu, F.; Qin, Y.; Sun, Y. Spatial and temporal changes of carbon sources and sinks in Henan Province. Prog. Geogr. 2016, 35, 941–951. [Google Scholar]
- Wang, S.; Xie, Z.; Wang, Z. The spatiotemporal pattern evolution and influencing factors of CO2 emissions at the county level of China. Acta Geogr. Sin. 2021, 76, 3103–3118. [Google Scholar]
- Zhang, H.; Peng, Q.; Wang, R.; Qiang, W.; Zhang, J. Spatiotemporal patterns and factors influencing county carbon sinks in China. Acta Ecol. Sin. 2020, 40, 8988–8998. [Google Scholar]
- Long, Z.; Pang, J.; Li, S.; Zhao, J.; Yang, T.; Chen, X.; Zhang, Z.; Sun, Y.; Lang, L.; Wang, N.; et al. Spatiotemporal variations and structural characteristics of carbon emissions at the county scale: A case study of Wu’an City. Environ. Sci. Pollut. 2022, 29, 65466–65488. [Google Scholar] [CrossRef] [PubMed]
- Zhang, B.; Yin, J.; Jiang, H.; Qiu, Y. Spatial–temporal pattern evolution and influencing factors of coupled coordination between carbon emission and economic development along the Pearl River Basin in China. Environ. Sci. Pollut. 2023, 30, 6875–6890. [Google Scholar] [CrossRef]
- Zheng, Y.; Du, S.; Zhang, X.; Bai, L.; Wang, H. Estimating carbon emissions in urban functional zones using multi-source data: A case study in Beijing. Build. Environ. 2022, 212, 108804. [Google Scholar] [CrossRef]
- Zhang, C.; Zhao, L.; Zhang, H.; Chen, M.; Fang, R.; Yao, Y.; Zhang, Q.; Wang, Q. Spatial-temporal characteristics of carbon emissions from land use change in Yellow River Delta region, China. Ecol. Indic. 2022, 136, 108623. [Google Scholar] [CrossRef]
- Zhang, X.; Cai, Z.; Song, W.; Yang, D. Mapping the spatial-temporal changes in energy consumption-related carbon emissions in the Beijing-Tianjin-Hebei region via nighttime light data. Sustain. Cities Soc. 2023, 94, 104476. [Google Scholar] [CrossRef]
- Yang, S.; Yang, X.; Gao, X.; Zhang, J. Spatial and temporal distribution characteristics of carbon emissions and their drivers in shrinking cities in China: Empirical evidence based on the NPP/VIIRS nighttime lighting index. J. Environ. Manag. 2022, 322, 116082. [Google Scholar] [CrossRef] [PubMed]
- Zhu, E.; Qi, Q.; Chen, L.; Wu, X. The spatial-temporal patterns and multiple driving mechanisms of carbon emissions in the process of urbanization: A case study in Zhejiang, China. J. Clean. Prod. 2022, 358, 131954. [Google Scholar] [CrossRef]
- Liu, Q.; Song, J.; Dai, T.; Shi, A.; Xu, J.; Wang, E. Spatio-temporal dynamic evolution of carbon emission intensity and the effectiveness of carbon emission reduction at county level based on nighttime light data. J. Clean. Prod. 2022, 362, 132301. [Google Scholar] [CrossRef]
- Xia, S.; Yang, Y. Spatio-temporal differentiation of carbon budget and carbon compensation zoning in Beijing-Tianjin-Hebei Urban Agglomeration based on the Plan for Major Function-oriented Zones. Acta Geogr. Sin. 2022, 77, 679–696. [Google Scholar]
- Wang, Z.; Qin, M.; Tang, S.; Zhao, Y.; Pang, Y.; Gong, Y. Spatio-temporal Variation of Landuse Carbon Budget and Carbon Compensation Zoning in Beibu Gulf Urban Agglomeration Area. Bull. Soil Water Conserv. 2022, 42, 348–359. [Google Scholar]
- Zhao, R.; Zhang, S.; Huang, X.; Qin, Y.; Liu, Y.; Ding, M.; Jiao, T. Spatial variation of carbon budget and carbon balance zoning of Central Plains Economic Region at county-level. Acta Geogr. Sin. 2014, 69, 1425–1437. [Google Scholar]
- Li, L.; Dong, J.; Xu, L.; Zhang, J. Spatial variation of land use carbon budget and carbon compensation zoning in functional areas: A case study of Wuhan Urban Agglomeration. J. Nat. Resour. 2019, 34, 1003–1015. [Google Scholar]
- Xiong, C.; Chen, S.; Yang, D. Selecting Counties to Participate in Agricultural Carbon Compensation in China. Pol. J. Environ. Stud. 2019, 28, 1443–1449. [Google Scholar] [CrossRef]
- Jing, X.; Tian, G.; Li, M.; Javeed, S.A. Research on the Spatial and Temporal Differences of China’s Provincial Carbon Emissions and Ecological Compensation Based on Land Carbon Budget Accounting. Int. J. Environ. Res. Public Health 2021, 18, 12892. [Google Scholar] [CrossRef]
- Keyser, A.R.; Kimball, J.S.; Nemani, R.R.; Running, S.W. Simulating the effects of climate change on the carbon balance of North American high-latitude forests. Global Change Biol. 2000, 6, 185–195. [Google Scholar] [CrossRef] [PubMed]
- Kong, F.; Cao, L.; Xu, C. Compensation Mechanism for Forest Carbon Sink in the Qiantang River Basin Based on Carbon Revenue and Expenditure Accounting. Sci. Silvae Sin. 2022, 58, 1–15. [Google Scholar]
- Piao, S.; Fang, J.; Ciais, P.; Peylin, P.; Huang, Y.; Sitch, S.; Wang, T. The carbon balance of terrestrial ecosystems in China. Nature 2009, 458, 1009–1013. [Google Scholar] [CrossRef]
- Zhao, R.; Liu, Y.; Ma, L.; Li, Y.; Hou, L.; Zhang, Z.; Ding, M. County-level Carbon Compensation of Henan Province Based on Carbon Budget Estimation. J. Nat. Resour. 2016, 31, 1675–1687. [Google Scholar]
- Lin, H.; Zhou, Z.; Chen, S.; Jiang, P. Clustering and assessing carbon peak statuses of typical cities in underdeveloped Western China. Appl. Energy 2023, 329, 120299. [Google Scholar] [CrossRef]
- Ye, J.; Xie, Q.; Tan, N. National land spatial pattern distribution method based on ecological carrying capacity. Trans. Chin. Soc. Agric. Eng. 2017, 33, 262–271. [Google Scholar]
- Dagum, C. A New Approach to the Decomposition of the Gini Income Inequality Ratio; Physica-Verlag HD: Heidelberg, Germany, 1998. [Google Scholar] [CrossRef]
- Yu, R.; Cai, J.N.; Leung, P.S. The normalized revealed comparative advantage index. Ann. Regional Sci. 2009, 43, 267–282. [Google Scholar] [CrossRef]
- Balassa, B.L. Trade liberalisation and “revealed” comparative advantage. Manch. Sch. 1965, 33, 99–123. [Google Scholar] [CrossRef]
- Zhao, R.; Huang, X. Carbon cycle of urban system: Characteristics, mechanism and theoretical framework. Acta Ecol. Sin. 2013, 33, 0358–0366. [Google Scholar] [CrossRef]
- Zhao, R.; Liu, Y.; Ding, M.; Zhang, Z.; Huang, X.; Qin, Y. Theory, methods, and research progresses of regional carbon budget. Prog. Geogr. 2016, 35, 554–568. [Google Scholar]
- Lu, J.; Huang, X.; Dai, L.; Chen, Z.; Li, Y. Spatio-temporal Scale Analysis on the Equality of Energy Consumption Carbon Emission Distribution in China. J. Nat. Resour. 2012, 27, 2006–2017. [Google Scholar]
- Kong, X.; Fu, M.; Zhao, X.; Wang, J.; Jiang, P. Ecological effects of land-use change on two sides of the Hu Huanyong Line in China. Land Use Policy 2022, 113, 105895. [Google Scholar] [CrossRef]












| Descriptions | Factors | Years | Sources | 
|---|---|---|---|
| Carbon emissions scale indicator | Carbon emissions | 2000–2017 | CEADs | 
| Carbon sequestration scale indicators | Amount of solid carbon | 2000–2017 | |
| Population indicators | Population | 2001–2018 1 | China County Statistical Yearbook | 
| Socio-economic indicators | Regional GDP | 2001–2018 1 | |
| Energy consumption indicators | Regional GDP coal consumption | 2001–2018 1 | |
| Main functional zone type | Optimized development zone, key development zone, main production zone of agricultural products, key ecological functional zone | \ | Government documents on main functional zoning in provinces and cities | 
| Descriptions | Factors | Years | Sources | 
|---|---|---|---|
| Natural background attribute indicators | Per capita carbon compensation rate (PCR) | 2000–2017 | Per capita carbon sequestration/per capita carbon emission | 
| Socio-economic attribute indicators | Per capita economic contribution coefficient of carbon emissions (PECC) | 2000–2017 | (Per capita GDP/per capita total GDP)/(per capita carbon emissions/per capita total carbon emissions) | 
| Socio-ecological attribute indicators | Per capita ecological support coefficient of carbon emissions (PESC) | 2000–2017 | (Per capita carbon sequestration/per capita total carbon sequestration)/(per capita carbon emissions/per capita total carbon emissions) | 
| Energy consumption attribute indicators | Per capita regional GDP coal consumption (PRGDPCC) | 2000–2017 | Regional GDP coal consumption/population | 
| Descriptions | Factors | Years | Interpretation | 
|---|---|---|---|
| Natural background property indicators | Natural NRCA index (NRCAPCR) | 2000–2017 | NRCA index of carbon compensation rate per capita for each county unit | 
| Socio-economic attribute indicators | Economic NRCA index (NRCAPECC) | 2000–2017 | NRCA index of economic contribution factor of carbon emissions per capita | 
| Ecological attribute indicators | Ecological NRCA index (NRCAPESC) | 2000–2017 | NRCA index of ecological carrying factor of carbon emissions per capita | 
| Energy consumption attribute indicators | Energy NRCA index (NRCAPRGDPCC) | 2000–2017 | NRCA index of energy consumption levels per capita regional GDP | 
| Years | Moran’s I | Z | P | 
|---|---|---|---|
| 2000 | 0.302 | 19.5241 | 0.000100 | 
| 2005 | 0.370 | 23.7615 | 0.000100 | 
| 2010 | 0.421 | 27.1650 | 0.000100 | 
| 2017 | 0.511 | 32.690 | 0.000100 | 
| Spatial Partitioning of Per Capita Carbon Compensation (Number of Units) | Per Capita Total GDP (%) | Share of Total Per Capita Carbon Emissions (%) | Mean Economic Contribution Factor of Per Capita Carbon Emissions | Mean Ecological Carrying Capacity Coefficient of Per Capita Carbon Emissions | 
|---|---|---|---|---|
| Payment zone—optimized development zone (46) | 10.645 | 4.310 | 4.106 | 0.031 | 
| Payment zone—key development zone (397) | 34.500 | 34.618 | 3.588 | 0.405 | 
| Payment zone—main production zone of agricultural products (461) | 29.161 | 17.272 | 4.47 | 0.516 | 
| Payment zone—key ecological function zone (506) | 13.675 | 27.491 | 3.128 | 1.956 | 
| Balanced zone—optimized development zone (2) | 0.083 | 0.114 | 1.39 | 0.355 | 
| Balanced zone—key development zone (29) | 0.927 | 1.652 | 1.119 | 0.483 | 
| Balanced zone—main production zone of agricultural products (90) | 2.131 | 4.371 | 0.907 | 1.697 | 
| Balanced zone—key ecological function zone (49) | 0.916 | 2.525 | 0.697 | 2.225 | 
| Compensated zone—key development zone (33) | 1.336 | 1.218 | 1.76 | 1.847 | 
| Compensated zone—main production zone of agricultural products (129) | 4.681 | 4.165 | 1.833 | 2.435 | 
| Compensated zone—key ecological function zone (80) | 1.945 | 2.264 | 1.526 | 3.833 | 
| Disclaimer/Publisher’s Note: The statements, opinions and data contained in all publications are solely those of the individual author(s) and contributor(s) and not of MDPI and/or the editor(s). MDPI and/or the editor(s) disclaim responsibility for any injury to people or property resulting from any ideas, methods, instructions or products referred to in the content. | 
© 2023 by the authors. Licensee MDPI, Basel, Switzerland. This article is an open access article distributed under the terms and conditions of the Creative Commons Attribution (CC BY) license (https://creativecommons.org/licenses/by/4.0/).
Share and Cite
Chen, J.; Wu, S.; Zhang, L. Spatiotemporal Variation of Per Capita Carbon Emissions and Carbon Compensation Zoning in Chinese Counties. Land 2023, 12, 1796. https://doi.org/10.3390/land12091796
Chen J, Wu S, Zhang L. Spatiotemporal Variation of Per Capita Carbon Emissions and Carbon Compensation Zoning in Chinese Counties. Land. 2023; 12(9):1796. https://doi.org/10.3390/land12091796
Chicago/Turabian StyleChen, Juan, Sensen Wu, and Laifu Zhang. 2023. "Spatiotemporal Variation of Per Capita Carbon Emissions and Carbon Compensation Zoning in Chinese Counties" Land 12, no. 9: 1796. https://doi.org/10.3390/land12091796
APA StyleChen, J., Wu, S., & Zhang, L. (2023). Spatiotemporal Variation of Per Capita Carbon Emissions and Carbon Compensation Zoning in Chinese Counties. Land, 12(9), 1796. https://doi.org/10.3390/land12091796
 
        




 
       