Research on the Optimization of Urban Ecological Infrastructure Based on Ecosystem Service Supply, Demand, and Flow
Abstract
1. Introduction
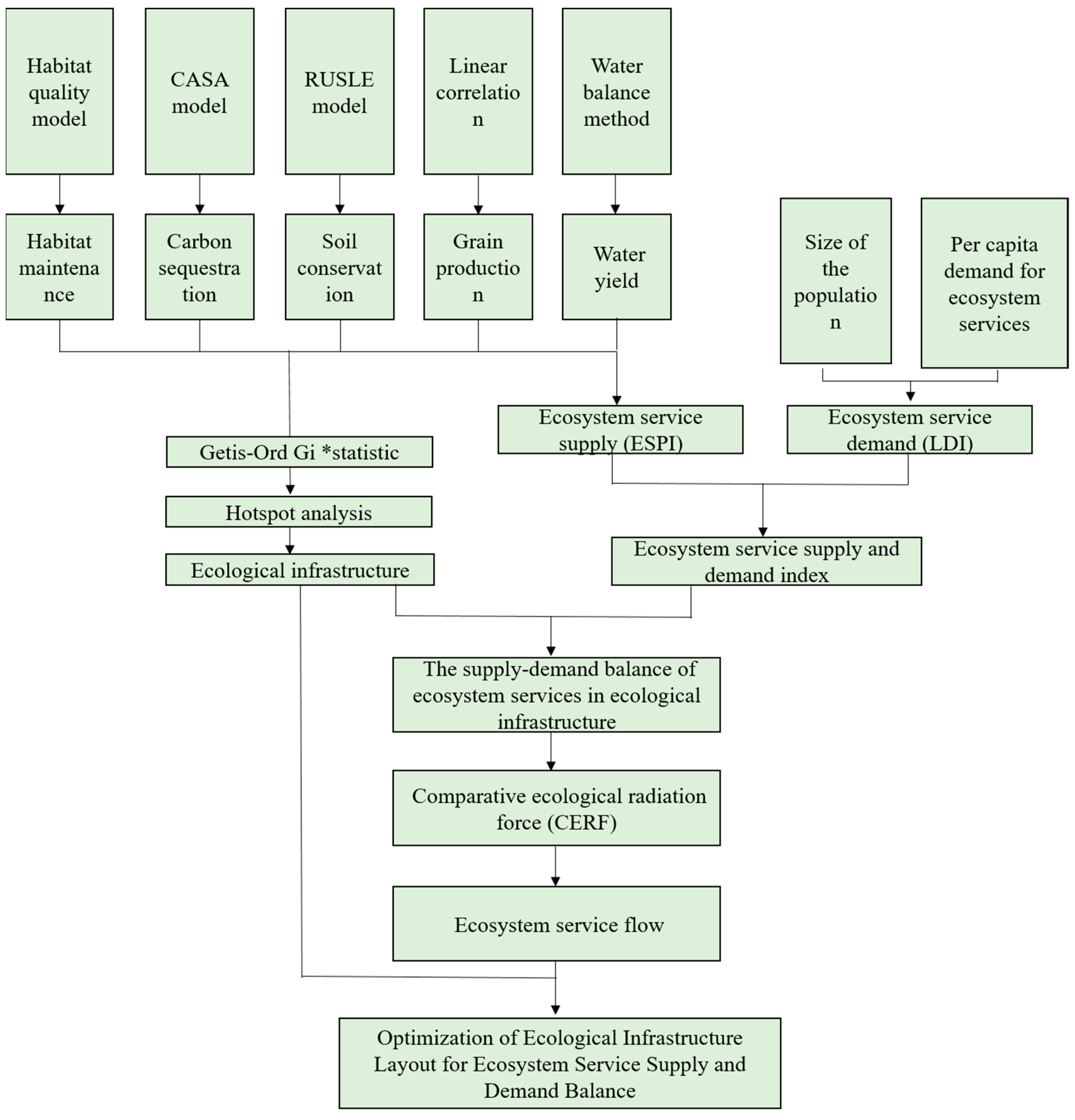
2. Materials and Methods
2.1. Description of Study Area
2.2. Basic Data
2.3. Methods
2.3.1. Spatialization of Ecosystem Functions
2.3.2. Ecological Infrastructure Identification Based on Hotspot Analysis
2.3.3. Ecosystem Service Demand Assessment
2.3.4. Proposal of Ecosystem Service Supply and Demand Index
2.3.5. Optimization of Ecological Infrastructure Based on Ecosystem Service Flow
3. Results and Discussion
3.1. The Spatiotemporal Pattern of Ecosystem Functions in Yantai
3.2. The Spatiotemporal Distribution of Ecological Infrastructure in Yantai City
3.3. The Supply–Demand Balance of Ecosystem Services in Ecological Infrastructure
4. Discussion
4.1. Optimization of Ecological Infrastructure Layout for Ecosystem Service Supply and Demand Balance
4.2. Importance of Cross-Regional Ecological Infrastructure Development
4.3. Methodological Limitations and Challenges for Future Research
5. Conclusions
Author Contributions
Funding
Data Availability Statement
Conflicts of Interest
References
- Mcdonnell, M.J.; Macgregor-Fors, I. The ecological future of cities. Science 2016, 352, 936–938. [Google Scholar] [CrossRef]
- Sun, L.; Su, C.; Xian, X. Assessing the sustainability of China’s basic pension funding for urban and rural residents. Sustainability 2020, 12, 2833. [Google Scholar] [CrossRef]
- Xi, B.; Li, X.; Gao, J.; Zhao, Y.; Liu, H.; Xia, X.; Yang, T.; Zhang, L.; Jia, X. Review of challenges and strategies for balanced urban-rural environmental protection in china. Front. Environ. Sci. Eng. 2015, 9, 371–384. [Google Scholar] [CrossRef]
- Huang, L.; Wang, J.; Chen, X. Ecological infrastructure planning of large river basin to promote nature conservation and ecosystem functions. J. Environ. Manag. 2022, 306, 114482. [Google Scholar] [CrossRef]
- Challéat, S.; Barré, K.; Laforge, A.; Lapostolle, D.; Franchomme, M.; Sirami, C.; Le Viol, I.; Milian, J.; Kerbiriou, C. Grasping darkness: The dark ecological network as a social-ecological framework to limit the impacts of light pollution on biodiversity. Ecol. Soc. 2021, 26, 15. [Google Scholar] [CrossRef]
- Weber, T.; Sloan, A.; Wolf, J. Maryland’s green infrastructure assessment: Development of a comprehensive approach to land conservation. Landsc. Urban Plan. 2006, 77, 94–110. [Google Scholar] [CrossRef]
- Keyes, A.A.; Mclaughlin, J.P.; Barner, A.K.; Dee, L.E. An ecological network approach to predict ecosystem service vulnerability to species losses. Nat. Commun. 2021, 12, 1586. [Google Scholar] [CrossRef] [PubMed]
- Li, F.; Liu, H.; Huisingh, D.; Wang, Y.; Wang, R. Shifting to healthier cities with improved urban ecological infrastructure: From the perspectives of planning, implementation, governance and engineering. J. Clean. Prod. 2017, 163, S1–S11. [Google Scholar] [CrossRef]
- Bennett, E.M.; Peterson, G.D.; Gordon, L.J. Understanding relationships among multiple ecosystem services. Ecol. Lett. 2009, 12, 1394–1404. [Google Scholar] [CrossRef] [PubMed]
- Costanza, R.; D’Arge, R.; De Groot, R.; Farber, S.; Grasso, M.; Hannon, B.; Limburg, K.; Naeem, S.; O’Neill, R.V.; Paruelo, J. The value of the world’s ecosystem services and natural capital. Nature 1997, 387, 253–260. [Google Scholar] [CrossRef]
- Costanza, R.; De Groot, R.; Braat, L.; Kubiszewski, I.; Fioramonti, L.; Sutton, P.; Farber, S.; Grasso, M. Twenty years of ecosystem services: How far have we come and how far do we still need to go? Ecosyst. Serv. 2017, 28, 1–16. [Google Scholar] [CrossRef]
- Peng, J.; Wang, X.; Liu, Y.; Zhao, Y.; Xu, Z.; Zhao, M.; Qiu, S.; Wu, J. Urbanization impact on the supply-demand budget of ecosystem services: Decoupling analysis. Ecosyst. Serv. 2020, 44, 101139. [Google Scholar] [CrossRef]
- Costanza, R.; De Groot, R.; Sutton, P.; Van der Ploeg, S.; Anderson, S.J.; Kubiszewski, I.; Farber, S.; Turner, R.K. Changes in the global value of ecosystem services. Glob. Environ. Chang. 2014, 26, 152–158. [Google Scholar] [CrossRef]
- Shi, D.; Shi, Y.; Wu, Q.; Fang, R. Multidimensional assessment of food provisioning ecosystem services using remote sensing and agricultural statistics. Remote Sens. 2020, 12, 3955. [Google Scholar] [CrossRef]
- Villa, F.; Bagstad, K.J.; Voigt, B.; Johnson, G.W.; Portela, R.; Honzák, M.; Batker, D. A methodology for adaptable and robust ecosystem services assessment. PLoS ONE 2014, 9, e91001. [Google Scholar] [CrossRef] [PubMed]
- Zulian, G.; Polce, C.; Maes, J. ESTIMAP: A GIS-based model to map ecosystem services in the European union. Ann. Bot.-Italy 2014, 4, 1–7. [Google Scholar] [CrossRef]
- Maes, J.; Liquete, C.; Teller, A.; Erhard, M.; Paracchini, M.L.; Barredo, J.I.; Grizzetti, B.; Cardoso, A.; Somma, F.; Petersen, J. An indicator framework for assessing ecosystem services in support of the EU biodiversity strategy to 2020. Ecosyst. Serv. 2016, 17, 14–23. [Google Scholar] [CrossRef]
- Li, M.; Liang, D.; Xia, J.; Song, J.; Cheng, D.; Wu, J.; Cao, Y.; Sun, H.; Li, Q. Evaluation of water conservation function of Danjiang River Basin in Qinling Mountains, China based on invest model. J. Environ. Manag. 2021, 286, 112212. [Google Scholar] [CrossRef]
- Zoderer, B.M.; Tasser, E.; Carver, S.; Tappeiner, U. Stakeholder perspectives on ecosystem service supply and ecosystem service demand bundles. Ecosyst. Serv. 2019, 37, 100938. [Google Scholar] [CrossRef]
- Burkhard, B.; Kroll, F.; Nedkov, S.; Müller, F. Mapping supply, demand and budgets of ecosystem services. Ecol. Indic. 2012, 21, 17–20. [Google Scholar] [CrossRef]
- Hegetschweiler, K.T.; de Vries, S.; Arnberger, A.; Bell, S.; Brennan, M.; Siter, N.; Olafsson, A.S.; Voigt, A.; Hunziker, M. Linking demand and supply factors in identifying cultural ecosystem services of urban green infrastructures: A review of European studies. Urban For. Urban Green. 2017, 21, 48–59. [Google Scholar] [CrossRef]
- Dai, X.; Wang, L.; Tao, M.; Huang, C.; Sun, J.; Wang, S. Assessing the ecological balance between supply and demand of blue-green infrastructure. J. Environ. Manag. 2021, 288, 112454. [Google Scholar] [CrossRef] [PubMed]
- de Manuel, B.F.; Méndez-Fernández, L.; Peña, L.; Ametzaga-Arregi, I. A new indicator of the effectiveness of urban green infrastructure based on ecosystem services assessment. Basic Appl. Ecol. 2021, 53, 12–25. [Google Scholar] [CrossRef]
- Lin, Y.; Zhang, M.; Gan, M.; Huang, L.; Zhu, C.; Zheng, Q.; You, S.; Ye, Z.; Shahtahmassebi, A.; Li, Y. Fine identification of the supply–demand mismatches and matches of urban green space ecosystem services with a spatial filtering tool. J. Clean. Prod. 2022, 336, 130404. [Google Scholar] [CrossRef]
- Shen, Z.; Zhang, B.; Xin, R.; Liu, J. Examining supply and demand of cooling effect of blue and green spaces in mitigating urban heat island effects: A case study of the Fujian Delta urban agglomeration (FDUA), China. Ecol. Indic. 2022, 142, 109187. [Google Scholar] [CrossRef]
- González-García, A.; Palomo, I.; González, J.A.; López, C.A.; Montes, C. Quantifying spatial supply-demand mismatches in ecosystem services provides insights for land-use planning. Land Use Policy 2020, 94, 104493. [Google Scholar] [CrossRef]
- Morri, E.; Pruscini, F.; Scolozzi, R.; Santolini, R. A forest ecosystem services evaluation at the river basin scale: Supply and demand between coastal areas and upstream lands (Italy). Ecol. Indic. 2014, 37, 210–219. [Google Scholar] [CrossRef]
- Marino, D.; Palmieri, M.; Marucci, A.; Tufano, M. Comparison between demand and supply of some ecosystem services in national parks: A spatial analysis conducted using Italian case studies. Conservation 2021, 1, 36–57. [Google Scholar] [CrossRef]
- Chen, D.; Li, J.; Yang, X.; Zhou, Z.; Pan, Y.; Li, M. Quantifying water provision service supply, demand and spatial flow for land use optimization: A case study in the Yanhe watershed. Ecosyst. Serv. 2020, 43, 101117. [Google Scholar] [CrossRef]
- Yu, H.; Chen, C.; Shao, C. Spatial and temporal changes in ecosystem service driven by ecological compensation in the Xin’an River Basin, China. Ecol. Indic. 2023, 146, 109798. [Google Scholar] [CrossRef]
- Krasny, M.E.; Russ, A.; Tidball, K.G.; Elmqvist, T. Civic ecology practices: Participatory approaches to generating and measuring ecosystem services in cities. Ecosyst. Serv. 2014, 7, 177–186. [Google Scholar] [CrossRef]
- Yu, Q.; Yue, D.; Wang, J.; Zhang, Q.; Li, Y.; Yu, Y.; Chen, J.; Li, N. The optimization of urban ecological infrastructure network based on the changes of county landscape patterns: A typical case study of ecological fragile zone located at Deng Kou (Inner Mongolia). J. Clean. Prod. 2017, 163, S54–S67. [Google Scholar] [CrossRef]
- Lim, T.C. An empirical study of spatial-temporal growth patterns of a voluntary residential green infrastructure program. J. Environ. Plan. Manag. 2018, 61, 1363–1382. [Google Scholar] [CrossRef]
- Tashiro, A. Green self-efficacy for blue-green infrastructure management in a post-disaster recovery phase: Empirical research in a small rural community. Coast. Eng. J. 2021, 63, 408–421. [Google Scholar] [CrossRef]
- Qu, Q.; Tsai, S.; Tang, M.; Xu, C.; Dong, W. Marine ecological environment management based on ecological compensation mechanisms. Sustainability 2016, 8, 1267. [Google Scholar] [CrossRef]
- Wang, L.; Zheng, H.; Chen, Y.; Ouyang, Z.; Hu, X. Systematic review of ecosystem services flow measurement: Main concepts, methods, applications and future directions. Ecosyst. Serv. 2022, 58, 101479. [Google Scholar] [CrossRef]
- Zhai, T.; Zhang, D.; Zhao, C. How to optimize ecological compensation to alleviate environmental injustice in different cities in the yellow river basin? A case of integrating ecosystem service supply, demand and flow. Sustain. Cities Soc. 2021, 75, 103341. [Google Scholar] [CrossRef]
- Zhou, Y.; Feng, Z.; Xu, K.; Wu, K.; Gao, H.; Liu, P. Ecosystem service flow perspective of urban green land: Spatial simulation and driving factors of cooling service flow. Land 2023, 12, 1527. [Google Scholar] [CrossRef]
- Harris, L.R.; Defeo, O. Sandy shore ecosystem services, ecological infrastructure, and bundles: New insights and perspectives. Ecosyst. Serv. 2022, 57, 101477. [Google Scholar] [CrossRef]
- Perschke, M.J.; Harris, L.R.; Sink, K.J.; Lombard, A.T. Using ecological infrastructure to comprehensively map ecosystem service demand, flow and capacity for spatial assessment and planning. Ecosyst. Serv. 2023, 62, 101536. [Google Scholar] [CrossRef]
- Villamagna, A.M.; Angermeier, P.L.; Bennett, E.M. Capacity, pressure, demand, and flow: A conceptual framework for analyzing ecosystem service provision and delivery. Ecol. Complex. 2013, 15, 114–121. [Google Scholar] [CrossRef]
- Schröter, M.; Koellner, T.; Alkemade, R.; Arnhold, S.; Bagstad, K.J.; Erb, K.; Frank, K.; Kastner, T.; Kissinger, M.; Liu, J. Interregional flows of ecosystem services: Concepts, typology and four cases. Ecosyst. Serv. 2018, 31, 231–241. [Google Scholar] [CrossRef]
- Shi, Y.; Shi, D.; Zhou, L.; Fang, R. Identification of ecosystem services supply and demand areas and simulation of ecosystem service flows in shanghai. Ecol. Indic. 2020, 115, 106418. [Google Scholar] [CrossRef]
- Vrebos, D.; Staes, J.; Vandenbroucke, T.; Johnston, R.; Muhumuza, M.; Kasabeke, C.; Meire, P. Mapping ecosystem service flows with land cover scoring maps for data-scarce regions. Ecosyst. Serv. 2015, 13, 28–40. [Google Scholar] [CrossRef]
- Koellner, T.; Bonn, A.; Arnhold, S.; Bagstad, K.J.; Fridman, D.; Guerra, C.A.; Kastner, T.; Kissinger, M.; Kleemann, J.; Kuhlicke, C. Guidance for assessing interregional ecosystem service flows. Ecol. Indic. 2019, 105, 92–106. [Google Scholar] [CrossRef]
- Burkhard, B.; Kandziora, M.; Hou, Y.; Müller, F. Ecosystem service potentials, flows and demands-concepts for spatial localisation, indication and quantification. Landsc. Online 2014, 34, 1–32. [Google Scholar] [CrossRef]
- Li, J.; Wang, Y. Ecosystem services assessment from capacity to flow: A review. Trans. Earth Environ. Sustain. 2023, 1, 80–93. [Google Scholar] [CrossRef]
- Vallecillo, S.; La Notte, A.; Zulian, G.; Ferrini, S.; Maes, J. Ecosystem services accounts: Valuing the actual flow of nature-based recreation from ecosystems to people. Ecol. Model. 2019, 392, 196–211. [Google Scholar] [CrossRef]
- Cui, S.; Han, Z.; Yan, X.; Li, X.; Zhao, W.; Liu, C.; Li, X.; Zhong, J. Link ecological and social composite systems to construct sustainable landscape patterns: A new framework based on ecosystem service flows. Remote Sens. 2022, 14, 4663. [Google Scholar] [CrossRef]
- Bagstad, K.J.; Johnson, G.W.; Voigt, B.; Villa, F. Spatial dynamics of ecosystem service flows: A comprehensive approach to quantifying actual services. Ecosyst. Serv. 2013, 4, 117–125. [Google Scholar] [CrossRef]
- Chen, Z.; Lin, J.; Huang, J. Linking ecosystem service flow to water-related ecological security pattern: A methodological approach applied to a coastal province of China. J. Environ. Manag. 2023, 345, 118725. [Google Scholar] [CrossRef]
- Baró, F.; Palomo, I.; Zulian, G.; Vizcaino, P.; Haase, D.; Gómez-Baggethun, E. Mapping ecosystem service capacity, flow and demand for landscape and urban planning: A case study in the Barcelona metropolitan region. Land Use Policy 2016, 57, 405–417. [Google Scholar] [CrossRef]
- Zhai, T.; Wang, J.; Fang, Y.; Huang, L.; Liu, J.; Zhao, C. Integrating ecosystem services supply, demand and flow in ecological compensation: A case study of carbon sequestration services. Sustainability 2021, 13, 1668. [Google Scholar] [CrossRef]
- Zhou, M.; Wu, M.; Zhang, G.; Zhao, L.; Hou, X.; Yang, Y. Analysis of coastal zone data of northern Yantai collected by remote sensing from 1990 to 2018. Appl. Sci. 2019, 9, 4466. [Google Scholar] [CrossRef]
- Zhao, L.; Yu, W.; Meng, P.; Zhang, J.; Zhang, J. Invest model analysis of the impacts of land use change on landscape pattern and habitat quality in the Xiaolangdi reservoir area of the yellow river basin, China. Land Degrad. Dev. 2022, 33, 2870–2884. [Google Scholar] [CrossRef]
- Zhu, W.; Pan, Y.; He, H.; Yu, D.; Hu, H. Simulation of maximum light utilization rate of typical vegetation in China. Chin. Sci. Bull. 2006, 51, 700–706. [Google Scholar] [CrossRef]
- Peng, J.; Hu, X.; Qiu, S.; Meersmans, J.; Liu, Y. Multifunctional landscapes identification and associated development zoning in mountainous area. Sci. Total Environ. 2019, 660, 765–775. [Google Scholar] [CrossRef] [PubMed]
- Li, Z.; Cheng, X.; Han, H. Future impacts of land use change on ecosystem services under different scenarios in the ecological conservation area, Beijing, China. Forests 2020, 11, 584. [Google Scholar] [CrossRef]
- Redhead, J.W.; Stratford, C.; Sharps, K.; Jones, L.; Ziv, G.; Clarke, D.; Oliver, T.H.; Bullock, J.M. Empirical validation of the invest water yield ecosystem service model at a national scale. Sci. Total Environ. 2016, 569, 1418–1426. [Google Scholar] [CrossRef]
- Getis, A.; Ord, J.K. The analysis of spatial association by use of distance statistics. Geogr. Anal. 1992, 24, 189–206. [Google Scholar] [CrossRef]
- Yao, K.; Yue, S. Study on spatial distribution of modern sweet diet and its impact factors in China based on big data from internet. J. Geo-Inf. Sci 2020, 22, 1202–1215. [Google Scholar]
- Richards, D.R.; Thompson, B.S. Urban ecosystems: A new frontier for payments for ecosystem services. People Nat. 2019, 1, 249–261. [Google Scholar] [CrossRef]
- Chen, J.L.; Xu, M.Y.; Su, X.; Gao, J.L. Spatial transfer of regional ecosystem service in Nanjing city. Acta Ecol. Sin. 2014, 34, 5087–5095. [Google Scholar] [CrossRef]
- Wang, J.; Zhai, T.; Lin, Y.; Kong, X.; He, T. Spatial imbalance and changes in supply and demand of ecosystem services in China. Sci. Total Environ. 2019, 657, 781–791. [Google Scholar] [CrossRef] [PubMed]
- Fang, Y.; Zhai, T.; Zhao, X.; Chen, K.; Guo, B.; Wang, J. Study on the comprehensive improvement of ecosystem services in a China’s bay city for spatial optimization. Water 2021, 13, 2072. [Google Scholar] [CrossRef]
- Telesetsky, A. Nature-based solutions: Protecting and building coastal and ocean ecological infrastructure. Nat. Resour. Environ. 2019, 34, 25. [Google Scholar]
- Plieninger, T.; Thapa, P.; Bhaskar, D.; Nagendra, H.; Torralba, M.; Zoderer, B.M. Disentangling ecosystem services perceptions from blue infrastructure around a rapidly expanding megacity. Landsc. Urban Plan. 2022, 222, 104399. [Google Scholar] [CrossRef]
- Vallecillo, S.; Polce, C.; Barbosa, A.; Castillo, C.P.; Vandecasteele, I.; Rusch, G.M.; Maes, J. Spatial alternatives for green infrastructure planning across the EU: An ecosystem service perspective. Landsc. Urban Plan. 2018, 174, 41–54. [Google Scholar] [CrossRef]
- Barbosa, A.; Martín, B.; Hermoso, V.; Arévalo-Torres, J.; Barbière, J.; Martínez-López, J.; Domisch, S.; Langhans, S.D.; Balbi, S.; Villa, F. Cost-effective restoration and conservation planning in green and blue infrastructure designs. A case study on the intercontinental biosphere reserve of the mediterranean: Andalusia (Spain)–morocco. Sci. Total Environ. 2019, 652, 1463–1473. [Google Scholar] [CrossRef] [PubMed]
- Chan, F.K.S.; Griffiths, J.A.; Higgitt, D.; Xu, S.; Zhu, F.; Tang, Y.; Xu, Y.; Thorne, C.R. “sponge city” in China—A breakthrough of planning and flood risk management in the urban context. Land Use Policy 2018, 76, 772–778. [Google Scholar] [CrossRef]
- Edwards, P.; Sutton-Grier, A.E.; Coyle, G.E. Investing in nature: Restoring coastal habitat blue infrastructure and green job creation. Mar. Policy 2013, 38, 65–71. [Google Scholar] [CrossRef]
- Liu, Q.; Liu, H.; Xu, G.; Lu, B.; Wang, X.; Li, J. Spatial gradients of supply and demand of ecosystem services within cities. Ecol. Indic. 2023, 157, 111263. [Google Scholar] [CrossRef]
- Chen, F.; Li, L.; Niu, J.; Lin, A.; Chen, S.; Hao, L. Evaluating ecosystem services supply and demand dynamics and ecological zoning management in Wuhan, China. Int. J. Environ. Res. Public Health 2019, 16, 2332. [Google Scholar] [CrossRef]
- Yan, J.; Wang, M.; Su, F.; Zhang, X.; Gao, S.; Xu, M. Changes in land cover and ecological stress in Borneo based on remote sensing and an ecological footprint method. Landsc. Ecol. Eng. 2020, 16, 319–333. [Google Scholar] [CrossRef]
- Dey, P.; Roy, R.; Mukherjee, A.; Krishna, P.S.; Koijam, R.; Ray, S. Valorization of waste biomass as a strategy to alleviate ecological deficit: A case study on waste biomass derived stable carbon. In Advanced Microscopy; Apple Academic Press: Waretown, NJ, USA, 2022; pp. 167–196. [Google Scholar]
- Xin, R.; Skov-Petersen, H.; Zeng, J.; Zhou, J.; Li, K.; Hu, J.; Liu, X.; Kong, J.; Wang, Q. Identifying key areas of imbalanced supply and demand of ecosystem services at the urban agglomeration scale: A case study of the Fujian delta in China. Sci. Total Environ. 2021, 791, 148173. [Google Scholar] [CrossRef]
- Deng, C.; Liu, J.; Liu, Y.; Li, Z.; Nie, X.; Hu, X.; Wang, L.; Zhang, Y.; Zhang, G.; Zhu, D. Spatiotemporal dislocation of urbanization and ecological construction increased the ecosystem service supply and demand imbalance. J. Environ. Manag. 2021, 288, 112478. [Google Scholar] [CrossRef] [PubMed]
- Palacios-Agundez, I.; Onaindia, M.; Barraqueta, P.; Madariaga, I. Provisioning ecosystem services supply and demand: The role of landscape management to reinforce supply and promote synergies with other ecosystem services. Land Use Policy 2015, 47, 145–155. [Google Scholar] [CrossRef]
- Cortinovis, C.; Geneletti, D. Ecosystem services in urban plans: What is there, and what is still needed for better decisions. Land Use Policy 2018, 70, 298–312. [Google Scholar] [CrossRef]
- Zhang, X.; Hes, D.; Wu, Y.; Hafkamp, W.; Lu, W.; Bayulken, B.; Schnitzer, H.; Li, F. Catalyzing sustainable urban transformations towards smarter, healthier cities through urban ecological infrastructure, regenerative development, eco towns and regional prosperity. J. Clean. Prod. 2016, 122, 2–4. [Google Scholar] [CrossRef]
- Li, F.; Liu, X.; Zhang, X.; Zhao, D.; Liu, H.; Zhou, C.; Wang, R. Urban ecological infrastructure: An integrated network for ecosystem services and sustainable urban systems. J. Clean. Prod. 2017, 163, S12–S18. [Google Scholar] [CrossRef]
- De la Barrera, F.; Rubio, P.; Banzhaf, E. The value of vegetation cover for ecosystem services in the suburban context. Urban For. Urban Green. 2016, 16, 110–122. [Google Scholar] [CrossRef]
- Bowicki, D.; Walz, U. Gradient of land cover and ecosystem service supply capacities-a comparison of suburban and rural fringes of towns Dresden (Germany) and Poznan (Poland). Procedia Earth Planet. Sci. 2015, 15, 495–501. [Google Scholar] [CrossRef]
- Chen, Y.; Xu, F. The optimization of ecological service function and planning control of territorial space planning for ecological protection and restoration. Sustain. Comput. Inform. Syst. 2022, 35, 100748. [Google Scholar] [CrossRef]
- Oh, K.; Lee, D.; Park, C. Urban ecological network planning for sustainable landscape management. J. Urban Technol. 2011, 18, 39–59. [Google Scholar] [CrossRef]
- Smith, P.; Ashmore, M.R.; Black, H.I.; Burgess, P.J.; Evans, C.D.; Quine, T.A.; Thomson, A.M.; Hicks, K.; Orr, H.G. The role of ecosystems and their management in regulating climate, and soil, water and air quality. J. Appl. Ecol. 2013, 50, 812–829. [Google Scholar] [CrossRef]
- Elmqvist, T.; Setälä, H.; Handel, S.N.; van der Ploeg, S.; Aronson, J.; Blignaut, J.N.; Gómez-Baggethun, E.; Nowak, D.J.; Kronenberg, J.; de Groot, R. Benefits of restoring ecosystem services in urban areas. Curr. Opin. Environ. Sustain. 2015, 14, 101–108. [Google Scholar] [CrossRef]
- Chen, X.; Li, F.; Li, X.; Liu, H.; Hu, Y.; Hu, P. Integrating ecological assessments to target priority restoration areas: A case study in the pearl river delta urban agglomeration, China. Remote Sens. 2021, 13, 2424. [Google Scholar] [CrossRef]
- Liao, C.; Yue, Y.; Wang, K.; Fensholt, R.; Tong, X.; Brandt, M. Ecological restoration enhances ecosystem health in the karst regions of southwest China. Ecol. Indic. 2018, 90, 416–425. [Google Scholar] [CrossRef]
- Bagstad, K.J.; Cohen, E.; Ancona, Z.H.; Mcnulty, S.G.; Sun, G. The sensitivity of ecosystem service models to choices of input data and spatial resolution. Appl. Geogr. 2018, 93, 25–36. [Google Scholar] [CrossRef]
- Qian, Y.; Zhou, W.; Pickett, S.T.; Yu, W.; Xiong, D.; Wang, W.; Jing, C. Integrating structure and function: Mapping the hierarchical spatial heterogeneity of urban landscapes. Ecol. Process. 2020, 9, 59. [Google Scholar] [CrossRef]
- Ladeau, S.L.; Allan, B.F.; Leisnham, P.T.; Levy, M.Z. The ecological foundations of transmission potential and vector-borne disease in urban landscapes. Funct. Ecol. 2015, 29, 889–901. [Google Scholar] [CrossRef]
- Kimpton, A. A spatial analytic approach for classifying greenspace and comparing greenspace social equity. Appl. Geogr. 2017, 82, 129–142. [Google Scholar] [CrossRef]
- Zhai, T.; Wang, J.; Jin, Z.; Qi, Y.; Fang, Y.; Liu, J. Did improvements of ecosystem services supply-demand imbalance change environmental spatial injustices? Ecol. Indic. 2020, 111, 106068. [Google Scholar] [CrossRef]
- Ji, S.; Ma, S. The effects of industrial pollution on ecosystem service value: A case study in a heavy industrial area, China. Environ. Dev. Sustain. 2022, 24, 6804–6833. [Google Scholar] [CrossRef]
- Belmeziti, A.; Cherqui, F.; Kaufmann, B. Improving the multi-functionality of urban green spaces: Relations between components of green spaces and urban services. Sustain. Cities Soc. 2018, 43, 1–10. [Google Scholar] [CrossRef]
- Chen, J.; Wang, C.; Zhang, Y.; Li, D. Measuring spatial accessibility and supply-demand deviation of urban green space: A mobile phone signaling data perspective. Front. Public Health 2022, 10, 1029551. [Google Scholar] [CrossRef] [PubMed]
- Dong, Y.; Chen, X.; Lv, D.; Wang, Q. Evaluation of urban green space supply and demand based on mobile signal data: Taking the central area of Shenyang city as an example. Land 2023, 12, 1742. [Google Scholar] [CrossRef]
- Hölscher, K.; Frantzeskaki, N. Perspectives on urban transformation research: Transformations in, of, and by cities. Urban Transform. 2021, 3, 2. [Google Scholar] [CrossRef]
- Rall, E.; Hansen, R.; Pauleit, S. The added value of public participation gis (ppgis) for urban green infrastructure planning. Urban For. Urban Green. 2019, 40, 264–274. [Google Scholar] [CrossRef]
- Li, J.; Geneletti, D.; Wang, H. Understanding supply-demand mismatches in ecosystem services and interactive effects of drivers to support spatial planning in Tianjin metropolis, China. Sci. Total Environ. 2023, 895, 165067. [Google Scholar] [CrossRef]













| Data Type | Processing Method | Data Year | Data Format | Data Sources |
|---|---|---|---|---|
| Land-use data | Clip | 2010/2018 | Shapefile | Yantai land-use change survey database |
| DEM | Clip/extract | 2010/2018 | Raster | http://www.gscloud.cn/ (accessed on 2 January 2024) |
| Normalized difference vegetation index (NDVI) | Clip/reclass | 2010/2018 | Raster | https://lpdaac.usgs.gov/ (accessed on 2 January 2024) |
| Soil data | Clip | 2017 | Shapefile | http://webarchive.iiasa.ac.at/ (accessed on 2 January 2024) |
| Precipitation | Kriging interpolation | 1981–2010 Annual average value | Raster | http://data.cma.cn/ (accessed on 2 January 2024) |
| Temperature data | Kriging interpolation | 1981–2010 Annual average value | Raster | http://data.cma.cn/ (accessed on 2 January 2024) |
| Solar radiation | Kriging interpolation | 1981–2014 Annual average value | Raster | https://eosweb.larc.nasa.gov/ (accessed on 2 January 2024) |
| POI data | Clip | 2016 | Shapefile | http://lbs.amap.com/ (accessed on 2 January 2024) |
| Population | Statistics | 2010/2018 | - | Yantai Statistical Yearbook |
| Fruit output | Statistics | 2010/2018 | - | Yantai Statistical Yearbook |
| Grain output | Statistics | 2010/2018 | - | Yantai Statistical Yearbook |
| Road traffic data | Clip | 2018 | Shapefile | https://www.openstreetmap.org/ (accessed on 2 January 2024) |
Disclaimer/Publisher’s Note: The statements, opinions and data contained in all publications are solely those of the individual author(s) and contributor(s) and not of MDPI and/or the editor(s). MDPI and/or the editor(s) disclaim responsibility for any injury to people or property resulting from any ideas, methods, instructions or products referred to in the content. |
© 2024 by the authors. Licensee MDPI, Basel, Switzerland. This article is an open access article distributed under the terms and conditions of the Creative Commons Attribution (CC BY) license (https://creativecommons.org/licenses/by/4.0/).
Share and Cite
Zhai, T.; Ma, Y.; Fang, Y.; Chang, M.; Huang, L.; Ma, Z.; Li, L.; Zhao, C. Research on the Optimization of Urban Ecological Infrastructure Based on Ecosystem Service Supply, Demand, and Flow. Land 2024, 13, 208. https://doi.org/10.3390/land13020208
Zhai T, Ma Y, Fang Y, Chang M, Huang L, Ma Z, Li L, Zhao C. Research on the Optimization of Urban Ecological Infrastructure Based on Ecosystem Service Supply, Demand, and Flow. Land. 2024; 13(2):208. https://doi.org/10.3390/land13020208
Chicago/Turabian StyleZhai, Tianlin, Yuanbo Ma, Ying Fang, Mingyuan Chang, Longyang Huang, Ziyi Ma, Ling Li, and Chenchen Zhao. 2024. "Research on the Optimization of Urban Ecological Infrastructure Based on Ecosystem Service Supply, Demand, and Flow" Land 13, no. 2: 208. https://doi.org/10.3390/land13020208
APA StyleZhai, T., Ma, Y., Fang, Y., Chang, M., Huang, L., Ma, Z., Li, L., & Zhao, C. (2024). Research on the Optimization of Urban Ecological Infrastructure Based on Ecosystem Service Supply, Demand, and Flow. Land, 13(2), 208. https://doi.org/10.3390/land13020208
