Abstract
In this paper, we introduce a new type of synchronization for the fractional order (FO) hyperchaotic models with different orders called compound-combination synchronization (CCS). Using the tracking control method, a theorem to calculate the analytical controllers which achieve our proposed synchronization is described and proved. We introduce, also, the FO hyperchaotic complex Lü, Chen, and Lorenz models with complex periodic forcing. The symmetry property is found in the FO hyperchaotic complex Lü, Chen, and Lorenz models. These hyperchaotic models are found in many areas of applied sciences, such as physics and secure communication. These FO hyperchaotic models are used as an example for our proposed synchronization. The numerical simulations show a good agreement with the analytical results. The complexity and existence of additional variables mean that it is safer and interesting to transmit and receive signals in communication theory. The proposed scheme of synchronization is considered a generalization of many types in the literature and other examples can be found in similar studies.
1. Introduction
During recent decades, fractional calculus has been used in a broad area of applications, including chaotic models [1,2,3,4,5], signal processing [6,7], fluid mechanics [8,9], and biological population models [10,11]. FO derivatives provide an excellent instrument to describe memory and the inherited properties of various materials and processes compared to integer-order derivatives [12]. Therefore, modeling with FO derivatives may be more accurate than modeling with integer-order derivatives. Many models have chaotic and hyperchaotic solutions in fractional calculus, such as chaotic neural networks models [13], hyperchaotic complex Duffing–van der Pol models [14] and chaotic generalized fractional Lü and Lorenz models [15], etc. For other models see [16,17,18,19,20].
Chaos synchronization has begun to receive increasing attention and has become an interesting problem due to its potential applications in secure communication and control processing. Many control methods, including the adaptive control scheme [21], adaptive back-stepping technique [22], active control method [23], sliding mode control scheme [24], and tracking control method [25], have been developed for chaos synchronization for FO calculus. Furthermore, many types of synchronization for FO calculus, such as combination synchronization between three hyperchaotic FO models, have been investigated [26]. Mahmoud et al. introduced combination–combination synchronization among four chaotic FO models [27], while Sun et al. illustrated compound synchronization among four chaotic FO models [28]. Different kinds of modulus–modulus synchronization were investigated by Mahmoud et al. [29]. In this paper, we introduce a new type of synchronization (synchronization between three master models and two slave models) for the FO hyperchaotic models, which has possible applications in modeling FO hyperchaotic circuits, such as the hyperchaotic models in [30,31,32].
There also exist interesting cases of complex dynamical models [33,34,35,36,37], which have many applications in many important fields of physics and engineering. Many hyperchaotic complex Lü models with complex periodic forcing are introduced in [35], for examples the following three models:
where , , , and ; are positive parameters, , , ; are the state variables for models (1)–(3), respectively.
Mahmoud et al. introduced the complex Chen model with complex periodic forcing [36] and the complex Lorenz model with complex periodic forcing [37] as:
where , , , and ; are positive parameters, , , , are the state variables for models (4) and (5), respectively. The models (1)–(5) without periodic forcing are symmetric.
The aims of this paper are: (1) propose a scheme for the CCS between three master and two slave FO hyperchaotic models with different orders using the tracking control method. (2) A theorem to calculate the analytical controllers which achieve our proposed synchronization is stated and proved. (3) We stated special cases of our synchronization which give other kinds of synchronization [26,27,28]. (4) The FO hyperchaotic complex Lü, Chen and Lorenz models with complex periodic forcing are introduced. (5) As an example for our proposed synchronization, we used the FO hyperchaotic complex Lü, Chen, and Lorenz models. (6) The numerical simulation results verify the feasibility of the proposed CCS scheme.
The rest of this paper is organized as follows. Section 2 defines CCS for five FO hyperchaotic models with different orders. In Section 3, the CCS for five identical FO hyperchaotic models is investigated by tracking control method and the FO stability theory. In Section 4, we introduce the FO hyperchaotic complex Lü, Chen and Lorenz models with complex periodic forcing. Using Lyapunov exponents via a modified technique of Wolf algorithm [38], these models have hyperchaotic solutions. These models are used as an example for proposed CCS. In Section 5, the numerical treatments of our example are used to test the analytical formula of the controller forces to achieve the CCS. Finally, Section 6 concludes the results of this paper.
2. Compound-Combination Synchronization Definition
The CCS among three master and two slave FO models with different orders is designed in this section.
First, the three master FO models are given as:
second, the two slave FO models are defined as:
where and are the Caputo derivatives for fractional orders and , respectively, [39], and are the state variables of models (6)–(10), , are continuous diagonal matrices functions, and , , , are controllers of the slave models (9) and (10).
Definition 1.
Remark 1.
A compound synchronization of four FO hyperchaotic models [28] can be obtained, if or in the above definition.
Remark 2.
The combination–combination synchronization of four FO hyperchaotic models [27] is given from Definition 1 for the case of as a constant matrix.
Remark 3.
For the choice as a constant matrix and either or as zero, then the combination synchronization of three FO hyperchaotic models is deduced [26].
3. The Compound-Combination Synchronization Planner
This section introduces the planner of the CCS of models with three master FO models (6)–(8) and two slave FO models (9) and (10). We suppose the controller as follows:
where is a compensation control and given by:
and is a matrix function.
Using Equations (9) and (10), we have
due to Equations (12)–(14), the model of error for CCS is:
it is clear that CCS can be achieved if the error model (15) is asymptotically stable. So, the following theory is presented to obtain the analytical formula of the matrix ,
Theorem 1.
Proof.
Since is given by Equation (16), the error of model (15) can be written as:
one defines a Lyapunov function as:
the FO derivative of is given by,
using Equation (17), then we have
where is the minimum value of the eigenvalues of K. Since is positive definite function and its FO derivative is negative definite, then the error as , and, hence, the CCS among three master FO models (6)–(8) and the two slave FO models (9) and (10) can be achieved. □
Corollary 1.
Corollary 2.
4. An Example
We study the CCS for five hyperchaotic fractional models with different orders as an example using the scheme of Section 3. We consider the fractional versions of models (1)–(3) in real forms, respectively, as:
where are the Caputo fractional derivatives with order ; . For the choice , , , , , for the model (26) and the initial values , we used a modified technique of the Wolf algorithm to calculate the Lyapunov exponents of the model, and the results are: , , , , and . These Lyapunov exponent results show that model (26) has hyperchaotic solution of order 3, as shown in Figure 1 in space. Model (27) has a hyperchaotic solution for the values of the parameters , , , , , and the initial values as depicted in Figure 2 for space. By similar way, if we choose , , , , , and the initial values , model (28) has hyperchaotic solution as drown in Figure 3 in space.
Figure 1.
Hyperchaotic solution for the fractional complex Lü model with complex periodic forcing (26).
Figure 2.
Hyperchaotic solution for the fractional complex Lü model with complex periodic forcing (27).
Figure 3.
Hyperchaotic solution for the fractional complex Lü model with complex periodic forcing (28).
The FO of models (4) and (5) can be written in the real forms, respectively, as:
for the choice , , , , , for the model (29) and the initial values , model (29) has hyperchaotic solution, as shown in Figure 4 in space. Model (27) also has a hyperchaotic solution for the values of the parameters , , , , , and the initial values as depicted in Figure 5 for space.
Figure 4.
Hyperchaotic solution for the fractional complex Chen model with complex periodic forcing (29).
Figure 5.
Hyperchaotic solution for the fractional complex Lorenz model with complex periodic forcing (30).
We consider the three hyperchaotic fractional complex Lü models (26)–(28) as the master models and the hyperchaotic fractional complex Chen model (29) and the hyperchaotic fractional complex Lorenz model (30) as the slave models as an example to achieve the CCS. The slave models after adding the controllers are:
5. Numerical Simulation
In this section, we tested and demonstrated the validity of the CCS for our example. Using Theorem 1 and the same values of the parameter values of the master models (26)–(28) and the slave models (29) and (30) which are used in Figure 1, Figure 2, Figure 3, Figure 4 and Figure 5, the gain matrix and the scaling matrices are chosen as =, where I is identity matrix, then the matrix takes the form:
where , the matrix of error, ; .
For our example, the error of model (17) is:
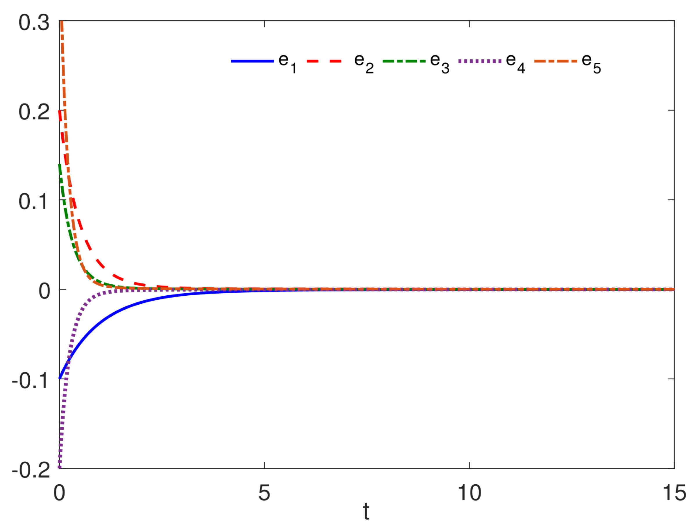
According to Theorem 1, the CCS between the three master models (26)–(28) and the two slave models (31) and (32) is hold. In the numerical results, we used the PECE (Predict–Evaluate–Correct–Evaluate) method [40]. The results of the CSS are described in Figure 6, Figure 7 and Figure 8. Figure 6 shows the same hyperchaotic solution for the three master models (26)–(28) in space and the two slave model (31) and (32) in space. The state variables between the three master models (26)–(28) and the two slave models (31) and (32) are depicted in Figure 7. Figure 8 gives the time slave of the synchronization errors; it is clear that CCS is achieved, as indicated by the convergence of the error state variables to zero.
6. Conclusions
In this paper, we proposed a new type of synchronization for three master fractional models and two slave fractional models with different orders, called CCS. According to Remarks 1–3, this kind of synchronization can be considered as a generalization of other synchronization types. The proposed CCS is achieved using stability theory and tracking control. We stated and proved Theorem 1 to derive the analytical controller which used to achieve the CCS. The FO hyperchaotic complex Lü (1)–(3), Chen (4), and Lorenz (5) models with complex periodic forcing are presented. These models have hyperchaotic solutions as shown in Figure 1, Figure 2, Figure 3, Figure 4 and Figure 5, respectively. To test our proposed CCS, we used these models as an example. Numerical simulations used to test the correction and validity of the CCS. Because the CCS has more dimensions, our results increase the security of signal transmission and reception in secure communications. The results of the CCS are depicted in Figure 6, Figure 7 and Figure 8.
Author Contributions
G.M.M.: Conceptualization; Supervision; Writing—review & editing; A.A.: Methodology; Validation; Writing—original draft; T.M.A.-E.: Formal analysis; Software; Writing—original draft; and A.A.F.: Formal analysis; Methodology; Writing—original draft. All authors have read and agreed to the published version of the manuscript.
Funding
Funding for this manuscript was provided by Princess Nourah bint Abdulrahman University Researchers Supporting Project number (PNURSP2023R295).
Data Availability Statement
No data were used to support this study.
Acknowledgments
Princess Nourah bint Abdulrahman University Researchers Supporting Project number (PNURSP2023R295) Princess Nourah bint Abdulrahman University, Riyadh, Saudi Arabia.
Conflicts of Interest
The authors declare no conflict of interest.
References
- Hartley, T.T.; Lorenzo, C.F.; Qammer, H.K. Chaos in a fractional order Chua’s system. IEEE Trans. Circuits Syst. Fundam. Theory Appl. 1995, 42, 485–490. [Google Scholar] [CrossRef]
- Wu, X.J.; Shen, S.L. Chaos in the fractional-order Lorenz system. Int. J. Comput. Math. 2009, 86, 1274–1282. [Google Scholar] [CrossRef]
- Hegazi, A.; Matouk, A. Dynamical behaviors and synchronization in the fractional order hyperchaotic Chen system. Appl. Math. Lett. 2011, 24, 1938–1944. [Google Scholar] [CrossRef]
- Li, C.; Chen, G. Chaos and hyperchaos in the fractional-order Rössler equations. Phys. A Stat. Mech. Its Appl. 2004, 341, 55–61. [Google Scholar] [CrossRef]
- Al Themairi, A.; Abed-Elhameed, T.M.; Farghaly, A.A. Tracking Control Method for Double Compound-Combination Synchronization of Fractional Chaotic Systems and Its Application in Secure Communication. Math. Probl. Eng. 2022, 2022, 5301689. [Google Scholar] [CrossRef]
- Coronel-Escamilla, A.; Gómez-Aguilar, J.; Torres, L.; Valtierra-Rodríguez, M.; Escobar-Jiménez, R. Design of a state observer to approximate signals by using the concept of fractional variable-order derivative. Digit. Signal Process. 2017, 69, 127–139. [Google Scholar] [CrossRef]
- Panda, R.; Dash, M. Fractional generalized splines and signal processing. Signal Process. 2006, 86, 2340–2350. [Google Scholar] [CrossRef]
- Carrera, Y.; de la Rosa, G.A.; Vernon-Carter, E.; Alvarez-Ramirez, J. A fractional-order Maxwell model for non-Newtonian fluids. Phys. A Stat. Mech. Appl. 2017, 482, 276–285. [Google Scholar] [CrossRef]
- Ionescu, C.; Kelly, J.F. Fractional calculus for respiratory mechanics: Power law impedance, viscoelasticity, and tissue heterogeneity. Chaos Solitons Fractals 2017, 102, 433–440. [Google Scholar] [CrossRef]
- AboBakr, A.; Said, L.A.; Madian, A.H.; Elwakil, A.S.; Radwan, A.G. Experimental comparison of integer/fractional-order electrical models of plant. AEU-Int. J. Electron. Commun. 2017, 80, 1–9. [Google Scholar] [CrossRef]
- Angstmann, C.; Henry, B.; McGann, A. A fractional-order infectivity SIR model. Phys. A Stat. Mech. Appl. 2016, 452, 86–93. [Google Scholar] [CrossRef]
- Ma, T.; Zhang, J. Hybrid synchronization of coupled fractional-order complex networks. Neurocomputing 2015, 157, 166–172. [Google Scholar] [CrossRef]
- Mahmoud, G.M.; Aboelenen, T.; Abed-Elhameed, T.M.; Farghaly, A.A. On boundedness and projective synchronization of distributed order neural networks. Appl. Math. Comput. 2021, 404, 126198. [Google Scholar] [CrossRef]
- Mahmoud, G.M.; Abed-Elhameed, T.M.; Elbadry, M.M. A Class of Different Fractional-Order Chaotic (Hyperchaotic) Complex Duffing-Van Der Pol Models and Their Circuits Implementations. J. Comput. Nonlinear Dyn. 2021, 16, 121005. [Google Scholar] [CrossRef]
- Abed-Elhameed, T.M.; Aboelenen, T. Mittag-Leffler stability, control, and synchronization for chaotic generalized fractional-order systems. Adv. Contin. Discret. Model. 2022, 2022, 50. [Google Scholar] [CrossRef]
- Wang, K.J. Bäcklund transformation and diverse exact explicit solutions of the fractal combined Kdv–mkdv equation. Fractals 2022, 30, 2250189. [Google Scholar] [CrossRef]
- Wang, K.J. A fractal modification of the unsteady Korteweg–de Vries model and its generalized fractal variational principle and diverse exact solutions. Fractals 2022, 30, 2250192. [Google Scholar] [CrossRef]
- Wang, K. A novel perspective to the local fractional bidirectional wave model on Cantor sets. Fractals 2022, 30, 2250107. [Google Scholar] [CrossRef]
- He, J.H. Fractal calculus and its geometrical explanation. Results Phys. 2018, 10, 272–276. [Google Scholar] [CrossRef]
- He, J.H.; Ji, F.Y. Two-scale mathematics and fractional calculus for thermodynamics. Therm. Sci. 2019, 23, 2131–2133. [Google Scholar] [CrossRef]
- Abedini, M.; Nojoumian, M.A.; Salarieh, H.; Meghdari, A. Model reference adaptive control in fractional order systems using discrete-time approximation methods. Commun. Nonlinear Sci. Numer. Simul. 2015, 25, 27–40. [Google Scholar] [CrossRef]
- Wei, Y.; Chen, Y.; Liang, S.; Wang, Y. A novel algorithm on adaptive backstepping control of fractional order systems. Neurocomputing 2015, 165, 395–402. [Google Scholar] [CrossRef]
- Bhalekar, S.; Daftardar-Gejji, V. Synchronization of different fractional order chaotic systems using active control. Commun. Nonlinear Sci. Numer. Simul. 2010, 15, 3536–3546. [Google Scholar] [CrossRef]
- Kang, J.; Zhu, Z.H.; Wang, W.; Li, A.; Wang, C. Fractional order sliding mode control for tethered satellite deployment with disturbances. Adv. Space Res. 2017, 59, 263–273. [Google Scholar] [CrossRef]
- Yang, L.; He, W.; Liu, X. Synchronization between a fractional-order system and an integer order system. Comput. Math. Appl. 2011, 62, 4708–4716. [Google Scholar] [CrossRef]
- Mahmoud, G.M.; Ahmed, M.E.; Abed-Elhameed, T.M. On fractional-order hyperchaotic complex systems and their generalized function projective combination synchronization. Optik 2017, 130, 398–406. [Google Scholar] [CrossRef]
- Mahmoud, G.M.; Abed-Elhameed, T.M.; Ahmed, M.E. Generalization of combination—Combination synchronization of chaotic n-dimensional fractional-order dynamical systems. Nonlinear Dyn. 2016, 83, 1885–1893. [Google Scholar] [CrossRef]
- Sun, J.; Yin, Q.; Shen, Y. Compound synchronization for four chaotic systems of integer order and fractional order. EPL (Europhys. Lett.) 2014, 106, 40005. [Google Scholar] [CrossRef]
- Mahmoud, G.M.; Khalaf, H.; Darwish, M.M.; Abed-Elhameed, T.M. Different kinds of modulus-modulus synchronization for chaotic complex systems and their applications. Acta Phys. Pol. B 2022, 53, 1–28. [Google Scholar] [CrossRef]
- Liu, C.; Lu, J. A novel fractional-order hyperchaotic system and its circuit realization. Int. J. Mod. Phys. B 2010, 24, 1299–1307. [Google Scholar] [CrossRef]
- Han, Q.; Liu, C.-X.; Sun, L.; Zhu, D.-R. A fractional order hyperchaotic system derived from a Liu system and its circuit realization. Chin. Phys. B 2013, 22, 020502. [Google Scholar] [CrossRef]
- Liu, C.-X.; Liu, L. Circuit implementation of a new hyperchaos in fractional-order system. Chin. Phys. B 2008, 17, 2829. [Google Scholar]
- Guo, J.; Ma, C.; Wang, Z.; Zhang, F. Time-delay characteristics of complex Lü system and its application in speech communication. Entropy 2020, 22, 1260. [Google Scholar] [CrossRef]
- He, Q.; Ma, Y. Quantized adaptive pinning control for fixed/preassigned-time cluster synchronization of multi-weighted complex networks with stochastic disturbances. Nonlinear Anal. Hybrid Syst. 2022, 44, 101157. [Google Scholar] [CrossRef]
- Mahmoud, G.M.; Mahmoud, E.E.; Ahmed, M.E. On the hyperchaotic complex Lü system. Nonlinear Dyn. 2009, 58, 725–738. [Google Scholar] [CrossRef]
- Mahmoud, G.M.; Ahmed, M.E. Modified projective synchronization and control of complex Chen and Lü systems. J. Vib. Control 2011, 17, 1184–1194. [Google Scholar] [CrossRef]
- Mahmoud, G.M.; Ahmed, M.E.; Mahmoud, E.E. Analysis of hyperchaotic complex Lorenz systems. Int. J. Mod. Phys. C 2008, 19, 1477–1494. [Google Scholar] [CrossRef]
- Wolf, A.; Swift, J.B.; Swinney, H.L.; Vastano, J.A. Determining Lyapunov exponents from a time series. Phys. D Nonlinear Phenom. 1985, 16, 285–317. [Google Scholar] [CrossRef]
- Caputo, M. Linear Models of Dissipation whose Q is almost Frequency Independent—II. Geophys. J. Int. 1967, 13, 529–539. [Google Scholar] [CrossRef]
- Diethelm, K.; Ford, N.J.; Freed, A.D. A Predictor-Corrector Approach for the Numerical Solution of Fractional Differential Equations. Nonlinear Dyn. 2002, 29, 3–22. [Google Scholar] [CrossRef]
Disclaimer/Publisher’s Note: The statements, opinions and data contained in all publications are solely those of the individual author(s) and contributor(s) and not of MDPI and/or the editor(s). MDPI and/or the editor(s) disclaim responsibility for any injury to people or property resulting from any ideas, methods, instructions or products referred to in the content. |
© 2023 by the authors. Licensee MDPI, Basel, Switzerland. This article is an open access article distributed under the terms and conditions of the Creative Commons Attribution (CC BY) license (https://creativecommons.org/licenses/by/4.0/).







