Abstract
In this paper, we consider the inverse problem for identifying the initial value problem of the time–space fractional nonlinear diffusion equation. The uniqueness of the solution is proved by taking the fixed point theorem of Banach compression, and the ill-posedness of the problem is analyzed through the exact solution. The quasi-boundary regularization method is chosen to solve the ill-posed problem, and the error estimate between the regularization solution and the exact solution is given. Moreover, several numerical examples are chosen to prove the effectiveness of the quasi-boundary regularization method. Finally, our method can be used to solve high dimensional time–space fractional nonlinear diffusion equation, especially in cylindrical and spherical symmetric regions.
Keywords:
time–space fractional diffusion equation; identifying the initial value; quasi-boundary regularization; ill-posed problem; inverse problem; error estimation MSC:
35R25; 47A52; 35R30
1. Introduction
In recent years, the time-fractional equation has been popular in the field of anomalous diffusion and mechanics, the continuous random walk phenomenon [1], option pricing [2], and superdiffusion and subdiffusion phenomena [3]. The time-fractional equation has an advantage in describing genetic diffusion because of the memory property of its derivative. When the initial conditions, boundary conditions and source terms are known, this problem is called the direct problem. However, in practice, when some initial conditions, boundary conditions and source terms are unknown, we need some additional data to identify them, which is called the inverse problem. For the direct problem, until now, scholars have already done a great deal of work, see [4,5,6,7]. For the inverse problem, there is also a large quantity of research results. For identifying an initial value problem, in [8], the authors used the quasi-boundary regularization method to solve the initial value problem of the time-fractional diffusion equation in spherically symmetric regions. In [9], Wang used the Tikhonov regularization method to solve a backward problem for the time-fractional diffusion equation in a general bounded domain. In [10], Wei made use of a modified quasi-boundary value method to consider the backward time-fractional diffusion equation with variable coefficients in a general bounded domain. In [11], Wei considered the inverse problem of the time-fractional diffusion equation and analyzed the optimal error bound of the problem. In [12], Wang took an iterative method to consider a backward time-fractional diffusion problem in a general bounded domain. For identifying a source term problem, in [13], Li et al. adopted the Tikhonov method to identify the time-dependent source for a multi-dimensional time-fractional diffusion equation from boundary Cauchy data. In [14], Zhang used the truncated method to identify an unknown source in the time-fractional diffusion equation. In [15], Liu et al. applied the strong maximum principle to consider an inverse source problem for the fractional diffusion equations. In [16], Ismailov took an eigenfunction expansion method for an inverse source problem of a time-fractional diffusion equation with nonlocal boundary conditions. For an inverse heat conduction problem, in [17], Xiong et al. applied the optimal regularization method to solve the heat conduction problem of the time-fractional diffusion equation. In [18], Babaei used a mollification regularization method to solve the inverse problems of the time-fractional diffusion equations under the unknown nonlinear boundary conditions. In [19], the authors used the Landweber iterative regularization method to identify the inverse source of the time-fractional diffuse-wave equations in spherically symmetric domains. The above references deal with the inverse problems of the linear and one-dimensional time-fractional diffusion equation. However, for the inverse problem of the high-dimensional and nonlinear time-fractional diffusion equation, there is little in the way of research results. In this paper, we consider the inverse problem to identify the initial value for the nonlinear time-fractional diffusion equation. The quasi-boundary regularization method is used to solve this inverse problem. The basic idea of the quasi-boundary regularization method is to construct the approximate solution of the original ill-posed problem by adding the perturbation term to the boundary conditions of the original equation, so that the original ill-posed problem becomes a well-posed problem. In this paper, the prior error estimation between the exact solution and the approximate solution of the nonlinear diffusion–heat equation is given under the quasi-boundary regularization method, which lays a foundation for the subsequent study of nonlinear ill-posed inverse problems.
It can be seen from the literature analysis that there are few papers on the initial value identification of time-fractional nonlinear diffusion equations with the fractional Laplacian operator. Here, we are prepared to discuss the following time-fractional diffusion equation:
where and is the Caputo fractional derivative of the order defined by
is a Gamma function. Furthermore, the Dirichlet–Laplacian operator A is expressed as the following formula:
where is a Sobolev space. which will be detailed in Section 2 stands for the fractional Laplace operator. The inverse problem is that we would like to restore the unknown initial value by using the measurement of the final time . We assume that the exact measurable data and the noise measurable data satisfy
where is the norm throughout the paper and is the noise level.
There is little work on an initial value identification problem for a time-fractional nonlinear diffusion equation with a fractional Laplacian. In [20], Varlamov talked about a fractional diffusion system with power nonlinearity. In [21], Bogdan et al. derived estimates for a heat kernel of a fractional Laplacian. They only studied the existence and uniqueness of the strong solutions considering systems. In [22], Hu et al. studied the finite difference method for parabolic equations of the Caputo type with fractional Laplace operators. In [23], Xiong took a kind of fractional Tikhonov method to resolve an initial value identification problem for a time-fractional diffusion equation with a fractional Laplacian. In [24], Yu et al. used the Adomian decomposition method to construct explicit solutions of the nonlinear Caputo type time–space fractional diffusion equation. In [25], Zhuang adopted numerical methods for the variable-order time-fractional diffusion equation with a nonlinear source term. In [26], Fan applied the Fourier truncated regularization method with a nonlinear source to solve the inverse problem of the time-fractional diffusion equation. In [27], Tuan utilized the improved kernel function method on a backward problem for nonlinear fractional diffusion equations. In this paper, we use the quasi-boundary regularization method to solve the inversion problem of the unknown initial values. The quasi-boundary regularized method is an effective method to deal with the ill-posed problem [28,29]. The article is written as follows. In the second section, we will give some useful results. In the third section, we analyze the ill-posedness of this problem and give the uniqueness of solution. In the fourth section, we choose the quasi-boundary regularization method to solve the above inverse problem, and give the error estimate between the approximate solution and the exact solution. In the fifth section, we present numerical results of the approximate solution and the exact solution. In the sixth section, we give a brief conclusion.
2. Preliminary Results
For sake of solving problem (1), in the following, we give some useful definitions and theorems.
First, we introduce a positive self-adjoint operator . Here, the fractional Dirichlet–Laplacian operator is represented by the following spectral theorem.
Definition 1
([23]). Let , for every ,
Suppose and are defined as eigenvalues and eigenfunctions of A; satisfies ; then we obtain the following lemma.
Lemma 1
([23]). Set ; here is the Fourier coefficient of ψ; we assume that
Then , we have
Definition 2
([5]). The Mittag–Leffler function is
where and are arbitrary constants.
Lemma 2
([27]). Let then for any . Moreover, there exist three positive constants such that
If , for any , then the constants can be chosen which depend only on .
Lemma 3
([9]). For any , there exist constants which are only dependent on , satisfying
3. Existence, Uniqueness and Ill-Posedness of the Mild Solution
Definition 3
([27]). The function u is called a mild solution of Problem (1) if and satisfies
where stands for its Fourier coefficient.
We use some notation to simplify the mild solution representation.
where
Theorem 1
([27]). We assume F satisfies , is a bounded function, the integral converges to and
where . Then there is a unique weak solution for (1).
Next, we clarify the instability of the mild solution. For the noisy measurement date , the corresponding solution to the initial value with such noisy final data can be represented as
This implies that
and
If we pick in J, then
To sum up,
where .
Therefore, we can conclude that
4. The Quasi-Boundary Regularization Method and the Convergence Rate
In this section, we will use the quasi-boundary regularization method to solve problem (1). The convergence rate between the regularization solution and the exact solution is obtained based on some mathematical analysis.
Set to be the solution of the following regularization problem
where is the regularization parameter.
According to problem (19), we can obtain the regularization solution :
Moreover, the error estimates between the quasi-boundary regular solution and the exact solution are given by the following theorem. Before giving out the error estimation, we need to define the a priori boundary of the initial value ,
where is the Hilbert space equipped with norm.
Theorem 2.
Proof.
According to the triangle inequality, we have
Next, we estimate ,
Thus
Like the (18) proof, has the following conclusion:
Let , we can obtain the function .
When , because of both and , so
where and satisfies .
If satisfies the equation , we obtain
Then
When ,
According to the above calculation, we can obtain
where .
□
Consequently,
5. Numerical Examples
In this section, we will give numerical examples to prove the effectiveness and stability of the quasi-boundary regularization method. First, we will select three numerical examples and discretize the original formula. Next, Matlab software is used for numerical simulation on the basis of certain mathematical analysis.
We solve the following direct problem to obtain the final data :
Through solving the above equation by a finite difference method, we obtain the “exact” . The time step and the space step are defined as and , respectively. Thus, the time grid node and the space grid node are, respectively, defined as and . In addition, the approximate value of the unknown function is denoted as .
We generate the noise-contaminated data by adding a random perturbation, i.e.,
where represents the size of g in space, the function generates arrays of random numbers whose elements are normally distributed with mean 0, variance and the noise level is:
The absolute error level is defined as:
In the following example, we let , , and the noise level .
From Table 1, fixing , we can see that the relative error increases as increases. On the other hand, from Table 2, fixing , we can see that the relative error increases as increases.
Table 1.
Numerical results of Example 1 for different with .
Table 2.
Numerical results of Example 1 for different with .
To illustrate our method, we consider the following test functions:
Example 1.
Consider smooth function
Example 2.
Consider piecewise smooth function
Example 3.
Consider non-smooth function
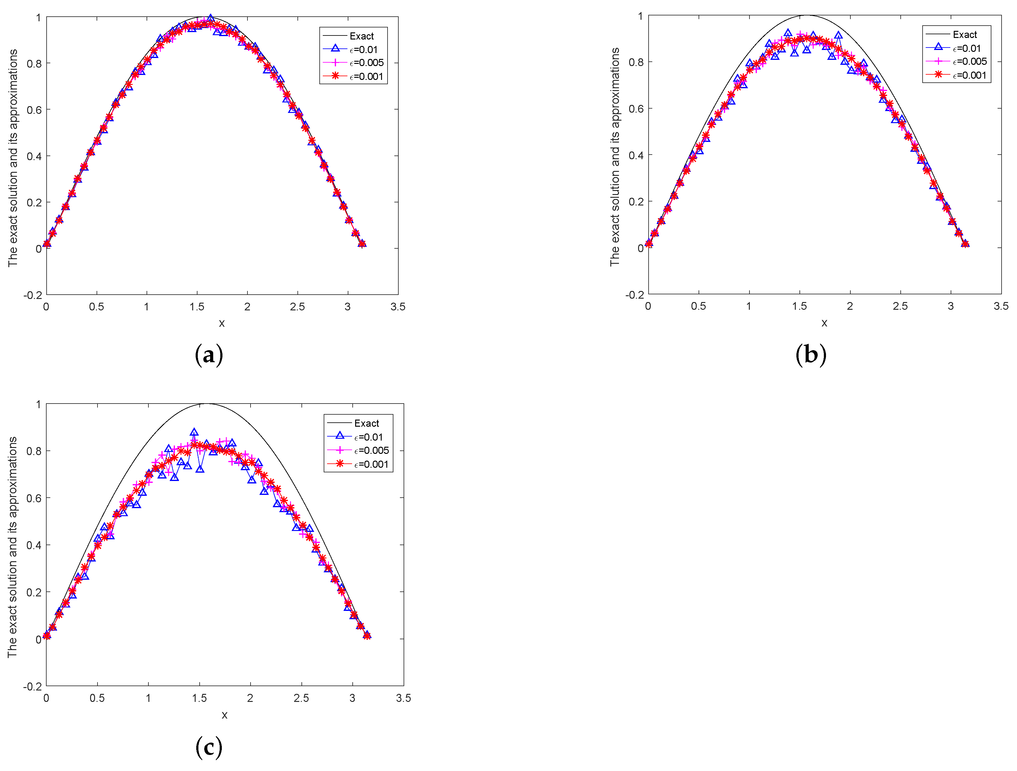
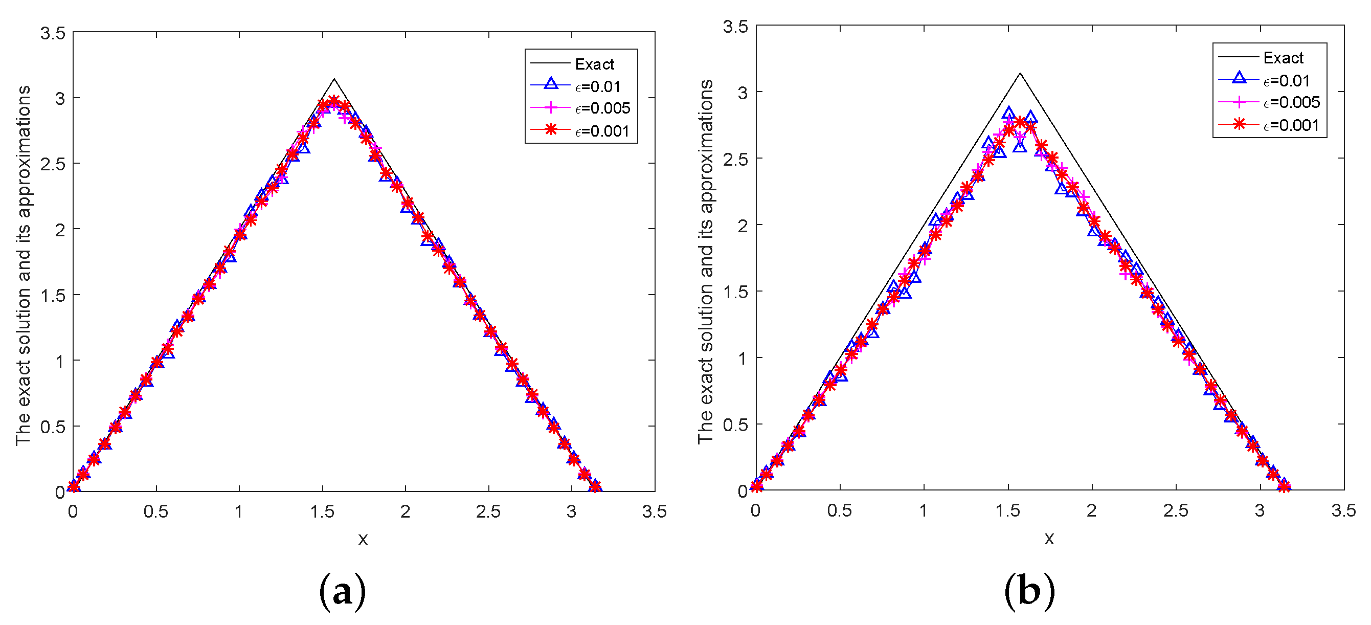
Figure 1 is a comparison between exact solution of the relative error level under Example 1 (smooth function) and its approximate solution under . Figure 2 is a comparison between exact solution of the relative error level under Example 2 (piecewise smooth function) and its approximate solution under . Figure 3 is a comparison between exact solution of the relative error level under Example 3 (non-smooth function) and its approximate solution under .
Figure 1.
The exact and regularization solution is given by a posteriori parameter choice rule for Example 1, (a) , (b) , (c) .

Figure 2.
The exact and regularization solution is given by a posteriori parameter choice rule for Example 2, (a) , (b) , (c) .
Figure 3.
The exact and regularization solution is given by a posteriori parameter choice rule for Example 3, (a) , (b) , (c) .
From the above numerical results, we can obtain the conclusion that the quasi-boundary regularization method is effective in solving this problem; the smaller the better the numerical results.
6. Conclusions
In this paper, we consider an identification initial value problem for a time-fractional nonlinear diffusion–heat equation with a fractional Laplacian. We talk about the uniqueness and the ill-posedness of the inverse problem. We take on the quasi-boundary method to solve this problem. Based on the properties of the Mittag–Leffler function and the trigonometric inequality, the error estimate between the regularization solution and the exact solution is obtained. Furthermore, we give out numerical examples to show the quasi-boundary method is effective in solving the problem.
Author Contributions
The main idea of the article is due to Y.-G.C., D.-G.L., Y.-X.G., F.Y., J.-M.X. and X.-X.L. J.-M.X. and X.-X.L. prepared the manuscript initially and performed all the steps of the proofs in this research. We confirmed the steps of the article. This view is shared by all authors. All authors have read and agreed to the published version of the manuscript.
Funding
The project is supported by the National Natural Science Foundation of China (No. 11961044) and the Natural Science Foundation of Gansu Province (No. 21JR7RA214).
Institutional Review Board Statement
Not applicable.
Informed Consent Statement
Not applicable.
Data Availability Statement
Not applicable.
Conflicts of Interest
The authors declare that they have no conflict of interest.
References
- Nigmatullin, R.R. The realization of the generalized transfer equation in a medium with fractal geometry. Phys. Status Solidi B 1986, 133, 425–430. [Google Scholar] [CrossRef]
- Staelen, R.H.D.; Hendy, A.S. Numerically pricing double barrier options in a time-fractional Black-Scholes model. Comput. Math. Appl. 2017, 74, 1166–1175. [Google Scholar] [CrossRef]
- Berkowitz, B.; Scher, H.; Silliman, S.E. Anomalous transport in laboratory-scale, heterogeneous porous media. Water Resour. Res. 2000, 36, 149–158. [Google Scholar] [CrossRef]
- Luchko, Y. Maximum principle for the generalized time-fractional diffusion equation. J. Math. Anal. Appl. 2009, 351, 218–223. [Google Scholar] [CrossRef]
- Luchko, Y. Initial-boundary-value problems for the generalized multi-term time-fractional diffusion equation. J. Math. Anal. Appl. 2011, 374, 538–548. [Google Scholar] [CrossRef]
- Luchko, Y. Boundary value problems for the generalized time-fractional diffusion equation of distributed order. Fract. Calc. Appl. Anal. 2009, 12, 538–548. [Google Scholar]
- Luchko, Y. Initial-boundary-value problems for the one-dimensional time-fractional diffusion equation. Fract. Calc. Appl. Anal. 2012, 15, 141–160. [Google Scholar] [CrossRef]
- Yang, F.; Wang, N.; Li, X.X.; Huang, C.Y. A quasi-boundary regularization method for identifying the initial value of time-fractional diffusion equation on spherically symmetric domain. J. Inverse Ill-Posed Probl. 2019, 27, 609–621. [Google Scholar] [CrossRef]
- Wang, J.G.; Wei, T.; Zhou, Y.B. Tikhonov regularization method for a backward problem for the time-fractional diffusion equation. Appl. Math. Model. 2013, 37, 8518–8532. [Google Scholar] [CrossRef]
- Wei, T.; Wang, J.G. A modified quasi-boundary value method for the backward time-fractional diffusion problem. Math. Model. Num. 2014, 48, 603–621. [Google Scholar] [CrossRef]
- Wang, J.G.; Wei, T. Optimal error bound and simplified Tikhonov regularization method for a backward problem for the time-fractional diffusion equation. J. Comput. Appl. Math. 2015, 279, 277–292. [Google Scholar] [CrossRef]
- Wang, J.G.; Wei, T. An iterative method for backward time-fractional diffusion problem. Numer. Methods Partial. Differ. Equ. 2014, 30, 2029–2041. [Google Scholar] [CrossRef]
- Wei, T.; Li, X.L.; Li, Y.S. An inverse time-dependent source problem for a time-fractional diffusion equation. Inverse Probl. 2016, 32, 085003. [Google Scholar] [CrossRef]
- Zhang, Z.Q.; Wei, T. Identifying an unknown source in time-fractional diffusion equation by a truncation method. Appl. Math. Comput. 2013, 219, 5972–5983. [Google Scholar] [CrossRef]
- Liu, Y.; Rundell, W.; Yamamoto, M. Strong maximum principle for fractional diffusion equations and an application to an inverse source problem. Fract. Calc. Appl. 2016, 19, 888–906. [Google Scholar] [CrossRef]
- Ismailov, M.I.; Cicek, M. Inverse source problem for a time-fractional diffusion equation with nonlocal boundary conditions. Appl. Math. Model. 2016, 40, 4891–4899. [Google Scholar] [CrossRef]
- Xiong, X.T.; Guo, H.B.; Li, X.H. An inverse problem for a fractional diffusion equation. J. Comput. Appl. Math. 2012, 236, 4474–4484. [Google Scholar] [CrossRef]
- Babaei, A. Solving a time-fractional inverse heat conduction problem with an unknown nonlinear boundary condition. J. Math. Chem. 2019, 7, 85–106. [Google Scholar]
- Yang, F.; Wang, N.; Li, X.X. Landweber iterative method for an inverse source problem of time-fractional diffusion-wave equation on spherically symmetric domain. J. Appl. Anal. Comput. 2020, 10, 514–529. [Google Scholar] [CrossRef]
- Varlamov, V. Long-time asymptotics for the nonlinear heat equation with a fractional Laplacian in a ball. Studia Math. 2000, 142, 71–99. [Google Scholar] [CrossRef]
- Bogdan, K.; Grzywny, T.; Ryznar, M. Heat kernel estimates for the fractional Laplacian with Direchlet conditions. Ann. Probab. 2010, 38, 1901–1923. [Google Scholar] [CrossRef]
- Hu, Y.; Li, C.P.; Li, H.F. The finite difference method for Caputo-type parabolic equation with fractional Laplacian: One-dimension case. Chaos Solitons Fract. 2017, 102, 319–326. [Google Scholar] [CrossRef]
- Wang, J.L.; Xiong, X.T.; Cao, X.X. Fractional Tikhonov Regularization method for a Time-fractional Backward Heat Equation with a Fractional Laplacian. J. Partial. Differ. Equ. 2018, 31, 333–342. [Google Scholar]
- Yu, Q.; Liu, F.; Anh, V.; Turner, I. Solving linear and non-linear space-time fractional reaction-diffusion equations by the Adomian decomposion method. Int. J. Numer. Met. 2008, 74, 138–158. [Google Scholar] [CrossRef]
- Zhuang, P.; Liu, F.; Anh, V.; Turner, I. Numerical methods for the variable-order fractional advection-diffusion equation with a nonlinear source term. J. Numer. Anal. 2009, 47, 1760–1781. [Google Scholar] [CrossRef]
- Yang, F.; Fan, P.; Li, X.X.; Ma, X.Y. Fourier Truncation Regularization Method for a Time-Fractional Backward Diffusion Problem with a Nonlinera Source. Mathematics 2019, 7, 865. [Google Scholar] [CrossRef]
- Tuan, N.H.; Huynh, L.N.; Ngoc, T.B.; Zhou, Y. On a backward problem for nonlinear fractional diffusion equations. Appl. Math. Lett. 2019, 92, 76–84. [Google Scholar] [CrossRef]
- Yang, F.; Wang, Q.C.; Li, X.X. Unknown source identification problem for space-time fractional diffusion equation: Optimal error bound analysis and regularization method. Inverse Probl. Sci. Eng. 2021, 29, 2040–2084. [Google Scholar] [CrossRef]
- Yang, F.; Wu, H.H.; Li, X.X. Three regularization methods for identifying the initial value of time fractional advection-dispersion equation. Comput. Appl. Math. 2022, 41, 1–38. [Google Scholar] [CrossRef]
Disclaimer/Publisher’s Note: The statements, opinions and data contained in all publications are solely those of the individual author(s) and contributor(s) and not of MDPI and/or the editor(s). MDPI and/or the editor(s) disclaim responsibility for any injury to people or property resulting from any ideas, methods, instructions or products referred to in the content. |
© 2023 by the authors. Licensee MDPI, Basel, Switzerland. This article is an open access article distributed under the terms and conditions of the Creative Commons Attribution (CC BY) license (https://creativecommons.org/licenses/by/4.0/).



