Abstract
This study introduces an innovative strategy for the selective leaching of lithium from spent Li-ion batteries. Based on thermodynamic assessments and exploiting waste eggshells as a source of calcium carbonate, an impressive 38% of lithium was dissolved selectively through mechanical milling and water leaching, outperforming conventional thermochemical methods. Afterwards, a hydrogen peroxide-assisted sulfuric acid leaching was also implemented to solubilize targeted elements (Mn, Co, Ni, and Li), with an exceptional 99% efficiency in Mn removal from the leachate using potassium permanganate and a pH range of 1.5 to 3.5. Selective separations of Co and Ni were then facilitated utilizing CYANEX 272 and n-heptane. This comprehensive study presents a promising and sustainable avenue for the effective recovery of Li and associated co-elements from spent lithium batteries.
1. Introduction
In the current era of modern technology and sustainable energy solutions, the advent of lithium-ion batteries (LIBs) has been a driving force behind technological advancements across a wide range of applications, from smartphones and laptops to electric vehicles (EVs) and renewable energy storage systems [1,2].
However, despite their indispensable role in contemporary society, Li-ion batteries are not immune to the effects of time and usage. After several years of service, these batteries generally exhibit signs of performance deterioration. Key factors contributing to this degradation include the initiation of microcracks in electrode particles, an increment in internal resistance, and remarkably, the loss of lithium-ion inventory and anode/cathode active materials due to well-defined solid electrolyte interface (SEI) and cathode electrolyte interface (CEI) film formations [3,4,5].
Therefore, as the utilization of Li-ion batteries continues to grow exponentially, so does the volume of spent batteries approaching their inevitable end of life. Projections indicate that by 2025, the worldwide quantity of discarded LIBs is anticipated to reach 1.4 million tons [3]. This phenomenon merits significant attention on a global scale due to its potential to trigger environmental and safety concerns. Importantly, reckless disposal of Li-ion batteries can result in the contamination of soil, air, and underground water with hazardous heavy metals such as cobalt (Co), nickel (Ni), and manganese (Mn) [6]. Additionally, it can lead to the release of harmful gases such as hydrogen fluoride (HF) [7] and the distribution of organic pollutants like polyethylene (PE) and lithium hexafluorophosphate (LiPF6) [8]. Moreover, there exists a risk of explosion or fire accidents in cases where residual electric power remains within these electronic wastes (e-wastes) [9].
From another viewpoint, it is well established that not only are the natural resources of critical metals such as Li, Co, and Ni limited, but they will also approach a scarcity limit in the near future [3,10,11]. Additionally, these primary resources typically suffer from limitations, including geographical constraints, low-grade content, or difficulty in extraction [6,7,12]. Consequently, the shortage of key elements—with Li at the forefront—within the commodity market and the subsequent price increases will become inevitable economic issues threatening the future of LIB production [13,14]. The good news is that the concentration of precious metals in spent LIBs (as secondary resources) is significantly higher than in the natural resource that earned them the title of “urban mines”, making their recycling and regeneration processes worth considering [3,6].
While most efforts have been directed towards recycling cobalt, the element lithium, often referred to as the “white gold of the twenty-first century”, receives increasing attention year by year. Accordingly, among common cathode structures, including layered LiCoO2 (LCO), LiNi1−x−yMnxCoyO2 (NMC), LiNi0.8Co0.15Al0.05O2 (NCA), spinel LiMn2O4 (LMO), and olivine LiFePO4 (LFP), the recycling of lithium cobalt oxide (LiCoO2) electrode materials has constituted the primary focus of research studies [15,16,17]. In the remaining cases, operational conditions typically vary based on the cathode chemistry [18]. However, spent LIBs routinely find their way into the e-waste stream, and current technologies are inadequately equipped to address their diverse chemistries. This situation highlights the urgent need for a selective recovery method capable of recycling Li-ion batteries with varying cathode active materials [8,15].
Generally speaking, methods for recovering metals from LIBs are traditionally categorized into hydrometallurgy, pyrometallurgy, and direct recycling processes [8,18,19]. Pyrometallurgical recycling employs high temperatures to reduce cathode active materials into their parent transition metals, resulting in high energy consumption and air pollution [1] and, notably, the loss of valuable metals such as lithium [20]. In contrast, hydrometallurgical recycling, which typically includes chemical or bioleaching followed by solvent extraction, selective chemical precipitation, or electrochemical deposition, provides a low-temperature pathway to achieve high selectivity, high recycling efficiency, and the ability to obtain value-added products [8]. Among these methods, acid leaching is the most common, with inorganic [2] or organic acids [21] as leaching agents and hydrogen peroxide (H2O2) and/or phosphoric acid (H3PO4) as reducing agents [16]. However, hydrometallurgical methods suffer from low lithium concentration and environmental hazards [6]. In comparison, direct recycling offers a higher recovery rate through simpler processes. Nonetheless, the conversion of e-wastes directly into products requires compliance with extremely strict regulations to meet battery standards [8], and currently, it lags in terms of commercial applications [19].
The above discussion suggests that no single recovery method can be considered ideal, and effective recovery may be achieved through the combination of different recycling processes. For example, Liu et al. [6] proposed a mild recovery process that combines hydrometallurgy and pyrometallurgy to extract valuable materials from spent LIBs, resulting in reduced energy consumption and chemical reagent usage. Kang et al. [22] employed acid-free mechanochemical processing to facilitate a room-temperature substitution reaction between Li (from spent LFP materials) and Na (from a NaCl co-grinding reagent), followed by the selective precipitation of lithium carbonate (Li2CO3) in the presence of sodium carbonate (Na2CO3) as the precipitant. In the method proposed by Gu et al. [1], a closed-loop methodology is introduced for the selective sulfidation of NCM electrodes. In this context, the discarded NCMs are converted into water-soluble Li2CO3, mildly acid-dissolved MnO, and nickel–cobalt sulfide, which are then utilized in the regeneration of new NCM materials.
Carbonation roasting is a common process frequently applied to either lithium mineral ores such as zinnwaldite concentrate (containing 1.21% Li) [23] or spent LIBs [24] to extract lithium. Additionally, carbonated water leaching is a route for selective recovery of lithium by converting poorly soluble lithium carbonate (Li2CO3), a common byproduct of LIB recycling methods, into water-soluble lithium bicarbonate (LiHCO3) [25]. In this context, calcium carbonate (CaCO3) emerges as a reliable candidate. However, the widespread exploitation of limestone, particularly in the steel manufacturing, building, and construction industry and in water treatment, is depleting its natural reserves [26]. This situation gives rise to environmental concerns and substantial energy consumption [27]. Fortunately, in recent decades, waste eggshells have been introduced as a renewable and cost-effective alternative to limestone, simultaneously reducing manufacturing costs and alleviating environmental impact [28]. Hence, using waste eggshells as a source of calcium carbonate in metallurgical processes offers the advantage of conserving primary calcium carbonate resources and eliminates the mining and processing costs associated with producing suitable calcium carbonate.
Therefore, by incorporating recycling strategies such as those for LIBs and the recycling of eggshells, which are among the most abundant waste materials from food processing and often discarded without further use, it is possible to advance the circular economy by reducing waste, conserving resources, and promoting the efficient use of materials. This approach is crucial for sustainable development and achieving long-term energy sustainability.
In light of the above arguments, this study presents a state-of-the-art methodology for the selective leaching of lithium, along with the recovery of co-elements of Co, Ni, and Mn, from a mixture of spent Li-ion batteries and eggshell, both of which are substantially regarded as waste materials. By elaborately integrating mechanochemical treatments, water, and mild acid-leaching procedures, as well as a selective precipitation technique at room temperature, our research endeavors to offer valuable insights into the intricate challenge of harnessing the full potential of spent lithium-ion batteries and waste minimization. However, the scalability of the proposed approach demands further refinements and optimization to improve the lithium-leaching results as well as comprehensive techno-economic assessments. By focusing on innovative recycling strategies, such as the selective recovery of lithium and other valuable elements from spent Li-ion batteries, this study contributes to minimizing waste and conserving critical materials. The integration of waste resources like eggshells further enhances the sustainability of the processes, aligning with the principles of the circular economy to support the broader goal of energy sustainability.
2. Materials and Methods
2.1. Materials and Pretreatment
In this study, we collected a total of 97 spent Li-ion batteries from different types of mobile phones, with a combined weight amounting to 2224.63 g (refer to the electronic Supplementary Materials, Figure S1). Prior to dismantling them using a cutter and pliers, all batteries underwent a 24 h discharge process in a 5% NaCl solution to avoid the risk of short-circuiting or self-ignition [29]. The anode and cathode belts were unrolled and dried in ambient conditions for 4 days. A weighted analysis was performed on various parts of selected batteries and the results are presented in Table S1. For a comprehensive overview of battery weight analyses, the reader is referred to Table S2. Subsequently, the cathode belts were heated up in a muffle furnace at 600 °C for 1 h to decompose and evaporate the binders. This process facilitated the easy separation of cathodic active materials from aluminum foils. The obtained powder was then sieved through a standard 200 mesh sieve (75 µm opening) and set aside for further analysis and experimentation. The particle size distribution of the cathode active material was measured by a particle size analyzer (Figure S2a).
Subsequent phase characterization revealed that cathode active materials including LiCoO2, LiMn2O4, and LiNi1/3Mn1/3Co1/3O2 were likely present in the collected battery resource (Figure S2b). A summary of the corresponding chemical composition can be found in Table 1. Mass balance calculations, considering Ni and Mn contents, showed that the battery mixture contained approximately 52.85%, 9.75%, and 23.81% LiCoO2, LiMn2O4, and LiNi1/3Mn1/3Co1/3O2, respectively.
Table 1.
Summary of chemical composition corresponding to the obtained cathode active materials.
As a natural source of calcium carbonate with a purity of 94%–97% [30], 300 g of waste eggshells were collected and dried at 70 °C for 72 h. Then, to obtain a homogeneous powder, these eggshells were ground for 20 min using a planetary ball-milling apparatus with stainless steel vials. Furthermore, in certain experiments, a batch of laboratory-grade magnesium carbonate (99% purity) was also used as a supplementary precursor.
Analytical-grade sulfuric acid and hydrogen peroxide (VWR Chemicals) were employed for acid-leaching experiments. During the manganese separation stage, an analytical-grade ammonium hydroxide solution (Fluka) and potassium permanganate (CARLO ERBA) were utilized for pH adjustment and Mn precipitation, respectively. Finally, solvent extraction experiments used n-heptane (PanReac AppliChem), CYANEX 272 (CYTEC), and sodium hydroxide (VWR Chemicals).
2.2. Mechanochemical Experiments
Mechanochemical experiments were carried out using a two-cup planetary ball-milling machine. Different amounts of cathode active material and either calcium carbonate (eggshell) or magnesium carbonate were added to stainless steel cups, each containing 10 mm stainless steel balls. A ball-to-powder weight ratio (BPR) of 40 was maintained for all experiments. The milling experiments were performed at different time intervals and with various weight ratios of cathode active materials to eggshell, all at a rotational speed of 320 rpm. Afterwards, the final product was analyzed by X-ray diffraction (XRD) analysis followed by neutral leaching to investigate the selective separation of lithium.
2.3. Thermal Experiments
To investigate the effect of thermal activation on the reaction progress, a series of thermal treatments were conducted. Predetermined quantities of cathode active material and eggshell were placed in a crucible and heated in a muffle furnace. The samples were heated up to 600 °C for different durations. Subsequently, the resulting products were subjected to water leaching and the reaction progress was measured through the dissolution of lithium.
2.4. Leaching Experiments
This study utilized two types of leaching experiments: neutral leaching and reductive acid leaching. Neutral leaching was employed, following the mechanochemical and thermal treatment procedures, to selectively dissolve the lithium element. These experiments were carried out for 1 h at room temperature and with a solid-to-liquid weight percentage of 2%.
For the reductive acid leaching, sulfuric acid was used, and hydrogen peroxide was selected as the reducing agent. Various parameters such as leaching time, temperature, solid-to-liquid ratio, acid concentration, and hydrogen peroxide concentration were investigated to dissolve the primary elements present in the cathode active materials. Considering different cathode materials, the following leaching reactions were formulated:
All leaching experiments were performed in a borosilicate reactor under continuous stirring. Metal concentrations were then determined by solid/liquid phase separation through vacuum filtering, followed by ICP-OES measurements. For this purpose, the ICP-OES instrument was calibrated in the range of 0–10 ppm for Li, Mn, Co, and Ni, using standard 1 g/L solutions (CARLO ERBA). All samples were diluted 500 times with a 5% HCl solution before measurement. The main spectral line wavelengths used to measure the concentrations were 670.783 nm for Li, 257.610 nm for Mn, 238.892 nm for Co, and 231.604 nm for Ni.
2.5. Mn Precipitation
Since the pregnant leaching solution remaining after the sulfuric acid-leaching process contained a variety of elements, the manganese precipitation strategy was employed for the selective separation of Mn. This involved using potassium permanganate, a strong oxidizing agent, to precipitate Mn2+ as an insoluble MnO2 product. The reaction took the following form [16]:
Given that the above reaction involves proton production, it was speculated that its behavior could be pH dependent. To explore this hypothesis, manganese precipitation experiments were conducted across a range of pH values. Predetermined quantities of potassium permanganate were introduced to the solution at room temperature, and the solution was agitated for 30 min. Afterwards, the pulp was filtered, and the Mn concentration was measured by ICP. The manganese precipitation percentage was then calculated based on a mass balance of the solution before and after precipitation (Equation (5)):
where miMn and mfMn represent the initial and final masses of Mn in solution, respectively. It is worth mentioning that these masses were calculated based on the solutions’ volumes as well as their concentrations of Mn.
2.6. Solvent Extraction
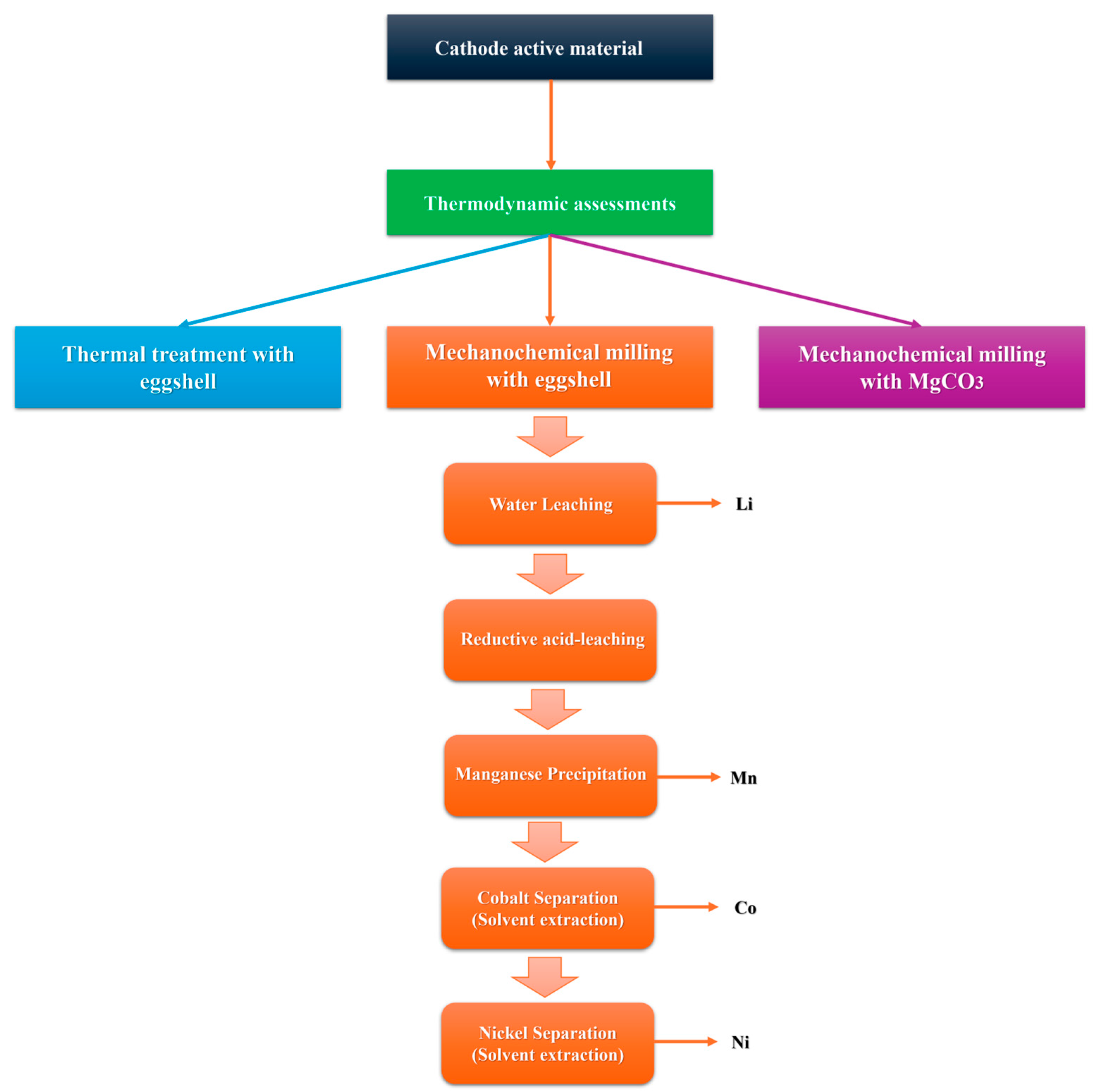
The selective separation of Co and Ni was achieved by conducting solvent extraction experiments on the leftover leaching solution. These tests were carried out at room temperature, using CYANEX 272 and n-heptane as an extractant and a diluent, respectively. Pre-established volumes of organic and aqueous phases were mixed for 10 min at a constant rotational speed. Various parameters, including pH and saponification degree during the extraction stage, and acid concentration during the stripping stage, were investigated. Figure 1 illustrates the sequence of stages followed in this study.
Figure 1.
The sequence of stages followed in this study.
2.7. Software
In order to perform the thermodynamic assessment, calculations were conducted using HSC Chemistry® 10 software (ver. 10.3), utilizing its dedicated equilibrium module. The initial materials were entered with their corresponding molar ratios, and the equilibrium composition was calculated as a function of temperature at atmospheric pressure.
2.8. Characterization
In this study, particle size distribution of the cathode active material was measured by a Mastersizer 2000 (Malvern Instruments Ltd., Malvern, UK). Phase analysis was carried out using X-ray diffraction analysis (XRD; Explorer G.N.R. srl, Novara, Italy). Furthermore, inductively coupled plasma optical emission spectroscopy (ICP-OES; Agilent Technologies 5100, Santa Clara, CA, USA) was utilized to measure the metal concentrations within solutions.
3. Results and Discussion
3.1. Thermodynamic Assessments
This section aims to investigate the possibility of the formation of water-soluble lithium carbonate or lithium oxide from cathode active materials extracted from spent Li-ion batteries. In this regard, a water-leaching process would be a striking option to selectively dissolve and separate the lithium carbonate or oxide, leaving behind the insoluble oxides of Co, Ni, and Mn in the solid residue. Thermodynamic assessments can be employed to investigate the equilibrium products to predict the required conditions to achieve the targeted compounds. To this end, some calculations were performed by HSC Chemistry® 10 software, to assess the equilibrium compounds between primary reactants. By placing the cathode active material and eggshell (represented as calcium carbonate) together as reactants, the equilibrium products could be predicted. The initial battery mixture contained three cathode active materials: LiCoO2, LiMn2O4, and LiNi1/3Mn1/3Co1/3O2. Thermodynamic calculations were performed for the first two compounds only. This was because thermodynamic data for the latter were not available in the HSC Chemistry® 10 database. However, due to the similarity in the crystal structures of LiCoO2 and LiNi1/3Mn1/3Co1/3O2, along with the same valences for Co, Ni, and Mn, it is expected that similar results would be obtained for the equilibrium Li compounds (carbonate and oxide) for the latter case.
Figure 2 and Figure 3 show the equilibrium compositions versus temperature for both cathode active materials considering 2 moles of active material and 1 mole of calcium carbonate to provide a Li:CO3 molar ratio of 2. As can be seen, LiCoO2 was decomposed to cobalt oxides, lithium carbonate, and lithium oxide in presence of calcium carbonate by elevating temperature significantly above 400 °C (Figure 2a). Calcium carbonate was also decomposed to calcium oxide and CO2 as a result of the calcination reaction. Therefore, thermodynamic predictions reveal that some part of the carbonate took part in Li2CO3 formation, and the other part was decomposed to CO2. Figure 2a also shows that Li2O, the other water-soluble lithium compound, was formed at higher temperatures. Figure 2b–f demonstrate the distribution of Li, Co, O, Ca, and C between different compounds, respectively. According to Figure 2b, approximately 70% of Li could be converted into water-soluble compounds at 1500 °C. From an energy perspective, the necessary energy for chemical reactions can be supplied by methods other than thermal treatment. One such alternative is mechanical milling, which can be effectively used to achieve the desired compounds. Mechanical milling is a well-established technique known for activating minerals by reducing particle size, increasing specific surface area, and introducing defects and strain into the crystal structure of the material. This process elevates the material’s internal energy, making it more reactive. The energy required for the reactions is delivered through the mechanical impacts of rotating balls on the particles within the mechanochemical reaction chamber, allowing the reactions to proceed and thereby eliminating the need for high temperatures.
Figure 2.
Equilibrium composition between 2 moles of LiCoO2 and 1 mole of calcium carbonate versus temperature predicted by HSC Chemistry® 10 (ver. 10.3): (a) equilibrium amounts of possible products, (b) lithium distribution between different components, (c) cobalt distribution between different components, (d) oxygen distribution between different components, (e) calcium distribution between different components, (f) carbon distribution between different components.
Figure 3.
Equilibrium composition between 2 moles of LiMn2O4 and 1 mole of calcium carbonate versus temperature, predicted by HSC Chemistry® 10 (ver. 10.3): (a) equilibrium amounts of possible products, (b) lithium distribution between different components, (c) manganese distribution between different components, (d) oxygen distribution between different components, (e) calcium distribution between different components, (f) carbon distribution between different components.
Regarding LiMn2O4, aside from a minor dissociation of the cathode active material into MnO2 and Mn2O3 around 200–300 °C, the mixture of LiMn2O4 and CaCO3 remained stable up to 550 °C (Figure 3a). At this temperature, dissociation began, and thermodynamic predictions indicate the potential formation of small amounts of Mn2(CO)10, Li2O, and Li2CO3, along with calcium oxides and oxygen, as equilibrium products. Figure 3b shows that less than 10% of lithium could be converted into water-soluble compounds at temperatures up to 1500 °C. The distribution of other elements across different compounds is detailed in Figure 3c–f.
As observed, lithium carbonate and lithium oxide, the desired products, were formed in both cases, with a lower yield in the second case. However, due to the similarity in the crystal structures of LiCoO2 and LiNi1/3Mn1/3Co1/3O2, it was anticipated that similar results would also be obtained for the equilibrium Li compounds (carbonate and oxide) in the latter case with LiCoO2. It is important to note that these products emerge when thermodynamic equilibrium is achieved, a process that can take a considerable amount of time. To meet both thermodynamic and kinetic requirements and facilitate the progression of the reactions, a mixture of cathode active materials and eggshell was subjected to ball milling for various durations.
3.2. Selective Lithium Recovery Experiments
3.2.1. Mechanochemical Investigations
Mechanochemical experiments were conducted under different milling conditions, i.e., time and cathode-to-eggshell weight ratios. Figure 4 illustrates the XRD patterns of the milled samples, obtained with a cathode-to-eggshell weight ratio of 2 and milling durations of up to 12 h. As a consequence of the milling process, a substantial reduction of peak intensity evidently occurred to both the cathode active materials and the eggshell.
Figure 4.
XRD patterns of the samples milled at different durations (other milling parameters: cathode-to-eggshell weight ratio of 2, BPR of 40, rotational speed of 320 rpm).
It is well accepted that the energy transmitted during milling leads to a decrease in material crystallinity by introducing damage into the crystal structure and decreasing the average crystallite sizes. This process promotes structural amorphization [31], commonly characterized through the characteristic peak broadening and intensity reduction in the corresponding XRD patterns. As a result, the material’s internal energy increases, potentially supplying the required energy for the reactions. Consequently, it is expected that with prolonged milling durations, a greater amorphization and internal energy increase (as indicated in Figure 4) would favor the formation of lithium carbonate and oxide. It is important to note that the identification of lithium carbonate or oxide peaks in the XRD patterns presented demanding challenges due to the powder’s limited content of lithium and associated compounds. Additionally, the peak broadening caused by milling further complicated the task.
Milled samples underwent neutral leaching to track the progression of the reaction responsible for the soluble lithium compound formation. As previously mentioned, this process selectively leaches Li in water while other cathode active materials, namely, Co, Mn, and Ni, remain unaffected. All leaching experiments were performed for 1 h at room temperature. Figure 5a illustrates the outcomes of neutral leaching for the samples milled at durations of up to 16 h with a cathode-to-eggshell weight ratio of 2. The data in the graph demonstrate a progressive increase in lithium recovery with the extension of milling time. This can be attributed to the higher energy induced during prolonged milling. Notably, the trendline in Figure 5a suggests that Li recovery initially accelerated during the early stages of the mechanochemical process. This acceleration was followed by a gradual reduction in the recovery rate, eventually stabilizing at a nearly constant value. The highest lithium recovery, reaching 38%, was achieved after 16 h of milling.
Figure 5.
Results of neutral leaching for selective lithium recovery in distinct scenarios: (a) samples milled at different milling durations and a constant cathode-to-eggshell weight ratio of 2, (b) samples milled for 8 h with different cathode-to-eggshell weight ratios, (c) samples milled with magnesium carbonate at different durations and a constant cathode-to-magnesium carbonate weight ratio of 2, and (d) thermally treated mixtures of cathode and eggshell powders at different durations and temperatures. The leaching experiments were conducted at room temperature, with a solid/liquid ratio of 2% and a 1 h dissolution time.
The effect of the cathode-to-eggshell weight ratio on the lithium recovery was also explored. In this context, samples milled with different weight ratios were subjected to water leaching under identical conditions, and the results are presented in Figure 5b. Strikingly, increasing the weight ratio of cathode powder to eggshell resulted in an elevated lithium recovery. This effect can be attributed to the increased energy absorption by cathode particles during the milling process. With the BPR held constant, cathode materials with a higher mass fraction absorb more energy compared to the calcium carbonate particles (from eggshell powders). Therefore, it is reasonable to anticipate that the more activated cathode particles play a more substantial role in driving the reaction’s progression. Furthermore, Figure 5b demonstrates that increasing the cathode-to-eggshell weight ratio beyond 2 did not significantly affect the Li recovery.
Based on the results presented in Figure 5a,b, a remarkable maximum selective lithium recovery of 38% was successfully achieved via the mechanochemical milling of the cathode active material together with the naturally derived calcium carbonate from eggshell after 8 h of milling.
To compare the effect of different carbonate-bearing materials on the formation of water-soluble lithium compounds, thermodynamic evaluations were conducted using magnesium carbonate instead of calcium carbonate. By considering the cathode active materials and magnesium carbonate as reactants, the equilibrium products were predicted. The thermodynamic assessments indicated that the formation of lithium carbonate and lithium oxide is feasible when cathode active materials and magnesium carbonate are mixed (Figures S3 and S4). The predictions suggest that up to 78% and 35% of lithium carbonate can be obtained for LiCoO2 and LiMn2O4, respectively. Unlike the case with calcium carbonate, these values can be achieved at lower temperatures, specifically between 200–300 °C.
Hence, to validate these predictions, the cathode active materials were also milled with magnesium carbonate for durations of 4 and 8 h. In both experiments, a BPR of 40, a cathode-to-MgCO3 weight ratio of 2, and a rotational speed of 320 rpm were consistently maintained. Afterwards, the resulting powder underwent neutral leaching using the same conditions as in the previous experiments. The leaching results with MgCO3 together with the ones with CaCO3 are presented in Figure 5c. Comparing the outcomes revealed the reduced efficiency of lithium recovery in the presence of magnesium carbonate, despite thermodynamic predictions, even after 8 h of milling. Consequently, it is reasonable to conclude that under the employed conditions, mechanical milling is less effective for the formation of water-soluble lithium compounds in the presence of magnesium carbonate.
3.2.2. Thermal Treatment Investigations
A series of thermochemical experiments were also devised to investigate the effect of time and temperature on the progression of the formation of water-soluble lithium compounds in the absence of mechanical milling. The results are illustrated in Figure 5d. Remarkably, the results indicate about 12% lithium carbonate formation after just 1 h of thermal activation at 130 °C, despite thermodynamic predictions suggesting a minimum starting temperature of 400 °C for the LiCO2–CaCO3 system. Extending the thermal treatment to 3 h resulted in an insignificant change in the reaction progress. Moreover, Figure 5d clearly demonstrates a decline in lithium recovery as the calcination temperature and time increased. Notably, the effect of thermal treatment time on the reduction in Li recovery became increasingly significant at elevated temperatures (400 °C and 500 °C). The correlation was confirmed through a thermodynamic analysis, highlighting the decreased stability of lithium carbonate (indicted by the positive trend of Gibbs free energy in Figure S5) as the temperature increased. In the light of this finding, it appears that a longer calcination time triggered a reverse reaction, leading to a reduction in lithium carbonate content. This trend is evident in Figure 5d after 3 h of thermal treatment at temperatures surpassing 400 °C.
As stated earlier, the highest Li recovery value of 12% was achieved after a 3 h reaction time at the lowest examined temperature. To obtain insights into the reaction kinetics, various reaction times were explored at 130 °C. Surprisingly, the results consistently revealed a Li recovery value of 12%, even after 48 h of thermal activation (refer to Figure S6). Therefore, when considering the aggregate results of all temperatures (as depicted in Figure 5d), it becomes apparent that the maximum attainable limit for selective Li recovery value through thermochemical reaction is about 12%, which is approximately three times lower than the yield achieved through the mechanochemical process.
In addition to the preceding investigations, a series of experiments were performed using a combined approach of mechanochemical and thermochemical methods. In this regard, the sample subjected to 8 h of milling with cathode-to-eggshell weight ratio of 4 was subsequently heated at 100 °C for 1 and 3 h. As expected, the Li recovery value significantly decreased compared to the milled samples without thermal treatment (Figure S7). It is widely recognized that mechanical milling can reduce the reaction temperature and accelerate the reaction rate by activating the minerals [32,33,34,35]. On the other hand, the water-soluble lithium compounds generated through 8 h of mechanical milling are highly activated and are presumed to possess a low-order crystal structure. As stated earlier, such a structure is not detectable in XRD evaluations due to the high density of structural defects (refer to Figure 4). Hence, based on the leaching results (Figure S7), it appears that roughly half (19%) of this highly activated lithium carbonate underwent dissociation upon exposure to thermal treatment at 100 °C.
From the above discussion, it can be inferred that, unlike the thermochemical method, mechanical milling is a viable approach for achieving higher levels of selective Li recovery from cathode active materials.
3.3. Reductive Acid Leaching
Acid-leaching experiments were performed to recover the elements of interest remaining in the cathode active material. This stage requires a reducing agent to convert higher-valence elements present in the cathodic oxides to their soluble lower-valence forms [16,36,37]. As previously mentioned, this study employed sulfuric acid as the leaching medium and hydrogen peroxide as the reducing agent. Figure 6a shows the effect of reaction time on the leaching efficiency of different elements in a 3M sulfuric acid solution containing 3 vol.% of hydrogen peroxide. The solid/liquid ratio was maintained at 10% and the experiments were conducted at room temperature. The results indicate that there was negligible variation in efficiency after 1 h of leaching, with the maximum efficiency achieved within this timeframe. Sattar et al. [16] recently reported that leaching efficiency stabilizes after around 90 min of room-temperature leaching in a 2M sulfuric acid solution containing 4%v hydrogen peroxide and a solid/liquid ratio of 5%.
Figure 6.
Results of reductive acid leaching for the recovery of desired elements under different conditions. The diagrams provide insights into (a) the effect of leaching time (with 3 M H2SO4, 3 vol.% H2O2, 10% solid/liquid ratio at room temperature), (b) the effect of sulfuric acid concentration (with 3 vol.% H2O2, 10% solid/liquid ratio at room temperature for 2 h), (c) the effect of hydrogen peroxide content (with 3 M H2SO4, 10% solid/liquid ratio at room temperature for 2 h), (d) the effect of solid/liquid ratio (with 3 M H2SO4, 3 vol.% H2O2 at room temperature for 2 h), (e) the effect of leaching temperature (with 3 M H2SO4, 3 vol.% H2O2, 10% solid/liquid ratio for 2 h), and finally, (f) the effect of additional hydrogen peroxide content (with 2 M H2SO4, 10% solid/liquid at room temperature for 1 h).
Furthermore, the effect of sulfuric acid concentration on the leaching efficiency was also investigated while keeping other variables constant: 3 vol.% hydrogen peroxide, a solid/liquid ratio of 10%, and 2 h of room-temperature leaching (Figure 6b). As can be observed, consistent results were obtained across different concentrations of sulfuric acid in the solution. As a result, it can be inferred that 2 M sulfuric acid solution is sufficient for the recovery of the desired elements within the specified parameter ranges.
Figure 6a,b illustrate the maximum achieved leaching efficiencies, measuring approximately 57% for Co, 100% for Mn, and 87% for both Ni and Li. The lower leaching efficiency observed for Co could be an indicator of a potential deficiency in the reducing agent within the solution. To address this, we explored the probable effect of varying hydrogen peroxide content, and the outcomes are presented in Figure 6c. In this series of room-temperature experiments, the sulfuric acid concentration, solid/liquid ratio, and reaction time were held at 3 M, 10%, and 2 h, respectively. It is evident that the concentration of H2O2 markedly impacts leaching efficiencies, with the impact being particularly pronounced for the cobalt element. This conclusion was further confirmed by a simple sulfuric acid leaching conducted under the same conditions, but without the presence of H2O2. The test yielded only 24% leaching for Co, 39% for Mn, and 40% for Ni, which emphasizes the critical role of hydrogen peroxide in obtaining higher leaching efficiencies.
Additionally, scrutinizing Figure 6c reveals that adding up to 5 vol.% of hydrogen peroxide resulted in a more than threefold increase in cobalt-leaching efficiency. However, Mn recovery remained unaffected by higher concentrations of H2O2, exceeding 3 vol.%. Similarly, a nearly constant increase in the leaching efficiency of lithium and nickel can be distinguished across the entire range of H2O2 concentrations, akin to the pattern observed for Co.
The ratio of solid cathode active material powder to the leaching solution was also investigated in a set of experiments. Room-temperature leaching tests were carried out for 2 h in a 3 M sulfuric acid solution containing 3 vol.% H2O2. The results are shown in Figure 6d. Increasing the solid/liquid ratio brought about a decrease in the leaching efficiency of all elements, with Co experiencing the most pronounced reduction. This inverse relationship can be attributed to the decreased reagent-to-powder ratio, particularly in the case of H2O2. The logic follows that increasing the solid components within a fixed-volume solution, containing a constant quantity of reagents, would inherently reduce the reagent’s available capacity. Notably, existing literature is consistent with this argument, authenticating that a greater surface area (per unit volume) of the acid solution corresponds to enhanced leaching efficiency at lower solid/liquid ratios [38].
Figure 6e shows the effect of temperature on the leaching efficiency of the elements. For all experiments, 3 M sulfuric acid, 3 vol.% H2O2, a solid/liquid ratio of 10%, and a 2 h reaction time were maintained. Evidently, variations in temperature induced little impact on Co and Mn recovery throughout the entire studied range. However, Li recovery was enhanced, and Ni-leaching efficiency attained 100% at 75 °C. Since chemically controlled reactions are generally temperature sensitive [39], it can be deduced, in this system, that Ni leaching constituted a chemically controlled reaction.
The above findings reveal that Co recovery remained unaffected by variations in leaching time, sulfuric acid concentration, and reaction temperature. Nevertheless, the concentration of hydrogen peroxide possessed a remarkable effect on Co-leaching efficiency. In the light of this, a subsequent series of leaching experiments were carried out with the objective of enhancing Co recovery through increased H2O2 content. This involved setting the remaining parameters at their lowest feasible values. Accordingly, room-temperature experiments were performed for 1 h in a 2 M sulfuric acid solution with a solid/liquid ratio of 10%. The outcome, depicted in Figure 6f, clearly illustrates that the addition of hydrogen peroxide of up to 8 vol.% did not significantly affect Co recovery, with the results akin to those observed with 5 vol.% H2O2 (Figure 6c). Notably, even when sulfuric acid concentration and leaching time were reduced, Co recovery exhibited no discernible change.
Subsequently, a secondary series of experiments were carried out using 8 vol.% hydrogen peroxide at longer leaching times and higher sulfuric acid concentration, again yielding comparable results (see Figure S8). Consequently, the optimum leaching configuration for achieving the highest Co-leaching efficiency involved employing a 2 M sulfuric acid solution containing 5 vol.% hydrogen peroxide, with a solid/liquid ratio of 10%, for 1 h. The results (Table S3) were similar to those with 5 vol.% H2O2 in a 3 M sulfuric acid solution, with a leaching time of 2 h (Figure 6c).
3.4. Manganese Separation
In the following stage, the residual of the leaching solution from all conducted experiments was mixed to form a combined solution. The resultant solution was than utilized for the separation of manganese, cobalt, and nickel. The results of ICP analysis indicate that the solution contained about 3.8 g/L Mn, 9.2 g/L Co, 1.5 g/L Ni, and 1.7 g/L Li. For the separation of Mn, an oxidative precipitation scenario targeting Mn (II) ions was employed. As previously stated, this precipitation process is notably influenced by pH conditions (as per Equation (4)). Therefore, experiments were performed at different pH levels, adjusted using ammonium hydroxide solution. In an effort to find the optimal amount of oxidizing agents necessary for completing the Mn precipitation, diverse quantities of potassium permanganate were added to the solution, in accordance with the stoichiometric requirement of Equation (4). Finally, the efficiency of manganese precipitation across different pH values was quantified using Equation (5). The results were then graphically represented by plotting the efficiency against the amount of potassium permanganate added, expressed as the stoichiometric ratio (see Figure 7).
Figure 7.
Mn precipitation across different pH values after a reaction time of 30 min at room temperature.
It is apparent that the precipitation behavior of all elements remained uniform across the investigated pH levels. Notably, manganese could be successfully precipitated within a pH range of 1.5 to 3.5 at room temperature. Moreover, in all three experiments, an almost complete Mn precipitation was achieved when employing the stoichiometric ratio of 1.05. The data in Figure 7 further indicates a decrease in Mn precipitation when the potassium permanganate ratios surpassed 1.05, possibly due to the presence of excess unreacted permanganate ions in the solution.
In addition to manganese, approximately 10% of cobalt and lithium were co-precipitated, with the exact amount influenced by the added potassium permanganate. The co-precipitation of nickel was comparatively lower, touching a maximum value of 4% at pH levels of 1.5 and 2.5 when the stoichiometric ratio of potassium permanganate was 1.05. However, the quantity decreased to below 1% at the stoichiometric ratio of 1.15. As an example, a simple calculation using ICP measurements taken before and after precipitation demonstrated that the final precipitate at a pH of 1.5 and a potassium permanganate stoichiometric ratio of 1.05 contained approximately 80.69% MnO2, 13.92% Co2O3, 0.89% NiO, and 4.50% Li2O.
3.5. Cobalt and Nickel Separation
3.5.1. Cobalt Extraction and Stripping
In the next step, the separation of cobalt and nickel was achieved through solvent extraction. For this purpose, a sufficient amount of leach liquor underwent manganese precipitation at a pH level of 1.5, employing the stoichiometric ratio of 1.05 for potassium permanganate. The obtained solution was then used for solvent extraction experiments. Sequential extraction of Co and Ni was carried out utilizing CYANEX 272, which was diluted in n-heptane.
The extraction of metals using acidic extractants like CYANEX 272 generally operates via a cationic exchange mechanism. For example, the extraction of cobalt from a sulfate solution can be illustrated as follows [40]:
where A is the conjugate base of the acidic extractant. The cation exchange mechanism involves the replacement of metal cations from the aqueous phase by protons in the extractant structure, forming a stable complex that dissolves in the organic phase [40]. These released protons are introduced into the aqueous solution, which subsequently leads to a reduction in pH. Since the efficiency of the above cation exchange reaction for acidic extractant is dependent upon pH, controlling the solution’s pH is necessary [41]. Additionally, the corresponding reaction (Equation (6)) clearly suggests that increasing the pH of the aqueous solution is a reasonable strategy to drive the reaction forward. With this in mind, a series of solvent extraction experiments were conducted at different pH levels. The extraction results for the three targeted elements are illustrated in Figure 8a. It is worth mentioning that these experiments were performed at room temperature for 10 min while maintaining a constant aqueous/organic phase ratio of 1 and a diluent/extractant volume ratio of 3.
Figure 8.
Solvent extraction results with CYANEX 272 and n-heptane as a diluent: (a) extraction efficiency and (b) final-equilibrium pH after the extraction stage for different initial pH values (O/A = 1, n-heptane/CYANEX 272 = 3, room temperature, 10 min), (c) extraction efficiency and (d) final-equilibrium pH after the extraction stage versus degree of saponification (O/A = 1, n-heptane/CYANEX 272 = 4, room temperature, 10 min), (e) stripping results after the cobalt extraction stage for different H2SO4 concentrations (O/A = 1, room temperature, 5 min), (f,g) phase separation after the extraction stage, and finally, (h) phase separation after the stripping stage.
From the data presented in Figure 8a, it is evident that the extraction efficiency of Co responded positively to an increase in pH level. However, the achieved maximum extraction efficiency of 12% fell short of the desired goal for the extraction process. In parallel, the co-extraction of Ni at a level of approximately 6% confirmed the deficiency in attaining the desired selectivity by the separation approach.
To tackle this challenge, the equilibrium pH values were recorded subsequent to all the extraction experiments (see Figure 8b). Surprisingly, it became evident that, despite initiating with a pH of 6, a maximum pH of about 3 was reached at the post-measurements. Therefore, the suboptimal cobalt extraction efficiency was ascribed to the low-equilibrium pH. To address this limitation, an experiment was performed involving meticulous pH monitoring every single minute during the extraction stage. With pH measurements taken every minute, a constant amount of ammonium hydroxide was also added to the solution in order to counteract the pH-reduction effect (refer to Table S4). The outcome demonstrated a remarkable improvement in cobalt extraction efficiency, reaching about 37% after only 6 min. Meanwhile, the co-extraction of nickel remained around 6% (Table S5). This result highlights the effectiveness of this pH-monitoring strategy in enhancing extraction efficiency.
Based on the findings, maintaining a meticulous control over pH values during the reaction is crucial. A viable approach could involve neutralizing the acidic extractant into its sodium salt, exchanging certain protons in the structure with sodium ions. The process, known as saponification, can be expressed as follows [42,43]:
The reaction above indicates that the acidic extractant forms a dimer, whereas its salt exists as a monomer. This suggests that both components actively participate in the extraction process.
Solvent extraction experiments were conducted with saponified CYANEX 272 upon varying degrees of saponification. To achieve this, different percentages of sodium hydroxide were added to a predetermined amount of organic phase, using a 30 w/v% NaOH solution. The experiment followed the stoichiometric considerations outlined in Equation (7). It should be recalled that the mixture underwent homogenization for 10 min prior to the extraction process. The results of extraction efficiency versus the saponification degree of the organic phase are shown in Figure 8c. It is obvious that the optimal cobalt extraction, with maximum selectivity, occurred at a 6% saponification degree. At this point, over 97% of Co was extracted, while only about 14% of Ni was co-extracted. Increasing the saponification degree to beyond 6% resulted in higher extraction efficiency but lower selectivity. However, the downside is that the extraction of lithium became notable at saponification degrees exceeding 10%, which is an undesirable outcome.
Figure 8d illustrates the equilibrium pH values after the extraction process for different saponification experiments. A distinct increasing trend in pH was evident, aligning with the maximum co-extraction of Ni and Li at pH values beyond 6 (i.e., saponification degree of 10%).
Finally, the best cobalt extraction and selectivity results underwent stripping experiments. Various sulfuric acid concentrations were evaluated for the purpose of Co stripping from the loaded organic phase. Stripping was carried out at room temperature for 5 min with an aqueous/organic phase ratio of 1. The results are shown in Figure 8e. As can be seen, more than 90% of Co could be stripped over the entire range of studied sulfuric acid concentrations. Additionally, about 20% of the extracted Ni into the organic phase was also stripped into the sulfuric acid solution. This indicates the possibility of effectively stripping the majority of Co from the loaded organic phase in a single step, even with a 0.1 M sulfuric acid solution.
Figure 8f,g provide a visual representation of the phase separation process that follows the extraction stage. The loaded organic phase can be observed in blue in the upper portion, while the transparent raffinate containing Ni and Li is situated at the bottom of the separator funnel. Figure 8h illustrates the phase separation process after the stripping stage, with the depleted transparent organic phase at the top and the reddish aqueous phase at the bottom. These observations confirm the success of the Co stripping process. For a more detailed illustration of the gradual color change for both the organic and aqueous phases, please refer to Figure S9.
To enhance the cobalt concentration in the final aqueous solution, several experiments were performed across different organic-/aqueous-phase ratios, as shown in Figure 9. Linear behavior was evident for both Co and Ni concentrations in the final aqueous solution as the organic-/aqueous-phase ratio increased. The trends exhibited high linearity, with R-squared values exceeding 0.9994 for both elements. Moreover, Figure 9 illustrates that the stripping efficiencies remained nearly constant upon different organic/aqueous phase ratios, with a slight decreasing trend for Co. It should be noted that a higher agitating speed was applied for the test, with an organic0/aqueous-phase ratio of 6, to ensure through mixing of both phases. As a result, an enriched aqueous solution containing approximately 10 g/L of cobalt with only about 65 mg/L of Ni was achieved at an organic-/aqueous-phase ratio of 6. The resulting solution is shown in Figure S10, wherein the increased Co concentration, at a higher organic-/aqueous-phase ratio, is reflected by a deeper reddish color.
Figure 9.
Results of Co stripping across different organic-/aqueous-phase ratios (0.5 M sulfuric acid solution, mixing time of 5 min at room temperature).
3.5.2. Nickel Extraction and Stripping
The raffinate, depleted after Co extraction, was subjected to Ni extraction and subsequent stripping. As can be seen in Figure 8c, saponification degrees exceeding 10% yielded significant Ni extraction. Consequently, two extraction experiments were carried out at saponification degrees of 10% and 20% (refer to Table S6). As expected, both tests yielded over 99% Ni extraction. However, the experiment conducted at a 20% saponification degree resulted in a co-extraction of about 21% of Li, which is significantly higher than the approximately 1% observed at a 10% saponification degree.
Therefore, nearly all Ni and the remaining Co in the solution were extracted in these two experiments, while a substantial amount of Li remained within the solution. This resulting raffinate is well suited for recirculation in additional leaching operations. After Li enrichment, it becomes a potential candidate for precipitating lithium carbonate. Following this, the loaded organic phase’s nickel content that remained after the Ni extraction stage was stripped (at room temperature for 5 min) using a 0.5 M sulfuric acid solution. The results manifested successful stripping, with approximately 95% of Ni as well as all co-extracted Co and Li effectively stripped from the loaded organic phases (Table S6).
4. Concluding Remarks
In this study, we have proposed an environmentally friendly process for the selective leaching of lithium from a mixture of spent Li-ion batteries and waste eggshells through water leaching. This innovative approach not only recovers lithium as a rare and valuable resource but also involves utilizing two types of waste materials, thereby contributing to both waste reduction and resource utilization goals. Our results showcase a promising result of up to 38% Li recovery, through a combination of mechanochemical processing and water leaching, that paves the way for further studies on the selective recovery of lithium. However, the potential of the proposed approach for large-scale implementation demands further refinement and optimization to improve the Li recovery as well as comprehensive techno-economic assessments.
One potential scenario for an enhanced lithium recovery rate involves a selective Li water-leaching stage followed by acid leaching to recover Mn, Co, and Ni from the residual solid. This strategy could allow water-leaching solution to be recirculated multiple times to increase Li content, while the acid-leaching solution can be enriched with Co, Ni, and Mn in a similar manner. Subsequently, lithium could be directly precipitated from the leach liquor of the water-leaching stage, then Mn could be precipitated from acid leaching without pH adjustment, and finally, Co could be extracted through solvent extraction. The overall operation leaves Ni as a sulfate salt in the final solution. A process flow diagram of the potential scenario, created using SuperPro Designer software (ver. 9.5), is presented in Figure S11.
In the current study, a portion of lithium remained in the solid phase due to incomplete recovery of Li during water leaching. Hence, sulfuric acid leaching was employed to dissolve all targeted elements, and the separation processing continued with Mn precipitation and Co/Ni extraction in two sequential stages. In this way, Li would be sustained in the residual solution.
For clarity, a process flow diagram, created using SuperPro Designer software (ver. 9.5), is presented in Figure 10. The diagram illustrates the sequential steps involved in the process. Notably, a two-step countercurrent leaching strategy is considered to ensure complete leaching of the elements, especially Co, and minimize the free acid content of the solution. The leach liquor derived from the first leaching stage undergoes filtration before progressing to the manganese precipitation stage. The resultant solution is directed to the solvent extraction section, consisting of two stages dedicated to the recovery of Co and Ni. The sulfate salts of Co and Ni are then subjected to crystallization via an evaporator, which simultaneously facilitates the efficient recycling of process water. The raffinate from the Ni recovery stage, which contains approximately 2 mg/L of Ni and 494 mg/L of Li, can be recirculated multiple times through the leaching section to further enrich the Li content before lithium precipitation. After several rounds of recirculation, it is sent to an evaporator unit to further concentrate the lithium in the solution, facilitating the subsequent precipitation process and increasing the lithium recovery rate. The concentrated Li solution is then transferred to a reactor for lithium recovery. At this stage, lithium carbonate is precipitated by adding sodium hydroxide and sodium carbonate under elevated temperatures, near the boiling point. Some lithium will inevitably remain in the solution, limited by the solubility threshold of lithium carbonate, and this residual lithium is discarded along with Na2SO4 after wastewater treatment and distillation. However, there is still potential to recover this lithium from the final crystallized Na2SO4 through a separate process, such as electrolysis. Therefore, by increasing the number of rounds of recirculation of the raffinate to the leaching stage and using evaporation to enrich the lithium content, overall lithium recovery can be improved. The final solution undergoes wastewater treatment to serve the dual purpose of neutralization and process water recycling through crystallization of sodium sulfate in an evaporator (Figure 10).
Figure 10.
Process flow diagram for hydrometallurgical recovery of the targeted elements from cathode active materials of a mixture of spent Li-ion batteries.
5. Summary
In summary, a green sustainable approach for the selective leaching of lithium from a mixture of spent Li-ion batteries was proposed, incorporating waste eggshells as a calcium carbonate resource. Key findings are outlined below:
- Mechanical milling experiments showed that 8 h of milling, with a ball-to-powder weight ratio of 40 and a cathode/eggshell weight ratio of 2, led to an efficient lithium recovery of about 38%. Meanwhile, the thermochemical process yielded less than 12% of lithium recovery.
- Acid-leaching investigations were carried out using a sulfuric acid solution containing hydrogen peroxide as a reducing agent. Employing a 2 M sulfuric acid solution with 5 vol.% H2O2 and a solid/liquid ratio of 10%, almost all of the manganese, nickel, and lithium, along with around 80% of cobalt, were dissolved at room temperature after a duration of 1 h.
- Manganese precipitation was conducted with over 99% efficiency using potassium permanganate at room temperature within half an hour.
- The majority of Co and Ni were effectively separated from the leach liquor with a saponified CYANEX 272 in a two-stage separation process, followed by a successful stripping utilizing 0.1 and 0.5 M sulfuric acid solutions.
- Finally, a comprehensive hydrometallurgical process flow diagram was proposed, aligning with the results obtained. Notably, it is striking that every facet of the procedure involving leaching, Mn precipitation, and solvent extraction processing was performed under ambient temperature conditions. This reflects an approach that not only ensures economic viability but also respects environmental sustainability in the treatment of spent Li-ion batteries.
Supplementary Materials
The following supporting information can be downloaded at: https://www.mdpi.com/article/10.3390/min14111120/s1, Table S1: Weight analysis on various parts of selected batteries; Table S2: Summary of weight analyses for the entire collection of batteries; Table S3: Optimal results of reductive acid leaching to achieve the highest Co-leaching efficiency; Table S4: pH changes over 1 min intervals: equilibrium and adjusted values; Table S5: Extraction efficiency with pH adjustment after 6 min; Table S6: Ni extraction and stripping results at different saponification degrees (extraction conditions: O/A = 1, n-heptane/CYANEX 272 = 4, room temperature, 10 min; stripping conditions: O/A = 1, room temperature, and 5 min); Figure S1: A view of the collected spent Li-ion batteries from different mobile phones; Figure S2: (a) Particle size distribution of the cathode active material and (b) XRD pattern depicting cathode active materials present in mixed batteries; Figure S3: Equilibrium composition between 2 moles of LiCoO2 and 1 mole of magnesium carbonate versus temperature predicted by HSC Chemistry® 10: (a) equilibrium amounts of possible products, (b) lithium distribution between different components, (c) cobalt distribution between different components, (d) oxygen distribution between different components, (e) magnesium distribution between different components, (f) carbon distribution between different components; Figure S4: Equilibrium composition between 2 moles of LiMn2O4 and 1 mole of magnesium carbonate versus temperature predicted by HSC Chemistry® 10: (a) equilibrium amounts of possible products, (b) lithium distribution between different components, (c) manganese distribution between different components, (d) oxygen distribution between different components, (e) magnesium distribution between different components, (f) carbon distribution between different components; Figure S5: Variation of Gibbs free energy versus temperature for lithium carbonate formation in the absence of mechanical milling; Figure S6: Neutral leaching results after thermal treatment of cathode powder in the presence of eggshell at 130 °C up to 48 h (cathode/eggshell weight ratio of 2). Leaching conditions: room temperature, solid/liquid ratio of 2%, 1 h of dissolution time; Figure S7: Neutral leaching results versus time of thermal treatment at 100 °C for the milled samples of cathode powder for 8 h in the presence of eggshell (cathode/eggshell weight ratio of 4). Leaching conditions: room temperature, solid/liquid ratio of 2%, 1 h of dissolution time; Figure S8: Effect of sulfuric acid concentration on the leaching efficiency of elements of interest at the highest hydrogen peroxide concentration (8%v). Leaching conditions: 8%V H2O2, 10% pulp density, and room temperature for 2 h; Figure S9: Color evolution of the organic and aqueous phases during the Co stripping stage; Figure S10: Phase separation after 5 min Co stripping with 0.5 M sulfuric acid solution at various organic-/aqueous-phase ratios; Figure S11: Process flow diagram for the potential scenario of selective hydrometallurgical recovery of lithium and the targeted elements from cathode active materials of a mixture of spent Li-ion batteries.
Author Contributions
Conceptualization, H.S. and F.V.; methodology, H.S. and F.V.; software, H.S.; validation, H.S. and F.V.; formal analysis, H.S. and F.V.; investigation, H.S. and M.K.; resources, A.K.-R. and F.V.; data curation, H.S. and F.V.; writing—original draft preparation, H.S. and B.N.; writing—review and editing, A.K.-R., F.V. and B.N.; visualization, H.S. and F.V.; supervision, A.K.-R., F.V. and H.S.; project administration, A.K.-R.; funding acquisition, A.K.-R. and F.V. All authors have read and agreed to the published version of the manuscript.
Funding
This research was supported by Ferdowsi University of Mashhad, Iran (Grant No. 3/56076), and University of L’Aquila, Italy.
Data Availability Statement
Data is contained within the article and Supplementary Materials.
Acknowledgments
The authors kindly acknowledge Marcello Centofanti for his technical assistance in ICP measurements.
Conflicts of Interest
The authors declare no conflicts of interest.
References
- Gu, K.; Gao, X.; Chen, Y.; Qin, W.; Han, J. Closed-loop recycling of spent lithium-ion batteries based on selective sulfidation: An unconventional approach. Waste Manag. 2023, 169, 32–42. [Google Scholar] [CrossRef] [PubMed]
- Dobó, Z.; Dinh, T.; Kulcsár, T. A review on recycling of spent lithium-ion batteries. Energy Rep. 2023, 9, 6362–6395. [Google Scholar] [CrossRef]
- Gao, P.; Yuan, P.; Yue, T.; Zhao, X.; Shen, B. Recycling metal resources from various spent batteries to prepare electrode materials for energy storage: A critical review. J. Energy Storage 2023, 68, 107652. [Google Scholar] [CrossRef]
- Han, X.; Lu, L.; Zheng, Y.; Feng, X.; Li, Z.; Li, J.; Ouyang, M. A review on the key issues of the lithium ion battery degradation among the whole life cycle. ETransportation 2019, 1, 100005. [Google Scholar] [CrossRef]
- Ding, Y.; Cano, Z.P.; Yu, A.; Lu, J.; Chen, Z. Automotive Li-Ion Batteries: Current Status and Future Perspectives. Electrochem. Energy Rev. 2019, 2, 1–28. [Google Scholar] [CrossRef]
- Liu, C.; Lin, J.; Cao, H.; Zhang, Y.; Sun, Z. Recycling of spent lithium-ion batteries in view of lithium recovery: A critical review. J. Clean. Prod. 2019, 228, 801–813. [Google Scholar] [CrossRef]
- Makuza, B.; Tian, Q.; Guo, X.; Chattopadhyay, K.; Yu, D. Pyrometallurgical options for recycling spent lithium-ion batteries: A comprehensive review. J. Power Sources 2021, 491, 229622. [Google Scholar] [CrossRef]
- Shi, G.; Cheng, J.; Wang, J.; Zhang, S.; Shao, X.; Chen, X.; Li, X.; Xin, B. A comprehensive review of full recycling and utilization of cathode and anode as well as electrolyte from spent lithium-ion batteries. J. Energy Storage 2023, 72, 108486. [Google Scholar] [CrossRef]
- Lv, W.; Wang, Z.; Cao, H.; Sun, Y.; Zhang, Y.; Sun, Z. A Critical Review and Analysis on the Recycling of Spent Lithium-Ion Batteries. ACS Sustain. Chem. Eng. 2018, 6, 1504–1521. [Google Scholar] [CrossRef]
- Zhao, Q.; Hu, L.; Li, W.; Liu, C.; Jiang, M.; Shi, J. Recovery and Regeneration of Spent Lithium-Ion Batteries From New Energy Vehicles. Front. Chem. 2020, 8, 807. [Google Scholar] [CrossRef]
- Fahimi, A.; Solorio, H.; Nekouei, R.K.; Vahidi, E. Analyzing the environmental impact of recovering critical materials from spent lithium-ion batteries through statistical optimization. J. Power Sources 2023, 580, 233425. [Google Scholar] [CrossRef]
- Choubey, P.K.; Chung, K.-S.; Kim, M.; Lee, J.; Srivastava, R.R. Advance review on the exploitation of the prominent energy-storage element Lithium. Part II: From sea water and spent lithium ion batteries (LIBs). Miner. Eng. 2017, 110, 104–121. [Google Scholar] [CrossRef]
- Butt, F.S.; Lewis, A.; Chen, T.; Mazlan, N.A.; Wei, X.; Hayer, J.; Chen, S.; Han, J.; Yang, Y.; Yang, S.; et al. Lithium Harvesting from the Most Abundant Primary and Secondary Sources: A Comparative Study on Conventional and Membrane Technologies. Membranes 2022, 12, 373. [Google Scholar] [CrossRef] [PubMed]
- Natarajan, S.; Aravindan, V. Recycling Strategies for Spent Li-Ion Battery Mixed Cathodes. ACS Energy Lett. 2018, 3, 2101–2103. [Google Scholar] [CrossRef]
- Gratz, E.; Sa, Q.; Apelian, D.; Wang, Y. A closed loop process for recycling spent lithium ion batteries. J. Power Sources 2014, 262, 255–262. [Google Scholar] [CrossRef]
- Sattar, R.; Ilyas, S.; Bhatti, H.N.; Ghaffar, A. Resource recovery of critically-rare metals by hydrometallurgical recycling of spent lithium ion batteries. Sep. Purif. Technol. 2019, 209, 725–733. [Google Scholar] [CrossRef]
- Lin, L. Recovery of Valuable Metals from Spent Lithium-Ion Batteries Using Organic Acids: Assessment of Technoeconomic Feasibility. Master’s Thesis, New Jersey Institute of Technology, Newark, NJ, USA, 2020. Available online: https://digitalcommons.njit.edu/theses/1773 (accessed on 31 May 2020).
- Ji, Y.; Kpodzro, E.E.; Jafvert, C.T.; Zhao, F. Direct recycling technologies of cathode in spent lithium-ion batteries. Clean Technol. Recycl. 2021, 1, 124–151. [Google Scholar] [CrossRef]
- Ren, Z.; Li, H.; Yan, W.; Lv, W.; Zhang, G.; Lv, L.; Sun, L.; Sun, Z.; Gao, W. Comprehensive evaluation on production and recycling of lithium-ion batteries: A critical review. Renew. Sustain. Energy Rev. 2023, 185, 113585. [Google Scholar] [CrossRef]
- Li, Q.; Fung, K.Y.; Xu, L.; Wibowo, C.; Ng, K.M. Process Synthesis: Selective Recovery of Lithium from Lithium-Ion Battery Cathode Materials. Ind. Eng. Chem. Res. 2019, 58, 3118–3130. [Google Scholar] [CrossRef]
- Zhou, Z.; Lai, Y.; Peng, Q.; Li, J. Comparative Life Cycle Assessment of Merging Recycling Methods for Spent Lithium Ion Batteries. Energies 2021, 14, 6263. [Google Scholar] [CrossRef]
- Liu, K.; Tan, Q.; Liu, L.; Li, J. Acid-Free and Selective Extraction of Lithium from Spent Lithium Iron Phosphate Batteries via a Mechanochemically Induced Isomorphic Substitution. Environ. Sci. Technol. 2019, 53, 9781–9788. [Google Scholar] [CrossRef] [PubMed]
- Choubey, P.K.; Kim, M.; Srivastava, R.R.; Lee, J.; Lee, J.-Y. Advance review on the exploitation of the prominent energy-storage element: Lithium. Part I: From mineral and brine resources. Miner. Eng. 2016, 89, 119–137. [Google Scholar] [CrossRef]
- Li, J.; Zhang, J.; Zhao, W.; Lu, D.; Ren, G.; Tu, Y. Application of Roasting Flotation Technology to Enrich Valuable Metals from Spent LiFePO4 Batteries. ACS Omega 2022, 7, 25590–25599. [Google Scholar] [CrossRef] [PubMed]
- Tao, R.; Xing, P.; Li, H.; Sun, Z.; Wu, Y. Recovery of spent LiCoO2 lithium-ion battery via environmentally friendly pyrolysis and hydrometallurgical leaching. Resour. Conserv. Recycl. 2022, 176, 105921. [Google Scholar] [CrossRef]
- Ahmed, T.A.E.; Wu, L.; Younes, M.; Hincke, M. Biotechnological Applications of Eggshell: Recent Advances. Front. Bioeng. Biotechnol. 2021, 9, 675364. [Google Scholar] [CrossRef] [PubMed]
- Hart, A. Mini-review of waste shell-derived materials’ applications. Waste Manag. Res. 2020, 38, 514–527. [Google Scholar] [CrossRef]
- Azarian, M.H.; Sutapun, W. Biogenic calcium carbonate derived from waste shells for advanced material applications: A review. Front. Mater. 2022, 9, 1024977. [Google Scholar] [CrossRef]
- Wang, M.; Tan, Q.; Liu, L.; Li, J. Efficient Separation of Aluminum Foil and Cathode Materials from Spent Lithium-Ion Batteries Using a Low-Temperature Molten Salt. ACS Sustain. Chem. Eng. 2019, 7, 8287–8294. [Google Scholar] [CrossRef]
- Baláž, M.; Boldyreva, E.V.; Rybin, D.; Pavlovic, S.; Rodríguez-Padrón, D.; Mudrinic, T.; Luque, R. State-of-the-Art of Eggshell Waste in Materials Science: Recent Advances in Catalysis, Pharmaceutical Applications, and Mechanochemistry. Front. Bioeng. Biotechnol. 2020, 8, 612567. [Google Scholar] [CrossRef]
- Shalchian, H.; Khaki, J.V.; Babakhani, A.; Taglieri, G.; De Michelis, I.; Daniele, V.; Veglio, F. On the mechanism of molybdenite exfoliation during mechanical milling. Ceram. Int. 2017, 43, 12957–12967. [Google Scholar] [CrossRef]
- Ebrahimikahrizsangi, R.; Abbasi, M.; Saidi, A. Mechanochemical effects on the molybdenite roasting kinetics. Chem. Eng. J. 2006, 121, 65–71. [Google Scholar] [CrossRef]
- Xiang, J.; Huang, Q.; Lv, X.; Bai, C. Effect of Mechanical Activation Treatment on the Recovery of Vanadium from Converter Slag. Metall. Mater. Trans. B 2017, 48, 2759–2767. [Google Scholar] [CrossRef]
- Shalchian, H.; Khaki, J.V.; Babakhani, A.; De Michelis, I.; Veglio, F.; Parizi, M.T. An enhanced dissolution rate of molybdenite and variable activation energy. Hydrometallurgy 2018, 175, 52–63. [Google Scholar] [CrossRef]
- Shalchian, H.; Khaki, J.V.; Babakhani, A.; Parizi, M.T. Investigating the Effect of Mechanical Activation Parameters on Structural Changes and Leaching Rate of Molybdenite Concentrate. Procedia Mater. Sci. 2015, 11, 754–760. [Google Scholar] [CrossRef]
- Yang, Y.; Lei, S.; Song, S.; Sun, W.; Wang, L. Stepwise recycling of valuable metals from Ni-rich cathode material of spent lithium-ion batteries. Waste Manag. 2020, 102, 131–138. [Google Scholar] [CrossRef] [PubMed]
- Rafsanjani-Abbasi, A.; Rahimi, E.; Shalchian, H.; Vahdati-Khaki, J.; Babakhani, A.; Hosseinpour, S.; Davoodi, A. Recycled Cobalt from Spent Li-ion Batteries as a Superhydrophobic Coating for Corrosion Protection of Plain Carbon Steel. Materials 2018, 12, 90. [Google Scholar] [CrossRef]
- Jha, M.K.; Kumari, A.; Jha, A.K.; Kumar, V.; Hait, J.; Pandey, B.D. Recovery of lithium and cobalt from waste lithium ion batteries of mobile phone. Waste Manag. 2013, 33, 1890–1897. [Google Scholar] [CrossRef]
- Levenspiel, O. Chemical Reaction Engineering, 3rd ed.; Wiley: Hoboken, NJ, USA, 1998. [Google Scholar]
- Rodrigues, I.R.; Deferm, C.; Binnemans, K.; Riaño, S. Separation of cobalt and nickel via solvent extraction with Cyanex-272: Batch experiments and comparison of mixer-settlers and an agitated column as contactors for continuous counter-current extraction. Sep. Purif. Technol. 2022, 296, 121326. [Google Scholar] [CrossRef]
- Alvial-Hein, G.; Mahandra, H.; Ghahreman, A. Separation and recovery of cobalt and nickel from end of life products via solvent extraction technique: A review. J. Clean. Prod. 2021, 297, 126592. [Google Scholar] [CrossRef]
- Parhi, P.K.; Panigrahi, S.; Sarangi, K.; Nathsarma, K.C. Separation of cobalt and nickel from ammoniacal sulphate solution using Cyanex 272. Sep. Purif. Technol. 2008, 59, 310–317. [Google Scholar] [CrossRef]
- Sarangi, K.; Reddy, B.R.; Das, R.P. Extraction studies of cobalt (II) and nickel (II) from chloride solutions using Na-Cyanex 272. Hydrometallurgy 1999, 52, 253–265. [Google Scholar] [CrossRef]
Disclaimer/Publisher’s Note: The statements, opinions and data contained in all publications are solely those of the individual author(s) and contributor(s) and not of MDPI and/or the editor(s). MDPI and/or the editor(s) disclaim responsibility for any injury to people or property resulting from any ideas, methods, instructions or products referred to in the content. |
© 2024 by the authors. Licensee MDPI, Basel, Switzerland. This article is an open access article distributed under the terms and conditions of the Creative Commons Attribution (CC BY) license (https://creativecommons.org/licenses/by/4.0/).









