A Method of Fast Segmentation for Banana Stalk Exploited Lightweight Multi-Feature Fusion Deep Neural Network
Abstract
1. Introduction
- (1)
- Banana picking is mainly done at the position of the cutting stalk, and the target of the stalk is relatively small compared to the banana fruit. Also, the tilt degree is different, so it is difficult to use shape features such as that used for apple, orange, or tomato.
- (2)
- There are many interfering factors in an orchard environment, and the banana stalk is basically consistent in color with a background environment. Compared with citrus, litchi, strawberry and other fruit with an obvious color difference, banana stalks are more difficult to be accurately detected.
- (3)
- As a picking robot works outdoors, its visual system needs to be deployed using a mobile terminal. Although commonly used large network models have good detection performance, they are deployed with a mobile terminal with a low detection speed, which cannot meet the real-time requirements of the equipment. Thus, the development of lightweight and efficient recognition and segmentation algorithm is the main objective of this research.
- (1)
- A lightweight sandglass residual feature extraction network is proposed to extract image feature information. The segmentation accuracy of the proposed network is not affected when the number of network layers is reduced.
- (2)
- In the decoding network, the dilated convolution with different expansion rates is adopted for feature fusion, so that the banana stalk features are denser and decoding can be realized more effectively.
- (3)
- The quantitative analysis of five different networks shows that the proposed network model Sandglass_MFN has good performance. In a complex orchard environment, the banana stalk can be segmented effectively.
2. Materials and Methods
2.1. Image Acquisition and Processing
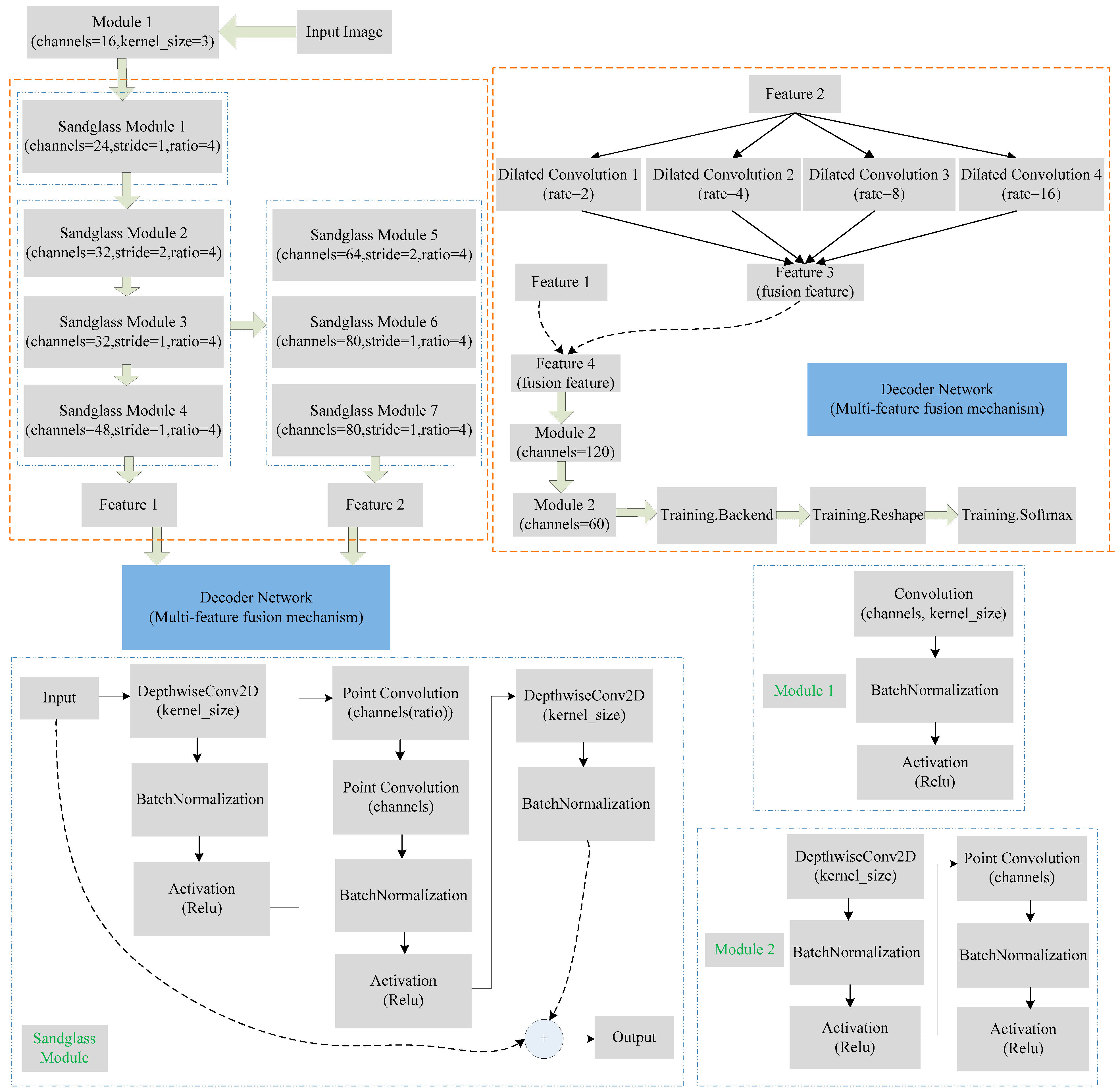
2.2. Network Model Construction
2.2.1. Sandglass Encoding Network Design
- (1)
- More information from the bottom layer is retained when the data is propagating through the deep network, and the shortcut key connection is set on the high-dimensional features to extract richer target features.
- (2)
- Due to deep separable convolution and appropriate clipping of network modules, the network can be reduced.
- (3)
- The combination of this structure with the subsequent multi-feature fusion structure can give better play to the network performance.
2.2.2. Multi-Feature Decoding Network Design
3. Deep Learning Network Model Training
4. Experiment and Results
4.1. Performance Indices
4.2. Results and Analysis
- (1)
- F1 and recall
- (2)
- Precision
- (3)
- Accuracy
- (4)
- The number of network model parameters
- (5)
- Framerate and average execution time
- (6)
- Image Segmentation effects
5. Conclusions
- (1)
- The characteristics of the residual structure, reverse residual structure and sandglass results were analyzed, and it was found that the reverse residual and sandglass structures results are suitable for a lightweight network, but after a reduction in the network layer number, the deep neural network using reverse residual structure has reduced performance in feature extraction.
- (2)
- Adding the multi-feature fusion mechanism to the decoder network can make the features extracted by the encoding network be more fully integrated, learn the banana stalk features with high-level semantic segmentation ability, and effectively improve the segmentation ability of the network model in recognition of a banana stalk.
- (3)
- The proposed network model is verified by the experiment with the banana stalk images under different environment interference, and the banana stalk can be better segmented. In addition, on the premise of having no reduction in the accuracy and recall rate, the number of model parameters is effectively reduced and the operating efficiency of the proposed network model is improved, which is helpful for porting the model to mobile devices. Therefore, the proposed lightweight multi-feature fusion network model cannot only quickly identify and segment the banana stalk, but also be more easily deployed in the edge equipment.
Author Contributions
Funding
Data Availability Statement
Conflicts of Interest
References
- Panigrahi, N.; Thompson, A.J.; Zubelzu, S.; Knox, J.W. Identifying opportunities to improve management of water stress in banana production. Sci. Hortic. 2021, 276, 109735. [Google Scholar] [CrossRef]
- Fida, R.; Pramafisi, G.; Cahyana, Y. Application of banana starch and banana flour in various food product: A review. IOP Conf. Ser. Earth Environ. Sci. 2020, 443, 012057. [Google Scholar] [CrossRef]
- Khayer, A.; Eti, F.S.; Istiaq, A.; Hasan, M.M. Bio Fertilizer on Rachis: A New Method Facilitates Higher Banana (Musa sapientum) Production. Preprints 2019. [Google Scholar] [CrossRef]
- Hui, Y.; Liu, H.; Zhang, H.; Wu, Y.; Li, Y.; Li, X.; Wang, D. Application status and development trend of agricultural robot. In Proceedings of the 2018 ASABE Annual International Meeting, Detroit, MI, USA, 29 July–1 August 2018. [Google Scholar]
- Mazurkiewicz, J.; Marczuk, A.; Pochwatka, P.; Kujawa, S. Maize straw as a valuable energetic material for biogas plant feeding. Materials 2019, 12, 3848. [Google Scholar] [CrossRef] [PubMed]
- Kujawa, S.; Mazurkiewicz, J.; Czekała, W. Using convolutional neural networks to classify the maturity of compost based on sewage sludge and rapeseed straw. J. Clean. Prod. 2020, 258, 120814. [Google Scholar] [CrossRef]
- Kujawa, S.; Janczak, D.; Mazur, A. Image Analysis of Sewage Sludge and Barley Straw as Biological Materials Composted under Different Conditions. Materials 2019, 12, 3644. [Google Scholar] [CrossRef]
- Zhang, Q.; Gao, G. Prioritizing robotic grasping of stacked fruit clusters based on stalk location in RGB-D images. Comput. Electron. Agric. 2020, 172, 105359. [Google Scholar] [CrossRef]
- Lv, J.; Wang, Y.; Xu, L.; Gu, Y.; Zou, L.; Yang, B.; Ma, Z. A method to obtain the near-large fruit from apple image in orchard for single-arm apple harvesting robot. Sci. Hortic. 2019, 257, 108758. [Google Scholar] [CrossRef]
- Wei, X.; Jia, K.; Lan, J.; Li, Y.; Zeng, Y.; Wang, C. Automatic method of fruit object extraction under complex agricultural background for vision system of fruit picking robot. Optik 2014, 125, 5684–5689. [Google Scholar] [CrossRef]
- Zhuang, J.; Luo, S.; Hou, C.; Tang, Y.; He, Y.; Xue, X. Detection of orchard citrus fruits using a monocular machine vision-based method for automatic fruit picking applications. Comput. Electron. Agric. 2018, 152, 64–73. [Google Scholar] [CrossRef]
- Tao, Y.; Zhou, J. Automatic apple recognition based on the fusion of color and 3D feature for robotic fruit picking. Comput. Electron. Agric. 2017, 142, 388–396. [Google Scholar] [CrossRef]
- Xiong, J.; Lin, R.; Liu, Z.; He, Z.; Yang, Z.G.; Bu, R. Visual technology of picking robot to detect litchi at nighttime under natural environment. Trans. Chin. Soc. Agric. Mach. 2017, 48, 28–33. [Google Scholar]
- Xu, S.; Lu, K.; Pan, L. 3D reconstruction of rape branch and pod recognition based on RGB-D camera. Trans. Chin. Soc. Agric. Mach. 2019, 50, 21–27. [Google Scholar]
- Raghavendra, A.; Guru, D.; Rao, M.K.; Sumithra, R. Hierarchical approach for ripeness grading of mangoes. Artif. Intell. Agric. 2020, 4, 243–252. [Google Scholar] [CrossRef]
- Raghavendra, A.; Guru, D.S.; Rao, M.K. An Automatic Predictive Model for Sorting of Artificially and Naturally Ripened Mangoes. In Advances in Intelligent Systems and Computing; Springer International Publishing: New York, NY, USA, 2020; pp. 633–646. [Google Scholar]
- Hu, M.-H.; Dong, Q.-L.; Liu, B.-L.; Malakar, P.K. The Potential of Double K-Means Clustering for Banana Image Segmentation. J. Food Process. Eng. 2014, 37, 10–18. [Google Scholar] [CrossRef]
- Prabha, D.S.; Kumar, J.S. Assessment of banana fruit maturity by image processing technique. J. Food Sci. Technol. 2013, 52, 1316–1327. [Google Scholar] [CrossRef] [PubMed]
- Fu, L.; Duan, J.; Zou, X.; Lin, G.; Song, S.; Ji, B.; Yang, Z. Banana detection based on color and texture features in the natural environment. Comput. Electron. Agric. 2019, 167, 105057. [Google Scholar] [CrossRef]
- Hu, M.-H.; Dong, Q.-L.; Liu, B.-L.; Pan, L.-Q.; Walshaw, J. Image Segmentation of Bananas in a Crate Using a Multiple Threshold Method. J. Food Process. Eng. 2016, 39, 427–432. [Google Scholar] [CrossRef]
- Gao, B.; Li, X.; Woo, W.L.; Tian, G.Y. Physics-Based Image Segmentation Using First Order Statistical Properties and Genetic Algorithm for Inductive Thermography Imaging. IEEE Trans. Image Process. 2017, 27, 2160–2175. [Google Scholar] [CrossRef] [PubMed]
- Hu, B.; Gao, B.; Woo, W.L.; Ruan, L.; Jin, J.; Yang, Y.; Yu, Y. A Lightweight Spatial and Temporal Multi-Feature Fusion Network for Defect Detection. IEEE Trans. Image Process. 2020, 30, 472–486. [Google Scholar] [CrossRef]
- Sulistyo, S.B.; Woo, W.L.; Dlay, S.S. Regularized Neural Networks Fusion and Genetic Algorithm Based On-Field Nitrogen Status Estimation of Wheat Plants. IEEE Trans. Ind. Inform. 2016, 13, 103–114. [Google Scholar] [CrossRef]
- Majeed, Y.; Zhang, J.; Zhang, X.; Fu, L.; Karkee, M.; Zhang, Q.; Whiting, M.D. Deep learning based segmentation for automated training of apple trees on trellis wires. Comput. Electron. Agric. 2020, 170, 105277. [Google Scholar] [CrossRef]
- Wan, S.; Goudos, S. Faster R-CNN for multi-class fruit detection using a robotic vision system. Comput. Netw. 2020, 168, 107036. [Google Scholar] [CrossRef]
- Yu, Y.; Zhang, K.; Yang, L.; Zhang, D. Fruit detection for strawberry harvesting robot in non-structural environment based on Mask-RCNN. Comput. Electron. Agric. 2019, 163, 104846. [Google Scholar] [CrossRef]
- Jia, W.; Tian, Y.; Luo, R.; Zhang, Z.; Lian, J.; Zheng, Y. Detection and segmentation of overlapped fruits based on optimized mask R-CNN application in apple harvesting robot. Comput. Electron. Agric. 2020, 172, 105380. [Google Scholar] [CrossRef]
- Kang, H.; Chen, C. Fast implementation of real-time fruit detection in apple orchards using deep learning. Comput. Electron. Agric. 2020, 168, 105108. [Google Scholar] [CrossRef]
- Fuentes, A.; Yoon, S.; Kim, S.C.; Park, D.S. A Robust Deep-Learning-Based Detector for Real-Time Tomato Plant Diseases and Pests Recognition. Sensors 2017, 17, 2022. [Google Scholar] [CrossRef] [PubMed]
- Picon, A.; Alvarez-Gila, A.; Seitz, M.; Ortiz-Barredo, A.; Echazarra, J.; Johannes, A. Deep convolutional neural networks for mobile capture device-based crop disease classification in the wild. Comput. Electron. Agric. 2019, 161, 280–290. [Google Scholar] [CrossRef]
- Zhang, S.; Wu, Y.; Men, C.; Li, X. Tiny YOLO Optimization Oriented Bus Passenger Object Detection. Chin. J. Electron. 2020, 29, 132–138. [Google Scholar] [CrossRef]
- Khokhlov, I.; Davydenko, E.; Osokin, I.; Ryakin, I.; Babaev, A.; Litvinenko, V.; Gorbachev, R. Tiny-YOLO object detection supplemented with geometrical data. In Proceedings of the 2020 IEEE 91st Vehicular Technology Conference (VTC2020-Spring), Antwerp, Begium, 25–28 May 2020. [Google Scholar]
- Mehri, A.; Ardakani, P.B.; Sappa, A.D. MPRNet: Multi-Path Residual Network for Lightweight Image Super Resolution. In Proceedings of the IEEE/CVF Winter Conference on Applications of Computer Vision, Manchester, UK, 11 September 2020; pp. 2704–2713. [Google Scholar]
- Fooladgar, F.; Kasaei, S. Lightweight residual densely connected convolutional neural network. Multimed. Tools Appl. 2020, 79, 25571–25588. [Google Scholar] [CrossRef]
- Kong, L.; Yang, J. Fdflownet: Fast Optical Flow Estimation Using A Deep Lightweight Network. In Proceedings of the 2020 IEEE International Conference on Image Processing (ICIP), Abu Dhabi, United Arab Emirates, 25–28 October 2020; pp. 1501–1505. [Google Scholar]
- Liu, J.; Tang, J.; Wu, G. Residual Feature Distillation Network for Lightweight Image Super-Resolution. arXiv 2020, arXiv:2009.11551. [Google Scholar]
- Jia, S.; Lin, Z.; Xu, M.; Huang, Q.; Zhou, J.; Jia, X.; Li, Q. A Lightweight Convolutional Neural Network for Hyperspectral Image Classification. IEEE Trans. Geosci. Remote Sens. 2020, 1–14. [Google Scholar] [CrossRef]















| Layer | Output Size | Network Layer Structure |
|---|---|---|
| Original image | 576 × 576 × 3 | None |
| Conv2D | 288 × 288 × 16 | Stride = 1, ReLu6 |
| Sandglass Block1 | 288 × 288 × 24 | Stride = 1, Bottleneck channel 4 |
| Sandglass Block2 | 144 × 144 × 32 | Stride = 2, Bottleneck channel 6 |
| Sandglass Block3 | 144 × 144 × 32 | Stride = 1, Bottleneck channel 8 |
| Sandglass Block4 | 144 × 144 × 48 | Stride = 1, Bottleneck channel 8 |
| Sandglass Block5 | 72 × 72 × 64 | Stride = 2, Bottleneck channel 12 |
| Sandglass Block6 | 72 × 72 × 80 | Stride = 1, Bottleneck channel 16 |
| Sandglass Block7 | 72 × 72 × 80 | Stride = 1, Bottleneck channel 20 |
| Dilated Convolution (×4) | 72 × 72 × 60 (×4) | Expansion rate = 2, 4, 8, 16 |
| Concentration Layer1 | 72 × 72 × 240 | None |
| Upsample1 | 144 × 144 × 240 | Linear interpolation |
| Point Convolution1 | 144 × 144 × 256 | Stride = 1, ReLu6 |
| Point Convolution2 | 144 × 144 × 48 | Stride = 1, ReLu6 |
| Concentration Layer2 | 144 × 144 × 304 | None |
| Depthwise Convolution | 144 × 144 × 120 | Stride = 1, ReLu6 |
| Upsample2 | 288 × 288 × 64 | Linear interpolation |
| Depthwise Convolution | 288 × 288 × 32 | Stride = 1, ReLu6 |
| Conv2D | 288 × 288 × 2 | Stride = 1, ReLu6 |
| Resize | 576 × 57 6× 2 | None |
| Specification | Details |
|---|---|
| Operating System | Ubuntu 18.04, 64-bit Operating System |
| CPU | Intel Xeon(R) Gold 5218 CPU@2.3 GHz × 64 |
| GPU | GeForce RTX2080 256-Bit HDMI/DP/DVI 8GB GDRR6 |
| GPU acceleration library | Tensorflow-gpu 2.0, CUDA 10.2, CUDNN 8.0 |
| Model | Recall Rate | F1 |
|---|---|---|
| RSN | 99.06 | 99.33 |
| MSN | 98.01 | 98.75 |
| SSN | 99.07 | 99.30 |
| MMFN | 9.57 | 14.62 |
| SGMMFN | 99.08 | 99.32 |
Publisher’s Note: MDPI stays neutral with regard to jurisdictional claims in published maps and institutional affiliations. |
© 2021 by the authors. Licensee MDPI, Basel, Switzerland. This article is an open access article distributed under the terms and conditions of the Creative Commons Attribution (CC BY) license (http://creativecommons.org/licenses/by/4.0/).
Share and Cite
Chen, T.; Zhang, R.; Zhu, L.; Zhang, S.; Li, X. A Method of Fast Segmentation for Banana Stalk Exploited Lightweight Multi-Feature Fusion Deep Neural Network. Machines 2021, 9, 66. https://doi.org/10.3390/machines9030066
Chen T, Zhang R, Zhu L, Zhang S, Li X. A Method of Fast Segmentation for Banana Stalk Exploited Lightweight Multi-Feature Fusion Deep Neural Network. Machines. 2021; 9(3):66. https://doi.org/10.3390/machines9030066
Chicago/Turabian StyleChen, Tianci, Rihong Zhang, Lixue Zhu, Shiang Zhang, and Xiaomin Li. 2021. "A Method of Fast Segmentation for Banana Stalk Exploited Lightweight Multi-Feature Fusion Deep Neural Network" Machines 9, no. 3: 66. https://doi.org/10.3390/machines9030066
APA StyleChen, T., Zhang, R., Zhu, L., Zhang, S., & Li, X. (2021). A Method of Fast Segmentation for Banana Stalk Exploited Lightweight Multi-Feature Fusion Deep Neural Network. Machines, 9(3), 66. https://doi.org/10.3390/machines9030066

