Revisiting the Instrumented Romberg Test: Can Today’s Technology Offer a Risk-of-Fall Screening Device for Senior Citizens? An Experience-Based Approach
Abstract
1. Introduction
- clinical: to verify whether the test could accelerate the diagnostic process by identifying those individuals with balance deficits in an apparently healthy population, as well as identifying the type of deficit (proprioceptive, vestibular, visual etc.) potentially affecting balance; and
- methodological: to assess the feasibility of a mass screening test.
2. Materials and Methods
2.1. Participants
- individuals aged over 65, in keeping with the target population for the screening program; and
- female subjects (almost 80% of the selected population) to give a homogeneous cohort.
2.2. Test Protocol: Test Execution and Parameters
- Its geometry (the vertical distance of the measurement plate from the ground should be as far as possible specular to the distance between ankle axis and foot soles).
- Its stiffness and inertia should afford a natural oscillation frequency well above the range of expected COP path dynamics.
2.3. Data Analysis
2.4. Statistical Analysis
3. Results
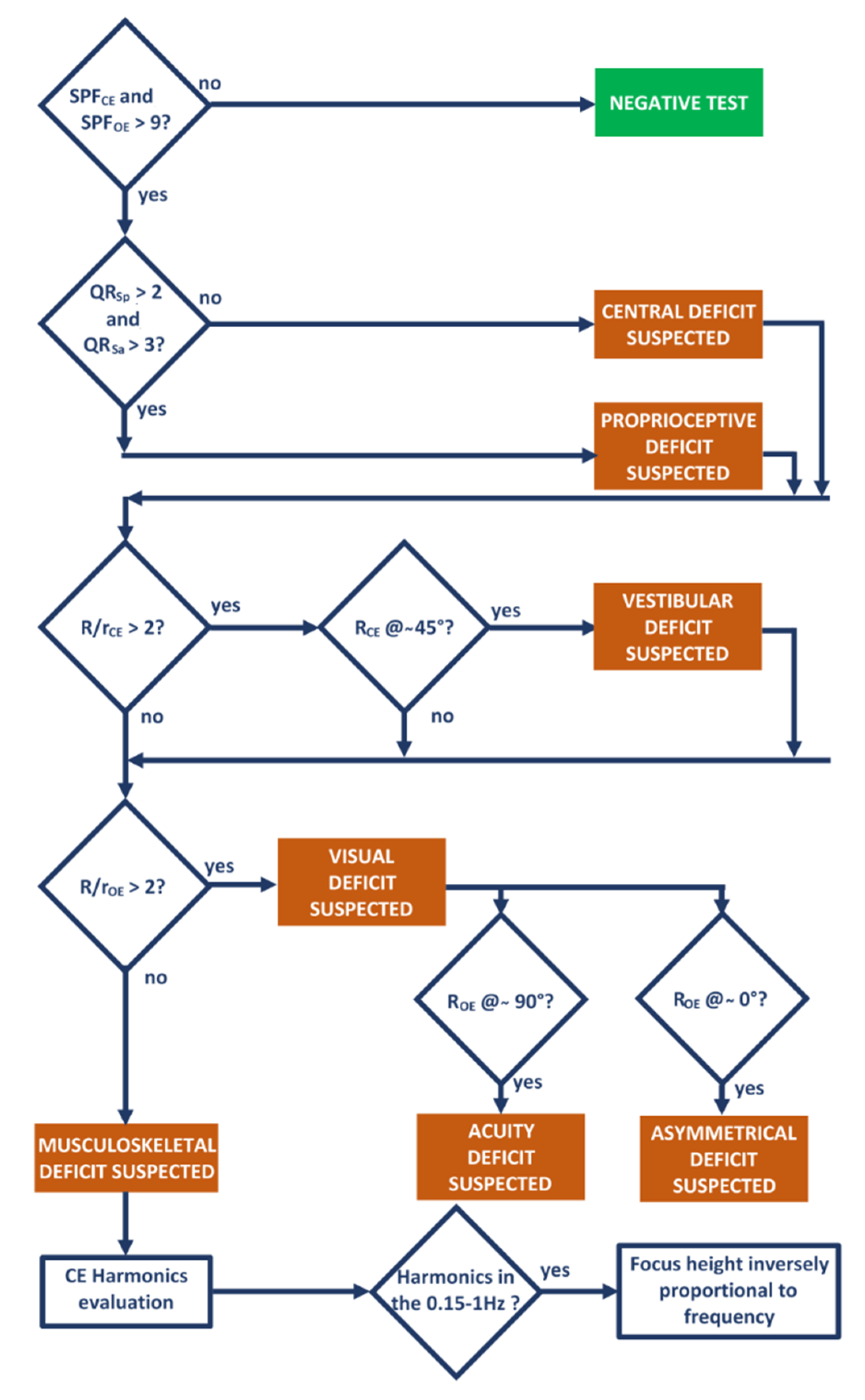
4. Discussion
- detecting dysfunctional subjects likely to be at greater ROF;
- suggesting the most likely etiologies of the observed dysfunctions;
- providing appropriate grounds for a prescription of further selective specialistic diagnostics (ENT, neurology, ophthalmology, osteopathy, chiropractor, physiotherapy, geriatrics, rheumatology) in an effort to reduce the ROF; and
- producing an output clinical report that can be electronically forwarded to the patient’s caregiver for a comprehensive evaluation of their frailty and inclusion in their medical records.
5. Conclusions
Author Contributions
Funding
Institutional Review Board Statement
Informed Consent Statement
Conflicts of Interest
References
- Turner, S.; Kisser, R.; Rogmans, W. Falls among older adults in the EU-28: Key facts from the available statistics. In European Association for Injury Prevention and Safety Promotion; EuroSafe: Amsterdam, The Netherlands, 2015. [Google Scholar]
- Bergen, G.; Stevens, M.R.; Burns, E.R. Falls and fall injuries among adults aged ≥65 years—United States, 2014. Morb. Mortal. Wkly. Rep. 2016, 65, 938–983. [Google Scholar] [CrossRef]
- Home and Recreational Safety; U.S. Department of Health & Human Services: Washington, DC, USA. Available online: https://www.cdc.gov/homeandrecreationalsafety/falls/adultfalls.html (accessed on 14 January 2021).
- Grossman, D.C.; Curry, S.J.; Owens, D.K.; Barry, M.J.; Caughey, A.B.; Davidson, K.W.; Doubeni, C.A.; Epling, J.W.; Kemper, A.R. Interventions to prevent falls in community-dwelling older adults us Preventive Services Task Force recommendation statement. JAMA-J. Am. Med. Assoc. 2018. [Google Scholar] [CrossRef]
- Chu, L.W.; Chi, I.; Chiu, A.Y.Y. Incidence and predictors of falls in the Chinese elderly. Ann. Acad. Med. Singap. 2005, 34, 60–72. [Google Scholar] [PubMed]
- Deandrea, S.; Lucenteforte, E.; Bravi, F.; Foschi, R.; La Vecchia, C.; Negri, E. Risk factors for falls in community-dwelling older people: A systematic review and meta-analysis. Epidemiology 2010, 21, 658–668. [Google Scholar] [CrossRef] [PubMed]
- Hopewell, S.; Adedire, O.; Copsey, B.J.; Boniface, G.J.; Sherrington, C.; Clemson, L.; Close, J.C.; Lamb, S.E. Multifactorial and multiple component interventions for preventing falls in older people living in the community. Cochrane Database Syst. Rev. 2018. [Google Scholar] [CrossRef]
- Centre for Clinical Practice at NICE. NICE Clinical Guidelines; National Institute for Health and Care Excellence: London, UK, 2012. [Google Scholar]
- Tinetti, M.E.; Speechley, M.; Ginter, S.F. Risk Factors for Falls among Elderly Persons Living in the Community. N. Engl. J. Med. 1988, 319, 1701–1707. [Google Scholar] [CrossRef]
- Luukinen, H.; Koski, K.; Laippala, P.; Kivelä, S.L. Predictors for recurrent falls among the home-dwelling elderly. Scand. J. Prim. Health Care 1995. [Google Scholar] [CrossRef]
- Bergland, A.; Jarnlo, G.B.; Laake, K. Predictors of falls in the elderly by location. Aging Clin. Exp. Res. 2003. [Google Scholar] [CrossRef] [PubMed]
- Pfeiffer, E. A Short Portable Mental Status Questionnaire for the Assessment of Organic Brain Deficit in Elderly Patients. J. Am. Geriatr. Soc. 1975. [Google Scholar] [CrossRef]
- Coleman, A.L.; Stone, K.; Ewing, S.K.; Nevitt, M.; Cummings, S.; Cauley, J.A.; Ensrud, K.E.; Harris, E.L.; Hochberg, M.C.; Mangione, C.M. Higher risk of multiple falls among elderly women who lose visual acuity. Ophthalmology 2004, 111, 857–862. [Google Scholar] [CrossRef] [PubMed]
- Brandt, T. Vertigo Its Multisensory Syndromes; Springer Science & Business Media: Berlin, Germany, 2003. [Google Scholar]
- Ganz, D.A.; Bao, Y.; Shekelle, P.G.; Rubenstein, L.Z. Will my patient fall? J. Am. Med. Assoc. 2007. [Google Scholar] [CrossRef] [PubMed]
- Hartikainen, S.; Lönnroos, E.; Louhivuori, K. Medication as a risk factor for falls: Critical systematic review. J. Gerontol. A Biol. Sci. Med. Sci. 2007. [Google Scholar] [CrossRef] [PubMed]
- McInnes, L.; Gibbons, E.; Chandler-Oatts, J. Clinical practice guideline for the assessment and prevention of falls in older people. Worldviews Evid.-Based Nurs. 2005, 2, 33–36. [Google Scholar] [CrossRef]
- Covinsky, K.E.; Kahana, E.; Kahana, B.; Kercher, K.; Schumacher, J.G.; Justice, A.C. History and mobility exam index to identify community-dwelling elderly persons at risk of falling. J. Gerontol. Ser. A Biol. Sci. Med. Sci. 2001, 56, M253–M259. [Google Scholar] [CrossRef]
- Stalenhoef, P.A.; Diederiks, J.P.M.; Knottnerus, J.A.; Kester, A.D.M.; Crebolder, H.F.J.M. A risk model for the prediction of recurrent falls in community-dwelling elderly: A prospective cohort study. J. Clin. Epidemiol. 2002, 55, 1088–1094. [Google Scholar] [CrossRef]
- Cwikel, J.G.; Fried, A.V.; Biderman, A.; Galinsky, D. Validation of a fall-risk screening test, the Elderly Fall Screening Test (EFST), for community-dwelling elderly. Disabil. Rehabil. 1998. [Google Scholar] [CrossRef] [PubMed]
- Fried, L.P.; Tangen, C.M.; Walston, J.; Newman, A.B.; Hirsch, C.; Gottdiener, J.; Seeman, T.; Tracy, R.; Kop, W.J.; Burke, G.; et al. Frailty in Older Adults: Evidence for a Phenotype. J. Gerontol. Ser. A Biol. Sci. Med. Sci. 2001. [Google Scholar] [CrossRef]
- Rubenstein, L.Z.; Josephson, K.R. Falls and their prevention in elderly people: What does the evidence show? Med. Clin. N. Am. 2006, 90, 807–824. [Google Scholar] [CrossRef] [PubMed]
- Dent, E.; Morley, J.E.; Cruz-Jentoft, A.J.; Woodhouse, L.; Rodríguez-Mañas, L.; Fried, L.P.; Woo, J.; Aprahamian, I.; Sanford, A.; Lundy, J.; et al. Physical Frailty: ICFSR International Clinical Practice Guidelines for Identification and Management. J. Nutr. Health Aging 2019. [Google Scholar] [CrossRef]
- Ivanenko, Y.; Gurfinkel, V.S. Human postural control. Front. Neurosci. 2018. [Google Scholar] [CrossRef]
- Tin, C.; Poon, C.S. Internal models in sensorimotor integration: Perspectives from adaptive control theory. J. Neural Eng. 2005, 2, S147–S163. [Google Scholar] [CrossRef]
- Shadmehr, R.; Mussa-Ivaldi, F.A. Adaptive representation of dynamics during learning of a motor task. J. Neurosci. 1994, 14, 3208–3224. [Google Scholar] [CrossRef] [PubMed]
- Kakei, S.; Hoffman, D.S.; Strick, P.L. Muscle and movement representations in the primary motor cortex. Science 1999, 285, 2136–2139. [Google Scholar] [CrossRef]
- Sainburg, R.L.; Ghez, C.; Kalakanis, D. Intersegmental dynamics are controlled by sequential anticipatory, error correction, and postural mechanisms. J. Neurophysiol. 1999. [Google Scholar] [CrossRef]
- Thoroughman, K.A.; Shadmehr, R. Learning of action through adaptive combination of motor primitives. Nature 2000, 407, 742–747. [Google Scholar] [CrossRef]
- Latash, M.L.; Levin, M.F.; Scholz, J.P.; Schöner, G. Motor control theories and their applications. Medicina (B Aires) 2010, 46, 382–392. [Google Scholar] [CrossRef]
- Yousif, N.; Diedrichsen, J. Structural learning in feedforward and feedback control. J. Neurophysiol. 2012, 108, 2373–2382. [Google Scholar] [CrossRef]
- Lanska, D.J. The Romberg sign and early instruments for measuring postural sway. Semin. Neurol. 2002, 22, 409–418. [Google Scholar] [CrossRef]
- Lanska, D.J.; Goetz, C.G. Romberg’s sign: Development, adoption, and adaptation in the 19th century. Neurology 2000, 55, 1201–1206. [Google Scholar] [CrossRef] [PubMed]
- Fitzpatrick, R.; McCloskey, D.I. Proprioceptive, visual and vestibular thresholds for the perception of sway during standing in humans. J. Physiol. 1994. [Google Scholar] [CrossRef]
- Norré, M.E. Sensory interaction testing in platform posturography. J. Laryngol. Otol. 1993, 107, 496–501. [Google Scholar] [CrossRef]
- Applegate, C.; Gandevia, S.C.; Burke, D. Changes in muscle and cutaneous cerebral potentials during standing. Exp. Brain Res. 1988, 71, 183–188. [Google Scholar] [CrossRef]
- Dichgans, J.; Mauritz, K.H. Patterns and mechanisms of postural instability in patients with cerebellar lesions. Adv. Neurol. 1983, 39, 633–643. [Google Scholar]
- Cattaneo, D.; Jonsdottir, J. Sensory impairments in quiet standing in subjects with multiple sclerosis. Mult. Scler. 2009. [Google Scholar] [CrossRef]
- Rougier, P.; Faucher, M.; Cantalloube, S.; Lamotte, D.; Vinti, M.; Thoumie, P. How proprioceptive impairments affect quiet standing in patients with multiple sclerosis. Somat. Mot. Res. 2007, 24, 41–51. [Google Scholar] [CrossRef] [PubMed]
- Geurts, A.C.; De Haart, M.; Van Nes, I.J.; Duysens, J. A review of standing balance recovery from stroke. Gait Posture 2005, 22, 267–281. [Google Scholar] [CrossRef]
- Termoz, N.; Halliday, S.E.; Winter, D.A.; Frank, J.S.; Patla, A.E.; Prince, F. The control of upright stance in young, elderly and persons with Parkinson’s disease. Gait Posture 2008, 27, 463–470. [Google Scholar] [CrossRef]
- Chong, R.K.; Horak, F.B.; Frank, J.; Kaye, J. Sensory organization for balance: Specific deficits in Alzheimer’s but not in Parkinson’s disease. J. Gerontol. A Biol. Sci. Med. Sci. 1999, 54, M122–M128. [Google Scholar] [CrossRef]
- Brand, T. Vertigo. In Its Multisensory Syndromes, 2nd ed.; Springer: Heidelberg, Germany, 1999; ISBN 3-540-19934-9. [Google Scholar]
- Horak, F.B.; Nashner, L.M.; Diener, H.C. Postural strategies associated with somatosensory and vestibular loss. Exp. Brain Res. 1990, 82, 167–177. [Google Scholar] [CrossRef] [PubMed]
- Menant, J.C.; St George, R.J.; Fitzpatrick, R.C.; Lord, S.R. Perception of the postural vertical and falls in older people. Gerontology 2012, 58, 497–503. [Google Scholar] [CrossRef]
- Day, B.L.; Steiger, M.J.; Thompson, P.D.; Marsden, C.D. Effect of vision and stance width on human body motion when standing: Implications for afferent control of lateral sway. J. Physiol. 1993, 469, 479–499. [Google Scholar] [CrossRef] [PubMed]
- Lund, J.P.; Donga, R.; Widmer, C.G.; Stohler, C.S. The pain-adaptation model: A discussion of the relationship between chronic musculoskeletal pain and motor activity. Can. J. Physiol. Pharmacol. 1991. [Google Scholar] [CrossRef]
- Brumagne, S.; Janssens, L.; Knapen, S.; Claeys, K.; Suuden-Johanson, E. Persons with recurrent low back pain exhibit a rigid postural control strategy. Eur. Spine J. 2008, 17, 1177–1184. [Google Scholar] [CrossRef]
- Brumagne, S.; Janssens, L.; Janssens, E.; Goddyn, L. Altered postural control in anticipation of postural instability in persons with recurrent low back pain. Gait Posture 2008, 28, 657–662. [Google Scholar] [CrossRef]
- Kendall, J.C.; Hvid, L.G.; Hartvigsen, J.; Fazalbhoy, A.; Azari, M.F.; Skjødt, M.; Robinson, S.R.; Caserotti, P. Impact of musculoskeletal pain on balance and concerns of falling in mobility-limited, community-dwelling Danes over 75 years of age: A cross-sectional study. Aging Clin. Exp. Res. 2018, 30, 969–975. [Google Scholar] [CrossRef]
- Ruhe, A.; Fejer, R.; Walker, B. Center of pressure excursion as a measure of balance performance in patients with non-specific low back pain compared to healthy controls: A systematic review of the literature. Eur. Spine J. 2011, 20, 358–368. [Google Scholar] [CrossRef]
- Baratto, L.; Morasso, P.G.; Re, C.; Spada, G. A new look at posturographic analysis in the clinical context: Sway-density versus other parameterization techniques. Mot. Control. 2002, 6, 246–270. [Google Scholar] [CrossRef]
- Gallamini, M.; Piastra, G.; Porzio, D.; Ronchi, M.; Scoppa, F. Instrumental Assessment of Balance Functional Performance. A Numerical Score to Discriminate Defective Subjects: A Retrospective Study. J. Nov. Physiother. 2016, 6, 305. [Google Scholar] [CrossRef]
- Fawcett, T. An introduction to ROC analysis. Pattern Recognit Lett. 2006. [Google Scholar] [CrossRef]
- Metz, C.E.; Starr, S.J.; Lusted, L.B. Observer performance in detecting multiple radiographic signals. Prediction and analysis using a generalized ROC approach. Radiology 1976, 121, 337–347. [Google Scholar] [CrossRef]
- Piastra, G.; Perasso, L.; Lucarini, S.; Monacelli, F.; Bisio, A.; Ferrando, V.; Gallamini, M.; Faelli, E.; Ruggeri, P. Effects of two types of 9-month adapted physical activity program on muscle mass, muscle strength, and balance in moderate sarcopenic older women. Biomed. Res. Int. 2018. [Google Scholar] [CrossRef] [PubMed]
- Chiari, L.; Morasso, P.G.; Rocchi, L. Analisi Posturografica. In Bioingegneria della Postura e del Movimento; Pàtron Editore: Bologna, Italy, 2003. [Google Scholar]
- Japanese Industrial Standards Committee. Japanese Industrial Standard T1190 Stabilometers by JIS Work Programme, Revised JIS, Medical Equipment; Japanese Industrial Standards Committee: Tokyo, Japan, 2021. [Google Scholar]
- Kapteyn, T.S.; Bles, W.; Njiokiktjien, C.J.; Codde, L.; Massen, C.H.; Mol, J.M.F. Standardization in platform stabilometry being a part of posturography. Agressologie 1983, 24, 321–326. [Google Scholar] [PubMed]
- Association Posture et équilibre. A.F.P. Normes 85. Editées par l’Association Posture et Équilibre; Association Posture et équilibre: Dijon Cedex, France, 1985. [Google Scholar]
- Morasso, P.G.; Re, C.; Casadio, M. Spot check and recalibration of stabilometric platforms. Technol. Health Care 2004, 12, 293–304. [Google Scholar] [CrossRef]
- McClenaghan, B.A.; Williams, H.; Dickerson, J.; Thombs, L. Spectral signature of forces to discriminate perturbations in standing posture. Clin. Biomech. 1994, 9, 21–27. [Google Scholar] [CrossRef]
- Jacono, M.; Casadio, M.; Morasso, P.G.; Sanguineti, V. The sway-density curve and the underlying postural stabilization process. Mot. Control. 2004, 8, 292–311. [Google Scholar] [CrossRef]
- Bottaro, A.; Yasutake, Y.; Nomura, T.; Casadio, M.; Morasso, P. Bounded stability of the quiet standing posture: An intermittent control model. Hum. Mov. Sci. 2008, 27, 473–495. [Google Scholar] [CrossRef] [PubMed]
- Gogola, A.; Saulicz, E.; Kuszewski, M.; Matyja, M.; Myśliwiec, A. Development of low postural tone compensatory patterns—Predicted dysfunction patterns in upper part of the body. Dev. Period Med. 2014, 18, 380–385. [Google Scholar]
- Scoppa, F.; Gallamini, M.; Belloni, G.; Messina, G. Clinical stabilometry standardization: Feet position in the static stabilometric assessment of postural stability. Acta Med. Mediterr. 2017, 33, 707. [Google Scholar]
- Morioka, S.; Okita, M.; Takata, Y.; Miyamoto, S.; Itaba, H. Effects of changes of foot position on Romberg’s quotient of postural sway and leg muscles electromyographic activities in standing. J. Jpn. Phys. Ther. Assoc. 2000, 3, 17–20. [Google Scholar] [CrossRef]
- Scoppa, F.; Capra, R.; Gallamini, M.; Shiffer, R. Clinical stabilometry standardization. Basic definitions—Acquisition interval—Sampling frequency. Gait. Posture 2013. [Google Scholar] [CrossRef]
- Fitzpatrick, R.; Rogers, D.K.; McCloskey, D.I. Stable human standing with lower-limb muscle afferents providing the only sen-sory input. J. Physiol. 1994, 480, 395–403. [Google Scholar] [CrossRef]
- Morasso, P.; Cherif, A.; Zenzeri, J. Quiet standing: The single inverted pendulum model is not so bad after all. PLoS ONE 2019, 14, e0213870. [Google Scholar] [CrossRef]
- Pasma, J.H.; Boonstra, T.A.; van Kordelaar, J.; Spyropoulou, V.V.; Schouten, A.C. A Sensitivity Analysis of an Inverted Pendulum Balance Control Model. Front. Comput. Neurosci. 2017, 11, 99. [Google Scholar] [CrossRef] [PubMed]
- Pitidis, A.; Fondi, G.; Giustini, M.; Longo, E.; Balducci, G.; Dipartimento di Ambiente e connessa Prevenzione Primaria, Istituto Superiore di. Il sistema SINIACA-IDB per la sorveglianza degli incidenti—The SINIACA-IDB System for accidents’ surveillance. Not. Ist. Super. Sanità 2014, 27, 11–16. (In Italian) [Google Scholar]
- Menezes, A.J.; Van Oorschot, P.C.V.S. Handbook of Applied Cryptography; CRC Press: Boca Raton, FL, USA, 2018. [Google Scholar]
- International Classification of Diseases (ICD) Information Sheet. Available online: https://www.who.int/classifications/icd/factsheet/en/ (accessed on 18 February 2021).
- International Classification of Functioning, Disability and Health (ICF). Available online: https://www.who.int/classifications/icf/en/ (accessed on 18 February 2021).
- Lusardi, M.M.; Fritz, S.; Middleton, A.; Allison, L.; Wingood, M.; Phillips, E.; Criss, M.; Verma, S.; Osborne JChui, K.K. Determining Risk of falls in community dwelling older adults: A systematic review and meta-analysis using posttest probability. J. Geriatr. Phys. Ther. 2017. [Google Scholar] [CrossRef]
- Barry, E.; Galvin, R.; Keogh, C.; Horgan, F.; Fahey, T. Is the Timed Up and Go test a useful predictor of risk of falls in community dwelling older adults: A systematic review and meta- analysis. BMC Geriatr. 2014. [Google Scholar] [CrossRef]
- Chan, P.P.; Tou, J.I.S.; Mimi, M.T.; Ng, S.S. Reliability and Validity of the Timed Up and Go Test with a Motor Task in People With Chronic Stroke. Arch. Phys. Med. Rehabil. 2017, 98, 2213–2220. [Google Scholar] [CrossRef]
- Kobayashi, M.; Usuda, S. Development of a clinical assessment test of 180-degree standing turn strategy (CAT-STS) and investigation of its reliability and validity. J. Phys. Ther. Sci. 2016. [Google Scholar] [CrossRef]
- Gamerman, Y.; Hoshen, M.; Cohen, H.; Alter, Z.; Hadad, L.; Melzer, I. Validity and inter-observer reliability of the TURN 180 test to identify older adults who reported falls. Isr. Med. Assoc. J. 2019, 21, 269–274. [Google Scholar]
- Tinetti, M.E.; Franklin Williams, T.; Mayewski, R. Fall risk index for elderly patients based on number of chronic disabilities. Am. J. Med. 1986, 80, 429–434. [Google Scholar] [CrossRef]
- Raîche, M.; Hébert, R.; Prince, F.; Corriveau, H. Screening older adults at risk of falling with the Tinetti balance scale. Lancet 2000. [Google Scholar] [CrossRef]
- Kegelmeyer, D.A.; Kloos, A.D.; Thomas, K.M.; Kostyk, S.K. Reliability and Validity of the Tinetti Mobility Test for Individuals With Parkinson Disease. Phys Ther. 2007. [Google Scholar] [CrossRef]
- Duncan, P.W.; Weiner, D.K.; Chandler, J.; Studenski, S. Functional reach: A new clinical measure of balance. J. Gerontol. 1990, 45, M192–M197. [Google Scholar] [CrossRef]
- Yack, H.J.; Berger, R.C. Dynamic stability in the elderly: Identifying a possible measure. J. Gerontol. 1993, 48, M225–M230. [Google Scholar] [CrossRef]
- Berg, K.O.; Wood-Dauphinee, S.L.; Williams, J.I.; Maki, B. Measuring balance in the elderly: Validation of an instrument. In Canadian Journal of Public Health; Canadian Public Health Association: Ottawa, ON, Canada, 1992; pp. S7–S11. [Google Scholar]
- Shumway-Cook, A.; Baldwin, M.; Polissar, N.L.; Gruber, W. Predicting the probability for falls in community-dwelling older adults. Phys. Ther. 1997, 77, 812–819. [Google Scholar] [CrossRef]
- Park, S.H. Tools for assessing fall risk in the elderly: A systematic review and meta-analysis. Aging Clin. Exp. Res. 2018, 30, 1–16. [Google Scholar] [CrossRef] [PubMed]
- Hageman, P.A.; Leibowitz, J.M.; Blanke, D. Age and gender effects on postural control measures. Arch. Phys. Med. Rehabil. 1995. [Google Scholar] [CrossRef]
- Faraldo-García, A.; Santos-Pérez, S.; Crujeiras-Casais, R.; Labella-Caballero, T.; Soto-Varela, A. Influence of age and gender in the sensory analysis of balance control. Eur. Arch. Oto-Rhino-Laryngol. 2012. [Google Scholar] [CrossRef]
- Rose, G. Sick individuals and sick populations. Int. J. Epidemiol. 2001. [Google Scholar] [CrossRef] [PubMed]
- Doyle, Y.G.; Furey, A.; Flowers, J. Sick individuals and sick populations: 20 Years later. J. Epidemiol. Community Health 2006. [Google Scholar] [CrossRef]












| Parameter | Age 65–70 | Age 71–75 | Age 76–80 | Age > 80 | |||||
|---|---|---|---|---|---|---|---|---|---|
| 212 Subjects | 159 Subjects | 107 Subjects | 73 Subjects | ||||||
| MEAN | STD DEV | MEAN | STD DEV | MEAN | STD DEV | MEAN | STD DEV | ||
| Height | Cm | 157.58 | 5.92 | 158.07 | 6.33 | 157.05 | 5.60 | 156.15 | 2.55 |
| Weight | Kg | 65.43 | 11.83 | 66.81 | 11.03 | 63.95 | 10.09 | 63.79 | 11.54 |
| Foot size | EU size | 37.43 | 3.02 | 37.76 | 3.40 | 37.58 | 3.94 | 38.18 | 1.64 |
| Age | Years | 67.79 | 1.76 | 73.03 | 1.42 | 78.09 | 1.40 | 83.78 | 2.55 |
| BMI | kg/m2 | 26.33 | 4.40 | 26.73 | 4.08 | 25.94 | 3.91 | 26.14 | 4.43 |
| Parameter | Description |
|---|---|
| Sway path | The length of the CoP path during the test |
| Mean CoP velocity | The ratio between the sway path and the recording time |
| Sway area | The area of the surface swept by the radius connecting the mean CoP to all subsequent path points |
| Normalized sway path | The value normalized to the recording time is equal to the mean CoP velocity |
| Normalized sway area | The value normalized to the recording time |
| Confidence ellipse area | The area of the smallest ellipse containing 95% of the points of the CoP path |
| Confidence ellipse axis | The major and minor axis of the confidence ellipse and the angle between the major axis and the antero-posterior sway axis |
| Harmonic analysis | The spectral distribution of the sway along the two axes (antero-posterior and latero-lateral) |
| Max oscillations | The maximum oscillation along the two axes (antero-posterior and latero-lateral) |
| Oscillations Std Dev | The standard deviations of the oscillations along the two axes (antero-posterior and latero-lateral) |
| Correlation index | The correlation among the oscillations along the two axes (antero-posterior and latero-lateral) |
| Platform Size | 600 × 600 mm | Weight Range | 15 to 200 kg |
| Natural Frequency | >300 Hz | Type of Sensors | Strain Gauges |
| Output | CoP Position (x,y) vs. time | Sampling Rate | 100 Hz |
| COP Accuracy | <0.1 mm | COP Resolution | <0.09 mm |
| Data Processing | The CoP trajectory is low-pass filtered with a 2nd order Butterworth filter (cutoff frequency 12.5 Hz) | ||
| Computed Parameters | Sway path, sway area, AP and ML oscillations, 95% confidence ellipse, harmonic analysis of x-y components in 8 bands, sway density, SPF, LOS | ||
| Display | Stabilogram, statokinesiogram, spectral analysis | ||
| Parameter | Unit | Closed Eyes | Open Eyes | ||||||
|---|---|---|---|---|---|---|---|---|---|
| Mean | Std dev | Median | Norm | Mean | Std dev | Median | Norm | ||
| Sway path (SP) | mm/s | 25.84 | 12.08 | 23.06 | 22.22 | 13.65 | 6.05 | 12.35 | 13.12 |
| Sway area (SA) | mm2/s | 65.71 | 54.12 | 51.56 | 53.84 | 23.27 | 17.88 | 18.18 | 23.75 |
| SA/SP | mm | 2.30 | 0.79 | 2.19 | 2.26 | 1.57 | 0.58 | 1.46 | 1.70 |
| Ellipse area | mm2 | 420.82 | 286.66 | 358.34 | 386.37 | 194.69 | 143.93 | 152.12 | 213.26 |
| Axis ratio | nr | 1.39 | 0.32 | 1.33 | 1.38 | 1.48 | 0.36 | 1.40 | 1.52 |
| Stay time (ST) | s | 0.55 | 0.32 | 0.49 | 0.60 | 1.15 | 0.61 | 1.00 | 1.11 |
| Spat. distance (SD) | mm | 7.84 | 3.50 | 7.33 | 7.12 | 3.73 | 1.86 | 3.26 | 3.65 |
| SD/ST | mm/s | 21.21 | 19.96 | 15.04 | 15.59 | 5.10 | 6.26 | 3.35 | 4.56 |
| Time distance (TD) | s | 0.54 | 0.04 | 0.54 | 0.55 | 0.55 | 0.04 | 0.54 | 0.54 |
| SPF | nr | 5.55 | 7.65 | 2.00 | <9 | 5.36 | 7.24 | 2.00 | <9 |
| Romberg Quotient (sway path) | 1.94 | 0.58 | 1.86 | 1.78 | |||||
| Romberg Quotient (sway area) | 3.14 | 1.74 | 2.78 | 2.66 | |||||
Publisher’s Note: MDPI stays neutral with regard to jurisdictional claims in published maps and institutional affiliations. |
© 2021 by the authors. Licensee MDPI, Basel, Switzerland. This article is an open access article distributed under the terms and conditions of the Creative Commons Attribution (CC BY) license (http://creativecommons.org/licenses/by/4.0/).
Share and Cite
Gallamini, M.; Piastra, G.; Lucarini, S.; Porzio, D.; Ronchi, M.; Pirino, A.; Scoppa, F.; Masiero, S.; Tognolo, L. Revisiting the Instrumented Romberg Test: Can Today’s Technology Offer a Risk-of-Fall Screening Device for Senior Citizens? An Experience-Based Approach. Life 2021, 11, 161. https://doi.org/10.3390/life11020161
Gallamini M, Piastra G, Lucarini S, Porzio D, Ronchi M, Pirino A, Scoppa F, Masiero S, Tognolo L. Revisiting the Instrumented Romberg Test: Can Today’s Technology Offer a Risk-of-Fall Screening Device for Senior Citizens? An Experience-Based Approach. Life. 2021; 11(2):161. https://doi.org/10.3390/life11020161
Chicago/Turabian StyleGallamini, Michele, Giorgio Piastra, Simonetta Lucarini, Debora Porzio, Matteo Ronchi, Alessio Pirino, Fabio Scoppa, Stefano Masiero, and Lucrezia Tognolo. 2021. "Revisiting the Instrumented Romberg Test: Can Today’s Technology Offer a Risk-of-Fall Screening Device for Senior Citizens? An Experience-Based Approach" Life 11, no. 2: 161. https://doi.org/10.3390/life11020161
APA StyleGallamini, M., Piastra, G., Lucarini, S., Porzio, D., Ronchi, M., Pirino, A., Scoppa, F., Masiero, S., & Tognolo, L. (2021). Revisiting the Instrumented Romberg Test: Can Today’s Technology Offer a Risk-of-Fall Screening Device for Senior Citizens? An Experience-Based Approach. Life, 11(2), 161. https://doi.org/10.3390/life11020161

