Multi-Omics Characterization of a Human Stem Cell-Based Model of Cardiac Hypertrophy
Abstract
1. Introduction
2. Materials and Methods
2.1. Cardiomyocytes
2.2. Flow Cytometry
2.3. Hypertrophy Induction
2.4. RNA-Seq Analysis
2.5. Differential Expression Analysis
2.6. Upstream Regulators
2.7. Transcription Regulators
2.8. Canonical Pathway and Cardiac Clinical Outcome Analysis
2.9. Affinity Proteomics and ELISA
2.10. Correlation Analysis
3. Results
3.1. Cardiomyocyte Homogeneity
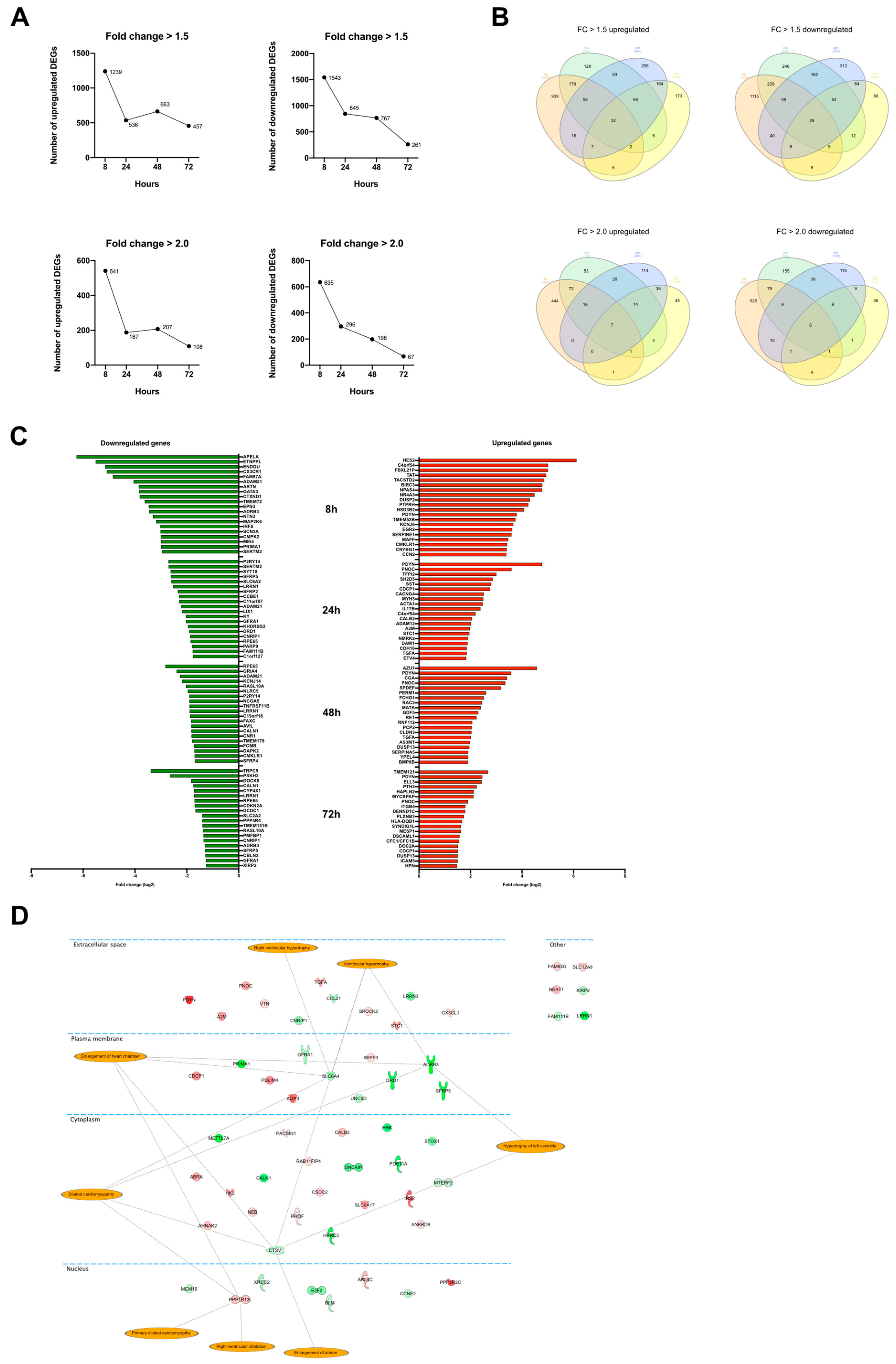
3.2. Transcriptomic Perturbations in Response to ET-1 Stimulation
3.3. Pathway Analysis
3.4. Upstream Regulators
3.5. Transcription Regulators
3.6. Cardiac Clinical Outcomes
3.7. Cluster Analysis
3.8. Protein Expression
4. Discussion
5. Conclusions
Supplementary Materials
Author Contributions
Funding
Institutional Review Board Statement
Informed Consent Statement
Data Availability Statement
Acknowledgments
Conflicts of Interest
Abbreviations
| CM | Cardiomyocyte |
| CTnT | Cardiac troponin T |
| CVD | Cardiovascular disease |
| DEG | Differentially expressed genes |
| ET-1 | Endothlin-1 |
| FC | Fold change |
| GO | Gene Ontology |
| ICC | Immunocytochemistry |
| IPSC | Induced pluripotent stem cell |
| RNA-seq | RNA sequencing |
| SD | Standard deviation |
| SEM | Standard error of mean |
| TR | Transcription regulator |
References
- WHO. Cardiovascular Diseases (CVDs). Available online: https://www.who.int/en/news-room/fact-sheets/detail/cardiovascular-diseases-(cvds) (accessed on 16 May 2021).
- Frey, N.; Katus, H.A.; Olson, E.N.; Hill, J.A. Hypertrophy of the Heart. Circulation 2004, 109, 1580–1589. [Google Scholar] [CrossRef]
- Breckwoldt, K.; Letuffe-Brenière, D.; Mannhardt, I.; Schulze, T.; Ulmer, B.; Werner, T.; Benzin, A.; Klampe, B.; Reinsch, M.; Laufer, S.; et al. Differentiation of cardiomyocytes and generation of human engineered heart tissue. Nat. Protoc. 2017, 12, 1177–1197. [Google Scholar] [CrossRef]
- Lian, X.; Hsiao, C.; Wilson, G.; Zhu, K.; Hazeltine, L.B.; Azarin, S.M.; Raval, K.K.; Zhang, J.; Kamp, T.J.; Palecek, S.P. Cozzarelli Prize Winner: Robust cardiomyocyte differentiation from human pluripotent stem cells via temporal modulation of canonical Wnt signaling. Proc. Natl. Acad. Sci. USA 2012, 109, E1848–E1857. [Google Scholar] [CrossRef]
- Lian, X.; Zhang, J.; Azarin, S.M.; Zhu, K.; Hazeltine, L.B.; Bao, X.; Hsiao, C.; Kamp, T.; Palecek, S.P. Directed cardiomyocyte differentiation from human pluripotent stem cells by modulating Wnt/β-catenin signaling under fully defined conditions. Nat. Protoc. 2012, 8, 162–175. [Google Scholar] [CrossRef]
- Batalov, I.; Feinberg, A.W. Differentiation of Cardiomyocytes from Human Pluripotent Stem Cells Using Monolayer Culture. Biomark. Insights 2015, 10 (Suppl. 1), 71–76. [Google Scholar] [CrossRef]
- Ovchinnikova, E.; Hoes, M.; Ustyantsev, K.; Bomer, N.; de Jong, T.; van der Mei, H.; Berezikov, E.; van der Meer, P. Modeling Human Cardiac Hypertrophy in Stem Cell-Derived Cardiomyocytes. Stem Cell Rep. 2018, 10, 794–807. [Google Scholar] [CrossRef]
- Földes, G.; Mioulane, M.; Wright, J.S.; Liu, A.Q.; Novak, P.; Merkely, B.; Gorelik, J.; Schneider, M.D.; Ali, N.N.; Harding, S.E. Modulation of human embryonic stem cell-derived cardiomyocyte growth: A testbed for studying human cardiac hypertrophy? J. Mol. Cell. Cardiol. 2011, 50, 367–376. [Google Scholar] [CrossRef]
- Tanaka, A.; Yuasa, S.; Mearini, G.; Egashira, T.; Seki, T.; Kodaira, M.; Kusumoto, D.; Kuroda, Y.; Okata, S.; Suzuki, T.; et al. Endothelin-1 Induces Myofibrillar Disarray and Contractile Vector Variability in Hypertrophic Cardiomyopathy–Induced Pluripotent Stem Cell–Derived Cardiomyocytes. J. Am. Hear. Assoc. 2014, 3, e001263. [Google Scholar] [CrossRef]
- Johansson, M.; Ulfenborg, B.; Andersson, C.X.; Heydarkhan-Hagvall, S.; Jeppsson, A.; Sartipy, P.; Synnergren, J. Cardiac hypertrophy in a dish: A human stem cell based model. Biol. Open 2020, 9. [Google Scholar] [CrossRef]
- Aggarwal, P.; Turner, A.; Matter, A.; Kattman, S.J.; Stoddard, A.; Lorier, R.; Swanson, B.J.; Arnett, D.K.; Broeckel, U. RNA Expression Profiling of Human iPSC-Derived Cardiomyocytes in a Cardiac Hypertrophy Model. PLoS ONE 2014, 9, e108051. [Google Scholar] [CrossRef]
- Carlson, C.; Koonce, C.; Aoyama, N.; Einhorn, S.; Fiene, S.; Thompson, A.; Swanson, B.; Anson, B.; Kattman, S. Phenotypic Screening with Human iPS Cell–Derived Cardiomyocytes. J. Biomol. Screen. 2013, 18, 1203–1211. [Google Scholar] [CrossRef]
- Davenport, A.P.; Hyndman, K.A.; Dhaun, N.; Southan, C.; Kohan, D.E.; Pollock, J.S.; Pollock, D.M.; Webb, D.J.; Maguire, J.J. Endothelin. Pharmacol. Rev. 2016, 68, 357–418. [Google Scholar] [CrossRef]
- Drawnel, F.M.; Archer, C.R.; Roderick, H.L. The role of the paracrine/autocrine mediator endothelin-1 in regulation of cardiac contractility and growth. J. Cereb. Blood Flow Metab. 2012, 168, 296–317. [Google Scholar] [CrossRef]
- Bupha-Intr, T.; Haizlip, K.M.; Janssen, P.M.L. Role of Endothelin in the Induction of Cardiac Hypertrophy In Vitro. PLoS ONE 2012, 7, e43179. [Google Scholar] [CrossRef]
- Sedan, O.; Dolnikov, K.; Zeevi-Levin, N.; Leibovich, N.; Amit, M.; Itskovitz-Eldor, J.; Binah, O. 1,4,5-Inositol Trisphosphate-Operated Intracellular Ca2+ Stores and Angiotensin-II/Endothelin-1 Signaling Pathway Are Functional in Human Embryonic Stem Cell-Derived Cardiomyocytes. Stem Cells 2008, 26, 3130–3138. [Google Scholar] [CrossRef]
- Goetze, J.P.; Bruneau, B.G.; Ramos, H.R.; Ogawa, T.; De Bold, M.K.; De Bold, A.J. Cardiac natriuretic peptides. Nat. Rev. Cardiol. 2020, 17, 698–717. [Google Scholar] [CrossRef]
- Nakagawa, Y.; Nishikimi, T.; Kuwahara, K. Atrial and brain natriuretic peptides: Hormones secreted from the heart. Peptides 2018, 111, 18–25. [Google Scholar] [CrossRef]
- Zhang, L.; Malik, S.; Pang, J.; Wang, H.; Park, K.M.; Yule, D.I.; Blaxall, B.C.; Smrcka, A.V. Phospholipase Cε Hydrolyzes Perinuclear Phosphatidylinositol 4-Phosphate to Regulate Cardiac Hypertrophy. Cell 2013, 153, 216–227. [Google Scholar] [CrossRef]
- Newton, A.C.; Antal, C.E.; Steinberg, S.F. Protein kinase C mechanisms that contribute to cardiac remodelling. Clin. Sci. 2016, 130, 1499–1510. [Google Scholar] [CrossRef]
- Strøm, C.C.; Aplin, M.; Ploug, T.; Christoffersen, T.E.H.; Langfort, J.; Viese, M.; Galbo, H.; Haunsø, S.; Sheikh, S.P. Expression profiling reveals differences in metabolic gene expression between exercise-induced cardiac effects and maladaptive cardiac hypertrophy. FEBS J. 2005, 272, 2684–2695. [Google Scholar] [CrossRef]
- Sen, S.; Kundu, B.K.; Wu, H.C.; Hashmi, S.S.; Guthrie, P.; Locke, L.W.; Roy, R.J.; Matherne, G.P.; Berr, S.S.; Terwelp, M.; et al. Glucose Regulation of Load-Induced mTOR Signaling and ER Stress in Mammalian Heart. J. Am. Hear. Assoc. 2013, 2, e004796. [Google Scholar] [CrossRef] [PubMed]
- Leask, A. Getting to the Heart of the Matter. Circ. Res. 2015, 116, 1269–1276. [Google Scholar] [CrossRef]
- Solier, C.; Langen, H. Antibody-based proteomics and biomarker research—Current status and limitations. Proteomics 2014, 14, 774–783. [Google Scholar] [CrossRef] [PubMed]
- Assarsson, E.; Lundberg, M.; Holmquist, G.; Björkesten, J.; Thorsen, S.B.; Ekman, D.; Eriksson, A.; Dickens, E.R.; Ohlsson, S.; Edfeldt, G.; et al. Homogenous 96-Plex PEA Immunoassay Exhibiting High Sensitivity, Specificity, and Excellent Scalability. PLoS ONE 2014, 9, e95192. [Google Scholar] [CrossRef] [PubMed]
- R Core Team. R: A Language and Environment for Statistical Computing; R Foundation for Statistical Computing: Vienna, Austria, 2020; Available online: https://www.R-project.org/ (accessed on 13 January 2022).
- Robinson, M.D.; McCarthy, D.J.; Smyth, G.K. EdgeR: A Bioconductor package for differential expression analysis of digital gene expression data. Bioinformatics 2009, 26, 139–140. [Google Scholar] [CrossRef] [PubMed]
- Heberle, H.; Meirelles, G.V.; Da Silva, F.R.; Telles, G.P.; Minghim, R. InteractiVenn: A web-based tool for the analysis of sets through Venn diagrams. BMC Bioinform. 2015, 16, 169. [Google Scholar] [CrossRef] [PubMed]
- Krämer, A.; Green, J.; Pollard, J., Jr.; Tugendreich, S. Causal analysis approaches in Ingenuity Pathway Analysis. Bioinformatics 2014, 30, 523–530. [Google Scholar] [CrossRef]
- Deisl, C.; Fine, M.; Moe, O.W.; Hilgemann, D.W. Hypertrophy of human embryonic stem cell–derived cardiomyocytes supported by positive feedback between Ca2+ and diacylglycerol signals. Pflügers Arch.-Eur. J. Physiol. 2019, 471, 1143–1157. [Google Scholar] [CrossRef]
- Shi, M.; Tien, N.T.; de Haan, L.; Louisse, J.; Rietjens, I.M.; Bouwmeester, H. Evaluation of in vitro models of stem cell-derived cardiomyocytes to screen for potential cardiotoxicity of chemicals. Toxicol. Vitr. 2020, 67, 104891. [Google Scholar] [CrossRef]
- Davis, J.; Chouman, A.; Creech, J.; da Rocha, A.M.; Ponce-Balbuena, D.; Vazquez, E.N.J.; Nichols, R.; Lozhkin, A.; Madamanchi, N.R.; Campbell, K.F.; et al. In vitro model of ischemic heart failure using human induced pluripotent stem cell–derived cardiomyocytes. JCI Insight 2021, 6. [Google Scholar] [CrossRef]
- Häkli, M.; Kreutzer, J.; Mäki, A.-J.; Välimäki, H.; Lappi, H.; Huhtala, H.; Kallio, P.; Aalto-Setälä, K.; Pekkanen-Mattila, M. Human induced pluripotent stem cell-based platform for modeling cardiac ischemia. Sci. Rep. 2021, 11, 1–13. [Google Scholar] [CrossRef] [PubMed]
- Rysä, J.; Tokola, H.; Ruskoaho, H. Mechanical stretch induced transcriptomic profiles in cardiac myocytes. Sci. Rep. 2018, 8, 1–14. [Google Scholar] [CrossRef]
- Sobanski, P.; Krajnik, M.; Shaqura, M.; Bloch-Boguslawska, E.; Schäfer, M.; Mousa, S.A. The presence of mu-, delta-, and kappa-opioid receptors in human heart tissue. Hear. Vessel. 2014, 29, 855–863. [Google Scholar] [CrossRef]
- Headrick, J.P.; Hoe, L.S.; Du Toit, E.F.; Peart, J.N. Opioid receptors and cardioprotection–‘opioidergic conditioning’ of the heart. J. Cereb. Blood Flow Metab. 2015, 172, 2026–2050. [Google Scholar] [CrossRef]
- Yin, W.; Zhang, P.; Huang, J.H.; Zhang, Q.Y.; Fan, R.; Li, J.; Zhou, J.J.; Hu, Y.Z.; Guo, H.T.; Zhang, S.M.; et al. Stimulation of κ-opioid receptor reduces isoprenaline-induced cardiac hypertrophy and fibrosis. Eur. J. Pharmacol. 2009, 607, 135–142. [Google Scholar] [CrossRef] [PubMed]
- Lu, B.; Yu, H.; Zwartbol, M.; Ruifrok, W.P.; van Gilst, W.H.; de Boer, R.A.; Silljé, H.H.W. Identification of hypertrophy- and heart failure-associated genes by combining in vitro and in vivo models. Physiol. Genom. 2012, 44, 443–454. [Google Scholar] [CrossRef]
- Arndt, M.L.; Wu, D.; Soong, Y.; Szeto, H.H. Nociceptin/orphanin FQ increases blood pressure and heart rate via sympathetic activation in sheep. Peptides 1999, 20, 465–470. [Google Scholar] [CrossRef]
- Giuliani, S.; Tramontana, M.; Lecci, A.; Maggi, C.A. Effect of nociceptin on heart rate and blood pressure ananaesthetized rats. Eur. J. Pharmacol. 1997, 333, 177–179. [Google Scholar] [CrossRef]
- Chandrasekaran, B.; Kalra, P.R.; Donovan, J.; Hooper, J.; Clague, J.R.; McDonagh, T.A. Myocardial Apelin Production is Reduced in Humans With Left Ventricular Systolic Dysfunction. J. Card. Fail. 2010, 16, 556–561. [Google Scholar] [CrossRef]
- Sato, T.; Sato, C.; Kadowaki, A.; Watanabe, H.; Ho, L.; Ishida, J.; Yamaguchi, T.; Kimura, A.; Fukamizu, A.; Penninger, J.; et al. ELABELA-APJ axis protects from pressure overload heart failure and angiotensin II-induced cardiac damage. Cardiovasc. Res. 2017, 113, 760–769. [Google Scholar] [CrossRef]
- Falcão-Pires, I.; Gonçalves, N.; Gavina, C.; Pinho, S.; Teixeira, T.; Moura, C.; Amorim, M.J.; Pinho, P.; Areias, J.C.; Leite-Moreira, A. Correlation between plasma levels of apelin and myocardial hypertrophy in rats and humans: Possible target for treatment? Expert Opin. Ther. Targets 2010, 14, 231–241. [Google Scholar] [CrossRef] [PubMed]
- Scimia, M.C.; Hurtado, C.; Ray, S.; Metzler, S.; Wei, K.; Wang, J.; Woods, C.E.; Purcell, N.H.; Catalucci, D.; Akasaka, T.; et al. APJ acts as a dual receptor in cardiac hypertrophy. Nature 2012, 488, 394–398. [Google Scholar] [CrossRef]
- Iwanaga, Y.; Kihara, Y.; Takenaka, H.; Kita, T. Down-regulation of cardiac apelin system in hypertrophied and failing hearts: Possible role of angiotensin II–angiotensin type 1 receptor system. J. Mol. Cell. Cardiol. 2006, 41, 798–806. [Google Scholar] [CrossRef] [PubMed]
- Ye, L.; Ding, F.; Zhang, L.; Shen, A.; Yao, H.; Deng, L.; Ding, Y. Serum apelin is associated with left ventricular hypertrophy in untreated hypertension patients. J. Transl. Med. 2015, 13, 290. [Google Scholar] [CrossRef] [PubMed]
- Bristow, M.R.; Ginsburg, R.; Minobe, W.; Cubicciotti, R.S.; Sageman, W.S.; Lurie, K.; Billingham, M.E.; Harrison, D.C.; Stinson, E.B. Decreased Catecholamine Sensitivity and β-Adrenergic-Receptor Density in Failing Human Hearts. N. Engl. J. Med. 1982, 307, 205–211. [Google Scholar] [CrossRef] [PubMed]
- Kunisada, K.; Negoro, S.; Tone, E.; Funamoto, M.; Osugi, T.; Yamada, S.; Okabe, M.; Kishimoto, T.; Yamauchi-Takihara, K. Signal transducer and activator of transcription 3 in the heart transduces not only a hypertrophic signal but a protective signal against doxorubicin-induced cardiomyopathy. Proc. Natl. Acad. Sci. USA 2000, 97, 315–319. [Google Scholar] [CrossRef]
- Bywater, M.J.; Burkhart, D.L.; Straube, J.; Sabò, A.; Pendino, V.; Hudson, J.E.; Quaife-Ryan, G.A.; Porrello, E.; Rae, J.; Parton, R.G.; et al. Reactivation of Myc transcription in the mouse heart unlocks its proliferative capacity. Nat. Commun. 2020, 11, 1827. [Google Scholar] [CrossRef]
- Izumo, S.; Nadal-Ginard, B.; Mahdavi, V. Protooncogene induction and reprogramming of cardiac gene expression produced by pressure overload. Proc. Natl. Acad. Sci. USA 1988, 85, 339–343. [Google Scholar] [CrossRef]
- Xiao, G.; Mao, S.; Baumgarten, G.; Serrano, J.; Jordan, M.C.; Roos, K.P.; Fishbein, M.C.; MacLellan, W.R. Inducible Activation of c-Myc in Adult Myocardium In Vivo Provokes Cardiac Myocyte Hypertrophy and Reactivation of DNA Synthesis. Circ. Res. 2001, 89, 1122–1129. [Google Scholar] [CrossRef]
- Lee, H.-G.; Chen, Q.; Wolfram, J.A.; Richardson, S.L.; Liner, A.; Siedlak, S.L.; Zhu, X.; Ziats, N.P.; Fujioka, H.; Felsher, D.W.; et al. Cell Cycle Re-Entry and Mitochondrial Defects in Myc-Mediated Hypertrophic Cardiomyopathy and Heart Failure. PLoS ONE 2009, 4, e7172. [Google Scholar] [CrossRef]
- Zhong, W.; Mao, S.; Tobis, S.; Angelis, E.; Jordan, M.C.; Roos, K.P.; Fishbein, M.C.; De Alborán, I.M.; MacLellan, W.R. Hypertrophic growth in cardiac myocytes is mediated by Myc through a Cyclin D2-dependent pathway. EMBO J. 2006, 25, 3869–3879. [Google Scholar] [CrossRef] [PubMed]
- Schaub, M.C.; Hefti, M.A.; Harder, B.A.; Eppenberger, H.M. Various hypertrophic stimuli induce distinct phenotypes in cardiomyocytes. Klin. Wochenschr. 1997, 75, 901–920. [Google Scholar] [CrossRef]
- Zhang, X.; Azhar, G.; Chai, J.; Sheridan, P.; Nagano, K.; Brown, T.; Yang, J.; Khrapko, K.; Borras, A.M.; Lawitts, J.; et al. Cardiomyopathy in transgenic mice with cardiac-specific overexpression of serum response factor. Am. J. Physiol. Circ. Physiol. 2001, 280, H1782–H1792. [Google Scholar] [CrossRef] [PubMed]
- Steimle, J.; Moskowitz, I. TBX5: A key regulator of heart development. Curr. Top. Dev. Biol. 2017, 122, 195–221. [Google Scholar] [CrossRef] [PubMed]
- Robert, A.W.; Pereira, I.T.; Dallagiovanna, B.; Stimamiglio, M.A. Secretome Analysis Performed During in vitro Cardiac Differentiation: Discovering the Cardiac Microenvironment. Front. Cell Dev. Biol. 2020, 8, 49. [Google Scholar] [CrossRef]
- Blackwood, E.A.; Thuerauf, D.J.; Stastna, M.; Stephens, H.; Sand, Z.; Pentoney, A.; Azizi, K.; Jakobi, T.; Van Eyk, J.E.; Katus, H.A.; et al. Proteomic analysis of the cardiac myocyte secretome reveals extracellular protective functions for the ER stress response. J. Mol. Cell. Cardiol. 2020, 143, 132–144. [Google Scholar] [CrossRef]
- Stastna, M.; Chimenti, I.; Marbán, E.; Van Eyk, J.E. Identification and functionality of proteomes secreted by rat cardiac stem cells and neonatal cardiomyocytes. Proteomics 2009, 10, 245–253. [Google Scholar] [CrossRef]
- Liu, Y.; Beyer, A.; Aebersold, R. On the Dependency of Cellular Protein Levels on mRNA Abundance. Cell 2016, 165, 535–550. [Google Scholar] [CrossRef]
- Kennedy, A.J.; Yang, P.; Read, C.; Kuc, R.E.; Yang, L.; Taylor, E.J.A.; Taylor, C.; Maguire, J.; Davenport, A. Chemerin Elicits Potent Constrictor Actions via Chemokine-Like Receptor 1 (CMKLR1), not G-Protein-Coupled Receptor 1 (GPR1), in Human and Rat Vasculature. J. Am. Heart Assoc. 2016, 5, e004421. [Google Scholar] [CrossRef]
- Zylla, S.; Pietzner, M.; Kühn, J.-P.; Völzke, H.; Dörr, M.; Nauck, M.; Friedrich, N. Serum chemerin is associated with inflammatory and metabolic parameters-results of a population-based study. Obesity 2017, 25, 468–475. [Google Scholar] [CrossRef]
- Ferrara, N.; Gerber, H.-P.; LeCouter, J. The biology of VEGF and its receptors. Nat. Med. 2003, 9, 669–676. [Google Scholar] [CrossRef] [PubMed]
- Ziche, M.; Maglione, D.; Ribatti, D.; Morbidelli, L.; Lago, C.T.; Battisti, M.; Paoletti, I.; Barra, A.; Tucci, M.; Parise, G.; et al. Placenta growth factor-1 is chemotactic, mitogenic, and angiogenic. Lab. Investig. 1997, 76, 517–531. [Google Scholar] [PubMed]
- Torry, R.J.; Tomanek, R.J.; Zheng, W.; Miller, S.J.; Labarrere, C.A.; Torry, D.S. Hypoxia Increases Placenta Growth Factor Expression in Human Myocardium and Cultured Neonatal Rat Cardiomyocytes. J. Hear. Lung Transplant. 2009, 28, 183–190. [Google Scholar] [CrossRef] [PubMed][Green Version]






| ELISA Kit | ||
|---|---|---|
| Protein | Manufacture | Cat Number |
| ANP | ThermoFisher Scientific | EIAANP |
| COL1A1 | Abcam | ab210966 |
| HSPG | Abcam | ab274393 |
| IGFBP-7 | ThermoFisher Scientific | EH252RB |
| PAI1 | ThermoFisher Scientific | BMS2033 |
| proBNP | ThermoFisher Scientific | EHPRONPPB |
| Gene Symbol | Entrez Gene Name |
|---|---|
| A2M | alpha-2-macroglobulin |
| ABRA | actin-binding Rho activating protein |
| AHNAK2 | AHNAK nucleoprotein 2 |
| ANKRD9 | ankyrin repeat domain 9 |
| AQP3 | aquaporin 3 (Gill blood group) |
| ARL4C | ADP ribosylation factor-like GTPase 4C |
| CALB2 | calbindin 2 |
| CDCP1 | CUB domain-containing protein 1 |
| CSDC2 | cold shock domain-containing C2 |
| CX3CL1 | C-X3-C motif chemokine ligand 1 |
| FAM83G | family with sequence similarity 83 member G |
| HK2 | hexokinase 2 |
| IRS2 | insulin receptor substrate 2 |
| NEAT1 | nuclear paraspeckle assembly transcript 1 |
| NEB | nebulin |
| PACSIN1 | protein kinase C and casein kinase substrate in neurons 1 |
| PDLIM4 | PDZ and LIM domain 4 |
| PDYN | prodynorphin |
| PNOC | prepronociceptin |
| PPP1R13L | protein phosphatase 1 regulatory subunit 13 like |
| PPP2R2C | protein phosphatase 2 regulatory subunit β-gamma |
| RAB11FIP4 | RAB11 family interacting protein 4 |
| RHOF | ras homolog family member F, filopodia associated |
| SLC12A8 | solute carrier family 12 member 8 |
| SLC6A17 | solute carrier family 6 member 17 |
| SPOCK2 | SPARC (osteonectin)-, cwcv-, and kazal-like domains proteoglycan 2 |
| STC1 | stanniocalcin 1 |
| TGFA | transforming growth factor-alpha |
| VTN | vitronectin |
| WIPF3 | WAS/WASL interacting protein family member 3 |
| Gene Symbol | Entrez Gene Name |
|---|---|
| ADRB3 | adrenoceptor beta 3 |
| BLM | BLM RecQ-like helicase |
| CALN1 | calneuron 1 |
| CCL21 | C-C motif chemokine ligand 21 |
| CCNE2 | cyclin E2 |
| CNRIP1 | cannabinoid receptor-interacting protein 1 |
| CTSV | cathepsin V |
| DRD1 | dopamine receptor D1 |
| E2F2 | E2F transcription factor 2 |
| FAM111B | family with sequence similarity 111 member B |
| GFRA1 | GDNF family receptor alpha 1 |
| HERC5 | HECT and RLD domain containing E3 ubiquitin-protein ligase 5 |
| HRK | harakiri, BCL2 interacting protein |
| LRRN1 | leucine-rich repeat neuronal 1 |
| LRRN3 | leucine-rich repeat neuronal 3 |
| MCM10 | minichromosomal maintenance 10 replication initiation factor |
| METTL7A | Methyltransferase-like 7A |
| MTERF2 | mitochondrial transcription termination factor 2 |
| PDE11A | phosphodiesterase 11A |
| PRIMA1 | proline-rich membrane anchor 1 |
| SFRP5 | secreted frizzled-related protein 5 |
| SLC6A4 | solute carrier family 6 member 4 |
| SNCAIP | synuclein alpha interacting protein |
| STOX1 | storkhead box 1 |
| UNC5D | unc-5 netrin receptor D |
| XIRP2 | xin actin-binding repeat containing 2 |
| XRCC2 | X-ray repair cross-complementing 2 |
| Differentially Expressed Secreted Proteins | ||||
|---|---|---|---|---|
| Gene Symbol | 8 h | 24 h | 48 h | 72 h |
| CCL4 | ↑ | ↑ | ||
| HBEGF | ↑ | ↑ | ||
| CXCL8 | ↑ | ↑ | ||
| NPPB | ↑ | ↑ | ↑ | |
| SERPINE1 | ↑ | ↑ | ↑ | |
| MMP1 | ↓ | |||
| CCL3 | ↑ | |||
| CXCL1 | ↑ | |||
| TNFRSF11B | ↑ | |||
| CHI3L1 | ↑ | ↑ | ||
| NPPA | ↑ | ↑ | ||
| CCL20 | ↑ | ↑ | ||
| RARRES2 | ↑ | ↑ | ||
| CCL2 | ↑ | |||
| LDLR | ↑ | |||
| PRSS8 | ↑ | ↑ | ||
| VEGFA | ↑ | ↑ | ||
| PGF | ↑ | ↑ | ||
| COL1A1 | ↓ | |||
| TNFRSF10B | ↑ | |||
| HMOX1 | ↑ | |||
| HSPG2 | ↑ | |||
| THBD | ↑ | |||
| Correlation between mRNA and Protein Expression after ET-1 Stimulation | |||
|---|---|---|---|
| Gene Symbol | No Time-Shift | Time-Shifted | |
| CCL2 | 0.31 | 0.95 | Increased correlation |
| CCL20 | 0.31 | 1 | |
| CCL3 | 0.42 | 0.99 | |
| CCL4 | 0.62 | 1 | |
| CHI3L1 | 0.34 | 0.77 | |
| COL1A1 | 0.17 | 0.88 | |
| CXCL8 | 0.11 | 0.99 | |
| HMOX1 | 0.03 | 0.56 | |
| HSPG2 | 0.26 | 0.88 | |
| LDLR | −0.35 | 0.75 | |
| MMP1 | 0.43 | 0.7 | |
| NPPB | 0.90 | 0.99 | |
| PRSS8 | 0.92 | 0.99 | |
| RARRES2 | 0.72 | 0.93 | |
| SERPINE1 | 0.83 | 0.93 | |
| THBD | 0.46 | 0.54 | |
| TNFRSF10B | 0.48 | 0.87 | |
| TNFRSF11B | −0.38 | 0.59 | |
| CXCL1 | 0.77 | 0.42 | Decreased correlation |
| HBEGF | 0.95 | 0.61 | |
| NPPA | 0.94 | 0.29 | |
| PGF | −0.13 | −0.99 | |
| VEGFA | 0.75 | −0.96 | |
Publisher’s Note: MDPI stays neutral with regard to jurisdictional claims in published maps and institutional affiliations. |
© 2022 by the authors. Licensee MDPI, Basel, Switzerland. This article is an open access article distributed under the terms and conditions of the Creative Commons Attribution (CC BY) license (https://creativecommons.org/licenses/by/4.0/).
Share and Cite
Johansson, M.; Ulfenborg, B.; Andersson, C.X.; Heydarkhan-Hagvall, S.; Jeppsson, A.; Sartipy, P.; Synnergren, J. Multi-Omics Characterization of a Human Stem Cell-Based Model of Cardiac Hypertrophy. Life 2022, 12, 293. https://doi.org/10.3390/life12020293
Johansson M, Ulfenborg B, Andersson CX, Heydarkhan-Hagvall S, Jeppsson A, Sartipy P, Synnergren J. Multi-Omics Characterization of a Human Stem Cell-Based Model of Cardiac Hypertrophy. Life. 2022; 12(2):293. https://doi.org/10.3390/life12020293
Chicago/Turabian StyleJohansson, Markus, Benjamin Ulfenborg, Christian X. Andersson, Sepideh Heydarkhan-Hagvall, Anders Jeppsson, Peter Sartipy, and Jane Synnergren. 2022. "Multi-Omics Characterization of a Human Stem Cell-Based Model of Cardiac Hypertrophy" Life 12, no. 2: 293. https://doi.org/10.3390/life12020293
APA StyleJohansson, M., Ulfenborg, B., Andersson, C. X., Heydarkhan-Hagvall, S., Jeppsson, A., Sartipy, P., & Synnergren, J. (2022). Multi-Omics Characterization of a Human Stem Cell-Based Model of Cardiac Hypertrophy. Life, 12(2), 293. https://doi.org/10.3390/life12020293

