Argon Humidification Exacerbates Antimicrobial and Anti-MRSA kINPen Plasma Activity
Abstract
1. Introduction
2. Materials and Methods
2.1. Culture of Microorganisms
2.2. Feed Gas Alterations and Gas Plasma Treatment of Microorganisms
2.3. Flow Cytometry
2.4. Antimicrobial Efficacy Using Agar Plates
2.5. ROS Analysis
2.6. Statistical Analysis
3. Results
3.1. Comparison of Plasma Jet Feed Gas Admixtures for Abolishing Microbial Growth
3.2. Comparison of Plasma Jet Feed Gas Admixtures for Inhibition Zones and Abolishing CFU
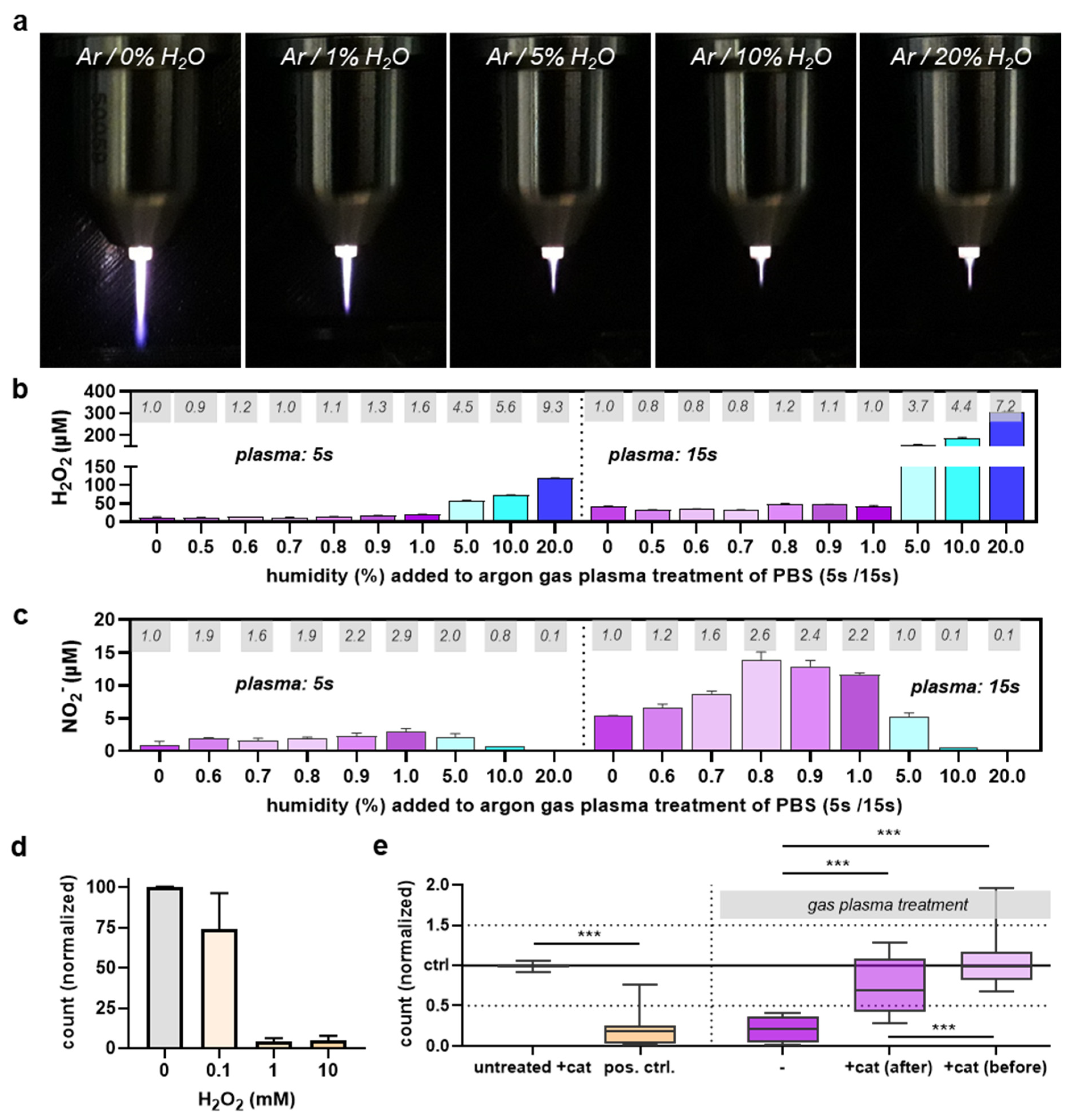
3.3. ROS and RNS Analysis
4. Discussion
Author Contributions
Funding
Institutional Review Board Statement
Informed Consent Statement
Data Availability Statement
Acknowledgments
Conflicts of Interest
References
- Cierny, G., 3rd; DiPasquale, D. Treatment of Chronic Infection. J. Am. Acad. Orthop. Surg. 2006, 14, S105–S110. [Google Scholar] [CrossRef] [PubMed]
- Percival, S.L.; Bowler, P.G. Biofilms and Their Potential Role in Wound Healing. Wounds-A Compend. Clin. Res. Pract. 2004, 16, 234–240. [Google Scholar]
- Gould, L.; Abadir, P.; Brem, H.; Carter, M.; Conner-Kerr, T.; Davidson, J.; DiPietro, L.; Falanga, V.; Fife, C.; Gardner, S.; et al. Chronic Wound Repair and Healing in Older Adults: Current Status and Future Research. J. Am. Geriatr. Soc. 2015, 63, 427–438. [Google Scholar] [CrossRef]
- Marola, S.; Ferrarese, A.; Solej, M.; Enrico, S.; Nano, M.; Martino, V. Management of Venous Ulcers: State of the Art. Int. J. Surg. 2016, 33 (Suppl. S1), S132–S134. [Google Scholar] [CrossRef]
- Boateng, J.; Catanzano, O. Advanced Therapeutic Dressings for Effective Wound Healing—A Review. J. Pharm. Sci. 2015, 104, 3653–3680. [Google Scholar] [CrossRef] [PubMed]
- Bowler, P.G. Wound Pathophysiology, Infection and Therapeutic Options. Ann. Med. 2002, 34, 419–427. [Google Scholar] [CrossRef]
- Bekeschus, S.; Schmidt, A.; Weltmann, K.-D.; von Woedtke, T. The Plasma Jet Kinpen—A Powerful Tool for Wound Healing. Clin. Plasma Med. 2016, 4, 19. [Google Scholar] [CrossRef]
- Isbary, G.; Heinlin, J.; Shimizu, T.; Zimmermann, J.L.; Morfill, G.; Schmidt, H.U.; Monetti, R.; Steffes, B.; Bunk, W.; Li, Y.; et al. Successful and Safe Use of 2 Min Cold Atmospheric Argon Plasma in Chronic Wounds: Results of a Randomized Controlled Trial. Br. J. Dermatol. 2012, 167, 404–410. [Google Scholar] [CrossRef]
- Isbary, G.; Morfill, G.; Schmidt, H.U.; Georgi, M.; Ramrath, K.; Heinlin, J.; Karrer, S.; Landthaler, M.; Shimizu, T.; Steffes, B.; et al. A First Prospective Randomized Controlled Trial to Decrease Bacterial Load Using Cold Atmospheric Argon Plasma on Chronic Wounds in Patients. Br. J. Dermatol. 2010, 163, 78–82. [Google Scholar] [CrossRef]
- Stratmann, B.; Costea, T.C.; Nolte, C.; Hiller, J.; Schmidt, J.; Reindel, J.; Masur, K.; Motz, W.; Timm, J.; Kerner, W.; et al. Effect of Cold Atmospheric Plasma Therapy vs. Standard Therapy Placebo on Wound Healing in Patients with Diabetic Foot Ulcers: A Randomized Clinical Trial. JAMA Netw. Open 2020, 3, e2010411. [Google Scholar] [CrossRef]
- Bekeschus, S.; von Woedtke, T.; Emmert, S.; Schmidt, A. Medical Gas Plasma-Stimulated Wound Healing: Evidence and Mechanisms. Redox Biol. 2021, 46, 102116. [Google Scholar] [CrossRef] [PubMed]
- Graves, D.B. The Emerging Role of Reactive Oxygen and Nitrogen Species in Redox Biology and Some Implications for Plasma Applications to Medicine and Biology. J. Phys. D-Appl. Phys. 2012, 45, 263001. [Google Scholar] [CrossRef]
- Laroussi, M. Sterilization of Contaminated Matter with an Atmospheric Pressure Plasma. IEEE Trans. Plasma Sci. 1996, 24, 1188. [Google Scholar] [CrossRef]
- Laroussi, M. The Biomedical Applications of Plasma: A Brief History of the Development of a New Field of Research. IEEE Trans. Plasma Sci. 2008, 36, 1612. [Google Scholar] [CrossRef]
- Brandenburg, R.; Lange, H.; von Woedtke, T.; Stieber, M.; Kindel, E.; Ehlbeck, J.; Weltmann, K.D. Antimicrobial Effects of Uv and Vuv Radiation of Nonthermal Plasma Jets. IEEE Trans. Plasma Sci. 2009, 37, 877. [Google Scholar] [CrossRef]
- Jablonowski, H.; Bussiahn, R.; Hammer, M.U.; Weltmann, K.D.; von Woedtke, T.; Reuter, S. Impact of Plasma Jet Vacuum Ultraviolet Radiation on Reactive Oxygen Species Generation in Bio-Relevant Liquids. Phys. Plasmas 2015, 22, 122008. [Google Scholar] [CrossRef]
- Bourke, P.; Ziuzina, D.; Han, L.; Cullen, P.J.; Gilmore, B.F. Microbiological Interactions with Cold Plasma. J. Appl. Microbiol. 2017, 123, 308–324. [Google Scholar] [CrossRef]
- Ma, C.; Nikiforov, A.; De Geyter, N.; Morent, R.; Ostrikov, K. Plasma for Biomedical Decontamination: From Plasma-Engineered to Plasma-Active Antimicrobial Surfaces. Curr. Opin. Chem. Eng. 2022, 36, 100764. [Google Scholar] [CrossRef]
- Hahn, V.; Grollmisch, D.; Bendt, H.; von Woedtke, T.; Nestler, B.; Weltmann, K.-D.; Gerling, T. Concept for Improved Handling Ensures Effective Contactless Plasma Treatment of Patients with Kinpen® Med. Appl. Sci. 2020, 10, 6133. [Google Scholar] [CrossRef]
- Matthes, R.; Bekeschus, S.; Bender, C.; Koban, I.; Hubner, N.O.; Kramer, A. Pilot-Study on the Influence of Carrier Gas and Plasma Application (Open Resp. Delimited) Modifications on Physical Plasma and Its Antimicrobial Effect against Pseudomonas Aeruginosa and Staphylococcus Aureus. GMS Krankenhhyg Interdiszip 2012, 7, 1. [Google Scholar] [CrossRef]
- Schmidt-Bleker, A.; Bansemer, R.; Reuter, S.; Weltmann, K.-D. How to Produce an Nox- Instead of Ox-Based Chemistry with a Cold Atmospheric Plasma Jet. Plasma Process. Polym. 2016, 13, 1120. [Google Scholar] [CrossRef]
- Wende, K.; Williams, P.; Dalluge, J.; Gaens, W.V.; Aboubakr, H.; Bischof, J.; von Woedtke, T.; Goyal, S.M.; Weltmann, K.D.; Bogaerts, A.; et al. Identification of the Biologically Active Liquid Chemistry Induced by a Nonthermal Atmospheric Pressure Plasma Jet. Biointerphases 2015, 10, 029518. [Google Scholar] [CrossRef]
- Bekeschus, S.; Schmidt, A.; Niessner, F.; Gerling, T.; Weltmann, K.D.; Wende, K. Basic Research in Plasma Medicine—A Throughput Approach from Liquids to Cells. J. Vis. Exp. 2017, 129, e56331. [Google Scholar] [CrossRef] [PubMed]
- Reuter, S.; von Woedtke, T.; Weltmann, K.D. The Kinpen-a Review on Physics and Chemistry of the Atmospheric Pressure Plasma Jet and Its Applications. J. Phys. D-Appl. Phys. 2018, 51, 233001. [Google Scholar] [CrossRef]
- Miebach, L.; Freund, E.; Cecchini, A.L.; Bekeschus, S. Conductive Gas Plasma Treatment Augments Tumor Toxicity of Ringer’s Lactate Solutions in a Model of Peritoneal Carcinomatosis. Antioxidants 2022, 11, 1439. [Google Scholar] [CrossRef] [PubMed]
- Miebach, L.; Freund, E.; Clemen, R.; Kersting, S.; Partecke, L.I.; Bekeschus, S. Gas Plasma-Oxidized Sodium Chloride Acts via Hydrogen Peroxide in a Model of Peritoneal Carcinomatosis. Proc. Natl. Acad. Sci. USA 2022, 119, e2200708119. [Google Scholar] [CrossRef]
- Kirkman, H.N.; Gaetani, G.F. Catalase: A Tetrameric Enzyme with Four Tightly Bound Molecules of Nadph. Proc. Natl. Acad. Sci. USA 1984, 81, 4343–4347. [Google Scholar] [CrossRef]
- Stoffels, E.; Kieft, I.E.; Sladek, R.E.J.; Bedem, L.J.M.v.d.; Laan, E.P.V.D.; Steinbuch, M. Plasma Needle Forin Vivomedical Treatment: Recent Developments and Perspectives. Plasma Sources Sci. Technol. 2006, 15, S169. [Google Scholar] [CrossRef]
- Bekeschus, S.; Clemen, R.; Niessner, F.; Sagwal, S.K.; Freund, E.; Schmidt, A. Medical Gas Plasma Jet Technology Targets Murine Melanoma in an Immunogenic Fashion. Adv. Sci. 2020, 7, 1903438. [Google Scholar] [CrossRef]
- Lu, P.; Boehm, D.; Bourke, P.; Cullen, P.J. Achieving Reactive Species Specificity within Plasma-Activated Water through Selective Generation Using Air Spark and Glow Discharges. Plasma Process. Polym. 2017, 14, 1600207. [Google Scholar] [CrossRef]
- Koban, I.; Matthes, R.; Hübner, N.-O.; Welk, A.; Meisel, P.; Holtfreter, B.; Sietmann, R.; Kindel, E.; Weltmann, K.-D.; Kramer, A.; et al. Treatment of Candida albicans biofilms with Low-Temperature Plasma Induced by Dielectric Barrier Discharge and Atmospheric Pressure Plasma Jet. New J. Phys. 2010, 12, 073039. [Google Scholar] [CrossRef]
- Dijksteel, G.S.; Ulrich, M.M.W.; Vlig, M.; Sobota, A.; Middelkoop, E.; Boekema, B. Safety and Bactericidal Efficacy of Cold Atmospheric Plasma Generated by a Flexible Surface Dielectric Barrier Discharge Device against Pseudomonas Aeruginosa in Vitro and in Vivo. Ann. Clin. Microbiol. Antimicrob. 2020, 19, 37. [Google Scholar] [CrossRef] [PubMed]
- Reuter, S.; Winter, J.; Iseni, S.; Schmidt-Bleker, A.; Dunnbier, M.; Masur, K.; Wende, K.; Weltmann, K.-D. The Influence of Feed Gas Humidity Versus Ambient Humidity on Atmospheric Pressure Plasma Jet-Effluent Chemistry and Skin Cell Viability. Plasma Sci. IEEE Trans. 2014, 43, 3185–3192. [Google Scholar] [CrossRef]
- Winter, J.; Nishime, T.M.C.; Glitsch, S.; Luhder, H.; Weltmann, K.D. On the Development of a Deployable Cold Plasma Endoscope. Contrib. Plasma Phys. 2018, 58, 404. [Google Scholar] [CrossRef]
- Winter, J.; Tresp, H.; Hammer, M.U.; Iseni, S.; Kupsch, S.; Schmidt-Bleker, A.; Wende, K.; Dunnbier, M.; Masur, K.; Weltmannan, K.D.; et al. Tracking Plasma Generated H2o2 from Gas into Liquid Phase and Revealing Its Dominant Impact on Human Skin Cells. J. Phys. D-Appl. Phys. 2014, 47, 285401. [Google Scholar] [CrossRef]
- Winter, J.; Wende, K.; Masur, K.; Iseni, S.; Dunnbier, M.; Hammer, M.U.; Tresp, H.; Weltmann, K.D.; Reuter, S. Feed Gas Humidity: A Vital Parameter Affecting a Cold Atmospheric-Pressure Plasma Jet and Plasma-Treated Human Skin Cells. J. Phys. D-Appl. Phys. 2013, 46, 295401. [Google Scholar] [CrossRef]
- Bourke, P.; Ziuzina, D.; Boehm, D.; Cullen, P.J.; Keener, K. The Potential of Cold Plasma for Safe and Sustainable Food Production. Trends Biotechnol. 2018, 36, 615–626. [Google Scholar] [CrossRef]
- Freund, E.; Bekeschus, S. Gas Plasma-Oxidized Liquids for Cancer Treatment: Preclinical Relevance, Immuno-Oncology, and Clinical Obstacles. IEEE Trans. Radiat. Plasma Med. Sci. 2021, 5, 761. [Google Scholar] [CrossRef]
- Sies, H. Role of Metabolic H2o2 Generation: Redox Signaling and Oxidative Stress. J. Biol. Chem. 2014, 289, 8735–8741. [Google Scholar] [CrossRef]
- Daeschlein, G.; Scholz, S.; Arnold, A.; von Podewils, S.; Haase, H.; Emmert, S.; von Woedtke, T.; Weltmann, K.D.; Junger, M. In Vitro Susceptibility of Important Skin and Wound Pathogens against Low Temperature Atmospheric Pressure Plasma Jet (Appj) and Dielectric Barrier Discharge Plasma (Dbd). Plasma Process. Polym. 2012, 9, 380. [Google Scholar] [CrossRef]
- Gorbanev, Y.; Golda, J.; der Gathen, V.S.-V.; Bogaerts, A. Applications of the Cost Plasma Jet: More Than a Reference Standard. Plasma 2019, 2, 316. [Google Scholar] [CrossRef]
- Bekeschus, S.; Wende, K.; Hefny, M.M.; Rodder, K.; Jablonowski, H.; Schmidt, A.; Woedtke, T.V.; Weltmann, K.D.; Benedikt, J. Oxygen Atoms Are Critical in Rendering Thp-1 Leukaemia Cells Susceptible to Cold Physical Plasma-Induced Apoptosis. Sci. Rep. 2017, 7, 2791. [Google Scholar] [CrossRef] [PubMed]




Disclaimer/Publisher’s Note: The statements, opinions and data contained in all publications are solely those of the individual author(s) and contributor(s) and not of MDPI and/or the editor(s). MDPI and/or the editor(s) disclaim responsibility for any injury to people or property resulting from any ideas, methods, instructions or products referred to in the content. |
© 2023 by the authors. Licensee MDPI, Basel, Switzerland. This article is an open access article distributed under the terms and conditions of the Creative Commons Attribution (CC BY) license (https://creativecommons.org/licenses/by/4.0/).
Share and Cite
Clemen, R.; Singer, D.; Skowski, H.; Bekeschus, S. Argon Humidification Exacerbates Antimicrobial and Anti-MRSA kINPen Plasma Activity. Life 2023, 13, 257. https://doi.org/10.3390/life13020257
Clemen R, Singer D, Skowski H, Bekeschus S. Argon Humidification Exacerbates Antimicrobial and Anti-MRSA kINPen Plasma Activity. Life. 2023; 13(2):257. https://doi.org/10.3390/life13020257
Chicago/Turabian StyleClemen, Ramona, Debora Singer, Henry Skowski, and Sander Bekeschus. 2023. "Argon Humidification Exacerbates Antimicrobial and Anti-MRSA kINPen Plasma Activity" Life 13, no. 2: 257. https://doi.org/10.3390/life13020257
APA StyleClemen, R., Singer, D., Skowski, H., & Bekeschus, S. (2023). Argon Humidification Exacerbates Antimicrobial and Anti-MRSA kINPen Plasma Activity. Life, 13(2), 257. https://doi.org/10.3390/life13020257

