Hiccups, Hypersalivation, Hallucinations in Parkinson’s Disease: New Insights, Mechanisms, Pathophysiology, and Management
Abstract
1. Hiccups in Parkinson’s Disease (PD)
1.1. Definition: What Are Hiccups?
1.2. Prevalence of Hiccups
Prevalence in General vs. in Parkinson’s Disease—Methodology
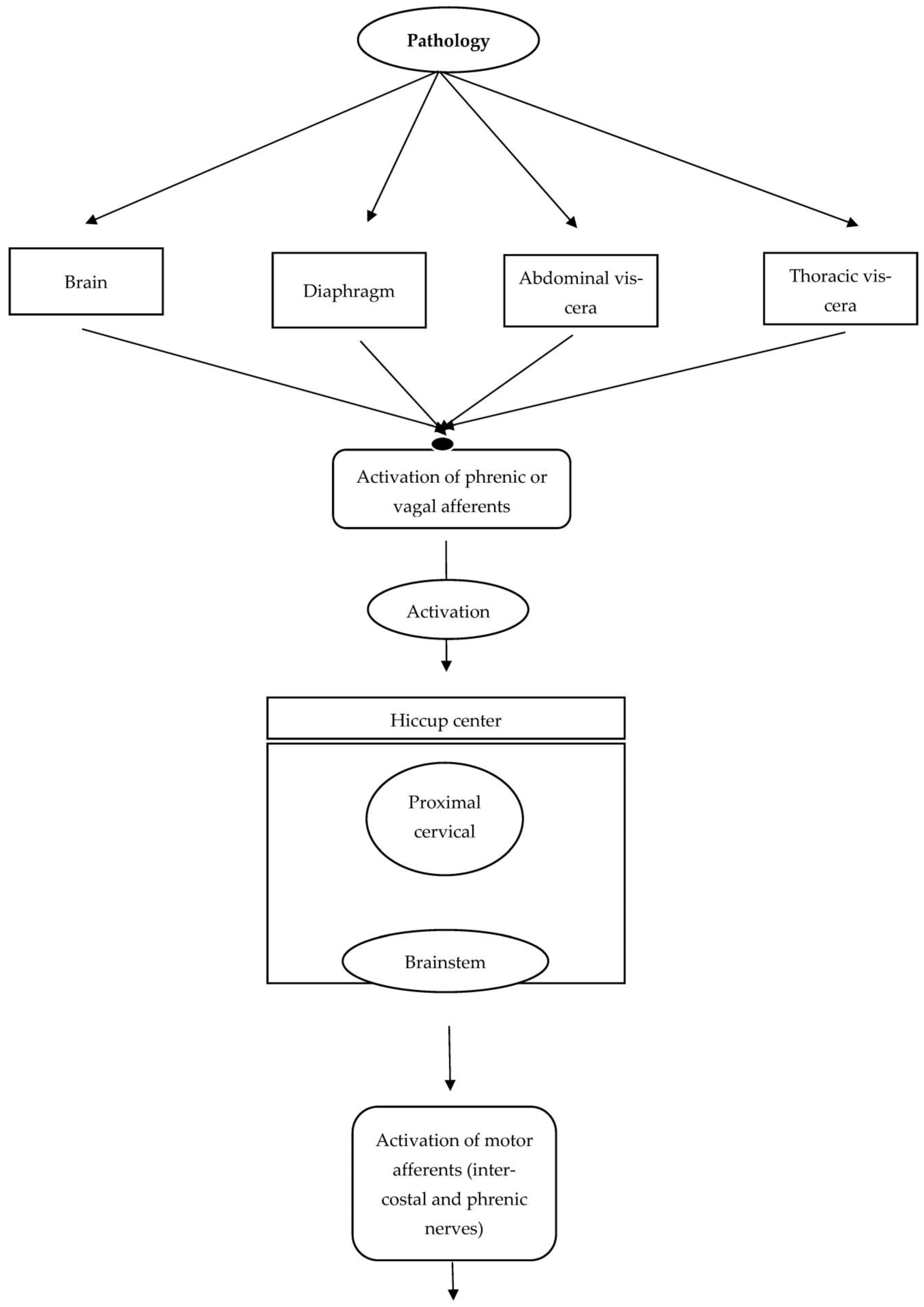
1.3. Pathophysiology of Hiccups
1.4. Management of Hiccups in Parkinson’s Disease
1.4.1. Conservative Management
1.4.2. Pharmacological Management
Hiccups in General and Cancer Patients
What Do the Guidelines Say?
1.4.3. Pharmacotherapy
1.5. Management of Intractable Hiccups
2. Hypersalivation in Parkinson’s Disease
2.1. Definition
2.2. Prevalence
2.3. Pathophysiology
2.4. Assessment
2.5. History Taking
2.6. Physical Examination
2.7. Can We Quantify or Measure Hypersalivation?
2.8. Complications
2.9. Treatment of Sialorrhea in Parkinson’s Disease
Conservative Approach
2.10. Pharmacological Management
2.11. Botulinum Therapy for Sialorrhea
How Does Botulinum Toxin Work?
2.12. Invasive Approaches
2.12.1. Surgical Options
2.12.2. Radiation Therapy
2.12.3. Speech Therapy
2.12.4. Prosthetic (Oral) Equipment
2.12.5. What Do the Guidelines Say?
3. Hallucinations in Parkinson’s Disease
3.1. Definition and Types
3.2. Prevalence (General vs. Parkinson’s Disease)
3.3. Etiopathology—The Role of Neurotransmitters and Neuronal Drivers
3.4. Management of Hallucinations in Parkinson’s Disease
3.4.1. Conservative Strategies
3.4.2. Psychoeducation
3.4.3. Cognitive Behavioural Therapy (CBT)
3.4.4. Pharmacological Options
4. Conclusions
Author Contributions
Funding
Conflicts of Interest
References
- Cole, J.A.; Plewa, M. Singultus; Stat Pearls: Treasure Island, FL, USA, 2022. [Google Scholar]
- Carbone, M.G.; Tagliarini, C.; Della Rocca, F.; Flamini, W.; Pagni, G.; Tripodi, B.; Marazziti, D.; Maremmani, I. Protracted Hiccups Induced by Aripiprazole and Regressed after Administration of Gabapentin. Case Rep. Psychiatry 2021, 2021, 1–7. [Google Scholar] [CrossRef]
- Chang, F.-Y.; Lu, C.-L. Hiccup: Mystery, Nature, and Treatment. J. Neurogastroenterol. Motil. 2012, 18, 123–130. [Google Scholar] [CrossRef] [PubMed]
- Liaw, C.-C.; Wang, C.H.; Chang, H.K.; Wang, H.M.; Huang, J.S.; Lin, Y.C.; Chen, J.S. Cisplatin-Related Hiccups: Male Predominance, Induction by Dexamethasone, and Protection Against Nausea and Vomiting. J. Pain Symptom Manag. 2005, 30, 359–366. [Google Scholar] [CrossRef] [PubMed]
- Steger, M.; Schneemann, M.; Fox, M. Systemic review: The pathogenesis and pharmacological treatment of hiccups. Aliment. Pharmacol. Ther. 2015, 42, 1037–1050. [Google Scholar] [CrossRef] [PubMed]
- Sahoo, A.; Singh, S. Coronary artery disease presenting as intractable hiccups: An unclear mechanism. J. Geriatr. Cardiol. 2021, 18, 398–399. [Google Scholar]
- Emekli, A.S.; Hanagasi, H. Dopamine agonist-associated hiccup in Parkinson’s Disease: A case report. Arch. Neuropsychiatry 2019, 58, 253–254. [Google Scholar] [CrossRef]
- DelRosso, L.; Hoque, R. A Case of Obstructive Sleep Apnea, Gastroesophageal Reflux Disease, and Chronic Hiccups: Will CPAP Help? J. Clin. Sleep Med. 2013, 9, 92–95. [Google Scholar] [CrossRef]
- Woelk, C.J. Managing hiccups. Can. Fam. Physician 2011, 57, e198–e201. [Google Scholar]
- Menon, M. Gabapentin in the treatment of persistent hiccups in advanced malignancy. Indian J. Palliat. Care 2012, 18, 138–140. [Google Scholar] [CrossRef]
- NICE. Hiccups; NICE: London, UK, 2022. [Google Scholar]
- Lee, J.H.; Kim, T.Y.; Lee, H.W.; Choi, Y.S.; Moon, S.Y.; Cheong, Y.K. Treatment of Intractable Hiccups with an Oral Agent Monotherapy of Baclofen—A Case Report. Korean J. Pain 2010, 23, 42–45. [Google Scholar] [CrossRef]
- Quiroga, J.B.; García, J.; Guedes, J. Hiccups: A common problem with some unusual causes and cures. Br. J. Gen. Pract. 2016, 66, 584–586. [Google Scholar] [CrossRef]
- Lakraj, A.; Moghimi, N.; Jabbari, B. Sialorrhea: Anatomy, Pathophysiology and Treatment with Emphasis on the Role of Botulinum Toxins. Toxins 2013, 5, 1010–1031. [Google Scholar] [CrossRef] [PubMed]
- Pearson, I.; Glasmacher, S.A.; Newton, J.; Beswick, E.; Mehta, A.R.; Davenport, R.; Chandran, S.; Pal, S.; CARE-MND Consortium. The Prevalence and Management of Saliva Problems in Motor Neuron Disease: A 4-Year Analysis of the Scottish Motor Neuron Disease Register. Neurodegener. Dis. 2020, 20, 147–152. [Google Scholar] [CrossRef] [PubMed]
- Morgante, F.; Bavikatte, G.; Anwar, F.; Mohamed, B. The burden of sialorrhoea in chronic neurological conditions: Current treatment options and the role of incobotulinumtoxinA (Xeomin®). Ther. Adv. Neurol. Disord. 2019, 12, 1756286419888601. [Google Scholar] [CrossRef]
- Miller, N.; Walshe, M.; Walker, R. Sialorrhea in Parkinson’s disease: Prevalence, impact, and management strategies. Res. Rev. Park. 2019, 9, 17–28. [Google Scholar] [CrossRef]
- Arboleda-Montealegre, G.Y.; Cano-de-la-Cuerda, R.; Fernández-de-Las-Peñas, C.; Sanchez-Camarero, C.; Ortega-Santiago, R. Drooling, Swallowing Difficulties and Health-Related Quality of Life in Parkinson’s Disease Patients. Int. J. Environ. Res. Public Health 2021, 18, 8138. [Google Scholar] [CrossRef]
- Meningaud, J.-P.; Pitak-Arnnop, P.; Chikhani, L.; Bertrand, J.C. Drooling of saliva: A review of the etiology and management options. Oral Surg. Oral Med. Oral Pathol. Oral Radiol. Endodontol. 2006, 101, 48–57. [Google Scholar] [CrossRef]
- Pedersen, A.M.L.; Sørensen, C.E.; Proctor, G.B.; Carpenter, G.H. Salivary functions in mastication, taste and textural perception, swallowing and initial digestion. Oral Dis. 2018, 24, 1399–1416. [Google Scholar] [CrossRef] [PubMed]
- Srivanitchapoom, P.; Pandey, S.; Hallett, M. Drooling in Parkinson’s disease: A review. Park. Relat. Disord. 2014, 20, 1109–1118. [Google Scholar] [CrossRef]
- Holden, S.K.; Finseth, T.; Sillau, S.H.; Berman, B.D. Progression of MDS-UPDRS Scores Over Five Years in De Novo Parkinson Disease from the Parkinson’s Progression Markers Initiative Cohort. Mov. Disord. Clin. Pract. 2018, 5, 47–53. [Google Scholar] [CrossRef]
- Bagheri, H.; Damase-Michel, C.; Lapeyre-Mestre, M.; Cismondo, S.; O’Connell, D.; Senard, J.M.; Rascol, O.; Montastruc, J.L. A study of salivary secretion in Parkinson’s disease. Clin. Neuropharmacol. 1999, 22, 213–215. [Google Scholar]
- Poirier, A.-A.; Aubé, B.; Côté, M.; Morin, N.; Di Paolo, T.; Soulet, D. Gastrointestinal Dysfunctions in Parkinson’s Disease: Symptoms and Treatments. Park. Dis. 2016, 2016, 1–23. [Google Scholar] [CrossRef] [PubMed]
- Solismaa, A.; Kampman, O.; Seppälä, N.; Viikki, M.; Mäkelä, K.M.; Mononen, N.; Lehtimäki, T.; Leinonen, E. Polymorphism in alpha 2A adrenergic receptor gene is associated with sialorrhea in schizophrenia patients on clozapine treatment. Hum. Psychopharmacol. Clin. Exp. 2014, 29, 336–341. [Google Scholar] [CrossRef] [PubMed]
- Adadan Güvenç, I. Sialorrhea: A Guide to Etiology, Assessment, and Management. In Salivary Glands—New Approaches in Diagnostics and Treatment; IntechOpen: London, UK, 2019. [Google Scholar]
- Sharma, P.; Morgan, J.; Sethi, K. Hiccups associated with dopamine agonists in Parkinson’s disease. Neurology 2006, 66, 774. [Google Scholar] [CrossRef] [PubMed]
- Sforza, E.; Onesimo, R.; Leoni, C.; Giorgio, V.; Proli, F.; Notaro, F.; Kuczynska, E.M.; Cerchiari, A.; Selicorni, A.; Rigante, D.; et al. Drooling outcome measures in pediatric disability: A systematic review. Eur. J. Pediatr. 2022, 181, 2575–2592. [Google Scholar] [CrossRef]
- Van Hulst, K.; Van Der Burg, J.J.; Jongerius, P.H.; Geurts, A.C.; Erasmus, C.E. Changes in severity and impact of drooling after submandibular gland botulinum neurotoxin A injections in children with neurodevelopmental disabilities. Dev. Med. Child Neurol. 2019, 62, 354–362. [Google Scholar] [CrossRef]
- Evatt, M.L.; Chaudhuri, K.R.; Chou, K.L.; Cubo, E.; Hinson, V.; Kompoliti, K.; Yang, C.; Poewe, W.; Rascol, O.; Sampaio, C.; et al. Dysautonomia rating scales in Parkinson’s disease: Sialorrhea, dysphagia, and constipation-Critique and recommendations by movement disorders task force on rating scales for Parkinson’s disease. Mov. Disord. 2009, 24, 635–646. [Google Scholar] [CrossRef]
- Nascimento, D.; Carmona, J.; Mestre, T.; Ferreira, J.J.; Guimarães, I. Drooling rating scales in Parkinson’s disease: A systematic review. Park. Relat. Disord. 2021, 91, 173–180. [Google Scholar] [CrossRef]
- Bavikatte, G.; Sit, P.; Hassoon, A. Management of drooling of saliva. BJMP 2012, 5, 1–6. [Google Scholar]
- Won, J.H.; Byun, S.J.; Oh, B.M.; Park, S.J.; Seo, H.G. Risk and mortality of aspiration pneumonia in Parkinson’s disease: A nationwide database study. Sci. Rep. 2021, 11, 6597. [Google Scholar] [CrossRef]
- Mizuhashi, F.; Koide, K.; Toya, S.; Nashida, T. Measurement of Oral Moisture on Oral Dryness Patients. Geriatrics 2020, 5, 28. [Google Scholar] [CrossRef] [PubMed]
- Serrera-Figallo, M.A.; Ruiz-de-León-Hernández, G.; Torres-Lagares, D.; Castro-Araya, A.; Torres-Ferrerosa, O.; Hernández-Pacheco, E.; Gutierrez-Perez, J.L. Use of Botulinum Toxin in Orofacial Clinical Practice. Toxins 2020, 12, 112. [Google Scholar] [CrossRef] [PubMed]
- Hockstein, N.G.; Samadi, D.S.; Gendron, K.; Handler, S.D. Sialorrhea: A management challenge. Am. Fam. Physician 2004, 69, 2628–2634. [Google Scholar] [PubMed]
- Van der Poorten, T.; De Hert, M. The sublingual use of atropine in the treatment of clozapine-induced sialorrhea: A systematic review. Clin. Case Rep. 2019, 7, 2108–2113. [Google Scholar] [CrossRef] [PubMed]
- Alhajj, M.; Babos, M. Physiology, Salivation; Stat Pearls: Treasure Island, FL, USA, 2022. [Google Scholar]
- Ruiz-Roca, J.; Pons-Fuster, E.; Lopez-Jornet, P. Effectiveness of the Botulinum Toxin for Treating Sialorrhea in Patients with Parkinson’s Disease: A Systematic Review. J. Clin. Med. 2019, 8, 317. [Google Scholar] [CrossRef] [PubMed]
- Pal, P.K.; Calne, D.B.; Calne, S.; Tsui, J.K. Botulinum toxin A as a treatment for drooling saliva in PD. Neurology 2000, 54, 244. [Google Scholar] [CrossRef]
- Vashishta, R.; Nguyen, S.A.; White, D.R.; Gillespie, M.B. Botulinum Toxin for the Treatment of Sialorrhea. Otolaryngol. Head Neck Surg. 2012, 148, 191–196. [Google Scholar] [CrossRef]
- Reed, J.; Mans, C.; Brietzke, S. Surgical Management of Drooling. Arch. Otolaryngol. Head Neck Surg. 2009, 135, 924–931. [Google Scholar] [CrossRef] [PubMed]
- Formeister, E.J.; Dahl, J.P.; Rose, A. Surgical management of chronic sialorrhea in pediatric patients: 10-year experience from one tertiary care institution. Int. J. Pediatr. Otorhinolaryngol. 2014, 78, 1387–1392. [Google Scholar] [CrossRef]
- Yano, J.; Nagami, S.; Yokoyama, T.; Nakamura, K.; Kobayashi, M.; Odan, Y.; Hikasa, M.; Hanayama, K.; Fukunaga, S. Effects of Tongue-Strengthening Self-Exercises in Healthy Older Adults: A Non-Randomized Controlled Trial. Dysphagia 2020, 36, 925–935. [Google Scholar] [CrossRef]
- NICE. Appraisal of Clostridium Botulinum Neurotoxin Type A for Treatment; NICE: London, UK, 2018. [Google Scholar]
- Badcock JCBadcock, J.C.; Larøi, F.; Kamp, K.; Kelsall-Foreman, I.; Bucks, R.S.; Weinborn, M.; Begemann, M.; Taylor, J.P.; Collerton, D.; O’Brien, J.T.; et al. Hallucinations in Older Adults: A Practical Review. Schizophr. Bull. 2020, 46, 1382–1395. [Google Scholar] [CrossRef]
- Lim, A.; Hoek, H.W.; Deen, M.L.; Blom, J.D.; GROUP Investigators. Prevalence and classification of hallucinations in multiple sensory modalities in schizophrenia spectrum disorders. Schizophr. Res. 2016, 176, 493–499. [Google Scholar] [CrossRef] [PubMed]
- O’Brien, J.; Taylor, J.P.; Ballard, C.; Barker, R.A.; Bradley, C.; Burns, A.; Collerton, D.; Dave, S.; Dudley, R.; Francis, P.; et al. Visual hallucinations in neurological and ophthalmological disease: Pathophysiology and management. J. Neurol. Neurosurg. Psychiatry 2020, 91, 512–519. [Google Scholar] [CrossRef]
- García-Ptacek, S.; García Azorín, D.; Sanchez Salmador, R.; Cuadrado, M.L.; Porta-Etessam, J. Hallucinations and aberrant perceptions are prevalent among the young healthy adult population. Neurología 2013, 28, 19–23. [Google Scholar] [CrossRef]
- Weil, R.; Reeves, S. Hallucinations in Parkinson’s disease: New insights into mechanisms and treatments. Adv. Clin. Neurosci. Rehabil. 2020, 19, 20–22. [Google Scholar] [CrossRef]
- Fenelon, G.; Thobois, S.; Bonnet, A.M.; Broussolle, E.; Tison, F. Tactile hallucinations in Parkinson’s disease. J. Neurol. 2002, 249, 1699–1703. [Google Scholar] [CrossRef]
- Lewandowski, K.E.; DePaola, J.; Camsari, G.B.; Cohen, B.M.; Ongür, D. Tactile, olfactory, and gustatory hallucinations in psychotic disorders: A descriptive study. Ann. Acad. Med. Singap. 2009, 38, 383–385. [Google Scholar] [CrossRef]
- Fenelon, G. Hallucinations in Parkinson’s disease: Prevalence, phenomenology and risk factors. Brain 2000, 123, 733–745. [Google Scholar] [CrossRef] [PubMed]
- Solla, P.; Masala, C.; Pinna, I.; Ercoli, T.; Loy, F.; Orofino, G.; Fadda, L.; Defazio, G. Frequency and Determinants of Olfactory Hallucinations in Parkinson’s Disease Patients. Brain Sci. 2021, 11, 841. [Google Scholar] [CrossRef]
- Lenka, A.; Pagonabarraga, J.; Pal, P.K.; Bejr-Kasem, H.; Kulisvesky, J. Minor hallucinations in Parkinson’s disease. Neurology 2019, 93, 259–266. [Google Scholar] [CrossRef] [PubMed]
- Diederich, N.J.; Fénelon, G.; Stebbins, G.; Goetz, C.G. Hallucinations in Parkinson’s disease. Nat. Rev. Neurol. 2009, 5, 331–342. [Google Scholar] [CrossRef] [PubMed]
- Jacob, S.N.; Nienborg, H. Monoaminergic Neuromodulation of Sensory Processing. Front. Neural Circuits 2018, 12, 51. [Google Scholar] [CrossRef]
- Onofrj, M.; Carrozzino, D.; D’Amico, A.; Di Giacomo, R.; Delli Pizzi, S.; Thomas, A.; Onofrj, V.; Taylor, J.P.; Bonanni, L. Psychosis in parkinsonism: An unorthodox approach. Neuropsychiatr. Dis. Treat. 2017, 13, 1313–1330. [Google Scholar] [CrossRef] [PubMed]
- Zarkali, A.; McColgan, P.; Leyland, L.A.; Lees, A.J.; Rees, G.; Weil, R.S. Fiber-specific white matter reductions in Parkinson hallucinations and visual dysfunction. Neurology 2020, 94, e1525–e1538. [Google Scholar] [CrossRef] [PubMed]
- Parr, T.; Friston, K. The active construction of the visual world. Neuropsychologia 2017, 104, 92–101. [Google Scholar] [CrossRef] [PubMed]
- Friedman, J.H. Pharmacological interventions for psychosis in Parkinson’s disease patients. Expert Opin. Pharmacother. 2018, 19, 499–505. [Google Scholar] [CrossRef]
- Burn, D.; Emre, M.; McKeith, I.; De Deyn, P.P.; Aarsland, D.; Hsu, C.; Lane, R. Effects of rivastigmine in patients with and without visual hallucinations in dementia associated with Parkinson’s disease. Mov. Disord. 2006, 21, 1899–1907. [Google Scholar] [CrossRef]
- Valmaggia, L.R.; van der Gaag, M.; Tarrier, N.; Pijnenborg, M.; Sloof, C.J. Cognitive-behavioral therapy for refractory psychotic symptoms of schizophrenia resistant to atypical antipsychotic edication. Br. J. Psychiatry 2005, 186, 324. [Google Scholar] [CrossRef]
- Lynch, D.; Laws, K.R.; McKennaa, P.J. Cognitive behavioural therapy for major psychiatric disorder: Does it really work. A meta-analytical review of well-controlled trials? Psychol. Med. 2010, 40, 9–24. [Google Scholar] [CrossRef]
- Rusch, N.; Angermeyer, M.C.; Corrigan, P.W. Mental illness stigma: Concepts, consequences, and initiatives to reduce stigma. Eur. Psychiatry 2005, 20, 529–539. [Google Scholar] [CrossRef]
- Garety, P.A.; Fowler, D.; Kuipers, E. Cognitive-behavioral therapy for medication resistant symptoms. Schizophr. Bull. 2000, 26, 73–86. [Google Scholar] [CrossRef] [PubMed]
- Weintraub, D.; Weintraub, D.; Chiang, C.; Kim, H.M.; Wilkinson, J.; Marras, C.; Stanislawski, B.; Mamikonyan, E.; Kales, H.C. Association of Antipsychotic Use With Mortality Risk in Patients With Parkinson Disease. JAMA Neurol. 2016, 73, 535–541. [Google Scholar] [CrossRef] [PubMed]
- Pollak, P. Clozapine in drug-induced psychosis in Parkinson’s disease: A randomized, placebo-controlled study with open follow up. J. Neurol. Neurosurg. Psychiatry 2004, 75, 689–695. [Google Scholar] [CrossRef] [PubMed]
- Cummings, J.; Isaacson, S.; Mills, R.; Williams, H.; Chi-Burris, K.; Corbett, A.; Dhall, R.; Ballard, C. Pimavanserin for patients with Parkinson’s disease psychosis: A randomized, placebo-controlled phase 3 trial. Lancet 2014, 383, 533–540. [Google Scholar] [CrossRef]
- Zoldan, J.; Friedberg, G.; Goldberg-Stern, H.; Melamed, E. Ondansetron for hallucinosis in advanced Parkinson’s disease. Lancet 1993, 341, 562–563. [Google Scholar] [CrossRef]


| Medication Type | Medication Name | Brand Name | Mechanism of Action | Safe in Parkinson’s Disease (Yes/No) | 
|---|---|---|---|---|
| Adamantanes | Amantadine | Symmetrel | Amantadine triggers norepinephrine, which eventually enhances dopamine accumulation across the endings of the nerves in the brain regions. It also antagonizes the N-methyl-D-aspartate receptor. | Yes | 
| Skeletal muscle relaxant | Baclofen | Lioresal Lyflex | Baclofen acts on the pre-synaptic neurons and inhibits their excitatory neurotransmitters. It further reduces spasticity by activating the postsynaptic neurons and potentiating their inhibitory neuronal signals. | Yes | 
| Calcium channel blocker | Nifedipine | Tensipine Valni | Nifedipine acts on the cells of the vascular smooth muscles and ceases voltage-dependent L-type calcium channels. | Yes | 
| Antiemetic | Domperidone | Motilium | Domperidone acts on the dopaminergic processes, minimizes prolactin accumulation, activates gastrointestinal peristalsis, and inhibits dopamine receptors. | Yes | 
| Corticosteroid | Dexamethasone | NeofordexGlensoludexMartapan | Dexamethasone has a protective role in Parkinson’s disease since its administration reduces the risk of damage to the nigrostriatal dopaminergic neurons. | Yes | 
| Benzodiazepine | Midazolam | Buccolam® | Benzodiazepine expands the opening of the chloride channel and increases the accumulation of GABA (γ-aminobutyric acid). | Yes | 
| Dissociative anaesthetic | Ketamine | Ketalar | Ketamine interacts with non-N-Methyl-D-Aspartate (NMDA)/NMDA receptors and the glutamate binding regions. It also reduces the accumulation of acetylcholine by blocking the activity of muscarinic/cholinergic receptors of the cholinergic neurons. | Yes | 
| Alpha-2 agonist | Dexmedetomidine | Precedex Hospira | Dexmedetomidine selectively blocks the presynaptic alpha-2 adrenoceptors which eventually reduces norepinephrine accumulation. In addition, it also reduces heart rate and blood pressure by minimizing sympathetic activity by inhibiting the postsynaptic alpha-2 adrenoceptors. | Yes | 
| Prokinetic agent | Metoclopramide | Maxolon | Metoclopramide reduces the risk of levodopa-based vomiting and nausea by interrupting the central dopamine processes. | No | 
| Antipsychotic | Haloperidol | Serenace(R) | Haloperidol actively antagonizes the corpus striatum’s postsynaptic dopamine receptors, which eventually reduces the neurotransmission of dopamine and minimizes the risk of hallucinations/delusions. | No | 
| Atypical antipsychotic | Risperidone | Risperdal Consta | Risperidone minimizes dopamine accumulation by actively ceasing the nerve cells’ dopamine production. | No | 
| Anticonvulsant | Valproic acid | Epilim Chrono Epilim Chronosphere Dyzantil | Valproic acid minimizes the production of histone deacetylase, ceases the voltage-gated ion channels, and increases the levels of gamma-aminobutyric acid. | No | 
| Skeletal muscle relaxant | Orphenadrine | Norflex Norgesic | Orphenadrine ceases the activity of NMDA and histamine H1 receptors. Its muscle relaxant property assists in improving mood and reducing the incidence of skeletal muscle spasms. | No | 
| Type of Hallucination | Overall or Lifetime Prevalence (%) | Point Prevalence (%) | 
|---|---|---|
| Visual hallucinations | 17–50% | 74% (after 20-year follow-up) | 
| The minor hallucinatory phenomenon in patients with de novo and untreated Parkinson’s disease | 42% | - | 
| Passage and presence hallucinations in patients with minor hallucinations | 57.1% | - | 
| Isolated passage hallucinations | 28.6% | - | 
| Isolated presence hallucinations | 14.3% | - | 
| Hallucinations with a movement feeling | 45.9% | - | 
| Hallucinations with imagination or a feeling of someone’s presence | 24.6% | - | 
| Auditory hallucinations | 4.3% | - | 
| Olfactory hallucinations | 11.3 | - | 
| Perception of noxious odours, including garbage, rotten eggs, and other unpleasant odours | 18.8% | - | 
| Perception of fruits and flowers | 81.3% | - | 
| Normosmia | 4% | - | 
| Hyposmia | 52% | - | 
| Functional anosmia | 44% | - | 
| Gustatory hallucinations | 2.8% | - | 
| Disclaimer/Publisher’s Note: The statements, opinions and data contained in all publications are solely those of the individual author(s) and contributor(s) and not of MDPI and/or the editor(s). MDPI and/or the editor(s) disclaim responsibility for any injury to people or property resulting from any ideas, methods, instructions or products referred to in the content. | 
© 2023 by the authors. Licensee MDPI, Basel, Switzerland. This article is an open access article distributed under the terms and conditions of the Creative Commons Attribution (CC BY) license (https://creativecommons.org/licenses/by/4.0/).
Share and Cite
Metta, V.; Chung-Faye, G.; TS Benamer, H.; Mrudula, R.; Goyal, V.; Falup-Pecurariu, C.; Muralidharan, N.; Deepak, D.; Abdulraheem, M.; Borgohain, R.; et al. Hiccups, Hypersalivation, Hallucinations in Parkinson’s Disease: New Insights, Mechanisms, Pathophysiology, and Management. J. Pers. Med. 2023, 13, 711. https://doi.org/10.3390/jpm13050711
Metta V, Chung-Faye G, TS Benamer H, Mrudula R, Goyal V, Falup-Pecurariu C, Muralidharan N, Deepak D, Abdulraheem M, Borgohain R, et al. Hiccups, Hypersalivation, Hallucinations in Parkinson’s Disease: New Insights, Mechanisms, Pathophysiology, and Management. Journal of Personalized Medicine. 2023; 13(5):711. https://doi.org/10.3390/jpm13050711
Chicago/Turabian StyleMetta, Vinod, Guy Chung-Faye, Hani TS Benamer, Rukmini Mrudula, Vinay Goyal, Cristian Falup-Pecurariu, Neha Muralidharan, Desh Deepak, Mohammed Abdulraheem, Rupam Borgohain, and et al. 2023. "Hiccups, Hypersalivation, Hallucinations in Parkinson’s Disease: New Insights, Mechanisms, Pathophysiology, and Management" Journal of Personalized Medicine 13, no. 5: 711. https://doi.org/10.3390/jpm13050711
APA StyleMetta, V., Chung-Faye, G., TS Benamer, H., Mrudula, R., Goyal, V., Falup-Pecurariu, C., Muralidharan, N., Deepak, D., Abdulraheem, M., Borgohain, R., & Chaudhuri, K. R. (2023). Hiccups, Hypersalivation, Hallucinations in Parkinson’s Disease: New Insights, Mechanisms, Pathophysiology, and Management. Journal of Personalized Medicine, 13(5), 711. https://doi.org/10.3390/jpm13050711
 
         
                                                


_Chaudhuri_also_Ray-Chaudhuri.png)
 
       