Acetamiprid Exposure Disrupts Gut Microbiota in Adult and Larval Worker Honeybees (Apis mellifera L.)
Simple Summary
Abstract
1. Introduction
2. Materials and Methods
2.1. Honeybee Rearing
2.2. Chemicals and Reagents
2.3. Experimental Design and Sample Collection
2.4. Statistical Analysis
3. Results
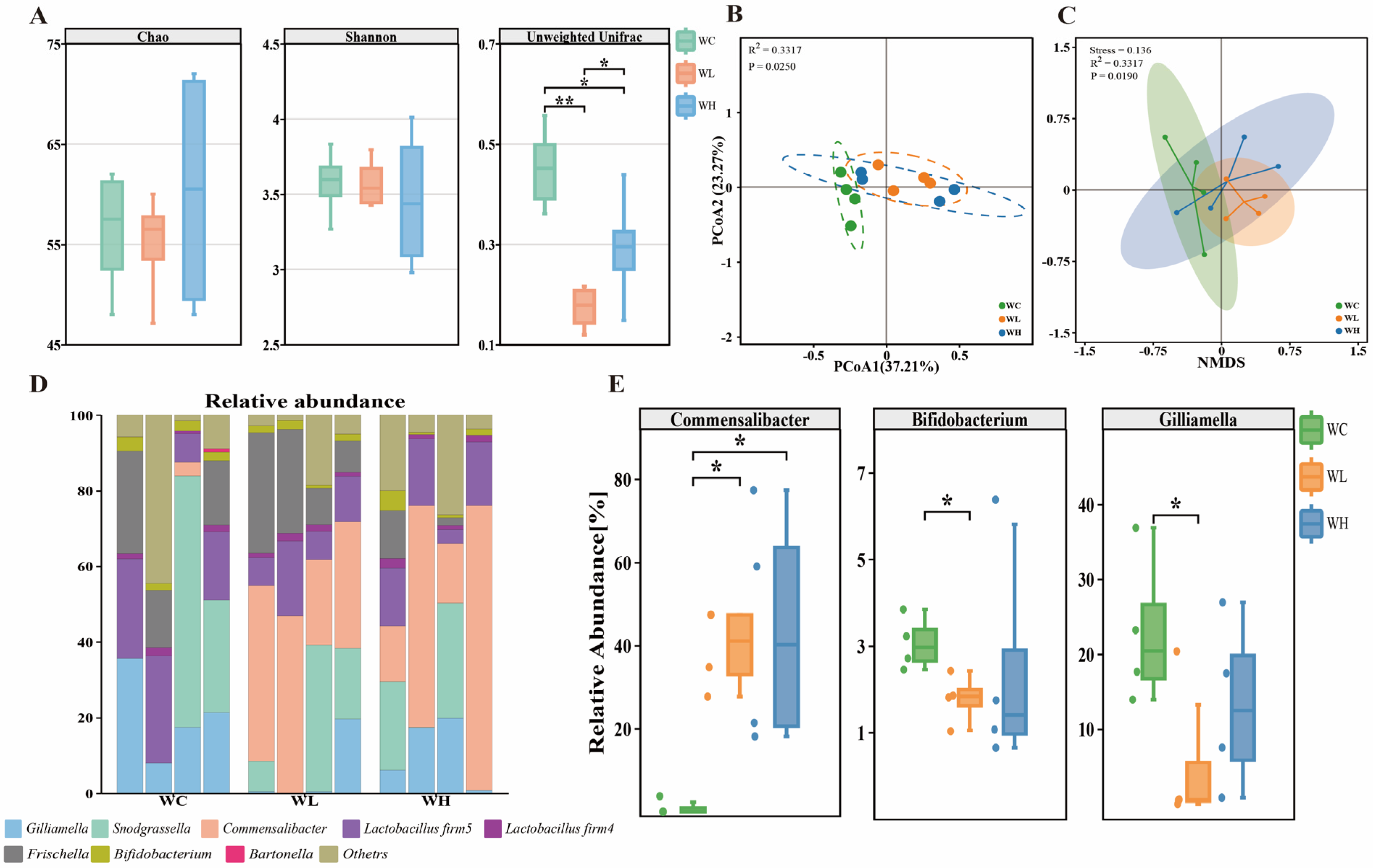
3.1. Acetamiprid Exposure Disrupts Gut Microbiota Structure in Worker Bees
3.2. Acetamiprid Exposure Leads to Significant Alterations in the Structure of the Gut Microbiota of Honeybee Larvae
3.3. Correlation of Common Differential Metabolites of Larvae with Gut Microbiota in Combination with Acetamiprid
4. Discussion
5. Conclusions
Author Contributions
Funding
Data Availability Statement
Conflicts of Interest
References
- Breeze, T.D.; Gallai, N.; Garibaldi, L.A.; Li, X.S. Economic measures of pollination services: Shortcomings and future directions. Trends Ecol. Evol. 2016, 31, 927–939. [Google Scholar] [CrossRef] [PubMed]
- Lemanski, N.J.; Williams, N.M.; Winfree, R. Greater bee diversity is needed to maintain crop pollination over time. Nat. Ecol. Evol. 2022, 6, 1516–1523. [Google Scholar] [CrossRef] [PubMed]
- Reilly, J.; Artz, D.; Biddinger, D.; Bobiwash, K.; Boyle, N.; Brittain, C.; Brokaw, J.; Campbell, J.; Daniels, J.; Elle, E. Crop production in the USA is frequently limited by a lack of pollinators. Proc. R. Soc. B 2020, 287, 20200922. [Google Scholar] [CrossRef] [PubMed]
- Potts, S.G.; Biesmeijer, J.C.; Kremen, C.; Neumann, P.; Schweiger, O.; Kunin, W.E. Global pollinator declines: Trends, impacts and drivers. Trends Ecol. Evol. 2010, 25, 345–353. [Google Scholar] [CrossRef] [PubMed]
- Powney, G.D.; Carvell, C.; Edwards, M.; Morris, R.K.A.; Roy, H.E.; Woodcock, B.A.; Isaac, N.J.B. Widespread losses of pollinating insects in Britain. Nat. Commun. 2019, 10, 1018. [Google Scholar] [CrossRef]
- Albacete, S.; Sancho, G.; Azpiazu, C.; Rodrigo, A.; Molowny-Horas, R.; Sgolastra, F.; Bosch, J. Bees exposed to climate change are more sensitive to pesticides. Glob. Change Biol. 2023, 29, 6248–6260. [Google Scholar] [CrossRef]
- Goulson, D.; Nicholls, E.; Botías, C.; Rotheray, E.L. Bee declines driven by combined stress from parasites, pesticides, and lack of flowers. Science 2015, 347, 1255957. [Google Scholar] [CrossRef]
- Kazenel, M.R.; Wright, K.W.; Griswold, T.; Whitney, K.D.; Rudgers, J.A. Heat and desiccation tolerances predict bee abundance under climate change. Nature 2024, 628, 342–348. [Google Scholar] [CrossRef]
- Gill, R.J.; Ramos-Rodriguez, O.; Raine, N.E. Combined pesticide exposure severely affects individual-and colony-level traits in bees. Nature 2012, 491, 105–108. [Google Scholar] [CrossRef]
- Zioga, E.; Kelly, R.; White, B.; Stout, J.C. Plant protection product residues in plant pollen and nectar: A review of current knowledge. Environ. Res. 2020, 189, 109873. [Google Scholar] [CrossRef]
- Nicholson, C.C.; Knapp, J.; Kiljanek, T.; Albrecht, M.; Chauzat, M.P.; Costa, C.; De la Rúa, P.; Klein, A.M.; Mänd, M.; Potts, S.G.; et al. Pesticide use negatively affects bumble bees across European landscapes. Nature 2024, 628, 355–358. [Google Scholar] [CrossRef] [PubMed]
- Rumkee, J.C.O.; Becher, M.A.; Thorbek, P.; Osborne, J.L. Modeling Effects of Honeybee Behaviors on the Distribution of Pesticide in Nectar within a Hive and Resultant in-Hive Exposure. Environ. Sci. Technol. 2017, 51, 6908–6917. [Google Scholar] [CrossRef] [PubMed]
- Bass, C.; Denholm, I.; Williamson, M.S.; Nauen, R. The global status of insect resistance to neonicotinoid insecticides. Pestic. Biochem. Physiol. 2015, 121, 78–87. [Google Scholar] [CrossRef] [PubMed]
- Klingelhöfer, D.; Braun, M.; Brüggmann, D.; Groneberg, D.A. Neonicotinoids: A critical assessment of the global research landscape of the most extensively used insecticide. Environ. Res. 2022, 213, 113727. [Google Scholar] [CrossRef]
- Nauen, R.; Ebbinghaus-Kintscher, U.; Schmuck, R. Toxicity and nicotinic acetylcholine receptor interaction of imidacloprid and its metabolites in Apis mellifera (Hymenoptera: Apidae). Pest Manag. Sci. Former. Pestic. Sci. 2001, 57, 577–586. [Google Scholar] [CrossRef]
- Annoscia, D.; Di Prisco, G.; Becchimanzi, A.; Caprio, E.; Frizzera, D.; Linguadoca, A.; Nazzi, F.; Pennacchio, F. Neonicotinoid Clothianidin reduces honey bee immune response and contributes to Varroa mite proliferation. Nat. Commun. 2020, 11, 5887. [Google Scholar] [CrossRef]
- Colin, T.o.; Meikle, W.G.; Wu, X.; Barron, A.B. Traces of a neonicotinoid induce precocious foraging and reduce foraging performance in honey bees. Environ. Sci. Technol. 2019, 53, 8252–8261. [Google Scholar] [CrossRef]
- Christen, V.; Bachofer, S.; Fent, K. Binary mixtures of neonicotinoids show different transcriptional changes than single neonicotinoids in honeybees (Apis mellifera). Environ. Pollut. 2017, 220, 1264–1270. [Google Scholar] [CrossRef]
- Saleem, M.S.; Huang, Z.Y.; Milbrath, M.O. Neonicotinoid pesticides are more toxic to honey bees at lower temperatures: Implications for overwintering bees. Front. Ecol. Evol. 2020, 8, 556856. [Google Scholar] [CrossRef]
- Tsvetkov, N.; Samson-Robert, O.; Sood, K.; Patel, H.; Malena, D.; Gajiwala, P.; Maciukiewicz, P.; Fournier, V.; Zayed, A. Chronic exposure to neonicotinoids reduces honey bee health near corn crops. Science 2017, 356, 1395–1397. [Google Scholar] [CrossRef]
- Capela, N.; Xu, M.; Simões, S.; Azevedo-Pereira, H.M.; Peters, J.; Sousa, J.P. Exposure and risk assessment of acetamiprid in honey bee colonies under a real exposure scenario in Eucalyptus sp. landscapes. Sci. Total Environ. 2022, 840, 156485. [Google Scholar] [CrossRef] [PubMed]
- Feyereisen, R. Toxicology: Bee P450s take the sting out of cyanoamidine neonicotinoids. Curr. Biol. 2018, 28, R560–R562. [Google Scholar] [CrossRef] [PubMed]
- Wang, X.; Goulson, D.; Chen, L.; Zhang, J.; Zhao, W.; Jin, Y.; Yang, S.; Li, Y.; Zhou, J. Occurrence of neonicotinoids in Chinese apiculture and a corresponding risk exposure assessment. Environ. Sci. Technol. 2020, 54, 5021–5030. [Google Scholar] [CrossRef] [PubMed]
- Shi, J.; Liao, C.; Wang, Z.; Zeng, Z.; Wu, X. Effects of sublethal acetamiprid doses on the lifespan and memory-related characteristics of honey bee (Apis mellifera) workers. Apidologie 2019, 50, 553–563. [Google Scholar] [CrossRef]
- Shi, J.; Zhang, R.; Pei, Y.; Liao, C.; Wu, X. Exposure to acetamiprid influences the development and survival ability of worker bees (Apis mellifera L.) from larvae to adults. Environ. Pollut. 2020, 266, 115345. [Google Scholar] [CrossRef]
- Shi, X.; Shi, J.; Yu, L.; Wu, X. Metabolic profiling of Apis mellifera larvae treated with sublethal acetamiprid doses. Ecotoxicol. Environ. Saf. 2023, 254, 114716. [Google Scholar] [CrossRef]
- Dirilgen, T.; Herbertsson, L.; O’Reilly, A.; Mahon, N.; Stanley, D. Moving past neonicotinoids and honeybees: A systematic review of existing research on other insecticides and bees. Environ. Res. 2023, 235, 116612. [Google Scholar] [CrossRef]
- Resci, I.; Zavatta, L.; Piva, S.; Mondo, E.; Albertazzi, S.; Nanetti, A.; Bortolotti, L.; Cilia, G. Predictive statistical models for monitoring antimicrobial resistance spread in the environment using Apis mellifera (L. 1758) colonies. Environ. Res. 2024, 248, 118365. [Google Scholar] [CrossRef]
- Al Naggar, Y.; Wubet, T. Chronic exposure to pesticides disrupts the bacterial and fungal co-existence and the cross-kingdom network characteristics of honey bee gut microbiome. Sci. Total Environ. 2024, 906, 167530. [Google Scholar] [CrossRef]
- Wu, Y.; Zheng, Y.; Chen, Y.; Wang, S.; Chen, Y.; Hu, F.; Zheng, H. Honey bee (Apis mellifera) gut microbiota promotes host endogenous detoxification capability via regulation of P450 gene expression in the digestive tract. Microb. Biotechnol. 2020, 13, 1201–1212. [Google Scholar] [CrossRef]
- Wu, Y.; Zheng, Y.; Chen, Y.; Chen, G.; Zheng, H.; Hu, F. Apis cerana gut microbiota contribute to host health though stimulating host immune system and strengthening host resistance to Nosema ceranae. R. Soc. Open Sci. 2020, 7, 192100. [Google Scholar] [CrossRef] [PubMed]
- Ribière, C.; Hegarty, C.; Stephenson, H.; Whelan, P.; O’Toole, P.W. Gut and whole-body microbiota of the honey bee separate thriving and non-thriving hives. Microb. Ecol. 2019, 78, 195–205. [Google Scholar] [CrossRef]
- Ellegaard, K.M.; Engel, P. Genomic diversity landscape of the honey bee gut microbiota. Nat. Commun. 2019, 10, 446. [Google Scholar] [CrossRef] [PubMed]
- Kwong, W.K.; Moran, N.A. Gut microbial communities of social bees. Nat. Rev. Microbiol. 2016, 14, 374–384. [Google Scholar] [CrossRef] [PubMed]
- Raymann, K.; Moran, N.A. The role of the gut microbiome in health and disease of adult honey bee workers. Curr. Opin. Insect Sci. 2018, 26, 97–104. [Google Scholar] [CrossRef] [PubMed]
- Liberti, J.; Kay, T.; Quinn, A.; Kesner, L.; Frank, E.T.; Cabirol, A.; Richardson, T.O.; Engel, P.; Keller, L. The gut microbiota affects the social network of honeybees. Nat. Ecol. Evol. 2022, 6, 1471–1479. [Google Scholar] [CrossRef]
- Wang, K.; Li, J.; Zhao, L.; Mu, X.; Wang, C.; Wang, M.; Xue, X.; Qi, S.; Wu, L. Gut microbiota protects honey bees (Apis mellifera L.) against polystyrene microplastics exposure risks. J. Hazard. Mater. 2021, 402, 123828. [Google Scholar] [CrossRef]
- Zheng, H.; Powell, J.E.; Steele, M.I.; Dietrich, C.; Moran, N.A. Honeybee gut microbiota promotes host weight gain via bacterial metabolism and hormonal signaling. Proc. Natl. Acad. Sci. USA 2017, 114, 4775–4780. [Google Scholar] [CrossRef]
- Duan, X.; Zhao, B.a.; Jin, X.; Cheng, X.; Huang, S.; Li, J. Antibiotic treatment decrease the fitness of honeybee (Apis mellifera) larvae. Insects 2021, 12, 301. [Google Scholar] [CrossRef]
- Raymann, K.; Shaffer, Z.; Moran, N.A. Antibiotic exposure perturbs the gut microbiota and elevates mortality in honeybees. PLoS Biol. 2017, 15, e2001861. [Google Scholar] [CrossRef]
- Al Naggar, Y.; Singavarapu, B.; Paxton, R.J.; Wubet, T. Bees under interactive stressors: The novel insecticides flupyradifurone and sulfoxaflor along with the fungicide azoxystrobin disrupt the gut microbiota of honey bees and increase opportunistic bacterial pathogens. Sci. Total Environ. 2022, 849, 157941. [Google Scholar] [CrossRef] [PubMed]
- Dai, P.; Yan, Z.; Ma, S.; Yang, Y.; Wang, Q.; Hou, C.; Wu, Y.; Liu, Y.; Diao, Q. The herbicide glyphosate negatively affects midgut bacterial communities and survival of honey bee during larvae reared in vitro. J. Agric. Food Chem. 2018, 66, 7786–7793. [Google Scholar] [CrossRef] [PubMed]
- Favaro, R.; Garrido, P.M.; Bruno, D.; Braglia, C.; Alberoni, D.; Baffoni, L.; Tettamanti, G.; Porrini, M.P.; Di Gioia, D.; Angeli, S. Combined effect of a neonicotinoid insecticide and a fungicide on honeybee gut epithelium and microbiota, adult survival, colony strength and foraging preferences. Sci. Total Environ. 2023, 905, 167277. [Google Scholar] [CrossRef] [PubMed]
- Wu, T.; Han, B.; Wang, X.; Tong, Y.; Liu, F.; Diao, Q.; Dai, P. Chlorothalonil alters the gut microbiota and reduces the survival of immature honey bees reared in vitro. Pest Manag. Sci. 2022, 78, 1976–1981. [Google Scholar] [CrossRef]
- Zhu, L.; Qi, S.; Xue, X.; Niu, X.; Wu, L. Nitenpyram disturbs gut microbiota and influences metabolic homeostasis and immunity in honey bee (Apis mellifera L.). Environ. Pollut. 2020, 258, 113671. [Google Scholar] [CrossRef]
- Rong-sheng, Z. Research on the Formulation of 70% Acetamiprid Water Dispersible Granule. Mod. Agrochem. 2008, 7, 22–24. [Google Scholar]
- Kešnerová, L.; Emery, O.; Troilo, M.; Liberti, J.; Erkosar, B.; Engel, P. Gut microbiota structure differs between honeybees in winter and summer. ISME J. 2020, 14, 801–814. [Google Scholar] [CrossRef]
- Brial, F.; Chilloux, J.; Nielsen, T.; Vieira-Silva, S.; Falony, G.; Andrikopoulos, P.; Olanipekun, M.; Hoyles, L.; Djouadi, F.; Neves, A.L. Human and preclinical studies of the host–gut microbiome co-metabolite hippurate as a marker and mediator of metabolic health. Gut 2021, 70, 2105–2114. [Google Scholar] [CrossRef]
- Kobayashi, M.; Shimizu, S. Nicotinic acid and nicotinamide. Nihon Rinsho Jpn. J. Clin. Med. 1999, 57, 2211–2217. [Google Scholar]
- Parish, A.J.; Rice, D.W.; Tanquary, V.M.; Tennessen, J.M.; Newton, I.L. Honey bee symbiont buffers larvae against nutritional stress and supplements lysine. ISME J. 2022, 16, 2160–2168. [Google Scholar] [CrossRef]
- Motta, E.V.; Moran, N.A. The honeybee microbiota and its impact on health and disease. Nat. Rev. Microbiol. 2024, 22, 122–137. [Google Scholar] [CrossRef] [PubMed]
- Sattayawat, P.; Inwongwan, S.; Noirungsee, N.; Li, J.; Guo, J.; Disayathanoowat, T. Engineering Gut Symbionts: A Way to Promote Bee Growth? Insects 2024, 15, 369. [Google Scholar] [CrossRef] [PubMed]
- Hubert, J.; Bicianova, M.; Ledvinka, O.; Kamler, M.; Lester, P.J.; Nesvorna, M.; Kopecky, J.; Erban, T. Changes in the bacteriome of honey bees associated with the parasite Varroa destructor, and pathogens Nosema and Lotmaria passim. Microb. Ecol. 2017, 73, 685–698. [Google Scholar] [CrossRef]
- Crotti, E.; Rizzi, A.; Chouaia, B.; Ricci, I.; Favia, G.; Alma, A.; Sacchi, L.; Bourtzis, K.; Mandrioli, M.; Cherif, A.; et al. Acetic Acid Bacteria, Newly Emerging Symbionts of Insects. Appl. Environ. Microbiol. 2010, 76, 6963–6970. [Google Scholar] [CrossRef] [PubMed]
- Ravenscraft, A.; Kish, N.; Peay, K.; Boggs, C. No evidence that gut microbiota impose a net cost on their butterfly host. Mol. Ecol. 2019, 28, 2100–2117. [Google Scholar] [CrossRef] [PubMed]
- Copeland, D.C.; Anderson, K.E.; Mott, B.M. Early queen development in honey bees: Social context and queen breeder source affect gut microbiota and associated metabolism. Microbiol. Spectr. 2022, 10, e00383-22. [Google Scholar] [CrossRef]
- Wu, M.; Sugimura, Y.; Takaya, N.; Takamatsu, D.; Kobayashi, M.; Taylor, D.; Yoshiyama, M. Characterization of bifidobacteria in the digestive tract of the Japanese honeybee, Apis cerana japonica. J. Invertebr. Pathol. 2013, 112, 88–93. [Google Scholar] [CrossRef]
- Anderson, K.E.; Johansson, A.; Sheehan, T.H.; Mott, B.M.; Corby-Harris, V.; Johnstone, L.; Sprissler, R.; Fitz, W. Draft genome sequences of two Bifidobacterium sp. from the honey bee (Apis mellifera). Gut Pathog. 2013, 5, 42. [Google Scholar] [CrossRef]
- Motta, E.V.; Raymann, K.; Moran, N.A. Glyphosate perturbs the gut microbiota of honey bees. Proc. Natl. Acad. Sci. USA 2018, 115, 10305–10310. [Google Scholar] [CrossRef]
- Han, W.; Ye, Z.; Gu, Y.; Zhong, Y.; Gao, J.; Zhao, S.; Wang, S. Gut microbiota composition and gene expression changes induced in the Apis cerana exposed to acetamiprid and difenoconazole at environmentally realistic concentrations alone or combined. Front. Physiol. 2023, 14, 1174236. [Google Scholar] [CrossRef]
- Hotchkiss, M.Z.; Poulain, A.J.; Forrest, J.R. Pesticide-induced disturbances of bee gut microbiotas. FEMS Microbiol. Rev. 2022, 46, fuab056. [Google Scholar] [CrossRef] [PubMed]
- Ye, M.-H.; Fan, S.-H.; Li, X.-Y.; Tarequl, I.M.; Yan, C.-X.; Wei, W.-H.; Yang, S.-M.; Zhou, B. Microbiota dysbiosis in honeybee (Apis mellifera L.) larvae infected with brood diseases and foraging bees exposed to agrochemicals. R. Soc. Open Sci. 2021, 8, 201805. [Google Scholar] [CrossRef] [PubMed]
- Lanh, P.T.; Duong, B.T.T.; Thu, H.T.; Hoa, N.T.; Yoo, M.S.; Cho, Y.S.; Quyen, D.V. The gut microbiota at different developmental stages of Apis cerana reveals potential probiotic bacteria for improving honeybee health. Microorganisms 2022, 10, 1938. [Google Scholar] [CrossRef] [PubMed]
- Kueneman, J.G.; Gillung, J.; Van Dyke, M.T.; Fordyce, R.F.; Danforth, B.N. Solitary bee larvae modify bacterial diversity of pollen provisions in the stem-nesting bee, Osmia cornifrons (Megachilidae). Front. Microbiol. 2023, 13, 1057626. [Google Scholar] [CrossRef]
- Zheng, H.; Steele, M.I.; Leonard, S.P.; Motta, E.V.; Moran, N.A. Honey bees as models for gut microbiota research. Lab Anim. 2018, 47, 317–325. [Google Scholar] [CrossRef]
- Xiaowen, C.; Jiahao, L.; Zhaorun, D.; Wenfeng, L.; Richou, H.; Yanping, C.; Huichun, X.; Yi, Z. Honeybee symbiont Bombella apis could restore larval-to-pupal transition disrupted by antibiotic treatment. J. Insect Physiol. 2024, 153, 104601. [Google Scholar] [CrossRef]
- Bing, X.; Attardo, G.M.; Vigneron, A.; Aksoy, E.; Scolari, F.; Malacrida, A.; Weiss, B.L.; Aksoy, S. Unravelling the relationship between the tsetse fly and its obligate symbiont Wigglesworthia: Transcriptomic and metabolomic landscapes reveal highly integrated physiological networks. Proc. R. Soc. B Biol. Sci. 2017, 284, 20170360. [Google Scholar]
- Feldhaar, H.; Straka, J.; Krischke, M.; Berthold, K.; Stoll, S.; Mueller, M.J.; Gross, R. Nutritional upgrading for omnivorous carpenter ants by the endosymbiont Blochmannia. BMC Biol. 2007, 5, 48. [Google Scholar] [CrossRef]
- Sannino, D.R.; Dobson, A.J.; Edwards, K.; Angert, E.R.; Buchon, N. The Drosophila melanogaster gut microbiota provisions thiamine to its host. mBio 2018, 9, e00155-18. [Google Scholar] [CrossRef]
- Zhang, Z.; Mu, X.; Cao, Q.; Shi, Y.; Hu, X.; Zheng, H. Honeybee gut Lactobacillus modulates host learning and memory behaviors via regulating tryptophan metabolism. Nat. Commun. 2022, 13, 2037. [Google Scholar] [CrossRef]
- Raymann, K.; Motta, E.V.; Girard, C.; Riddington, I.M.; Dinser, J.A.; Moran, N.A. Imidacloprid decreases honey bee survival rates but does not affect the gut microbiome. Appl. Environ. Microbiol. 2018, 84, e00545-18. [Google Scholar] [CrossRef] [PubMed]
- Rouzé, R.; Moné, A.; Delbac, F.; Belzunces, L.; Blot, N. The honeybee gut microbiota is altered after chronic exposure to different families of insecticides and infection by Nosema ceranae. Microbes Environ. 2019, 34, 226–233. [Google Scholar] [CrossRef] [PubMed]
- Mullin, C.A.; Chen, J.; Fine, J.D.; Frazier, M.T.; Frazier, J.L. The formulation makes the honey bee poison. Pestic. Biochem. Physiol. 2015, 120, 27–35. [Google Scholar] [CrossRef] [PubMed]



| Pathway | Classification | Compound Name | Relevance |
| Tryptophan metabolism | Neurometabolic | Arachidonic acid; 5-hydroxyindole-3-acetic acid | + |
| Phenylalanine metabolism | Energy Metabolism | L-kynurenine; 5-hiaa; 5-hydroxyindoleacetate Vanillin; N-acetyl-l-phenylalanine; L-tyrosine | + − |
| Purine metabolism | Energy Metabolism | Uric acid; guanine; guanosine; inosine 2′-deoxyguanosine; xanthine; xanthosine | + − |
| Tyrosine metabolism | Neurometabolic | Tyrosol; L-tyrosine | − |
| Caffeine metabolism | Neurometabolic | Xanthine; xanthosine; theophylline; caffeine | − |
Disclaimer/Publisher’s Note: The statements, opinions and data contained in all publications are solely those of the individual author(s) and contributor(s) and not of MDPI and/or the editor(s). MDPI and/or the editor(s) disclaim responsibility for any injury to people or property resulting from any ideas, methods, instructions or products referred to in the content. |
© 2024 by the authors. Licensee MDPI, Basel, Switzerland. This article is an open access article distributed under the terms and conditions of the Creative Commons Attribution (CC BY) license (https://creativecommons.org/licenses/by/4.0/).
Share and Cite
Su, Y.; Shi, J.; Hu, Y.; Liu, J.; Wu, X. Acetamiprid Exposure Disrupts Gut Microbiota in Adult and Larval Worker Honeybees (Apis mellifera L.). Insects 2024, 15, 927. https://doi.org/10.3390/insects15120927
Su Y, Shi J, Hu Y, Liu J, Wu X. Acetamiprid Exposure Disrupts Gut Microbiota in Adult and Larval Worker Honeybees (Apis mellifera L.). Insects. 2024; 15(12):927. https://doi.org/10.3390/insects15120927
Chicago/Turabian StyleSu, Yuchen, Jingliang Shi, Yueyang Hu, Jianhui Liu, and Xiaobo Wu. 2024. "Acetamiprid Exposure Disrupts Gut Microbiota in Adult and Larval Worker Honeybees (Apis mellifera L.)" Insects 15, no. 12: 927. https://doi.org/10.3390/insects15120927
APA StyleSu, Y., Shi, J., Hu, Y., Liu, J., & Wu, X. (2024). Acetamiprid Exposure Disrupts Gut Microbiota in Adult and Larval Worker Honeybees (Apis mellifera L.). Insects, 15(12), 927. https://doi.org/10.3390/insects15120927

