A New Configuration of Roof Photovoltaic System for Limited Area Applications—A Case Study in KSA
Abstract
:1. Introduction
2. Design Methodology
2.1. First Scenario
2.2. Second Scenario
2.3. Third Scenario
2.4. Estimating of Energy Production
- A—Surface area.
- r—Solar panel efficiency.
- GR—Tilted surface mean solar radiation.
- PR—Performance ratio.
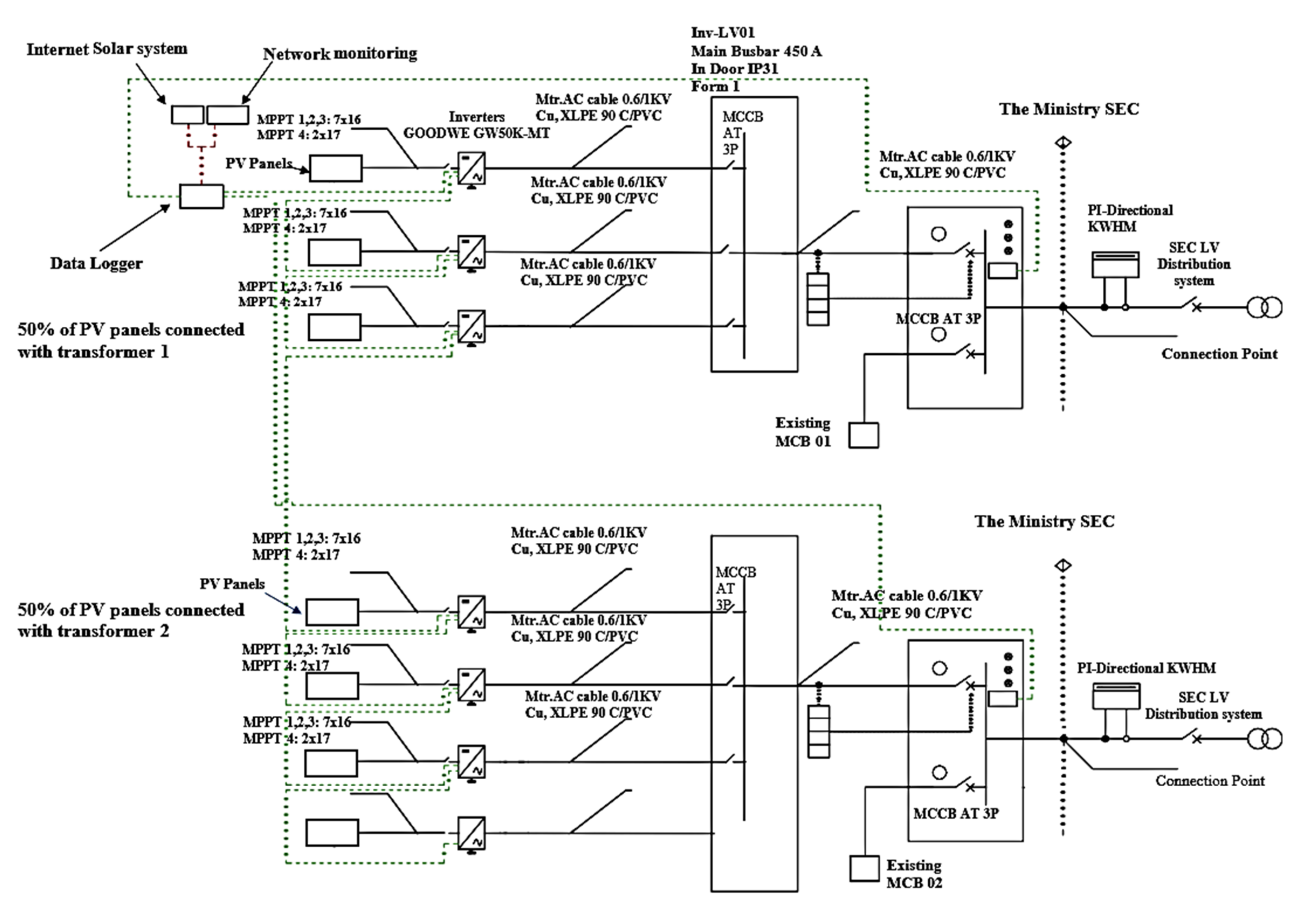
3. System Configuration
4. Comparison between Measured and Estimated Energy
5. Conclusions
Author Contributions
Funding
Informed Consent Statement
Data Availability Statement
Acknowledgments
Conflicts of Interest
References
- Zell, E.; Gasim, S.; Wilcox, S.; Katamoura, S.; Stoffel, T.; Shibli, H.; Engel-Cox, J.; Al Subie, M. Assessment of solar radiation resources in Saudi Arabia. Sol. Energy 2015, 119, 422–438. [Google Scholar] [CrossRef] [Green Version]
- Jurgenson, S.; Bayyari, F.M.; Parker, J. A comprehensive renewable energy program for Saudi Vision 2030. Renew. Energy Focus 2016, 17, 182–183. [Google Scholar] [CrossRef]
- Yamada, M. Vision 2030 and the Birth of Saudi Solar Energy; Middle East Institute: Singapore, 2016; p. 13. [Google Scholar]
- Alshuwaikhat, H.; Mohammed, I. Sustainability Matters in National Development Visions—Evidence from Saudi Arabia’s Vision for 2030. Sustainability 2017, 9, 408. [Google Scholar] [CrossRef] [Green Version]
- Heffron, R.J. Just Transitions Around the World. In Achieving a Just Transition to a Low-Carbon Economy; Palgrave Macmillan: Cham, Switzerland, 2021; pp. 87–124. [Google Scholar]
- Delbeke, J.; Lamas, R. Exploring Carbon Market Instruments for the Kingdom of Saudi Arabia (KSA); European University Institute: Fiesole, Italy, 2021. [Google Scholar]
- Mosly, I.; Makki, A.A. Current status and willingness to adopt renewable energy technologies in Saudi Arabia. Sustainability 2018, 10, 4269. [Google Scholar] [CrossRef] [Green Version]
- Mas’ud, A.A.; Wirba, A.V.; Alshammari, S.J.; Muhammad-Sukki, F.; Abdullahi, M.A.M.; Albarracín, R.; Hoq, M.Z. Solar energy potentials and benefits in the gulf cooperation council countries: A review of substantial issues. Energies 2018, 11, 372. [Google Scholar] [CrossRef] [Green Version]
- Dehwah, A.H.; Asif, M. Assessment of net energy contribution to buildings by rooftop photovoltaic systems in hot-humid climates. Renew. Energy 2019, 131, 1288–1299. [Google Scholar] [CrossRef]
- Ethraa Home Page. Net Metering and 4 Ways Saudi Arabia can implement it. Available online: https://www.ethraa-a.com/net-metering-and-4-ways-saudi-arabia-can-implement-it/ (accessed on 12 December 2021).
- Ko, W.; Al-Ammar, E.; Almahmeed, M. Development of Feed-in Tariff for PV in the Kingdom of Saudi Arabia. Energies 2019, 12, 2898. [Google Scholar] [CrossRef] [Green Version]
- Benghanem, M. Optimization of tilt angle for solar panel: Case study for Madinah, Saudi Arabia. Appl. Energy 2011, 88, 1427–1433. [Google Scholar] [CrossRef]
- Alaidroos, A.; Krarti, M. Optimal design of residential building envelope systems in the Kingdom of Saudi Arabia. Energy Build. 2015, 86, 104–117. [Google Scholar] [CrossRef]
- Gharakhani Siraki, A.; Pillay, P. Study of optimum tilt angles for solar panels in different latitudes for urban applications. Sol. Energy 2012, 86, 1920–1928. [Google Scholar] [CrossRef]
- Nguyen, H.T.; Pearce, J.M. Automated quantification of solar photovoltaic potential in cities Overview: A new method to determine a city’s solar electric potential by analysis of a distribution feeder given the solar exposure and orientation of rooftops. Int. Rev. Spat. Plan. Sustain. Dev. 2013, 1, 49–60. [Google Scholar] [CrossRef] [Green Version]
- Hong, T.; Lee, M.; Koo, C.; Jeong, K.; Kim, J. Development of a method for estimating the rooftop solar photovoltaic (PV) potential by analyzing the available rooftop area using Hillshade analysis. Appl. Energy 2017, 194, 320–332. [Google Scholar] [CrossRef]
- Redweik, P.; Catita, C.; Brito, M. Solar energy potential on roofs and facades in an urban landscape. Sol. Energy 2013, 97, 332–341. [Google Scholar] [CrossRef]
- Mangiante, M.J.; Whung, P.Y.; Zhou, L.; Porter, R.; Cepada, A.; Campirano, E., Jr.; Licon, D., Jr.; Lawrence, R.; Torres, M. Economic and technical assessment of rooftop solar photovoltaic potential in Brownsville, Texas, USA. Comput. Environ. Urban Syst. 2020, 80, 101450. [Google Scholar] [CrossRef]
- Byrne, J.; Taminiau, J.; Kurdgelashvili, L.; Kim, K.N. A review of the solar city concept and methods to assess rooftop solar electric potential, with an illustrative application to the city of Seoul. Renew. Sustain. Energy Rev. 2015, 41, 830–844. [Google Scholar] [CrossRef]
- Izquierdo, S.; Rodrigues, M.; Fueyo, N. A method for estimating the geographical distribution of the available roof surface area for large-scale photovoltaic energy-potential evaluations. Sol. Energy 2008, 82, 929–939. [Google Scholar] [CrossRef]
- Desthieux, G.; Carneiro, C.; Camponovo, R.; Ineichen, P.; Morello, E.; Boulmier, A.; Ellert, C. Solar energy potential assessment on rooftops and facades in large built environments based on lidar data, image processing, and cloud computing. methodological background, application, and validation in geneva (solar cadaster). Front. Built Environ. 2018, 4, 14. [Google Scholar] [CrossRef]
- Mainzer, K.; Killinger, S.; McKenna, R.; Fichtner, W. Assessment of rooftop photovoltaic potentials at the urban level using publicly available geodata and image recognition techniques. Sol. Energy 2017, 155, 561–573. [Google Scholar] [CrossRef] [Green Version]
- Singh, R.; Banerjee, R. Estimation of rooftop solar photovoltaic potential of a city. Sol. Energy 2015, 115, 589–602. [Google Scholar] [CrossRef]
- Berwal, A.K.; Kumar, S.; Kumari, N.; Kumar, V.; Haleem, A. Design and analysis of rooftop grid tied 50 kW capacity Solar Photovoltaic (SPV) power plant. Renew. Sustain. Energy Rev. 2017, 77, 1288–1299. [Google Scholar] [CrossRef]
- Kumar, B.S.; Sudhakar, K. Performance evaluation of 10 MW grid connected solar photovoltaic power plant in India. Energy Rep. 2015, 1, 184–192. [Google Scholar] [CrossRef] [Green Version]
- Khatib, T.; Ibrahim, I.A.; Mohamed, A. A review on sizing methodologies of photovoltaic array and storage battery in a standalone photovoltaic system. Energy Convers. Manag. 2016, 120, 430–448. [Google Scholar] [CrossRef]
- Kumar, A.; Andleeb, M.; Bakhsh, F.I. Design and Analysis of Solar PV Rooftop in Motihari. J. Phys. Conf. Ser. 2021, 1817, 12019. [Google Scholar] [CrossRef]
- Kadyan, H.; Berwal, A.K. Design of a 12 kWp grid connected roof top solar photovoltaic power plant on school building in the Rohtak District of Haryana. Int. J. Appl. Eng. Res. 2018, 13, 11354–11361. [Google Scholar]
- Mokhtara, C.; Negrou, B.; Settou, N.; Bouferrouk, A.; Yao, Y. Optimal design of grid-connected rooftop PV systems: An overview and a new approach with application to educational buildings in arid climates. Sustain. Energy Technol. Assess. 2021, 47, 101468. [Google Scholar] [CrossRef]
- Khatib, T.; Mohamed, A.; Sopian, K.; Mahmoud, M. A New Approach for Optimal Sizing of Standalone Photovoltaic Systems. Int. J. Photoenergy 2012, 2012, 391213. [Google Scholar] [CrossRef]
- Markvart, T.; Fragaki, A.; Ross, J.N. PV system sizing using observed time series of solar radiation. Sol. Energy 2006, 80, 46–50. [Google Scholar] [CrossRef] [Green Version]
- Wissem, Z.; Gueorgui, K.; Hédi, K. Modeling and technical–economic optimization of an autonomous photovoltaic system. Energy 2012, 37, 263–272. [Google Scholar] [CrossRef]
- Hay, J.E. Calculation of monthly mean solar radiation for horizontal and inclined surfaces. Sol. Energy 1979, 23, 301–307. [Google Scholar] [CrossRef]
- Jaber, S.; Hawa, A.A. Optimal design of PV system in passive residential building in Mediterranean climate. Jordan J. Mech. Ind. Eng. 2016, 10, 39–49. [Google Scholar]
- Duffie, J.A.; Beckman, W.A. Solar Engineering of Thermal Processes, 4th ed.; John Wiley & Sons: Hoboken, NJ, USA, 2013. [Google Scholar]
- Radaideh, A.; Bodoor, M.; Al-Quraan, A. Active and Reactive Power Control for Wind Turbines Based DFIG Using LQR Controller with Optimal Gain-Scheduling. J. Electr. Comput. Eng. 2021, 2021, 1218236. [Google Scholar] [CrossRef]
- Al-Mhairat, B.; Al-Quraan, A. Assessment of Wind Energy Resources in Jordan Using Different Optimization Techniques. Processes 2022, 10, 105. [Google Scholar] [CrossRef]
- Al-Quraan, A.; Al-Qaisi, M. Modelling, Design and Control of a Standalone Hybrid PV-Wind Micro-Grid System. Energies 2021, 14, 4849. [Google Scholar] [CrossRef]
- Yakup, M.A.b.H.M.; Malik, A.Q. Optimum tilt angle and orientation for solar collector in Brunei Durassalam. Renew. Energy 2001, 24, 223–234. [Google Scholar] [CrossRef]
- Amelia, A.R.; Irwan, Y.M.; Leow, W.Z.; Irwanto, M.; Safwati, I.; Zhafarina, M. Investigation of the effect temperature on photovoltaic (PV) panel output performance. Int. J. Adv. Sci. Eng. Inf. Technol. 2016, 6, 682–688. [Google Scholar]
- Dubey, S.; Sarvaiya, J.N.; Seshadri, B. Temperature Dependent Photovoltaic (PV) Efficiency and Its Effect on PV Production in the World—A Review. Energy Procedia 2013, 33, 311–321. [Google Scholar] [CrossRef] [Green Version]
- Al-Quraan, A.; Stathopoulos, T.; Pillay, P. Comparison of Wind Tunnel and on Site Measurements for Urban Wind Energy Estimation of Potential Yields. Elsevier J. Wind. Eng. Ind. Aerodyn. 2016, 158, 1–10. [Google Scholar] [CrossRef] [Green Version]
- Stathopoulos, T.; Alrawashdeh, H.; Al-Quraan, A.; Blocken, B.; Dilimulati, A.; Paraschivoiu, M.; Pillay, P. Urban Wind Energy: Some Views on Potential and Challenges. Elsevier J. Wind Eng. Ind. Aerodyn. 2018, 179, 146–157. [Google Scholar] [CrossRef]
- Al-Quraan, A.; Pillay, P.; Stathopoulos, T. Use of a Wind Tunnel for Urban Wind Power Estimation. In Proceedings of the IEEE Power & Energy Society General Meeting, Washington, DC, USA, 27–31 July 2014. [Google Scholar]
- Al-Quraan, A.; Alrawashdeh, H. Correlated Capacity Factor Strategy for Yield Maximization of Wind Turbine Energy. In Proceedings of the IEEE 5th International Conference on Renewable Energy Generation and Applications (ICREGA), Al-Ain, United Arab Emirates, 26–28 February 2018. [Google Scholar]
- Al-Quraan, A.; Stathopoulos, T.; Pillay, P. Estimation of Urban Wind Energy-Equiterre Building Case in Montreal. In Proceedings of the International Civil Engineering for Sustainability and Resilience Conference (CESARE’14), Irbid, Jordan, 24–27 April 2014. [Google Scholar]










| Month | Energy Consumption (kWh) |
|---|---|
| January | 952,500 |
| February | 949,100 |
| March | 942,000 |
| April | 937,500 |
| May | 932,500 |
| June | 930,100 |
| July | 928,100 |
| August | 938,100 |
| September | 939,300 |
| October | 941,800 |
| November | 942,500 |
| December | 948,500 |
| Annual energy (MWh) | 11,282 |
| Angles and Distances | |||
|---|---|---|---|
| Scenario 1 | Scenario 2 | Scenario 3 | |
| Tilt angle | 22° | 15° | 22° (First String)/15° (Others) |
| Elevation angle | 27° | 19.2° | 19.2° |
| Height difference (m) | 1.3 | 1.04 | 1.3 (First String)/1.04 (Others) |
| Model row spacing (m) | 1.73 | 1.42 | 1.42 |
| Total roof area (m2) | 2267.8 | 1893.77 | 1893.77 |
| Month | Inclination Angle (degree) | Solar irradiance (kWh/m2) |
|---|---|---|
| January | 60 | 164 |
| February | 60 | 147 |
| March | 30 | 189 |
| April | 30 | 205 |
| May | 10 | 241 |
| June | 10 | 254 |
| July | 10 | 262 |
| August | 10 | 245 |
| September | 30 | 229 |
| October | 30 | 215 |
| November | 60 | 183 |
| December | 60 | 156 |
| Total energy | 2490 |
| Case | Type or Quantity |
|---|---|
| PV pannel surface | 2118 m2 |
| Dimensions of module | 2000 mm × 991 mm × 40 mm |
| Brand of PV modules | JASOLAR |
| Model number | JAM72S03-380/PR |
| Rated maximum power of PV module (W) | 380 |
| Type of cell | Mono |
| Number of PV modules | 790 |
| Brand of inverters | Chint |
| Model number | CPS SCA50KTL-DO/400 |
| Rated AC output power (kW) | 50 |
| Number of inverters | 6 |
| Installation type | Rooftop |
| Month | 22° Tilt Angle | 15° Tilt Angle | Configuration Proposed by the Author |
|---|---|---|---|
| January | 42,863.72 | 40,586.62 | 41,346.98 |
| February | 43,120.12 | 42,701.92 | 41,905.32 |
| March | 51,605.42 | 50,982.12 | 51,189.88 |
| April | 48,698.62 | 49,404.42 | 49,169.15 |
| May | 48,710.22 | 50,453.52 | 49,872.42 |
| June | 46,055.82 | 48,218.22 | 47,497.42 |
| July | 47,434.52 | 49,388.12 | 48,736.92 |
| August | 47,504.22 | 49,234.62 | 48,657.95 |
| September | 47,435.52 | 47,469.221 | 47,458.12 |
| October | 49,030.32 | 47,195.12 | 47,806.98 |
| November | 44,819.02 | 41,655.71 | 42,710.34 |
| December | 43,419.12 | 39,732.51 | 40,961.58 |
| Annual energy production | 560,696.64 | 557,025.33 | 557,313.06 |
| Estimated at 15° Tilt | Measured | Percentage Error % | |
|---|---|---|---|
| August | 49,234.62 | 47,909.40 | 2.69 |
| September | 47,469.221 | 44,873.24 | 5.46 |
| October | 47,195.12 | 40,545.59 | 14.10 |
| November | 41,655.71 | 33,842.27 | 18.75 |
| December | 39,732.51 | 34,447.50 | 13.30 |
| January 2020 | 40,586.62 | 35,971.36 | 11.37 |
Publisher’s Note: MDPI stays neutral with regard to jurisdictional claims in published maps and institutional affiliations. |
© 2022 by the authors. Licensee MDPI, Basel, Switzerland. This article is an open access article distributed under the terms and conditions of the Creative Commons Attribution (CC BY) license (https://creativecommons.org/licenses/by/4.0/).
Share and Cite
Al-Quraan, A.; Al-Mahmodi, M.; Al-Asemi, T.; Bafleh, A.; Bdour, M.; Muhsen, H.; Malkawi, A. A New Configuration of Roof Photovoltaic System for Limited Area Applications—A Case Study in KSA. Buildings 2022, 12, 92. https://doi.org/10.3390/buildings12020092
Al-Quraan A, Al-Mahmodi M, Al-Asemi T, Bafleh A, Bdour M, Muhsen H, Malkawi A. A New Configuration of Roof Photovoltaic System for Limited Area Applications—A Case Study in KSA. Buildings. 2022; 12(2):92. https://doi.org/10.3390/buildings12020092
Chicago/Turabian StyleAl-Quraan, Ayman, Mohammed Al-Mahmodi, Taha Al-Asemi, Abdulqader Bafleh, Mathhar Bdour, Hani Muhsen, and Ahmad Malkawi. 2022. "A New Configuration of Roof Photovoltaic System for Limited Area Applications—A Case Study in KSA" Buildings 12, no. 2: 92. https://doi.org/10.3390/buildings12020092
APA StyleAl-Quraan, A., Al-Mahmodi, M., Al-Asemi, T., Bafleh, A., Bdour, M., Muhsen, H., & Malkawi, A. (2022). A New Configuration of Roof Photovoltaic System for Limited Area Applications—A Case Study in KSA. Buildings, 12(2), 92. https://doi.org/10.3390/buildings12020092

