Identification of Key Risk Nodes and Invulnerability Analysis of Construction Supply Chain Networks
Abstract
1. Introduction
2. Construction Supply Chain Network Node Importance Evaluation
2.1. Construction Supply Chain Network Structure
2.2. Importance Evaluation of Construction Supply Chain Hub Nodes
3. Evaluation of the Risk Propagation Ability of Construction Supply Chain Nodes Based on the Load–Capacity–Resilience Cascade Model
3.1. Node Initial Service Load and Capacity
3.2. Load Redistribution Rules
3.3. Node Load State and Resilience
3.4. Node Risk Propagation Ability Evaluation Indicators
3.5. Construction Supply Chain Network Invulnerability Evaluation Index
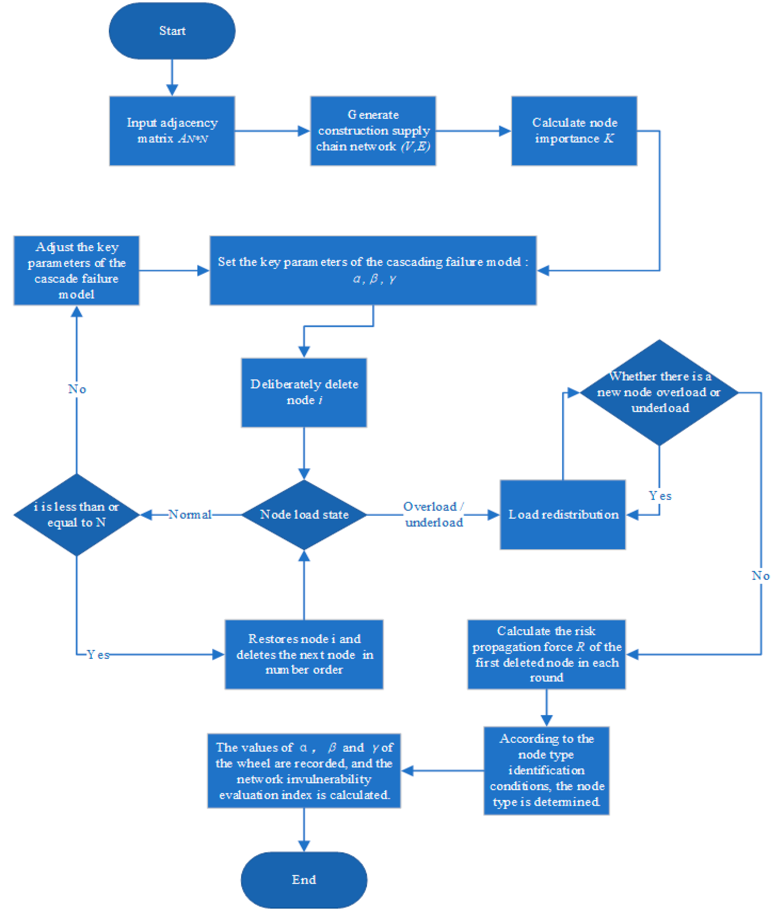
4. Key Risk Node Identification and Invulnerability Analysis Steps
5. Example Analysis of Key Risk Node Identification and Network Invulnerability
5.1. Construction Supply Chain Network Example Presentation
5.2. Evaluation and Analysis of Network Node Importance
5.3. Network Node Risk Propagation Ability Evaluation and Analysis
5.4. Results of Key Risk Node Identification
5.5. Invulnerability Analysis of the Construction Supply Chain Network
6. Conclusions
Author Contributions
Funding
Data Availability Statement
Conflicts of Interest
References
- Chen, Z.; Hammad, A.W.A.; Waller, S.T.; Haddad, A.N. Modelling supplier selection and material purchasing for the construction supply chain in a fuzzy scenario-based environment. Automat. Constr. 2023, 150, 104847. [Google Scholar] [CrossRef]
- Bai, H.; Ran, W. Analysis of the Vulnerability and Resilience of the Tourism Supply Chain under the Uncertain Environment of COVID-19: Case Study Based on Lijiang. Sustainability 2022, 14, 2571. [Google Scholar] [CrossRef]
- Alamdari, A.M.; Jabarzadeh, Y.; Samson, D.; Sanoubar, N. Supply chain risk factors in green construction of residential mega projects—Interactions and categorization. Eng. Constr. Archit. Manag. 2023, 30, 568–597. [Google Scholar] [CrossRef]
- Fu, X.; Yang, M.; Liu, H.; Wang, L.; Li, Q. Risk Analysis and Simulation of Large Bridge Construction Based on System Dynamics. Buildings 2024, 14, 1488. [Google Scholar] [CrossRef]
- Koc, K.; Gurgun, A.P. Stakeholder-Associated Life Cycle Risks in Construction Supply Chain. J. Manag. Eng. 2021, 37, 4020101–4020107. [Google Scholar] [CrossRef]
- Liu, J.; Liu, S.; Li, J.; Li, J. Financial credit risk assessment of online supply chain in the construction industry with a hybrid model chain. Int. J. Intell. Syst. 2022, 37, 8790–8813. [Google Scholar] [CrossRef]
- Malik, A.; Khan, K.I.A.; Qayyum, S.; Ullah, F.; Maqsoom, A. Resilient Capabilities to Tackle Supply Chain Risks: Managing Integration Complexities in Construction Projects. Buildings 2022, 12, 1322. [Google Scholar] [CrossRef]
- Han, Y.; Yan, X.; Piroozfar, P. An overall review of research on prefabricated construction supply chain management. Eng. Constr. Archit. Manag. 2023, 30, 5160–5195. [Google Scholar] [CrossRef]
- Dubois, A.; Gadde, L. Supply strategy and network effects—Purchasing behaviour in the construction industry. Eur. J. Purch. Supply Manag. 2000, 6, 207–215. [Google Scholar] [CrossRef]
- Oludare, S.O.; Oluseye, O. Influence of Construction Materials Supply Chain Network Structures and Strategies on Project Delivery in Obafemi Awolowo University, Ile-Ife, Nigeria. Civ. Environ. Res. 2015, 7, 10–17. [Google Scholar]
- Dudziak, G.D.; Juszczyszyn, K. Complex networks modelling of supply chains in construction and logistics. AIP Conf. Proc. 2019, 2116, 180007. [Google Scholar] [CrossRef]
- Haikal, M.S.; Rahim, A.M.; Meilita, T. Sustainability assessment in construction industry supply network: A review. IOP Conf. Ser. Mater. Sci. Eng. 2020, 725, 012032. [Google Scholar] [CrossRef]
- Xiao, L.; Chen, S.; Xiong, S.; Qi, P.; Wang, T.; Gong, Y.; Liu, N. Security risk assessment and visualization study of key nodes of sea lanes: Case studies on the Tsugaru Strait and the Makassar Strait. Nat. Hazards 2022, 114, 21–25. [Google Scholar] [CrossRef]
- Crescio, M.I.; Mastrantonio, G.; Bertolini, S.; Maurella, C.; Adkin, A.; Ingravalle, F.; Simons, R.R.L.; DeNardi, M.; Stark, K.; Estrada-Peña, A.; et al. Using network analysis to identify seasonal patterns and key nodes for risk-based surveillance of pig diseases in Italy. Transbound. Emerg. Dis. 2020, 68, 3541–3551. [Google Scholar] [CrossRef]
- Zhang, W.; Liu, K.; Sheng, W.; Du, S.; Jia, D. Critical node identification in active distribution network using resilience and risk theory. IET Gener. Transm. Distrib. 2020, 14, 2771–2778. [Google Scholar] [CrossRef]
- Wu, P.; Li, Y.; Li, C. Invulnerability of the Urban Agglomeration Integrated Passenger Transport Network under Emergency Events. Int. J. Environ. Res. Public Health 2023, 20, 450. [Google Scholar] [CrossRef]
- Chen, Q.; Hall, D.M.; Adey, B.T.; Haas, C.T. Identifying enablers for coordination across construction supply chain processes: A systematic literature review. Eng. Constr. Archit. Manag. 2021, 28, 1083–1113. [Google Scholar] [CrossRef]
- Kim, S.Y.; Nguyen, V.T. An AHP Framework for Evaluating Construction Supply Chain Relationships. KSCE J. Civ. Eng. 2018, 22, 1544–1556. [Google Scholar] [CrossRef]
- Li, H.; Wang, Z.; Liu, R.; Hou, J.; Dong, Z.; Xie, T. Cascading failure invulnerability analysis of chemical material network considering failure propagation capability. Can. J. Chem. Eng. 2023, 101, 7031. [Google Scholar] [CrossRef]
- Ekanayake, E.M.A.C.; Geoffrey, Q.; Shen, P.; Mohan, M.K. A fuzzy synthetic evaluation of capabilities for improving supply chain resilience of industrialised construction: A Hong Kong case study. Prod. Plan. Control 2023, 34, 623–640. [Google Scholar] [CrossRef]
- Zhang, D.; Jia, L.; Ning, J.; Ye, Y.; Sun, H.; Shi, R. Power Grid Structure Performance Evaluation Based on Complex Network Cascade Failure Analysis. Energies 2023, 16, 990. [Google Scholar] [CrossRef]
- Dui, H.Y.; Zhang, C.; Xu, X. Failure analysis of network nodes and edges in scale-free networks. Commun. Stat. Theory Methods 2020, 49, 3635–3649. [Google Scholar] [CrossRef]
- Sun, H.; Mao, W.; Dang, Y.; Xu, Y. Optimum path for overcoming barriers of green construction supply chain management: A grey possibility DEMATEL-NK approach. Comput. Ind. Eng. 2022, 164, 107833. [Google Scholar] [CrossRef]
- Zhang, Z.; Srivastava, P.R.P.; Eachempati, Y.Y. An intelligent framework for analyzing supply chain resilience of firms in China: A hybrid multicriteria approach. Int. J. Logist. Manag. 2023, 34, 443–472. [Google Scholar] [CrossRef]
- Cao, X.; Li, C.; Chen, W.; Li, J.; Lin, C. Research on the invulnerability and optimization of the technical cooperation innovation network based on the patent perspective—A case study of new energy vehicles. PLoS ONE 2020, 15, e0238541. [Google Scholar] [CrossRef] [PubMed]
- Panova, Y.; Hilletofth, P. Managing supply chain risks and delays in construction project. Ind. Manag. Data Syst. 2018, 118, 1413–1431. [Google Scholar] [CrossRef]
- Ghufran, M.; Khan, K.I.A.; Ullah, F.; Alaloul, W.S.; Musarat, M.A. Key Enablers of Resilient and Sustainable Construction Supply Chains: A Systems Thinking Approach. Sustainability 2022, 14, 11815. [Google Scholar] [CrossRef]
- Le, P.L.; Nguyen, N.T.D. Prospect of lean practices towards construction supply chain management trends. Int. J. Lean Six Sigma 2022, 13, 557–593. [Google Scholar] [CrossRef]
- Shahbaz, M.S.; Chandio, A.F.; Oad, M.; Ahmed, A.; Ullah, R. Stakeholders’ Management Approaches in Construction Supply Chain: A New Perspective of Stakeholder’s Theory. Int. J. Sustain. Constr. Eng. Technol. 2018, 9, 16–26. [Google Scholar] [CrossRef]
- Mei, T.; Qin, Y.; Li, P.; Deng, Y. Influence Mechanism of Construction Supply Chain Information Collaboration Based on Structural Equation Model. Sustainability 2023, 15, 2155. [Google Scholar] [CrossRef]
- Hou, L.L.; Lu, K.; Bi, G.B. Predicting the credit risk of small and medium-sized enterprises in supply chain finance using machine learning algorithms. Manag. Decis. Econ. 2024, 45, 2393–2414. [Google Scholar] [CrossRef]
- Zokaee, M.; Tavakkoli-Moghaddam, R.; Rahimi, Y. Post-disaster reconstruction supply chain: Empirical optimization study. Autom. Constr. 2021, 129, 103811. [Google Scholar] [CrossRef]








| Articles | Research Method | Research Contents | Research Object | ||||||
|---|---|---|---|---|---|---|---|---|---|
| Complex Network | Cascade Failure Model | Other | Method Improvement | Key Node Identification | Network Invulnerability | Example Network Analysis | Other | ||
| Ref. [6] | √ | √ | √ | Construction supply chain | |||||
| Ref. [11] | √ | √ | √ | Construction supply chain network | |||||
| Ref. [13] | √ | √ | √ | √ | √ | Maritime transport network | |||
| Ref. [16] | √ | √ | √ | √ | √ | Urban traffic network | |||
| This study | √ | √ | √ | √ | √ | √ | Construction supply chain network | ||
| Serial Number | Centrality Indicators | Meaning | Specific Expressions |
|---|---|---|---|
| 1 | Degree centrality | Node’s connectivity to other nodes, reflecting the business impact of the enterprise | |
| 2 | Betweenness centrality | The ability of nodes to control network paths, reflecting enterprise resource control | |
| 3 | Closeness centrality | The degree of closeness of nodes to other nodes reflects the information flow power of the enterprise |
| Node Type | Key Risk Node | Hub Node | Risk Node | Regular Node |
|---|---|---|---|---|
| Identifying condition | K > θ, R > ω | K > θ | R > ω | others |
| Node Number | 1 | 9 | 5 | 3 | 8 | 4 | 7 | 6 | 2 | 78 | 30 | 48 |
|---|---|---|---|---|---|---|---|---|---|---|---|---|
| Node importance | 0.766 | 0.573 | 0.569 | 0.560 | 0.560 | 0.542 | 0.537 | 0.525 | 0.504 | 0.420 | 0.326 | 0.253 |
| Supplier level | 0 | 1 | 1 | 1 | 1 | 1 | 1 | 1 | 1 | 2 | 2 | 2 |
Disclaimer/Publisher’s Note: The statements, opinions and data contained in all publications are solely those of the individual author(s) and contributor(s) and not of MDPI and/or the editor(s). MDPI and/or the editor(s) disclaim responsibility for any injury to people or property resulting from any ideas, methods, instructions or products referred to in the content. |
© 2024 by the authors. Licensee MDPI, Basel, Switzerland. This article is an open access article distributed under the terms and conditions of the Creative Commons Attribution (CC BY) license (https://creativecommons.org/licenses/by/4.0/).
Share and Cite
Wang, H.; Zhou, Z. Identification of Key Risk Nodes and Invulnerability Analysis of Construction Supply Chain Networks. Buildings 2024, 14, 1997. https://doi.org/10.3390/buildings14071997
Wang H, Zhou Z. Identification of Key Risk Nodes and Invulnerability Analysis of Construction Supply Chain Networks. Buildings. 2024; 14(7):1997. https://doi.org/10.3390/buildings14071997
Chicago/Turabian StyleWang, Hongchun, and Zixiang Zhou. 2024. "Identification of Key Risk Nodes and Invulnerability Analysis of Construction Supply Chain Networks" Buildings 14, no. 7: 1997. https://doi.org/10.3390/buildings14071997
APA StyleWang, H., & Zhou, Z. (2024). Identification of Key Risk Nodes and Invulnerability Analysis of Construction Supply Chain Networks. Buildings, 14(7), 1997. https://doi.org/10.3390/buildings14071997

