Innovative Procedures and Tools for the Digitalisation of Management Construction Processes in PA: A Systematic Scoping Review
Abstract
1. Introduction
| Italy | 2023–2024 | Entry into force of the new Public Procurement Code (Legislative Decree No. 36/2023), effective from July 2023 and fully applicable from January 2024, mandates the full digitalisation of the public contract lifecycle, the use of electronic catalogues, and interoperability between platforms through the Public Contracts Platform [6]. |
| Germany | 2017 | Implementation of the XVergabe standard to ensure interoperability among various e-procurement platforms and the full digitalisation of procurement procedures. |
| UK | 2023 | Approval of the Procurement Act 2023, which introduced a centralised digital platform for public procurement management, streamlining access and participation for suppliers and buyers. |
| The Netherlands | 2023 | Implementation of the annual plan for the digitalisation of public procurement, featuring the adoption of interoperable platforms such as Tenderned and the utilisation of the Peppol network for information exchange. |
| Sweden | 2019 | Launch of the “Digital First!” reform to modernise the public sector, with the adoption of Peppol BIS standards for e-procurement and the promotion of interoperability between systems. |
| Danmark | 2019 | Implementation of Peppol-based e-procurement solutions, promoting interoperability and the use of electronic catalogues to streamline public procurement. |
| Norway | 2019 | Adoption of national standards compatible with Peppol for e-procurement, facilitating interoperability and efficiency in public procurement processes. |
1.1. The Role of the Public Administration (PA)
1.2. Barriers and Opportunities in Digital Transformation
1.3. Research Objectives and Article Structure
2. Methodological Approach
2.1. Criteria for Analysis and Structuring of the Literature
- Digitalisation in PA: This section focuses on analysing the role of PA in adopting digital tools to improve operational efficiency and transparency in administrative processes. It examines the digitalisation strategies implemented by governments, innovation policies applied to public procurement, and key regulatory initiatives that have incentivised the deployment of digital technologies in the public sector. Furthermore, it analyses the evolution of digitalisation in public management processes, assessing the level of technology adoption and the remaining barriers.
- Digital technologies applied to construction: This category focuses on technologies specifically applied to the construction sector, with particular emphasis on the implementation of BIM and DT in public works. The analysis considers the level of diffusion of these technologies, their interoperability with national and international regulatory standards (ISO 19650 [26], UNI 11337 [27]), and the potential they offer for efficient construction management [28]. A central aspect is the study of digital platforms that enable data sharing across the different stages of the project lifecycle [29], contributing to increased automation and resource optimisation.
- Procedures and protocols for digitalisation: This category examines the regulatory standards and guidelines adopted in various countries to govern the use of digital technologies within PA and the construction sector. The analysis focuses on best practices implemented in the digitalisation of public procurement processes and the regulatory instruments aimed at ensuring the security and transparency of procedures. Particular attention is given to standardisation policies and interoperability protocols that enable the integration of new technologies into construction and administrative processes.
2.2. Literature Selection Process
2.2.1. Preliminary Analysis and Selection of the Keywords
2.2.2. Sources and Timeframe
2.2.3. Considered Disciplines
- Engineering: to examine the technical aspects of digitalisation in the design, construction, and management processes of public works.
- Computer Science: to analyse the digital technologies applied to the sector, such as AI, Machine Learning, IoT, and Blockchain.
- Environmental Sciences: to understand the impact of digitalisation in terms of sustainability, energy efficiency, and resource optimisation.
- Business, Management, and Accounting: to evaluate management models adopted in the digitalisation of the PA, with particular reference to public procurement and digital procurement strategies.
- Decision Sciences: to investigate governance models and decision-making processes related to the adoption of digital technologies in public construction.
- Multidisciplinary: to ensure a holistic view of the phenomenon, integrating studies from different sectors and research fields.
2.2.4. Inclusion and Exclusion Criteria
2.3. Classification and Validation Criteria for the Analysed Literature
- A.
- Relevance to the Selected Literature: only articles directly addressing the topic of digitalisation in PA and the construction sector were included, excluding studies with a marginal focus or not closely related to the subject.
- B.
- Number of Citations: to identify studies with higher scientific and academic impact, articles with a significant number of citations were selected, as this is an indicator of their relevance within the scientific debate.
- C.
- Elimination of Duplicates: to avoid redundancies, articles found in multiple databases or presenting overlapping content were removed.
2.4. Matrix Setup
- A.
- Article Identifier (ID Paper): a unique code assigned to each analysed contribution, useful for tracking and referencing.
- B.
- Case Study Type: specifies the main application context of the analysed case, distinguishing between infrastructures, buildings, or urban areas.
- C.
- Approach Type: describes the methodological nature of the contribution, classifying the article as a literature review, methodological study, or applied study.
- D.
- Involved Construction Process Phases: The Public Contracts Code (Legislative Decree 31 March 2023, No. 36) clearly identifies the main phases of the public work lifecycle, breaking them down into the following:
- (d.1)
- Programming: the preliminary phase in which PAs define needs, intervention priorities, and allocate financial resources. Programming includes drafting strategic guidance documents and requirement frameworks.
- (d.2)
- Design: each level aims at the progressive technical, economic, and functional definition of the work.
- (d.3)
- Execution: the phase in which the awarding and construction of the work take place. It includes the contract signing, site commencement, technical and economic control of the execution, and any variations during construction.
- (d.4)
- Facility Management: the post-construction phase includes all activities related to monitoring, routine and extraordinary maintenance, operational management, and performance control of the infrastructure or building.
- E.
- Scopes of the digitalisation: In the construction sector, the objectives of digitalisation mainly revolve around four fundamental directions. This trend is widely confirmed by numerous recent studies, highlighting a growing focus on process efficiency, automation, risk management, and the promotion of collaboration among involved stakeholders.In 2017, Deloitte, in its report “Digital Construction: From Vision to Reality”, emphasised how the adoption of digital technologies such as BIM and augmented reality aims to increase productivity, reduce execution errors, and improve collaboration among project participants (see Table 3). The report also highlights the role of digital tools in supporting rapid and effective decision-making through greater visibility of project data, thus contributing to risk management and cost control [5].Similarly, the 2020 IDC and Autodesk report underscores the strategic value of digitalisation in promoting operational efficiency and process standardisation, encouraging greater automation and interoperability between adopted platforms. Additional objectives identified include enhancing business resilience, ensuring the availability of real-time information, and adopting digital metrics for performance evaluation [22].Both sources converge on the urgency of an integrated approach focused on system interconnection, data quality, and strengthening the digital skills of sector professionals.Table 3. Comparison of digitalisation objectives according to Deloitte and IDC-Autodesk.
Scopes of the Digitalisation Deloitte (2017) [5] IDC and Autodesk (2020) [22] Operational efficiency Increased productivity; reduction in time and errors Increase in efficiency and productivity Process automation Use of technologies to streamline operational activities Standardisation, automation, and simplification of operations Risk and cost management Decision support through real-time data and financial transparency Data-driven decision-making; proactive risk management Collaboration and transparency Information sharing among project stakeholders Integration and interoperability among platforms and stakeholders Resilience and business continuity (Mentioned within the context of digital collaboration) Improvement of organisational resilience and complexity management The objectives of digitalisation in the construction sector primarily focus on five key areas [22]:- (e.1)
- Automation: reduction in manual tasks through software, algorithms, or intelligent technologies; aimed at increasing productivity and minimising human error.
- (e.2)
- Efficiency improvement: enhancement of energy, operational, and managerial efficiency through the optimisation of resources, time, and costs.
- (e.3)
- Transparency and Traceability: the ability to continuously monitor and document activities, decisions, and information flows throughout the building lifecycle in an accessible manner.
- (e.4)
- Risk and Cost Management: the use of predictive tools, simulations, and analytical methods to prevent critical issues and proactively assess the impact of decisions.
- (e.5)
- Collaboration: enhancement of coordination among supply chain stakeholders through shared workflows, interoperability, and integrated access to information.
- F.
- Implemented Technological Capabilities: The technological capabilities analysed in the case studies were classified according to the model proposed by the Digital Twin Consortium, which identifies six functional categories:
- (f.1)
- Data Services (DS): This category includes capabilities related to data access, ingestion, and management across the platform, from the edge to the cloud. It includes services for data integration, basic and advanced analytics, artificial intelligence, orchestration, and other Digital Twin process functionalities.
- (f.2)
- Integration (IR): It refers to the capabilities that enable data access from existing internal and external enterprise systems and applications, facilitating communication between different Digital Twins.
- (f.3)
- Intelligence (IC): It includes capabilities that provide an environment for the development and deployment of industrial Digital Twin solutions, offering services for data integration, advanced analytics, artificial intelligence, orchestration, and other Digital Twin process functionalities.
- (f.4)
- User Experience (UX): It encompasses the capabilities that enable users to interact with Digital Twins and visualise their associated data.
- (f.5)
- Management (MN): It refers to system and ecosystem management capabilities, ensuring that all components of the Digital Twin operate in a coordinated and efficient manner.
- (f.6)
- Trustworthiness (TW): It includes capabilities related to security, privacy, reliability, and resilience, ensuring that the Digital Twin operates securely and in compliance with regulations.
- Green—clear and operational application: the technology is thoroughly described and effectively employed in the analysed case study, with concrete examples of implementation.
- Yellow—limited presence or mentioned: the technology is referenced in the text, but its use is marginal, unsystematic, or not supported by practical application.
- Red—absent or not relevant: there is no significant reference to the technology, or it is not pertinent to the content discussed.
2.5. Article Selection

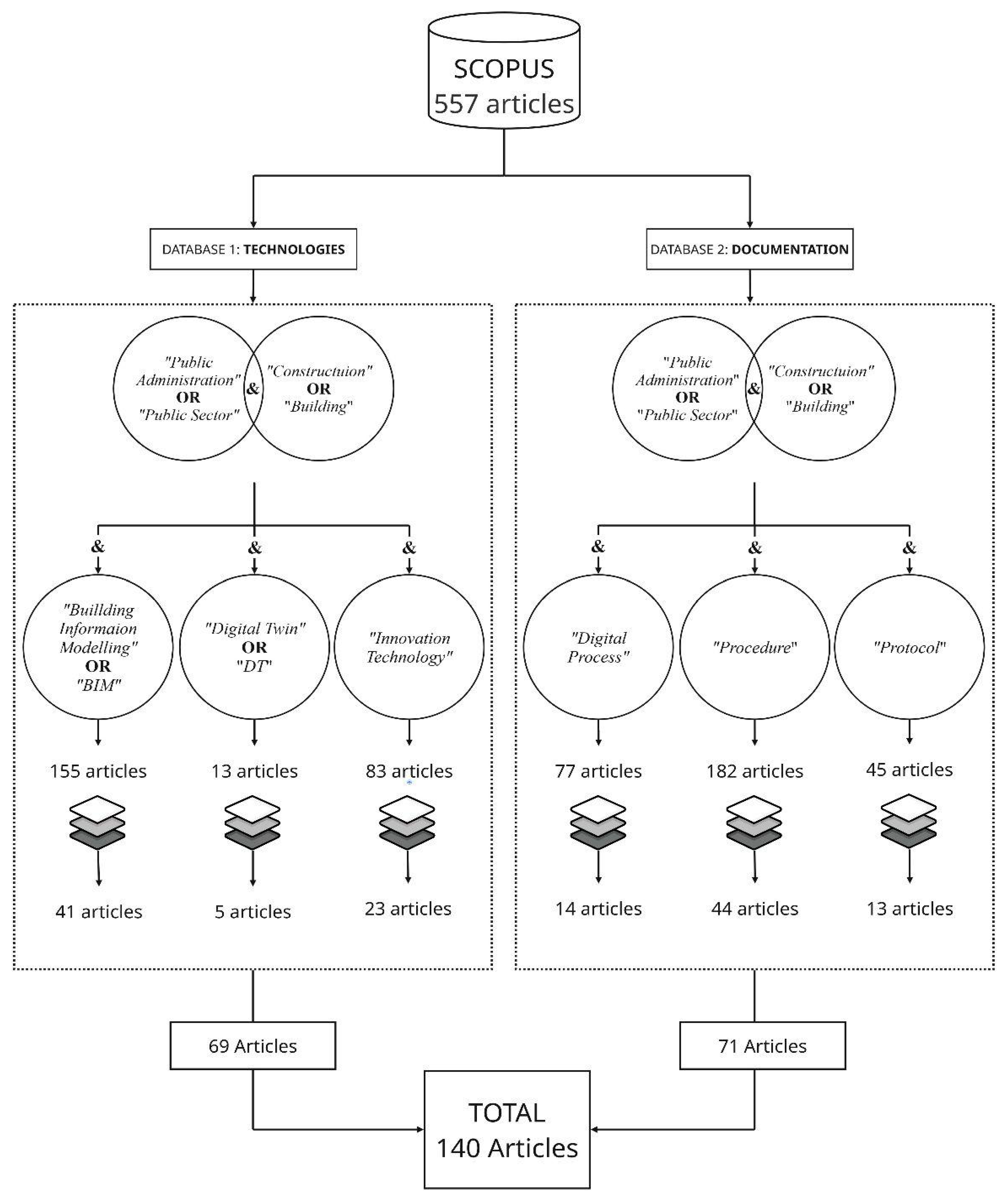
- A.
- Digitalisation Technologies (251 articles): This category includes studies analysing the implementation and use of digital technologies within the public sector and construction industry. The main topics addressed include:
- 155 articles related to Building Information Modelling (BIM), one of the most established technologies for digital modelling and management of construction projects.
- 13 articles on Digital Twin (DT), an emerging technology enabling the creation of virtual replicas of buildings and infrastructure for real-time monitoring and management.
- 83 articles on other innovative digital technologies (Innovation Technology), including Internet of Things (IoT), Blockchain, Artificial Intelligence, and advanced automation systems applied to the digitalisation of the public sector and construction.
- B.
- Documentation of the digitalisation (304 articles): This category collects studies examining the regulatory framework, administrative processes, and methodologies adopted by Public Administration to implement digitalisation in the construction sector. The analysed studies are subdivided into the following:
- 77 articles on Digital Process/Processes, exploring digital processes implemented to improve efficiency in managing and organising activities within the Public Administration.
- 182 articles on Procedures, which include operational methodologies, standards, and regulations applied to digitalisation processes in public procurement and construction management.
- 45 articles on Protocols, analysing guidelines, rules, and regulatory frameworks developed to ensure secure and effective integration of digital technologies in public and regulatory processes.
After applying the selection criteria outlined in the methodology, the total number of analysed articles was reduced to 140. Figure 1 (and Figure A2) provides a graphical representation of the article screening process, illustrating how the initial set of 150 articles was narrowed down to 140 for the subsequent analysis, and highlighting the two main thematic clusters identified. The final distribution of selected articles, corresponding to over 25% of the initial corpus, is as follows:- 69 articles concerning digitalisation technologies, examining the maturity level and diffusion of innovative tools within public construction.
- 71 articles relating to regulatory and procedural documentation, analysing the implementation methods of digitalisation at the administrative and regulatory levels.
2.6. Geographical Distribution of the Analysed Articles
3. Analysis of Results and Definition of the Thematic Matrix
3.1. Enabling Technologies for the Digitalisation of the Built Environment
- Digital Twin (DT): 7 occurrences;
- Geographic Information Systems (GIS): 6 occurrences;
- Common Data Environment (CDE): 5 occurrences;
- Big Data (BD): 5 occurrences;
- Advanced Analytics (AA): 6 occurrences.
3.2. Distribution of Enabling Technology Combinations Across Construction Process Phases: Analysis of Clusters and Emerging Trends
- AA + BD (+ GIS/ML): dominant in Programming, supporting predictive analytics;
- BIM + DT + IoT: consolidated in Facility Management, for monitoring and maintenance;
- AI + BIM + IoT/ML: applied in Facility Management, for automated optimisation;
- BD + Cloud Computing (CC) + CDE: identified in both Facility Management and Execution, for document management and traceability;
- Blockchain (BC) + BD + CDE + GIS: observed in Design, facilitating interoperability.
- AA and BD are central in the initial phase;
- BIM confirms its role as a bridging technology between design and management;
- DT is increasingly consolidated in Facility Management;
- ML appears in more advanced configurations.
3.3. Enabling Technology Combinations for Digitalisation: Trends, Clusters and Strategic Implications
- Analytical-decisional cluster (AA + BD + DT, frequently with Machine Learning (ML)), focused on simulation and adaptive risk management;
- Infrastructural-spatial cluster (DT + GIS + IoT), prevalent in urban contexts for transparency and governance;
- Informational-integrated cluster (BIM + CDE + DT + GIS), aimed at semantic interoperability and document management within AEC environments.
- Automation: AA, BD, IoT, and 5G, for edge-to-cloud processes;
- Collaboration: BIM, CDE, and Cloud, for interoperability;
- Streamlining: AA + BD, DT + BIM, GIS, and IoT;
- Risk and cost management: AA + BD, GIS + BD;
- Transparency and traceability: GIS, CDE, Blockchain.
4. Enabling Technologies in the Public Administration: The Italian Case
5. Discussion
6. Limitations
7. Conclusions
- The lack of operational tools supporting the systematic integration of digital technologies across public procurement phases;
- The limited standardisation of digital decision-making processes, which remain fragmented and dependent on heterogeneous local practices;
- The absence of support models grounded in structured evidence and up-to-date regulatory references (e.g., Legislative Decree No. 36/2023);
- The discontinuity between the theoretical-methodological dimension (scientific literature) and organisational implementation (regional acts, internal procedures);
- The difficulty in aligning strategic digitalisation objectives with specific technologies and applicable solutions.
- Promote informed and guided adoption of digital technologies;
- Foster standardisation of decision-making and operational models;
- Strengthen the technical and organisational capacities of public bodies;
- Contribute to the development of a robust, interoperable public digital infrastructure aligned with national and European directives.
Author Contributions
Funding
Conflicts of Interest
Abbreviations
| PA | Public Administration |
| BIM | Building Information Modelling |
| DT | Digital Twin |
| NIST | National Institute of Standards and Technology |
| AI | Artificial Intelligence |
| ISO | International Organization for Standardization |
| UNI | Italian National Standards Body |
| ID | Article Identifier |
| IR | Integration |
| IC | Intelligence |
| UX | User Experience |
| MN | Management |
| TW | Trustworthiness |
| IT | Innovation technology |
| PROC | Processes |
| PROT | Protocols |
| DP | Digital Process |
| GIS | Geographic Information System |
| QGIS | Quantum Geographic Information System |
| CDE | Common Data Environment |
| ACDat | Ambiente di Condivisione Dati (Italian CDE) |
| ACC | Autodesk Construction Cloud |
| IFC | Industry Foundation Classes |
| VEWS | Ventilation Early Warning System |
| BLE | Bluetooth Low Energy |
| CC | Cloud Computing |
| EC | Edge Computing |
| ML | Machine Learning |
| BD | Big Data |
| KPI | Key Performance Indicator |
| AA | Advanced Analytics |
| SBM | Soft Building Modelling |
| DS | Data Services |
| BC | Blockchain |
| FM | Facility Management |
| AEC | Architecture, Engineering, and Construction |
| AUT | Automation |
| CO | Collaboration |
| DIM | Dimension BIM |
Appendix A





References
- European Commission. Digitalisation in the Construction Sector. April 2021. Available online: https://ec.europa.eu/docsroom/documents/45547/attachments/1/translations/en/renditions/native (accessed on 31 July 2025).
- Leaders, Y.G. World Economic Forum Annual Meeting 2016 Mastering the Fourth Industrial Revolution; World Economic Forum: Cologny, Switzerland, 2016.
- Ortega-Gras, J.-J.; Bueno-Delgado, M.-V.; Cañavate-Cruzado, G.; Garrido-Lova, J. Twin Transition through the Implementation of Industry 4.0 Technologies: Desk-Research Analysis and Practical Use Cases in Europe. Sustainability 2021, 13, 13601. [Google Scholar] [CrossRef]
- Finance, Audit Tax Consulting Corporate. Industry 4.0 Challenges and Solutions for the Digital Transformation and Use of Exponential Technologies; Finance, Audit Tax Consulting Corporate: Zurich, Switzerland, 2015; pp. 1–12. [Google Scholar]
- Deloitte. Digital transformation in the construction industry. In Deloitte Insights; Deloitte: London, UK, 2017; Available online: https://www.deloitte.com/us/en/insights/topics/digital-transformation/digitizing-the-construction-industry.html (accessed on 17 September 2025).
- Dziekonski, K.; Mascarenhas, F.; Mahamadu, A.M.; Manu, P. Investigation into the key barriers to achieving UK “Construction 2025” Strategy targets. Eng. Manag. Prod. Serv. 2023, 15, 116–127. [Google Scholar] [CrossRef]
- Italia. Decreto Legislativo n. 36 del 31 Marzo 2023: Codice Dei Contratti Pubblici in Attuazione Dell’articolo 1 Della Legge N. 78 Del 21 Giugno 2022, Che Delega Il Governo In Materia Di Contratti Pubblici, E Successive Modifiche E Integrazioni. Gazzetta Ufficiale Della Repubblica Italiana. 2023. Available online: https://www.gazzettaufficiale.it/eli/id/2023/04/13/23A02179/sg (accessed on 31 July 2025).
- European Commission. Guidance on Innovation Procurement (Commission Notice C(2021) 4320 Final). European Commission. Document Date: 6 June 2021; Last Update: 21 June 2021. Retrieved from European Commission DocsRoom. 2021. Available online: https://ec.europa.eu/docsroom/documents/45975 (accessed on 31 July 2025).
- OpusCapita. Peppol Initiatives in the Nordics. 2019. Available online: https://opuscapita.com/blogs/peppol-initiatives-in-the-nordics/ (accessed on 31 July 2025).
- Boots, S.; Clarke, A.; Brousseau, C.; Lajoie, A.-M. Breaking All the Rules: Information Technology Procurement in the Government of Canada. Can. Public. Adm. 2024, 67, 297–325. [Google Scholar] [CrossRef]
- Erh, J. Singapore’s Digital Transformation Journey. J. Southeast. Asian Econ. 2023, 40, 4–31. Available online: https://www.jstor.org/stable/27211223 (accessed on 17 September 2025). [CrossRef]
- McKinsey & Company. How COVID-19 Has Pushed Companies Over the Technology Tipping Point—And Transformed Business Forever; McKinsey & Company: New York, NY, USA, 2020; Available online: https://www.mckinsey.com/capabilities/strategy-and-corporate-finance/our-insights/how-covid-19-has-pushed-companies-over-the-technology-tipping-point-and-transformed-business-forever (accessed on 31 July 2025).
- Svitková, K. EU Horizon 2021–2027—Innovation Momentum for Europe [Policy Brief]. Europeum. 2021. Available online: https://www.europeum.org/en/articles-and-publications/policy-brief-eu-horizon-2021–2027-innovation-momentum-for-europe (accessed on 31 July 2025).
- Dener, C.; Nii-Aponsah, H.; Ghunney, L.E.; Johns, K.D. GovTech Maturity Index: The State of Public Sector Digital Transformation; World Bank Publications: Washington, DC, USA, 2021. [Google Scholar]
- Habibi, F.; Zabardast, M.A. Digitalization, education and economic growth: A comparative analysis of Middle East and OECD countries. Technol. Soc. 2020, 63, 101370. [Google Scholar] [CrossRef]
- Craig, K.; Sivathas, S.; Stuart, F.; Rawstron, E. Healthcare Reimagined: Innovation Trends, Predictions and Actions for Healthcare Leaders; KPMG Institutes: New York, NY, USA, 2018. [Google Scholar]
- KPMG International. Unlocking Government’s Technology Future: Five Keys to Public Sector Digital Transformation Success (Based on the KPMG Global Tech Report 2024). 2024. Available online: https://kpmg.com/content/dam/kpmgsites/xx/pdf/2024/10/Unlocking-governments-tech-future.pdf.coredownload.pdf (accessed on 17 September 2025).
- Papadonikolaki, E.; Krystallis, I.; Morgan, B. Digital Transformation in Construction: Systematic literature Review of Evolving Concepts. In Proceedings of the Engineering Project Organization Conference (EPOC 2020), London, UK, 21–23 October 2020; Available online: https://discovery.ucl.ac.uk/id/eprint/10113245 (accessed on 17 September 2025).
- Ferreira, A.; Santos, C. Digital Transformation in Public Sector: Systematic Literature Review. In Enhancing Public Sector Accountability and Services Through Digital Innovation, Santos Ferreira, A., Lourenço dos Santos, C., Eds.; IGI Global Scientific Publishing: Hershey, PA, USA, 2025; pp. 265–288. [Google Scholar] [CrossRef]
- Wang, K.; Guo, F.; Zhang, C.; Schaefer, D. From Industry 4.0 to Construction 4.0: Barriers to the digital transformation of engineering and construction sectors. Eng. Constr. Archit. Manag. 2024, 31, 136–158. [Google Scholar] [CrossRef]
- Gil-García, J.R.; Helbig, N.; Ojo, A. Being smart: Emerging technologies and innovation in the public sector. Gov. Inf. Q. 2014, 31, S11–S18. [Google Scholar] [CrossRef]
- IDC & Autodesk. Digital Transformation: The Future of Connected Construction. IDC. 2020. Available online: https://constructioncloud.autodesk.com/rs/572-JSV-775/images/Autodesk-IDC-Digital%20Transformation_The-Future-of-Connected-Construction.pdf (accessed on 9 July 2025).
- Peters, M.D.J.; Godfrey, C.; McInerney, P.; Munn, Z.; Tricco, A.C.; Khalil, H. Scoping Reviews. In JBI Manual for Evidence Synthesis; Aromataris, E., Lockwood, C., Porritt, K., Pilla, B., Jordan, Z., Eds.; JBI: Adelaide, Australia, 2024; Available online: https://synthesismanual.jbi.global (accessed on 6 September 2025). [CrossRef]
- Tricco, A.C.; Lillie, E.; Zarin, W.; O’Brien, K.K.; Colquhoun, H.; Levac, D.; Moher, D.; Peters, M.D.J.; Horsley, T.; Weeks, L.; et al. PRISMA Extension for Scoping Reviews (PRISMAScR): Checklist and Explanation. Ann. Intern. Med. 2018, 169, 467–473. [Google Scholar] [CrossRef] [PubMed]
- Arksey, H.; O’Malley, L. Scoping studies: Towards a methodological framework. Int. J. Soc. Res. Methodol. 2005, 8, 19–32. [Google Scholar] [CrossRef]
- ISO 19650; Organization and Digitization of Information About Buildings and Civil Engineering Works, Including Building Information Modelling (BIM)—Information Management Using Building Information Modelling (Series of Standards). International Organization for Standardization: Geneva, Switzerland, 2018. Available online: https://www.iso.org/standard/68078.html (accessed on 9 July 2025).
- Ente Nazionale Italiano di Unificazione (UNI). UNI 11337: Gestione Digitale Dei Processi Informativi Delle Costruzioni. (Series of Standards). 2017. Available online: https://www.uni.com/ (accessed on 9 July 2025).
- Volk, R.; Stengel, J.; Schultmann, F. Building Information Modeling (BIM) for existing buildings—Literature review and future needs. Autom. Constr. 2014, 38, 109–127. [Google Scholar] [CrossRef]
- European Commission. Shaping Europe’s Digital Future: Building Information Modelling in the EU Construction Sector. 2022. Available online: https://digital-strategy.ec.europa.eu/ (accessed on 9 July 2025).
- Matos, B.C.; Cruz, C.O.; Branco, F.B. Digitalization and Procurement in Construction Projects: An Integrated Bim-Based Approach. Appl. Sci. 2024, 14, 7463. [Google Scholar] [CrossRef]
- Raitviir, C.-R.; Lill, I. Conceptual framework of information flow synchronization throughout the building lifecycle. Buildings 2024, 14, 2207. [Google Scholar] [CrossRef]
- Jeong, D.; Lee, C.; Choi, Y.; Jeong, T. Building digital twin data model based on public data. Buildings 2024, 14, 2911. [Google Scholar] [CrossRef]
- Mutani, G.; Alehasin, M.; Yang, H.; Zhang, X.; Felmer, G. Urban building energy modeling to support climate-sensitive planning in the suburban areas of Santiago de Chile. Buildings 2024, 14, 185. [Google Scholar] [CrossRef]
- Aragón, A.; Alberti, M.G. Limitations of machine-interpretability of digital EPDs used for a BIM-based sustainability assessment of construction assets. J. Build. Eng. 2024, 96, 110418. [Google Scholar] [CrossRef]
- Tuscher, M.; Hanák, M.; Navrátilová, V.; Tichá, A. Usage of building passports and BIM in multi-criteria evaluation. Procedia Comput. Sci. 2024, 233, 1086–1094. [Google Scholar] [CrossRef]
- Fonseca Arenas, N.; Shafique, M. Recent progress on BIM-based sustainable buildings: State of the art review. Dev. Built Environ. 2023, 15, 100176. [Google Scholar] [CrossRef]
- Colucci, E.; Iacono, E.; Matrone, F.; Ventura, G.M. The development of a 2D/3D BIM-GIS web platform for planned maintenance of built and cultural heritage: The MAIN10ANCE project. ISPRS Arch. 2023, XLVIII-M-2-2023, 433–439. [Google Scholar] [CrossRef]
- Murguia, D.; Demian, P.; Soetanto, R. The role of the industry’s cultural-cognitive elements on actors’ intention to adopt BIM: An empirical study in Peru. Eng. Constr. Archit. Manag. 2023, 30, 1183–1200. [Google Scholar] [CrossRef]
- Youkhanna Zaia, Y.; Adam, S.M.; Abdulrahman, F.H. Investigating BIM level in Iraqi construction industry. Ain Shams Eng. J. 2023, 14, 101881. [Google Scholar] [CrossRef]
- Congiu, E.; Desogus, G.; Frau, C.; Gatto, G.; Pili, S. Web-based management of public buildings: A workflow based on integration of BIM and IoT sensors with a web–GIS portal. Buildings 2023, 13, 1327. [Google Scholar] [CrossRef]
- Farghaly, K.; Soman, R.K.; Collinge, W.; Mosleh, M.H.; Manu, P.; Cheung, C.M. Construction safety ontology development and alignment with industry foundation classes (IFC). ITcon 2022, 27, 94–108. [Google Scholar] [CrossRef]
- Zheng, H.; Zhang, S.; Zhu, J.; Zhu, Z.; Fang, X. Evacuation in buildings based on BIM: Taking a fire in a university library as an example. Int. J. Environ. Res. Public. Health 2022, 19, 16254. [Google Scholar] [CrossRef] [PubMed]
- Göswein, V.; Carvalho, S.; Cerqueira, C.; Lorena, A. Circular material passports for buildings—Providing a robust methodology for promoting circular buildings. IOP Conf. Ser. Earth Environ. Sci. 2022, 1122, 012049. [Google Scholar] [CrossRef]
- Awwad, K.A.; Shibani, A.; Ghostin, M. Exploring the critical success factors influencing BIM level 2 implementation in the UK construction industry: The case of SMEs. Eng. Constr. Archit. Manag. 2022, 29, 1894–1901. [Google Scholar] [CrossRef]
- Diana, L.; D’Auria, S.; Acampa, G.; Marino, G. Assessment of disused public buildings: Strategies and tools for reuse of healthcare structures. Sustainability 2022, 14, 2361. [Google Scholar] [CrossRef]
- Andrich, W.; Daniotti, B.; Pavan, A.; Mirarchi, C. Check and validation of building information models in detailed design phase: A check flow to pave the way for BIM based renovation and construction processes. Buildings 2022, 12, 154. [Google Scholar] [CrossRef]
- Othman, I.; Al-Ashmori, Y.Y.; Rahmawati, Y.; Mugahed Amran, Y.H.; Al-Bared, M.A.M. The level of Building Information Modelling (BIM) implementation in Malaysia. Asian Soc. Sci. 2021, 17, 455–463. [Google Scholar] [CrossRef]
- Belay, S.; Goedert, J.; Woldesenbet, A.; Rokooei, S. Enhancing BIM implementation in the Ethiopian public construction sector: An empirical study. Cogent Eng. 2021, 8, 1886476. [Google Scholar] [CrossRef]
- Rey-Merchán, M.C.; Gómez-De-gabriel, J.M.; López-Arquillos, A.; Fernández-Madrigal, J.A. Virtual fence system based on IoT paradigm to prevent occupational accidents in the construction sector. Int. J. Environ. Res. Public. Health 2021, 18, 6839. [Google Scholar] [CrossRef]
- Marinho, A.; Couto, J.; Teixeira, J. Relational contracting and its combination with the BIM methodology in mitigating asymmetric information problems in construction projects. J. Civ. Eng. Manag. 2021, 27, 14742. [Google Scholar] [CrossRef]
- Lindblad, H.; Karrbom Gustavsson, T. Public clients ability to drive industry change: The case of implementing BIM. Constr. Manag. Econ. 2021, 39, 299–313. [Google Scholar] [CrossRef]
- Nguyen, T.-Q.; Nguyen, D.-P. Barriers in BIM adoption and the legal considerations in Vietnam. Int. J. Smart Grid Clean. Energy Technol. 2021, 12, 27. [Google Scholar] [CrossRef]
- Alfieri, E.; Seghezzi, E.; Sauchelli, M.; Di Giuda, G.M.; Masera, G. A BIM-based approach for DfMA in building construction: Framework and first results on an Italian case study. Int. J. Constr. Manag. 2020, 20, 559–573. [Google Scholar] [CrossRef]
- Vidalakis, C.; Abanda, F.H.; Oti, A.H. BIM adoption and implementation: Focusing on SMEs. Constr. Innov. 2020, 20, 128–147. [Google Scholar] [CrossRef]
- Andújar-Montoya, M.D.; Galiano-Garrigós, A.; Echarri-Iribarren, V.; Rizo-Maestre, C. BIM-LEAN as a methodology to save execution costs in building construction—An experience under the Spanish framework. Appl. Sci. 2020, 10, 1913. [Google Scholar] [CrossRef]
- van Eldik, M.A.; Vahdatikhaki, F.; dos Santos, J.M.O.; Visser, M.; Doree, A. BIM-based environmental impact assessment for infrastructure design projects. Autom. Constr. 2020, 118, 103379. [Google Scholar] [CrossRef]
- Alvanchi, A.; Seyrfar, A. Improving facility management of public hospitals in Iran using building information modeling. Sci. J. Res. Innov. 2020, 5, 2817–2829. [Google Scholar] [CrossRef]
- Zhang, L.; Chu, Z.; He, Q.; Zhai, P. Investigating the constraints to building information modeling (BIM) applications for sustainable building projects: A case of China. Sustainability 2019, 11, 1896. [Google Scholar] [CrossRef]
- Janečka, K. Standardization supporting future smart cities—A case of BIM/GIS and 3D cadastre. Geosciences 2019, 9, 130. [Google Scholar] [CrossRef]
- Ma, G.; Tan, S.; Shang, S. The evaluation of building fire emergency response capability based on the CMM. Int. J. Environ. Res. Public. Health 2019, 16, 1962. [Google Scholar] [CrossRef]
- Moreno, C.; Olbina, S.; Issa, R.R. BIM use by architecture, engineering, and construction (AEC) industry in educational facility projects. Adv. Civ. Eng. 2019, 2019, 1392684. [Google Scholar] [CrossRef]
- Chang, Y.-T.; Hsieh, S.-H. A preliminary case study on circular economy in Taiwan’s construction. IOP Conf. Ser. Earth Environ. Sci. 2019, 225, 012069. [Google Scholar] [CrossRef]
- Hatem, W.A.; Abd, A.M.; Abbas, N.N. Barriers of adoption building information modeling (BIM) in construction projects of Iraq. Eng. J. 2018, 22, 59–72. [Google Scholar] [CrossRef]
- Galiano-Garrigós, A.; Andújar-Montoya, M.D. Building information modelling in operations of maintenance at the University of Alicante. Struct. Des. Tall Spec. Build. 2018, 13, 1–11. [Google Scholar] [CrossRef][Green Version]
- Osello, A.; Rapetti, N.; Semeraro, F. BIM methodology approach to infrastructure design: Case study of Paniga Tunnel. IOP Conf. Ser. Mater. Sci. Eng. 2017, 245, 062052. [Google Scholar] [CrossRef]
- Love, P.E.D.; Zhou, J.; Edwards, D.J.; Irani, Z.; Sing, C.-P. Off the rails: The cost performance of infrastructure rail projects. Transp. Res. Part A Policy Pract. 2017, 101, 202–218. [Google Scholar] [CrossRef]
- Sadeghifam, A.N.; Marsono, A.K.; Kiani, I.; Isikdag, U.; Bavafa, A.A.; Tabatabaee, S. Energy analysis of wall materials using building information modeling (BIM) of public buildings in the tropical climate countries. J. Therm. Anal. Calorim. 2016, 126, 455–467. [Google Scholar] [CrossRef]
- Azzi, M.; Duc, H.; Ha, Q.P. Toward sustainable energy usage in the power generation and construction sectors—A case study of Australia. Autom. Constr. 2015, 59, 102–109. [Google Scholar] [CrossRef]
- Giovannini, L.; Pezzi, S.; Di Staso, U.; Prandi, F.; De Amicis, R. Large-scale assessment and visualization of the energy performance of buildings with ecomaps: Project SUNSHINE: Smart urban services for higher energy efficiency. In Proceedings of the 3rd International Conference on Data Management Technologies and Applications (DATA 2014), Vienna, Austria, 29–31 August 2014; pp. 170–177. [Google Scholar] [CrossRef]
- Demian, P.; Walters, D. The advantages of information management through building information modelling. Constr. Manag. Econ. 2014, 32, 115–129. [Google Scholar] [CrossRef]
- Piras, G.; Muzi, F.; Tiburcio, V.A. Enhancing space management through digital twin: A case study of the Lazio Region Headquarters. Appl. Sci. 2024, 14, 7463. [Google Scholar] [CrossRef]
- Costa, G.; Arroyo, O.; Rueda, P.; Briones, A. A ventilation early warning system (VEWS) for diaphanous workspaces considering COVID-19 and future pandemics scenarios. Heliyon 2023, 9, e14640. [Google Scholar] [CrossRef]
- Fialho, B.C.; Codinhoto, R.; Fabricio, M.M.; Estrella, J.C.; Neves Ribeiro, C.M.; Dos Santos Bueno, J.M.; Doimo Torrezan, J.P. Development of a BIM and IoT-based smart lighting maintenance system prototype for universities’ FM sector. Buildings 2022, 12, 99. [Google Scholar] [CrossRef]
- Tagliabue, L.C.; Cecconi, F.R.; Maltese, S.; Rinaldi, S.; Ciribini, A.L.C.; Flammini, A. Leveraging digital twin for sustainability assessment of an educational building. Sustainability 2021, 13, 480. [Google Scholar] [CrossRef]
- Steadman, P.; Evans, S.; Liddiard, R.; Godoy-Shimizu, D.; Ruyssevelt, P.; Humphrey, D. Building stock energy modelling in the UK: The 3DStock method and the London Building Stock Model. Build. City 2020, 3, 52. [Google Scholar] [CrossRef]
- Saputra, N.; Putera, R.E.; Zetra, A.; Azwar; Valentina, T.R.; Mulia, R.A. Capacity building for organizational performance: A systematic review, conceptual framework, and future research directions. Cogent Bus. Manag. 2024, 11, 2434966. [Google Scholar] [CrossRef]
- Kaššaj, M.; Peráček, T. Sustainable connectivity—Integration of mobile roaming, WiFi4EU and smart city concept in the European Union. Sustainability 2024, 16, 788. [Google Scholar] [CrossRef]
- Pérez-García, A.; Martín-Dorta, N.; Aranda, J.Á. Enhancing BIM implementation in Spanish public procurement: A framework approach. Heliyon 2024, 10, e30650. [Google Scholar] [CrossRef]
- Bitkowska, A.; Detyna, B.; Detyna, J. Towards integration of business process management and knowledge management. IT systems’ perspective. Enterp. Model. Inf. Syst. Archit. 2023, 18, 27. [Google Scholar] [CrossRef]
- Wang, B.; Chen, H.; Ao, Y.; Liao, F. Spatiotemporal differentiation and influencing factors of green technology innovation efficiency in the construction industry: A case study of Chengdu–Chongqing urban agglomeration. Buildings 2023, 13, 73. [Google Scholar] [CrossRef]
- Khan, S.; Shael, M.; Majdalawieh, M.; Nizamuddin, N.; Nicho, M. Blockchain for governments: The case of the Dubai government. Sustainability 2022, 14, 6576. [Google Scholar] [CrossRef]
- Domaradzka, A.; Biesaga, M.; Domaradzka, E.; Kołodziejczyk, M. The civil city framework for the implementation of nature-based smart innovations: Right to a healthy city perspective. Sustainability 2022, 14, 9887. [Google Scholar] [CrossRef]
- Fregonara, E.; Ferrando, D.G.; Tulliani, J.-M. Sustainable public procurement in the building construction sector. Sustainability 2022, 14, 11616. [Google Scholar] [CrossRef]
- Yusuf, A.O.; Opawole, A.; Musa, N.A.; Kadiri, D.S.; Ebunoluwa, E.I. Capability improvement measures of the public sector for implementation of building information modeling in construction projects. Organ. Technol. Manag. Constr. Int. J. 2022, 14, 2710–2730. [Google Scholar] [CrossRef]
- Mahmud, H.; Roy, J. Barriers to overcome in accelerating renewable energy penetration in Bangladesh. Sustainability 2021, 13, 7694. [Google Scholar] [CrossRef]
- Jahanger, Q.K.; Louis, J.; Pestana, C.; Trejo, D. Potential positive impacts of digitalization of construction-phase information management for project owners. ITcon 2021, 26, 1–22. [Google Scholar] [CrossRef]
- Toivonen, R.; Vihemäki, H.; Toppinen, A. Policy narratives on wooden multi-storey construction and implications for technology innovation system governance. For. Policy Econ. 2021, 128, 102409. [Google Scholar] [CrossRef]
- He, N.; Li, Y.; Li, H.; Liu, Z.; Zhang, C. Critical factors to achieve sustainability of public-private partnership projects in the water sector: A stakeholder-oriented network perspective. Adv. Civ. Eng. 2020, 2020, 8895980. [Google Scholar] [CrossRef]
- Hale, L.A. Business model innovation for smart, healthy buildings. IOP Conf. Ser. Earth Environ. Sci. 2020, 588, 032067. [Google Scholar] [CrossRef]
- Wieteska-Rosiak, B. Real estate sector in the face of climate change adaptation in major Polish cities. Real Estate Manag. Valuat. 2020, 28, 51–63. [Google Scholar] [CrossRef]
- Mills, E. Algorithms and the near future of design. Archit. Res. Commun. 2019, 16, 1062. [Google Scholar] [CrossRef]
- Pentsev, E.A.; Makarova, O.A. Big data in urban planning and territory management. IOP Conf. Ser. Mater. Sci. Eng. 2019, 481, 012026. [Google Scholar] [CrossRef]
- Mohamad, R.; Ismail, S.; Mohd Said, J. Performance indicators for public private partnership (PPP) projects in Malaysia. J. Eng. Des. Technol. 2018, 16, 35–57. [Google Scholar] [CrossRef]
- Gusta, S.; Strausa, S.; Freimanis, J. BIM opportunities and challenges in construction study programs at Latvia university of life sciences and technologies. Eng. Rural. Dev. 2018, 17, 373–380. [Google Scholar] [CrossRef]
- Barbosa, A.A.R.; Vilnitis, M. Innovation and construction management in Brazil: Challenges of companies in times of quality and productivity. IOP Conf. Ser. Mater. Sci. Eng. 2017, 251, 012040. [Google Scholar] [CrossRef]
- Lovell, K.; Nightingale, P. Business models in rail infrastructure: Explaining innovation. Proc. Inst. Civ. Eng. Transp. 2016, 169, 230–239. [Google Scholar] [CrossRef]
- Kern, F.; Verhees, B.; Raven, R.; Smith, A. Empowering sustainable niches: Comparing UK and Dutch offshore wind developments. Technol. Forecast. Soc. Change 2015, 100, 215–225. [Google Scholar] [CrossRef]
- Vernikos, V.K.; Goodier, C.I.; Broyd, T.W.; Robery, P.C.; Gibb, A.G.F. Building information modelling and its effect on off-site construction in UK civil engineering. Proc. Inst. Civil. Eng. Manag. Procure. Law. 2014, 167, 137–147. [Google Scholar] [CrossRef]
- Kim, S.; Fan, B.; Yang, W.Y.; Ramey, J.; Fox, S.E.; Zhu, H.; Zimmerman, J.; Eslami, M. Public technologies transforming work of the public and the public sector. Proc. ACM Hum. Comput. Interact. 2024, 8, 3663407. [Google Scholar] [CrossRef]
- Atobishi, T.; Moh’d Abu Bakir, S.; Nosratabadi, S. How do digital capabilities affect organizational performance in the public sector? The mediating role of organizational agility. Adm. Sci. 2024, 14, 37. [Google Scholar] [CrossRef]
- Durand, A.; Zijlstra, T.; Hamersma, M.; Hoen, A.T.; van Oort, N.; Hoogendoorn, S.; Hoogendoorn-Lanser, S. Fostering an inclusive public transport system in the digital era: An interdisciplinary approach. Transp. Res. Interdiscip. Perspect. 2023, 21, 100968. [Google Scholar] [CrossRef]
- Wik, M.; Curto-Millet, D.; Lindroth, T. Modes of engagement: Problematizing managerial assumptions of participation in public sector digital transformation. Proc. ACM Hum. Comput. Interact. 2023, 7, 3598561. [Google Scholar] [CrossRef]
- Dolla, T.; Jain, K.; Kumar, V.S. Strategies for digital transformation in construction projects: Stakeholders’ perceptions and actor dynamics for Industry 4.0. ITcon 2023, 28, 8. [Google Scholar] [CrossRef]
- Serkina, Y.; Novikova, Z.; Sukhorukih, A. Digitalization processes vs. traditional ones: Ethical and environmental aspects. Ethics Sci. Environ. Politics 2022, 22, 56–67. [Google Scholar] [CrossRef]
- Maki, O.; Alshaikhli, M.; Gunduz, M.; Naji, K.K.; Abdulwahed, M. Development of digitalization roadmap for healthcare facility management. IEEE Access 2022, 10, 3146341. [Google Scholar] [CrossRef]
- Raco, F.; Stefani, M.; Balzani, M.; Ferrari, L. Towards effective project documentation, transparency, and data-driven decision-making through BIM-blockchain based applications. ISPRS Arch. 2021, XLVI-4/W5-2021, 437–443. [Google Scholar] [CrossRef]
- Nosova, S.; Norkina, A.; Makar, S.; Fadeicheva, G. Digital transformation as a new paradigm of economic policy. Procedia 2021, 66, 323–330. [Google Scholar] [CrossRef]
- Di Giuda, G.; Marcandalli, G.; Sanvito, L.; Schievano, M.; Paleari, F. A workflow for building site digitalization. In Proceedings of the International Structural Engineering and Construction, Cairo, Egypt, 26–31 July 2021. [Google Scholar] [CrossRef]
- Pavan, A.; Mirarchi, C.; Amosso, G.; Nesa, L.M.; Pasini, D.; Daniotti, B.; Spagnolo, S.L. BIMReL: A new BIM object library using Construction Product Regulation attributes (CPR 350/11, ZA annex). IOP Conf. Ser. Earth Environ. Sci. 2019, 296, 012052. [Google Scholar] [CrossRef]
- Fasoli, A.; Tassinari, S. Engaged by design: The role of emerging collaborative infrastructures for social development. Roma Makers as a case study. J. Technol. Hum. Serv. 2017, 35, 35–51. [Google Scholar] [CrossRef]
- Bataw, A.; Kirkham, R.; Lou, E. The issues and considerations associated with BIM integration. MATEC Web Conf. 2016, 66, 00005. [Google Scholar] [CrossRef]
- Wood, J.; Beecham, R.; Dykes, J. Moving beyond sequential design: Reflections on a rich multi-channel approach to data visualization. IEEE Trans. Vis. Comput. Graph. 2014, 20, 2241–2250. [Google Scholar] [CrossRef]
- Sethi, M.; Sharma, R.; Mohapatra, S.; Mittal, S. How to tackle complexity in urban climate resilience? Negotiating climate science, adaptation and multi-level governance in India. PLoS ONE 2021, 16, e0253904. [Google Scholar] [CrossRef]
- Zekić-Sušac, M.; Mitrović, S.; Has, A. Machine learning based system for managing energy efficiency of public sector as an approach towards smart cities. Int. J. Inf. Manag. 2021, 57, 102074. [Google Scholar] [CrossRef]
- Oad, P.K.; Kajewski, S.; Kumar, A.; Xia, B. Investigation of innovation during bid evaluation process in the road construction industry. Cogent Eng. 2021, 8, 1967676. [Google Scholar] [CrossRef]
- Morano, P.; Tajani, F.; Di Liddo, F.; Amoruso, P. The public role for the effectiveness of the territorial enhancement initiatives: A case study on the redevelopment of a building in disuse in an Italian small town. Buildings 2021, 11, 87. [Google Scholar] [CrossRef]
- Serrano-Jiménez, A.; Femenías, P.; Thuvander, L.; Barrios-Padura, Á. A multi-criteria decision support method towards selecting feasible and sustainable housing renovation strategies. J. Clean. Prod. 2021, 294, 123588. [Google Scholar] [CrossRef]
- Dejaco, M.C.; Mazzucchelli, E.S.; Pittau, F.; Boninu, L.; Röck, M.; Moretti, N.; Passer, A. Combining LCA and LCC in the early-design stage: A preliminary study for residential buildings technologies. IOP Conf. Ser. Earth Environ. Sci. 2020, 588, 042004. [Google Scholar] [CrossRef]
- Fernandez, J.; del Portillo, L.; Flores, I. A novel residential heating consumption characterisation approach at city level from available public data: Description and case study. Energy Build. 2020, 225, 110082. [Google Scholar] [CrossRef]
- Fiore, P.; Sicignano, E.; Donnarumma, G. An AHP-based methodology for the evaluation and choice of integrated interventions on historic buildings. Sustainability 2020, 12, 5795. [Google Scholar] [CrossRef]
- Kim, H.; Jeon, E.-C. Structural changes to nuclear energy industries and the economic effects resulting from energy transition policies in South Korea. Energies 2020, 13, 1806. [Google Scholar] [CrossRef]
- Bakogiannis, E.; Papadaki, K.; Kyriakidis, C.; Potsiou, C. How to adopt BIM in the building construction sector across Greece? Appl. Sci. 2020, 10, 1371. [Google Scholar] [CrossRef]
- Plachkova, T.; Avdieiev, O. Public administration of safety of navigation: Multi-level challenges and answers. Navig. J. 2020, 5, 2. [Google Scholar] [CrossRef]
- Li, C.; Xi, Z. Social stability risk assessment of land expropriation: Lessons from the Chinese case. Int. J. Environ. Res. Public. Health 2019, 16, 3952. [Google Scholar] [CrossRef]
- Manikam, S.; Sahibudin, S.; Kasinathan, V. Business intelligence addressing service quality for big data analytics in public sector. Int. J. Electr. Comput. Eng. Syst. 2019, 16, 491–499. [Google Scholar] [CrossRef]
- Fuentes-Bargues, J.L.; Ferrer-Gisbert, P.S.; González-Cruz, M.C.; Bastante-Ceca, M.J. Green public procurement at a regional level. Case study: The Valencia region of Spain. Int. J. Environ. Res. Public. Health 2019, 16, 2936. [Google Scholar] [CrossRef]
- Erlandson, G.; Magzamen, S.; Carter, E.; Sharp, J.L.; Reynolds, S.J.; Schaeffer, J.W. Characterization of indoor air quality on a college campus: A pilot study. Int. J. Environ. Res. Public. Health 2019, 16, 2721. [Google Scholar] [CrossRef] [PubMed]
- Weng, X.-H.; Zhu, Y.-M.; Song, X.-Y.; Ahmad, N. Identification of key success factors for private science parks established from brownfield regeneration: A case study from China. Int. J. Environ. Res. Public. Health 2019, 16, 1295. [Google Scholar] [CrossRef]
- Khakh, A.K.; Fast, V.; Shahid, R. Spatial accessibility to primary healthcare services by multimodal means of travel: Synthesis and case study in the city of Calgary. Int. J. Environ. Res. Public Health 2019, 16, 170. [Google Scholar] [CrossRef]
- Volden, G.H. Public project success as seen in a broad perspective: Lessons from a meta-evaluation of 20 infrastructure projects in Norway. Eval. Program. Plan. 2018, 68, 33–43. [Google Scholar] [CrossRef]
- Thomann, E.; Rapp, C. Who deserves solidarity? Unequal treatment of immigrants in Swiss welfare policy delivery. Policy Stud. J. 2018, 46, 622–644. [Google Scholar] [CrossRef]
- Marrone, P.; Gori, P.; Asdrubali, F.; Evangelisti, L.; Calcagnini, L.; Grazieschi, G. Energy benchmarking in educational buildings through cluster analysis of energy retrofitting. Energies 2018, 11, 649. [Google Scholar] [CrossRef]
- Novembri, G.; Rossini, F.L.; Fioravanti, A. Improving the integration between BIMs and agent-based simulations: The swarm building modeling—SBM. In Smart Buildings and Cities; CRC Press: Boca Raton, FL, USA, 2018; pp. 211–226. [Google Scholar]
- Fuentes-Bargues, J.L.; González-Cruz, M.C.; González-Gaya, C. Environmental criteria in the Spanish public works procurement process. Int. J. Environ. Res. Public Health 2017, 14, 204. [Google Scholar] [CrossRef]
- Macek, D.; Snížek, V. Innovation in bridge life-cycle cost assessment. Procedia Eng. 2017, 192, 419–426. [Google Scholar] [CrossRef]
- Rynska, E.; Kozminska, U.; Oniszk-Poplawska, A.; Szubert-Klinowska, D. Sustainable interdisciplinary transformation of Warsaw University of Technology buildings: KODNZEB case study. Struct. Des. Tall Spec. Build. 2017, 12, 763–771. [Google Scholar] [CrossRef]
- Amponsah-Tawaih, K.; Adu, M.A. Work pressure and safety behaviors among health workers in Ghana: The moderating role of management commitment to safety. Saf. Health Work. 2016, 7, 354–361. [Google Scholar] [CrossRef]
- Laña, I.; Del Ser, J.; Padró, A.; Vélez, M.; Casanova-Mateo, C. The role of local urban traffic and meteorological conditions in air pollution: A data-based case study in Madrid, Spain. Atmos. Environ. 2016, 147, 297–309. [Google Scholar] [CrossRef]
- Shiel, C.; Leal Filho, W.; do Paço, A.; Brandli, L. Evaluating the engagement of universities in capacity building for sustainable development in local communities. Eval. Program. Plan. 2016, 59, 27–37. [Google Scholar] [CrossRef]
- Choi, J.; Kim, I. Development of an open BIM-based legality system for building administration permission services. J. Asian Archit. Build. Eng. 2015, 14, 577–587. [Google Scholar] [CrossRef]
- Glumac, B.; Han, Q.; Schaefer, W. Negotiation issues in forming public-private partnerships for brownfield redevelopment: Applying a game theoretical experiment. Land. Use Policy 2016, 47, 66–77. [Google Scholar] [CrossRef]
- Hanák, T.; Muchová, P. Impact of competition on prices in public sector procurement. Procedia Manuf. 2015, 3, 601–608. [Google Scholar] [CrossRef][Green Version]
- Arsovski, S.; Markoski, B.; Pecev, P.; Lacmanović, D.; Petrovački, N. Advantages of using an ontological model of the state development funds. Int. J. Comput. Commun. Control 2014, 9, 321–328. [Google Scholar] [CrossRef]
- Grazini, C. Energy poverty as capacity deprivation: A study of social housing using the partially ordered set. Socio-Econ. Plan. Sci. 2024, 92, 101843. [Google Scholar] [CrossRef]
- Ismaeil, E.M.H.; Sobaih, A.E.E. A proposed model for variation order management in construction projects. Buildings 2024, 14, 726. [Google Scholar] [CrossRef]
- Husin, A.E.; Kristiyanto, K.; Kussumardianadewi, B.D. Blockchain-BIM: Reducing cost in green retrofitting for sustainable construction development. SINERGI 2024, 28, 315–320. [Google Scholar] [CrossRef]
- Arsenos, P.; Giannadakis, G. Construction projects’ waste prevention and expected minimization of cost and environmental impacts through adopting a comprehensive system for document management. Environ. Res. Eng. Manag. 2023, 79, 19–30. [Google Scholar] [CrossRef]
- Bartonek, D.; Bures, J.; Vystavel, O.; Havlicek, R. Case study of remodelling the as-built documentation of a railway construction into the BIM and GIS environment. Appl. Sci. 2023, 13, 5591. [Google Scholar] [CrossRef]
- Ramos, M.; Martinho, G.; Pina, J. Strategies to promote construction and demolition waste management in the context of local dynamics. Waste Manag. 2023, 162, 59–67. [Google Scholar] [CrossRef] [PubMed]
- Al-Raqeb, H.; Ghaffar, S.H.; Al-Kheetan, M.J.; Chougan, M. Understanding the challenges of construction demolition waste management towards circular construction: Kuwait stakeholder’s perspective. Clean. Waste Syst. 2023, 5, 100075. [Google Scholar] [CrossRef]
- Mokeeva, T.; Yurko, K. Using digital tools in government procurement analysis: Detecting suspicious purchases with control indicators. Int. J. Technol. 2023, 14, 1699–1709. [Google Scholar] [CrossRef]
- Guler, D.; Yomralioglu, T. The role of open standards in digital building permitting, 3D registration of condominium, and update of 3D city models. ISPRS Arch. 2022, XLVIII-4/W1-2022, 167–172. [Google Scholar] [CrossRef]
- Kim, K.-H.; Petri, M.; Inthipunya, K.; Manivong, V.; Han, J.; Park, J.; Palao, L.K.; Phouthanoxay, S.; Keomanivong, S.; Silattana, S.; et al. Information and communication technology-based service platform enabling the co-creation of agrometeorological services: A case study of the Laos Climate Services for Agriculture. Clim. Serv. 2022, 26, 100316. [Google Scholar] [CrossRef]
- Schumacher, R.; Theißen, S.; Höper, J.; Drzymalla, J.; Lambertz, M.; Hollberg, A.; Forth, K.; Schneider-Marin, P.; Wimmer, R.; Bahlau, S.; et al. Analysis of current practice and future potentials of LCA in a BIM-based design process in Germany. E3S Web Conf. 2022, 349, 10004. [Google Scholar] [CrossRef]
- Alfreahat, D.; Sebestyén, Z. A construction-specific extension to a standard project risk management process. Organ. Technol. Manag. Constr. Int. J. 2022, 14, 2364–2373. [Google Scholar] [CrossRef]
- Hamza, S.A.; Rasheed, S.; Hussein, A. Procurement challenges analysis of Iraqi construction projects. J. Manag. Bus. Res. 2022, 22, 82–89. [Google Scholar] [CrossRef]
- Bua, C.; Adami, D.; Giordano, S. GymHydro: An innovative modular small-scale smart agriculture system for hydroponic greenhouses. Electronics 2024, 13, 1366. [Google Scholar] [CrossRef]
- Koasidis, K.; Marinakis, V.; Doukas, H.; Doumouras, N.; Karamaneas, A.; Nikas, A. Equipment- and time-constrained data acquisition protocol for non-intrusive appliance load monitoring. Energies 2023, 16, 7315. [Google Scholar] [CrossRef]
- Branco, P.T.B.S.; Martin-Gisbert, L.; Sá, J.P.; Ruano-Raviña, A.; Barros-Dios, J.; Varela-Lema, L.; Sousa, S.I.V. Quantifying indoor radon levels and determinants in schools: A case study in the radon-prone area Galicia–Norte de Portugal Euroregion. Sci. Total Environ. 2023, 894, 163566. [Google Scholar] [CrossRef]
- Jones, K.; Galea, K.S.; Scholten, B.; Loikala, M.; Porras, S.P.; Bousoumah, R.; Ndaw, S.; Leese, E.; Louro, H.; Silva, M.J.; et al. HBM4EU Diisocyanates Study—Research protocol for a collaborative European human biological monitoring study on occupational exposure. Int. J. Environ. Res. Public Health 2022, 19, 8811. [Google Scholar] [CrossRef]
- Itoo, S.; Khan, A.A.; Kumar, V.; Alkhayyat, A.; Ahmad, M.; Srinivas, J. CKMIB: Construction of key agreement protocol for cloud medical infrastructure using blockchain. IEEE Access 2022, 10, 72620–72637. [Google Scholar] [CrossRef]
- Meiss, A.; Jimeno-Merino, H.; Poza-Casado, I.; Llorente-Álvarez, A.; Padilla-Marcos, M.Á. Indoor air quality in naturally ventilated classrooms. Lessons learned from a case study in a COVID-19 scenario. Sustainability 2021, 13, 8446. [Google Scholar] [CrossRef]
- Alsharef, A.; Banerjee, S.; Uddin, S.M.J.; Albert, A.; Jaselskis, E. Early impacts of the COVID-19 pandemic on the United States construction industry. Int. J. Environ. Res. Public Health 2021, 18, 1559. [Google Scholar] [CrossRef]
- Barbini, A.; Malacarne, G.; Romagnoli, K.; Massari, G.A.; Matt, D.T. Integration of life cycle data in a BIM object library to support green and digital public procurements. Int. J. Sustain. Dev. Plan. 2020, 15, 1121–1130. [Google Scholar] [CrossRef]
- Sheng, M.; Sreenivasan, A.V.; Sharp, B.; Wilson, D.; Ranjitkar, P. Economic analysis of dynamic inductive power transfer roadway charging system under public-private partnership–Evidence from New Zealand. Technol. Forecast. Soc. Change 2020, 157, 119958. [Google Scholar] [CrossRef]
- Symanski, E.; An Han, H.; Hopkins, L.; Smith, M.A.; McCurdy, S.; Han, I.; Jimenez, M.; Markham, C.; Richner, D.; James, D.; et al. Metal air pollution partnership solutions: Building an academic-government-community-industry collaboration to improve air quality and health in environmental justice communities in Houston. Environ. Health 2020, 19, 94. [Google Scholar] [CrossRef]
- Meinig, C.; Burger, E.F.; Cohen, N.; Cokelet, E.D.; Cronin, M.F.; Cross, J.N.; De Halleux, S.; Jenkins, R.; Jessup, A.T.; Mordy, C.W.; et al. Public private partnerships to advance regional ocean observing capabilities: A Saildrone and NOAA-PMEL case study and future considerations to expand to global scale observing. Front. Mar. Sci. 2019, 6, 448. [Google Scholar] [CrossRef]
- Ramalho Luz, C.M.D.; Luiz de Paula, S.; de Oliveira, L.M.B. Organizational commitment, job satisfaction and their possible influences on intent to turnover. Rev. Gestão 2018, 25, 84–101. [Google Scholar] [CrossRef]
- Páez, R.; Torrecillas, C.; Barbero, I.; Berrocoso, M. Regional positioning services as economic and construction activity indicators: The case study of Andalusian Positioning Network (Southern Spain). GeoJournal 2017, 82, 1145–1159. [Google Scholar] [CrossRef]
- European Commission. Digital Decade: Digital Targets for 2030. 2021. Available online: https://commission.europa.eu/strategy-and-policy/priorities-2019-2024/europe-fit-digital-age/europes-digital-decade-digital-targets-2030_en (accessed on 17 September 2025).
- European Commission: Joint Research Centre; Münch, S.; Stoermer, E.; Jensen, K.; Asikainen, T.; Salvi, M.; Scapolo, F. Towards a Green and Digital Future; (JRC129319); Publications Office of the European Union: Luxemburg, 2022. [CrossRef]
- European Commission; Papadaki, I.; Moseley, P.; Staelens, P.; Horvath, R.; Nieto Sanz, O.; Lipari, M.; Sanz, P. Transition Pathway for Construction. European Commission. 2023. Available online: https://ec.europa.eu/docsroom/documents/53854 (accessed on 17 September 2025).
- Jing, W.; Alias, A.H. Key Factors for Building Information Modelling Implementation in the Context of Environmental, Social, and Governance and Sustainable Development Goals Integration: A Systematic Literature Review. Sustainability 2024, 16, 9504. [Google Scholar] [CrossRef]
- European Parliament Council. Directive 2014/24/EU on public procurement and repealing Directive 2004/18/EC. Off. J. Eur. Union 2014, 1–178. Available online: https://eur-lex.europa.eu/legal-content/EN/TXT/?uri=CELEX:02014L0024-20180101 (accessed on 17 September 2025).
- Mitera-Kiełbasa, E.; Zima, K. BIM Policy Trends in Europe: Insights from a Multi-Stage Analysis. Appl. Sci. 2024, 14, 4363. [Google Scholar] [CrossRef]
- Italia. Decreto Legislativo n. 50 del 18 Aprile 2016: Codice dei Contratti Pubblici. Gazzetta Ufficiale della Repubblica Italiana. 2016. Available online: https://www.gazzettaufficiale.it/eli/id/2016/04/19/16G00070/sg (accessed on 17 September 2025).
- Ministero delle Infrastrutture e dei Trasporti. Decreto Ministeriale n. 560 del 1 Dicembre 2017. 2017. Available online: https://www.mit.gov.it/normativa/decreto-ministeriale-numero-560-del-01122017 (accessed on 17 September 2025).
- Ministero delle Infrastrutture e dei Trasporti. Decreto Ministeriale n. 312 del 2 Agosto 2021. 2021. Available online: https://www.mit.gov.it/normativa/decreto-ministeriale-numero-312-del-02082021 (accessed on 17 September 2025).
- Regione Emilia-Romagna. Approvazione Degli Atti Di Indirizzo Per La Gestione Informativa Digitale Delle Costruzioni. 27 January 2025. Available online: https://finanze.regione.emilia-romagna.it/novita/notizie/2025/bim (accessed on 17 September 2025).
- Shi, W.; Cao, J.; Zhang, Q.; Li, Y.; Xu, L. Edge Computing: Vision and Challenges. IEEE Internet Things J. 2016, 3, 637–646. [Google Scholar] [CrossRef]
- Giordano, V.; Fulli, G.; Sanchez Jimenez, M. Smart Grid Projects in Europe: Lessons Learned and Current Developments; European Commission Joint Research Centre: Brussels, Belgium, 2011. [Google Scholar] [CrossRef]
- Zhang, K.; Mao, Y.; Leng, S.; Maharjan, S.; Zhang, Y. Optimal delay constrained offloading for vehicular edge computing networks. Proc. IEEE 2018, 107, 1786–1797. [Google Scholar] [CrossRef]
- Sawhney, A.; Riley, M.; Irizarry, J. Construction 4.0: An Innovation Platform for the Built Environment; Routledge: Oxfordshire, UK, 2020. [Google Scholar] [CrossRef]
- Sacks, R.; Eastman, C.; Lee, G.; Teicholz, P. BIM Handbook: A Guide to Building Information Modeling for Owners, Designers, Engineers, Contractors, and Facility Managers; John Wiley & Sons: Hoboken, NJ, USA, 2020. [Google Scholar]












| Subject area |
|
| Year range | 2014–2024 |
| Language |
|
| Document type |
|
| Open access | All Open Access |
| Enabling Technologies | Technological Solutions |
|---|---|
| Building Information Modelling (BIM) | Revit, BIMReL, BIM + GIS integration, BIM + IoT, blockchain-enabled models, BIM plug-ins, model checking, 3DStock, Last Planner System, Design for Manufacturing and Assembly (DfMA) |
| GIS | BIM + GIS integration, WebGIS platforms, interoperable geodatabases, ArcGIS, ArcGIS Online, QGIS with custom plug-ins |
| CDE | ACDat, Autodesk Construction Cloud (ACC), Trimble Connect, shared document management systems, IFC interoperability, controlled stakeholder access, modification traceability |
| Digital Twin (DT) | Space management systems, predictive maintenance, VEWS platform, real-time sustainable monitoring |
| Internet of Things (IoT) | LoRa sensors, BLE virtual barriers, edge computing platforms, Digital Twin (DT) + BIM + IoT prototypes |
| Cloud Computing (CC) | Environmental monitoring applications, cloud-based document storage, and BIM–cloud integration |
| Edge Computing (EC) | Raspberry Pi, edge architectures for greenhouses, latency reduction, local data processing |
| 5G | Smart city infrastructures, network slicing, ultra-low latency services |
| AI | Predictive systems, energy optimisation, facility management tools |
| ML | Pattern recognition, climate forecasting, operational flow optimisation |
| Big Data (BD) | KPI analysis, environmental data aggregation, urban planning |
| Advanced Analytics (AA) | Predictive simulations, visual analytics, fuzzy modelling, Soft Building Modelling (SBM), multi-criteria analysis |
Disclaimer/Publisher’s Note: The statements, opinions and data contained in all publications are solely those of the individual author(s) and contributor(s) and not of MDPI and/or the editor(s). MDPI and/or the editor(s) disclaim responsibility for any injury to people or property resulting from any ideas, methods, instructions or products referred to in the content. |
© 2025 by the authors. Licensee MDPI, Basel, Switzerland. This article is an open access article distributed under the terms and conditions of the Creative Commons Attribution (CC BY) license (https://creativecommons.org/licenses/by/4.0/).
Share and Cite
D’Alberto, G.; Raj, K.; Tiburcio, V.A.; Coraglia, U.M. Innovative Procedures and Tools for the Digitalisation of Management Construction Processes in PA: A Systematic Scoping Review. Buildings 2025, 15, 3457. https://doi.org/10.3390/buildings15193457
D’Alberto G, Raj K, Tiburcio VA, Coraglia UM. Innovative Procedures and Tools for the Digitalisation of Management Construction Processes in PA: A Systematic Scoping Review. Buildings. 2025; 15(19):3457. https://doi.org/10.3390/buildings15193457
Chicago/Turabian StyleD’Alberto, Giulia, Kavita Raj, Virginia Adele Tiburcio, and Ugo Maria Coraglia. 2025. "Innovative Procedures and Tools for the Digitalisation of Management Construction Processes in PA: A Systematic Scoping Review" Buildings 15, no. 19: 3457. https://doi.org/10.3390/buildings15193457
APA StyleD’Alberto, G., Raj, K., Tiburcio, V. A., & Coraglia, U. M. (2025). Innovative Procedures and Tools for the Digitalisation of Management Construction Processes in PA: A Systematic Scoping Review. Buildings, 15(19), 3457. https://doi.org/10.3390/buildings15193457

