Next Article in Journal
Optimizing Public Spaces for Age-Friendly Living: Renovation Strategies for 1980s Residential Communities in Hangzhou, China
Previous Article in Journal
Optimizing UHPC Layers to Improve Punching Shear Performance in Concrete Slabs
 
 
Font Type:
Arial Georgia Verdana
Font Size:
Aa Aa Aa
Line Spacing:
Column Width:
Background:
Article

Advancing Sustainable Infrastructure Management: Insights from System Dynamics

by
Julio Juarez-Quispe
*,
Erick Rojas-Chura
,
Alain Jorge Espinoza Vigil
,
Milagros Socorro Guillén Málaga
,
Oscar Yabar-Ardiles
,
Johan Anco-Valdivia
and
Sebastián Valencia-Félix
School of Civil Engineering, Universidad Católica de Santa María, Arequipa 04013, Peru
*
Author to whom correspondence should be addressed.
Buildings 2025, 15(2), 210; https://doi.org/10.3390/buildings15020210
Submission received: 5 December 2024 / Revised: 6 January 2025 / Accepted: 9 January 2025 / Published: 12 January 2025

Abstract

Rapid infrastructure growth in developing countries has intensified environmental challenges due to cost-prioritizing practices over sustainability. This study evaluates 21 identified sustainable-driving tools to improve the management of infrastructure throughout its life cycle, by interacting with 20 out of 36 key infrastructure system management variables (ISMVs). Using a systems thinking approach, a Sustainable Systems Dynamic Model (SSDM) is developed, comprising a nucleus representing the interconnected stages of the life cycle: planning and design (S1), procurement (S2), construction (S3), operation and maintenance (S4), and renewal and disposal (S5). The model incorporates a total of 12 balance (B) and 25 reinforcement (R) loops, enabling the visualization of critical interdependencies that influence the sustainability of the system. In addition, its analysis shows the interdependencies between variables and stages, demonstrating, for example, how the implementation of tools such as LCA, BIM, and Circular Economy principles in S1, or IoT and SHM in S4, significantly improve sustainability. A gap between theory and practice in the adoption of sustainable practices is identified, which is aggravated by the lack of knowledge in specific developing countries’ context. Hence, this study contributes to its closure by offering a model that facilitates the understanding of key interactions in infrastructure systems.

1. Introduction

Infrastructure constitutes an essential pillar for the progress of countries, as its effective planning and management drives not only economic growth but also the quality of life of societies [1]. However, the construction sector, responsible for high energy consumption and significant CO2 emissions, has been categorized as a key industry requiring urgent reforms with respect to environmental impact [2]. This characterization reflects the detrimental impact industry has on the environment. However, it can also be catalytic in creating the response opportunities needed to mitigate that impact.
Between 2010 and 2022, global CO2 emissions rose by 41.6%, with 15% of this increase being directly attributed to infrastructure. This reflects a 37.1% rise in emissions specifically from the infrastructure sector [3]. In addition to the growing energy demand, materials such as cement are particularly notable for their significant negative environmental impact, accounting for 8% of global CO2 emissions in 2022 [4].
Not surprisingly, the construction sector is a key player in the current environmental crisis, accounting for 30% of global energy demand by early 2022 [5]. This issue reflects how traditional construction approaches prioritize criteria such as costs, quality and schedules, while not considering environmental aspects [6]. This hinders the adoption of sustainable practices and compliance with environmental quality standards.
Similarly, the accelerating impact of urbanization and the growing need for large-scale infrastructure development is especially evident in developing countries. As [7] point out, the main challenges for the sector in these countries are to meet the growing demand for infrastructure and housing projects in a socially and environmentally responsible manner. In this context, emerging cities face substantial risks due to climate change [8], and it is in these cities, where traditional procedures prevail, that the aforementioned overshadowing of social and environmental performance is caused by economic interests [9]. However, with an optimistic approach, these projects present a remarkable potential to adopt sustainable strategies that not only mitigate the polluting effects but also optimize their social and economic functions.
Economically speaking, the sector could and should reduce costs by optimizing resource use and minimizing maintenance. By doing so, it fosters innovation and the creation of jobs, therefore driving long-term economic growth. It also promotes market competition by encouraging the development of new sustainable technologies and methodologies, raising efficiency and sustainability standards across the industry. Socially, it should enhance living conditions by ensuring equitable access to essential services such as water, energy, and transportation, while reducing inequalities among communities [10,11].
In the face of growing challenges in infrastructure development, it is imperative to adopt sustainable tools that not only focus on reducing CO2 emissions but also ensure adaptability and sustainability throughout the entire life cycle of projects, from planning to operation and maintenance, and even to eventual demolition.
Tools like BIM optimize data management, LCA evaluates environmental impacts comprehensively, and Circular Economy principles promote material reuse and waste reduction. These tools are particularly impactful when applied during planning and design, laying a sustainable foundation for subsequent project phases. Although infrastructure projects often have long life cycles and significant environmental impacts, sustainable tools can be integrated throughout all phases of the project life cycle. These tools address environmental, economic, and social dimensions, ultimately leading to better sustainability outcomes [12]. However, their impact is most effective when incorporated from the earliest stages of planning and design [13,14].
These tools include the management of less environmentally damaging alternative materials, the adoption of technologies and methodologies that promote energy efficiency, the rational use of water, as well as recycling and waste management strategies during the lifetime of the infrastructure. Yet, there is an even more important barrier to the implementation of these tools in developing countries: the lack of knowledge on the part of stakeholders and the absence of solid or specific evidence demonstrating their effectiveness in each context. This knowledge gap on proven success stories severely limits their large-scale adoption and integration into traditional practices [15].
This research focuses on identifying internationally recognized sustainable tools and additional key variables through an exhaustive literature review, complementing those identified by Espinoza and Carhart [16]. These tools and variables are then integrated into a System Dynamics Model to analyze their interactions within the infrastructure life cycle. The analysis aims to uncover critical relationships and provide practical recommendations that facilitate the effective adoption of these tools, improving sustainability practices and supporting informed decision-making in infrastructure management. The novelty of this study lies in its systemic approach, which integrates several life-cycle variables to present a holistic view of the interactions and dependencies between key system components. This approach utilizes system dynamics and systems thinking to analyze sustainable infrastructure systems, offering a comprehensive understanding of key interactions. Furthermore, the developed model has the potential to evolve and improve throughout future studies, allowing the incorporation of new tools, technologies, and empirical evidence. This perspective enhances understanding of the cause–effect and feedback mechanisms that shape infrastructure performance. In addition, this framework provides valuable guidance for researchers and practitioners seeking to implement sustainable tools effectively at various stages of the life cycle. Ultimately, emphasis is placed on optimizing efficiency, reducing environmental impacts, and improving infrastructure system management.

2. Background

2.1. Infrastructure Systems Management

The management of infrastructure systems is essential to ensure their efficiency, durability, and contribution to sustainable development. These systems, which encompass elements such as buildings and other structures in the built environment, are designed to last for several decades, or even centuries. Throughout their life cycle, they go through several stages, from planning and extraction of materials for their construction to their demolition or final reuse. Each one of these stages has environmental implications, including the use of natural resources, energy, and water, as well as the emission of polluting gases and the generation of waste. The magnitude of these impacts varies based on factors such as production practices, the sources of raw materials, and the types of fuels used at each stage [17].
Infrastructure systems do not operate independently but are interrelated. The dependencies between the different systems are as crucial as their individual functioning. For an infrastructure system to function optimally, it is necessary to adopt an integrative approach that considers the interaction between all components of the system [18]. In addition, these systems have a direct or indirect impact on the Sustainable Development Goals, underscoring the need for management that addresses all phases of their life cycle, from planning to demolition [19].
The decision-making process in managing these systems should be based on reference frameworks such as the ISO 55000 standard, which establishes guidelines on how to manage assets throughout their life cycle [20]. Infrastructure management faces several challenges due to uncertainty, complexity, and rapid social and technological changes, which requires a flexible and adaptive strategic approach [21].

2.2. Systems Thinking

Systems thinking offers a holistic perspective by analyzing systems as sets of interconnected elements that collaborate towards a common goal, overcoming the fragmented view of traditional analyses. This approach claims that a system is more than just the sum of its parts, as interactions between its components generate emergent behaviors that cannot be explained in isolation [22,23]. This perspective is fundamental to address technical and social challenges by considering both the internal relationships of systems and the environment in which they operate.
In the infrastructure field, this vision is crucial to address the complexity of socio-technical systems, such as urban transportation, which combines technical, regulatory, and social components. These interactions are delimited by internal and external boundaries that affect their purpose, which may vary according to the priorities of the actors involved, generating inherent tensions and challenges [22,23].
Systems thinking also relies on the processes of decomposition and integration to analyze complex problems. The authors of [24] point out that a system can be broken down into related elements to simplify broad problems, without losing sight of the interdependencies that exist between them. This approach is particularly useful for addressing typical systemic issues, such as construction accidents, by comprehensively identifying and managing the underlying factors that cause them.
Likewise, it is recognized that improving a subsystem does not always guarantee the progress of the system as a whole. Therefore, the systemic approach focuses on identifying causal relationships and feedback loops, which allows for anticipating conflicts and generating holistic solutions [25]. Tools like systems modeling are fundamental to analyze complex dynamics, flows, and accumulations, which facilitates the management of uncertainties and encourages experimentation to optimize results [23,26].

3. Methodology

The principal aim of this study is to extend the research conducted by Espinoza and Carhart [16] through the development of a Sustainable System Dynamics Model (SSDM). This model systematically examines the complexities inherent in sustainable infrastructure systems, enabling the identification and visualization of critical interactions among variables. Furthermore, it facilitates dynamic adjustments to enhance both the efficiency and sustainability of a system’s life cycle.
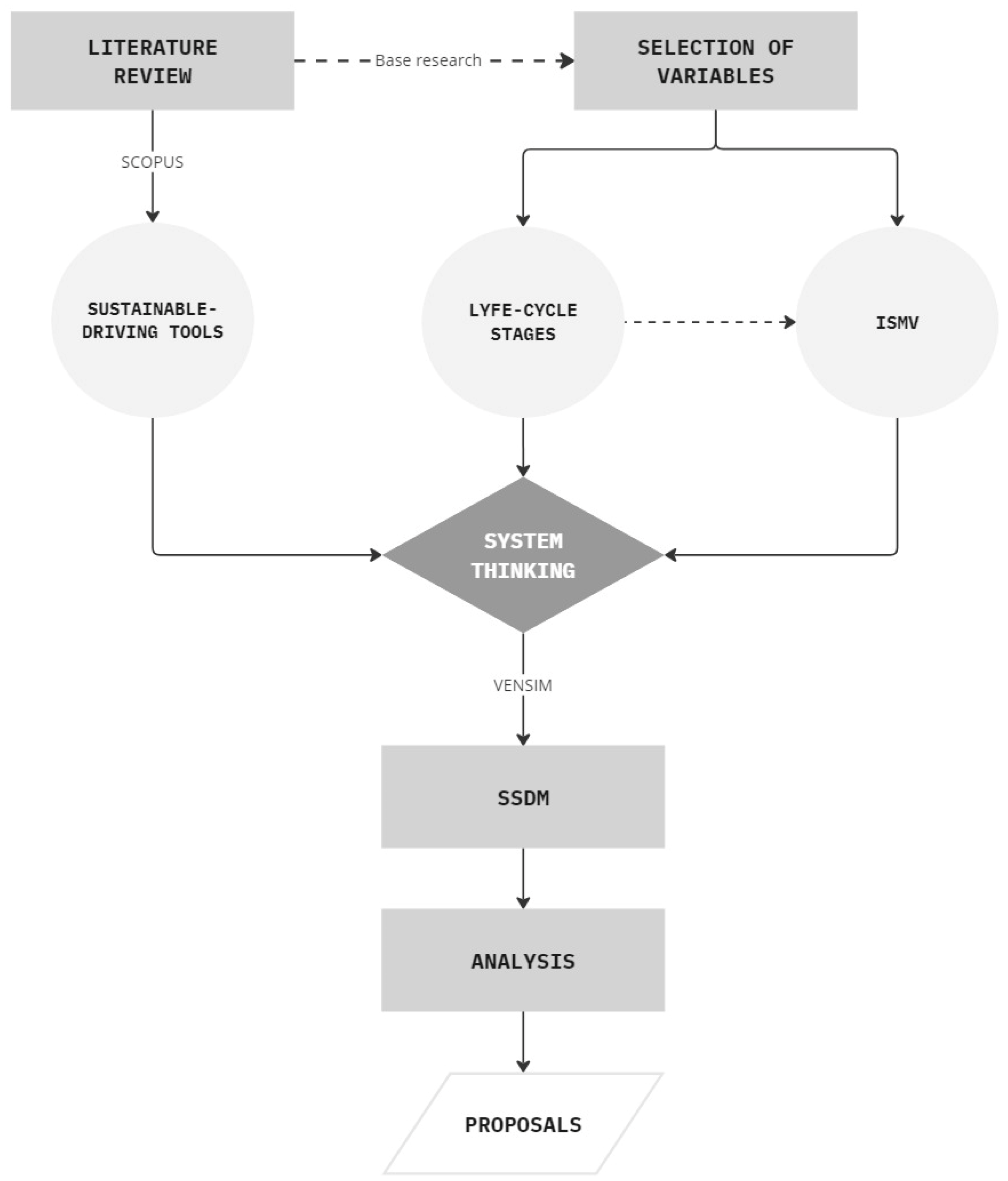
Methodology is therefore separated into four stages. The first one is about researching indexed articles regarding sustainable-driving tools in repositories such as SCOPUS and Google Scholar. Section 4.1 provides detailed explanations and considerations of the research methods.
In Section 4.2, the second stage is discussed, which captures the process of reviewing variables from the primary source [16]. These variables are then narrowed down, selected, and characterized based on their relevance to sustainability, specifically excluding those that are not considered consistent with the objective, while incorporating additional relevant ones.
After having compilated all the theory required, the SSDM is subsequentially developed in Section 4.3, with the main objective of identifying how each variable contributes to sustainability at each stage of the life cycle, allowing interactions, dependencies, and areas of impact to be observed. This detailed analysis of model interactions within the life cycle is represented in Vensim through causal loop diagrams and feedback loops, visually capturing the reinforcing links between tools.
Vensim PLE is a software tool designed for modeling complex systems using causal loops, which represent cause-and-effect relationships between variables. These diagrams facilitate the visualization of interactions and feedback mechanisms, aiding in the understanding of a system’s dynamic behavior. By simulating these models, Vensim supports informed decision-making across various contexts [27].
Finally, a systematic analysis is conducted in Section 4.4, where the most important parts of the model are deconstructed, such as the nucleus, the most important variables, loops, and leverage points, thus contributing to comprehending how each one of these could reinforce or stabilize the system.
A methodology flowchart is presented in Figure 1 to summarize the stages described above and demonstrate the study’s replicability. This visual representation exemplifies how the study can be easily reproduced while showcasing the model’s iterative feedback mechanism, ensuring continuous refinement.

4. Results

4.1. Bibliographic Research of Sustainable-Driving Tools

As previously stated, this research focuses on identifying tools that contribute to improving the sustainability of infrastructure systems. Accordingly, a comprehensive bibliographic review was undertaken to identify these key variables. A total of 137 articles from indexed journals in SCOPUS and Google Scholar were reviewed, selected, and analyzed for filtering. Keywords such as Sustainability, Infrastructure Systems, and Sustainable Infrastructure guided the selection process, with filtering limited to articles classified under the Engineering and Environmental Science subject areas.
Table 1 presents the findings of the bibliographic review. A total of 21 tools are listed alongside their corresponding supporting research. Additionally, the table provides a synthesis of the authors’ results, offering a unified interpretation on the relevance of each tool. The 21 tools listed in Table 1 were selected for their frequent citation in the reviewed literature, reflecting their consolidation and applicability in the technical field. Additionally, several of these tools include documented examples and applications, validating their pertinence and potential impact across various stages of the infrastructure life cycle.

4.2. Establishing Variables

4.2.1. Life-Cycle Stages

This study’s second approach was to determine what the main stages of an infrastructure system were. Espinoza and Carhart’s [16] ten main life-cycle stages were taken into consideration for this purpose, this was mainly done because of the common shared context with such research, which is Peruvian infrastructure projects, and although the stages were clearly defined in the study, there were some important considerations to be taken into account before referencing them. The following five stages of an infrastructure project are considered representative for this study.
Espinoza and Carhart [16] grouped the variables of Planning, Investment, and Design into the stage (S1) Planning and Design due to the interdependence of these activities, as they are often carried out simultaneously in infrastructure projects in Peru. This integration allows for a more comprehensive analysis of early decisions, which are essential for optimizing resource use, reducing costs, and ensuring that the design meets sustainability objectives. By preventing inconsistencies from the beginning, it reduces rework and modifications, minimizing the unnecessary use of materials and energy, thereby strengthening the project’s environmental sustainability [85].
On the other hand, (S2) Procurement was maintained as a separate stage due to its strategic importance in the selection of inputs and supplier management—factors that directly influence the success of subsequent phases. This separation adheres to the criterion of independent strategic impact, as this phase must be managed autonomously to properly address risks related to supply and material costs. In a context marked by market instability and delays in procurement processes, keeping this stage separate allows for the implementation of sustainable selection criteria and improved supplier oversight, thus reducing the likelihood of contractual disputes and cost overruns [86].
(S3) Construction, which includes both the execution of the work and its delivery, was combined into a single stage since both activities fall under the contractor’s responsibility and are closely related. This consolidation simplifies supervision by linking the quality of delivery with the construction process, optimizing resources, and preventing process fragmentation, which facilitates the evaluation of compliance with sustainability standards.
The (S4) Operation and Maintenance stage was merged because both activities are typically managed by the same entity, allowing for continuous monitoring and the implementation of corrective measures in real time. This integrated approach optimizes resource allocation and extends the infrastructure’s lifespan, as both activities complement each other to ensure long-term efficiency under a unified management scheme [85].
Finally, (S5) Renewal and Disposal were grouped due to their shared objective of maximizing residual value at the end of the life cycle. Renewal planning can reduce the waste generated during disposal through the reuse of materials and the implementation of recycling strategies, optimizing resources according to circular economy principles. In Peru, where construction waste represents a significant portion of solid waste, this joint management not only decreases waste and lowers disposal costs but also promotes sustainability through the reuse of inputs. Addressing these activities in an integrated manner enhances the environmental and economic benefits at the end of the project [85,86].
The decision to group or separate these stages was based on three key criteria: (1) functional interdependence, where activities benefit from joint analysis, as in S1, S3, S4, and S5; (2) independent strategic impact, as in S2, which requires detailed analysis due to its relevance to the project; and (3) alignment with local practices, to reflect the operational realities in Peru, such as the need to mitigate contractual risks and reduce project paralysis, promoting sustainability throughout the life cycle. This approach optimizes decision-making, improves resource management, and fosters collaboration at every stage of the infrastructure project.
Table 2 presents the five stages in an orderly manner to associate them with their corresponding sustainable-driving tools; the stages are briefly described to clarify the selection process.

4.2.2. Infrastructure System Management Variables

One notable difference to be distinguished between this study and that of Espinoza and Carhart (2024) is that the present study does not focus solely on public infrastructure, as is the case in the referenced work; instead, the adopted approach can be applied to private infrastructure as well. The inclusion of private infrastructure broadens the scope of the study’s conclusions, particularly when compared to an approach limited solely to the public sector. While both public and private infrastructure can benefit from technological tools—such as BIM, LCA, IoT, and the Circular Economy—private infrastructure projects generally have greater flexibility to innovate. In many cases, they can adopt new technologies more quickly due to reduced bureaucratic barriers and a stronger emphasis on efficiency and market competitiveness. In contrast, public infrastructure may face stricter regulatory and budgetary limitations, making the integration of novel approaches a more gradual process.
By encompassing both public and private infrastructure, this integrated approach offers a more comprehensive and realistic perspective. Public infrastructure, although subject to systemic regulations, remains highly relevant and can benefit substantially from the methodological recommendations presented. At the same time, the private sector can quickly adopt many of the tools analyzed, producing tangible benefits that may encourage broader adoption, including within the public sector.
Therefore, inspired by Espinoza and Carhart’s (2024) methodology, this study undertook a reduction in and refinement of variables, now termed infrastructure system management variables (ISMVs). To align with the holistic nature of the research, the following considerations guided the filtering process:
  • Direct political-related variables were all removed due to the narrow focus;
  • Variables associated with human resources, such as leadership and the recruitment process, were removed;
  • Variables disassociated with any tool were removed;
  • Variables from non-significant loops were removed;
  • The following variables were added: Material Reuse, Design Adaptability for Environmental Conditions, and Efficiency and Durability of Operational Resources.
These last three variables, which were derived from the bibliographic review and are linked to tools such as Circular Economy, LCA, and BIM, were adapted from the base dynamic model to incorporate a specific focus on sustainability. To sum it all up, Table 3 presents the refined list of selected variables, along with their associated tools and their causal relation, in an organized format.

4.3. Sustainable System Dynamic Model

According to Systems Thinking theory, every concept that plays a part in the model should be considered as a variable, this in reference to the previously defined. For clarity and distinction purposes, the variables will be denominated distinctively as the three different groups previously considered: (1) stages, (2) ISMV, and (3) sustainable-driving tools.
To better address systems thinking in infrastructure, an SSDM was developed based on the previously selected and categorized variables. This model, shown in Figure 2, aimed to capture the key interactions that positively impact the system and provide a visual representation on it. The following is a description of the process considerations.
In the model, positive (+) and negative (−) signs were assigned to define the relationships between variables according to their influence. The positive sign (+) represents interactions that reinforce or amplify effects within the system, while the negative sign (−)indicates an inverse relationship, which is associated with regulatory dynamics.
For the representation of the relationships between variables, two types of lines were considered, solid and dotted lines, differentiated by their level of relationship and condition. Solid lines reflect direct and continuous relationships, where the impact between variables is immediate, without depending on external factors or specific conditions. On the other hand, the dotted lines were used to represent conditional relationships, whose action depends on specific context.
Additionally, the use of colors was incorporated as a key element to enhance the differentiation between variables and their interactions. Black was used to denote the nucleus, consisting of the stages, while blue represents the relationships of the ISMVs and their mutual interactions. Similarly, green was used to highlight the sustainable-driving tools and their interconnections, emphasizing their utility and simplifying their identification.
Finally, two types of feedback loops were considered, which play the role of representing circular interactions between variables, reinforcement loops (R) and balance loops (B). Reinforcement loops represent interactions where changes in one variable modify the effects of the others, generating a cumulative increment or decrement. In contrast, balance loops denote regulation or stabilization dynamics, where changes in one variable are counteracted by the effects of another, allowing the system to maintain equilibrium.

4.4. Analysis of the SSDM

The analysis of the model is centered on the dynamic interaction between the stages of the life cycle of infrastructure systems, represented in the nucleus of the model, and the most influential key tools. Additionally, the most important reinforcement and balancing loops and leverage points are identified, which will allow proposing strategic improvements for more efficient and sustainable infrastructures.
Model’s nucleus consists of five interconnected stages that represent the complete life cycle of infrastructure systems. This core, referred to as R0, facilitates an understanding of how each stage directly influences the next, creating a continuous flow. Within the nucleus, additional balance loops—R1, R2, R4, R5, R6, R7, R8, and R10—are identified. These loops regulate the interactions between the stages, highlighting their mutual influence and contribution to the system’s stability.
  • The S1, identified as the most influential stage, defines the essence of the infrastructure by conceptualizing and projecting decisions that impact all other stages. S1 establishes the specifications, schedules, and costs, creating a strategic plan that guides the development of the project.
  • From S1, the flow progresses to S2, where the initial decisions are materialized through the selection and procurement of materials, equipment, and technologies. The alignment between S1 and S2 is crucial, since the resources acquired directly impact the next stage, either with delays or deficient acquisitions that hinder the progress of stage S3.
  • In S3, the acquired resources are transformed into a tangible infrastructure, following the specifications and schedules established in S1. Good construction positively influences S4, minimizing corrective maintenance needs and optimizing operational efficiency.
  • S5, life-cycle closure, begins when the infrastructure reaches the end of its useful functionality, which is directly influenced by the decisions made in the previous stage S4. In other words, an infrastructure that is well maintained during its operation will require fewer interventions, which translates into lower costs and less environmental impact.
  • Finally, the cycle closes with feedback to S1. This feedback includes a time delay, as decisions made and contexts generated in S5—such as disposal management and recycling strategies—are eventually incorporated into the initial planning process in S1. Thus, the loop is completed, ensuring that the system evolves continuously, adapting and improving to achieve more sustainable and efficient infrastructures.
In addition to the nucleus variables, there are 21 tools identified, 5 of which stand out for their ability to connect critical variables and enhance reinforcement and balancing loops. These tools not only intervene directly in key processes but also act as catalysts to improve the efficiency and performance of the system.
  • LCA has an important role in assessing the environmental impacts that directly affect most life-cycle stages, providing important information for sustainable and efficient decision making.
  • Circular Economy drives sustainability and positively affects most stages by linking to important variables such as material reuse, material supply, and maintenance.
  • BIM, being directly linked to S1, has the ability to integrate multidimensional data, facilitate planning and refine the design, directly impacting the sustainability of the project from its initial conceptualization.
  • SHM, being directly related to S4, is crucial for its ability to detect structural problems in time, allowing the implementation of preventive or corrective interventions that extend the useful life of structures, reducing maintenance costs and minimizing operational risks.
  • IoT complements the SHM tool by collecting real-time data, enabling continuous monitoring and predictive analytics that optimize operation, anticipate failures, and improve system efficiency.
Out-of-core reinforcement loops are also noteworthy to mention; these are relevant for their impact on the system and their contribution to sustainability. They are described as follows.
  • The reinforcement loop R3, of variables S1—BIM—LCA—Design Adaptability to Environmental Conditions, highlights the synergy between planning, design, and advanced tools to promote sustainability in infrastructure. Sound planning and adequate resources at the S1 stage facilitate the implementation of technologies such as BIM, which improves accuracy in modeling and project analysis, positively favoring the LCA analysis. The results of the LCA directly influence the design, promoting better Design Adaptability to Environmental Conditions. Ultimately, this adaptive and efficient design feeds back into S1, improving planning, reducing costs and risks, and allowing projects to be more resilient to environmental conditions and better aligned with objectives.
  • Reinforcement loop R20, composed of the variables Circular Economy—MFA—SCOR, effectively connects material tracking and the circular economy to promote sustainability in resource management. It starts with the MFA, which provides detailed information on material flows. These data strengthen SCOR, helping it to identify inefficiencies, reduce waste, and optimize materials management throughout the process. At the same time, more effective control through SCOR facilitates the adoption of Circular Economy practices, such as reuse and recycling. By introducing this variable, the need for continuous monitoring of material flows arises, reinforcing the role of MFA by providing the necessary data and analysis to evaluate and ensure a closed materials cycle.
  • R24 connects SHM, AI, and ML to create a continuously improving structural monitoring system. SHM provides real-time structural data to AI, which analyzes these data to identify patterns and anomalies. From this information, AI feeds ML, which adjusts predictive models. Finally, ML feeds back to SHM by optimizing monitoring parameters, enabling more accurate and adaptive detection. This loop reinforces the accuracy and efficiency of structural monitoring, ensuring that the system becomes more intelligent with each iteration, thanks to the dynamic integration of AI and ML in the process.
  • R23 combines IoT, SHM, Big Data, and Machine Learning (ML) to form an efficient and adaptive structural monitoring system. Unlike the R24 loop, this one does not use AI but focuses on the specific coordination of these elements. It begins with IoT sensors, which collect real-time data on the structural state of the infrastructure and send it to the SHM system. The latter processes the data and stores it in Big Data databases, generating a solid history that serves to analyze important trends and patterns. With this database, ML trains predictive models that help identify potential structural problems before they occur. These models improve over time by incorporating new information; the results of the analysis are used to adjust the IoT sensors. This loop distinguishes itself by prioritizing the practical functionality and optimization of each part, achieving a reliable and efficient structural monitoring system.
Finally, it is essential to address leverage points, which are strategic points within the system, where small changes can lead to significant transformations in its behavior [87,88].
In the analyzed model, S1 stands out as the most important leverage point due to the numerous connections it establishes with other variables. Serving as the system’s foundation, even minor changes in this stage can propagate and create significant ripple effects throughout the entire system. This stage is crucial, as effective planning and design optimize resources, reduce waste, and establish a sustainable foundation that positively impacts subsequent life-cycle stages, such as construction, operation and maintenance, renewal, and disposal.
Tools like Circular Economy and Life-Cycle Assessment (LCA) play an essential role by being positioned on the left side of the model. This strategic placement indicates that their application or even slight adjustments can initiate far-reaching impacts, influencing all stages of the model.
It should be noted that circular economy is associated with 115 total loops, LCA with 146 loops, and S1 with 189 loops in the model. This high number of loops represents their relevance as fundamental elements in sustaining the dynamics of the system, amplifying their ability to significantly influence the overall behavior.
Therefore, S1, Circular Economy, and LCA potential as leverage points, particularly in the Planning and Design stages of infrastructure, form an essential suite within the dynamic model, with the potential to generate significant changes in the system.

5. Conclusions

The comprehensive literature review allowed for the identification of 21 key tools that promote sustainability in infrastructure systems. This process highlighted different approaches to improve sustainability in the sector. By analyzing multiple sources, the importance of selecting tools that are adapted to the specific context of each project was highlighted. In addition, the scarcity of single solutions in the area of sustainability was recognized, reinforcing the need for strategically combined approaches.
The adaptation and refinement of the life-cycle stages and management variables made it possible to align the study with the operational reality of infrastructure projects through a holistic approach. By simplifying the stages into five key ones and filtering the infrastructure system management variables (ISMVs), the analysis focused on aspects directly impacting sustainability. This approach enabled the strategic distribution of tools across critical areas of infrastructure systems needing sustainability improvements. A reflection of the comprehensive understanding of the factors influencing sustainability is the inclusion of ISMVs, such as Material Reuse and Design Adaptability for Environmental Conditions.
Developing the Sustainable System Dynamic Model (SSDM) provided a valuable resource for visualizing and understanding complex interactions between life-cycle stages (S), ISMV, and sustainable-driving tools (T). It revealed how decisions at one stage can significantly impact others, demonstrating the need for integrated, conscious sustainable planning. Representing reinforcement and balance loops, along with their relationships, offered profound insights into where efforts should focus to maximize sustainable impact. This model serves as a strategic guide for informed decision-making and optimization of sustainable practices in infrastructure projects.
A determinant influence on achieving sustainable objectives comes from the Planning and Design stage. Integrating tools such as LCA, BIM, and Circular Economy from the outset can significantly enhance sustainability throughout the project. Similarly, the value of emerging technologies like IoT, AI, and SHM during the Operation and Maintenance stages is also acknowledged.
In conclusion, this study not only identifies essential tools and variables but also proposes a clear path for their implementation in infrastructure systems. It contributes significantly to bridging the gap between theory and practice, offering tangible solutions to current sustainability challenges, with a focus on optimizing efficiency, reducing environmental impacts, and improving the management of infrastructure systems.

6. Discussion

This study advances the understanding of sustainability in the life-cycle stages of infrastructure through the development of the Sustainable System Dynamics Model (SSDM). While the model represents a significant conceptual contribution, it is important to acknowledge the limitations and challenges associated with its application and outline directions for future research to enhance its applicability.
One key issue to address is the lack of practical validation of the SSDM. By focusing on conceptual development, this study did not include testing in real-world scenarios or consultations with experts, which are essential for refining the model and assessing its effectiveness in specific contexts. Although this limitation was within the defined scope of the research, the SSDM provides a solid foundation that can be improved through real-world project applications, enabling iterative adjustments based on practical experience.
The application of the model also presents technical and operational challenges that require attention. Integrating the SSDM with existing systems and tools, such as BIM or management platforms, poses a challenge due to the need to harmonize technologies and data within often fragmented infrastructure systems. Additionally, the coordination of multiple stakeholders with differing priorities, such as governments, private companies, and communities, adds complexity to the adoption process. This challenge is further compounded in contexts with limited technical and financial resources, which can hinder both the training required for advanced tools and the initial investments needed for effective implementation.
Looking ahead, several promising research directions emerge. First, it is essential to validate the SSDM through practical applications and case studies to observe its performance in real projects and refine its components based on empirical results. Second, exploring the model’s adaptability to different geographic and socioeconomic contexts could broaden its scope and utility. Finally, developing quantitative metrics to assess its impact on sustainability will provide robust evidence to support its adoption in a variety of settings.

Author Contributions

Conceptualization, J.J.-Q., E.R.-C., J.A.-V. and S.V.-F.; methodology, J.J.-Q. and E.R.-C.; software, J.J.-Q. and E.R.-C.; validation, J.J.-Q. and E.R.-C.; formal analysis, J.J.-Q. and E.R.-C.; investigation, J.J.-Q. and E.R.-C.; resources, J.J.-Q. and E.R.-C.; data curation, J.J.-Q., E.R.-C. and O.Y.-A.; writing—original draft preparation, J.J.-Q., E.R.-C. and O.Y.-A.; writing—review and editing, J.J.-Q., E.R.-C., A.J.E.V. and O.Y.-A.; visualization, J.J.-Q., E.R.-C. and O.Y.-A.; supervision, J.J.-Q., E.R.-C., A.J.E.V. and O.Y.-A.; project administration, J.J.-Q., E.R.-C., A.J.E.V., J.A.-V., S.V.-F. and M.S.G.M.; funding acquisition, J.J.-Q., E.R.-C., A.J.E.V., O.Y.-A., S.V.-F., J.A.-V. and M.S.G.M. All authors have read and agreed to the published version of the manuscript.

Funding

This project was funded by Universidad Católica de Santa María through the competition “Evaluación de Proyectos del Concurso Fondo para la Investigación 2023-II (Tipo 1, Tipo 2 y Tipo 3)” approved under resolution number 30248-R-2024.

Data Availability Statement

The data presented in this study are available from the corresponding author, J.J.-Q., on request. The data are not publicly available due to ethical restrictions.

Acknowledgments

The authors thank Ian Vasquez and the student chapter DROP (Disruptive Research Opportunity) for providing useful insights and assistance with the research reported.

Conflicts of Interest

The authors declare no conflicts of interest.

References

  1. Serebrisky, T.; Brichetti, J.P.; Blackman, A.; Moreira, M.M. Infraestructura Sostenible y Digital para Impulsar la Recuperación Económica post COVID-19 de América Latina y el Caribe: Un Camino Hacia más Empleo, Integración y Crecimiento; IDB, Ed.; IDB: Managua, Nicaragua, 2020. [Google Scholar]
  2. Lee, P.-H.; Juan, Y.-K.; Han, Q.; Vries, B.d. An investigation on construction companies’ attitudes towards importance and adoption of circular economy strategies. Ain Shams Eng. J. 2023, 14, 102219. [Google Scholar] [CrossRef]
  3. IEA. Greenhouse Gas Emissions from Energy Data Explorer. Available online: https://www.iea.org/data-and-statistics/data-tools/greenhouse-gas-emissions-from-energy-data-explorer (accessed on 6 November 2024).
  4. Forum, W.E. Este Nuevo Material Podría Reducir un 40% las Emisiones de CO2 del Cemento de Aquí a 2030. Available online: https://es.weforum.org/stories/2023/11/este-nuevo-material-podria-reducir-en-40-las-emisiones-de-co2-del-cemento-de-aqui-a-2030/ (accessed on 6 November 2024).
  5. UNEP. Emissions Gap Report 2023: Broken Record—Temperatures Hit New Highs, Yet World Fails to Cut Emissions (Again); UNEP: Nairobi, Kenia, 2023; p. 80. [Google Scholar]
  6. Xu, Z.; Wang, X.; Zhou, W.; Yuan, J. Study on the Evaluation Method of Green Construction Based on Ontology and BIM. Adv. Civ. Eng. 2019, 2019, 5650463. [Google Scholar] [CrossRef]
  7. Zubair, M.U.; Ali, M.; Khan, M.A.; Khan, A.; Hassan, M.U.; Tanoli, W.A. BIM- and GIS-Based Life-Cycle-Assessment Framework for Enhancing Eco Efficiency and Sustainability in the Construction Sector. Buildings 2024, 14, 360. [Google Scholar] [CrossRef]
  8. Wang, X.; Chi, C. Global City Indicators: Towards a Holistic View of Low Carbon City Dimensions. Energy Procedia 2016, 88, 168–175. [Google Scholar] [CrossRef][Green Version]
  9. Shen, L.-Y.; Tam, V.W.Y.; Tam, L.; Ji, Y.-B. Project feasibility study: The key to successful implementation of sustainable and socially responsible construction management practice. J. Clean. Prod. 2010, 18, 254–259. [Google Scholar] [CrossRef]
  10. Kuhlman, T.; Farrington, J. What is Sustainability? Sustainability 2010, 2, 3436–3448. [Google Scholar] [CrossRef]
  11. Šijanec Zavrl, M.; Tanac Zeren, M. Sustainability of Urban Infrastructures. Sustainability 2010, 2, 2950–2964. [Google Scholar] [CrossRef]
  12. Janjua, S.Y.; Sarker, P.K.; Biswas, W.K. A Review of Residential Buildings’ Sustainability Performance Using a Life Cycle Assessment Approach. J. Sustain. Res. 2019, 1, e190006. [Google Scholar] [CrossRef]
  13. Robichaud, L.B.; Anantatmula, V.S. Greening Project Management Practices for Sustainable Construction. J. Manag. Eng. 2010, 27, 48–57. [Google Scholar] [CrossRef]
  14. Röck, M.; Hollberg, A.; Habert, G.; Passer, A. LCA and BIM: Visualization of environmental potentials in building construction at early design stages. Build. Environ. 2018, 140, 153–161. [Google Scholar] [CrossRef]
  15. Darko, A.; Chan, A.P.C.; Ameyaw, E.E.; He, B.-J.; Olanipekun, A.O. Examining issues influencing green building technologies adoption: The United States green building experts’ perspectives. Energy Build. 2017, 144, 320–332. [Google Scholar] [CrossRef]
  16. Espinoza, A.J.; Carhart, N.J. Local infrastructure governance in Peru: A systems thinking appraisal. Infrastruct. Asset Manag. 2024, 11, 145–160. [Google Scholar] [CrossRef]
  17. Crawford, R. Life Cycle Assessment in the Built Environment, 1st ed.; Routledge: London, UK, 2011. [Google Scholar]
  18. Hall, J.W.; Tran, M.; Hickford, A.J.; Nicholls, R.J. Part I—A system-of-systems approach. In The Future of National Infrastructure: A System-of-Systems Approach; Cambridge University Press: Cambridge, UK, 2016; pp. 1–28. [Google Scholar]
  19. Thacker, S.; Adshead, D.; Fay, M.; Hallegatte, S.; Harvey, M.; Meller, H.; O’Regan, N.; Rozenberg, J.; Watkins, G.; Hall, J.W. Infrastructure for sustainable development. Nat. Sustain. 2019, 2, 324–331. [Google Scholar] [CrossRef]
  20. ISO 55000:2024; Asset Management—Vocabulary, Overview and Principles. ISO: Geneva, Switzerland, 2024.
  21. Frangopol, D.M.; Saydam, D.; Kim, S. Maintenance, management, life-cycle design and performance of structures and infrastructures: A brief review. Struct. Infrastruct. Eng. 2011, 8, 1–25. [Google Scholar] [CrossRef]
  22. Meadows, D.H. Thinking in Systems: A Primer; Wright, D., Ed.; Chelsea Green Publishing: White River Junction, VT, USA, 2008. [Google Scholar]
  23. Tann, L.v.d.; Sterling, R.; Zhou, Y.; Metje, N. Systems approaches to urban underground space planning and management—A review. Undergr. Space 2020, 5, 144–166. [Google Scholar] [CrossRef]
  24. Zhang, W.; Zhu, S.; Zhang, X.; Zhao, T. Identification of critical causes of construction accidents in China using a model based on system thinking and case analysis. Saf. Sci. 2020, 121, 606–618. [Google Scholar] [CrossRef]
  25. Arnold, R.D.; Wade, J.P. A Definition of Systems Thinking: A Systems Approach. Procedia Comput. Sci. 2015, 44, 669–678. [Google Scholar] [CrossRef]
  26. Sterman, J.D. Business Dynamics: System Thinking and Modeling for a Complex World; Massachusetts Institute of Technology Engineering Systems Division: Boston, MA, USA, 2002. [Google Scholar]
  27. Ding, Z.; Zhu, M.; Tam, V.W.Y.; Yi, G.; Tran, C.N.N. A system dynamics-based environmental benefit assessment model of construction waste reduction management at the design and construction stages. J. Clean. Prod. 2018, 176, 676–692. [Google Scholar] [CrossRef]
  28. Bonenberg, W.; Wei, X. Green BIM in Sustainable Infrastructure. Procedia Manuf. 2015, 3, 1654–1659. [Google Scholar] [CrossRef]
  29. Lu, Y.; Wu, Z.; Chang, R.; Li, Y. Building Information Modeling (BIM) for green buildings: A critical review and future directions. Autom. Constr. 2017, 83, 134–148. [Google Scholar] [CrossRef]
  30. Na, X.; Yu, F.; Fei, L. Application of Bim in the Life Cycle of Green Buildings. In Proceedings of the The 4th International Conference on Cyber Security Intelligence and Analytics (CSIA 2022), Shanghai, China, 18–19 March 2022; pp. 310–317. [Google Scholar]
  31. Reza, B.; Sadiq, R.; Hewage, K. Emergy-based life cycle assessment (Em-LCA) for sustainability appraisal of infrastructure systems: A case study on paved roads. Clean Technol. Environ. Policy 2014, 16, 251–266. [Google Scholar] [CrossRef]
  32. Buyle, M.; Braet, J.; Audenaert, A. Life cycle assessment in the construction sector: A review. Renew. Sustain. Energy Rev. 2013, 26, 379–388. [Google Scholar] [CrossRef]
  33. Fathollahi, A.; Coupe, S.J. Life cycle assessment (LCA) and life cycle costing (LCC) of road drainage systems for sustainability evaluation: Quantifying the contribution of different life cycle phases. Sci. Total Environ. 2021, 776, 145937. [Google Scholar] [CrossRef]
  34. Kwakkel, J.H.; Walker, W.E.; Marchau, V.A.W.J. Assessing the Efficacy of Dynamic Adaptive Planning of Infrastructure: Results from Computational Experiments. Environ. Plan. B Plan. Des. 2012, 39, 533–550. [Google Scholar] [CrossRef]
  35. Wall, T.A.; Walker, W.E.; Bertolini, L. Dynamic Adaptive Approach to Transportation-Infrastructure Planning for Climate Change: San-Francisco-Bay-Area Case Study. J. Infrastruct. Syst. 2015, 21, 05015004. [Google Scholar] [CrossRef]
  36. Cáceres, N.R.; Garcia-Martinez, A.; Cóza, J.C.G.d. Use of GIS and BIM tools in determining the life cycle impact of urban systems. Case study: Residential buildings which apply the Eco-Efficiency Matrix in the city of Quito, Ecuador. J. Clean. Prod. 2023, 383, 135485. [Google Scholar] [CrossRef]
  37. Ammar, A.; Dadi, G. Towards an Integrated Building Information Modeling (BIM) and Geographic Information System (GIS) Platform for Infrastructure. In Proceedings of the 38th International Symposium on Automation and Robotics in Construction, Dubai, United Arab Emirates, 2–4 November 2021; pp. 129–136. [Google Scholar]
  38. Diaz-Sarachaga, J.M.; Jato-Espino, D.; Castro-Fresno, D. Methodology for the development of a new Sustainable Infrastructure Rating System for Developing Countries (SIRSDEC). Environ. Sci. Policy 2017, 69, 65–72. [Google Scholar] [CrossRef]
  39. Shariat, R.; Roozbahani, A.; Ebrahimian, A. Risk analysis of urban stormwater infrastructure systems using fuzzy spatial multi-criteria decision making. Sci. Total Environ. 2019, 647, 1468–1477. [Google Scholar] [CrossRef]
  40. Vo, H.V.; Chae, B.; Olson, D.L. Dynamic MCDM: The Case of Urban Infrastructure Decision Making. Int. J. Inf. Technol. Decis. Mak. 2002, 1, 269–292. [Google Scholar] [CrossRef]
  41. Sánchez-Silva, M. Managing Infrastructure Systems through Changeability. J. Infrastruct. Syst. 2018, 25, 04018040. [Google Scholar] [CrossRef]
  42. Acuña-Coll, N.; Sánchez-Silva, M. Integrating systems thinking and flexibility in infrastructure management. Innov. Infrastruct. Solut. 2023, 8, 144. [Google Scholar] [CrossRef]
  43. Salazar, L.A.; Arroyo, P.; Alarcón, L.F. Key Indicators for Linguistic Action Perspective in the Last Planner® System. Sustainability 2020, 12, 8728. [Google Scholar] [CrossRef]
  44. Nesteby, Å.I.; Aarrestad, M.E.; Lohne, J.; Bohne, R.A. Integration of BREEAM-NOR in Construction Projects: Utilizing the Last Planner System. Energy Procedia 2016, 96, 100–111. [Google Scholar] [CrossRef]
  45. Power, W.; Sinnott, D.; Lynch, P. Evaluating the Efficacy of a Dedicated Last Planner® System Facilitator to Enhance Construction Productivity. Constr. Econ. Build. 2021, 21, 142–158. [Google Scholar] [CrossRef]
  46. Dixit, S.; Mandal, S.N.; Sawhney, A.; Singh, S. Area of linkage between lean construction and sustainability in indian construction industry. Int. J. Civ. Eng. Technol. 2017, 8, 623–636. [Google Scholar]
  47. Adhi, A.B.; Muslim, F. The Analysis of Stakeholder Influence and Role in Implementing Sustainable Construction by Observing the Principles of Lean Construction on Infrastructure Projects in Indonesia. Int. J. Innov. Manag. Technol. 2023, 14, 115–123. [Google Scholar] [CrossRef]
  48. Khodeir, L.M.; Othman, R. Examining the interaction between lean and sustainability principles in the management process of AEC industry. Ain Shams Eng. J. 2018, 9, 1627–1634. [Google Scholar] [CrossRef]
  49. Tafazzoli, M.; Mousavi, E.; Kermanshachi, S. Opportunities and Challenges of Green-Lean: An Integrated System for Sustainable Construction. Sustainability 2020, 12, 4460. [Google Scholar] [CrossRef]
  50. Wibowo, M.A.; Sholeh, M.N. Application of Supply Chain Performance Measurement in Scor Model at Building Project. In Proceedings of the 2nd International Conference on Civil Engineering Research (ICCER) 2016 “Contribution of Civil Engineering toward Building Sustainable City”, Surabaya, Indonesia, 27 January 2016; pp. 60–64. [Google Scholar]
  51. Montag, L.; Pettau, T. Process Performance Measurement Framework For Circular Supply Chains: An Updated SCOR Perspective. J. Circ. Econ. 2022, 1, 2. [Google Scholar] [CrossRef]
  52. Kullmann, F.; Markewitz, P.; Stolten, D.; Robinius, M. Combining the worlds of energy systems and material flow analysis: A review. Energy Sustain. Soc. 2021, 11, 13. [Google Scholar] [CrossRef]
  53. Withanage, S.V.; Habib, K. Life Cycle Assessment and Material Flow Analysis: Two Under-Utilized Tools for Informing E-Waste Management. Sustainability 2021, 13, 7939. [Google Scholar] [CrossRef]
  54. Braulio-Gonzalo, M.; Bovea, M.D. Relationship between green public procurement criteria and sustainability assessment tools applied to office buildings. Environ. Impact Assess. Rev. 2020, 81, 106310. [Google Scholar] [CrossRef]
  55. Hazza, M.H.A.; Muqtadar, M.; Salamon, K.E.; Bourini, I.F.; Sakhrieh, A.; Alnahhal, M. Investigation Study of the Challenges in Green Procurement Implementation in Construction Projects in UAE. Civ. Eng. J. 2023, 9, 849–859. [Google Scholar] [CrossRef]
  56. Chen, T.; Wang, M.; Su, J.; Ikram, R.M.A.; Li, J. Application of Internet of Things (IoT) Technologies in Green Stormwater Infrastructure (GSI): A Bibliometric Review. Sustainability 2023, 15, 13317. [Google Scholar] [CrossRef]
  57. Bibri, S.E. The IoT for smart sustainable cities of the future: An analytical framework for sensor-based big data applications for environmental sustainability. Sustain. Cities Soc. 2018, 38, 230–253. [Google Scholar] [CrossRef]
  58. Moudgil, V.; Hewage, K.; Hussain, S.A.; Sadiq, R. Integration of IoT in building energy infrastructure: A critical review on challenges and solutions. Renew. Sustain. Energy Rev. 2023, 174, 113121. [Google Scholar] [CrossRef]
  59. Wang, G.; Ke, J. Literature Review on the Structural Health Monitoring (SHM) of Sustainable Civil Infrastructure: An Analysis of Influencing Factors in the Implementation. Buildings 2024, 14, 402. [Google Scholar] [CrossRef]
  60. Li, H.-N.; Ren, L.; Jia, Z.-G.; Yi, T.-H.; Li, D.-S. State-of-the-art in structural health monitoring of large and complex civil infrastructures. J. Civ. Struct. Health Monit. 2016, 6, 3–16. [Google Scholar] [CrossRef]
  61. Cañete, E.; Chen, J.; Díaz, M.; Llopis, L.; Rubio, B. Wireless sensor networks and structural health monitoring: Experiences with slab track infrastructures. Int. J. Distrib. Sens. Netw. 2019, 15, 3. [Google Scholar] [CrossRef]
  62. Gyamfi, T.A.; Adjei, K.O.; Bonney, S.O. Strategies to Improve Building Construction Sustainability Through Utilization of Drones in the Building Construction Sector. Procedia Comput. Sci. 2024, 236, 209–216. [Google Scholar] [CrossRef]
  63. Whitehurst, D.; Friedman, B.; Kochersberger, K.; Sridhar, V.; Weeks, J. Drone-Based Community Assessment, Planning, and Disaster Risk Management for Sustainable Development. Remote Sens. 2021, 13, 1739. [Google Scholar] [CrossRef]
  64. Kellermann, R.; Biehle, T.; Fischer, L. Drones for parcel and passenger transportation: A literature review. Transp. Res. Interdiscip. Perspect. 2020, 4, 100088. [Google Scholar] [CrossRef]
  65. Papadopoulos, T.; Gunasekaran, A.; Dubey, R.; Altay, N.; Childe, S.J.; Fosso-Wamba, S. The role of Big Data in explaining disaster resilience in supply chains for sustainability. J. Clean. Prod. 2017, 142, 1108–1118. [Google Scholar] [CrossRef]
  66. Goti, A.; Calle, A.D.l.; Gil, M.J.; Errasti, A.; Bom, P.R.D.; García-Bringas, P. Development and Application of an Assessment Complement for Production System Audits Based on Data Quality, IT Infrastructure, and Sustainability. Sustainability 2018, 10, 4679. [Google Scholar] [CrossRef]
  67. Anejionu, O.C.D.; Thakuriah, P.V.; McHugh, A.; Sun, Y.; McArthur, D.; Mason, P.; Walpole, R. Spatial urban data system: A cloud-enabled big data infrastructure for social and economic urban analytics. Future Gener. Comput. Syst. 2019, 98, 456–473. [Google Scholar] [CrossRef]
  68. Munawar, H.S.; Ullah, F.; Shahzad, D.; Heravi, A.; Qayyum, S.; Akram, J. Civil Infrastructure Damage and Corrosion Detection: An Application of Machine Learning. Buildings 2022, 12, 156. [Google Scholar] [CrossRef]
  69. Chen, H.; Dong, Y.; Li, H.; Tian, S.; Wu, L.; Li, J.; Lin, C. Optimized green infrastructure planning at the city scale based on an interpretable machine learning model and multi-objective optimization algorithm: A case study of central Beijing, China. Landsc. Urban Plan. 2024, 252, 105191. [Google Scholar] [CrossRef]
  70. García, J.; Leiva-Araos, A.; Diaz-Saavedra, E.; Moraga, P.; Pinto, H.; Yepes, V. Relevance of Machine Learning Techniques in Water Infrastructure Integrity and Quality: A Review Powered by Natural Language Processing. Appl. Sci. 2023, 13, 12497. [Google Scholar] [CrossRef]
  71. Habib, M.; Habib, A.; Albzaie, M.; Farghal, A. Sustainability benefits of AI-based engineering solutions for infrastructure resilience in arid regions against extreme rainfall events. Discov. Sustain. 2024, 5, 278. [Google Scholar] [CrossRef]
  72. Shaamala, A.; Yigitcanlar, T.; Nili, A.; Nyandega, D. Algorithmic green infrastructure optimisation: Review of artificial intelligence driven approaches for tackling climate change. Sustain. Cities Soc. 2024, 101, 105182. [Google Scholar] [CrossRef]
  73. Bibri, S.E.; Krogstie, J.; Kaboli, A.; Alahi, A. Smarter eco-cities and their leading-edge artificial intelligence of things solutions for environmental sustainability: A comprehensive systematic review. Environ. Sci. Ecotechnology 2024, 19, 100330. [Google Scholar] [CrossRef] [PubMed]
  74. Joensuu, T.; Edelman, H.; Saari, A. Circular economy practices in the built environment. J. Clean. Prod. 2020, 276, 124215. [Google Scholar] [CrossRef]
  75. Breugel, K.v. Ageing Infrastructure and Circular Economy: Challenges and Risks. In Proceedings of the 2nd World Congress on Civil, Structural, and Environmental Engineering (CSEE’17), Barcelona, Spain, 2–4 April 2017. [Google Scholar]
  76. Valencia, A.; Zhang, W.; Chang, N.-B. Sustainability transitions of urban food-energy-water-waste infrastructure: A living laboratory approach for circular economy. Resour. Conserv. Recycl. 2022, 177, 105991. [Google Scholar] [CrossRef]
  77. Valencia-Félix, S.; Anco-Valdivia, J.; Espinoza, A.J.; Hidalgo, A.V.; Sanchez-Carigga, C. Review of Green Water Systems for Urban Flood Resilience: Literature and Codes. Water 2024, 16, 2908. [Google Scholar] [CrossRef]
  78. Leigh, N.G.; Lee, H. Sustainable and Resilient Urban Water Systems: The Role of Decentralization and Planning. Sustainability 2019, 11, 918. [Google Scholar] [CrossRef]
  79. Sitzenfrei, R.; Kleidorfer, M.; Bach, P.M.; Bacchin, T.K. Green Infrastructures for Urban Water System: Balance between Cities and Nature. Water 2020, 12, 1456. [Google Scholar] [CrossRef]
  80. Hellström, M.; Wikström, K.; Eriksson, K. Sustainable Infrastructure Projects: Systemic versus Traditional Delivery Models. Sustainability 2021, 13, 6273. [Google Scholar] [CrossRef]
  81. Khanna, M.; Elghaish, F.; McIlwaine, S.; Brooks, T. Feasibility of implementing IPD approach for infrastructure projects in developing countries. J. Inf. Technol. Constr. 2021, 26, 902–921. [Google Scholar] [CrossRef]
  82. Aguiñaga, E.; Henriques, I.; Scheel, C.; Scheel, A. Building resilience: A self-sustainable community approach to the triple bottom line. J. Clean. Prod. 2018, 173, 186–196. [Google Scholar] [CrossRef]
  83. Gbadegesin, J.T.; Ojekalu, S.; Gbadegesin, T.F.; Komolafe, M.O. Sustaining community infrastructure through community-based governance (the social practice of collective design policy). Smart Sustain. Built Environ. 2020, 10, 711–739. [Google Scholar] [CrossRef]
  84. Kati, V.; Jari, N. Bottom-up thinking—Identifying socio-cultural values of ecosystem services in local blue–green infrastructure planning in Helsinki, Finland. Land Use Policy 2016, 50, 537–547. [Google Scholar] [CrossRef]
  85. Montoya Villanueva, F.R.; Brioso, X. Management Model Using Standardized Contracts and BIM Tools for the Optimization of PPP Projects in Peru. Buildings 2024, 14, 3210. [Google Scholar] [CrossRef]
  86. Yabar-Ardiles, O.; Sanchez-Carigga, C.; Espinoza Vigil, A.J.; Guillén Málaga, M.S.; Milón Zevallos, A.A. Seeking the Optimisation of Public Infrastructure Procurement with NEC4 ECC: A Peruvian Case Study. Buildings 2023, 13, 2828. [Google Scholar] [CrossRef]
  87. Meadows, D. Leverage Points: Places to Intervene in a System. Available online: https://donellameadows.org/archives/leverage-points-places-to-intervene-in-a-system/ (accessed on 15 November 2024).
  88. Leventon, J.; Abson, D.J.; Lang, D.J. Leverage points for sustainability transformations: Nine guiding questions for sustainability science and practice. Sustain. Sci. 2021, 16, 721–726. [Google Scholar] [CrossRef]
Figure 1. Methodology flowchart.
Figure 1. Methodology flowchart.
Buildings 15 00210 g001
Figure 2. Sustainable System Dynamic Model.
Figure 2. Sustainable System Dynamic Model.
Buildings 15 00210 g002
Table 1. Sustainable-driving tools, sources, and relevance.
Table 1. Sustainable-driving tools, sources, and relevance.
IDToolsSourcesRelevance
T1Building
Information
Modeling (BIM)
Bonenberg and Wei [28];
Lu, et al. [29];
Na, et al. [30]
Integrates environmental data into each phase of the project, enabling energy efficiency simulations and reducing material waste. Improves sustainability in infrastructure design and operation through continuous monitoring and adjustments.
T2Life-Cycle
Assessment (LCA)
Reza, et al. [31];
Buyle, et al. [32];
Fathollahi and Coupe [33];
Röck, Hollberg, Habert and Passer [14]
Evaluates the complete environmental impact, optimizing the use of sustainable materials and reducing energy consumption. Provides a holistic view to make informed sustainability decisions throughout the project life cycle.
T3Dynamic
Adaptive
Planning (DAP)
Kwakkel, et al. [34];
Wall, et al. [35]
It offers flexible and adjustable plans in the face of changing conditions, increasing infrastructure resilience. It is particularly useful in contexts of climate uncertainty, enabling rapid and adaptive responses to new challenges.
T4Geographic
Information
System (GIS)
Cáceres, et al. [36];
Ammar and Dadi [37]
Improves planning through geospatial data analysis, optimizing land use and natural resources. Contributes to reducing environmental impact through informed decisions on infrastructure location and design.
T5Multicriteria
Decision-Making (MCDM)
Diaz-Sarachaga, et al. [38];
Shariat, et al. [39];
Vo, et al. [40]
Integrates environmental, social, and economic criteria to make balanced and sustainable infrastructure decisions. Facilitates the selection of solutions that respond to the complex demands of the environment and improve adaptability.
T6ChangeabilitySánchez-Silva [41];
Acuña-Coll and Sánchez-Silva [42]
Enables proactive adaptation to changing conditions, strengthening resilience and sustainability during the infrastructure life cycle. Improves operability by anticipating impacts and managing uncertainties.
T7Last planner
System (LPS)
Salazar, et al. [43];
Nesteby, et al. [44];
Power, et al. [45];
Dixit, et al. [46]
Optimizes coordination and reduces variability in construction projects, promoting efficient and sustainable resource management. Its implementation increases productivity and minimizes waste in project execution.
T8Lean and GreenAdhi and Muslim [47];
Khodeir and Othman [48];
Tafazzoli, et al. [49]
Reduces waste and increases efficiency in construction projects by eliminating non-value-added activities. Integrates green practices, maximizing value with lower costs and promoting life-cycle sustainability.
T9Supply Chain
Operations
Reference (SCOR)
Wibowo and Sholeh [50];
Montag and Pettau [51]
Optimizes the supply chain with recycling and reuse processes, promoting a circular economy model in infrastructure. Facilitates the coordination of deliveries and reduces risks in the acquisition of sustainable materials.
T10Material Flow
Analysis (MFA)
Kullmann, et al. [52];
Withanage and Habib [53]
Facilitates the circular management of materials, improving sustainability and reducing environmental impact in urban systems. Supports reuse and recycling, promoting resilience and minimizing the ecological footprint of materials.
T11Green Public
Procurement (GPP)
Braulio-Gonzalo and Bovea [54];
Hazza, et al. [55]
Integrates environmental criteria in public procurement, selecting low-impact products. Although it faces implementation challenges, it promotes sustainability in public projects and improves compliance with environmental regulations.
T12Internet
of Things (IoT)
Chen, et al. [56];
Bibri [57];
Moudgil, et al. [58]
Facilitates real-time management of critical resources such as water and energy, optimizing their consumption and reducing the carbon footprint of urban infrastructures. Promotes informed decision making and automatic adjustments.
T13Structural Health Monitoring (SHM)Wang and Ke [59];
Li, et al. [60];
Cañete, et al. [61]
Detects and locates infrastructure damage through continuous monitoring, reducing maintenance costs and extending service life. Improves sustainability with accurate assessments that optimize maintenance decisions.
T14DronesGyamfi, et al. [62];
Whitehurst, et al. [63];
Kellermann, et al. [64]
Improves data collection efficiency and reduces the need for manual inspections, promoting sustainability. Facilitates rapid assessments in hard-to-reach areas, supporting resilient infrastructure planning.
T15Big dataPapadopoulos, et al. [65];
Goti, et al. [66];
Anejionu, et al. [67]
Manages large volumes of data for predictive analytics, improving the resilience and sustainability of urban infrastructures. Enables monitoring of complex networks and optimization of environmental policies and disaster management.
T16Machine
Learning (ML)
Munawar, et al. [68];
Chen, et al. [69];
García, et al. [70]
Optimizes infrastructure maintenance by automatically detecting failures and corrosion. This approach prolongs service life and reduces costly repairs, contributing to sustainable and efficient resource management.
T17Artificial
Intelligence (AI)
Habib, et al. [71];
Shaamala, et al. [72];
Bibri, et al. [73]
Enables predictive modeling and real-time analysis, anticipating risks and improving infrastructure resilience. Optimizes urban sustainability by efficiently managing resources and reducing environmental impact.
T18Circular
Economy
Joensuu, et al. [74];
Breugel [75];
Valencia, et al. [76]
Extends the life cycle of materials through reuse and recycling strategies, reducing dependence on new resources and minimizing waste. Strengthens resilience and sustainability in urban infrastructure.
T19Green Water
System (GWS)
Valencia-Félix, et al. [77];
Leigh and Lee [78];
Sitzenfrei, et al. [79]
Promotes decentralized and sustainable water management, decreasing dependence on centralized systems. Increases urban water resilience and provides a natural alternative for water management.
T20Integrated
Project Delivery (IPD)
Hellström, et al. [80];
Khanna, et al. [81]
Facilitates collaboration from the early stages of the project, improving efficiency and reducing costs. Promotes sustainability by coordinating and aligning environmental and economic objectives.
T21Community
Approach
Aguiñaga, et al. [82];
Gbadegesin, et al. [83];
Kati and Jari [84]
Involves communities in all stages of the project, ensuring sustainability and resilience. Increases ownership and improves the effectiveness of projects that respond to community priorities.
Table 2. Life-cycle stages of an infrastructure system.
Table 2. Life-cycle stages of an infrastructure system.
IDStageToolsDescription
S1Planning and DesignAll of them, except T13Initial stage where the project is conceptualized and designed, ensuring feasibility and investment studies.
S2ProcurementT7, T9, T11, T20Materials and equipment procurement stage. Supply chain management.
S3ConstructionT1, T2, T6–T9, T11–T14, T16, T17, T20, T21Physical construction stage, including delivery. Focused on efficiency, and compliance with deadlines and standards.
S4Operation and MaintenanceT1–T6, T8, T10, T13–T17, T19, T21Stage of infrastructure use, with operation and maintenance strategies to maximize efficiency and extend lifespan.
S5Renewal and DisposalT1, T2, T4, T15, T18, T19Final stage that includes remodeling or demolition, prioritizing the reuse of materials and sustainable waste management.
Table 3. Variables and their causal relation on sustainable infrastructure systems.
Table 3. Variables and their causal relation on sustainable infrastructure systems.
StagesISMVSustainable-Driving ToolsCausal Relation
S1Reliable Statistical Information on GapsT15Analyzes large volumes of data to identify patterns and trends, improving strategic planning in infrastructure development.
T12Provides real-time data through connected sensors, enabling early detection of problems and timely action.
T16Identifies hidden patterns and anticipates potential gaps or failures in the infrastructure through predictive analytics.
Design Adaptability to Environmental Conditions and SustainabilityT18Encourages the reuse and recycling of materials, reducing environmental impact and promoting long-term sustainability.
T1Facilitates the simulation of environmental scenarios in the design, improving energy efficiency and reducing operating costs.
T2Offers a complete view of the project life cycle, identifying opportunities to optimize resources and reduce emissions.
Community Participation and EngagementT21Ensures that the project meets local needs by incorporating community feedback in planning and execution.
Conception of Large-Scale ProjectsT21Aligns project design with the local social and environmental context, adjusting planning to specific needs.
T19Implements sustainable water management systems, reducing the water footprint and improving resilience to resource scarcity.
Agenda in Objectives, Scope, and ResourcesT3Allows design flexibility to adapt to changes in objectives, scope and resources throughout the project.
Application of Field StudiesT4Provides detailed geospatial data for accurate location and resource planning, identifying environmental and social risks.
T14Obtains high-resolution aerial images, facilitating topographic analysis and efficient obstacle detection on the ground.
Preservation of Existing InfrastructureT18Prioritizes reuse and extension of existing infrastructure, minimizing new construction and reducing environmental and economic costs.
T2Identifies improvements for energy efficiency and functionality in existing infrastructure through sustainable renovations.
Prioritization of New InfrastructureT6Promotes modular and flexible designs that adapt to changes in demand and technology, ensuring long-term efficiency.
T5Facilitates balanced decisions by considering multiple criteria, prioritizing infrastructure aligned with strategic objectives.
T2Helps to select sustainable materials and technologies, minimizing environmental impact from project conception.
Productive Working TimeT8Maximizes productivity and reduces waste through lean methodologies, minimizing environmental impact and creating sustainable value.
Legal IssuesT11Establishes sustainable procurement criteria, aligning with regulations and promoting environmentally friendly practices in the public sector.
T20Facilitates collaborative legal agreements, minimizing contractual conflicts and promoting transparency and compliance.
S2Bureaucracy: Lengthy and Complicated Procurement ProcessesT11Simplifies procurement through clear sustainable criteria, reducing delays and complexity in bureaucratic processes.
T20Centralizes decisions and streamlines steps, facilitating a more efficient and less bureaucratic procurement process.
T10Optimizes material flows, reducing waste and improving efficiency in procurement and logistics.
T9Standardizes the supply chain, optimizing times and simplifying procedures to reduce bureaucratic complexity.
Internal/Organizational ClimateT20Improves organizational climate by integrating teams early, fostering efficient communication and collaborative culture.
S3Construction Team CapacityT20Promotes shared learning and early collaboration, developing skills and improving team efficiency.
T7Optimizes task and resource allocation, improving performance and efficiency in project execution.
Formal Handover of Completed ProjectsT20Ensures structured and conflict-free delivery, ensuring clarity of requirements and smooth transfer of responsibilities.
T7Coordinates accurate completion of tasks, allowing timely adjustments to meet deadlines.
Stalls and DelaysT7Prevents disruptions through adjustable planning, identifying obstacles early and applying proactive solutions.
T12Provides real-time visibility of operations, enabling agile management by detecting and resolving problems immediately.
Proper and Consistent SupervisionT13Offers continuous monitoring with real-time structural data, improving safety and reducing the risk of failures.
T14Facilitates detailed inspections in areas that are difficult to access, increasing efficiency and safety without interrupting activities.
S4Focus on Corrective MaintenanceT13Precise interventions when detecting structural problems, optimizing resources and reducing unnecessary repairs.
T16Analyzes SHM data to identify failure patterns, improving efficiency in corrective maintenance.
T17Automates fault detection and diagnosis, reducing response time and providing optimal solutions.
Preventive MaintenanceT18Implements reuse and recycling of components, reducing the need for new resources and promoting sustainability.
T13Anticipates and prevents failures through wear monitoring, improving reliability and availability of assets.
T16Predicts when maintenance is required by analyzing historical and real-time data, optimizing preventive plans.
T17Automates maintenance planning and execution, improving efficiency and reducing human error.
Efficiency and Durability of Operational ResourcesT2Identifies improvements to extend resource life and reduces operating costs through comprehensive life-cycle analysis.
S5PollutionT11Reduces emissions and waste by selecting sustainable products and services, promoting green innovation in suppliers.
Disclaimer/Publisher’s Note: The statements, opinions and data contained in all publications are solely those of the individual author(s) and contributor(s) and not of MDPI and/or the editor(s). MDPI and/or the editor(s) disclaim responsibility for any injury to people or property resulting from any ideas, methods, instructions or products referred to in the content.

Share and Cite

MDPI and ACS Style

Juarez-Quispe, J.; Rojas-Chura, E.; Espinoza Vigil, A.J.; Guillén Málaga, M.S.; Yabar-Ardiles, O.; Anco-Valdivia, J.; Valencia-Félix, S. Advancing Sustainable Infrastructure Management: Insights from System Dynamics. Buildings 2025, 15, 210. https://doi.org/10.3390/buildings15020210

AMA Style

Juarez-Quispe J, Rojas-Chura E, Espinoza Vigil AJ, Guillén Málaga MS, Yabar-Ardiles O, Anco-Valdivia J, Valencia-Félix S. Advancing Sustainable Infrastructure Management: Insights from System Dynamics. Buildings. 2025; 15(2):210. https://doi.org/10.3390/buildings15020210

Chicago/Turabian Style

Juarez-Quispe, Julio, Erick Rojas-Chura, Alain Jorge Espinoza Vigil, Milagros Socorro Guillén Málaga, Oscar Yabar-Ardiles, Johan Anco-Valdivia, and Sebastián Valencia-Félix. 2025. "Advancing Sustainable Infrastructure Management: Insights from System Dynamics" Buildings 15, no. 2: 210. https://doi.org/10.3390/buildings15020210

APA Style

Juarez-Quispe, J., Rojas-Chura, E., Espinoza Vigil, A. J., Guillén Málaga, M. S., Yabar-Ardiles, O., Anco-Valdivia, J., & Valencia-Félix, S. (2025). Advancing Sustainable Infrastructure Management: Insights from System Dynamics. Buildings, 15(2), 210. https://doi.org/10.3390/buildings15020210

Note that from the first issue of 2016, this journal uses article numbers instead of page numbers. See further details here.

Article Metrics

Back to TopTop