Abstract
The construction industry is facing issues worldwide, particularly worker fatalities and injury rates. Construction safety requires careful attention and preparation across the project’s entire lifecycle, from design to demolition activities. In the digital era, Building Information Modeling (BIM) has emerged as a transformative technology in the construction industry, offering new opportunities to enhance safety standards and reduce accidents. This study examines the influence of BIM on construction safety, particularly its capacity to transform safety protocols, enhance danger identification, and minimize accidents during the construction project’s duration. The review approach used is based on PRISMA. Scopus and Web of Science were the databases used to search for qualifying publications. From an initial cohort of 502 papers, 125 were chosen as relevant to the scope of this research. A thorough analysis of the existing literature was conducted to examine the processes by which BIM helps to improve safety, such as early hazards identification, conflict detection, virtual safety simulations, and improved communication and collaboration among project stakeholders. This study examined the following knowledge gaps: integration with safety regulations and standards, a comprehensive safety dimension in BIM, BIM for real-time safety monitoring, and a BIM-driven safety culture. The following potential future research directions were highlighted: enhanced BIM applications for safety, longitudinal studies on BIM and safety outcomes, BIM for post-construction safety and maintenance, and BIM for safety training and simulation. In conclusion, the integration of BIM into construction safety protocols presents significant potential for mitigating risks and improving safety management over the asset lifecycle. As the industry increasingly adopts digital technology, BIM will be crucial in establishing safer and more efficient construction environments.
1. Introduction
On construction sites, the main priority is the safety of the workers. Given the inherent complexities and hazardous characteristics of construction sites, ensuring the safety of construction workers remains a primary concern. Several studies have highlighted the high risks associated with such environments [1]. Compared to other industries, the construction industry has the highest accident rate due to the wide range of human behaviors, the unpredictability of job site conditions, and a lack of effective safety protocols [2]. As a result, planning and attention throughout the construction project lifecycle are critical to construction safety, from design to maintenance and end-of-life (EOL) activities. According to the Census of Fatal Occupational Injuries (CFOI), there were 4384 workplace injuries in the United States in 2022; 10% of these were attributed to the hazardous nature of the environment [3]. Japan reported more than 26,000 accidents on construction sites the same year [4]. According to the Korea Occupational Safety and Health Agency (KOSHA), worker movements on construction sites accounted for 20% of construction-related incidents [5]. In 2023, Malaysia recorded 8994 accident cases, the highest number in recent years [6]. Similarly, from 2008 to 2020, the construction sector experienced the highest number of workplace accidents in the European Union (EU) [7]. To address these accidents, the use of digital technologies like Building Information Modeling (BIM) is crucial. According to Borkowski [8], BIM is defined as “a model of information about a building that contains complete and sufficient information to support all lifecycle processes and is directly interpretable by computer applications”. It includes information about the building and its components, as well as qualities such as function, shape, materials, and building lifecycle processes. BIM is currently experiencing slow expansion in construction processes such as operation, management, planning, and end-of-life activities [9]. Over time, the construction sector has integrated BIM, which enhances the visualization and execution of construction projects [10,11].
BIM has markedly enhanced safety in recent construction projects through increased hazard assessment, risk mitigation, and real-time collaboration [12]. A significant breakthrough is the capability to perform clash detection during the design process, thereby mitigating risks related to structural, mechanical, and electrical conflicts. Projects such as Crossrail in the UK employed BIM-based clash detection to avert site accidents resulting from inadequately coordinated installations [13]. BIM mitigates the risk of worker injury from unforeseen site alterations by detecting and addressing issues prior to construction. A significant enhancement is 4D BIM simulation, which integrates planning with the 3D model. This enables construction teams to view each project phase prior to execution, detect high-risk activities, and implement preventive measures [14]. Furthermore, these simulations allow for the identification of the safest sequence for construction activities, guaranteeing that high-risk operations, such as crane lifts and deep excavations, are performed with less risk. Furthermore, BIM enhances safety training through the development of virtual reality (VR) and augmented reality (AR) simulations, enabling workers to adapt to site circumstances prior to entering perilous zones [15]. This interactive training method has demonstrated greater efficacy than conventional approaches, resulting in a decrease in workplace incidents.
Analyzing BIM implementation across several countries can provide a comprehensive understanding of its efficacy. In the UK, the use of BIM in the operation and management stages of building projects is limited due to its early adoption stage [16]. However, there is a prevailing belief that the use of BIM in building contracts will continue to expand. The initial financial advantages are emphasized as crucial for those currently implementing BIM [17]. Moreover, several nations within the European Union, including Cyprus, Romania, Belgium, Greece, and Hungary, have not yet formulated a plan to adopt BIM [18]. However, 25% of EU countries have already made the use of BIM mandatory and have set specific dates for its implementation. In Malaysia, the implementation of BIM in construction projects is limited to only 20% of architectural firms [19]. Meanwhile, the French government has decided to construct 500,000 dwellings using BIM, leading to 65% of construction enterprises in France adopting BIM [20]. In Asia, the Singapore government has been proactive in adopting the BIM process, making it one of the few Asian countries with significant BIM usage in construction projects. The rate of BIM adoption in Singapore is significantly higher compared to other countries [21].
In this specific context, substantial research has been carried out on the application of BIM in the management of construction safety issues. For example, Sidani et al. [22] conducted a detailed analysis to highlight the latest technologies and methodologies for BIM-based augmented reality. Another study aimed to assess the collaboration and associated risks involved in using BIM [23]. A recent literature review study sought to improve occupational health and safety by combining BIM and focusing on increasing productivity, resulting in a stronger link between production and safety [24]. Furthermore, Rodrigues et al. [25] explored the application of BIM in construction safety, focusing on minimizing falls from heights. Akram et al. [26] investigated the significance of BIM in construction safety for developing countries and identified safety factors, but they were unable to suggest mitigation strategies. In addition, a systematic review was undertaken to improve construction safety by applying BIM techniques; however, it did not succeed in identifying best practices [27]. Although some reviews specifically examine the integration of certain management areas with BIM, such as sustainability [28] and risk management [29], there is a scarcity of studies offering a comprehensive analysis of the use of BIM features in the field of safety management [30], Design for Safety (DfS) tools, and the relationship between BIM and DfS. Their research findings show that BIM has the potential to achieve DfS. A recent systematic review examined the current status and emerging research trends in construction safety management technologies [31]. In addition, as digital technologies become increasingly prevalent in architecture and infrastructure development, concerns have emerged regarding their impact on construction safety. This study elucidates the digital potential of BIM, with the aim of fostering and directing future research in this field. As a result, the objective of this study is to address the following research questions to enhance the understanding of the impact of BIM on construction safety within the existing body of knowledge.
RQ1.
How can construction site accidents be prevented by using BIM?
RQ2.
How can the implementation of BIM enhance the safety performances during the pre-construction, construction, and post-construction phases?
RQ3.
What are the knowledge gaps and future research requirements for BIM in the context of construction safety?
To address the aforementioned research questions, a systematic review was conducted. A systematic review provides a rigorous and comprehensive analysis of the existing research on a certain topic. Numerous researchers have previously used this method to answer research questions. For example, Xia et al. [32] performed a systematic literature study to identify the future agenda for combining construction risk management and stakeholder management. Recent research was carried out to investigate the development of research about construction productivity [33]. In light of these facts, the significance of systematic reviews has not been neglected. Systematic reviews advance knowledge in a certain field by synthesizing existing research, identifying research gaps, and suggesting new directions for future research [34]. Conducting a thorough literature review on BIM and construction safety provides valuable insights into the growing body of knowledge on the subject, informing practice, policy, and future research endeavors.
The subsequent sections of this paper are organized in the following manner. Section 2 outlines the research methodology. Section 3 presents the analysis and results. Section 4 elaborates on discussion followed by limitations and recommendations. The final section concludes this study with final remarks.
2. Research Methodology
This systematic review was conducted using the Preferred Reporting Items for Systematic Reviews and Meta-Analyses (PRISMA) methodology, as used in several studies [27,35,36,37]. PRISMA is an evidence-based reporting framework for systematic reviews and meta-analyses. PRISMA provides a standardized framework for reporting systematic reviews, ensuring transparency and consistency in the presentation of the methods, results, and conclusions [38,39]. By following PRISMA guidelines, researchers enhance the credibility and reproducibility of their systematic review findings. Furthermore, PRISMA-guided systematic reviews are designed to minimize bias and errors at every stage of the review process [40,41]. By clearly specifying the inclusion and exclusion criteria, conducting comprehensive literature searches, and transparently documenting study selection and data extraction procedures, researchers can reduce the risk of bias and ensure the reliability of their review findings. In addition, PRISMA encourages rigorous study selection and data extraction processes to ensure that only high-quality, relevant studies are included in the review [35,42]. Furthermore, using the PRISMA-based systematic review method ensures a rigorous process for defining keywords, selecting databases, including or excluding articles, and creating a research timetable. As a result, future researchers will be able to easily identify the specific contributions and limitations of this study [43].
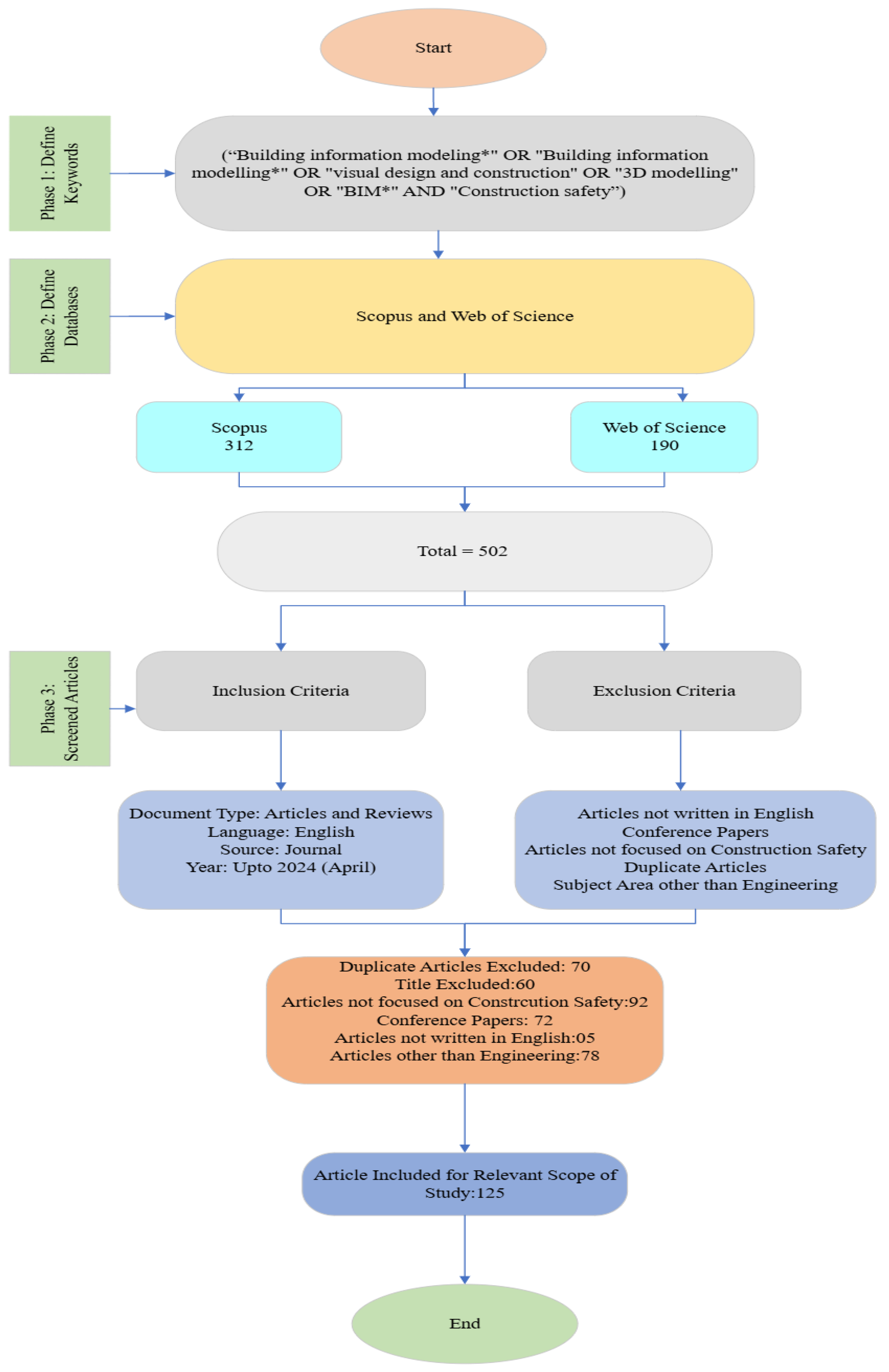
The literature search was performed utilizing two online databases, Scopus and Web of Science (WoS), due to their technical strength, wide range of content, and substantial size, particularly in the areas of construction safety, technology, and building [44,45]. The following keywords were used for the literature search in the Scopus and Web of Science (WoS) databases, respectively, with the following query string: TITLE-ABS-KEY (“Building information modeling*” OR “Building information modeling*” OR “visual design and construction” OR “3D modeling” OR “BIM*” AND “construction safety” OR “safety management” OR “safety”). A total of 312 papers were obtained from Scopus and 190 from the WoS database, for a total of 502 publications.
This research exclusively focused on articles and reviews due to their typically higher quality compared to other types of materials, such as conference papers. This is largely due to the stringent peer review process that articles and reviews usually undergo [46]. Additionally, papers that were not written in English, did not pertain to the area of engineering, and did not explicitly address the topics of construction safety were removed based on specific inclusion and exclusion criteria. After applying these criteria, the following items were removed: 70 duplicate articles, 60 irrelevant articles, 92 articles unrelated to construction safety, 72 conference papers, 5 non-English publications, and 78 articles outside the field of engineering. After implementing the screening procedures, a total of 125 articles were identified as relevant and suitable for further study. Figure 1 presents a thorough summary of the process.
Figure 1.
PRISMA-based systematic review flow diagram.
3. Analysis and Results
3.1. Annual Research Publication Trend
Figure 2 depicts the rapid growth in publications about the adoption of BIM in construction safety, with the aim of enhancing safety in building practices. Starting in 2019, there was a substantial rise in the number of published works. The publications reached their highest point in 2023. Figure 2 illustrates the growing importance of BIM in enhancing construction safety. This development offers substantial prospects for advancements in safer building practices. Furthermore, it is essential to note that the total number of publications in 2024 includes the period up to April, when the literature searches were conducted.
Figure 2.
Number of publications.
3.2. Geospatial Collaboration of Research Articles on BIM and Construction Safety
Figure 3 displays that China, the United States, Australia, the United Kingdom, and Malaysia are the top five nations in this collaborative network. China has a strong partnership with four important contributors, followed by the United States, Australia, the United Kingdom, and Malaysia. Considering that the bulk of BIM publications come from China, it was expected that there would be a strong collaboration with other nations. Furthermore, China has escalated its research endeavors on BIM in recent years as a direct reaction to the substantial concerns regarding building safety [47]. Conversely, the United Kingdom appears to have limited collaboration with other nations. To address these discrepancies in collaboration and enhance overall cooperation, the implementation of collaborative digital platforms is advised. These platforms can enhance information exchange and promote the sharing of best practices among stakeholders in the BIM community. Serving as central points for the dissemination of information, the exchange of ideas, and the promotion of collaboration on safety efforts, these platforms can eventually facilitate collective action towards implementing safety standards.
Figure 3.
Geospatial collaboration of research articles on BIM and construction safety.
4. Discussion
This section provides a detailed interpretation and discussion of BIM in the domain of construction safety, addressing the prevention of construction site accidents, the BIM dimensions that have received the most scrutiny, the benefits of BIM implementation across different construction phases, and the knowledge gaps and future research requirements in this context.
4.1. Construction Safety Accidents Prevented by BIM
The construction industry is affected by numerous accidents due to the inadequate implementation of safety protocols [48]. To address the challenges stemming from population growth, construction projects are initiated to fulfill the increasing demand [49]. Researchers worldwide have identified the construction industry as the most hazardous industry [50]. As a result, safety emerges as a critical component within the construction industry, characterized as one of the most dangerous endeavors, often associated with many fatalities. Numerous investigations have discovered that the largest number of accidents and fatalities can be attributed to a variety of issues, including low skill levels among construction workers, weather effects, and unskilled management [51,52]. Falls from heights are the most common cause of accidents in construction projects. Research indicates that 60% of construction site injuries are due to falls from heights, highlighting a major concern. Falling from heights is consistently recognized as a perennial hazard in construction safety [53]. It was found that reducing accidents caused by falls from heights can be achieved through the implementation of appropriate safety measures [54]. Similarly, slip–trip–fall accidents are recognized as the most common unintentional hazard in construction safety. They have been identified as the leading cause of fatalities and injuries in the field. Slip–trip–fall incidents are estimated to account for 20–40% of all occupational injuries in the United States, United Kingdom, and Sweden [55,56].
The ability of BIM to produce complex digital models of construction projects facilitates the detection and alleviation of potential risks during the design stage, thereby reducing the probability of onsite accidents. Research by Tran et al. [57] revealed that BIM enhances safety by improving the visualization of construction projects, enabling teams to anticipate potential risks prior to their occurrence. This proactive strategy can significantly reduce workplace accidents, such as falls from heights and slip–trip–fall incidents, by enabling safety managers to implement essential modifications during the initial design and construction phases. A recent study by Salzano et al. [58] examined safety incidents over a two-year period, collecting 24 months of data before and after BIM implementation. The findings revealed a significant decrease in average monthly safety incidents, from 10 (standard deviation of 2) pre-BIM to 5 (standard deviation of 1.5) post-BIM. Notably, there was a 70% reduction in severe incidents following BIM adoption, underscoring its substantial impact on mitigating high-risk occurrences. Moreover, the integration of extensive datasets from various construction projects facilitates the creation of comprehensive statistical models to evaluate accident rates across diverse geographies, construction types, and degrees of BIM adoption [59]. Multivariate analysis techniques can evaluate the interactions and influences of numerous factors, including BIM maturity level, project duration, and the participation of safety professionals in BIM-based workflows, on accident rates [60]. This method offers an evidence-based framework that transcends anecdotal assertions and bolsters the legitimacy of BIM’s contribution to accident reduction.
Furthermore, digital technology, particularly BIM, plays an important role in addressing safety concerns [61]. BIM is a vital tool for enhancing construction safety and mitigating accidents, as it facilitates the development of intricate virtual models of construction projects before the initiation of physical construction [62]. This capability enables stakeholders to identify potential safety hazards, clashes, and risks during the design phase, helping to address these issues proactively before they arise on the construction site. In addition, BIM can be used to strategically organize and enhance site logistics, including the layout of goods, equipment, and temporary structures [63]. Through the use of virtual simulations, building sequences and logistics can be replicated, thereby reducing safety hazards associated with congestion, access limitations, and material handling. BIM tools include functionalities for modeling construction processes and analyzing safety hazards related to specific operations [64]. Project teams can use this process to analyze potential hazards, assess safety measures, and apply proactive methods to reduce risks before construction begins [65]. In addition, BIM improves communication and collaboration among project stakeholders by providing visualizations and 3D models that facilitate a clear understanding of safety standards and procedures. Clear and understandable visuals assist employees and managers in better understanding safety plans, protocols, and emergency procedures. Furthermore, BIM can be used for safety training and education purposes, providing immersive and interactive learning experiences for construction workers and site supervisors [66]. Virtual simulations and scenario-based training exercises enable workers to familiarize themselves with safety protocols and procedures in a controlled environment. BIM platforms facilitate the integration of various data sources, including safety-related information, such as incident reports, near misses, and hazard evaluations [67]. By analyzing these data within the BIM environment, project teams can identify patterns, trends, and areas for improvement, thereby enhancing safety performance over time [68].
In addition, tower cranes play a crucial role in construction projects as both vertical and horizontal transportation tools. However, despite their importance, accidents involving tower cranes continue to occur [69]. Tower crane accidents pose a significant risk to construction workers and can result in sudden damage to structures, equipment, and construction gear. Given their immense scale and extensive reach, tower crane accidents also pose a significant risk to the safety of pedestrians and other facilities in the construction area, leading to severe social consequences [70]. Moreover, the safety of tower cranes is influenced by factors such as misjudgment, operational ignorance, time constraints, and insufficient training. It has been found that extended periods of work and continuous operation without breaks can lead to operator fatigue [59]. The framework, as provided by Lin et al. (2020), includes a decision-making model for selecting tower crane types, an optimization model for tower crane selection, and a 4D simulation model for simulating tower crane operations [71]. Furthermore, it has been discovered that an integrated GIS-BIM model can begin by identifying viable sites for designated tower cranes [72].
Additionally, personal protective equipment (PPE) is essential for construction workers to enhance safety on construction sites. The financial burden of accidental incidents, such as increased insurance premiums, often falls on contractors [73]. Therefore, the utilization of PPE is a crucial strategy in construction sites. Common PPE components include safety helmets, gloves, glasses, hats, and boots [74]. Furthermore, PPE’s efficacy in minimizing accidents can be significantly improved by implementing BIM. It enables the creation of detailed virtual models of construction projects, allowing the incorporation of safety data, such as hazard zones, restricted areas, and safety barriers. This information helps construction teams to identify potential hazards more accurately [75], informing decisions about the appropriate type of PPE required for different site areas. BIM can visually represent the construction site and strategically determine the allocation of PPE [76]. Project managers can use BIM to identify high-risk regions and tasks, ensuring that personnel are provided with the necessary PPE for their specific roles and responsibilities. In addition, by utilizing BIM’s functionalities and incorporating safety factors into the construction process, project teams can optimize the efficacy of PPE in mitigating accidents and injuries at construction sites. This comprehensive strategy not only enhances safety results but also enhances overall project efficiency and success [77,78].
Furthermore, BIM can be integrated with safety management systems to streamline safety processes and ensure regulatory compliance [79]. For example, safety data within the BIM model, such as hazard identification, PPE requirements, and safety procedures, can be linked to safety management software for easier tracking and monitoring [80]. Table 1 presents a summary of the key literature focused on construction safety accidents prevented by BIM.
Table 1.
Summary of the literature focused on construction safety accidents prevented by BIM.
4.2. BIM Concept and Dimensions in Construction Safety
BIM is currently considered the most auspicious technology in the construction sector. The concept of BIM encompasses several dimensions such as 3D—model, 4D—time, 5D—cost, 6D—facility management, and 7D—sustainability [81,82,83,84,85,86]. Based on a systematic literature review of journal papers, some authors launched a European survey to assess the understanding of these dimensions. The results of this study showed a consensus on the meaning of 3D, 4D, and 5D between the results of the literature review and the survey. However, this study revealed an inconsistency for 6D and 7D between practitioners and academics. Moreover, no dimension was found beyond 7D [87]. As discussed in this study, safety management should be associated with 4D and project planning, as suggested by several authors. By utilizing simulations, safety plans can be reviewed virtually before their actual on-site implementation, allowing for potential issues to be anticipated in advance [88,89,90].
Furthermore, these BIM dimensions have received significant scrutiny and attention due to their direct impact on project planning, execution, and cost management. An in-depth examination and effective management of construction safety play a crucial role in enhancing the strength and resilience of the construction sector. The construction safety analysis and management system include the use of a 4D structural information model to identify and address safety hazards during the construction process [91]. The 4D structural information model enables a precise visualization of the construction procedure and facilitates the modification of construction plans. In addition, 4D modeling has shown significant potential in enhancing the construction process during the design and planning phase [92]. Additionally, a 4D visualization system can be used to detect and visualize conflicts at construction sites. Furthermore, the utilization of BIM 4D modeling has been documented as a means to create a logistics planning and control model for the on-site assembly of engineer-to-order (ETO) prefabricated building systems [93]. This model aims to understand the collaboration between Lean concepts and BIM. During the project planning phase, it is crucial to meticulously plan the spatial mobility of construction workers. In order to ensure construction safety in the event of an emergency, it is imperative to establish designated escape routes for construction personnel [94]. However, manually creating evacuation paths for every construction worker would be a burdensome task. Hence, a 4D BIM integrated framework was introduced to automatically evaluate, produce, and display evacuation routes for different teams [95].
The exploration and adoption of additional dimensions, such as 6D (sustainability dimension) and 7D (facility management dimension), are gaining traction as the industry seeks to leverage BIM for broader sustainability goals and improved facility lifecycle management [96]. The 6D BIM involves the integration of environmental and sustainability data into the BIM model, allowing stakeholders to analyze energy performance, carbon emissions, and lifecycle assessments [97]. The 7D BIM focuses on the integration of facility management information into the BIM model, enabling building owners and operators to efficiently manage and maintain facilities throughout their lifecycle [98]. These dimensions have also received scrutiny as they extend the utility of BIM beyond design and construction phases into operations and maintenance, aligning with broader industry trends towards sustainable practices and asset lifecycle management [99]. More recently, in the context of the circular economy, a study investigated the utilization of BIM across the asset lifecycle. The research proposes three BIM models applicable throughout the lifecycle, emphasizing sustainable end-of-life (EOL) practices. Additionally, a novel dimension—referred to as the eighth dimension (8D)—is introduced, specifically addressing EOL activities within BIM [98]. Table 2 presents a concise overview of the key literature pertaining to BIM in the field of construction safety.
Table 2.
Summary of the most relevant literature focused on BIM and construction safety.
4.3. BIM Features in Construction Safety
This section discusses the BIM features that are related to construction safety. The BIM capabilities include visualization, automatic rule-based checking, 4D simulation, tracking, real-time detection, data coordination, continuous surveillance, position tracking, 3D walkthroughs, and structural analysis [110,111,112,113]. Construction safety is of utmost importance to the construction sector worldwide. Despite the diligent endeavors of safety experts and professionals, there has not been a substantial reduction in the number of deaths and accidents on construction sites, which is a cause for concern. Consequently, the use of visualization technologies at all stages of the construction project lifecycle has seen a substantial increase [114]. Visualization technologies have enhanced construction safety by enabling stakeholders to visually inspect construction project sites and identify potential hazards before the construction phase begins. BIM-based visualization provides many benefits during construction projects [115], including the improvement in construction safety [116]. Insufficient coordination among construction workers led to numerous mishaps throughout the construction process. As a result, visualization technology offers a platform for effective safety instruction. Project information regarding safety is integrated with visualization techniques to assist construction personnel and facilitate collaboration [117]. Thus, in the field of construction education, BIM is used as a very effective method for teaching visualization. Additionally, a framework using visualization technologies, position tracking, and augmented reality (AR) was introduced with the purpose of enhancing construction safety [118]. Considering this fact, visualization technology might provide reassurance about safety concerns in construction. Recent advances in visualization technologies have greatly simplified the creation of construction sites in VR. Furthermore, the use of visualization techniques in construction projects has led to significant advancements in BIM and GIS, which has had a positive impact on predicting building progress [119,120].
Similarly, the location of construction workers can be determined by applying the Global Positioning System (GPS) [121]. GPS technology facilitates real-time tracking and accurate location data, thereby considerably mitigating safety risks linked to construction activities. GPS significantly improves safety by enabling the monitoring of heavy machinery and equipment, ensuring that operators remain aware of their environment, which aids in preventing incidents like collisions with workers or other machines [122]. Furthermore, GPS can be combined with other technologies, such as machine control systems, to automate operations, thereby reducing human error and minimizing the chance of accidents resulting from improper equipment operation. GPS is essential during the construction phase by delivering precise site surveys and facilitating real-time monitoring of construction progress [123]. Project managers can utilize GPS to monitor the location of materials and confirm their positioning in accordance with design standards. This enhances both the safety and efficiency of the construction process by minimizing errors in material placement and averting hazardous situations resulting from mismatched components [124]. Moreover, wearable devices can monitor workers’ locations on the construction site, facilitating compliance with safety zones and notifying supervisors if a worker enters a dangerous area. This improves human safety by prohibiting workers from accessing hazardous areas, such as those with active heavy machinery operations or unstable structures [125].
In addition, the use of automated rule-based verification has received significant attention from academics in their studies. An automated safety checking system was created to assess potential fall hazards during the planning phase [126]. Likewise, a 3D walkthrough model was created to monitor the progress of interior construction. Therefore, the 3D walkthrough application is an excellent tool for identifying dangers, providing safety training, and facilitating effective communication among construction workers [127]. Nevertheless, the workload associated with 3D walkthroughs is considerably minimal. Consequently, drawing attention to the 3D walkthrough model can improve construction safety [128].
4.4. BIM Implementation in Safety Throughout the Asset Lifecycle
Construction projects consist of three stages: (a) pre-construction phase, (b) construction phase, and (c) post-construction phase, as seen in Figure 4. Construction safety must be considered at every stage of the building lifecycle, from the construction phase to the demolition phase. Implementing BIM can assist stakeholders in achieving construction safety in construction projects. The design phase of a building is widely regarded as the most crucial aspect of construction projects [129]. During the design phase, the use of BIM facilitates a more thorough and comprehensive understanding of the design. The adoption of BIM has increased the efficiency of the design process by enabling rapid model simulation and performance assessments [130]. During the construction phase, BIM is employed to simulate construction processes and detect potential risks linked to the execution of each operation. By integrating BIM with 4D scheduling, project managers may view the construction process and identify potential concerns regarding worker movement, equipment interaction, and material handling. This information can enhance the construction site plan, ensuring that hazardous areas are distinctly marked and that suitable safety protocols are implemented. Moreover, VR tools combined with BIM enable workers and safety managers to engage in training within virtual replicas of building sites, significantly mitigating the risk of accidents. BIM significantly enhances safety during the operation and maintenance phase of the asset lifecycle. Facility managers can utilize BIM to obtain comprehensive information regarding the building’s systems, allowing them to predict maintenance requirements and mitigate the risks linked to equipment failure or malfunction. Access to as-built BIM data enables managers to schedule preventive maintenance actions more efficiently, ensuring that essential systems receive regular servicing to avert accidents caused by system breakdowns. BIM facilitates safety training for facility personnel by offering virtual walkthroughs and simulations of emergency scenarios, hence improving their readiness for actual emergencies.
Figure 4.
BIM implementation throughout the asset lifecycle.
Moreover, BIM’s function in safety encompasses the decommission stage of an asset’s lifecycle. During the decommission or demolition of a building, the presence of precise BIM data guarantees that all safety aspects concerning structural demolition, hazardous material removal, and site clearance are pre-emptively addressed. The capacity to obtain comprehensive knowledge regarding the structure and its elements allows demolition crews to recognize possible hazards, including the existence of asbestos or other toxic substances, and devise secure removal strategies. The incorporation of BIM into safety management throughout the asset lifecycle yields significant advantages in risk mitigation and accident prevention. BIM facilitates the early identification of dangers, optimization of construction processes, enhancement of safety training, and support for good maintenance practices, from the design phase to decommissioning. As the adoption of BIM expands within the construction sector, its capacity to enhance safety outcomes will likewise escalate, fostering safer work environments and more sustainable asset management methods.
In addition, the BIM-integrated framework gathers relevant data on safety measures to prevent falls from heights during the construction phase, which can then be evaluated [131]. In order to ensure the safety of construction workers during the pre-construction phase, the idea of Prevention through Design (PtD) was introduced. This concept aims to eliminate safety concerns at the start of a construction project [132]. The PtD knowledge base can be used to identify and store current safety rules, safety documentation, and construction safety issues with pre-control methods. This information can then be used to assess safety issues throughout the design phase of construction [133].
The construction industry has increasingly embraced the concept of PtD to enhance safety management. This approach is also known as Design for Construction Safety (DfCS) [134], Design For Safety (DFS) [135], and Construction Hazard Prevention through Design (CHPtD) [136].
Hence, it is important to address the challenges of effectively using BIM to enhance safety in construction projects. During the BIM development process, designers often lack safety expertise and are reluctant to prioritize construction safety [137]. The primary challenges of implementing BIM in construction for safety improvement include the following: safety managers face multiple challenges in utilizing BIM technologies, such as the need for additional funding for the development of BIM models, lack of knowledge, and technical issues such as the absence of safety equipment and elements in the BIM application library [138,139,140,141,142]. Given the increasing complexity of building projects, it is necessary to develop BIM to comprehensively support the design, construction, and post-construction phases. The adoption of BIM technologies in construction projects facilitates collaboration between stakeholders on a shared platform. The use and integration of BIM can assist proprietors, designers, contractors, and construction managers in executing construction projects more efficiently [143]. During the post-construction phase, the integration of BIM with the Internet of Things (IoT) can be used in several applications, including health and safety, building automation system (BAS) control, and security [143].
From Figure 5, it is evident that digital engineering has received the most research attention, with 24.2% of papers, accounting for the largest proportion. This indicates that researchers have extensively focused on leveraging digital technologies to improve construction safety, enhance productivity, and optimize project workflows. The high number of studies suggests a strong interest in digital transformation in the construction sector. Following closely, the BIM 4D construction safety framework theme has 21.2% of papers, indicating significant interest in integrating BIM with time-based (4D) project planning for safety management. This suggests that research efforts have prioritized safety planning through BIM’s advanced capabilities, such as real-time risk identification and proactive hazard mitigation. The safety risk assessment theme has been covered in 16.7% of papers, which reflects the importance of assessing and mitigating construction-related risks. The high number of studies highlights the role of BIM in improving safety standards and reducing on-site accidents. The BIM visualization theme, represented by 11.4% of papers, suggests considerable research interest in using visualization techniques to enhance construction planning and stakeholder collaboration. This aligns with industry trends emphasizing the need for better communication and decision-making through BIM-based visualization tools. Furthermore, the BIM-GIS model and BIM-based 3D framework themes have each been covered in 8.3% of papers, suggesting that while these areas are gaining interest, they are still emerging compared to the dominant themes. The integration of BIM and GIS has potential applications in urban planning and infrastructure management, while 3D frameworks play a role in enhanced modeling and design. The BIM and computer vision integration theme, with 9.8% of papers, indicates an increasing research focus on incorporating AI and ML for progress monitoring and quality control. This theme has significant potential to expand further as AI-driven solutions become more advanced and widely adopted in construction safety.
Figure 5.
Percentage of papers tackling each research theme.
4.5. Integration of BIM and Construction Safety
The construction industry is intrinsically hazardous and characterized by numerous risks arising from elevated labor, heavy equipment operation, material manipulation, and fluctuating site circumstances. Notwithstanding progress in safety standards and legal frameworks, accidents continue to pose a significant concern [144]. Conventional safety management methods frequently depend on manual inspections, safety checklists, and compliance audits, which are inherently reactive and susceptible to human mistakes. Nonetheless, the emergence of digital technology has positioned BIM as a transformative tool that is redefining construction safety through proactive hazard assessment, risk mitigation, and real-time monitoring systems [145]. BIM, historically recognized for enhancing project visualization and communication, is now being incorporated with safety management frameworks to foster safer work conditions via simulation, automation, and predictive analytics [146].
BIM’s most notable contribution to construction safety is its capacity to detect dangers during the pre-construction phase. In contrast to conventional methodologies that identify risks post-construction initiation, BIM allows project teams to perform virtual safety planning prior to worker site entry. BIM employs 3D modeling and 4D time-based simulations to enable stakeholders to examine work sequences and see potential safety risks in a virtual setting [147]. Clash detection techniques in BIM software can pinpoint hazardous scaffold placements, structural conflicts, or perilous access routes that could jeopardize worker safety. Moreover, automatic safety rule-checking algorithms linked into BIM platforms can identify non-compliance issues throughout the design phase, ensuring that safety considerations are incorporated into the project from the outset. These proactive measures substantially diminish the probability of incidents resulting from design deficiencies or neglected risks [148].
In addition to safety assessment, BIM significantly contributes to risk mitigation by improving construction planning and execution. Four-dimensional BIM, integrating the temporal dimension, allows project managers to simulate building sequences and evaluate the risks linked to various activities [134]. This is especially beneficial in high-risk activities like excavation, demolition, and heavy lifting, where sequencing mistakes can result in significant accidents. Through the analysis of digital simulations, project teams can modify construction timelines, enhance site logistics, and execute risk mitigation strategies, including the installation of temporary barriers or the restriction of access to dangerous areas [149]. BIM enhances collaborative safety planning by consolidating several disciplines into a singular digital platform, ensuring that safety managers, engineers, and contractors collaborate effectively to reduce risks [150].
The integration of the IoT (Internet of Things) with BIM has significantly improved safety management through the facilitation of the real-time surveillance of construction sites. IoT-enabled wearables, such smart helmets, vests, and wristbands, can monitor worker movements, identify fatigue, and assess vital signs [151]. These wearables relay data to BIM platforms, where AI algorithms assess worker behavior and ambient variables to detect potential safety hazards. For example, if an employee accesses a high-risk area without permission or displays signs of fatigue, the system can activate fast notifications to supervisors, facilitating prompt intervention and accident avoidance [152]. Likewise, IoT sensors integrated into construction machinery can identify mechanical malfunctions or hazardous working conditions, hence minimizing the risk of casualties associated with equipment. Integrating IoT data with BIM-based visualizations enables safety managers to obtain a thorough, real-time comprehension of site circumstances and implement pre-emptive measures to safeguard worker safety [153].
BIM is revolutionizing safety training and worker education with virtual reality (VR) and augmented reality (AR) simulations. Conventional safety training techniques frequently depend on classroom instruction and printed materials, which may inadequately equip workers for actual threats. VR-based safety training immerses workers in simulated construction environments, allowing them to practice responding to potential risks in a risk-free digital context [154]. For example, employees may encounter situations such as working at elevated positions, operating heavy gear, or executing evacuations during emergencies, thereby cultivating essential safety competencies prior to engaging in a real construction environment. Moreover, AR applications allow employees to superimpose real-time safety information onto their actual environment, offering immediate direction on safe practices, hazard alerts, and regulatory obligations [155]. BIM-driven immersive training markedly diminishes the probability of on-site incidents by boosting safety awareness and preparation [156].
In the post-construction phase, BIM remains essential for long-term safety via facility management, maintenance planning, and risk mitigation. The post-construction phase includes structural inspections, system maintenance, and disaster preparedness, during which BIM-based digital twins and predictive analytics substantially improve safety protocols [157]. BIM enhances evacuation planning and emergency response by supplying real-time information on building configurations, egress pathways, and occupancy statistics. During a fire, earthquake, or security threat, emergency responders can utilize BIM-based safety models to navigate buildings effectively, facilitating rapid and secure evacuations [158].
5. Limitations and Recommendations
The application of BIM in construction safety yields significant benefits, but various limitations must be noted. All stakeholders, including architects, engineers, and construction workers, must have advanced skills and training in order to implement BIM effectively. Another challenge is the significant financial investment required for BIM deployment, which includes costs for software, hardware, and training programs. Smaller construction firms or projects with limited finances may have challenges in implementing these technologies, thereby aggravating the safety performance gap between big and small companies. Furthermore, while BIM provides extensive visualization and conflict detection, it is not perfect, as some hazards may remain elusive or unreplicated in the virtual environment. The BIM model may not adequately represent dynamic site conditions, such as abrupt weather swings or human errors.
It is recommended to examine the utilization of emerging technologies such as artificial intelligence (AI), machine learning, and AR in combination with BIM to improve safety. These technologies have the potential to offer predictive safety analysis, automated hazard detection, and improved safety training. Longitudinal studies on BIM and safety outcomes in construction can play a crucial role in reducing accidents by providing insights into the long-term effects of implementing BIM technologies and processes on safety performance. It is essential to conduct longitudinal studies to measure the long-term impact of BIM on construction safety outcomes [159]. This research could provide empirical evidence on how BIM reduces accidents, improves safety compliance, and contributes to overall project success. In addition, longitudinal studies enable researchers to evaluate the impact of specific safety interventions or BIM applications on accident prevention. For example, researchers can assess the effectiveness of virtual safety training programs, real-time safety monitoring systems, or clash detection tools in improving safety outcomes over an extended period.
BIM is highly beneficial for post-construction safety and maintenance as it offers a comprehensive digital representation of the building, including detailed information about its components, systems, and infrastructure. BIM serves as a centralized repository for accurate as-built documentation, including updated plans, drawings, specifications, and manuals. This information is essential for facility managers and maintenance personnel to understand the building’s design and configuration for safe operation and maintenance. Further exploration is needed on how BIM can enhance safety during the operational phase of buildings, including facility management, safety inspections, emergency response planning, and evacuation. It is recommended to investigate the use of BIM in safety training through VR and AR simulations. This area has potential for immersive safety training scenarios that can better prepare workers for on-site risks. By integrating BIM into safety training and simulation, the occurrence of accidents in construction can be greatly diminished. This is achieved by offering workers immersive and realistic customized training experiences that boost their understanding of potential dangers and enhance their capacity to effectively address safety risks. BIM enables the creation of highly detailed 3D models of construction sites, including buildings, infrastructure, and equipment. By visualizing these models in VR or AR environments, workers can immerse themselves in realistic simulations of construction tasks and identify potential hazards more effectively than traditional training methods.
6. Conclusions
In conclusion, this study examines the significant impact of BIM on construction safety in the digital age. By conducting a thorough examination of the current literature, numerous valuable insights were discovered, emphasizing BIM’s role in improving safety measures throughout the entire building process. This study revealed that accidents can be prevented by using BIM as a catalyst for proactive safety measures, allowing for the identification and mitigation of potential hazards at various stages of the construction project. BIM helps teams in anticipating dangers, optimizing designs, and implementing preventative measures more efficiently by providing stakeholders with comprehensive visualizations, simulations, and collision detection capabilities. Furthermore, the exploration of BIM dimensions extends its use beyond the design and construction stages to encompass operations, maintenance, sustainability, and facility management. This study identified the need for further investigation into the BIM tool for PtD and construction safety and the appropriate BIM dimension. In addition, it was observed that BIM implementation is still in its early stages in many countries worldwide. To improve BIM implementation, it is necessary to develop and implement effective BIM strategies.
This study also presented knowledge gaps and future research directions for policymakers, researchers, stakeholders, and practitioners to encourage BIM usage and improve construction safety. BIM has evolved as a critical tool for construction safety, offering improved collaboration, visualization, and risk management capabilities. Nonetheless, several knowledge gaps and areas require further research to expand the use of this technology for safety improvements. Three critical areas require more research.
First, although BIM has the potential to facilitate compliance with safety regulations, common frameworks for integrating these standards into BIM procedures are currently lacking. Research is needed to design approaches that synchronize BIM with safety standards and regulatory requirements. In addition, existing BIM tools generally lack built-in techniques to ensure that safety rules are followed during the modeling process. Developing frameworks or plug-ins that seamlessly incorporate safety standards at every stage of BIM development is recommended.
Secondly, the inclusion of a safety dimension in BIM is not as prevalent as the usual dimensions of 4D (time) and 5D (cost). Research could investigate methods to establish a resilient safety component in BIM, enabling the integration, visualization, and monitoring of safety data and processes throughout a project. In addition, BIM can enhance the efficiency of construction sequencing and phases to reduce safety hazards on the construction site. Through the utilization of 4D visualization (combining a 3D model + time), stakeholders can detect and resolve potential safety issues related to site logistics, access, and workflow of the site.
Then, although BIM is excellent for pre-construction planning, its use in real-time safety monitoring during construction is limited. There is a need for research into integrating BIM with real-time data sources (e.g., IoT sensors) to improve site safety. Furthermore, BIM could connect with Internet of Things (IoT) sensors positioned at the construction site to monitor environmental factors, including temperature, humidity, air quality, and noise levels. Safety managers can detect potential safety risks, such as excessive noise or poor air quality, by analyzing real-time sensor data. Moreover, there is a gap in understanding how to use BIM to foster safety-oriented behaviors and attitudes within construction teams. It is recommended that research focusses on strategies for leveraging BIM for building a robust safety culture.
Author Contributions
Methodology, B.M., R.C., M.F.A.-A. and K.S.A.; Validation, K.S.A.; Investigation, R.C.; Data curation, B.M.; Writing—original draft, B.M.; Writing—review & editing, R.C., M.F.A.-A., K.S.A. and E.H.; Visualization, R.C. and M.F.A.-A.; Funding acquisition, E.H. All authors have read and agreed to the published version of the manuscript.
Funding
This research received no external funding.
Data Availability Statement
The original contributions presented in this study are included in the article. Further inquiries can be directed to the corresponding author.
Conflicts of Interest
The authors declare no conflicts of interest.
References
- Zhou, Z.; Goh, Y.M.; Li, Q. Overview and analysis of safety management studies in the construction industry. Saf. Sci. 2015, 72, 337–350. [Google Scholar] [CrossRef]
- Jaafar, M.H.; Arifin, K.; Aiyub, K.; Razman, M.R.; Ishak, M.I.S.; Samsurijan, M.S. Occupational safety and health management in the construction industry: A review. Int. J. Occup. Saf. Ergon. 2018, 24, 493–506. [Google Scholar] [CrossRef] [PubMed]
- Bureau of Labor Statistics. Census of Fatal Occupational Injuries; Bur. Labor Stat.: Washington, DC, USA, 2016.
- Pourrostami, N.; Taghizadeh-Hesary, F.; Zarezadeh Mehrizi, F. Population aging and working hour impacts on occupational accidents: Evidence from Japan. Econ. Chang. Restruct. 2023, 56, 2621–2644. [Google Scholar] [CrossRef]
- Korea Occupation Safety & Health Agency (KOSHA). Study of Reformation About Working Condition Foundry Postprocess, Report; Korea Occupation Safety & Health Agency (KOSHA): Seoul, Republic of Korea, 2000; p. 1. [Google Scholar]
- Awaluddin, S.M.; Mahjom, M.; Lim, K.K.; Shawaluddin, N.S.; Lah, T.M.A.T. Occupational disease and injury in Malaysia: A thematic review of literature from 2016 to 2021. J. Environ. Public Health 2023, 2023, 1798434. [Google Scholar] [CrossRef]
- Hollá, K.; Ďad’ová, A.; Hudáková, M.; Valla, J.; Cidlinová, A.; Osvaldová, L.M. Causes and circumstances of accidents at work in the European Union, Slovakia and Czech Republic. Front. Public Health 2023, 11, 1118330. [Google Scholar] [CrossRef]
- Borkowski, A.S. A Literature Review of BIM Definitions: Narrow and Broad Views. Technologies 2023, 11, 176. [Google Scholar] [CrossRef]
- Van den Berg, M.; Voordijk, H.; Adriaanse, A. BIM uses for deconstruction: An activity-theoretical perspective on reorganising end-of-life practices. Constr. Manag. Econ. 2021, 39, 323–339. [Google Scholar] [CrossRef]
- Parsamehr, M.; Dodanwala, T.C.; Perera, P.; Ruparathna, R. Building information modeling (BIM)-based model checking to ensure occupant safety in institutional buildings. Innov. Infrastruct. Solut. 2023, 8, 174. [Google Scholar] [CrossRef]
- Condotta, M.; Scanagatta, C. BIM-based method to inform operation and maintenance phases through a simplified procedure. J. Build. Eng. 2023, 65, 105730. [Google Scholar] [CrossRef]
- Kurwi, S.; Demian, P.; Blay, K.B.; Hassan, T.M. Collaboration through integrated BIM and GIS for the design process in rail projects: Formalising the requirements. Infrastructures 2021, 6, 52. [Google Scholar] [CrossRef]
- Hussain, O.A.I.; Moehler, R.C.; Walsh, S.D.C.; Ahiaga-Dagbui, D.D. Minimizing Cost Overrun in Rail Projects through 5D-BIM: A Conceptual Governance Framework. Buildings 2024, 14, 478. [Google Scholar] [CrossRef]
- Pan, Y.; Zhang, L. Integrating BIM and AI for smart construction management: Current status and future directions. Arch. Comput. Methods Eng. 2023, 30, 1081–1110. [Google Scholar] [CrossRef]
- Seyman Guray, T.; Kismet, B. VR and AR in construction management research: Bibliometric and descriptive analyses. Smart Sustain. Built Environ. 2023, 12, 635–659. [Google Scholar] [CrossRef]
- Eadie, R.; Browne, M.; Odeyinka, H.; McKeown, C.; McNiff, S. BIM implementation throughout the UK construction project lifecycle: An analysis. Autom. Constr. 2013, 36, 145–151. [Google Scholar] [CrossRef]
- Hardi, J.; Pittard, S. If BIM is the solution, what is the problem? A review of the benefits, challenges and key drivers in BIM implementation within the UK construction industry. J. Build. Surv. Apprais. Valuat. 2015, 3, 366–373. [Google Scholar] [CrossRef]
- Charef, R.; Emmitt, S.; Alaka, H.; Fouchal, F. Building information modelling adoption in the European Union: An overview. J. Build. Eng. 2019, 25, 100777. [Google Scholar] [CrossRef]
- Al-Ashmori, Y.Y.; Othman, I.; Rahmawati, Y.; Amran, Y.H.M.; Sabah, S.H.A.; Rafindadi, A.D.; Mikić, M. BIM benefits and its influence on the BIM implementation in Malaysia. Ain Shams Eng. J. 2020, 11, 1013–1019. [Google Scholar] [CrossRef]
- Poirier, E.A.; Staub-French, S.; Forgues, D. Assessing the performance of the building information modeling (BIM) implementation process within a small specialty contracting enterprise. Can. J. Civ. Eng. 2015, 42, 766–778. [Google Scholar] [CrossRef]
- Hwang, B.-G.; Zhao, X.; Yang, K.W. Effect of BIM on rework in construction projects in Singapore: Status quo, magnitude, impact, and strategies. J. Constr. Eng. Manag. 2019, 145, 4018125. [Google Scholar] [CrossRef]
- Sidani, A.; Matoseiro Dinis, F.; Duarte, J.; Sanhudo, L.; Calvetti, D.; Santos Baptista, J.; Poças Martins, J.; Soeiro, A. Recent tools and techniques of BIM-Based Augmented Reality: A systematic review. J. Build. Eng. 2021, 42, 102500. [Google Scholar] [CrossRef]
- Ali, K.N.; Alhajlah, H.H.; Kassem, M.A. Collaboration and Risk in Building Information Modelling (BIM): A Systematic Literature Review. Buildings 2022, 12, 571. [Google Scholar] [CrossRef]
- Tender, M.; Couto, J.P.; Fuller, P. Improving Occupational Health and Safety Data Integration Using Building Information Modelling: An Initial Literature Review. Occup. Environ. Saf. Heal. III 2022, 406, 75–84. [Google Scholar]
- Rodrigues, F.; Baptista, J.S.; Pinto, D. BIM Approach in Construction Safety—A Case Study on Preventing Falls from Height. Buildings 2022, 12, 73. [Google Scholar] [CrossRef]
- Akram, R.; Thaheem, M.J.; Khan, S.; Nasir, A.R.; Maqsoom, A. Exploring the Role of BIM in Construction Safety in Developing Countries: Toward Automated Hazard Analysis. Sustainability 2022, 14, 12905. [Google Scholar] [CrossRef]
- Sidani, A.; Martins, J.P.; Soeiro, A. BIM approaches for enhanced health and safety status in construction-protocol for a systematic review: Protocol. Int. J. Occup. Environ. Saf. 2022, 6, 1–8. [Google Scholar] [CrossRef]
- Chong, H.-Y.; Lee, C.-Y.; Wang, X. A mixed review of the adoption of Building Information Modelling (BIM) for sustainability. J. Clean. Prod. 2017, 142, 4114–4126. [Google Scholar] [CrossRef]
- Zou, Y.; Kiviniemi, A.; Jones, S.W. A review of risk management through BIM and BIM-related technologies. Saf. Sci. 2017, 97, 88–98. [Google Scholar] [CrossRef]
- Xiaer, X.; Dib, H.; Yuan, J.; Tang, Y.; Li, Q. Design for safety (DFS) and building information modeling (BIM): A review. In Proceedings of the International Conference on Construction and Real Estate Management 2016, Edmonton, AB, Canada, 29 September–1 October 2016; American Society of Civil Engineers Reston: Reston, VA, USA, 2016; pp. 69–80. [Google Scholar]
- Akinlolu, M.; Haupt, T.C.; Edwards, D.J.; Simpeh, F. A bibliometric review of the status and emerging research trends in construction safety management technologies. Int. J. Constr. Manag. 2022, 22, 2699–2711. [Google Scholar] [CrossRef]
- Xia, N.; Zou, P.X.W.; Griffin, M.A.; Wang, X.; Zhong, R. Towards integrating construction risk management and stakeholder management: A systematic literature review and future research agendas. Int. J. Proj. Manag. 2018, 36, 701–715. [Google Scholar] [CrossRef]
- Dixit, S.; Mandal, S.N.; Thanikal, J.V.; Saurabh, K. Evolution of studies in construction productivity: A systematic literature review (2006–2017). Ain Shams Eng. J. 2019, 10, 555–564. [Google Scholar] [CrossRef]
- Van Lange Paul, A.M.; Liebrand, W.B.G.; Wilke Henk, A.M. Introduction and Literature Review. In Social Dilemmas; Garland Science: New York, NY, USA, 2015; pp. 3–28. [Google Scholar]
- Chen, X.; Chang-Richards, A.Y.; Pelosi, A.; Jia, Y.; Shen, X.; Siddiqui, M.K.; Yang, N. Implementation of technologies in the construction industry: A systematic review. Eng. Constr. Archit. Manag. 2022, 29, 3181–3209. [Google Scholar] [CrossRef]
- Regona, M.; Yigitcanlar, T.; Xia, B.; Li, R.Y.M. Opportunities and adoption challenges of AI in the construction industry: A PRISMA review. J. Open Innov. Technol. Mark. Complex. 2022, 8, 45. [Google Scholar] [CrossRef]
- Fargnoli, M.; Lombardi, M. Building Information Modelling (BIM) to Enhance Occupational Safety in Construction Activities: Research Trends Emerging from One Decade of Studies. Buildings 2020, 10, 98. [Google Scholar] [CrossRef]
- Sarkis-Onofre, R.; Catalá-López, F.; Aromataris, E.; Lockwood, C. How to properly use the PRISMA Statement. Syst. Rev. 2021, 10, 117. [Google Scholar] [CrossRef]
- Takkouche, B.; Norman, G. PRISMA statement. Epidemiology 2011, 22, 128. [Google Scholar] [CrossRef]
- Moher, D.; Shamseer, L.; Clarke, M.; Ghersi, D.; Liberati, A.; Petticrew, M.; Shekelle, P.; Stewart, L.A.; Group, P.-P. Preferred reporting items for systematic review and meta-analysis protocols (PRISMA-P) 2015 statement. Syst. Rev. 2015, 4, 1. [Google Scholar] [CrossRef]
- Lin, J.; Cai, Y.; Li, Q. Development of safety training in construction: Literature review, scientometric analysis, and meta-analysis. J. Manag. Eng. 2023, 39, 3123002. [Google Scholar] [CrossRef]
- Rethlefsen, M.L.; Kirtley, S.; Waffenschmidt, S.; Ayala, A.P.; Moher, D.; Page, M.J.; Koffel, J.B. PRISMA-S: An extension to the PRISMA statement for reporting literature searches in systematic reviews. Syst. Rev. 2021, 10, 39. [Google Scholar] [CrossRef]
- Castañeda, K.; Sánchez, O.; Herrera, R.F.; Gómez-Cabrera, A.; Mejía, G. Building Information Modeling Uses and Complementary Technologies in Road Projects: A Systematic Review. Buildings 2024, 14, 563. [Google Scholar] [CrossRef]
- S. Adriaanse, L.; Rensleigh, C. Web of Science, Scopus and Google Scholar: A content comprehensiveness comparison. Electron. Libr. 2013, 31, 727–744. [Google Scholar] [CrossRef]
- Chadegani, A.A.; Salehi, H.; Yunus, M.M.; Farhadi, H.; Fooladi, M.; Farhadi, M.; Ebrahim, N.A. A comparison between two main academic literature collections: Web of Science and Scopus databases. arXiv 2013, arXiv:1305.0377. [Google Scholar] [CrossRef]
- Pollock, A.; Berge, E. How to do a systematic review. Int. J. Stroke 2018, 13, 138–156. [Google Scholar] [CrossRef] [PubMed]
- Jin, R.; Hancock, C.; Tang, L.; Chen, C.; Wanatowski, D.; Yang, L. Empirical study of BIM implementation–based perceptions among Chinese practitioners. J. Manag. Eng. 2017, 33, 4017025. [Google Scholar] [CrossRef]
- Manzoor, B.; Othman, I.; Pomares, J.C.; Chong, H.-Y. A Research Framework of Mitigating Construction Accidents in High-Rise Building Projects via Integrating Building Information Modeling with Emerging Digital Technologies. Appl. Sci. 2021, 11, 8359. [Google Scholar] [CrossRef]
- Manzoor, B.; Othman, I. Safety Management Model During Construction Focusing on Building Information Modeling (BIM). In Advances in Civil Engineering Materials: Selected Articles from the International Conference on Architecture and Civil Engineering (ICACE2020); Springer Nature: Singapore, 2021; p. 31. [Google Scholar]
- Hong, J.; Kang, H.; An, J.; Choi, J.; Hong, T.; Park, H.S.; Lee, D.-E. Towards environmental sustainability in the local community: Future insights for managing the hazardous pollutants at construction sites. J. Hazard. Mater. 2021, 403, 123804. [Google Scholar] [CrossRef]
- Abdelhamid, T.S.; Everett, J.G. Identifying root causes of construction accidents. J. Constr. Eng. Manag. 2000, 126, 52–60. [Google Scholar] [CrossRef]
- Golizadeh, H.; Hon, C.K.H.; Drogemuller, R.; Hosseini, M.R. Digital engineering potential in addressing causes of construction accidents. Autom. Constr. 2018, 95, 284–295. [Google Scholar] [CrossRef]
- Nadhim, E.A.; Hon, C.; Xia, B.; Stewart, I.; Fang, D. Falls from height in the construction industry: A critical review of the scientific literature. Int. J. Environ. Res. Public Health 2016, 13, 638. [Google Scholar] [CrossRef]
- Zlatar, T.; Lago, E.M.G.; Soares, W.d.A.; Baptista, J.d.S.; Barkokébas, B., Jr. Falls from height: Analysis of 114 cases. Production 2019, 29, e20180091. [Google Scholar] [CrossRef]
- Sarkar, S.; Raj, R.; Vinay, S.; Maiti, J.; Pratihar, D.K. An optimization-based decision tree approach for predicting slip-trip-fall accidents at work. Saf. Sci. 2019, 118, 57–69. [Google Scholar] [CrossRef]
- Nakamura, T.; Oyama, I.; Fujino, Y.; Kubo, T.; Kadowaki, K.; Kunimoto, M.; Odoi, H.; Tabata, H.; Matsuda, S. Evaluation and simplification of the occupational slip, trip and fall risk-assessment test. Ind. Health 2016, 54, 354–360. [Google Scholar] [CrossRef] [PubMed][Green Version]
- Tran, S.V.-T.; Khan, N.; Lee, D.; Park, C. A Hazard Identification Approach of Integrating 4D BIM and Accident Case Analysis of Spatial–Temporal Exposure. Sustainability 2021, 13, 2211. [Google Scholar] [CrossRef]
- Salzano, A.; Cascone, S.; Zitiello, E.P.; Nicolella, M. Construction Safety and Efficiency: Integrating Building Information Modeling into Risk Management and Project Execution. Sustainability 2024, 16, 4094. [Google Scholar] [CrossRef]
- Machado, R.L.; Vilela, C. Conceptual framework for integrating BIM and augmented reality in construction management. J. Civ. Eng. Manag. 2020, 26, 83–94. [Google Scholar] [CrossRef]
- Takyi-Annan, G.E.; Zhang, H. A multivariate analysis of the variables impacting the level of BIM expertise of professionals in the architecture, engineering and construction (AEC) industries of the developing world using nonparametric tests. Buildings 2023, 13, 1606. [Google Scholar] [CrossRef]
- Manzoor, B.; Othman, I.; Pomares, J.C. Digital Technologies in the Architecture, Engineering and Construction (AEC) Industry—A Bibliometric—Qualitative Literature Review of Research Activities. Int. J. Environ. Res. Public Health 2021, 18, 6135. [Google Scholar] [CrossRef]
- Zhang, S.; Teizer, J.; Lee, J.K.; Eastman, C.M.; Venugopal, M. Building Information Modeling (BIM) and Safety: Automatic Safety Checking of Construction Models and Schedules. Autom. Constr. 2013, 29, 183–195. [Google Scholar] [CrossRef]
- Sadeghi, H.; Mohandes, S.R.; Hamid, A.R.A.; Preece, C.; Hedayati, A.; Singh, B. Reviewing the usefulness of BIM adoption in improving safety environment of construction projects. J. Teknol 2016, 78, 175–186. [Google Scholar] [CrossRef][Green Version]
- Lu, Y.; Gong, P.; Tang, Y.; Sun, S.; Li, Q. BIM-integrated construction safety risk assessment at the design stage of building projects. Autom. Constr. 2021, 124, 103553. [Google Scholar] [CrossRef]
- Manzoor, B.; Othman, I.; Manzoor, M. Evaluating the critical safety factors causing accidents in high-rise building projects. Ain Shams Eng. J. 2021, 12, 2485–2492. [Google Scholar] [CrossRef]
- Parsamehr, M.; Perera, U.S.; Dodanwala, T.C.; Perera, P.; Ruparathna, R. A review of construction management challenges and BIM-based solutions: Perspectives from the schedule, cost, quality, and safety management. Asian J. Civ. Eng. 2023, 24, 353–389. [Google Scholar] [CrossRef]
- Shen, X.; Marks, E. Near-miss information visualization tool in BIM for construction safety. J. Constr. Eng. Manag. 2016, 142, 4015100. [Google Scholar] [CrossRef]
- Malekitabar, H.; Ardeshir, A.; Sebt, M.H.; Stouffs, R. Construction safety risk drivers: A BIM approach. Saf. Sci. 2016, 82, 445–455. [Google Scholar] [CrossRef]
- Cheng, T.; Teizer, J. Modeling tower crane operator visibility to minimize the risk of limited situational awareness. J. Comput. Civ. Eng. 2014, 28, 4014004. [Google Scholar] [CrossRef]
- Manzoor, B.; Othman, I.; Waheed, A. Accidental safety factors and prevention techniques for high-rise building projects–A review. Ain Shams Eng. J. 2022, 13, 101723. [Google Scholar] [CrossRef]
- Lin, Z.; Petzold, F.; Hsieh, S.-H. 4D-BIM based real time augmented reality navigation system for tower crane operation. In Proceedings of the Construction Research Congress 2020, Tempe, AZ, USA, 8–10 March 2020; American Society of Civil Engineers Reston: Reston, VA, USA, 2020; pp. 828–836. [Google Scholar]
- AlSaggaf, A.; Jrade, A. ArcSPAT: An integrated building information modeling (BIM) and geographic information system (GIS) model for site layout planning. Int. J. Constr. Manag. 2023, 23, 505–527. [Google Scholar] [CrossRef]
- Rafindadi, A.D.; Napiah, M.; Othman, I.; Alarifi, H.; Musa, U.; Muhammad, M. Significant factors that influence the use and non-use of personal protective equipment (PPE) on construction sites—Supervisors’ perspective. Ain Shams Eng. J. 2022, 13, 101619. [Google Scholar] [CrossRef]
- Wong, T.K.M.; Man, S.S.; Chan, A.H.S. Exploring the acceptance of PPE by construction workers: An extension of the technology acceptance model with safety management practices and safety consciousness. Saf. Sci. 2021, 139, 105239. [Google Scholar] [CrossRef]
- Kulinan, A.S.; Park, M.; Aung, P.P.W.; Cha, G.; Park, S. Advancing construction site workforce safety monitoring through BIM and computer vision integration. Autom. Constr. 2024, 158, 105227. [Google Scholar] [CrossRef]
- Cortés-Pérez, J.P.; Cortés-Pérez, A.; Prieto-Muriel, P. BIM-integrated management of occupational hazards in building construction and maintenance. Autom. Constr. 2020, 113, 103115. [Google Scholar] [CrossRef]
- Delhi, V.S.K.; Sankarlal, R.; Thomas, A. Detection of personal protective equipment (PPE) compliance on construction site using computer vision based deep learning techniques. Front. Built Environ. 2020, 6, 136. [Google Scholar] [CrossRef]
- Rasouli, S.; Alipouri, Y.; Chamanzad, S. Smart Personal Protective Equipment (PPE) for construction safety: A literature review. Saf. Sci. 2024, 170, 106368. [Google Scholar] [CrossRef]
- Hoeft, M.; Trask, C. Safety built right in: Exploring the occupational health and safety potential of BIM-based platforms throughout the building lifecycle. Sustainability 2022, 14, 6104. [Google Scholar] [CrossRef]
- Qureshi, A.H.; Alaloul, W.S.; Manzoor, B.; Musarat, M.A.; Saad, S.; Ammad, S. Implications of Machine Learning Integrated Technologies for Construction Progress Detection Under Industry 4.0 (IR 4.0). In Proceedings of the 2020 Second International Sustainability and Resilience Conference: Technology and Innovation in Building Designs (51154), Sakheer, Bahrain, 11–12 November 2020; IEEE: New York, NY, USA, 2020; pp. 1–6. [Google Scholar]
- Manzoor, B.; Othman, I.; Durdyev, S.; Ismail, S.; Wahab, M.H. Influence of Artificial Intelligence in Civil Engineering toward Sustainable Development—A Systematic Literature Review. Appl. Syst. Innov. 2021, 4, 52. [Google Scholar] [CrossRef]
- Manzoor, B.; Othman, I.; Gardezi, S.S.S.; Altan, H.; Abdalla, S.B. BIM-Based Research Framework for Sustainable Building Projects: A Strategy for Mitigating BIM Implementation Barriers. Appl. Sci. 2021, 11, 5397. [Google Scholar] [CrossRef]
- Manzoor, B.; Othman, I.; Kang, J.M.; Geem, Z.W. Influence of Building Information Modeling (BIM) Implementation in High-Rise Buildings towards Sustainability. Appl. Sci. 2021, 11, 7626. [Google Scholar] [CrossRef]
- Manzoor, B.; Othman, I.; Sadowska, B.; Sarosiek, W. Zero-Energy Buildings and Energy Efficiency towards Sustainability: A Bibliometric Review and a Case Study. Appl. Sci. 2022, 12, 2136. [Google Scholar] [CrossRef]
- Qureshi, A.H.; Alaloul, W.S.; Manzoor, B.; Saad, S.; Alawag, A.M.; Alzubi, K.M. Implementation Challenges of Automated Construction Progress Monitoring Under Industry 4.0 Framework Towards Sustainable Construction. In Proceedings of the 2021 Third International Sustainability and Resilience Conference: Climate Change, Sakheer, Bahrain, 15–16 November 2021; IEEE: New York, NY, USA, 2021; pp. 322–326. [Google Scholar]
- Hasan, I.; Gardezi, S.S.S.; Manzoor, B.; Arshid, M.U. Sustainable Consumption Patterns Adopting BIM-Enabled Energy Optimization-A Case Study of Developing Urban Centre. Polish J. Environ. Stud. 2022, 31, 3095–3103. [Google Scholar] [CrossRef]
- Charef, R.; Alaka, H.; Emmitt, S. Beyond the third dimension of BIM: A systematic review of literature and assessment of professional views. J. Build. Eng. 2018, 19, 242–257. [Google Scholar] [CrossRef]
- Bansal, V.K.; Pal, M. Construction Projects Scheduling Using GIS Tools. Int. J. Constr. Manag. 2011, 11, 1–18. [Google Scholar] [CrossRef]
- Choe, S.; Leite, F. Construction safety planning: Site-specific temporal and spatial information integration. Autom. Constr. 2017, 84, 335–344. [Google Scholar] [CrossRef]
- Ding, L.; Zhou, Y.; Akinci, B. Building Information Modeling (BIM) application framework: The process of expanding from 3D to computable nD. Autom. Constr. 2014, 46, 82–93. [Google Scholar] [CrossRef]
- Alizadehsalehi, S.; Yitmen, I.; Celik, T.; Arditi, D. The effectiveness of an integrated BIM/UAV model in managing safety on construction sites. Int. J. Occup. Saf. Ergon. 2020, 26, 829–844. [Google Scholar] [CrossRef] [PubMed]
- Collins, R.; Zhang, S.; Kim, K.; Teizer, J. Integration of safety risk factors in BIM for scaffolding construction. In Proceedings of the 2014 International Conference on Computing in Civil and Building Engineering, Orlando, FL, USA, 23–25 June 2014; American Society of Civil Engineers: Reston, VA, USA, 2014; pp. 307–314. [Google Scholar]
- Xu, N. How Does Industry 4.0 Impact on ETO Construction Companies? Master’s Thesis, Politecnico di Milano, Milan, Italy, 2021. [Google Scholar]
- Gao, S.; Ren, G.; Li, H. Knowledge management in construction health and safety based on ontology modeling. Appl. Sci. 2022, 12, 8574. [Google Scholar] [CrossRef]
- Jupp, J. 4D BIM for environmental planning and management. Procedia Eng. 2017, 180, 190–201. [Google Scholar] [CrossRef]
- Sanjeev, A.; Nader, A.; Salman, A.; Pavankumar, M. Analyzing Barriers and Uniformity of Multi-Dimensional BIM Applications. Comput. Civ. Eng. 2021, 2022, 1343–1350. [Google Scholar] [CrossRef]
- Koutamanis, A. Dimensionality in BIM: Why BIM cannot have more than four dimensions? Autom. Constr. 2020, 114, 103153. [Google Scholar] [CrossRef]
- Charef, R. The use of Building Information Modelling in the circular economy context: Several models and a new dimension of BIM (8D). Clean. Eng. Technol. 2022, 7, 100414. [Google Scholar] [CrossRef]
- Vijayeta, M.; Murali, J.; Santosh, K.D.V. Identification of BIM Dimension-Specific Contract Clauses in EPC Turnkey Projects. J. Leg. Aff. Disput. Resolut. Eng. Constr. 2022, 14, 4521040. [Google Scholar] [CrossRef]
- Elghaish, F.; Abrishami, S. Developing a framework to revolutionise the 4D BIM process: IPD-based solution. Constr. Innov. 2020, 20, 401–420. [Google Scholar] [CrossRef]
- Chau, K.W.; Anson, M.; Zhang, J.P. 4D dynamic construction management and visualization software: 1. Development. Autom. Constr. 2005, 14, 512–524. [Google Scholar] [CrossRef]
- Kang, L.S.; Kim, S.-K.; Moon, H.S.; Kim, H.S. Development of a 4D object-based system for visualizing the risk information of construction projects. Autom. Constr. 2013, 31, 186–203. [Google Scholar] [CrossRef]
- Castronovo, F.; Lee, S.; Nikolic, D.; Messner, J.I. Visualization in 4D construction management software: A review of standards and guidelines. In Proceedings of the 2014 International Conference on Computing in Civil and Building Engineering, Orlando, FL, USA, 23–25 June 2014; pp. 315–322. [Google Scholar]
- Pitake, S.A.; Patil, P.D.S. Visualization of construction progress by 4D modeling application. Int. J. Eng. Trends Technol. 2013, 4, 3000–3005. [Google Scholar]
- Tran, S.V.-T.; Nguyen, T.L.; Chi, H.-L.; Lee, D.; Park, C. Generative planning for construction safety surveillance camera installation in 4D BIM environment. Autom. Constr. 2022, 134, 104103. [Google Scholar] [CrossRef]
- Martins, S.S.; Evangelista, A.C.J.; Hammad, A.W.A.; Tam, V.W.Y.; Haddad, A. Evaluation of 4D BIM tools applicability in construction planning efficiency. Int. J. Constr. Manag. 2022, 22, 2987–3000. [Google Scholar] [CrossRef]
- Alzarrad, M.A.; Moynihan, G.P.; Parajuli, A.; Mehra, M. 4D BIM simulation guideline for construction visualization and analysis of renovation projects: A case study. Front. Built Environ. 2021, 7, 617031. [Google Scholar] [CrossRef]
- Tözer, K.D.; Gürcanli, G.E.; Çelik, T.; Akboğa Kale, Ö. Safer designs with BIM based fall hazards identification and accident prevention. Saf. Sci. 2024, 169, 106346. [Google Scholar] [CrossRef]
- Nicał, A.K.; Wodyński, W. Enhancing Facility Management through BIM 6D. Procedia Eng. 2016, 164, 299–306. [Google Scholar] [CrossRef]
- Park, J.; Cai, H.; Dunston, P.S.; Ghasemkhani, H. Database-supported and web-based visualization for daily 4D BIM. J. Constr. Eng. Manag. 2017, 143, 4017078. [Google Scholar] [CrossRef]
- Kassem, M.; Brogden, T.; Dawood, N. BIM and 4D planning: A holistic study of the barriers and drivers to widespread adoption. J. Constr. Eng. Proj. Manag. 2012, 2, 1–10. [Google Scholar] [CrossRef]
- Rodríguez-Gonzálvez, P.; Muñoz-Nieto, A.L.; Del Pozo, S.; Sanchez-Aparicio, L.J.; Gonzalez-Aguilera, D.; Micoli, L.; Gonizzi Barsanti, S.; Guidi, G.; Mills, J.; Fieber, K. 4D reconstruction and visualization of cultural heritage: Analyzing our legacy through time. Int. Arch. Photogramm. Remote Sens. Spat. Inf. Sci. 2017, 42, 609–616. [Google Scholar] [CrossRef]
- Rashidi, A.; Yong, W.Y.; Maxwell, D.; Fang, Y. Construction planning through 4D BIM-based virtual reality for light steel framing building projects. Smart Sustain. Built Environ. 2023, 12, 1153–1173. [Google Scholar] [CrossRef]
- Zhou, Y.; Ding, L.Y.; Chen, L.J. Application of 4D visualization technology for safety management in metro construction. Autom. Constr. 2013, 34, 25–36. [Google Scholar] [CrossRef]
- Doukari, O.; Seck, B.; Greenwood, D. The creation of construction schedules in 4D BIM: A comparison of conventional and automated approaches. Buildings 2022, 12, 1145. [Google Scholar] [CrossRef]
- Manzoor, B. Safety Management Framework for Mitigating Accidents at High-Rise Building Projects for Malaysian Construction Industry. Ph.D. Thesis, Universiti Teknologi PETRONAS, Seri Iskandar, Malaysia, 2023. [Google Scholar]
- Wen, Q.-J.; Ren, Z.-J.; Lu, H.; Wu, J.-F. The progress and trend of BIM research: A bibliometrics-based visualization analysis. Autom. Constr. 2021, 124, 103558. [Google Scholar] [CrossRef]
- Datta, A.; Ninan, J.; Sankaran, S. 4D visualization to bridge the knowing-doing gap in megaprojects: An Australian case study. Constr. Econ. Build. 2020, 20, 25–41. [Google Scholar] [CrossRef]
- Liu, A.H.; Ellul, C.; Swiderska, M. Decision making in the 4th dimension—Exploring use cases and technical options for the integration of 4D BIM and GIS during construction. ISPRS Int. J. Geo-Inf. 2021, 10, 203. [Google Scholar] [CrossRef]
- Qureshi, A.H.; Alaloul, W.S.; Murtiyoso, A.; Saad, S.; Manzoor, B. Comparison of photogrammetry tools considering rebar progress recognition. Int. Arch. Photogramm. Remote Sens. Spat. Inf. Sci. 2022, 43, 141–146. [Google Scholar] [CrossRef]
- Pham, K.-T.; Vu, D.-N.; Hong, P.L.H.; Park, C. 4D-BIM-based workspace planning for temporary safety facilities in construction SMEs. Int. J. Environ. Res. Public Health 2020, 17, 3403. [Google Scholar] [CrossRef]
- Hossain, M.M.; Ahmed, S.; Anam, S.M.A.; Baxramovna, I.A.; Meem, T.I.; Sobuz, M.H.R.; Haq, I. BIM-based smart safety monitoring system using a mobile app: A case study in an ongoing construction site. Constr. Innov. 2023, 25, 552–576. [Google Scholar] [CrossRef]
- Asadzadeh, A.; Arashpour, M.; Li, H.; Ngo, T.; Bab-Hadiashar, A.; Rashidi, A. Sensor-based safety management. Autom. Constr. 2020, 113, 103128. [Google Scholar] [CrossRef]
- Martínez-Aires, M.D.; López-Alonso, M.; Martínez-Rojas, M. Building information modeling and safety management: A systematic review. Saf. Sci. 2018, 101, 11–18. [Google Scholar] [CrossRef]
- Awolusi, I.; Marks, E.; Hallowell, M. Wearable technology for personalized construction safety monitoring and trending: Review of applicable devices. Autom. Constr. 2018, 85, 96–106. [Google Scholar] [CrossRef]
- Boton, C. Supporting constructability analysis meetings with Immersive Virtual Reality-based collaborative BIM 4D simulation. Autom. Constr. 2018, 96, 1–15. [Google Scholar] [CrossRef]
- Wang, X.; Truijens, M.; Hou, L.; Wang, Y.; Zhou, Y. Integrating Augmented Reality with Building Information Modeling: Onsite construction process controlling for liquefied natural gas industry. Autom. Constr. 2014, 40, 96–105. [Google Scholar] [CrossRef]
- Safikhani, S.; Keller, S.; Schweiger, G.; Pirker, J. Immersive virtual reality for extending the potential of building information modeling in architecture, engineering, and construction sector: Systematic review. Int. J. Digit. Earth 2022, 15, 503–526. [Google Scholar] [CrossRef]
- Ahmad, A.M.; Demian, P.; Price, A.D.F. Building information modelling implementation plans a comparative analysis. In Proceedings of the 28th Annual ARCOM Conference, Edinburgh, UK, 3–5 September 2012. [Google Scholar]
- Qi, J.; Issa, R.R.A.; Hinze, J.; Olbina, S. Integration of safety in design through the use of building information modeling. In Proceedings of the 2011 ASCE International Workshop on Computing in Civil Engineering, Miami, FL, USA, 19–22 June 2011; American Society of Civil Engineers Reston: Reston, VA, USA, 2011; pp. 698–705. [Google Scholar]
- Samsudin, N.S.; Mohammad, M.Z.; Khalil, N.; Nadzri, N.D.; Ibrahim, C.K.I.C. A thematic review on Prevention through design (PtD) concept application in the construction industry of developing countries. Saf. Sci. 2022, 148, 105640. [Google Scholar] [CrossRef]
- Yuan, J.; Li, X.; Xiahou, X.; Tymvios, N.; Zhou, Z.; Li, Q. Accident prevention through design (PtD): Integration of building information modeling and PtD knowledge base. Autom. Constr. 2019, 102, 86–104. [Google Scholar] [CrossRef]
- Zulkifli, A.R.; Ibrahim, C.K.I.C.; Belayutham, S. The Integration of Building Information Modelling (BIM) and Prevention Through Design (PtD) Towards Safety in Construction: A Review. In Advances in Civil Engineering Materials: Selected Articles from the International Conference on Architecture and Civil Engineering (ICACE2020); Springer: Singapore, 2021; pp. 271–283. [Google Scholar]
- Teo, A.L.E.; Ofori, G.; Tjandra, I.K.; Kim, H. Design for safety: Theoretical framework of the safety aspect of BIM system to determine the safety index. Constr. Econ. Build. 2016, 16, 1–18. [Google Scholar] [CrossRef]
- Xiahou, X.; Li, K.; Li, F.; Zhang, Z.; Li, Q.; Gao, Y. Automatic identification and quantification of safety risks embedded in design stage: A BIM-enhanced approach. J. Civ. Eng. Manag. 2022, 28, 278–291. [Google Scholar] [CrossRef]
- Hardison, D.; Hallowell, M. Construction hazard prevention through design: Review of perspectives, evidence, and future objective research agenda. Saf. Sci. 2019, 120, 517–526. [Google Scholar] [CrossRef]
- Rajabi, M.S.; Rezaeiashtiani, M.; Radzi, A.R.; Famili, A.; Rezaeiashtiani, A.; Rahman, R.A. Underlying factors and strategies for organizational BIM capabilities: The case of Iran. Appl. Syst. Innov. 2022, 5, 109. [Google Scholar] [CrossRef]
- Umar, T. Challenges of BIM implementation in GCC construction industry. Eng. Constr. Archit. Manag. 2022, 29, 1139–1168. [Google Scholar] [CrossRef]
- Ghaffarianhoseini, A.; Tookey, J.; Ghaffarianhoseini, A.; Naismith, N.; Azhar, S.; Efimova, O.; Raahemifar, K. Building Information Modelling (BIM) uptake: Clear benefits, understanding its implementation, risks and challenges. Renew. Sustain. Energy Rev. 2017, 75, 1046–1053. [Google Scholar] [CrossRef]
- Migilinskas, D.; Popov, V.; Juocevicius, V.; Ustinovichius, L. The benefits, obstacles and problems of practical BIM implementation. Procedia Eng. 2013, 57, 767–774. [Google Scholar] [CrossRef]
- Gamil, Y.; Rahman, I.A.R. Awareness and challenges of building information modelling (BIM) implementation in the Yemen construction industry. J. Eng. Des. Technol. 2019, 17, 1077–1084. [Google Scholar] [CrossRef]
- Daniotti, B.; Pavan, A.; Lupica Spagnolo, S.; Caffi, V.; Pasini, D.; Mirarchi, C.; Daniotti, B.; Pavan, A.; Lupica Spagnolo, S.; Caffi, V. Benefits and Challenges in Implementing BIM in Design. In BIM-Based Collaborative Building Process Management; Springer: Cham, Switzerland, 2020; pp. 103–142. [Google Scholar]
- Lin, Y.-C.; Chen, Y.-P.; Huang, W.-T.; Hong, C.-C. Development of BIM execution plan for BIM model management during the pre-operation phase: A case study. Buildings 2016, 6, 8. [Google Scholar] [CrossRef]
- Collinge, W.H.; Farghaly, K.; Mosleh, M.H.; Manu, P.; Cheung, C.M.; Osorio-Sandoval, C.A. BIM-based construction safety risk library. Autom. Constr. 2022, 141, 104391. [Google Scholar] [CrossRef]
- Enshassi, A.; Ayyash, A.; Choudhry, R.M. BIM for construction safety improvement in Gaza strip: Awareness, applications and barriers. Int. J. Constr. Manag. 2016, 16, 249–265. [Google Scholar] [CrossRef]
- Zhang, S.; Sulankivi, K.; Kiviniemi, M.; Romo, I.; Eastman, C.M.; Teizer, J. BIM-based fall hazard identification and prevention in construction safety planning. Saf. Sci. 2015, 72, 31–45. [Google Scholar] [CrossRef]
- Getuli, V.; Ventura, S.M.; Capone, P.; Ciribini, A.L.C. BIM-based code checking for construction health and safety. Procedia Eng. 2017, 196, 454–461. [Google Scholar] [CrossRef]
- Marefat, A.; Toosi, H.; Hasankhanlo, R.M. A BIM approach for construction safety: Applications, barriers and solutions. Eng. Constr. Archit. Manag. 2018, 26, 1855–1877. [Google Scholar] [CrossRef]
- Chatzimichailidou, M.; Ma, Y. Using BIM in the safety risk management of modular construction. Saf. Sci. 2022, 154, 105852. [Google Scholar] [CrossRef]
- Hossain, M.A.; Abbott, E.L.S.; Chua, D.K.H.; Nguyen, T.Q.; Goh, Y.M. Design-for-safety knowledge library for BIM-integrated safety risk reviews. Autom. Constr. 2018, 94, 290–302. [Google Scholar] [CrossRef]
- Dobrucali, E.; Demirkesen, S.; Sadikoglu, E.; Zhang, C.; Damci, A. Investigating the impact of emerging technologies on construction safety performance. Eng. Constr. Archit. Manag. 2024, 31, 1322–1347. [Google Scholar] [CrossRef]
- Olugboyega, O.; Windapo, A. Building information modeling—Enabled construction safety culture and maturity model: A grounded theory approach. Front. Built Environ. 2019, 5, 35. [Google Scholar] [CrossRef]
- Collinge, W.H.; Osorio-Sandoval, C. Deploying a Building Information Modelling (BIM)-based construction safety risk library for industry: Lessons learned and future directions. Buildings 2024, 14, 500. [Google Scholar] [CrossRef]
- Chen, H.; Hou, L.; Zhang, G.K.; Moon, S. Development of BIM, IoT and AR/VR technologies for fire safety and upskilling. Autom. Constr. 2021, 125, 103631. [Google Scholar] [CrossRef]
- Afzal, M.; Shafiq, M.T.; Al Jassmi, H. Improving construction safety with virtual-design construction technologies-a review. J. Inf. Technol. Constr. 2021, 26, 319–340. [Google Scholar] [CrossRef]
- Getuli, V.; Capone, P.; Bruttini, A.; Sorbi, T. A smart objects library for BIM-based construction site and emergency management to support mobile VR safety training experiences. Constr. Innov. 2022, 22, 504–530. [Google Scholar] [CrossRef]
- Getuli, V.; Capone, P.; Bruttini, A.; Isaac, S. BIM-based immersive Virtual Reality for construction workspace planning: A safety-oriented approach. Autom. Constr. 2020, 114, 103160. [Google Scholar] [CrossRef]
- Park, C.S.; Kim, H.J. A framework for construction safety management and visualization system. Autom. Constr. 2013, 33, 95–103. [Google Scholar] [CrossRef]
- Antwi-Afari, M.F.; Li, H.; Pärn, E.A.; Edwards, D.J. Critical success factors for implementing building information modelling (BIM): A longitudinal review. Autom. Constr. 2018, 91, 100–110. [Google Scholar] [CrossRef]
Disclaimer/Publisher’s Note: The statements, opinions and data contained in all publications are solely those of the individual author(s) and contributor(s) and not of MDPI and/or the editor(s). MDPI and/or the editor(s) disclaim responsibility for any injury to people or property resulting from any ideas, methods, instructions or products referred to in the content. |
© 2025 by the authors. Licensee MDPI, Basel, Switzerland. This article is an open access article distributed under the terms and conditions of the Creative Commons Attribution (CC BY) license (https://creativecommons.org/licenses/by/4.0/).




