A Novel Cysteine Protease Inhibitor of Naegleria fowleri That Is Specifically Expressed during Encystation and at Mature Cysts
Abstract
1. Introduction
2. Materials and Methods
2.1. Cultivation of Naegleria fowleri
2.2. Isolation and Cloning of a Gene Encoding NfCPI
2.3. Expression and Purification of Recombinant NfCPI
2.4. Inhibitory Activity Assay
2.5. Biochemical Properties of NfCPI
2.6. Structural Analysis of NfCPI
2.7. Semiquantitative RT-PCR
2.8. Production of Monoclonal Antibody
2.9. Immunoblot
2.10. Immunofluorescence Assay (IFA)
2.11. Statistical Analysis
3. Results
3.1. Sequence Analysis of NfCPI
3.2. Expression and Purification of NfCPI
3.3. Dimeric Structure of NfCPI
3.4. Inhibitory Activity of NfCPI
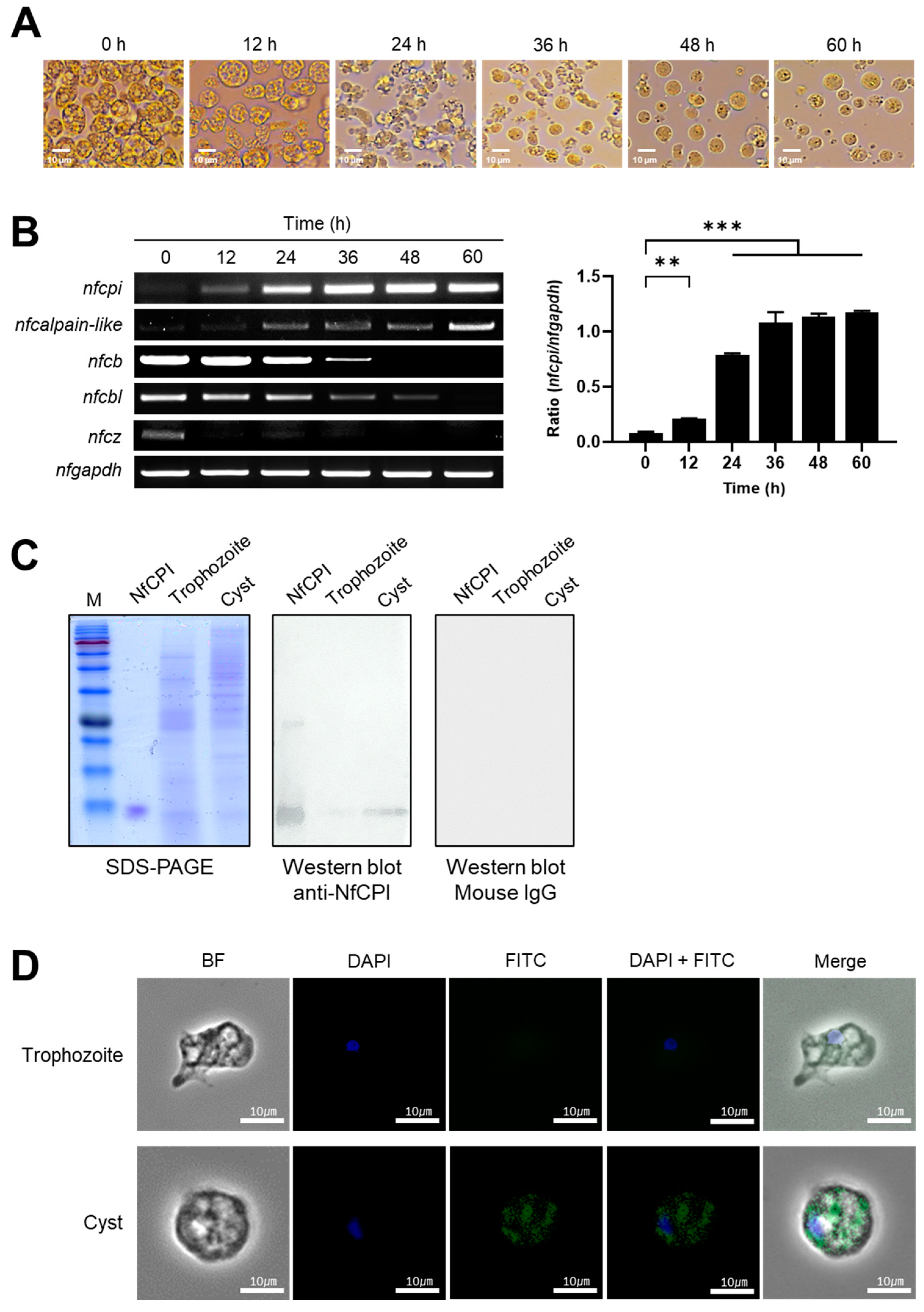
3.5. Expression Pattern and Cellular Localization of NfCPI
4. Discussion
5. Conclusions
Author Contributions
Funding
Institutional Review Board Statement
Informed Consent Statement
Data Availability Statement
Conflicts of Interest
References
- Yoder, J.S.; Eddy, B.A.; Visvesvara, G.S.; Capewell, L.; Beach, M.J. The epidemiology of primary amoebic meningoencephalitis in the USA, 1962–2008. Epidemiol. Infect. 2010, 138, 968–975. [Google Scholar] [CrossRef]
- Visvesvara, G.S.; Moura, H.; Schuster, F.L. Pathogenic and opportunistic free-living amoebae: Acanthamoeba spp., Balamuthia mandrillaris, Naegleria fowleri, and Sappinia diploidea. FEMS Immunol. Med. Microbiol. 2007, 50, 1–26. [Google Scholar] [CrossRef]
- Marciano-Cabral, F.; Cabral, G.A. The immune response to Naegleria fowleri amebae and pathogenesis of infection. FEMS Immunol. Med. Microbiol. 2007, 51, 243–259. [Google Scholar] [CrossRef] [PubMed]
- Baig, A.M.; Khan, N.A. Novel chemotherapeutic strategies in the management of primary amoebic meningoencephalitis due to Naegleria fowleri. CNS Neurosci. Ther. 2014, 20, 289–290. [Google Scholar] [CrossRef] [PubMed]
- Gharpure, R.; Gleason, M.; Salah, Z.; Blackstock, A.J.; Hess-Homeier, D.; Yoder, J.S.; Ali, I.K.M.; Collier, S.A.; Cope, J.R. Geographic range of recreational water-associated primary amebic meningoencephalitis, United States, 1978-2018. Emerg. Infect. Dis. 2021, 27, 271–274. [Google Scholar] [CrossRef]
- Gharpure, R.; Bliton, J.; Goodman, A.; Ali, I.K.M.; Yoder, J.; Cope, J.R. Epidemiology and clinical characteristics of primary amebic meningoencephalitis caused by Naegleria fowleri: A Global Review. Clin. Infect. Dis. 2020, ciaa520. [Google Scholar] [CrossRef] [PubMed]
- Grace, E.; Asbill, S.; Virga, K. Naegleria fowleri: Pathogenesis, diagnosis, and treatment options. Antimicrob. Agents Chemother. 2015, 59, 6677–6681. [Google Scholar] [CrossRef] [PubMed]
- Siddiqui, R.; Ali, I.K.M.; Cope, J.R.; Khan, N.A. Biology and pathogenesis of Naegleria fowleri. Acta Trop. 2016, 164, 375–394. [Google Scholar] [CrossRef] [PubMed]
- Lee, J.; Kim, J.H.; Sohn, H.J.; Yang, H.J.; Na, B.K.; Chwae, Y.J.; Park, S.; Kim, K.; Shin, H.J. Novel cathepsin B and cathepsin B-like cysteine protease of Naegleria fowleri excretory-secretory proteins and their biochemical properties. Parasitol. Res. 2014, 113, 2765–2776. [Google Scholar] [CrossRef] [PubMed]
- Fulford, D.E.; Marciano-cabral, F. Cytolytic Activity of Naegleria fowleri Cell-free Extract. J. Protozool. 1986, 33, 498–502. [Google Scholar] [CrossRef] [PubMed]
- Nelson, E.C.; Jones, M. Culture isolation of agents of primary amebic meningcencephalitis. J. Parasitol. 1970, 56, 248–249. [Google Scholar]
- Kang, J.M.; Lee, K.H.; Sohn, W.M.; Na, B.K. Identification and functional characterization of CsStefin-1, a cysteine protease inhibitor of Clonorchis sinensis. Mol. Biochem. Parasitol. 2011, 177, 126–134. [Google Scholar] [CrossRef]
- Thaí, T.L.; Kang, J.M.; Lê, H.G.; Lee, J.; Yoo, W.G.; Shin, H.J.; Sohn, W.M.; Na, B.K. Fowlerstefin, a cysteine protease inhibitor of Naegleria fowleri, induces inflammatory responses in BV-2 microglial cells in vitro. Parasites Vectors 2020, 13, 1–15. [Google Scholar] [CrossRef] [PubMed]
- Monteiro, A.C.S.; Abrahamson, M.; Lima, A.P.C.A.; Vannier-Santos, M.A.; Scharfstein, J. Identification, characterization and localization of chagasin, a tight-binding cysteine protease inhibitor in Trypanosoma cruzi. J. Cell Sci. 2001, 114, 3933–3942. [Google Scholar]
- Sanderson, S.J.; Westrop, G.D.; Scharfstein, J.; Mottram, J.C.; Coombs, G.H. Functional conservation of a natural cysteine peptidase inhibitor in protozoan and bacterial pathogens. FEBS Lett. 2003, 542, 12–16. [Google Scholar] [CrossRef]
- Sohn, H.J.; Kang, H.; Seo, G.E.; Kim, J.H.; Jung, S.Y.; Shin, H.J. Efficient liquid media for encystation of pathogenic free-living amoebae. Korean J. Parasitol. 2017, 55, 233–238. [Google Scholar] [CrossRef]
- Seong, G.S.; Sohn, H.J.; Kang, H.; Seo, G.E.; Kim, J.H.; Shin, H.J. Production and characterization of monoclonal antibodies against cathepsin B and cathepsin B-Like proteins of Naegleria fowleri. Exp. Parasitol. 2017, 183, 171–177. [Google Scholar] [CrossRef] [PubMed]
- Sohn, H.J.; Song, K.J.; Kang, H.; Ham, A.J.; Lee, J.H.; Chwae, Y.J.; Kim, K.; Park, S.; Kim, J.H.; Shin, H.J. Cellular characterization of actin gene concerned with contact-dependent mechanisms in Naegleria fowleri. Parasite Immunol. 2019, 41, e12631. [Google Scholar] [CrossRef] [PubMed]
- Turk, V.; Stoka, V.; Turk, D. Cystatins: Biochemical and structural properties, and medical relevance. Front. Biosci. 2008, 13, 5406–5420. [Google Scholar] [CrossRef]
- Abrahamson, M.; Alvarez-Fernandez, M.; Nathanson, C.M. Cystatins. Biochem. Soc. Symp. 2003, 70, 179–199. [Google Scholar] [CrossRef]
- McKerrow, J.H. The diverse roles of cysteine proteases in parasites and their suitability as drug targets. PLoS Negl. Trop. Dis. 2018, 12, e0005639. [Google Scholar] [CrossRef]
- Serrano-Luna, J.; Cervantes-Sandoval, I.; Tsutsumi, V.; Shibayama, M. A biochemical comparison of proteases from pathogenic Naegleria fowleri and non-pathogenic Naegleria gruberi. J. Eukaryot. Microbiol. 2007, 54, 411–417. [Google Scholar] [CrossRef] [PubMed]
- Lowrey, D.M.; McLaughlin, J. Activation of a heat-stable cytolytic protein associated with the surface membrane of Naegleria fowleri. Infect. Immun. 1985, 50, 478–482. [Google Scholar] [CrossRef] [PubMed]
- Mat Amin, N. Proteinases in Naegleria fowleri (strain NF3), a pathogenic amoeba: A preliminary study. Trop. Biomed. 2004, 21, 57–60. [Google Scholar] [PubMed]
- Vyas, I.K.; Jamerson, M.; Cabral, G.A.; Marciano-Cabral, F. Identification of peptidases in highly pathogenic vs. weakly pathogenic Naegleria fowleri amebae. J. Eukaryot. Microbiol. 2015, 62, 51–59. [Google Scholar] [CrossRef]
- Aldape, K.; Huizinga, H.; Bouvier, J.; McKerrow, J. Naegleria fowleri: Characterization of a Secreted Histolytic Cysteine Protease. Exp. Parasitol. 1994, 78, 230–241. [Google Scholar] [CrossRef]
- Liu, J.; Svärd, S.G.; Klotz, C. Giardia intestinalis cystatin is a potent inhibitor of papain, parasite cysteine proteases and, to a lesser extent, human cathepsin B. FEBS Lett. 2019, 593, 1313–1325. [Google Scholar] [CrossRef]
- Pandey, K.C.; Singh, N.; Arastu-Kapur, S.; Bogyo, M.; Rosenthal, P.J. Falstatin, a cysteine protease inhibitor of Plasmodium falciparum, facilitates erythrocyte invasion. PLoS Pathog. 2006, 2, e117. [Google Scholar] [CrossRef]
- Rennenberg, A.; Lehmann, C.; Heitmann, A.; Witt, T.; Hansen, G.; Nagarajan, K.; Deschermeier, C.; Turk, V.; Hilgenfeld, R.; Heussler, V.T. Exoerythrocytic Plasmodium parasites secrete a cysteine protease inhibitor involved in sporozoite invasion and capable of blocking cell death of host hepatocytes. PLoS Pathog. 2010, 6, e1000825. [Google Scholar] [CrossRef]
- Kang, J.M.; Ju, H.L.; Yu, J.R.; Sohn, W.M.; Na, B.K. Cryptostatin, a chagasin-family cysteine protease inhibitor of Cryptosporidium parvum. Parasitology 2012, 139, 1029–1037. [Google Scholar] [CrossRef]
- Stubbs, M.T.; Laber, B.; Bode, W.; Huber, R.; Jerala, R.; Lenarcic, B.; Turk, V. The refined 2.4 Å X-ray crystal structure of recombinant human stefin B in complex with the cysteine proteinase papain: A novel type of proteinase inhibitor interaction. EMBO J. 1990, 9, 1939–1947. [Google Scholar] [CrossRef]
- Ono, Y.; Sorimachi, H. Calpains—An elaborate proteolytic system. Biochim. Biophys. Acta-Proteins Proteom. 2012, 1824, 224–236. [Google Scholar] [CrossRef] [PubMed]
- Zhao, S.; Liang, Z.; Demko, V.; Wilson, R.; Johansen, W.; Olsen, O.A.; Shalchian-Tabrizi, K. Massive expansion of the calpain gene family in unicellular eukaryotes. BMC Evol. Biol. 2012, 12, 193. [Google Scholar] [CrossRef] [PubMed]
- De Cádiz, A.E.; Jeelani, G.; Nakada-Tsukui, K.; Caler, E.; Nozaki, T. Transcriptome analysis of encystation in Entamoeba invadens. PLoS ONE 2013, 8, e74840. [Google Scholar] [CrossRef] [PubMed]
- Jeelani, G.; Sato, D.; Husain, A.; Escueta-de Cadiz, A.; Sugimoto, M.; Soga, T.; Suematsu, M.; Nozaki, T. Metabolic profiling of the protozoan parasite Entamoeba invadens revealed activation of unpredicted pathway during encystation. PLoS ONE 2012, 7, e37740. [Google Scholar] [CrossRef]
- Moon, E.K.; Xuan, Y.H.; Chung, D.I.; Hong, Y.; Kong, H.H. Microarray analysis of differentially expressed genes between cysts and trophozoites of acanthamoeba castellanii. Korean J. Parasitol. 2011, 49, 341–347. [Google Scholar] [CrossRef]
- Ebert, F.; Bachmann, A.; Nakada-Tsukui, K.; Hennings, I.; Drescher, B.; Nozaki, T.; Tannich, E.; Bruchhaus, I. An Entamoeba cysteine peptidase specifically expressed during encystation. Parasitol. Int. 2008, 57, 521–524. [Google Scholar] [CrossRef]
- Lee, Y.R.; Na, B.K.; Moon, E.K.; Song, S.M.; Joo, S.Y.; Kong, H.H.; Goo, Y.K.; Chung, D.I.; Hong, Y. Essential role for an M17 leucine aminopeptidase in encystation of Acanthamoeba castellanii. PLoS ONE 2015, 10, e0129884. [Google Scholar] [CrossRef] [PubMed]
- Cárdenas-Zúñiga, R.; Sánchez-Monroy, V.; Bermúdez-Cruz, R.M.; Rodríguez, M.A.; Serrano-Luna, J.; Shibayama, M. Ubiquitin-like Atg8 protein is expressed during autophagy and the encystation process in Naegleria gruberi. Parasitol. Res. 2017, 116, 303–312. [Google Scholar] [CrossRef]
- Chávez-Munguía, B.; Segovia-Gamboa, N.; Salazar-Villatoro, L.; Omaña-Molina, M.; Espinosa-Cantellano, M.; MartÍnez-Palomo, A. Naegleria fowleri: Enolase is expressed during cyst differentiation. J. Eukaryot. Microbiol. 2011, 58, 463–468. [Google Scholar] [CrossRef]




| Enzyme | Ki (nM) ± SD |
|---|---|
| Papain | 0.259 ± 0.034 |
| NfCB | 0.193 ± 0.032 |
| NfCBL | 0.144 ± 0.003 |
Publisher’s Note: MDPI stays neutral with regard to jurisdictional claims in published maps and institutional affiliations. |
© 2021 by the authors. Licensee MDPI, Basel, Switzerland. This article is an open access article distributed under the terms and conditions of the Creative Commons Attribution (CC BY) license (http://creativecommons.org/licenses/by/4.0/).
Share and Cite
Lê, H.G.; Ham, A.-J.; Kang, J.-M.; Võ, T.C.; Naw, H.; Sohn, H.-J.; Shin, H.-J.; Na, B.-K. A Novel Cysteine Protease Inhibitor of Naegleria fowleri That Is Specifically Expressed during Encystation and at Mature Cysts. Pathogens 2021, 10, 388. https://doi.org/10.3390/pathogens10040388
Lê HG, Ham A-J, Kang J-M, Võ TC, Naw H, Sohn H-J, Shin H-J, Na B-K. A Novel Cysteine Protease Inhibitor of Naegleria fowleri That Is Specifically Expressed during Encystation and at Mature Cysts. Pathogens. 2021; 10(4):388. https://doi.org/10.3390/pathogens10040388
Chicago/Turabian StyleLê, Hương Giang, A-Jeong Ham, Jung-Mi Kang, Tuấn Cường Võ, Haung Naw, Hae-Jin Sohn, Ho-Joon Shin, and Byoung-Kuk Na. 2021. "A Novel Cysteine Protease Inhibitor of Naegleria fowleri That Is Specifically Expressed during Encystation and at Mature Cysts" Pathogens 10, no. 4: 388. https://doi.org/10.3390/pathogens10040388
APA StyleLê, H. G., Ham, A.-J., Kang, J.-M., Võ, T. C., Naw, H., Sohn, H.-J., Shin, H.-J., & Na, B.-K. (2021). A Novel Cysteine Protease Inhibitor of Naegleria fowleri That Is Specifically Expressed during Encystation and at Mature Cysts. Pathogens, 10(4), 388. https://doi.org/10.3390/pathogens10040388

