Development of a Reverse Genetic System to Generate Recombinant Chimeric Tacaribe Virus that Expresses Junín Virus Glycoproteins
Abstract
1. Introduction
2. Results
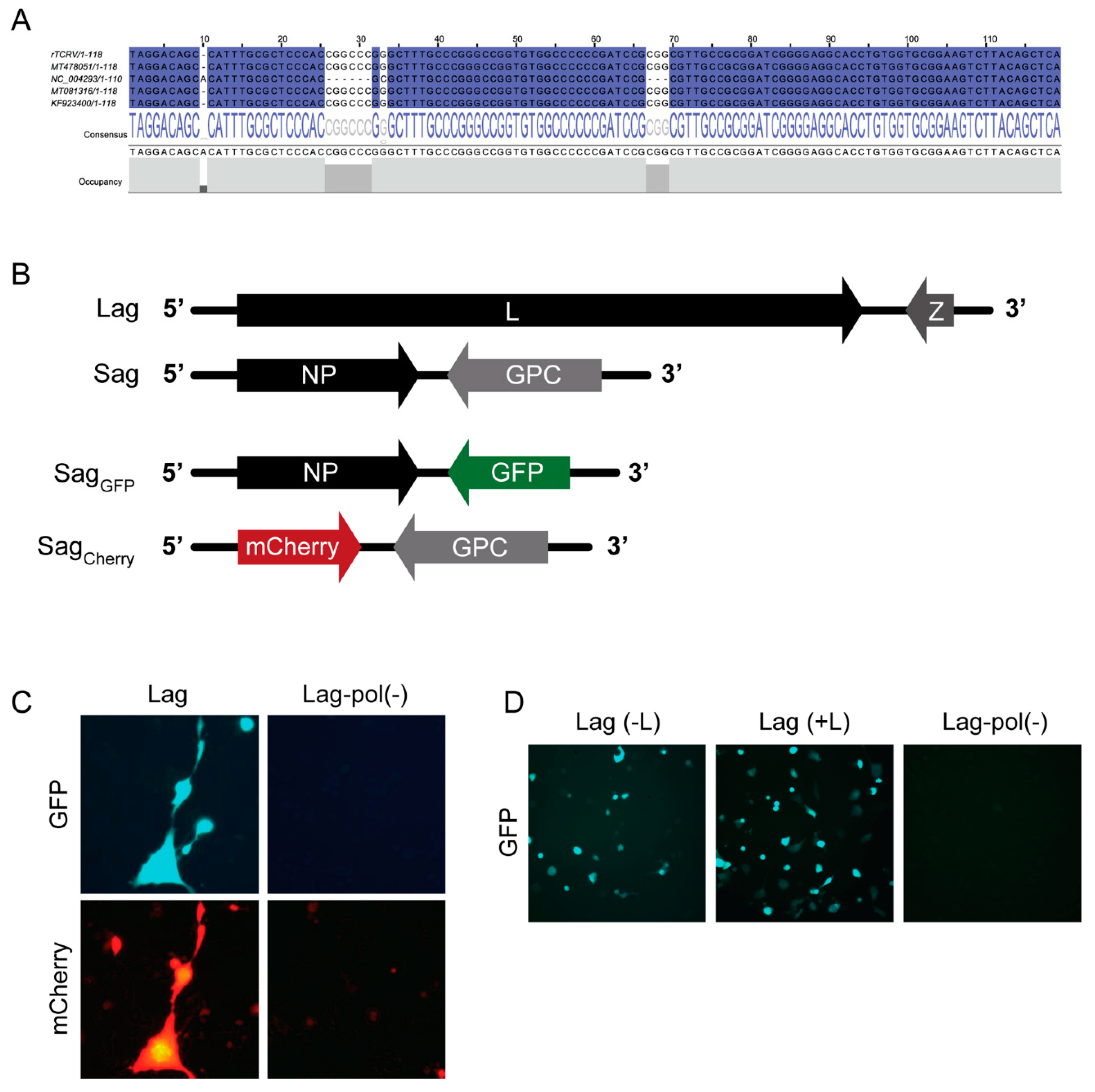
2.1. Generation of Infectious Recombinant TCRV
2.2. rTCRV as a Tool for Recombinant Chimeric Virus Generation
3. Discussion
4. Materials and Methods
4.1. Cells and Viruses
4.2. Plasmids
4.3. Rescue of Recombinant TCRV (rTCRV)
4.4. Viral Growth Curves
4.5. Purification and Analysis of Viral RNA
4.6. Immunofluorescence Microscopy
4.7. Statistical Analysis
Supplementary Materials
Author Contributions
Funding
Acknowledgments
Conflicts of Interest
References
- Radoshitzky, S.R.; Buchmeier, M.J.; Charrel, R.N.; Clegg, J.C.S.; Gonzalez, J.-P.J.; Günther, S.; Hepojoki, J.; Kuhn, J.H.; Lukashevich, I.S.; Romanowski, V.; et al. ICTV Virus Taxonomy Profile: Arenaviridae. J. Gen. Virol. 2019, 100, 1200–1201. [Google Scholar] [CrossRef] [PubMed]
- Downs, W.G.; Anderson, C.R.; Spence, L.; Aitken, T.H.G.; Greenhall, A.H. Tacaribe Virus, a New Agent Isolated from Artibeus Bats and Mosquitoes in Trinidad, West Indies. Am. J. Trop. Med. Hyg. 1963, 12, 640–646. [Google Scholar] [CrossRef] [PubMed]
- Sayler, K.A.; Barbet, A.F.; Chamberlain, C.; Clapp, W.L.; Alleman, R.; Loeb, J.C.; Lednicky, J.A. Isolation of Tacaribe Virus, a Caribbean Arenavirus, from Host-Seeking Amblyomma americanum Ticks in Florida. PLoS ONE 2014, 9, e115769. [Google Scholar] [CrossRef] [PubMed]
- Cogswell-Hawkinson, A.; Bowen, R.; James, S.; Gardiner, D.; Calisher, C.H.; Adams, R.; Schountz, T. Tacaribe Virus Causes Fatal Infection of An Ostensible Reservoir Host, the Jamaican Fruit Bat. J. Virol. 2012, 86, 5791. [Google Scholar] [CrossRef] [PubMed]
- Charrel, R.N.; de Lamballerie, X.; Emonet, S. Phylogeny of the genus Arenavirus. Curr. Opin. Microbiol. 2008, 11, 362–368. [Google Scholar] [CrossRef]
- Brisse, M.E.; Ly, H. Hemorrhagic Fever-Causing Arenaviruses: Lethal Pathogens and Potent Immune Suppressors. Front Immunol. 2019, 10, 372. [Google Scholar] [CrossRef]
- Martínez-Peralta, E.C.; Celia, E.C. The Tacaribe Complex. The Close relationship between a Pathogenic (Junín) and a Nonpathogenic (Tacaribe) Arenavirus. In The Arenaviridae; Salvato, M.S., Ed.; Springer: New York, NY, USA, 1993; pp. 281–298. ISBN 9781461530282. [Google Scholar]
- Buchmeier, M.J.; de la Torre, J.C.; Peters, C.J. Arenaviridae: The Viruses and Their Replication. In Fields Virology; Fields, B.N., Knipe, D.M., Howley, P.M., Griffin, Eds.; Lippincott Williams & Wilkins: Philadelphia, PA, USA, 2007; pp. 1791–1827. ISBN 9780781760607. [Google Scholar]
- Burri, D.J.; da Palma, J.R.; Kunz, S.; Pasquato, A. Envelope Glycoprotein of Arenaviruses. Viruses 2012, 4, 2162–2181. [Google Scholar] [CrossRef]
- Nunberg, J.H.; York, J. The Curious Case of Arenavirus Entry, and Its Inhibition. Viruses 2012, 4, 83–101. [Google Scholar] [CrossRef]
- López, N.; Jácamo, R.; Franze-Fernández, M.T. Transcription and RNA Replication of Tacaribe Virus Genome and Antigenome Analogs Require N and L Proteins: Z Protein Is an Inhibitor of These Processes. J. Virol. 2001, 75, 12241. [Google Scholar] [CrossRef]
- Lee, K.J.; Novella, I.S.; Teng, M.N.; Oldstone, M.B.A.; de la Torre, J.C. NP and L Proteins of Lymphocytic Choriomeningitis Virus (LCMV) Are Sufficient for Efficient Transcription and Replication of LCMV Genomic RNA Analogs. J. Virol. 2000, 74, 3470. [Google Scholar] [CrossRef]
- Franze-Fernandez, M.T.; Iapalucci, S.; Lopez, N.; Rossi, C. Subgenomic RNAs of Tacaribe virus. In The Arenaviridae; Salvato, M.S., Ed.; Springer: New York, NY, USA, 1993; pp. 113–132. ISBN 9781461363200. [Google Scholar]
- Compans, R.W. Arenavirus Ultrastructure and Morphogenesis. In The Arenaviridae; Salvato, M.S., Ed.; Springer: New York, NY, USA, 1993; pp. 3–16. ISBN 9781461363200. [Google Scholar]
- Kranzusch, P.J.; Schenk, A.D.; Rahmeh, A.A.; Radoshitzky, S.R.; Bavari, S.; Walz, T.; Whelan, S.P.J. Assembly of a functional Machupo virus polymerase complex. Proc. Natl. Acad. Sci. USA 2010, 107, 20069–20074. [Google Scholar] [CrossRef]
- Perez, M.; de la Torre, J.C. Characterization of the Genomic Promoter of the Prototypic Arenavirus Lymphocytic Choriomeningitis Virus. J. Virol. 2003, 77, 1184–1194. [Google Scholar] [CrossRef] [PubMed]
- Hass, M.; Westerkofsky, M.; Müller, S.; Becker-Ziaja, B.; Busch, C.; Günther, S. Mutational Analysis of the Lassa Virus Promoter. J. Virol. 2006, 80, 12414–12419. [Google Scholar] [CrossRef] [PubMed]
- Franze-Fernandez, M.T.; Zetina, C.; Iapalucci, S.; Lucero, M.A.; Bouissou, C.; Lopez, R.; Rey, O.; Daheli, M.; Cohen, G.N.; Zakin, M.M. Molecular structure and early events in the replication of Tacaribe arenavirus S RNA. Virus Res. 1987, 7, 309–324. [Google Scholar] [CrossRef]
- King, B.R.; Samacoits, A.; Eisenhauer, P.L.; Ziegler, C.M.; Bruce, E.A.; Zenklusen, D.; Zimmer, C.; Mueller, F.; Botten, J. Visualization of Arenavirus RNA Species in Individual Cells by Single-Molecule Fluorescence In Situ Hybridization Suggests a Model of Cyclical Infection and Clearance during Persistence. J. Virol. 2018, 92, e02241-17. [Google Scholar] [CrossRef]
- Fuller-Pace, F.V.; Southern, P.J. Temporal analysis of transcription and replication during acute infection with lymphocytic choriomeningitis virus. Virology 1988, 162, 260–263. [Google Scholar] [CrossRef]
- Vogel, D.; Rosenthal, M.; Gogrefe, N.; Reindl, S.; Günther, S. Biochemical characterization of the Lassa virus L protein. J. Biol. Chem. 2019, 294, 8088–8100. [Google Scholar] [CrossRef]
- Garcin, D.; Kolakofsky, D. Tacaribe arenavirus RNA synthesis in vitro is primer dependent and suggests an unusual model for the initiation of genome replication. J. Virol. 1992, 66, 1370–1376. [Google Scholar] [CrossRef]
- Ambrosio, A.; Saavedra, M.; Mariani, M.; Gamboa, G.; Maiza, A. Argentine hemorrhagic fever vaccines. Hum. Vaccines 2011, 7, 694–700. [Google Scholar] [CrossRef]
- Enria, D.A.; Barrera Oro, J.G. Junín Virus Vaccines. In Arenaviruses II; Oldstone, M.B.A., Ed.; Springer: Berlin/Heidelberg, Germany, 2002; Volume 263, pp. 239–261. ISBN 9783642627248. [Google Scholar]
- Contigiani, M.; Medeot, S.; Diaz, G. Heterogeneity and stability characteristics of Candid 1 attenuated strain of Junín virus. Acta Virol. 1993, 37, 41–46. [Google Scholar]
- Albariño, C.G.; Bird, B.H.; Chakrabarti, A.K.; Dodd, K.A.; Flint, M.; Bergeron, É.; White, D.M.; Nichol, S.T. The Major Determinant of Attenuation in Mice of the Candid1 Vaccine for Argentine Hemorrhagic Fever Is Located in the G2 Glycoprotein Transmembrane Domain. J. Virol. 2011, 85, 10404–10408. [Google Scholar] [CrossRef]
- Stephan, B.; Lozano, M.; Goñi, S. Watching Every Step of the Way: Junín Virus Attenuation Markers in the Vaccine Lineage. Curr. Genom. 2013, 14, 415–424. [Google Scholar] [CrossRef]
- Lowen, A.C.; Noonan, C.; McLees, A.; Elliott, R.M. Efficient bunyavirus rescue from cloned cDNA. Virology 2004, 330, 493–500. [Google Scholar] [CrossRef] [PubMed][Green Version]
- Bird, B.H.; Albariño, C.G.; Nichol, S.T. Rift Valley fever virus lacking NSm proteins retains high virulence in vivo and may provide a model of human delayed onset neurologic disease. Virology 2007, 362, 10–15. [Google Scholar] [CrossRef] [PubMed]
- Albariño, C.G.; Bergeron, É.; Erickson, B.R.; Khristova, M.L.; Rollin, P.E.; Nichol, S.T. Efficient Reverse Genetics Generation of Infectious Junín Viruses Differing in Glycoprotein Processing. J. Virol. 2009, 83, 5606–5614. [Google Scholar] [CrossRef]
- Iapalucci, S.; Lopez, R.; Rey, O.; Lopez, N.; Franze-Fernandez, M.T.; Cohen, G.N.; Lucero, M.; Ochoa, A.; Zakin, M.M. Tacaribe virus L gene encodes a protein of 2210 amino acid residues. Virology 1989, 170, 40–47. [Google Scholar] [CrossRef]
- Iapalucci, S.; López, N.; Rey, O.; Zakin, M.M.; Cohen, G.N.; Franze-Fernández, M.T. The 5′ region of Tacaribe virus L RNA encodes a protein with a potential metal binding domain. Virology 1989, 173, 357–361. [Google Scholar] [CrossRef]
- Ye, C.; de la Torre, J.C.; Martínez-Sobrido, L. Development of Reverse Genetics for the Prototype New World Mammarenavirus Tacaribe Virus. J. Virol. 2020, 94. [Google Scholar] [CrossRef] [PubMed]
- Holzerland, J.; Leske, A.; Fénéant, L.; Garcin, D.; Kolakofsky, D.; Groseth, A. Complete genome sequence of Tacaribe virus. Arch. Virol. 2020, 165, 1899–1903. [Google Scholar] [CrossRef]
- Waterhouse, A.M.; Procter, J.B.; Martin, D.M.A.; Clamp, M.; Barton, G.J. Jalview Version 2—A multiple sequence alignment editor and analysis workbench. Bioinformatics 2009, 25, 1189–1191. [Google Scholar] [CrossRef]
- Casabona, J.C.; Macleod, J.M.L.; Loureiro, M.E.; Gomez, G.A.; Lopez, N. The RING Domain and the L79 Residue of Z Protein Are Involved in both the Rescue of Nucleocapsids and the Incorporation of Glycoproteins into Infectious Chimeric Arenavirus-Like Particles. J. Virol. 2009, 83, 7029–7039. [Google Scholar] [CrossRef]
- Albariño, C.G.; Bird, B.H.; Chakrabarti, A.K.; Dodd, K.A.; White, D.M.; Bergeron, É.; Shrivastava-Ranjan, P.; Nichol, S.T. Reverse Genetics Generation of Chimeric Infectious Junín/Lassa Virus Is Dependent on Interaction of Homologous Glycoprotein Stable Signal Peptide and G2 Cytoplasmic Domains. J. Virol. 2011, 85, 112–122. [Google Scholar] [CrossRef]
- Carnec, X.; Mateo, M.; Page, A.; Reynard, S.; Hortion, J.; Picard, C.; Yekwa, E.; Barrot, L.; Barron, S.; Vallve, A.; et al. A Vaccine Platform against Arenaviruses Based on a Recombinant Hyperattenuated Mopeia Virus Expressing Heterologous Glycoproteins. J. Virol. 2018, 92, e02230-17. [Google Scholar] [CrossRef] [PubMed]
- Koma, T.; Patterson, M.; Huang, C.; Seregin, A.V.; Maharaj, P.D.; Miller, M.; Smith, J.N.; Walker, A.G.; Hallam, S.; Paessler, S. Machupo Virus Expressing GPC of the Candid#1 Vaccine Strain of Junín Virus Is Highly Attenuated and Immunogenic. J. Virol. 2016, 90, 1290–1297. [Google Scholar] [CrossRef] [PubMed]
- Sanchez, A.; Pifat, D.Y.; Kenyon, R.H.; Peters, C.J.; McCormick, J.B.; Kiley, M.P. Junín Virus Monoclonal Antibodies: Characterization and Cross-reactivity with Other Arenaviruses. J. Gen. Virol. 1989, 70, 1125–1132. [Google Scholar] [CrossRef]
- Albariño, C.G.; Bird, B.H.; Chakrabarti, A.K.; Dodd, K.A.; Erickson, B.R.; Nichol, S.T. Efficient Rescue of Recombinant Lassa Virus Reveals the Influence of S Segment Noncoding Regions on Virus Replication and Virulence. J. Virol. 2011, 85, 4020–4024. [Google Scholar] [CrossRef]
- Enria, D.A.; Briggiler, A.M.; Sánchez, Z. Treatment of Argentine hemorrhagic fever. Antivir. Res. 2008, 78, 132–139. [Google Scholar] [CrossRef]
- Golden, J.W.; Maes, P.; Kwilas, S.A.; Ballantyne, J.; Hooper, J.W. Glycoprotein-Specific Antibodies Produced by DNA Vaccination Protect Guinea Pigs from Lethal Argentine and Venezuelan Hemorrhagic Fever. J. Virol. 2016, 90, 3515–3529. [Google Scholar] [CrossRef]
- Amanat, F.; Duehr, J.; Huang, C.; Paessler, S.; Tan, G.S.; Krammer, F. Monoclonal Antibodies with Neutralizing Activity and Fc-Effector Functions against the Machupo Virus Glycoprotein. J. Virol. 2020, 94, e01741-19. [Google Scholar] [CrossRef]
- Mantlo, E.; Paessler, S.; Huang, C. Differential Immune Responses to Hemorrhagic Fever-Causing Arenaviruses. Vaccines 2019, 7, 138. [Google Scholar] [CrossRef]
- Seregin, A.V.; Yun, N.E.; Poussard, A.L.; Peng, B.-H.; Smith, J.K.; Smith, J.N.; Salazar, M.; Paessler, S. TC83 replicon vectored vaccine provides protection against Junín virus in guinea pigs. Vaccine 2010, 28, 4713–4718. [Google Scholar] [CrossRef] [PubMed]
- Clark, L.E.; Mahmutovic, S.; Raymond, D.D.; Dilanyan, T.; Koma, T.; Manning, J.T.; Shankar, S.; Levis, S.C.; Briggiler, A.M.; Enria, D.A.; et al. Vaccine-elicited receptor-binding site antibodies neutralize two New World hemorrhagic fever arenaviruses. Nat. Commun. 2018, 9, 1884. [Google Scholar] [CrossRef] [PubMed]
- Iwasaki, M.; Ngo, N.; Cubitt, B.; Teijaro, J.R.; de la Torre, J.C. General Molecular Strategy for Development of Arenavirus Live-Attenuated Vaccines. J. Virol. 2015, 89, 12166–12177. [Google Scholar] [CrossRef] [PubMed]
- Cai, Y.; Iwasaki, M.; Motooka, D.; Liu, D.X.; Yu, S.; Cooper, K.; Hart, R.; Adams, R.; Burdette, T.; Postnikova, E.N.; et al. A Lassa Virus Live-Attenuated Vaccine Candidate Based on Rearrangement of the Intergenic Region. Mbio 2020, 11, e00186-20. [Google Scholar] [CrossRef]
- Bergeron, É.; Chakrabarti, A.K.; Bird, B.H.; Dodd, K.A.; McMullan, L.K.; Spiropoulou, C.F.; Nichol, S.T.; Albariño, C.G. Reverse Genetics Recovery of Lujo Virus and Role of Virus RNA Secondary Structures in Efficient Virus Growth. J. Virol. 2012, 86, 10759–10765. [Google Scholar] [CrossRef]
- Loureiro, M.E.; D’Antuono, A.; López, N. Virus-Host Interactions Involved in Lassa Virus Entry and Genome Replication. Pathogens 2019, 8, 17. [Google Scholar] [CrossRef]
- Ito, N.; Takayama-Ito, M.; Yamada, K.; Hosokawa, J.; Sugiyama, M.; Minamoto, N. Improved Recovery of Rabies Virus from Cloned cDNA Using a Vaccinia Virus-Free Reverse Genetics System. Microbiol. Immunol. 2003, 47, 613–617. [Google Scholar] [CrossRef]
- Iapalucci, S.; Cherñavsky, A.; Rossi, C.; Burgín, M.J.; Franze-Fernández, M.T. Tacaribe Virus Gene Expression in Cytopathic and Non-cytopathic Infections. Virology 1994, 200, 613–622. [Google Scholar] [CrossRef]
- Pattnaik, A.K.; Ball, L.A.; LeGrone, A.W.; Wertz, G.W. Infectious defective interfering particles of VSV from transcripts of a cDNA clone. Cell 1992, 69, 1011–1020. [Google Scholar] [CrossRef]
- Patterson, M.; Seregin, A.; Huang, C.; Kolokoltsova, O.; Smith, J.; Miller, M.; Smith, J.; Yun, N.; Poussard, A.; Grant, A.; et al. Rescue of a Recombinant Machupo Virus from Cloned cDNAs and In Vivo Characterization in Interferon (αβ/γ) Receptor Double Knockout Mice. J. Virol. 2014, 88, 1914–1923. [Google Scholar] [CrossRef]
- Wilda, M.; Lopez, N.; Casabona, J.C.; Franze-Fernandez, M.T. Mapping of the Tacaribe Arenavirus Z-Protein Binding Sites on the L Protein Identified both Amino Acids within the Putative Polymerase Domain and a Region at the N Terminus of L That Are Critically Involved in Binding. J. Virol. 2008, 82, 11454–11460. [Google Scholar] [CrossRef] [PubMed]
- Perrotta, A.T.; Been, M.D. A pseudoknot-like structure required for efficient self-cleavage of hepatitis delta virus RNA. Nature 1991, 350, 434–436. [Google Scholar] [CrossRef] [PubMed]
- Artuso, M.C.; Ellenberg, P.C.; Scolaro, L.A.; Damonte, E.B.; García, C.C. Inhibition of Junín virus replication by small interfering RNAs. Antivir. Res. 2009, 84, 31–37. [Google Scholar] [CrossRef]
- López, R.; Franze-Fernández, M.T. Effect of Tacaribe Virus Infection on Host Cell Protein and Nucleic Acid Synthesis. J. Gen. Virol. 1985, 66, 1753–1761. [Google Scholar] [CrossRef] [PubMed]
- Rossi, C.; Rey, O.; Jenik, P.; Franze-Fernández, M.T. Immunological identification of Tacaribe virus proteins. Res. Virol. 1996, 147, 203–211. [Google Scholar] [CrossRef]




Publisher’s Note: MDPI stays neutral with regard to jurisdictional claims in published maps and institutional affiliations. |
© 2020 by the authors. Licensee MDPI, Basel, Switzerland. This article is an open access article distributed under the terms and conditions of the Creative Commons Attribution (CC BY) license (http://creativecommons.org/licenses/by/4.0/).
Share and Cite
Foscaldi, S.; Loureiro, M.E.; Sepúlveda, C.; Palacios, C.; Forlenza, M.B.; López, N. Development of a Reverse Genetic System to Generate Recombinant Chimeric Tacaribe Virus that Expresses Junín Virus Glycoproteins. Pathogens 2020, 9, 948. https://doi.org/10.3390/pathogens9110948
Foscaldi S, Loureiro ME, Sepúlveda C, Palacios C, Forlenza MB, López N. Development of a Reverse Genetic System to Generate Recombinant Chimeric Tacaribe Virus that Expresses Junín Virus Glycoproteins. Pathogens. 2020; 9(11):948. https://doi.org/10.3390/pathogens9110948
Chicago/Turabian StyleFoscaldi, Sabrina, María Eugenia Loureiro, Claudia Sepúlveda, Carlos Palacios, María Belén Forlenza, and Nora López. 2020. "Development of a Reverse Genetic System to Generate Recombinant Chimeric Tacaribe Virus that Expresses Junín Virus Glycoproteins" Pathogens 9, no. 11: 948. https://doi.org/10.3390/pathogens9110948
APA StyleFoscaldi, S., Loureiro, M. E., Sepúlveda, C., Palacios, C., Forlenza, M. B., & López, N. (2020). Development of a Reverse Genetic System to Generate Recombinant Chimeric Tacaribe Virus that Expresses Junín Virus Glycoproteins. Pathogens, 9(11), 948. https://doi.org/10.3390/pathogens9110948

