Abstract
Novel and sustainable approaches are required to curb the increasing threat of antimicrobial resistance (AMR). Within the last decades, antimicrobial peptides, especially bacteriocins, have received increased attention and are being explored as suitable alternatives to antibiotics. Bacteriocins are ribosomally synthesized antimicrobial peptides produced by bacteria as a self-preservation method against competitors. Bacteriocins produced by Staphylococcus, also referred to as staphylococcins, have steadily shown great antimicrobial potential and are currently being considered promising candidates to mitigate the AMR menace. Moreover, several bacteriocin-producing Staphylococcus isolates of different species, especially coagulase-negative staphylococci (CoNS), have been described and are being targeted as a good alternative. This revision aims to help researchers in the search and characterization of staphylococcins, so we provide an up-to-date list of bacteriocin produced by Staphylococcus. Moreover, a universal nucleotide and amino acid-based phylogeny system of the well-characterized staphylococcins is proposed that could be of interest in the classification and search for these promising antimicrobials. Finally, we discuss the state of art of the staphylococcin applications and an overview of the emerging concerns.
1. Introduction
Antimicrobial resistance (AMR) is considered one of the most relevant threats affecting not only human and animal health but also environmental health and food security. Unless AMR’s spread and associated infections are globally prioritized and mitigated, health and economic burdens across the world will continue to worsen. Therefore, the sustainable prevention of human and animal infections and the reduction of the transmission of foodborne and zoonotic pathogens is necessary for ensuring food safety and public health. The frequent detection of top-priority antibiotic-resistant pathogens, especially methicillin-resistant Staphylococcus aureus (MRSA), vancomycin-resistant Enterococcus faecium, carbapenem-resistant and extended-spectrum beta-lactamase (ESBL)-producing Enterobacteriaceae, carbapenem-resistant Acinetobacter baumannii and Pseudomonas aeruginosa, and fluoroquinolone-resistant Campylobacter spp. and Salmonella [1] within the human, animal, and environment/food systems pose a significant threat which could be exacerbated if urgent measures are not explored. In this respect, it has been reported that infections caused by MRSA are more difficult to treat and costlier for healthcare systems [2].
Within the last decades, several emerging therapeutic alternatives, including antimicrobial peptides, bacteriophages, nanomedicines, probiotics, phytochemicals, photodynamic light therapy, etc., are being explored as suitable alternatives to antibiotics [3,4,5,6]. Bacteriocins are antimicrobial peptides produced by bacteria, mainly of ribosomal synthesis [7] that have recently attracted immense interest due to their high antimicrobial activities and stability [8]. Bacteriocin production seems to be a common characteristic among microorganisms, and it has been reported that most bacteria synthesize at least one antimicrobial compound [9]. Moreover, bacteriocin production is considered a self-preservation mechanism that allows bacteria to outcompete other members of the community, interfere in communication with the host and/or other bacteria, and prevent colonization, setting up very robust communities [10,11,12].
Staphylococcus is a Gram-positive commensal bacterial genus of humans and animals and can also be found in diverse environments and food [13,14,15,16]. Some staphylococcal species, including coagulase-positive (CoPS) and coagulase-negative staphylococci (CoNS), have been described as bacteriocin producers, commonly termed as staphylococcins [17,18,19]. Interestingly, CoNS species are frequently found as commensals of humans and animals, being infrequently associated with infections. These characteristics make them excellent candidates for the research and development of safe and economical antimicrobial substances against antibiotic-resistant pathogens.
In recent times, increasing research focusing on the characterization, mechanisms, activity (mostly against S. aureus), safety evaluation (including cytotoxicity), and regulations of bacteriocins detected in staphylococci have been reported [7,19]. Recently, we identified and characterized some relevant bacteriocin-producing staphylococci from animal, human, and environmental sources in our laboratory [20,21,22].
In this review, a comprehensive and technical dossier for the search for and characterization of bacteriocins detected in staphylococci is presented as an interesting source of novel natural antimicrobial compounds with relevant interest to deal with the AMR problem. Furthermore, an extensively up-to-date classification of staphylococcal bacteriocins is provided, as well as a novel phylogeny classification of staphylococcin structural genes and proteins. Finally, a brief overview of possible bacteriocin applications is included.
2. Classification and Niche of Staphylococcus
Many staphylococcal species, both CoPS and CoNS, are found in humans, animals, and food [23]. They normally interact as commensal bacteria, although they can also act as opportunistic pathogens [24], especially CoPS, with S. aureus and S. pseudintermedius as the most reported cause of infections [25]. S. aureus is commonly related to skin and soft tissue infections in humans and cow mastitis [26]. As for companion animals, S. pseudintermedius is frequently isolated from pyoderma and postoperative dermatological infection cases in dogs [27]. Staphylococci are also common contaminants of animal-derived foods, such as raw meats or milk-derived products, and are responsible for most food toxi-infections in humans [23,24].
Staphylococci inhabit a wide diversity of polymicrobial environments and often compete for resources. Some commensal staphylococcal species can prevent the colonization of other pathogenic ones. Bacteriocin production is regarded as one of the defense mechanisms developed for self-preservation. Since bacteriocins, both CoPS and CoNS, are being considered as a new strategy to combat bacterial infections and the problem of antibiotic resistance, it is important to study their respective niche microbiota.
2.1. Staphylococci in Skin/Nasal Microbiota of Humans
Long-term bacterial residents isolated from the human skin microbiota include those from the genus Staphylococcus. It is estimated that 20–30% of the anterior nares are colonized by S. aureus [11,18], and the presence of this opportunistic pathogen has been linked to reduced bacterial diversity, exacerbated disease symptoms, and frequently precede infection [28,29,30]. This percentage of S. aureus carriers could be affected by risk factors such as occupational contact with farm animals [31].
Various CoNS species are known to inhabit the human skin microbiota, including S. epidermidis, S. capitis, S. hominis, S. cohnii, and S. warneri, among others [28,30]. S. epidermidis is known to be a core microbiome member of both the skin and nose, typically, while S. warneri has been found at a lower percentage than other CoNS but also in the nares and on the skin [30]. S. lugdunensis has been isolated from the human nose at an incidence rate of 10 to 26% [30]. Interestingly, some strains of these species have been found to negatively impact S. aureus viability, thus, preventing nasal S. aureus colonization or infections [11,30,32,33,34].
Over time, bacteriocin-producing staphylococcal isolates have been recovered from human skin and nasal microbiota. Among the well-described staphylococcins, we can highlight the Staphylococcin C55 [35,36], Bsa [37,38], Capidermicin [8], Endopeptidase ALE-1 [39], NisinJ [32,40], Nukacin IVK45 [41], Pep5 [42,43,44], Epidermicin NI01 [45], Epilancin 15X [46,47], Staphylococcin T (StT) [48], Hominicin [49,50], Lugdunin [51], and SWLP1 [19] bacteriocins. Moreover, the bacteriocins Epidermin [52,53,54,55,56] and Epicidin 280 [57] have been isolated from human clinical samples and an extensive number of bacteriocin-like-inhibitory-substances have also been detected in Staphylococcus of human origin, such as Staphylococcin BacR1 [58], Staphylococcin IYS2 [59], Staphylococcin Au-26 [60], Bac 201 [61], Staphylococcin 188 [62], Staphylococcin D91 [63], TE8 [64], and Hogocidinα/β [34] (Table 1 and Table 2).
Finally, several bacteriocins included in Table 1 and Table 2 are produced by isolates re-covered from environmental samples (Warnericin RK [65]) or laboratory strains (Staphylococcin 1580 [66], Bac 1829 [67], Lysostaphin [68,69] and Epilancin K7 [70]).
Table 1.
Bacteriocins described in coagulase-positive staphylococci (CoPS) and coagulase-variable staphylococci (S. hyicus/S. agnetis).
Table 1.
Bacteriocins described in coagulase-positive staphylococci (CoPS) and coagulase-variable staphylococci (S. hyicus/S. agnetis).
| Bacteriocin | Producer (Strain) | Origin | Activity against * | Classification a | References | |
|---|---|---|---|---|---|---|
| Gram (+) | Gram (−) | |||||
| Staphylococcin C55 | S. aureus (C55) | Human skin | S. aureus, streptococci, pneumococci, Corynebacterium, Enterococcus | Neisseria | Class II | [35,36] |
| Staphylococcin BacR1 | S. aureus (UT0007) S. aureus (UT0002) | Clinical | Staphylococcus, Streptococcus, Corynebacterium, Enterococcus, Bacillus | Neisseria, Haemophilus, Moraxella, Bordetella, Pasteurella | BLIS | [58] |
| Aureocin A70 | S. aureus (A70) | Milk | Listeria monocytogenes, Staphylococcus | − | Class II | [71,72] |
| Aureocin 4181 | S. aureus (4181) | Bovine mastitis | Staphylococcus, Streptococcus | − | ClassII | [73] |
| Aureocin A53 | S. aureus (A53) | Milk | Lactic acid bacteria, L. monocytogenes, S. aureus, Mycobacterium bovis | − | Class II | [74] |
| Aureocin 215FN | S. aureus (215FN) | Cow nare | Corynebacterium, Streptococcus, L. monocytogenes, Bacillus, Lactobacillus | − | BLIS | [75,76] |
| Staphylococcin 414 | S. aureus (414) | Turkey | Staphylococcus, Micrococcus, Bacillus, Lactobacillus, Streptococcus | − | BLIS | [77] |
| Staphylococcin 462 | S. aureus (462) | Mink | S. aureus | − | BLIS | [78] |
| Staphylococcin IYS2 | S. aureus (IYS2) | Human saliva | S. aureus, Streptococcus, Propionibacterium, L. monocytogenes, Corynebacterium, Actinomyces | − | BLIS | [59] |
| Staphylococcin Au-26 | S. aureus (26) | Human vagine | Staphylococcus, Lactobacillus, Micrococcus, Streptococcus | Neisseria | BLIS | [60] |
| Bac 1829 | S. aureus (KSI1829) | Laboratory isolate S. aureus (RN4220) | S. aureus, Streptococcus, Enterococcus, Corynebacterium | Haemophilus, Moraxella, Bordetella, Pasteurella | BLIS | [67] |
| Bac 201 | S. aureus (AB201) | Wound | Staphylococcus, Streptococcus, Enterococcus | Neisseria, Acinetobacter | BLIS | [61] |
| Staphylococcin 188 | S. aureus (188) | Clinical | Staphylococcus, Micrococcus, Streptococcus, Corynebacterium, Mycobacterium tuberculosis | Escherichia coli, Salmonella, Shigella, | BLIS | [62] |
| Staphylococcin D91 | S. aureus (D91) | Clinical | Staphylococcus, Streptococcus | Proteus, E. coli, Pseudomonas | BLIS | [63] |
| BacCH91 | S. aureus (CH-91) | Poultry (DSM26258) | Staphylococcus, Streptococcus, Micrococcus | − | Class I | [79] |
| Bsa | S. aureus (MW2) | MRSA community-acquired (ST8, ST80) | Staphylococcus, Micrococcus | − | Class I | [37,38] |
| Aureocyclicin 4185 | S. aureus (4185) | Bovine mastitis | Listeria monocytogenes, Micrococcus, Bacillus | − | Class IV | [80] |
| Hyicin/Agneticin 3682 | S. hycius/S. agnetis (3682) | Bovine milk | Staphylococcus, Listeria, Streptococcus | − | Class I | [81] |
| Hyicin/Agneticin 4244 | S. hycius/S. agnetis (4244) | Bovine mastitis | Staphylococcus, Listeria Anti-biofilm against S. aureus | − | Sactipeptide | [82] |
| BacSp222 | S. pseudintermedius (222) | Dog skin | Staphylococcus, Micrococcus, Streptococcus, Bacillus | + | Class II | [83] |
a Staphylococcin classification in 6 groups (Class I–IV) also considering sactipeptides, thiopeptides, NRPs, and BLIS. * Antimicrobial activity: (+) positive; (−) negative.
Table 2.
Bacteriocins described in coagulase-negative staphylococci (CoNS).
Table 2.
Bacteriocins described in coagulase-negative staphylococci (CoNS).
| Bacteriocin | Producer (Strain) | Origin | Activity against * | Classification a | References | |
|---|---|---|---|---|---|---|
| Gram (+) | Gram (−) | |||||
| Capidermicin | S. capitis (CIT060) | Human skin | Bacillus, Enterococcus, Lactococcus, Micrococcus, Staphylococcus | − | Class II | [8] |
| Endopeptidase ALE-1 | S. capitis (EPk1) | Clinical sample | + | − | Class III | [39] |
| NisinJ | S. capitis (APC2923) | Human skin | Listeria, Lactobacillus, Staphylococcus, Streptococcus, Corynebacterium, Enterococcus | − | Class I | [32,40] |
| TE8 | S. capitis (TE8) | Human skin | S. aureus | − | BLIS | [64] |
| Nukacin L217 | S. chromogenes (L217) | Bovine teat apices | Staphylococcus, Streptococcus | − | Class I | [84] |
| Staphylococcin T (StT) | S. cohnii (T) | Healthy human | Staphylococcus, Streptococcus, Micrococcus, Listeria | Neisseria | Class I | [48] |
| NukacinIVK45 | S. epidermidis (IVK45) | Human nasal | Micrococcus, Corynebacterium, Streptococcus, Dolosigranulum pigrum | − | Class I | [41] |
| Pep5 | S. epidermidis (5) | Clinical | Staphylococcus, Micrococcus, Corynebacterium | − | Class I | [42,43,44] |
| Epicidin 280 | S. epidermidis (BN 280) | Clinical | Staphylococcus | − | Class I | [57] |
| Epilancin K7 | S. epidermidis (K7) | Laboratory strain | + | − | Class I | [70] |
| Epidermin | S. epidermidis (Tü 3298) | Clinical | + | − | Class I | [52,53,54,55,56] |
| Epidermicin NI01 | S. epidermidis (224) | Clinical | S. aureus, Enterococcus Anti-biofilm against S. epidermidis | − | Class II | [45] |
| Epilancin 15X | S. epidermidis (15X154) | Clinical | Staphylococcus, Enterococcus | − | Class I | [46,47] |
| Staphylococcin 1580 | S. epidermidis (1580) | Laboratory strain | Staphylococcus, Streptococcus, Bacillus, Corynebacterium, Listeria, Acinetobacter | − | BLIS | [66] |
| Micrococcin P1 | S. equorum (WS 2733) | Cheese | S. aureus, Enterococcus, Listeria | − | Thiopeptide | [85] |
| Gallidermin | S. gallinarum F16/P57 Tü3928 | Chicken | Propionibacterium, Staphylococcus, Streptococcus, Micrococcus Anti-biofilm against S. aureus | Neisseria, Moraxella | Class I | [86,87,88,89,90] |
| Hominicin | S. hominis (MBBL 2-9) | Healthy human | S. aureus, Micrococcus, Bacillus, Lactobacillus | + | Class I | [49,50] |
| Nukacin KQU-131 | S. hominis (KQU-131) | Thai fermented fish Pla-ra | Lactic acid bacteria, Micrococcus, Bacillus | − | Class I | [91] |
| Hogocidin-α Hogocodin-β | S. hominis (A9) | Human skin | S. aureus | − | BLIS | [34] |
| Homicorcin | S. hominis (MBL_AB63) | Seeds | Staphylococcus, Micrococcus luteus, Bacillus subtilis, Lactococcus lactis | Class I | [92] | |
| Lugdunin | S. lugdunensis (N920143) | Human nasal | S. aureus, Enterococcus | − | NRPs | [51] |
| Nukacin 3299 Simulancin 3299 | S. simulans (3299) S. simulans (Ec105) | Bovine mastitis | Staphylococcus, S. agalactiae, Corynebacterium | − | Class I | [93] |
| Lysostaphin | S. simulans biovar staphyIolyticus (ATCC1362) | NRRL B-2628 | Staphylococcus | − | Class III | [68,69] |
| Warnericin RB4 | S. warneri (RB4) | Rice | Thermo-acidophiles, Alicyclobacillus, Micrococcus | − | Class I | [94] |
| Warnericin RK | S. warneri (RK) | Environmental | + | Legionella | BLIS | [65] |
| SWLP1 | S. warneri (DSM 16081) | Human skin | + | − | Class I | [19] |
| Nukacin ISK-1 | S. warneri (ISK-1) | Fermented rice bran “Nukadoko” | Staphylococcus, Streptococcus, Micrococcus, Lactococcus, Bacillus | − | Class I | [95,96,97,98,99] |
a Staphylococcin classification in 6 groups (Class I–IV) also considering sactipeptides, thiopeptides, NRPs, and BLIS. * Antimicrobial activity: (+) positive; (−) negative.
2.2. Staphylococci in Skin/Nasal Microbiota of Animals
Animal nasal and skin microbiota has been broadly analyzed, mostly for their carriage of pathogenic CoPS species such as S. aureus and S. pseudintermedius. On the other hand, several other studies also focused on multiple members of the animal skin/nasal microbiota, including CoNS.
Livestock often acts as a reservoir for livestock-associated MRSA (LA-MRSA), a variant of S. aureus with worldwide distribution among different animal species, which remains a serious public health threat [100]. The most relevant subgroup of LA-MRSA, the clonal complex (CC) 398, is known to colonize livestock, especially pigs, as well as humans in contact with pigs. A high prevalence of LA-MRSA CC398 is usually detected in regions with intensive pig farming [101,102]. Staphylococcus is very frequent in the skin and nasal microbiota of pigs, and S. aureus is commonly detected, together with other CoNS species such as S. equorum, S. schlifieri, S. cohinii, S. chromogenes, S. haemolyticus, S. hyicus, and S. microti, among others [103,104,105,106].
Moreover, nasal microbiota plays an important role in individual predisposition to S. aureus nasal carriage in pigs [107]. In this respect, studies evaluating the pig microbiota revealed that S. aureus colonization is also linked with the absence of S. sciuri, S. cohnii, or S. saprophyticus [108]. Although both S. aureus and S. sciuri have been found colonizing pigs [106], it seems that S. sciuri is more frequent in animals where S. aureus is less frequent in the nasal microbiota [109].
Recent studies have confirmed the high frequency of colonization of staphylococci in wild animals. CoPS species were commonly found in nasopharynx and rectal samples of free-ranging mammals recovered in Spain [110,111]. Moreover, CoNS isolates have been detected among 60–75% of wild birds, according to studies performed in Spain and Portugal [112,113], and in 38% of wild mammals [114].
Some mammal species, such as wild boars, mouflons, and deers, are frequently colonized by MSSA, S. pseudintermedius, and S. hyicus staphylococcal species [110]. S. aureus, especially the LA-MRSA CC398 genetic lineage, was the most frequent CoPS species detected [111]. Remarkably, hedgehogs and wild rabbits could be reservoirs of MRSA carrying the mecC gene, which could be a risk to human health [110,115,116,117].
According to CoNS, S. sciuri was the most common colonizer of healthy wild animals. With respect to wild birds, S. lentus was the second most frequently recovered species and has also been detected in farm animals and people with professional exposure to livestock [118,119,120]. S. xylosus and S. chromogenes were also frequently detected in wild boars [114].
Focusing on companion animals, S. pseudintermedius is a CoPS commonly found in the normal nasal and skin microbiota of dogs and is considered one of the most frequent bacterial pathogens isolated from clinical samples in these animals [27]. Moreover, it highlights the emergence of methicillin-resistant S. pseudintermedius (MRSP) [121] as a significant health problem [122]. Studies assessing the commensal staphylococci in pets revealed CoNS as the predominant (89%) microbial group of the bacterial community of the nasal cavity of healthy dogs [123,124].
On the other hand, a comparative analysis performed in 2019 by Gómez–Sanz and collaborators showed that although CoPS was predominant in owners and pets, MRCoNS, especially methicillin-resistant S. epidermidis (MRSE), are common colonizers of healthy owners and pets [125]. The co-carriage of CoPS and MRCoNS highlights the relevance of companion animals as reservoirs of important multidrug-resistant opportunistic pathogens, which can be transferred to in-contact individuals.
As for bacteriocin production, several staphylococcins have been reported among staphylococci of livestock (Table 1 and Table 2), frequently in those recovered from bovine mastitis (Aureocin 4181 [73], Aureocyclicin 4185 [80], Hyicin/Agneticin 4244 [82], Nukacin L217 [84], and Simulancin 3299 [93]). Moreover, several staphylococcins such as Aureocin 215FN [75,76], Staphylococcin 414 [77], Staphylococcin 462 [78], and BacCH91 [79] have also been detected in cow nares, turkey, mink, and poultry, respectively. On the other hand, the detection of bacteriocin-producing staphylococci in pets is very limited, and as far as we know, only two bacteriocins have been reported in isolates of dogs (BacSp222, S. pseudintermedius) and cats (Micrococcin P1, S. felis) [83,126]. There is little information about the detection of staphylococcins in staphylococci of wild animals. However, in a recent study, antimicrobial substances of Staphylococcus from migratory birds were detected and their potential role in nasotracheal microbiota modulation was analyzed [20].
2.3. Staphylococcus in Food
Staphylococcus isolates can be present in animal-derived food products. S. aureus has been related to food poisoning due to the production of enterotoxins, while CoNS species are not commonly involved in any case of staphylococcal infection [127,128]. However, CoNS can also carry enterotoxin genes, such as S. saprophyticus and S. epidermidis species, considered opportunistic pathogens [129].
A wide list of CoNS species has been well described in fermented meat, sausages, fermented fish, milk, cheese, and, more recently, in fermented soybean [16]. Moreover, S. pasteuri has been found in a large percentage (65.7%) of drinking water [23], and other species of the genus Staphylococcus have been reported in raw pork, chicken, and beef meat [130]. In recent years, Staphylococcus spp. have attracted the attention of worldwide researchers due to their relevant role in improving the organoleptic properties (texture, acidity, and flavor) of fermented food products [131]. One of the most remarked benefits of staphylococci in food is the stabilization capacity of the red color of meat products, derived through the production of nitrate reductase, an action that also inhibits foodborne pathogens [132].
Several CoNS species have typically been associated with fermented foods (sausages and meat-based items) and used as starter cultures [133]. Among them, S. xylosus and S. carnosus are the CoNS species most frequently applied as starter cultures to standardize production and inhibit foodborne pathogens [16].
Staphylococcin-producing isolates in food have been widely reported in the literature, especially in milk and fermented food (Hyicin 3682 [81], Aureocin A70 [71,72], Aureocin A53 [74], Gallidermin [86,87,88,89,90], Micrococcin P1 [85], Nukacin ISK-1 [95,96,97,98,99], Nukacin KQU-131 [91], Warnericin RB4 [94] and the recently discovered Homicorcin [92]) (Table 1 and Table 2). Moreover, recent works have reported the presence of bacteriocin-producing CoNS isolates in chicken-derived food that can act as protectors against other contaminant or pathogenic bacteria. The detection of two S. sciuri isolates with high antimicrobial activity is notable [21].
3. The Rationale for Exploring Bacteriocin-Producing Staphylococci: Beneficial and Functional Properties
The dearth of production of new and potent antimicrobial agents has led the scientific community to explore creative and unconventional remedies for AMR, including microorganisms and their products. Different studies have reported interest in bacteriocin-producing Staphylococcus isolates as noticeable sources of therapeutic agents.
Moreover, the ubiquitous nature of staphylococci, added to their flexible, multifaceted, and versatile metabolism, allow them to survive and inhabit highly diverse and distinct niches ranging from biotic and abiotic surfaces, environments, animals, humans, plants, (fermented) food, etc. Unlike other microbial groups, staphylococci are robust to environmental stresses, for example, acidic pH, the presence of the host’s antimicrobial peptides, regular UV radiation exposure, dryness, constant environmental changes, and perturbations, among others [134,135].
Strains from different staphylococcal species, such as S. xylosus, S. simulans, and S. equorum, can tolerate harsh environmental stresses, such as high concentrations of salts (up to 21%) thanks to the possession of membrane pumps, voltage-gated channels, and accumulation of glycine betaine [134,136,137]. Additionally, most staphylococci are often robust toward nitrogen metabolism and oxidative pressures [138].
On the other hand, recent studies have reported their lipolytic and proteolytic activities [139,140]. Some strains of staphylococci often degrade amino acid-derived biogenic amines [141], and depending on the species and strain, staphylococci disintegrate fatty acids, resulting in the formation of methyl ketones [142]. With respect to the metabolism of carbohydrates, several staphylococcal strains usually produce organic acids depending on oxygen availability [133,143]. In this respect, Staphylococcus is a suitable microbial group to be explored for techno-functional aspects, including bacteriocins and ecological interests [144].
4. Bacteriocins: Promising Antimicrobial Substances
Currently, many natural peptidic antimicrobials have been discovered, and they usually fall into one of these three classes: ribosomally-synthesized peptides (RSAPs), ribosomally-synthesized and post-translationally modified peptides (RiPPs) or peptides produced by non-ribosomal peptide synthetases (NRPs) [145]. Most of the bacteriocins are ribosomally-synthesized and have been generally described as small, heat-tolerant, broad-spectrum proteinaceous substances that may act on target cells in a variety of different mechanisms [146].
4.1. Staphylococcins: Classes and Diversities
Staphylococcus is a well-known bacteriocin-producing genus [17], and staphylococcins constitute a relatively narrow group of compounds. Staphylococcins are defined as antimicrobial peptides or proteins produced by staphylococci [19].
According to the classical bacteriocin classification, staphylococcins have been commonly divided into four groups of peptides and proteins (Class I–IV) [18,19]: (A) Class I bacteriocins, heat-stable and post-translationally modified small peptides known as lantibiotics (<5 kDa, 19–37 amino acids) [147]; (B) Class II bacteriocins, non modified post-translationally and heat-stable and small peptides (<10 kDa) [148]; (C) Class III bacteriocins, large (>30 kDa) and heat-labile peptides subdivided as lytic and non-lytic bacteriocins [149]; (D) Class IV bacteriocins, cyclic peptides formed by the post-translationally covalent linkage [150]. Moreover, other bacteriocins of the sactipeptides and thiopeptides groups have been recently discovered [151,152]. In this sense, recent reviews proposed to divide staphylococcins into six classes to better understand the characteristics of each group of antimicrobial peptides. These consider placing Aureocyclicin 4185 into Class IV, the first cyclic bacteriocin described in Staphylococcus; sactibiotics as Hyicin/Agneticin 4244 into Class V; and thiopeptides, as Micrococcin P1, into Class VI [19].
In addition to these bacteriocin classes, there are other types of NRP antimicrobials peptides with non-ribosomal synthesis (NRPs) [153] and among them, lugdunin pro-duced by S. lugdunensis is worth noting as an NRP produced by S. lugdunensis [51]. Moreover, there is another group of antimicrobial substances that act as bacteriocins but are neither obtained in pure form nor fully characterized. These substances known as Bacteriocin-Like Inhibitory Substances (BLIS) have been reported in the literature since 1991 [154]. Despite the unclear characteristics of BLIS, it should be noted that the unclear chemical structure of these compounds often does not limit even advanced applicative studies on these substances [155]. The presence of BLIS-producing staphylococcal isolates was recently reported among 60 of 890 staphylococcal isolates (6.7%) of different species and origins [21].
4.2. Biochemical and Genetic Characterization of Staphylococcins
To date, 47 staphylococcins have been fully identified and characterized depending on whether the producing Staphylococcus strain is considered CoPS or CoNS, respectively (Table 1 and Table 2).
Regarding CoPS, 20 staphylococcins have been reported, including those produced by S. aureus (aureocins of Class I, II, IV or BLIS), S. pseudintermedius (BacSp222, Class II), or the coagulase-variable staphylococci S. agnetis (Hyicins/Agneticins of Class I or Class V) (Table 1). Aureocins such as BacCH91 and Bsa, considered lantibiotics, are generally included in Class I and are mostly active against Gram-positive pathogens. Nevertheless, aureocins have also been described in Class II (Staphylococcin C55, Aureocin A70, the newly described variant Aureocin 4181 and Aureocin A53) and Class IV (Aureocyclicin 4185). Other aureocins without a completely determined gene or protein sequence are considered BLIS, and their characteristics are also shown in Table 1.
The 27 CoNS bacteriocins presented in Table 2 are mostly lantibiotics (Class I), but also bacteriocins of Classes II (Epidermicin NI01 and Capidermicin), III (Lysostaphin and Endopeptidase ALE-1), NRPs (Lugdunin), and 4 BLIS (TE8, Hogocidinα/β, Staphylococcin 1580, and Warnericin RK).
5. Bacteriocin Detection and Characterization Methods
To succeed in the detection of novel antimicrobial peptides, a rational selection of the environmental source of potential producers is a crucial step. Moreover, culture conditions and nutrient requirements should be carefully considered before the screening process. In this respect, it is known that changes in the natural environment of the producing isolate affect antimicrobial peptide synthesis, especially under in vitro conditions. In addition to the fact that bacteriocin production tends to occur against a narrow spectrum of bacteria, the detection and identification of the producing strains could be difficult. Here, we present a summary of the most common methodologies used to search for new antimicrobial compounds and suggestions for bacteriocin detection.
5.1. Phenotypic Methods
Multiple techniques have been used to identify and screen bacterial isolates for bacteriocin production in vitro. Frequently, agar diffusion assays are employed to evaluate the antimicrobial activity of potentially producing isolates using spot-on-lawn [156,157].
Moreover, diffusion assays are performed to evaluate the bioactivity of antimicrobial agents prior to and after the pre-purification process by comparing the zones of activity obtained with cell-free supernatants as well as the whole-cell extracts obtained after chemical extraction procedures against indicator bacteria [157]. In this respect, the extract of the producing strain is aseptically applied to blank discs (about 6 mm in diameter) or wells (diameter of 6 to 8 mm) and then introduced onto a plate previously seeded with the indicator microorganism (target). Multiple variations using specific culture media and various incubation conditions could be followed [158].
Moreover, other diffusion methods have been reported to screen the antimicrobial activity of extracts, fractions, or pure substances or to investigate the antagonism between microorganisms. Among these techniques, the agar plug diffusion and cross streak methods are the most commonly used [158].
However, all these methods have limitations because they cannot discriminate between inhibitory activity caused by bacteriocins or other antimicrobial substances [17]. Therefore, for a deeper physicochemical characterization of the antimicrobial agent’s nature, an overnight culture of the bacteria could be prepared, and later, a cell (or viable cell) free extract could be obtained and characterized. The effect of proteolytic enzymes, different temperatures and times of incubation, and several ranges of pH values are commonly evaluated [159,160]. Other studies have also tested the effect of organic solvents (alcohols, phenols) and salts [161].
5.2. Genotypic Methods
Genes encoding bacteriocins, as well as those genes encoding a set of immunity proteins and other accessory proteins, are arranged in operon clusters that reside in either chromosomes, plasmids, or other mobile genetic elements. The ribosomal synthesis and the presence of a self-defense immunity system distinguish bacteriocins from secondary metabolites that also exhibit antimicrobial activity [162]. Commonly, the detection of bacteriocin structural genes has been carried out through PCR and/or DNA/DNA hybridization [163,164].
The bacteriocin PCR matrix is based on known bacteriocin-related genes from the databases. To date, this method is actively used for screening bacteria that produce lantibiotics. However, due to each producing strain usually carrying different gene sequences or slight variations, PCR analysis and primer pairs should be optimized to avoid unspecificities [165].
Although a wide variety of bacteriocin genes have been described, there is no method based on PCR that allows the detection of several staphylococcins from a preliminary screening. Thankfully, since the advent of in-silico screening, this process of bacteriocin discovery has been significantly reduced in terms of time and cost. Moreover, the new genome mining tools offer an important technological resource in the discovery of novel natural products based either on the detection of bacteriocin structural genes or other bacteriocin-associated genes [166]. A wide variety of bioinformatic tools such as BACTIBASE, antiSMASH, BAGEL, APD3, ANTIMIC, DRAMP, or URMITE have been described [167,168,169,170,171]. However, it is noteworthy that harboring the staphylococcin gene clusters does not necessarily imply peptide production; thus, bacteriocin production should be confirmed by the antagonism assays explained above after finding those genes in the genomes [19].
5.3. Protein Methods
For bacteriocin detection and purification, it is important to verify the optimal conditions of production, and it is recommended to test the resulting eluents to verify their antimicrobial activity. Since bacteriocins form an extremely heterogeneous group of substances, specific purification protocols generally need to be designed. Three major bacteriocin purification methods can be distinguished according to the biochemical structure. (1) Subsequent ammonium sulfate precipitation, ion exchange, hydrophobic interaction, gel filtration, and reversed-phase high-pressure liquid chromatography [172], (2) a protocol based on simple three-step phases starting with ammonium sulfate precipitation, continuing with chloroform/methanol extraction/precipitation, and finishing with reversed-phase high-pressure liquid chromatography, as the sole chromatographic step involved [173], and (3) bacteriocin isolation through a unique unit operation. This last protocol can distinguish between the expanded bed adsorption method [174] and the use of organic solvents such as butanol [51].
After purification, MALDI-TOF mass spectrometry can be used for quick bacteriocin detection, and chromatograms should be examined for the identification of a known bacteriocin. Moreover, the presence of multiple peaks may indicate the presence of more than one peptide [157]. Thus, a combination of reverse-phase high-performance liquid chromatography (HPLC) and MALDI-TOF mass spectrometry can be used to determine if a purified substance obtained from the pooled active fractions contains a single, active bacteriocin or if multiple peptides are present [157].
In conjunction with peptide purification, genomic analysis for the identification of bacteriocin gene clusters is required to determine the novelty of the recovered antimicrobial peptide, and for the identification of new bacteriocins, ultra-HPLC coupled with mass spectrometry is recommended.
As a help for researchers, we present in this review a complete guide for staphylococcin identification. Table 3 shows a total of 27 structural bacteriocin nucleotidic and amino acid sequences registered on the NCBI databases until January 2023 and summarizes their associated genes, their accession GenBank number and GenePept sequences, their gene position, gene size (bp), and bacteriocin masses (Da). This information is of great use for staphylococcin detection both with PCR and whole genome analysis but also for their verification with mass spectrometry analysis.
Table 3.
Description of the staphylococcal bacteriocin sequences used in this study a.
5.4. Universal Nucleotide and Amino Acid-Based Staphylococcin Phylogenetics
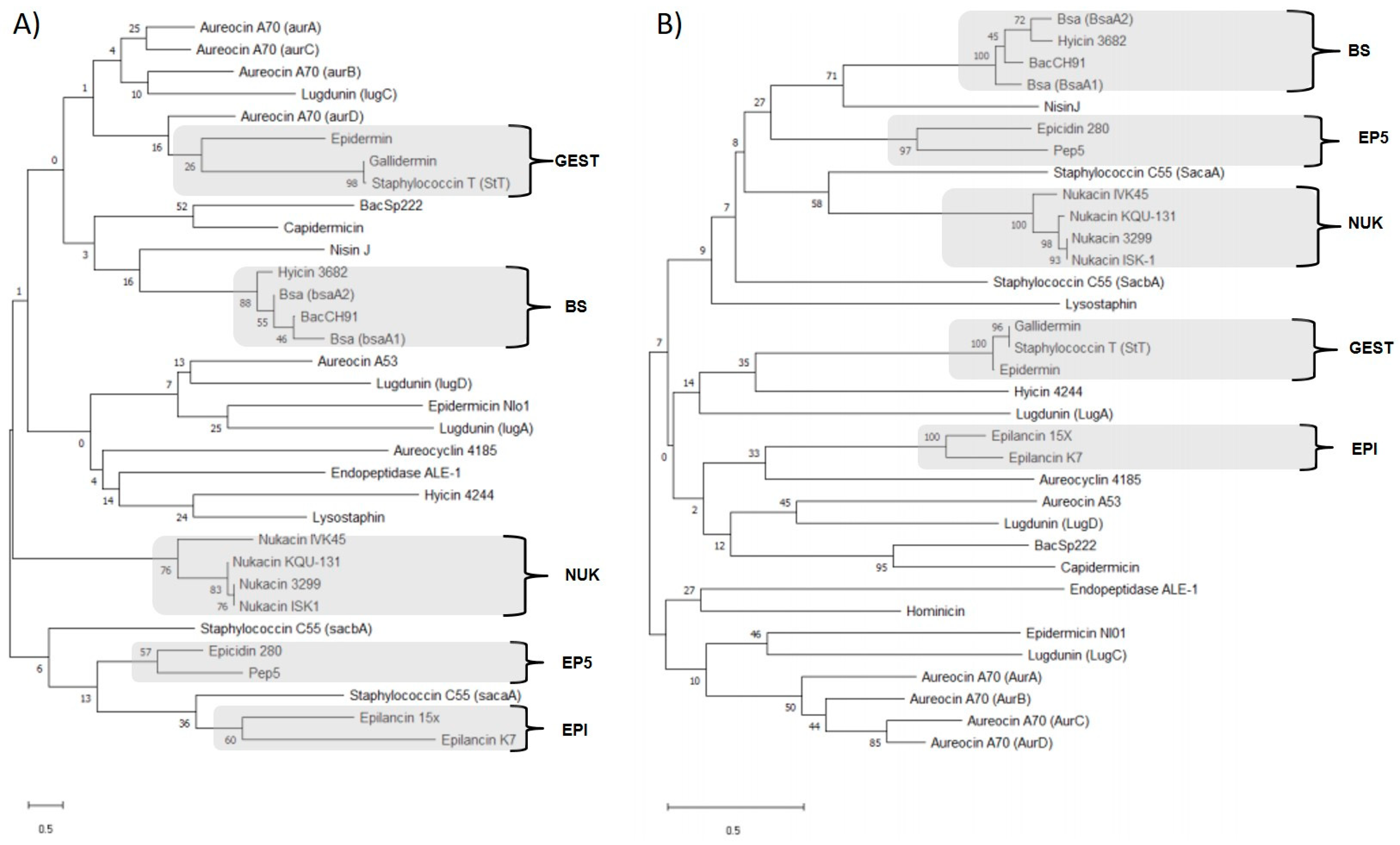
Here, we present a novel tool for bacteriocin detection in order to help researchers in their search and characterization. All structural genes and coding amino acids of well-described staphylococcins were selected (Table 3) (consult entry databases), and a phylogenetic analysis was conducted in MEGA X [175] based on the maximum likelihood homology of the sequences included (Figure 1). Thus, 34 amino acids and 33 gene sequences were used. The relationships were inferred using the neighbor-joining method [176]. The percentage of replicate trees in which the associated taxa clustered together in the bootstrap test (1000 replicates) is shown next to the branches [177]. The tree is drawn to scale 0.5, with branch lengths in the same units as those of the evolutionary distances used to infer the phylogenetic tree. The evolutionary distances were computed using the Poisson correction method [178]. All ambiguous positions were removed for each sequence pair (pairwise deletion option). Those genes or protein sequences with more than 50 substitutions per site were considered unrelated bacteriocins.
Figure 1.
Bacteriocin similarities and staphylococcin families determined by the phylogenetic analysis carried out with the program MegaX: (A) Nucleotide-based phylogenetic tree and (B) Amino acid-based phylogenetic tree. In grey are marked the proposed bacteriocin families.
Thus, phylogenetic analysis both at genetic and protein levels revealed six bacteriocin groups that we refer to as families (Figure 1): BS, including the bacteriocins Bsa, Hyicin 3682 and BacCH91; EP5, formed by Epidicin 280/Homicorcin and Pep5; NUK, which comprises all the nukacins (Nukacin IVK45, Nukacin KQU-131, Nukacin 3299, and Nukacin ISK-1); GEST, including Gallidermin, Staphylococcin T (StT), and Epidermin; the bacteriocin family named EPI, formed by Epilancin 15X and Epilancin K7, and finally, the family CAPSP, including Capidermicin and BacSp222 bacteriocins. The gene cluster encoding the Aureocin A70 (aurA, B, C, D) was not considered as a family because it only codifies for a unique bacteriocin and showed high similarity only comparing the amino acid sequence.
Notably, our arrangement corresponds to a majority of those recently reported [19] but provides more details of the similarities of staphylococcins included in each of the 6 classes proposed by this work. Concretely, within Class I Lantibiotics, our families revealed higher similarities between nukacins (NUK family), Gallidermin, Staphylococcin T (StT), and Epidermin (GEST family) and Bsa, Hyicin 3682 and BacCH91 bacteriocins, considered as BS family. As for Class II, we proposed the family CAPSP (conformed by Capidermicin and BacSp222) due to their higher similarities in nucleotide and amino acid sequence. These bacteriocin families have been used in a previous work of our group for designing PCR primers in order to detect possible bacteriocin genes [21].
6. Applications of Bacteriocin-Producing Staphylococcus Isolates or Their Staphylococcins
Based on the rise of antibiotic-resistant bacteria, a complementary approach in searching for novel drug formulations is demanded. In this respect, purified or partially purified bacteriocins hold great promise and may ultimately be employed as pharmabiotics and/or novel alternatives to existing antibiotics [179]. Moreover, the activity of conventional antimicrobials can be enhanced when combined with novel and often naturally derived antimicrobials [17,180]. It is to note the antimicrobial properties of some staphylococcins alone or in combination with other antimicrobials with high interest to be used in the clinical field, both veterinary and human medicine [7,19,180].
There are few studies concerning the use of staphylococcins carried out in vivo, having a need for in vitro validation before their use in clinical trials both in animal models and in humans. In this respect, the pharmacokinetic parameters of the host [181], the potential bacteriocin-induced toxicity [182], and the route of administration must be considered.
Several studies have tested some staphylococcins in animals. Murine models have been used to analyze the possible role of Staphylococcin 1580 for inhibition of caries [183], Lysostaphin for treating MRSA wounds, pneumonia, and/or systemic infections [184,185,186], or as an alternative for mastitis produced by S. aureus [187] and MP1 for skin infections produced by MRSA [188]. Epidermicin NI01 has been tested in the Galleria mellonella larvae model [189] and for eradicating nasal colonization of MRSA in rats [190] with very promising results. Human studies have also been performed, and the bacteriocin-producing S. hominis ShA9 has been reported as a good alternative to control S. aureus during skin dysbiosis and other diseases such as atopic dermatitis [34,191].
Skin infections, especially skin and soft tissue infections (SSTIs) caused by S. aureus, are among the most common infections in the world and have been one of the most studied. In the same way, it has been reported that S. aureus nasal carriers suffer from infective processes or present a low richness of species in their nasal microbiota, which can precede disease. Moreover, MRSA and specific genetic lineages of S. aureus (MRSA-CC398) present emerging antibiotic resistance determinants of special interest. Therefore, being able to control the high prevalence of this multidrug-resistant microorganism in the skin and nasal microbiota of pigs and in-contact humans is a public health challenge.
One new and emerging potential application of staphylococcins or bacteriocin-producing staphylococci is their interesting role in human microbiota modulation [192]. One applied example consists of the balance of skin microbiome in atopic dermatitis, made by CoNS strains to compete or limit S. aureus growth, including MRSA [34]. In this respect, several bacteriocin-producing CoNS isolates of skin and mucous tissues with interesting antimicrobial activities commonly against potentially pathogenic Gram-positive and, in a few cases, also in Gram-negative microorganisms, have been reported [49,51,193]. Due to the great potential of bacteriocins, especially those produced by commensal isolates, the identification and characterization of novel antimicrobial peptides should be a clear goal [34,188,191].
On the other hand, bovine mastitis is one of the most persistent and economically significant diseases affecting dairy cattle worldwide. S. aureus and Streptococcus spp. are the most common etiologic agents involved in bovine mastitis [194,195]. In recent years, the emergence of resistance and the increasingly strict regulations on dairy farms regarding the use of these drugs in animal production has forced the development of alternatives, such as bacteriocins, for the control and prevention of this disease [196]. As mentioned before, Lysostaphin has been tested in a murine mastitis model [187]. Recently, ex vivo and in vitro assays have been carried out with Lysostaphin and with other staphylococcins such as Aureocin A53 and Aureocin A70 [19].
Apart from the antimicrobial activity of bacteriocins produced by Staphylococcus described over time, anti-virus, anti-inflammatory, and immunomodulation activities have also been recently reported [133,197,198,199,200,201,202,203,204]. In this respect, one of the most intriguing new fields of investigation is the study of bacteriocins as potential anti-cancer and anti-tubercular agents [205,206,207]. Moreover, recent studies have shown the potential use of staphylococcins or Staphylococcus-producing isolates as bio preservatives in meat to assure the microbial shelf-life of the product [208] or as anti-fungic agents to prevent toxigenic molds [209].
However, it is important not only to discover new bacteriocins and antagonism activities but also to test for toxicity to prove their safe use in a preclinical phase (in vivo antimicrobial and/or toxicity effects) as candidates for therapeutic processes.
To this end, biotechnological techniques such as bioengineering or chemical synthesis of bacteriocins can be important tools to improve the antimicrobial activity of bacteriocins, change their physicochemical properties, or reduce the cost of production.
7. Emerging Concerns Associated with the Use of Staphylococcins
Apart from the antimicrobial properties exhibited by bacteriocins that make them suitable antimicrobial agents, various concerns associated with their applications in human and animal medicine, food production, and industries have emerged. Among the emerging concerns associated with staphylococcin application, here we will give an overview of their safety in host cells as their toxicity, immunogenicity, bioavailability and absorption, exposure and development of resistance, and the legal framework.
Staphylococcins, as well as other bacteriocins, are generally considered safe antimicrobials and therapeutic substances. However, some staphylococcins have been reported to be cytotoxic to mammalian cell lines, usually at high concentrations [7]. To a large extent, bacteriocins’ cytotoxicity to eucaryotic cells depends on the concentration, purity, composition, and type of eucaryotic cell line used [210,211]. Therefore, since the cytotoxicity of bacteriocins is often evaluated using different concentrations and types of eucaryotic cell lines, it is difficult to generalize and/or compare the cytotoxicity levels. For a comparative safety evaluation, it is necessary to have a consensus on the type of assay, the concentration of staphylococcin, the composition, and the type of cell line to be used.
Regarding the safety and immunogenicity of staphylococcins, it has been reported that the use of bioactive molecules with undesirable immune responses could be detrimental to the host [212,213,214]. Therefore, the assessment of bacteriocins’ immunogenicity profile should be considered crucial and necessary, especially when they are intended for use in the food industry or as biotherapeutics in humans or animals.
Another concern associated with the use of staphylococcins in the food industry or as a therapeutic strategy in humans or animals is the potential risk for the development of resistance upon prolonged exposure to the target or spoilage of pathogenic microorganisms. The resistance development to bacteriocins has been reported to be either (1) intrinsically (innate) within specific genera or related strains or (2) acquired, i.e., resistance developed from a previously susceptible strain [215,216]. However, our understanding of the potential for bacteriocin resistance development has been revealed primarily from experiments performed under laboratory conditions [217]. In this respect, the bacteriocins most studied for the development of resistance are nisin, lacticin 3147, and pediocin-like bacteriocins [216], and regarding staphylococccin resistance, lysostaphin is the most studied so far [218].
Finally, there is a lack of a universal consensus on the legal and regulatory aspects of the use of bacteriocins. Although several bacteriocin-producing microorganisms have attained the ‘generally regarded as safe (GRAS)’ status, it is generally necessary to achieve the guidelines for the approval of bacteriocins either as food additives/preservatives, technological or therapeutic agents depending on their intended use and the subsisting laws of the particular country.
8. Conclusions
Bacteriocin-producing staphylococci, especially the commensal CoNS of human and animal microbiota, provide an excellent model to find bacteriocins that could be promising candidates to combat AMR and to compete against pathogens or protect against infections. Moreover, staphylococcins have steadily shown great potential and are being considered for potential applications in clinical, veterinary, food, and biotechnology.
However, characterizing and mining staphylococci for staphylococcins could be demanding. Therefore, this review provides comprehensive and up-to-date approaches for the search, characterization, and evaluation of staphylococcins from staphylococci of different origins. For the first time, we developed a universal nucleotide and amino acid-based phylogeny of all the fully characterized and known staphylococcins. We believe that these resources will undoubtedly help and spur researchers’ interest in exploring staphylococci and advancing the science and application of staphylococcins.
Author Contributions
C.L., C.T., M.Z. and R.F.-F. had the original idea and designed the initial version of the manuscript. R.F.-F. and R.C.R. contributed to the search for updated information about bacteriocins to their tabulation and to the writing of the paper. C.L., L.R.-R. and R.F.-F. contributed to the design, analysis, and classification of the bacteriocins in the different categories. C.L., L.R.-R., M.Z. and C.T. helped in the general review of the manuscript. C.T. and M.Z. contributed to project funding. All authors have read and agreed to the published version of the manuscript.
Funding
This work was supported by MCIN/AEI/10.13039/501100011033 of Spain (project PID2019-106158RB-I00). Rosa Fernández-Fernández has a predoctoral fellowship from the Ministry of Spain (FPU18/05438). Rine Christopher Reuben has a Marie Skłodowska-Curie grant agreement No 101034288 funded under the Iberus Experience programme.
Institutional Review Board Statement
Not applicable.
Informed Consent Statement
Not applicable.
Data Availability Statement
Not applicable.
Conflicts of Interest
The authors declare no conflict of interest.
References
- World Health Organization. WHO Publishes List of Bacteria for Which New Antibiotics Are Urgently Needed. WHO Jt. News Release. 2017. Available online: https://www.who.int/news/item/27-02-2017-who-publishes-list-ofbacteria-for-which-new-antibiotics-are-urgently-needed (accessed on 13 January 2023).
- Antoñanzas, F.; Lozano, C.; Torres, C. Economic Features of Antibiotic Resistance: The Case of Methicillin-Resistant Staphylococcus aureus. Pharmacoeconomics 2015, 33, 285–325. [Google Scholar] [CrossRef]
- Wang, C.-H.; Hsieh, Y.-H.; Powers, Z.M.; Kao, C.-Y. Defeating Antibiotic-Resistant Bacteria: Exploring Alternative Therapies for a Post-Antibiotic Era. Int. J. Mol. Sci. 2020, 21, 1061. [Google Scholar] [CrossRef] [PubMed]
- Anyaegbunam, N.J.; Anekpo, C.C.; Anyaegbunam, Z.K.G.; Doowuese, Y.; Chinaka, C.B.; Odo, O.J.; Sharndama, H.C.; Okeke, O.P.; Mba, I.E. The Resurgence of Phage-Based Therapy in the Era of Increasing Antibiotic Resistance: From Research Progress to Challenges and Prospects. Microbiol. Res. 2022, 264, 127155. [Google Scholar] [CrossRef] [PubMed]
- Mba, I.E.; Nweze, E.I. Application of Nanotechnology in the Treatment of Infectious Diseases: An Overview. In Nanotechnology for Infectious Diseases; Hameed, S., Rehman, S., Eds.; Springer: Singapore, 2022; pp. 25–51. [Google Scholar] [CrossRef]
- Mba, I.E.; Nweze, E.I. Antimicrobial Peptides Therapy: An Emerging Alternative for Treating Drug-Resistant Bacteria. Yale J. Biol. Med. 2022, 95, 445–463. [Google Scholar] [PubMed]
- Soltani, S.; Hammami, R.; Cotter, P.D.; Rebuffat, S.; Said, L.B.; Gaudreau, H.; Bédard, F.; Biron, E.; Drider, D.; Fliss, I. Bacteriocins as a New Generation of Antimicrobials: Toxicity Aspects and Regulations. FEMS Microbiol. Rev. 2021, 45, fuaa039. [Google Scholar] [CrossRef]
- Lynch, D.; O’Connor, P.M.; Cotter, P.D.; Hill, C.; Field, D.; Begley, M. Identification and Characterisation of Capidermicin, a Novel Bacteriocin Produced by Staphylococcus capitis. PLoS ONE 2019, 14, e0223541. [Google Scholar] [CrossRef]
- Riley, M.A.; Wertz, J.E. Bacteriocins: Evolution, Ecology, and Application. Annu. Rev. Microbiol. 2002, 56, 117–137. [Google Scholar] [CrossRef]
- Dobson, A.; Cotter, P.D.; Ross, R.P.; Hill, C. Bacteriocin Production: A Probiotic Trait? Appl. Environ. Microbiol. 2012, 78, 1–6. [Google Scholar] [CrossRef]
- Krismer, B.; Weidenmaier, C.; Zipperer, A.; Peschel, A. The Commensal Lifestyle of Staphylococcus aureus and Its Interactions with the Nasal Microbiota. Nat. Rev. Microbiol. 2017, 15, 675–687. [Google Scholar] [CrossRef]
- Heilbronner, S.; Krismer, B.; Brötz-Oesterhelt, H.; Peschel, A. The Microbiome-Shaping Roles of Bacteriocins. Nat. Rev. Microbiol. 2021, 19, 726–739. [Google Scholar] [CrossRef]
- von Eiff, C.; Peters, G.; Heilmann, C. Pathogenesis of Infections Due to Coagulase negative Staphylococci. Lancet Infect. Dis. 2002, 2, 677–685. [Google Scholar] [CrossRef] [PubMed]
- Schmidt, V.M.; Williams, N.J.; Pinchbeck, G.; Corless, C.E.; Shaw, S.; McEwan, N.; Dawson, S.; Nuttall, T. Antimicrobial Resistance and Characterisation of Staphylococci Isolated from Healthy Labrador Retrievers in the United Kingdom. BMC Vet. Res. 2014, 10, 17. [Google Scholar] [CrossRef] [PubMed]
- Schulz, J.; Friese, A.; Klees, S.; Tenhagen, B.A.; Fetsch, A.; Rösler, U.; Hartung, J. Longitudinal Study of the Contamination of Air and of Soil Surfaces in the Vicinity of Pig Barns by Livestock-Associated Methicillin-Resistant Staphylococcus aureus. Appl. Environ. Microbiol. 2012, 78, 5666–5671. [Google Scholar] [CrossRef] [PubMed]
- Khusro, A.; Aarti, C. Metabolic heterogeneity and techno-functional attributes of fermented foods-associated coagulase-negative staphylococci. Food Microbiol. 2022, 105, 104028. [Google Scholar] [CrossRef]
- Bastos, M.; Ceotto, H.; Coelho, M.; Nascimento, J. Staphylococcal Antimicrobial Peptides: Relevant Properties and Potential Biotechnological Applications. CPB 2009, 10, 38–61. [Google Scholar] [CrossRef]
- Newstead, L.L.; Varjonen, K.; Nuttall, T.; Paterson, G.K. Staphylococcal-Produced Bacteriocins and Antimicrobial Peptides: Their Potential as Alternative Treatments for Staphylococcus aureus Infections. Antibiotics 2020, 9, 40. [Google Scholar] [CrossRef]
- de Freire Bastos, M.D.C.; Miceli de Farias, F.; Carlin Fagundes, P.; Varella Coelho, M.L. Staphylococcins: An Update on Antimicrobial Peptides Produced by Staphylococci and Their Diverse Potential Applications. Appl. Microbiol. Biotechnol. 2020, 104, 10339–10368. [Google Scholar] [CrossRef]
- Fernández-Fernández, R.; Abdullahi, I.N.; González-Azcona, C.; Ulloa, A.; Martínez, A.; García-Vela, S.; Höfle, U.; Zarazaga, M.; Lozano, C.; Torres, C. Detection of antimicrobial producing Staphylococcus from migratory birds: Potential role in nasotracheal microbiota modulation. Front. Microbiol. 2023, 14, 1144975. [Google Scholar] [CrossRef]
- Fernández-Fernández, R.; Lozano, C.; Eguizábal, P.; Ruiz-Ripa, L.; Martínez-Álvarez, S.; Abdullahi, I.N.; Zarazaga, M.; Torres, C. Bacteriocin-like Inhibitory Substances in Staphylococci of Different Origins and Species with Activity against Relevant Pathogens. Front. Microbiol. 2022, 13, 870510. [Google Scholar] [CrossRef]
- Fernández-Fernández, R.; Lozano, C.; Ruiz-Ripa, L.; Robredo, B.; Azcona-Gutiérrez, J.M.; Alonso, C.A.; Aspiroz, C.; Zarazaga, M.; Torres, C. Antimicrobial Resistance and Antimicrobial Activity of Staphylococcus lugdunensis Obtained from Two Spanish Hospitals. Microorganisms 2022, 10, 1480. [Google Scholar] [CrossRef]
- Becker, K.; Heilmann, C.; Peters, G. Coagulase-Negative Staphylococci. Clin. Microbiol. Rev. 2014, 27, 870–926. [Google Scholar] [CrossRef] [PubMed]
- Kluytmans, J.A.J.W. Methicillin-Resistant Staphylococcus aureus in Food Products: Cause for Concern or Case for Complacency? Clin. Microbiol. Infect. 2010, 16, 11–15. [Google Scholar] [CrossRef]
- Gómez-Sanz, E.; Torres, C.; Ceballos, S.; Lozano, C.; Zarazaga, M. Clonal Dynamics of Nasal Staphylococcus aureus and Staphylococcus pseudintermedius in Dog-Owning Household Members. Detection of MSSA ST398. PLoS ONE 2013, 8, e69337. [Google Scholar] [CrossRef]
- Pantosti, A. Methicillin-Resistant Staphylococcus aureus Associated with Animals and Its Relevance to Human Health. Front. Microbio. 2012, 3, 127. [Google Scholar] [CrossRef] [PubMed]
- Bannoehr, J.; Guardabassi, L. Staphylococcus pseudintermedius in the Dog: Taxonomy, Diagnostics, Ecology, Epidemiology and Pathogenicity: Staphylococcus Pseudintermedius in Dogs. Vet. Dermatol. 2012, 23, 253-e52. [Google Scholar] [CrossRef]
- Edslev, S.M.; Olesen, C.M.; Nørreslet, L.B.; Ingham, A.C.; Iversen, S.; Lilje, B.; Clausen, M.-L.; Jensen, J.S.; Stegger, M.; Agner, T.; et al. Staphylococcal Communities on Skin Are Associated with Atopic Dermatitis and Disease Severity. Microorganisms 2021, 9, 432. [Google Scholar] [CrossRef] [PubMed]
- von Eiff, C.; Becker, K.; Machka, K.; Stammer, H.; Peters, G. Nasal Carriage as a Source of Staphylococcus aureus Bacteremia. N. Engl. J. Med. 2001, 344, 11–16. [Google Scholar] [CrossRef]
- Laux, C.; Peschel, A.; Krismer, B. Staphylococcus aureus Colonization of the Human Nose and Interaction with Other Microbiome Members. Microbiol. Spectr. 2019, 7, 7.2.34. [Google Scholar] [CrossRef]
- Abdullahi, I.N.; Fernández-Fernández, R.; Juárez-Fernández, G.; Martínez-Álvarez, S.; Eguizábal, P.; Zarazaga, M.; Lozano, C.; Torres, C. Wild Animals Are Reservoirs and Sentinels of Staphylococcus aureus and MRSA Clones: A Problem with “One Health” Concern. Antibiotics 2021, 10, 1556. [Google Scholar] [CrossRef]
- O’Sullivan, J.N.; Rea, M.C.; O’Connor, P.M.; Hill, C.; Ross, R.P. Human Skin Microbiota Is a Rich Source of Bacteriocin-Producing Staphylococci That Kill Human Pathogens. FEMS Microbiol. Ecol. 2019, 95, fiy241. [Google Scholar] [CrossRef]
- Hardy, B.L.; Bansal, G.; Hewlett, K.H.; Arora, A.; Schaffer, S.D.; Kamau, E.; Bennett, J.W.; Merrell, D.S. Antimicrobial Activity of Clinically Isolated Bacterial Species against Staphylococcus aureus. Front. Microbiol. 2020, 10, 2977. [Google Scholar] [CrossRef] [PubMed]
- Nakatsuji, T.; Chen, T.H.; Narala, S.; Chun, K.A.; Two, A.M.; Yun, T.; Shafiq, F.; Kotol, P.F.; Bouslimani, A.; Melnik, A.V.; et al. Antimicrobials from Human Skin Commensal Bacteria Protect against Staphylococcus aureus and Are Deficient in Atopic Dermatitis. Sci. Transl. Med. 2017, 9, eaah4680. [Google Scholar] [CrossRef] [PubMed]
- Navaratna, M.A.D.B.; Sahl, H.-G.; Tagg, J.R. Identification of Genes Encoding Two-Component Lantibiotic Production in Staphylococcus aureus C55 and Other Phage Group II S. aureus Strains and Demonstration of an Association with the Exfoliative Toxin B Gene. Infect. Immun. 1999, 67, 4268–4271. [Google Scholar] [CrossRef] [PubMed]
- Morriss, D.M.; Lawson, J.W.; Rogolsky, M. Effect of a Staphylococcin on Neisseria gonorrhoeae. Antimicrob. Agents Chemother. 1978, 14, 218–223. [Google Scholar] [CrossRef] [PubMed]
- Daly, K.M.; Upton, M.; Sandiford, S.K.; Draper, L.A.; Wescombe, P.A.; Jack, R.W.; O’Connor, P.M.; Rossney, A.; Götz, F.; Hill, C.; et al. Production of the Bsa Lantibiotic by Community-Acquired Staphylococcus aureus Strains. J. Bacteriol. 2010, 192, 1131–1142. [Google Scholar] [CrossRef] [PubMed]
- Baba, T.; Takeuchi, F.; Kuroda, M.; Yuzawa, H.; Aoki, K.; Oguchi, A.; Nagai, Y.; Iwama, N.; Asano, K.; Naimi, T.; et al. Genome and Virulence Determinants of High Virulence Community-Acquired MRSA. Lancet 2002, 359, 1819–1827. [Google Scholar] [CrossRef]
- Sugai, M.; Fujiwara, T.; Akiyama, T.; Ohara, M.; Komatsuzawa, H.; Inoue, S.; Suginaka, H. Purification and Molecular Characterization of Glycylglycine Endopeptidase Produced by Staphylococcus capitis EPK1. J. Bacteriol. 1997, 179, 1193–1202. [Google Scholar] [CrossRef]
- O’Sullivan, J.N.; O’Connor, P.M.; Rea, M.C.; O’Sullivan, O.; Walsh, C.J.; Healy, B.; Mathur, H.; Field, D.; Hill, C.; Ross, R.P. Nisin J, a Novel Natural Nisin Variant, Is Produced by Staphylococcus capitis Sourced from the Human Skin Microbiota. J. Bacteriol. 2020, 202, e00639-19. [Google Scholar] [CrossRef]
- Janek, D.; Zipperer, A.; Kulik, A.; Krismer, B.; Peschel, A. High Frequency and Diversity of Antimicrobial Activities Produced by Nasal Staphylococcus Strains against Bacterial Competitors. PLoS Pathog. 2016, 12, e1005812. [Google Scholar] [CrossRef]
- Weil, H.-P.; Beck-Sickinger, A.G.; Metzger, J.; Stevanovic, S.; Jung, G.; Josten, M.; Sahl, H.-G. Biosynthesis of the Lantibiotic Pep5. Isolation and Characterization of a Prepeptide Containing Dehydroamino Acids. Eur. J. Biochem. 1990, 194, 217–223. [Google Scholar] [CrossRef]
- Meyer, C.; Bierbaum, G.; Heidrich, C.; Reis, M.; Suling, J.; Iglesias-Wind, M.I.; Kempter, C.; Molitor, E.; Sahl, H.-G. Nucleotide Sequence of the Lantibiotic Pep5 Biosynthetic Gene Cluster and Functional Analysis of PepP and PepC. Evidence for a Role of PepC in Thioether Formation. Eur. J. Biochem. 1995, 232, 478–489. [Google Scholar] [CrossRef] [PubMed]
- Kaletta, C.; Entian, K.-D.; Kellner, R.; Jung, G.; Reis, M.; Sahl, H.-G. Pep5, a New Lantibiotic: Structural Gene Isolation and Prepeptide Sequence. Arch. Microbiol. 1989, 152, 16–19. [Google Scholar] [CrossRef] [PubMed]
- Sandiford, S.; Upton, M. Identification, Characterization, and Recombinant Expression of Epidermicin NI01, a Novel Unmodified Bacteriocin Produced by Staphylococcus epidermidis That Displays Potent Activity against Staphylococci. Antimicrob. Agents Chemother. 2012, 56, 1539–1547. [Google Scholar] [CrossRef] [PubMed]
- Velásquez, J.E.; Zhang, X.; van der Donk, W.A. Biosynthesis of the Antimicrobial Peptide Epilancin 15X and Its N-Terminal Lactate. Chem. Biol. 2011, 18, 857–867. [Google Scholar] [CrossRef]
- Ekkelenkamp, M.B.; Hanssen, M.; Danny Hsu, S.-T.; de Jong, A.; Milatovic, D.; Verhoef, J.; van Nuland, N.A.J. Isolation and Structural Characterization of Epilancin 15X, a Novel Lantibiotic from a Clinical Strain of Staphylococcus epidermidis. FEBS Lett. 2005, 579, 1917–1922. [Google Scholar] [CrossRef]
- Furmanek, B.; Kaczorowski, T.; Bugalski, R.; Bielawski, K.; Bogdanowicz, J.; Podhajska, A.A. Identification, Characterization and Purification of the Lantibiotic Staphylococcin T, a Natural Gallidermin Variant. J. Appl. Microbiol. 1999, 87, 856–866. [Google Scholar] [CrossRef]
- Kim, P.I.; Sohng, J.K.; Sung, C.; Joo, H.-S.; Kim, E.-M.; Yamaguchi, T.; Park, D.; Kim, B.-G. Characterization and Structure Identification of an Antimicrobial Peptide, Hominicin, Produced by Staphylococcus hominis MBBL 2–9. Biochem. Biophys. Res. Commun. 2010, 399, 133–138. [Google Scholar] [CrossRef]
- Sung, C.; Kim, B.-G.; Kim, S.; Joo, H.-S.; Kim, P.I. Probiotic Potential of Staphylococcus hominis MBBL 2–9 as Anti-Staphylococcus aureus Agent Isolated from the Vaginal Microbiota of a Healthy Woman. J. Appl. Microbiol. 2010, 108, 908–916. [Google Scholar] [CrossRef]
- Zipperer, A.; Konnerth, M.C.; Laux, C.; Berscheid, A.; Janek, D.; Weidenmaier, C.; Burian, M.; Schilling, N.A.; Slavetinsky, C.; Marschal, M.; et al. Human Commensals Producing a Novel Antibiotic Impair Pathogen Colonization. Nature 2016, 535, 511–516. [Google Scholar] [CrossRef]
- Schnell, N.; Entian, K.-D.; Schneider, U.; Götz, F.; Zähner, H.; Kellner, R.; Jung, G. Prepeptide Sequence of Epidermin, a Ribosomally Synthesized Antibiotic with Four Sulphide-Rings. Nature 1988, 333, 276–278. [Google Scholar] [CrossRef]
- Schnell, N.; Engelke, G.; Augustin, J.; Rosenstein, R.; Ungermann, V.; Gotz, F.; Entian, K.-D. Analysis of Genes Involved in the Biosynthesis of Lantibiotic Epidermin. Eur. J. Biochem. 1992, 204, 57–68. [Google Scholar] [CrossRef] [PubMed]
- Peschel, A.; Augustin, J.; Kupke, T.; Stevanovic, S.; Götz, F. Regulation of Epidermin Biosynthetic Genes by EpiQ. Mol. Microbiol. 1993, 9, 31–39. [Google Scholar] [CrossRef] [PubMed]
- Augustin, J.; Rosenstein, R.; Wieland, B.; Schneider, U.; Schnell, N.; Engelke, G.; Entian, K.-D.; Gotz, F. Genetic Analysis of Epidermin Biosynthetic Genes and Epidermin-Negative Mutants of Staphylococcus epidermidis. Eur. J. Biochem. 1992, 204, 1149–1154. [Google Scholar] [CrossRef] [PubMed]
- Allgaier, H.; Jung, G.; Werner, R.G.; Schneider, U.; Zahner, H. Epidermin: Sequencing of a Heterodet Tetracyclic 21-Peptide Amide Antibiotic. Eur. J. Biochem. 1986, 160, 9–22. [Google Scholar] [CrossRef] [PubMed]
- Heidrich, C.; Pag, U.; Josten, M.; Metzger, J.; Jack, R.W.; Bierbaum, G.; Jung, G.; Sahl, H.-G. Isolation, Characterization, and Heterologous Expression of the Novel Lantibiotic Epicidin 280 and Analysis of Its Biosynthetic Gene Cluster. Appl. Environ. Microbiol. 1998, 64, 3140–3146. [Google Scholar] [CrossRef]
- Crupper, S.S.; Gies, A.J.; Iandolo, J.J. Purification and Characterization of Staphylococcin BacR1, a Broad-Spectrum Bacteriocin. Appl. Environ. Microbiol. 1997, 63, 4185–4190. [Google Scholar] [CrossRef]
- Nakamura, T.; Yamazaki, N.; Taniguchi, H.; Fujimura, S. Production, Purification, and Properties of a Bacteriocin from Staphylococcus aureus Isolated from Saliva. Infect. Immun. 1983, 39, 609–614. [Google Scholar] [CrossRef]
- Scott, J.C.; Sahl, H.-G.; Carne, A.; Tagg, J.R. Lantibiotic-Mediated Anti-Lactobacillus Activity of a Vaginal Staphylococcus aureus Isolate. FEMS Microbiol. Lett. 1992, 93, 97–102. [Google Scholar] [CrossRef]
- Iqbal, A.; Ahmed, S.; Ali, S.A.; Rasool, S.A. Isolation and Partial Characterization of Bac201: A Plasmid-Associated Bacteriocin-like Inhibitory Substance From Staphylococcus aureus AB201. J. Basic Microbiol. 1999, 39, 325–336. [Google Scholar] [CrossRef]
- Saeed, S.; Ahmad, S.; Rasool, S.A. Antimicrobial Spectrum, Production and Mode of Action of Staphylococcin 188 Produced by Staphylococcus aureus 188. Pak. J. Pharm. Sci. 2004, 17, 1–8. [Google Scholar]
- Kader, O.A.; Sahl, H.-G.; Brandis, H. Isolation and Mode of Action of a Staphylococcin-like Substance Active against Gram-Positive and Gram-Negative Bacteria. Microbiology 1984, 130, 2291–2300. [Google Scholar] [CrossRef] [PubMed]
- Kumar, R.; Jangir, P.K.; Das, J.; Taneja, B.; Sharma, R. Genome Analysis of Staphylococcus capitis TE8 Reveals Repertoire of Antimicrobial Peptides and Adaptation Strategies for Growth on Human Skin. Sci. Rep. 2017, 7, 10447. [Google Scholar] [CrossRef] [PubMed]
- Héchard, Y.; Ferraz, S.; Bruneteau, E.; Steinert, M.; Berjeaud, J.-M. Isolation and Characterization of a Staphylococcus warneri Strain Producing an Anti-Legionella Peptide. FEMS Microbiol. Lett. 2005, 252, 19–23. [Google Scholar] [CrossRef] [PubMed]
- Jetten, A.M.; Vogels, G.D.; de Windt, F. Production and Purification of a Staphylococcus epidermidis Bacteriocin. J. Bacteriol. 1972, 112, 235–242. [Google Scholar] [CrossRef] [PubMed]
- Crupper, S.S.; Iandolo, J.J. Purification and Partial Characterization of a Novel Antibacterial Agent (Bac1829) Produced by Staphylococcus aureus KSI1829. Appl. Environ. Microbiol. 1996, 62, 3171–3175. [Google Scholar] [CrossRef]
- Thumm, G.; Gotz, F. Studies on Prolysostaphin Processing and Characterization of the Lysostaphin Immunity Factor (Lif) of Staphylococcus simulans biovar staphylolyticus. Mol. Microbiol. 1997, 23, 1251–1255. [Google Scholar] [CrossRef]
- Recsei, P.A.; Gruss, A.D.; Novick, R.P. Cloning, Sequence, and Expression of the Lysostaphin Gene from Staphylococcus simulans. Proc. Natl. Acad. Sci. USA 1987, 84, 1127–1131. [Google Scholar] [CrossRef]
- Kamp, M.; Hooven, H.W.; Konings, R.N.H.; Bierbaum, G.; Sahl, H.-G.; Kuipers, O.P.; Siezen, R.J.; Vos, W.M.; Hilbers, C.W.; Ven, F.J.M. Elucidation of the Primary Structure of the Lantibiotic Epilancin K7 from Staphylococcus epidermidis K7. Cloning and Characterisation of the Epilancin-K7-Encoding Gene and NMR Analysis of Mature Epilancin K7. Eur. J. Biochem. 1995, 230, 587–600. [Google Scholar] [CrossRef]
- Netz, D.J.A.; Sahl, H.-G.; Marcolino, R.; dos Santos Nascimento, J.; de Oliveira, S.S.; Soares, M.B.; do Carmo de Freire Bastos, M. Molecular Characterisation of Aureocin A70, a Multi-Peptide Bacteriocin Isolated from Staphylococcus aureus. Edited by M. Yaniv. J. Mol. Biol. 2001, 311, 939–949. [Google Scholar] [CrossRef]
- Varella Coelho, M.L.; Ceotto, H.; Madureira, D.J.; Nes, I.F.; de Freire Bastos, M.D.C. Mobilization Functions of the Bacteriocinogenic Plasmid PRJ6 of Staphylococcus aureus. J. Microbiol. 2009, 47, 327–336. [Google Scholar] [CrossRef]
- Marques-Bastos, S.L.; Varella Coelho, M.L.; Ceotto-Vigoder, H.; Carlin Fagundes, P.; Silva Almeida, G.; Brede, D.A.; Nes, I.F.; Vasconcelos de Paiva Brito, M.A.; de Freire Bastos, M.D.C. Molecular Characterization of Aureocin 4181: A Natural N-Formylated Aureocin A70 Variant with a Broad Spectrum of Activity. Braz. J. Microbiol. 2020, 51, 1527–1538. [Google Scholar] [CrossRef] [PubMed]
- Netz, D.J.A.; Pohl, R.; Beck-Sickinger, A.G.; Selmer, T.; Pierik, A.J.; de Freire Bastos, M.D.C.; Sahl, H.-G. Biochemical Characterisation and Genetic Analysis of Aureocin A53, a New, Atypical Bacteriocin from Staphylococcus aureus. J. Mol. Biol. 2002, 319, 745–756. [Google Scholar] [CrossRef] [PubMed]
- de Oliveira, S.S.; Póvoa, D.C.; dos Santos Nascimento, J.; Do SV Pereira, M.; De Siqueira, J.P., Jr.; de Freire Bastos, M.D.C. Antimicrobial Substances Produced by Staphylococcus aureus Strains Isolated from Cattle in Brazil. Lett. Appl. Microbiol. 1998, 27, 229–234. [Google Scholar] [CrossRef] [PubMed]
- Nascimento, J.S.; Ceotto, H.; Nascimento, S.B.; Giambiagi-deMarval, M.; Santos, K.R.N.; Bastos, M.C.F. Bacteriocins as Alternative Agents for Control of Multiresistant Staphylococcal Strains. Lett. Appl. Microbiol. 2006, 42, 215–221. [Google Scholar] [CrossRef] [PubMed]
- Gagliano, V.J.; Hinsdill, R.D. Characterization of a Staphylococcus aureusaureus Bacteriocin. J. Bacteriol. 1970, 104, 117–125. [Google Scholar] [CrossRef]
- Hale, E.M.; Hinsdill, R.D. Characterization of a Bacteriocin from Staphylococcus aureus Strain 462. Antimicrob. Agents Chemother. 1973, 4, 634–640. [Google Scholar] [CrossRef]
- Wladyka, B.; Wielebska, K.; Wloka, M.; Bochenska, O.; Dubin, G.; Dubin, A.; Mak, P. Isolation, Biochemical Characterization, and Cloning of a Bacteriocin from the Poultry-Associated Staphylococcus aureus Strain CH-91. Appl. Microbiol. Biotechnol. 2013, 97, 7229–7239. [Google Scholar] [CrossRef]
- Potter, A.; Ceotto, H.; Coelho, M.L.V.; Guimarães, A.J.; de Freire Bastos, M.D.C. The Gene Cluster of Aureocyclicin 4185: The First Cyclic Bacteriocin of Staphylococcus aureus. Microbiology 2014, 160, 917–928. [Google Scholar] [CrossRef]
- Carlin Fagundes, P.; Nascimento de Sousa Santos, I.; Silva Francisco, M.; Mattos Albano, R.; de Freire Bastos, M.D.C. Genetic and Biochemical Characterization of Hyicin 3682, the First Bacteriocin Reported for Staphylococcus hyicus. Microbiol. Res. 2017, 198, 36–46. [Google Scholar] [CrossRef]
- de Souza Duarte, A.F.; Ceotto-Vigoder, H.; Barrias, E.S.; Souto-Padrón, T.C.B.S.; Nes, I.F.; de Freire Bastos, M.D.C. Hyicin 4244, the First Sactibiotic Described in Staphylococci, Exhibits an Anti-Staphylococcal Biofilm Activity. Int. J. Antimicrob. Agents 2018, 51, 349–356. [Google Scholar] [CrossRef]
- Wladyka, B.; Piejko, M.; Bzowska, M.; Pieta, P.; Krzysik, M.; Mazurek, Ł.; Guevara-Lora, I.; Bukowski, M.; Sabat, A.J.; Friedrich, A.W.; et al. A Peptide Factor Secreted by Staphylococcus pseudintermedius Exhibits Properties of Both Bacteriocins and Virulence Factors. Sci. Rep. 2015, 5, 14569. [Google Scholar] [CrossRef] [PubMed]
- Braem, G.; Stijlemans, B.; Van Haken, W.; De Vliegher, S.; De Vuyst, L.; Leroy, F. Antibacterial Activities of Coagulase-Negative Staphylococci from Bovine Teat Apex Skin and Their Inhibitory Effect on Mastitis-Related Pathogens. J. Appl. Microbiol. 2014, 116, 1084–1093. [Google Scholar] [CrossRef] [PubMed]
- Carnio, M.C.; Höltzel, A.; Rudolf, M.; Henle, T.; Jung, G.; Scherer, S. The macrocyclic peptide antibiotic micrococcin P(1) is secreted by the food-borne bacterium Staphylococcus equorum WS 2733 and inhibits Listeria monocytogenes on soft cheese. Appl. Environ. Microbiol. 2000, 66, 2378–2384. [Google Scholar] [CrossRef] [PubMed]
- Peschel, A.; Schnell, N.; Hille, M.; Entian, K.-D.; Götz, F. Secretion of the Lantibiotics Epidermin and Gallidermin: Sequence Analysis of the Genes GdmT and GdmH, Their Influence on Epidermin Production and Their Regulation by EpiQ. Mol. Gen. Genet. 1997, 254, 312–318. [Google Scholar] [CrossRef]
- Schnell, N.; Entian, K.-D.; Götz, F.; Hörner, T.; Kellner, R.; Jung, G. Structural Gene Isolation and Prepeptide Sequence of Gallidermin, a New Lanthionine Containing Antibiotic. FEMS Microbiol. Lett. 1989, 58, 263–267. [Google Scholar] [CrossRef][Green Version]
- Bengtsson, T.; Lönn, J.; Khalaf, H.; Palm, E. The Lantibiotic Gallidermin Acts Bactericidal against Staphylococcus Epidermidis and Staphylococcus aureus and Antagonizes the Bacteria-induced Proinflammatory Responses in Dermal Fibroblasts. MicrobiologyOpen 2018, 7, e00606. [Google Scholar] [CrossRef]
- Freund, S.; Jung, G.; Gutbrod, O.; Foikers, G.; Gibbons, W.A.; Allgaier, H.; Werner, R. The Solution Structure of the Lantibiotic Gallidermin. Biopolymers 1991, 31, 803–811. [Google Scholar] [CrossRef]
- Kellner, R.; Jung, G.; Horner, T.; Zahner, H.; Schnell, N.; Entian, K.-D.; Gotz, F. Gallidermin: A New Lanthionine-Containing Polypeptide Antibiotic. Eur. J. Biochem. 1988, 177, 53–59. [Google Scholar] [CrossRef]
- Wilaipun, P.; Zendo, T.; Okuda, K.; Nakayama, J.; Sonomoto, K. Identification of the Nukacin KQU-131, a New Type-A(II) Lantibiotic Produced by Staphylococcus hominis KQU-131 Isolated from Thai Fermented Fish Product (Pla-Ra). Biosci. Biotechnol. Biochem. 2008, 72, 2232–2235. [Google Scholar] [CrossRef]
- Aftab Uddin, M.; Akter, S.; Ferdous, M.; Haidar, B.; Amin, A.; Shofiul Islam Molla, A.H.M.; Khan, H.; Islam, M.R. A Plant Endophyte Staphylococcus hominis Strain MBL_AB63 Produces a Novel Lantibiotic, Homicorcin and a Position One Variant. Sci. Rep. 2021, 11, 11211. [Google Scholar] [CrossRef]
- Ceotto, H.; Holo, H.; da Costa, K.F.S.; dos Santos Nascimento, J.; Salehian, Z.; Nes, I.F.; de Freire Bastos, M.D.C. Nukacin 3299, a Lantibiotic Produced by Staphylococcus simulans 3299 Identical to Nukacin ISK-1. Vet. Microbiol. 2010, 146, 124–131. [Google Scholar] [CrossRef] [PubMed]
- Minamikawa, M.; Kawai, Y.; Inoue, N.; Yamazaki, K. Purification and Characterization of Warnericin RB4, Anti-Alicyclobacillus Bacteriocin, Produced by Staphylococcus warneri RB4. Curr. Microbiol. 2005, 51, 22–26. [Google Scholar] [CrossRef] [PubMed]
- Sashihara, T.; Kimura, H.; Higuchi, T.; Adachi, A.; Matsusaki, H.; Sonomoto, K.; Ishizaki, A. A Novel Lantibiotic, Nukacin ISK-1, of Staphylococcus warneri ISK-1: Cloning of the Structural Gene and Identification of the Structure. Biosci. Biotechnol. Biochem. 2000, 64, 2420–2428. [Google Scholar] [CrossRef] [PubMed]
- Roy, U.; Islam, M.R.; Nagao, J.; Iida, H.; Mahin, A.-A.; Li, M.; Zendo, T.; Nakayama, J.; Sonomoto, K. Bactericidal Activity of Nukacin ISK-1: An Alternative Mode of Action. Biosci. Biotechnol. Biochem. 2014, 78, 1270–1273. [Google Scholar] [CrossRef]
- Kimura, H.; Matsusaki, H.; Sashihara, T.; Sonomoto, K.; Ishizaki, A. Purification and Partial Identification of Bacteriocin ISK-1, a New Lantibiotic Produced by Pediococcus sp. ISK-1. Biosci. Biotechnol. Biochem. 1998, 62, 2341–2345. [Google Scholar] [CrossRef]
- Aso, Y.; Sashihara, T.; Nagao, J.; Kanemasa, Y.; Koga, H.; Hashimoto, T.; Higuchi, T.; Adachi, A.; Nomiyama, H.; Ishizaki, A.; et al. Characterization of a Gene Cluster of Staphylococcus warneri ISK-1 Encoding the Biosynthesis of and Immunity to the Lantibiotic, Nukacin ISK-1. Biosci. Biotechnol. Biochem. 2004, 68, 1663–1671. [Google Scholar] [CrossRef]
- Aso, Y.; Koga, H.; Sashihara, T.; Nagao, J.; Kanemasa, Y.; Nakayama, J.; Sonomoto, K. Description of Complete DNA Sequence of Two Plasmids from the Nukacin ISK-1 Producer, Staphylococcus warneri ISK-1. Plasmid 2005, 53, 164–178. [Google Scholar] [CrossRef]
- Petinaki, E.; Spiliopoulou, I. Methicillin-Resistant Staphylococcus aureus among Companion and Food-Chain Animals: Impact of Human Contacts. Clin. Microbiol. Infect. 2012, 18, 626–634. [Google Scholar] [CrossRef]
- van Cleef, B.A.; Verkade, E.J.M.; Wulf, M.W.; Buiting, A.G.; Voss, A.; Huijsdens, X.W.; van Pelt, W.; Mulders, M.N.; Kluytmans, J.A. Prevalence of Livestock-Associated MRSA in Communities with High Pig-Densities in The Netherlands. PLoS ONE 2010, 5, e9385. [Google Scholar] [CrossRef]
- Ceballos, S.; Aspiroz, C.; Ruiz-Ripa, L.; Reynaga, E.; Azcona-Gutiérrez, J.M.; Rezusta, A.; Seral, C.; Antoñanzas, F.; Torres, L.; López, C.; et al. Epidemiology of MRSA CC398 in Hospitals Located in Spanish Regions with Different Pig-Farming Densities: A Multicentre Study. J. Antimicrob. Chemother. 2019, 74, 2157–2161. [Google Scholar] [CrossRef]
- Strube, M.L.; Hansen, J.E.; Rasmussen, S.; Pedersen, K. A Detailed Investigation of the Porcine Skin and Nose Microbiome Using Universal and Staphylococcus Specific Primers. Sci. Rep. 2018, 8, 12751. [Google Scholar] [CrossRef] [PubMed]
- Schlattmann, A.; von Lützau, K.; Kaspar, U.; Becker, K. The Porcine Nasal Microbiota with Particular Attention to Livestock-Associated Methicillin-Resistant Staphylococcus aureus in Germany—A Culturomic Approach. Microorganisms 2020, 8, 514. [Google Scholar] [CrossRef] [PubMed]
- Slifierz, M.J.; Friendship, R.M.; Weese, J.S. Longitudinal Study of the Early-Life Fecal and Nasal Microbiotas of the Domestic Pig. BMC Microbiol. 2015, 15, 184. [Google Scholar] [CrossRef]
- Abdullahi, I.N.; Lozano, C.; Simon, C.; Latorre-Fernandez, J.; Zarazaga, M.; Torres, C. Nasal Staphylococci Community of Healthy Pigs and Pig-Farmers in Aragon (Spain). Predominance and within-Host Resistome Diversity in MRSA-CC398 and MSSA-CC9 Lineages. One Health 2023, 16, 100505. [Google Scholar] [CrossRef]
- Espinosa-Góngora, C.; Larsen, N.; Schønning, K.; Fredholm, M.; Guardabassi, L. Differential Analysis of the Nasal Microbiome of Pig Carriers or Non-Carriers of Staphylococcus aureus. PLoS ONE 2016, 11, e0160331. [Google Scholar] [CrossRef] [PubMed]
- Verstappen, K.M.; Willems, E.; Fluit, A.C.; Duim, B.; Martens, M.; Wagenaar, J.A. Staphylococcus aureus Nasal Colonization Differs among Pig Lineages and Is Associated with the Presence of Other Staphylococcal Species. Front. Vet. Sci. 2017, 4, 97. [Google Scholar] [CrossRef]
- Abdullahi, I.N.; Juárez-Fernández, G.; Höfle, Ú.; Cardona-Cabrera, T.; Mínguez, D.; Pineda-Pampliega, J.; Lozano, C.; Zarazaga, M.; Torres, C. Nasotracheal Microbiota of Nestlings of Parent White Storks with Different Foraging Habits in Spain. EcoHealth 2023. [Google Scholar] [CrossRef]
- Ruiz-Ripa, L.; Alcalá, L.; Simón, C.; Gómez, P.; Mama, O.M.; Rezusta, A.; Zarazaga, M.; Torres, C. Diversity of Staphylococcus aureus Clones in Wild Mammals in Aragon, Spain, with Detection of MRSA ST130-MecC in Wild Rabbits. J. Appl. Microbiol. 2019, 127, 284–291. [Google Scholar] [CrossRef]
- Mama, O.M.; Ruiz-Ripa, L.; Fernández-Fernández, R.; González-Barrio, D.; Ruiz-Fons, J.F.; Torres, C. High Frequency of Coagulase-Positive Staphylococci Carriage in Healthy Wild Boar with Detection of MRSA of Lineage ST398-T011. FEMS Microbiol. Lett. 2019, 366, fny292. [Google Scholar] [CrossRef]
- Ruiz-Ripa, L.; Gómez, P.; Alonso, C.A.; Camacho, M.C.; Ramiro, Y.; de la Puente, J.; Fernández-Fernández, R.; Quevedo, M.Á.; Blanco, J.M.; Báguena, G.; et al. Frequency and Characterization of Antimicrobial Resistance and Virulence Genes of Coagulase-Negative Staphylococci from Wild Birds in Spain. Detection of Tst-Carrying S. sciuri Isolates. Microorganisms 2020, 8, 1317. [Google Scholar] [CrossRef]
- Sousa, M.; Silva, N.; Igrejas, G.; Sargo, R.; Benito, D.; Gómez, P.; Lozano, C.; Manageiro, V.; Torres, C.; Caniça, M.; et al. Genetic Diversity and Antibiotic Resistance Among Coagulase-Negative Staphylococci Recovered from Birds of Prey in Portugal. Microb. Drug Resist. 2016, 22, 727–730. [Google Scholar] [CrossRef] [PubMed]
- Mama, O.M.; Ruiz-Ripa, L.; Lozano, C.; González-Barrio, D.; Ruiz-Fons, J.F.; Torres, C. High Diversity of Coagulase Negative Staphylococci Species in Wild Boars, with Low Antimicrobial Resistance Rates but Detection of Relevant Resistance Genes. Comp. Immunol. Microbiol. Infect. Dis. 2019, 64, 125–129. [Google Scholar] [CrossRef] [PubMed]
- Rasmussen, S.L.; Larsen, J.; van Wijk, R.E.; Jones, O.R.; Berg, T.B.; Angen, Ø.; Larsen, A.R. European Hedgehogs (Erinaceus Europaeus) as a Natural Reservoir of Methicillin-Resistant Staphylococcus aureusaureus Carrying mecC in Denmark. PLoS ONE 2019, 14, e0222031. [Google Scholar] [CrossRef] [PubMed]
- Bengtsson, B.; Persson, L.; Ekström, K.; Unnerstad, H.E.; Uhlhorn, H.; Börjesson, S. High Occurrence of mecC-MRSA in Wild Hedgehogs (Erinaceus europaeus) in Sweden. Vet. Microbiol. 2017, 207, 103–107. [Google Scholar] [CrossRef]
- Sahin-Tóth, J.; Albert, E.; Juhász, A.; Ghidán, Á.; Juhász, J.; Horváth, A.; Steward, M.C.; Dobay, O. Prevalence of Staphylococcus aaureus in Wild Hedgehogs (Erinaceus europaeus) and First Report of MecC-MRSA in Hungary. Sci. Total Environ. 2022, 815, 152858. [Google Scholar] [CrossRef]
- Zhang, Y.; Agidi, S.; LeJeune, J.T. Diversity of Staphylococcal Cassette Chromosome in Coagulase-Negative Staphylococci from Animal Sources: Diversity of SCC in CoNS. J. Appl. Microbiol. 2009, 107, 1375–1383. [Google Scholar] [CrossRef]
- de Martino, L.; Lucido, M.; Mallardo, K.; Facello, B.; Mallardo, M.; Iovane, G.; Pagnini, U.; Tufano, M.A.; Catalanotti, P. Methicillin-Resistant Staphylococci Isolated from Healthy Horses and Horse Personnel in Italy. J. Vet. Diagn. Investig. 2010, 22, 77–82. [Google Scholar] [CrossRef]
- Ugwu, C.C.; Gomez-Sanz, E.; Agbo, I.C.; Torres, C.; Chah, K.F. Characterization of Mannitol-Fermenting Methicillin-Resistant Staphylococci Isolated from Pigs in Nigeria. Braz. J. Microbiol. 2015, 46, 885–892. [Google Scholar] [CrossRef]
- Gómez-Sanz, E.; Torres, C.; Lozano, C.; Sáenz, Y.; Zarazaga, M. Detection and Characterization of Methicillin-Resistant Staphylococcus pseudintermedius in Healthy Dogs in La Rioja, Spain. Comp. Immunol. Microbiol. Infect. Dis. 2011, 34, 447–453. [Google Scholar] [CrossRef]
- van Duijkeren, E.; Catry, B.; Greko, C.; Moreno, M.A.; Pomba, M.C.; Pyorala, S.; Ruzauskas, M.; Sanders, P.; Threlfall, E.J.; Torren-Edo, J.; et al. Review on Methicillin-Resistant Staphylococcus pseudintermedius. J. Antimicrob. Chemother. 2011, 66, 2705–2714. [Google Scholar] [CrossRef]
- Tress, B.; Dorn, E.S.; Suchodolski, J.S.; Nisar, T.; Ravindran, P.; Weber, K.; Hartmann, K.; Schulz, B.S. Bacterial Microbiome of the Nose of Healthy Dogs and Dogs with Nasal Disease. PLoS ONE 2017, 12, e0176736. [Google Scholar] [CrossRef] [PubMed]
- Ihrke, P.J.; Schwartzman, R.M.; McGinley, K.; Horwitz, L.N.; Marples, R.R. Microbiology of Normal and Seborrheic Canine Skin. Am. J. Vet. Res. 1978, 39, 1487–1489. [Google Scholar] [PubMed]
- Gómez-Sanz, E.; Ceballos, S.; Ruiz-Ripa, L.; Zarazaga, M.; Torres, C. Clonally Diverse Methicillin and Multidrug Resistant Coagulase Negative Staphylococci Are Ubiquitous and Pose Transfer Ability Between Pets and Their Owners. Front. Microbiol. 2019, 10, 485. [Google Scholar] [CrossRef] [PubMed]
- O’Neill, A.M.; Worthing, K.A.; Kulkarni, N.; Li, F.; Nakatsuji, T.; McGrosso, D.; Mills, R.H.; Kalla, G.; Cheng, J.Y.; Norris, J.M.; et al. Antimicrobials from a Feline Commensal Bacterium Inhibit Skin Infection by Drug-Resistant S. pseudintermedius. eLife 2021, 10, e66793. [Google Scholar] [CrossRef] [PubMed]
- Irlinger, F. Safety Assessment of Dairy Microorganisms: Coagulase-Negative Staphylococci. Int. J. Food Microbiol. 2008, 126, 302–310. [Google Scholar] [CrossRef]
- Okafor, A.C.; Ogbo, F.C.; Akharaiyi, F.C.; Oladeinde, H.B. First Report of the Presence of Enterotoxin Gene in Coagulase-Negative Staphylococci Recovered from Meat of Snails (Achatina achatina). J. Vet. Res. 2022, 66, 161–165. [Google Scholar] [CrossRef]
- Widerström, M.; Wiström, J.; Sjöstedt, A.; Monsen, T. Coagulase-Negative Staphylococci: Update on the Molecular Epidemiology and Clinical Presentation, with a Focus on Staphylococcus epidermidis and Staphylococcus saprophyticus. Eur. J. Clin. Microbiol. Infect. Dis. 2012, 31, 7–20. [Google Scholar] [CrossRef]
- Van Reckem, E.; De Vuyst, L.; Weckx, S.; Leroy, F. Next-Generation Sequencing to Enhance the Taxonomic Resolution of the Microbiological Analysis of Meat and Meat-Derived Products. Curr. Opin. Food Sci. 2021, 37, 58–65. [Google Scholar] [CrossRef]
- Chen, X.; Mi, R.; Qi, B.; Xiong, S.; Li, J.; Qu, C.; Qiao, X.; Chen, W.; Wang, S. Effect of Proteolytic Starter Culture Isolated from Chinese Dong Fermented Pork (Nanx Wudl) on Microbiological, Biochemical and Organoleptic Attributes in Dry Fermented Sausages. Food Sci. Hum. Wellness 2021, 10, 13–22. [Google Scholar] [CrossRef]
- Hammes, W.P. Metabolism of Nitrate in Fermented Meats: The Characteristic Feature of a Specific Group of Fermented Foods. Food Microbiol. 2012, 29, 151–156. [Google Scholar] [CrossRef]
- Lee, J.-H.; Heo, S.; Jeong, D.-W. Genomic Insights into Staphylococcus equorum KS1039 as a Potential Starter Culture for the Fermentation of High-Salt Foods. BMC Genom. 2018, 19, 136. [Google Scholar] [CrossRef] [PubMed]
- Vermassen, A.; Talon, R.; Leroy, S. Ferritin, an Iron Source in Meat for Staphylococcus xylosus? Int. J. Food Microbiol. 2016, 225, 20–26. [Google Scholar] [CrossRef] [PubMed]
- Byrd, A.L.; Belkaid, Y.; Segre, J.A. The Human Skin Microbiome. Nat. Rev. Microbiol. 2018, 16, 143–155. [Google Scholar] [CrossRef]
- Jeong, D.-W.; Lee, B.; Her, J.-Y.; Lee, K.-G.; Lee, J.-H. Safety and Technological Characterization of Coagulase-Negative Staphylococci Isolates from Traditional Korean Fermented Soybean Foods for Starter Development. Int. J. Food Microbiol. 2016, 236, 9–16. [Google Scholar] [CrossRef] [PubMed]
- Leroy, S.; Vermassen, A.; Ras, G.; Talon, R. Insight into the Genome of Staphylococcus xylosus, a Ubiquitous Species Well Adapted to Meat Products. Microorganisms 2017, 5, 52. [Google Scholar] [CrossRef] [PubMed]
- Vermassen, A.; de la Foye, A.; Loux, V.; Talon, R.; Leroy, S. Transcriptomic Analysis of Staphylococcus xylosus in the Presence of Nitrate and Nitrite in Meat Reveals Its Response to Nitrosative Stress. Front. Microbiol. 2014, 5, 691. [Google Scholar] [CrossRef] [PubMed]
- Müller, A.; Fogarassy, G.; Bajac, A.; Weiss, J.; Weiss, A.; Schmidt, H. Selection of Staphylococcus carnosus Strains Based on in Vitro Analysis of Technologically Relevant Physiological Activities. Ann. Microbiol. 2016, 66, 479–487. [Google Scholar] [CrossRef]
- Stavropoulou, D.A.; De Vuyst, L.; Leroy, F. Nonconventional Starter Cultures of Coagulase-Negative Staphylococci to Produce Animal-Derived Fermented Foods, a SWOT Analysis. J. Appl. Microbiol. 2018, 125, 1570–1586. [Google Scholar] [CrossRef]
- Zaman, M.Z.; Abu Bakar, F.; Jinap, S.; Bakar, J. Novel Starter Cultures to Inhibit Biogenic Amines Accumulation during Fish Sauce Fermentation. Int. J. Food Microbiol. 2011, 145, 84–91. [Google Scholar] [CrossRef]
- Flores, M.; Olivares, A. Flavor. In Handbook of Fermented Meat and Poultry; Toldrá, F., Hui, Y.H., Astiasarán, I., Sebranek, J.G., Talon, R., Eds.; Wiley: Hoboken, NJ, USA, 2014; pp. 217–225. [Google Scholar] [CrossRef]
- Sánchez Mainar, M.; Matheuse, F.; De Vuyst, L.; Leroy, F. Effects of Glucose and Oxygen on Arginine Metabolism by Coagulase-Negative Staphylococci. Food Microbiol. 2017, 65, 170–178. [Google Scholar] [CrossRef]
- Pantůček, R.; Sedláček, I.; Indráková, A.; Vrbovská, V.; Mašlaňová, I.; Kovařovic, V.; Švec, P.; Králová, S.; Krištofová, L.; Kekláková, J.; et al. Staphylococcus edaphicus sp. Nov., Isolated in Antarctica, Harbors the MecC Gene and Genomic Islands with a Suspected Role in Adaptation to Extreme Environments. Appl. Environ. Microbiol. 2018, 84, e01746-17. [Google Scholar] [CrossRef] [PubMed]
- Polikanov, Y.S.; Aleksashin, N.A.; Beckert, B.; Wilson, D.N. The Mechanisms of Action of Ribosome-Targeting Peptide Antibiotics. Front. Mol. Biosci. 2018, 5, 48. [Google Scholar] [CrossRef] [PubMed]
- James, R.; Kleanthous, C.; Moore, G.R. The Biology of E Colicins: Paradigms and Paradoxes. Microbiology 1996, 142, 1569–1580. [Google Scholar] [CrossRef]
- Bierbaum, G.; Sahl, H.-G. Lantibiotics: Mode of Action, Biosynthesis and Bioengineering. CPB 2009, 10, 2–18. [Google Scholar] [CrossRef] [PubMed]
- Nissen-Meyer, J.; Rogne, P.; Oppegard, C.; Haugen, H.; Kristiansen, P. Structure-Function Relationships of the Non-Lanthionine-Containing Peptide (Class II) Bacteriocins Produced by Gram-Positive Bacteria. CPB 2009, 10, 19–37. [Google Scholar] [CrossRef]
- Heng, N.C.K.; Wescombe, P.A.; Burton, J.P.; Jack, R.W.; Tagg, J.R. The Diversity of Bacteriocins in Gram-Positive Bacteria. In Bacteriocins; Riley, M.A., Chavan, M.A., Eds.; Springer: Berlin/Heidelberg, Germany, 2007; pp. 45–92. [Google Scholar] [CrossRef]
- van Belkum, M.J.; Martin-Visscher, L.A.; Vederas, J.C. Structure and Genetics of Circular Bacteriocins. Trends Microbiol. 2011, 19, 411–418. [Google Scholar] [CrossRef] [PubMed]
- Coelho, V.M.; de Souza Duarte, A.; de Freire Bastos, M. Bacterial Labionin-Containing Peptides and Sactibiotics: Unusual Types of Antimicrobial Peptides with Potential Use in Clinical Settings (a Review). CTMC 2017, 17, 1177–1198. [Google Scholar] [CrossRef]
- Zheng, Q.; Fang, H.; Liu, W. Post-Translational Modifications Involved in the Biosynthesis of Thiopeptide Antibiotics. Org. Biomol. Chem. 2017, 15, 3376–3390. [Google Scholar] [CrossRef]
- Strieker, M.; Tanović, A.; Marahiel, M.A. Nonribosomal Peptide Synthetases: Structures and Dynamics. Curr. Opin. Struct. Biol. 2010, 20, 234–240. [Google Scholar] [CrossRef]
- James, S.M.; Tagg, J.R. The Prevention of Dental Caries by BLIS-Mediated Inhibition of Mutans Streptococci. N. Z. Dent. J. 1991, 87, 80–83. [Google Scholar]
- Mak, P. Staphylococcal Bacteriocins. In Pet-to-Man Travelling Staphylococci; Elsevier: Amsterdam, The Netherlands, 2018; pp. 161–171. [Google Scholar] [CrossRef]
- del Campo, R.; Tenorio, C.; Jiménez-Díaz, R.; Rubio, C.; Gómez-Lus, R.; Baquero, F.; Torres, C. Bacteriocin Production in Vancomycin-Resistant and Vancomycin-Susceptible Enterococcus Isolates of Different Origins. Antimicrob. Agents Chemother. 2001, 45, 905–912. [Google Scholar] [CrossRef] [PubMed]
- Twomey, E.; Hill, C.; Field, D.; Begley, M. Recipe for Success: Suggestions and Recommendations for the Isolation and Characterisation of Bacteriocins. Int. J. Microbiol. 2021, 2021, 1–19. [Google Scholar] [CrossRef] [PubMed]
- Balouiri, M.; Sadiki, M.; Ibnsouda, S.K. Methods for in Vitro Evaluating Antimicrobial Activity: A Review. J. Pharm. Anal. 2016, 6, 71–79. [Google Scholar] [CrossRef] [PubMed]
- Navarro, L.; Zarazaga, M.; áenz, J.S.; Ruiz-Larrea, F.; Torres, C. Bacteriocin Production by Lactic Acid Bacteria Isolated from Rioja Red Wines. J. Appl. Microbiol. 2001, 88, 44–51. [Google Scholar] [CrossRef] [PubMed]
- lo Verso, L.; Lessard, M.; Talbot, G.; Fernandez, B.; Fliss, I. Isolation and Selection of Potential Probiotic Bacteria from the Pig Gastrointestinal Tract. Probiotics Antimicro. Prot. 2018, 10, 299–312. [Google Scholar] [CrossRef]
- Reuben, R.C.; Roy, P.C.; Sarkar, S.L.; Alam, R.-U.; Jahid, I.K. Isolation, Characterization, and Assessment of Lactic Acid Bacteria toward Their Selection as Poultry Probiotics. BMC Microbiol. 2019, 19, 253. [Google Scholar] [CrossRef]
- Rea, M.C.; Ross, R.P.; Cotter, P.D.; Hill, C. Classification of Bacteriocins from Gram-Positive Bacteria. In Prokaryotic Antimicrobial Peptides; Drider, D., Rebuffat, S., Eds.; Springer: New York, NY, USA, 2011; pp. 29–53. [Google Scholar] [CrossRef]
- Ceotto, H.; dos Santos Nascimento, J.; de Paiva Brito, M.A.V.; de Freire Bastos, M.D.C. Bacteriocin Production by Staphylococcus aureus Involved in Bovine Mastitis in Brazil. Res. Microbiol. 2009, 160, 592–599. [Google Scholar] [CrossRef]
- de Souza Duarte, A.F.; Ceotto, H.; Coelho, M.L.V.; Brito, M.A.V.; de Freire Bastos, M.D.C. Identification of New Staphylococcins with Potential Application as Food Biopreservatives. Food Control 2013, 32, 313–321. [Google Scholar] [CrossRef]
- Zimina, M.; Babich, O.; Prosekov, A.; Sukhikh, S.; Ivanova, S.; Shevchenko, M.; Noskova, S. Overview of Global Trends in Classification, Methods of Preparation and Application of Bacteriocins. Antibiotics 2020, 9, 553. [Google Scholar] [CrossRef]
- Egan, K.; Field, D.; Ross, R.P.; Cotter, P.D.; Hill, C. In Silico Prediction and Exploration of Potential Bacteriocin Gene Clusters within the Bacterial Genus Geobacillus. Front. Microbiol. 2018, 9, 2116. [Google Scholar] [CrossRef]
- Blin, K.; Shaw, S.; Steinke, K.; Villebro, R.; Ziemert, N.; Lee, S.Y.; Medema, M.H.; Weber, T. AntiSMASH 5.0: Updates to the Secondary Metabolite Genome Mining Pipeline. Nucleic Acids Res. 2019, 47, W81–W87. [Google Scholar] [CrossRef]
- de Jong, A.; van Hijum, S.A.F.T.; Bijlsma, J.J.E.; Kok, J.; Kuipers, O.P. BAGEL: A Web-Based Bacteriocin Genome Mining Tool. Nucleic Acids Res. 2006, 34, W273–W279. [Google Scholar] [CrossRef]
- Drissi, F.; Buffet, S.; Raoult, D.; Merhej, V. Common Occurrence of Antibacterial Agents in Human Intestinal Microbiota. Front. Microbiol. 2015, 6, 441. [Google Scholar] [CrossRef]
- Wang, G.; Li, X.; Wang, Z. APD3: The Antimicrobial Peptide Database as a Tool for Research and Education. Nucleic Acids Res. 2016, 44, D1087–D1093. [Google Scholar] [CrossRef]
- Kang, X.; Dong, F.; Shi, C.; Liu, S.; Sun, J.; Chen, J.; Li, H.; Xu, H.; Lao, X.; Zheng, H. DRAMP 2.0, an Updated Data Repository of Antimicrobial Peptides. Sci. Data 2019, 6, 148. [Google Scholar] [CrossRef]
- Parente, E.; Ricciardi, A. Production, Recovery and Purification of Bacteriocins from Lactic Acid Bacteria. Appl. Microbiol. Biotechnol. 1999, 52, 628–638. [Google Scholar] [CrossRef]
- Callewaert, R.; Holo, H.; Devreese, B.; Van Beeumen, J.; Nes, I.; De Vuyst, L. Characterization and Production of Amylovorin L471, a Bacteriocin Purified from Lactobacillus amylovorus DCE 471 by a Novel Three-Step Method The GenBank/EMBL/DDBJ Accession Number for the Sequence Reported in This Paper Is P81927. Microbiology 1999, 145, 2559–2568. [Google Scholar] [CrossRef]
- Moreno, M.R.F.; Callewaert, R.; De Vuyst, L. Isolation of bacteriocins through expanded bed adsorption using a hydrophobic interaction medium. Bioseparation 2001, 10, 45–50. [Google Scholar] [CrossRef]
- Kumar, S.; Stecher, G.; Li, M.; Knyaz, C.; Tamura, K. MEGA X: Molecular Evolutionary Genetics Analysis across Computing Platforms. Mol. Biol. Evol. 2018, 35, 1547–1549. [Google Scholar] [CrossRef]
- Saitou, N.; Nei, M. The Neighbor-Joining Method: A New Method for Reconstructing Phylogenetic Trees. Mol. Biol. Evol. 1987, 4, 406–425. [Google Scholar] [CrossRef]
- Felsenstein, J. Confidence limits on phylogenies: An approach using the bootstrap. Evolution 1985, 39, 783–791. [Google Scholar] [CrossRef] [PubMed]
- Zuckerkandl, E.; Pauling, L. Evolutionary Divergence and Convergence in Proteins. In Evolving Genes and Proteins; Elsevier: Amsterdam, The Netherlands, 1965; pp. 97–166. [Google Scholar] [CrossRef]
- Gillor, O.; Ghazaryan, L. Recent Advances in Bacteriocin Application as Antimicrobials. PRI 2007, 2, 115–122. [Google Scholar] [CrossRef] [PubMed]
- Chikindas, M.L.; Weeks, R.; Drider, D.; Chistyakov, V.A.; Dicks, L.M. Functions and Emerging Applications of Bacteriocins. Curr. Opin. Biotechnol. 2018, 49, 23–28. [Google Scholar] [CrossRef] [PubMed]
- Meade, E.; Slattery, M.A.; Garvey, M. Bacteriocins, potent antimicrobial peptides and the fight against multi drug resistant species: Resistance is futile? Antibiotics 2020, 9, 32. [Google Scholar] [CrossRef]
- Gupta, R.; Sarkar, S.; Srivastava, S. In vivo toxicity assessment of antimicrobial peptides (AMPs LR14) Derived from Lactobacillus plantarum Strain LR/14 in Drosophila melanogaster. Probiotics Antimicrob. Proteins 2014, 6, 59–67. [Google Scholar] [CrossRef] [PubMed]
- Fitzgerald, R.J.; Morhart, R.E.; Marquez, C.; Adams, B.O. Inhibition of caries in hamsters treated with staphylococcin 1580. Infect. Immun. 1986, 54, 288–290. [Google Scholar] [CrossRef]
- Desbois, A.P.; Gemmell, C.G.; Coote, P.J. In vivo efficacy of the antimicrobial peptide ranalexin in combination with the endopeptidase lysostaphin against wound and systemic meticillin-resistant Staphylococcus aureus (MRSA) infections. Int. J. Antimicrob. Agents 2010, 35, 559–565. [Google Scholar] [CrossRef]
- Blazanovic, K.; Zhao, H.; Choi, Y.; Li, W.; Salvat, R.S.; Osipovitch, D.C.; Fields, J.; Moise, L.; Berwin, B.L.; Fiering, S.N.; et al. Structure-based redesign of lysostaphin yields potent antistaphylococcal enzymes that evade immune cell surveillance. Mol. Ther. Methods Clin. Dev. 2015, 2, 15021. [Google Scholar] [CrossRef]
- Chen, C.; Fan, H.; Huang, Y.; Peng, F.; Hang, F.; Yuan, S.; Tong, Y. Recombinant lysostaphin protects mice from methicillin-resistant Staphylococcus aureus pneumonia. Biomed. Res. Int. 2014, 2014, 602185. [Google Scholar] [CrossRef]
- Schmelcher, M.; Powell, A.M.; Becker, S.C.; Camp, M.J.; Donovan, D.M. Chimeric phage lysins act synergistically with lysostaphin to kill mastitis-causing Staphylococcus aureus in murine mammary glands. Appl. Environ. Microbiol. 2012, 78, 2297–2305. [Google Scholar] [CrossRef]
- Ovchinnikov, K.V.; Kranjec, C.; Thorstensen, T.; Carlsen, H.; Diep, D.B. Successful Development of Bacteriocins into Therapeutic Formulation for Treatment of MRSA Skin Infection in a Murine Model. Antimicrob. Agents Chemother. 2020, 64, e00829-20. [Google Scholar] [CrossRef] [PubMed]
- Gibreel, T.M.; Upton, M. Synthetic epidermicin NI01 can protect Galleria mellonella larvae from infection with Staphylococcus aureus. J. Antimicrob. Chemother. 2010, 68, 2269–2273. [Google Scholar] [CrossRef]
- Halliwell, S.; Warn, P.; Sattar, A.; Derrick, J.P.; Upton, M. A single dose of epidermicin NI01 is sufficient to eradicate MRSA from the nares of cotton rats. J. Antimicrob. Chemother. 2017, 72, 778–781. [Google Scholar] [CrossRef]
- Nakatsuji, T.; Hata, T.R.; Tong, Y.; Cheng, J.Y.; Shafiq, F.; Butcher, A.M.; Salem, S.S.; Brinton, S.L.; Rudman Spergel, A.K.; Johnson, K.; et al. Development of a human skin commensal microbe for bacteriotherapy of atopic dermatitis and use in a phase 1 randomized clinical trial. Nat. Med. 2021, 27, 700–709. [Google Scholar] [CrossRef] [PubMed]
- Murphy, E.F.; Clarke, S.F.; Marques, T.M.; Hill, C.; Stanton, C.; Ross, R.P.; O’Doherty, R.M.; Shanahan, F.; Cotter, P.D. Antimicrobials: Strategies for Targeting Obesity and Metabolic Health? Gut Microbes 2013, 4, 48–53. [Google Scholar] [CrossRef]
- Paharik, A.E.; Parlet, C.P.; Chung, N.; Todd, D.A.; Rodriguez, E.I.; Van Dyke, M.J.; Cech, N.B.; Horswill, A.R. Coagulase-Negative Staphylococcal Strain Prevents Staphylococcus aureus Colonization and Skin Infection by Blocking Quorum Sensing. Cell Host Microbe 2017, 22, 746–756.e5. [Google Scholar] [CrossRef] [PubMed]
- Mello, P.L.; Riboli, D.F.M.; Martins, L.A.; Brito, M.A.V.P.; Victória, C.; Calixto Romero, L.; Ribeiro de Souza da Cunha, M.L. Staphylococcus spp. Isolated from Bovine Subclinical Mastitis in Different Regions of Brazil: Molecular Typing and Biofilm Gene Expression Analysis by RT-qPCR. Antibiotics 2020, 9, 888. [Google Scholar] [CrossRef]
- Oliveira, T.C.A.; Brito, M.A.V.P.; Giambiagi-de Marval, M.; Vicentini, N.M.; Lange, C.C. Identification of bovine mastitis pathogens using MALDI-TOF mass spectrometry in Brazil. J. Dairy Res. 2021, 88, 302–306. [Google Scholar] [CrossRef]
- Ajose, D.J.; Oluwarinde, B.O.; Abolarinwa, T.O.; Fri, J.; Montso, K.P.; Fayemi, O.E.; Aremu, A.O.; Ateba, C.N. Combating Bovine Mastitis in the Dairy Sector in an Era of Antimicrobial Resistance: Ethno-veterinary Medicinal Option as a Viable Alternative Approach. Front Vet. Sci. 2022, 4, 800322. [Google Scholar] [CrossRef]
- Carson, D.A.; Barkema, H.W.; Naushad, S.; De Buck, J. Bacteriocins of Non-aureus Staphylococci Isolated from Bovine Milk. Appl. Environ. Microbiol. 2017, 83, e01015-17. [Google Scholar] [CrossRef]
- Kanjan, P.; Sakpetch, P. Functional and Safety Assessment of Staphylococcus simulans PMRS35 with High Lipase Activity Isolated from High Salt-Fermented Fish (Budu) for Starter Development. LWT 2020, 124, 109183. [Google Scholar] [CrossRef]
- Khusro, A.; Aarti, C.; Barbabosa-Pilego, A.; Rojas Hernández, S. Anti-Pathogenic, Antibiofilm, and Technological Properties of Fermented Food Associated Staphylococcus succinus Strain AAS2. Prep. Biochem. Biotechnol. 2019, 49, 176–183. [Google Scholar] [CrossRef] [PubMed]
- Sánchez Mainar, M.; Xhaferi, R.; Samapundo, S.; Devlieghere, F.; Leroy, F. Opportunities and Limitations for the Production of Safe Fermented Meats without Nitrate and Nitrite Using an Antibacterial Staphylococcus sciuri Starter Culture. Food Control 2016, 69, 267–274. [Google Scholar] [CrossRef]
- Van der Veken, D.; Benhachemi, R.; Charmpi, C.; Ockerman, L.; Poortmans, M.; Van Reckem, E.; Michiels, C.; Leroy, F. Exploring the Ambiguous Status of Coagulase-Negative Staphylococci in the Biosafety of Fermented Meats: The Case of Antibacterial Activity Versus Biogenic Amine Formation. Microorganisms 2020, 8, 167. [Google Scholar] [CrossRef]
- Jo, A.; Won, J.; Gil, C.H.; Kim, S.K.; Lee, K.-M.; Yoon, S.S.; Kim, H.J. Nasal Symbiont Staphylococcus epidermidis Restricts the Cellular Entry of Influenza Virus into the Nasal Epithelium. Npj Biofilms Microbiomes 2022, 8, 26. [Google Scholar] [CrossRef] [PubMed]
- Khusro, A.; Aarti, C.; Salem, A.Z.M.; Barbabosa-Pilego, A. Techno-Functional Traits and Safety Aspects of Coagulase-Negative Staphylococcus saprophyticus Isolated from Traditional Fermented Food. Food Biotechnol. 2020, 34, 77–99. [Google Scholar] [CrossRef]
- Song, J.; Lim, H.X.; Lee, A.; Kim, S.; Lee, J.-H.; Kim, T.S. Staphylococcus succinus 14BME20 Prevents Allergic Airway Inflammation by Induction of Regulatory T Cells via Interleukin-10. Front. Immunol. 2019, 10, 1269. [Google Scholar] [CrossRef] [PubMed]
- Kaur, S.; Kaur, S. Bacteriocins as Potential Anticancer Agents. Front. Pharmacol. 2015, 6, 272. [Google Scholar] [CrossRef] [PubMed]
- Khusro, A.; Aarti, C.; Dusthackeer, A.; Agastian, P. Anti-Tubercular and Probiotic Properties of Coagulase-Negative Staphylococci Isolated from Koozh, a Traditional Fermented Food of South India. Microb. Pathog. 2018, 114, 239–250. [Google Scholar] [CrossRef]
- Khusro, A.; Aarti, C.; Mahizhaveni, B.; Dusthackeer, A.; Agastian, P.; Esmail, G.A.; Ghilan, A.-K.M.; Al-Dhabi, N.A.; Arasu, M.V. Purification and Characterization of Anti-Tubercular and Anticancer Protein from Staphylococcus hominis Strain MANF2: In Silico Structural and Functional Insight of Peptide. Saudi J. Biol. Sci. 2020, 27, 1107–1116. [Google Scholar] [CrossRef]
- Xu, M.M.; Kaur, M.; Pillidge, C.J.; Torley, P.J. Evaluation of the Potential of Protective Cultures to Extend the Microbial Shelf-Life of Chilled Lamb Meat. Meat Sci. 2021, 181, 108613. [Google Scholar] [CrossRef] [PubMed]
- Cebrián, E.; Núñez, F.; Gálvez, F.J.; Delgado, J.; Bermúdez, E.; Rodríguez, M. Selection and Evaluation of Staphylococcus xylosus as a Biocontrol Agent against Toxigenic Moulds in a Dry-Cured Ham Model System. Microorganisms 2020, 8, 793. [Google Scholar] [CrossRef] [PubMed]
- Favaro, L.; Todorov, S.D. Bacteriocinogenic LAB Strains for Fermented Meat Preservation: Perspectives, Challenges, and Limitations. Probiotics Antimicro. Prot. 2017, 9, 444–458. [Google Scholar] [CrossRef] [PubMed]
- Cavicchioli, V.Q.; de Carvalho, O.V.; de Paiva, J.C.; Todorov, S.D.; Silva Júnior, A.; Nero, L.A. Inhibition of Herpes Simplex Virus 1 (HSV-1) and Poliovirus (PV-1) by Bacteriocins from Lactococcus lactis subsp. Lactis and Enterococcus durans Strains Isolated from Goat Milk. Int. J. Antimicrob. Agents 2018, 51, 33–37. [Google Scholar] [CrossRef]
- Sahoo, T.K.; Jena, P.K.; Prajapati, B.; Gehlot, L.; Patel, A.K.; Seshadri, S. In Vivo Assessment of Immunogenicity and Toxicity of the Bacteriocin TSU4 in BALB/c Mice. Probiotics Antimicro. Prot. 2017, 9, 345–354. [Google Scholar] [CrossRef]
- Scholl, D.; Martin, D.W. Antibacterial Efficacy of R-Type Pyocins towards Pseudomonas aeruginosa in a Murine Peritonitis Model. Antimicrob. Agents Chemother. 2008, 52, 1647–1652. [Google Scholar] [CrossRef]
- McCaughey, L.C.; Ritchie, N.D.; Douce, G.R.; Evans, T.J.; Walker, D. Efficacy of Species-Specific Protein Antibiotics in a Murine Model of Acute Pseudomonas aeruginosa Lung Infection. Sci. Rep. 2016, 6, 30201. [Google Scholar] [CrossRef]
- Collins, B.; Guinane, C.M.; Cotter, P.D.; Hill, C.; Ross, R.P. Assessing the Contributions of the LiaS Histidine Kinase to the Innate Resistance of Listeria monocytogenes to Nisin, Cephalosporins, and Disinfectants. Appl. Environ. Microbiol. 2012, 78, 2923–2929. [Google Scholar] [CrossRef]
- de Freire Bastos, M.D.C.; Coelho, M.L.V.; da Silva Santos, O.C. Resistance to Bacteriocins Produced by Gram-Positive Bacteria. Microbiology 2015, 161, 683–700. [Google Scholar] [CrossRef]
- Cotter, P.D.; Ross, R.P.; Hill, C. Bacteriocins—A Viable Alternative to Antibiotics? Nat. Rev. Microbiol. 2013, 11, 95–105. [Google Scholar] [CrossRef]
- Kusuma, C.; Jadanova, A.; Chanturiya, T.; Kokai-Kun, J.F. Lysostaphin-Resistant Variants of Staphylococcus aureus Demonstrate Reduced Fitness In Vitro and In Vivo. Antimicrob. Agents Chemother. 2007, 51, 475–482. [Google Scholar] [CrossRef] [PubMed]
Disclaimer/Publisher’s Note: The statements, opinions and data contained in all publications are solely those of the individual author(s) and contributor(s) and not of MDPI and/or the editor(s). MDPI and/or the editor(s) disclaim responsibility for any injury to people or property resulting from any ideas, methods, instructions or products referred to in the content. |
© 2023 by the authors. Licensee MDPI, Basel, Switzerland. This article is an open access article distributed under the terms and conditions of the Creative Commons Attribution (CC BY) license (https://creativecommons.org/licenses/by/4.0/).
