Overexpression of lpxT Gene in Escherichia coli Inhibits Cell Division and Causes Envelope Defects without Changing the Overall Phosphorylation Level of Lipid A
Abstract
1. Introduction
2. Materials and Methods
2.1. Bacterial Strains, Plasmids, and Culture Media
2.2. Growth of Cultures Overexpressing lpxT
2.3. Flow-Cytometric Analysis
2.4. Protein Analysis
2.5. MALDI-TOF Mass Spectrometric Analyses
2.6. Microscopic Observations
2.7. Fluorescence Determination
2.8. Sucrose Gradient Fractionation
3. Results
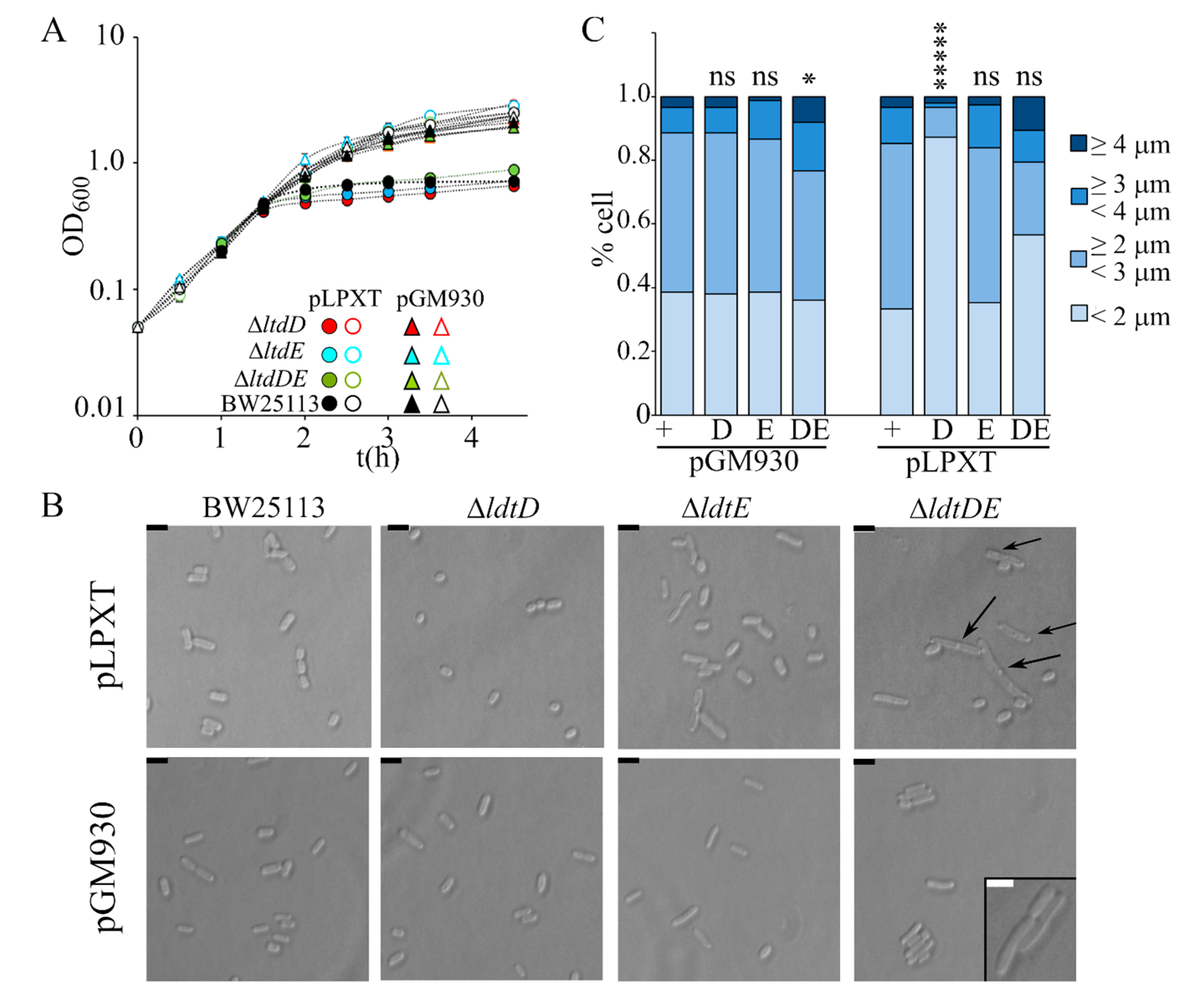
3.1. lpxT Overexpression Had a Bacteriostatic Effect on E. coli Growth
3.2. lpxT Overexpression Interfered with Cell Division
3.3. lpxT Overexpression Enhanced Cell Permeability and Confers Sensitivity to Hypo-Osmotic Stress
3.4. lpxT-Dependent Growth Arrest Was Relieved by Glucose
3.5. UppS Did Not Suppress LpxT-Dependent Growth Defect
3.6. lpxT Overexpressing Cells Have Features Suggestive of Defective LPS Transport
3.7. Lipopolysaccharide Lipid A Phosphorylation Level Was Not Altered in lpxT-Overexpressing Cells
4. Discussion
Supplementary Materials
Author Contributions
Funding
Acknowledgments
Conflicts of Interest
References
- Silhavy, T.J.; Kahne, D.; Walker, S. The bacterial cell envelope. Cold Spring Harb. Perspect. Biol. 2010, 2, a000414. [Google Scholar] [CrossRef] [PubMed]
- Gray, A.N.; Egan, A.J.F.; van’t Veer, I.L.; Verheul, J.; Colavin, A.; Koumoutsi, A.; Biboy, J.; Altelaar, M.A.F.; Damen, M.J.; Huang, K.C.; et al. Coordination of peptidoglycan synthesis and outer membrane constriction during Escherichia coli cell division. eLife 2015, 4, e07118. [Google Scholar] [CrossRef] [PubMed]
- Typas, A.; Banzhaf, M.; Van Den Berg Van Saparoea, B.; Verheul, J.; Biboy, J.; Nichols, R.J.; Zietek, M.; Beilharz, K.; Kannenberg, K.; Von Rechenberg, M.; et al. Regulation of peptidoglycan synthesis by outer-membrane proteins. Cell 2010, 143, 1097–1109. [Google Scholar] [CrossRef] [PubMed]
- Vollmer, W.; Blanot, D.; De Pedro, M.A. Peptidoglycan structure and architecture. FEMS Microbiol. Rev. 2008, 32, 149–167. [Google Scholar] [CrossRef] [PubMed]
- Zhao, H.; Patel, V.; Helmann, J.D.; Dörr, T. Don’t let sleeping dogmas lie: New views of peptidoglycan synthesis and its regulation. Mol. Microbiol. 2017, 106, 847–860. [Google Scholar] [CrossRef]
- Mainardi, J.L.; Fourgeaud, M.; Hugonnet, J.E.; Dubost, L.; Brouard, J.P.; Ouazzani, J.; Rice, L.B.; Gutmann, L.; Arthur, M. A novel peptidoglycan cross-linking enzyme for a β-lactam-resistant transpeptidation pathway. J. Biol. Chem. 2005, 280, 38146–38152. [Google Scholar] [CrossRef]
- Hugonnet, J.E.; Mengin-Lecreulx, D.; Monton, A.; den Blaauwen, T.; Carbonnelle, E.; Veckerlé, C.; Yves, V.B.; van Nieuwenhze, M.; Bouchier, C.; Tu, K.; et al. Factors essential for L,D-transpeptidase-mediated peptidoglycan cross-linking and β-lactam resistance in Escherichia coli. eLife 2016, 5, e19469. [Google Scholar] [CrossRef]
- Nikaido, H. Molecular basis of bacterial outer membrane permeability revisited. Microbiol. Mol. Biol. Rev. 2003, 67, 593–656. [Google Scholar] [CrossRef]
- Okuda, S.; Sherman, D.J.; Silhavy, T.J.; Ruiz, N.; Kahne, D. Lipopolysaccharide transport and assembly at the outer membrane: The PEZ model. Nat. Rev. Microbiol. 2016, 14, 337–345. [Google Scholar] [CrossRef]
- Simpson, B.W.; Trent, M.S. Pushing the envelope: LPS modifications and their consequences. Nat. Rev. Microbiol. 2019, 17, 403–416. [Google Scholar] [CrossRef]
- Zhou, Z.; Lin, S.; Cotter, R.J.; Raetz, C.R.H. Lipid A modifications characteristic of Salmonella typhimurium are induced by NH4VO3 in Escherichia coli K12. Detection of 4-amino-4-deoxy-L- arabinose, phosphoethanolamine and palmitate. J. Biol. Chem. 1999, 274, 18503–18514. [Google Scholar] [CrossRef] [PubMed]
- Touzé, T.; Tran, A.X.; Hankins, J.V.; Mengin-Lecreulx, D.; Trent, M.S. Periplasmic phosphorylation of lipid A is linked to the synthesis of undecaprenyl phosphate. Mol. Microbiol. 2008, 67, 264–277. [Google Scholar] [CrossRef] [PubMed]
- Manat, G.; Roure, S.; Auger, R.; Bouhss, A.; Barreteau, H.; Mengin-Lecreulx, D.; Touzé, T. Deciphering the metabolism of undecaprenyl-phosphate: The bacterial cell-wall unit carrier at the membrane frontier. Proc. Microb. Drug Resist. 2014, 20, 199–214. [Google Scholar] [CrossRef]
- Whitfield, C. Biosynthesis and Assembly of Capsular Polysaccharides in Escherichia coli. Annu. Rev. Biochem. 2006, 75, 39–68. [Google Scholar] [CrossRef] [PubMed]
- El Ghachi, M.; Derbise, A.; Bouhss, A.; Mengin-Lecreulx, D. Identification of multiple genes encoding membrane proteins with undecaprenyl pyrophosphate phosphatase (UppP) activity in Escherichia coli. J. Biol. Chem. 2005, 280, 18689–18695. [Google Scholar] [CrossRef] [PubMed]
- Tatar, L.D.; Marolda, C.L.; Polischuk, A.N.; van Leeuwen, D.; Valvano, M.A. An Escherichia coli undecaprenyl-pyrophosphate phosphatase implicated in undecaprenyl phosphate recycling. Microbiology 2007, 153, 2518–2529. [Google Scholar] [CrossRef] [PubMed]
- Sciandrone, B.; Forti, F.; Perego, S.; Falchi, F.; Briani, F. Temperature-dependent regulation of the Escherichia coli lpxT gene. Biochim. Biophys. Acta Gene Regul. Mech. 2019, 1862, 786–795. [Google Scholar] [CrossRef]
- Hong, X.; Chen, H.D.; Groisman, E.A. Gene expression kinetics governs stimulus-specific decoration of the Salmonella outer membrane. Sci. Signal. 2018, 11, eaar7921. [Google Scholar] [CrossRef]
- Herrera, C.M.; Hankins, J.V.; Trent, M.S. Activation of PmrA inhibits LpxT-dependent phosphorylation of lipid A promoting resistance to antimicrobial peptides. Mol. Microbiol. 2010, 76, 1444–1460. [Google Scholar] [CrossRef]
- Needham, B.D.; Trent, M.S. Fortifying the barrier: The impact of lipid A remodelling on bacterial pathogenesis. Nat. Rev. Microbiol. 2013, 11, 467–481. [Google Scholar] [CrossRef]
- Kato, A.; Chen, H.D.; Latifi, T.; Groisman, E.A. Reciprocal Control between a Bacterium’s Regulatory System and the Modification Status of Its Lipopolysaccharide. Mol. Cell 2012, 47, 897–908. [Google Scholar] [CrossRef]
- Datsenko, K.A.; Wanner, B.L. One-step inactivation of chromosomal genes in Escherichia coli K-12 using PCR products. Proc. Natl. Acad. Sci. USA 2000, 97, 6640–6645. [Google Scholar] [CrossRef] [PubMed]
- Morè, N.; Martorana, A.M.; Biboy, J.; Otten, C.; Winkle, M.; Serrano, C.K.G.; Montón Silva, A.; Atkinson, L.; Yau, H.; Breukink, E.; et al. Peptidoglycan remodeling enables Escherichia coli to survive severe outer membrane assembly defect. MBio 2019, 10, e02729-18. [Google Scholar] [CrossRef]
- Carzaniga, T.; Antoniani, D.; Dehò, G.; Briani, F.; Landini, P. The RNA processing enzyme polynucleotide phosphorylase negatively controls biofilm formation by repressing poly-N-acetylglucosamine (PNAG) production in Escherichia coli C. BMC Microbiol. 2012, 12, 270. [Google Scholar] [CrossRef] [PubMed]
- Delvillani, F.; Sciandrone, B.; Peano, C.; Petiti, L.; Berens, C.; Georgi, C.; Ferrara, S.; Bertoni, G.; Pasini, M.E.M.E.; Dehò, G.; et al. Tet-Trap, a genetic approach to the identification of bacterial RNA thermometers: Application to Pseudomonas aeruginosa. RNA 2014, 20, 1963–1976. [Google Scholar] [CrossRef] [PubMed]
- Lessl, M.; Balzer, D.; Lurz, R.; Waters, V.L.; Guiney, D.G.; Lanka, E. Dissection of IncP conjugative plasmid transfer: Definition of the transfer region Tra2 by mobilization of the Tra1 region in trans. J. Bacteriol. 1992, 174, 2493–2500. [Google Scholar] [CrossRef] [PubMed][Green Version]
- Guzman, L.M.; Belin, D.; Carson, M.J.; Beckwith, J. Tight regulation, modulation, and high-level expression by vectors containing the arabinose P(BAD) promoter. J. Bacteriol. 1995, 177, 4121–4130. [Google Scholar] [CrossRef]
- Briani, F.; Curti, S.; Rossi, F.; Carzaniga, T.; Mauri, P.; Dehò, G. Polynucleotide phosphorylase hinders mRNA degradation upon ribosomal protein S1 overexpression in Escherichia coli. RNA 2008, 14, 2417–2429. [Google Scholar] [CrossRef][Green Version]
- Larrouy-Maumus, G.; Clements, A.; Filloux, A.; McCarthy, R.R.; Mostowy, S. Direct detection of lipid A on intact Gram-negative bacteria by MALDI-TOF mass spectrometry. J. Microbiol. Methods 2016, 120, 68–71. [Google Scholar] [CrossRef]
- Di Lorenzo, F. The lipopolysaccharide lipid A structure from the marine sponge-associated bacterium Pseudoalteromonas sp. 2A. Antonie van Leeuwenhoek. Int. J. Gen. Mol. Microbiol. 2017, 110, 1401–1412. [Google Scholar] [CrossRef]
- Westphal, O.; Jann, K. Bacterial lipopolysaccharides. Extraction with phenol-water and further applications of the procedures. Methods Carbohydr. Chem. 1965, 5, 83–91. [Google Scholar]
- Di Lorenzo, F.; Sturiale, L.; Palmigiano, A.; Fazio, L.L.; Paciello, I.; Coutinho, C.P.; Sá-Correia, I.; Bernardini, M.; Lanzetta, R.; Garozzo, D.; et al. Chemistry and biology of the potent endotoxin from a Burkholderia dolosa clinical isolate from a cystic fibrosis patient. ChemBioChem 2013, 14, 1105–1115. [Google Scholar] [CrossRef] [PubMed]
- Andrä, J.; Monreal, D.; De Tejada, G.M.; Olak, C.; Brezesinski, G.; Gomez, S.S.; Goldmann, T.; Bartels, R.; Brandenburg, K.; Moriyon, I. Rationale for the design of shortened derivatives of the NK-lysin-derived antimicrobial peptide NK-2 with improved activity against gram-negative pathogens. J. Biol. Chem. 2007, 282, 14719–14728. [Google Scholar] [CrossRef] [PubMed]
- Villa, R.; Martorana, A.M.; Okuda, S.; Gourlay, L.J.; Nardini, M.; Sperandeo, P.; Dehò, G.; Bolognesi, M.; Kahne, D.; Polissia, A. The Escherichia coli lpt transenvelope protein complex for lipopolysaccharide export is assembled via conserved structurally homologous domains. J. Bacteriol. 2013, 195, 1100–1108. [Google Scholar] [CrossRef] [PubMed]
- Lesse, A.J.; Campagnari, A.A.; Bittner, W.E.; Apicella, M.A. Increased resolution of lipopolysaccharides and lipooligosaccharides utilizing tricine-sodium dodecyl sulfate-polyacrylamide gel electrophoresis. J. Immunol. Methods 1990, 126, 109–117. [Google Scholar] [CrossRef]
- Rojas, E.R.; Billings, G.; Odermatt, P.D.; Auer, G.K.; Zhu, L.; Miguel, A.; Chang, F.; Weibel, D.B.; Theriot, J.A.; Huang, K.C. The outer membrane is an essential load-bearing element in Gram-negative bacteria. Nature 2018, 559, 617–621. [Google Scholar] [CrossRef]
- Hwang, H.; Paracini, N.; Parks, J.M.; Lakey, J.H.; Gumbart, J.C. Distribution of mechanical stress in the Escherichia coli cell envelope. Biochim. Biophys. Acta Biomembr. 2018, 1860, 2566–2575. [Google Scholar] [CrossRef]
- Raneri, M.; Pinatel, E.; Peano, C.; Rampioni, G.; Leoni, L.; Bianconi, I.; Jousson, O.; Dalmasio, C.; Ferrante, P.; Briani, F. Pseudomonas aeruginosa mutants defective in glucose uptake have pleiotropic phenotype and altered virulence in non-mammal infection models. Sci. Rep. 2018, 8, 16912. [Google Scholar] [CrossRef]
- Jorgenson, M.A.; Kannan, S.; Laubacher, M.E.; Young, K.D. Dead-end intermediates in the enterobacterial common antigen pathway induce morphological defects in Escherichia coli by competing for undecaprenyl phosphate. Mol. Microbiol. 2016, 100, 1–14. [Google Scholar] [CrossRef]
- Sperandeo, P.; Cescutti, R.; Villa, R.; Di Benedetto, C.; Candia, D.; Dehò, G.; Polissi, A. Characterization of lptA and lptB, two essential genes implicated in lipopolysaccharide transport to the outer membrane of Escherichia coli. J. Bacteriol. 2007, 189, 244–253. [Google Scholar] [CrossRef]
- Sperandeo, P.; Lau, F.K.; Carpentieri, A.; De Castro, C.; Molinaro, A.; Dehò, G.; Silhavy, T.J.; Polissi, A. Functional analysis of the protein machinery required for transport of lipopolysaccharide to the outer membrane of Escherichia coli. J. Bacteriol. 2008, 190, 4460–4469. [Google Scholar] [CrossRef] [PubMed]
- Bernal-Cabas, M.; Ayala, J.A.; Raivio, T.L. The Cpx envelope stress response modifies peptidoglycan cross-linking via the L,D-transpeptidase LdtD and the novel protein YgaU. J. Bacteriol. 2015, 197, 603–614. [Google Scholar] [CrossRef] [PubMed]
- Di Lorenzo, F.; Palmigiano, A.; Al Bitar-Nehme, S.; Sturiale, L.; Duda, K.A.; Gully, D.; Lanzetta, R.; Giraud, E.; Garozzo, D.; Bernardini, M.L.; et al. The lipid A from Rhodopseudomonas palustris strain BiSa53 LPS possesses a unique structure and low immunostimulant properties. Chem. A Eur. J. 2017, 23, 3637–3647. [Google Scholar] [CrossRef] [PubMed]
- Barrau, C.; Di Lorenzo, F.; Menes, R.J.; Lanzetta, R.; Molinaro, A.; Silipo, A. The structure of the lipid a from the halophilic bacterium Spiribacter salinus M19-40T. Mar. Drugs 2018, 16, 124. [Google Scholar] [CrossRef] [PubMed]
- Jo, S.H.; Park, H.G.; Song, W.S.; Kim, S.M.; Kim, E.J.; Yang, Y.H.; Kim, J.S.; Kim, B.G.; Kim, Y.G. Structural characterization of phosphoethanolamine-modified lipid A from probiotic Escherichia coli strain Nissle 1917. RSC Adv. 2019, 9, 19762–19771. [Google Scholar] [CrossRef]
- Jones, J.W.; Shaffer, S.A.; Ernst, R.K.; Goodlett, D.R.; Tureček, F. Determination of pyrophosphorylated forms of lipid A in Gram-negative bacteria using a multivaried mass spectrometric approach. Proc. Natl. Acad. Sci. USA 2008, 105, 12742–12747. [Google Scholar] [CrossRef]
- Costello, C.E.; Vath, J.E. Tandem mass spectrometry of glycolipids. Methods Enzymol. 1990, 193, 738–768. [Google Scholar] [CrossRef]
- Drew, D.; Fröderberg, L.; Baars, L.; De Gier, J.W.L. Assembly and overexpression of membrane proteins in Escherichia coli. Biochim. Biophys. Acta Biomembr. 2003, 1610, 3–10. [Google Scholar] [CrossRef]
- Gubellini, F.; Verdon, G.; Karpowich, N.K.; Luff, J.D.; Boël, G.; Gauthier, N.; Handelman, S.K.; Ades, S.E.; Hunt, J.F. Physiological response to membrane protein overexpression in E. coli. Mol. Cell. Proteom. 2011, 10, M111.007930. [Google Scholar] [CrossRef] [PubMed]
- Krasowska, A.; Sigler, K. How microorganisms use hydrophobicity and what does this mean for human needs? Front. Cell. Infect. Microbiol. 2014, 4, 112. [Google Scholar] [CrossRef]
- Trunk, T.; Khalil, H.S.; Leo, J.C. Bacterial autoaggregation. AIMS Microbiol. 2018, 4, 140–164. [Google Scholar] [CrossRef] [PubMed]
- Delhaye, A.; Collet, J.-F.; Laloux, G. A Fly on the Wall: How Stress Response Systems Can Sense and Respond to Damage to Peptidoglycan. Front. Cell. Infect. Microbiol. 2019, 9, 380. [Google Scholar] [CrossRef] [PubMed]
- Meredith, T.C.; Mamat, U.; Kaczynski, Z.; Lindner, B.; Holst, O.; Woodard, R.W. Modification of lipopolysaccharide with colanic acid (M-antigen) repeats in Escherichia coli. J. Biol. Chem. 2007, 282, 7790–7798. [Google Scholar] [CrossRef] [PubMed]
- Hernández-Rocamora, V.M.; Otten, C.F.; Radkov, A.; Simorre, J.-P.; Breukink, E.; VanNieuwenhze, M.; Vollmer, W. Coupling of polymerase and carrier lipid phosphatase prevents product inhibition in peptidoglycan synthesis. Cell Surf. 2018, 2, 1–13. [Google Scholar] [CrossRef]
- Doerrler, W.T.; Reedy, M.C.; Raetz, C.R.H. An Escherichia coli Mutant Defective in Lipid Export. J. Biol. Chem. 2001, 276, 11461–11464. [Google Scholar] [CrossRef]
- Alexander, M.K.; Miu, A.; Oh, A.; Reichelt, M.; Ho, H.; Chalouni, C.; Labadie, S.; Wang, L.; Liang, J.; Nickerson, N.N.; et al. Disrupting Gram-negative bacterial outer membrane biosynthesis through inhibition of the lipopolysaccharide transporter MsbA. Antimicrob. Agents Chemother. 2018, 62, e01142-18. [Google Scholar] [CrossRef]
- Braun, M.; Silhavy, T.J. Imp/OstA is required for cell envelope biogenesis in Escherichia coli. Mol. Microbiol. 2002, 45, 1289–1302. [Google Scholar] [CrossRef]
- Li, G.W.; Burkhardt, D.; Gross, C.; Weissman, J.S. Quantifying absolute protein synthesis rates reveals principles underlying allocation of cellular resources. Cell 2014, 157, 624–635. [Google Scholar] [CrossRef]
- Lima, S.; Guo, M.S.; Chaba, R.; Gross, C.A.; Sauer, R.T. Dual molecular signals mediate the bacterial response to outer-membrane stress. Science 2013, 340, 837–841. [Google Scholar] [CrossRef]
- Nowicki, E.M.; O’Brien, J.P.; Brodbelt, J.S.; Trent, M.S. Characterization of Pseudomonas aeruginosa LpxT reveals dual positional lipid A kinase activity and co-ordinated control of outer membrane modification. Mol. Microbiol. 2014, 94, 728–741. [Google Scholar] [CrossRef]
- Sisti, F.; Fernández, J.; Higgins, S.C.; Casabuono, A.; Couto, A.; Mills, K.H.G.; Hozbor, D. A deep rough type structure in Bordetella bronchiseptica lipopolysaccharide modulates host immune responses. Microbiol. Immunol. 2011, 55, 847–854. [Google Scholar] [CrossRef] [PubMed]









| Strain | Genotype | Reference |
| BW25113 | Escherichia coli K12 derivative; F- DE(araD-araB)567 lacZ4787(del)::rrnB-3 LAM- rph-1 DE(rhaD-rhaB)568 hsdR514 | [22] |
| KG-276 | BW25113 lpxT-sfGFP | [17] |
| KG-279 | BW25113 ΔlpxT | [17] |
| AMM05 | BW25113 ΔldtD | [23] |
| AMM06 | BW25113 ΔldtE | [23] |
| AMM07 | BW25113 ΔldtD ΔldtE | [23] |
| Plasmids | Relevant Characteristics a | Origin/Reference |
| pGM930 | pBAD24-Δ1 [24] derivative; confers ampicillin resistance | [25] |
| pGZ119HE | cloning vector; confers chloramphenicol resistance | [26] |
| pLPXT | pGM930 derivative, carries the lpxT gene (2268826-2269744) | [17] |
| pLPXTH190A | pLPXTp derivative, carries the substitution of CAC codon at position 570 with GCC | This work |
| pLPXT-GFP | pGM930 derivative, carries the lpxT-GFP translational fusion | [17] |
| pUPPS | pGZ119HE derivative, carries the uppS gene (2542505-2543271) | This work |
| Strain b | +ARA a | −ARA a | ||||
|---|---|---|---|---|---|---|
| OD600 c | −amp d | +amp d | OD600 d | −amp d | +amp d | |
| BW25113/pLPXT | 2.2 ± 0.2 | 130 ± 47 | 1.9 ± 0.8 | 3.0 ± 0.1 | 280 ± 14 | 260 ± 99 |
| ΔldtD/pLPXT | 1.2 ± 0.2 | 230 ± 260 | 1.3 ± 0.2 | 3.0 ± 0.4 | 230 ± 90 | 290 ± 110 |
| ΔldtE/pLPXT | 1.4 ± 0.4 | 150 ± 58 | 2.2 ± 2.5 | 3.1 ± 0.3 | 250 ± 26 | 210 ± 89 |
| ΔldtDE/pLPXT | 1.8 ± 0.2 | 110 ± 35 | 2.8 ± 1.3 | 3.4 ± 0.0 | 220 ± 68 | 270 ± 50 |
© 2020 by the authors. Licensee MDPI, Basel, Switzerland. This article is an open access article distributed under the terms and conditions of the Creative Commons Attribution (CC BY) license (http://creativecommons.org/licenses/by/4.0/).
Share and Cite
Falchi, F.A.; Di Lorenzo, F.; Pizzoccheri, R.; Casino, G.; Paroni, M.; Forti, F.; Molinaro, A.; Briani, F. Overexpression of lpxT Gene in Escherichia coli Inhibits Cell Division and Causes Envelope Defects without Changing the Overall Phosphorylation Level of Lipid A. Microorganisms 2020, 8, 826. https://doi.org/10.3390/microorganisms8060826
Falchi FA, Di Lorenzo F, Pizzoccheri R, Casino G, Paroni M, Forti F, Molinaro A, Briani F. Overexpression of lpxT Gene in Escherichia coli Inhibits Cell Division and Causes Envelope Defects without Changing the Overall Phosphorylation Level of Lipid A. Microorganisms. 2020; 8(6):826. https://doi.org/10.3390/microorganisms8060826
Chicago/Turabian StyleFalchi, Federica A., Flaviana Di Lorenzo, Roberto Pizzoccheri, Gianluca Casino, Moira Paroni, Francesca Forti, Antonio Molinaro, and Federica Briani. 2020. "Overexpression of lpxT Gene in Escherichia coli Inhibits Cell Division and Causes Envelope Defects without Changing the Overall Phosphorylation Level of Lipid A" Microorganisms 8, no. 6: 826. https://doi.org/10.3390/microorganisms8060826
APA StyleFalchi, F. A., Di Lorenzo, F., Pizzoccheri, R., Casino, G., Paroni, M., Forti, F., Molinaro, A., & Briani, F. (2020). Overexpression of lpxT Gene in Escherichia coli Inhibits Cell Division and Causes Envelope Defects without Changing the Overall Phosphorylation Level of Lipid A. Microorganisms, 8(6), 826. https://doi.org/10.3390/microorganisms8060826

