Diversity and Physiological Characteristics of Antarctic Lichens-Associated Bacteria
Abstract
1. Introduction
2. Materials and Methods
2.1. Sample Collection and Sampling Sites
2.2. Genomic DNA Extraction, Amplification, and Bacterial Community Analysis
2.3. Isolation of Bacterial Strains
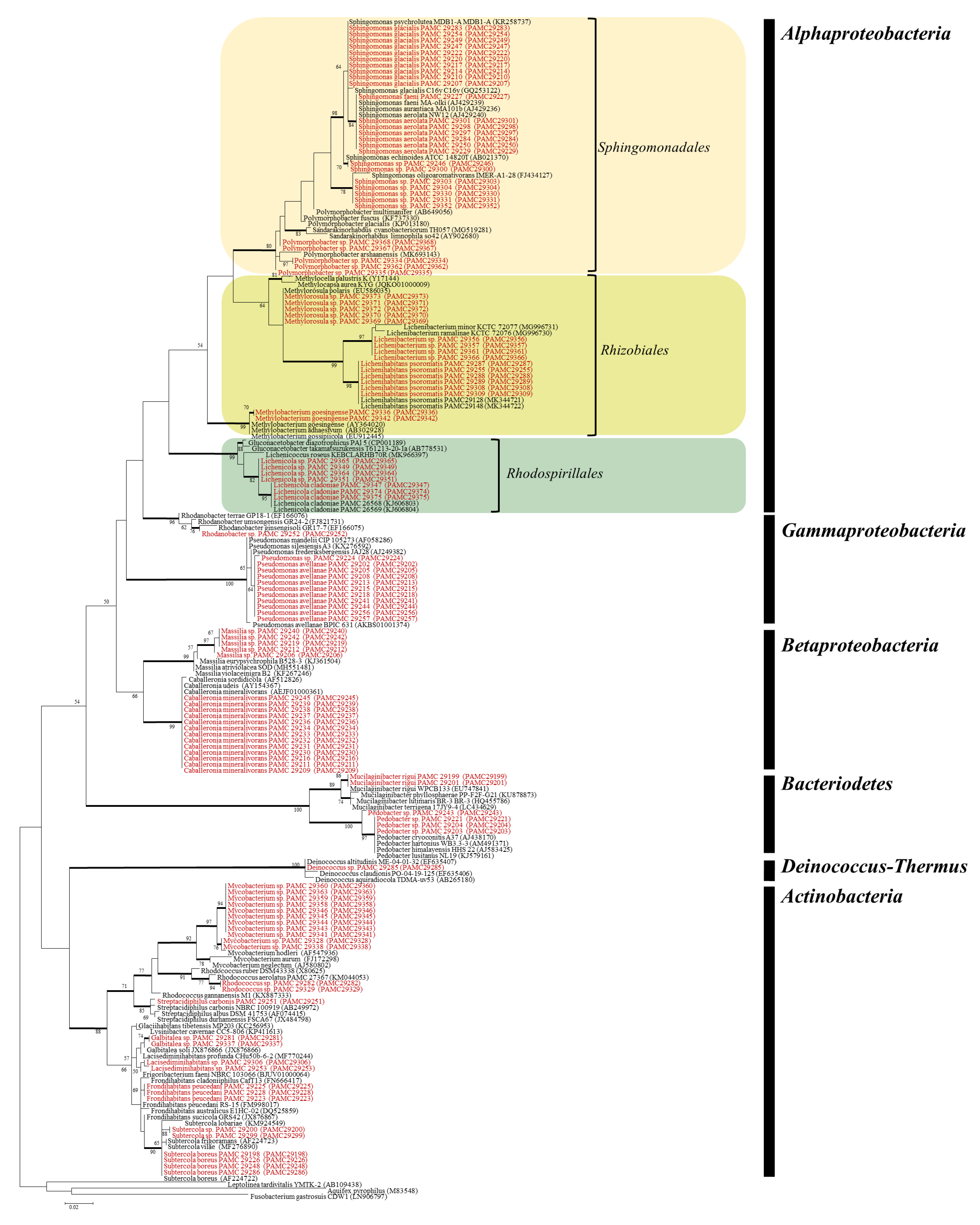
2.4. Identification of Bacterial Isolates
2.5. Examination of Bacterial Physiological Characteristics
2.6. Genome Sequencing and Analysis
3. Results and Discussion
3.1. Bacterial Community Structure Based on the Cultivation-Independent and -Dependent Approaches
3.2. Physiological Characteristics
Supplementary Materials
Author Contributions
Funding
Institutional Review Board Statement
Informed Consent Statement
Data Availability Statement
Conflicts of Interest
References
- De Bary, A. Die Erscheinung der Symbiose; De Gruyter: Strassburg, Grand Est, France, 1879. [Google Scholar]
- Kappen, L. Some aspects of the great success of lichens in Antarctica. Antarct. Sci. 2000, 12, 314–324. [Google Scholar] [CrossRef]
- Nash, T.H. Lichen Biology; Cambridge University Press: New York, NY, USA, 2008. [Google Scholar]
- Ahmadjian, V. Lichens are more important than you think. BioScience 1995, 45, 124. [Google Scholar] [CrossRef]
- Gadd, G.M. Geomycology: Biogeochemical transformations of rocks, minerals, metals and radionuclides by fungi, bioweathering and bioremediation. Mycol. Res. 2007, 111, 3–49. [Google Scholar] [CrossRef]
- Lücking, R.; Hodkinson, B.P.; Leavitt, S.D. The 2016 classification of lichenized fungi in the Ascomycota and Basidiomycota–Approaching one thousand genera. Bryologist 2017, 119, 361–416. [Google Scholar] [CrossRef]
- Lawrey, J.D.; Diederich, P. Lichenicolous fungi: Interactions, evolution, and biodiversity. Bryologist 2003, 106, 80–120. [Google Scholar] [CrossRef]
- Liba, C.; Ferrara, F.; Manfio, G.; Fantinatti-Garboggini, F.; Albuquerque, R.; Pavan, C.; Ramos, P.; Moreira-Filho, C.; Barbosa, H. Nitrogen-fixing chemo-organotrophic bacteria isolated from cyanobacteria-deprived lichens and their ability to solubilize phosphate and to release amino acids and phytohormones. J. Appl. Microbiol. 2006, 101, 1076–1086. [Google Scholar] [CrossRef] [PubMed]
- Ohmura, Y.; Kawachi, M.; Kasai, F.; Watanabe, M.M.; Takeshita, S. Genetic combinations of symbionts in a vegetatively reproducing lichen, Parmotrema tinctorum, based on ITS rDNA sequences. Bryologist 2006, 109, 43–59. [Google Scholar] [CrossRef]
- Piercey-Normore, M.D. The lichen-forming ascomycete Evernia mesomorpha associates with multiple genotypes of Trebouxia jamesii. New Phytol. 2006, 169, 331–344. [Google Scholar] [CrossRef] [PubMed]
- Cardinale, M.; de Castro, J.V.; Müller, H.; Berg, G.; Grube, M. In situ analysis of the bacterial community associated with the reindeer lichen Cladonia arbuscula reveals predominance of Alphaproteobacteria. FEMS Microbiol. Ecol. 2008, 66, 63–71. [Google Scholar] [CrossRef] [PubMed]
- Grube, M.; Berg, G. Microbial consortia of bacteria and fungi with focus on the lichen symbiosis. Fungal Biol. Rev. 2009, 23, 72–85. [Google Scholar] [CrossRef]
- Hodkinson, B.P.; Lutzoni, F. A microbiotic survey of lichen-associated bacteria reveals a new lineage from the Rhizobiales. Symbiosis 2009, 49, 163–180. [Google Scholar] [CrossRef]
- Selbmann, L.; Zucconi, L.; Ruisi, S.; Grube, M.; Cardinale, M.; Onofri, S. Culturable bacteria associated with Antarctic lichens: Affiliation and psychrotolerance. Polar Biol. 2010, 33, 71–83. [Google Scholar] [CrossRef]
- Bates, S.T.; Cropsey, G.W.; Caporaso, J.G.; Knight, R.; Fierer, N. Bacterial communities associated with the lichen symbiosis. Appl. Environ. Microbiol. 2011, 77, 1309–1314. [Google Scholar] [CrossRef]
- Casano, L.M.; del Campo, E.M.; García-Breijo, F.J.; Reig-Armiñana, J.; Gasulla, F.; Del Hoyo, A.; Guéra, A.; Barreno, E. Two Trebouxia algae with different physiological performances are ever-present in lichen thalli of Ramalina farinacea. Coexistence versus Competition? Environ. Microbiol. 2011, 13, 806–818. [Google Scholar] [CrossRef]
- Honegger, R.; Axe, L.; Edwards, D. Bacterial epibionts and endolichenic actinobacteria and fungi in the Lower Devonian lichen Chlorolichenomycites salopensis. Fungal Biol. 2013, 117, 512–518. [Google Scholar] [CrossRef] [PubMed]
- Lee, Y.M.; Kim, E.H.; Lee, H.K.; Hong, S.G. Biodiversity and physiological characteristics of Antarctic and Arctic lichens-associated bacteria. World J. Microbiol. Biotechnol. 2014, 30, 2711–2721. [Google Scholar] [CrossRef]
- Park, C.H.; Kim, K.M.; Elvebakk, A.; Kim, O.S.; Jeong, G.; Hong, S.G. Algal and fungal diversity in Antarctic lichens. J. Eukaryot. Microbiol. 2015, 62, 196–205. [Google Scholar] [CrossRef] [PubMed]
- Biosca, E.G.; Flores, R.; Santander, R.D.; Díez-Gil, J.L.; Barreno, E. Innovative approaches using lichen enriched media to improve isolation and culturability of lichen associated bacteria. PLoS ONE 2016, 11, e0160328. [Google Scholar] [CrossRef]
- Park, C.H.; Kim, K.M.; Kim, O.-S.; Jeong, G.; Hong, S.G. Bacterial communities in Antarctic lichens. Antarct. Sci. 2016, 28, 455. [Google Scholar] [CrossRef]
- Sigurbjörnsdóttir, M.A.; Andrésson, Ó.S.; Vilhelmsson, O. Nutrient scavenging activity and antagonistic factors of non-photobiont lichen-associated bacteria: A review. World J. Microbiol. Biotechnol. 2016, 32, 68. [Google Scholar] [CrossRef] [PubMed]
- Spribille, T.; Tuovinen, V.; Resl, P.; Vanderpool, D.; Wolinski, H.; Aime, M.C.; Schneider, K.; Stabentheiner, E.; Toome-Heller, M.; Thor, G. Basidiomycete yeasts in the cortex of ascomycete macrolichens. Science 2016, 353, 488–492. [Google Scholar] [CrossRef]
- Moya, P.; Molins, A.; Martínez-Alberola, F.; Muggia, L.; Barreno, E. Unexpected associated microalgal diversity in the lichen Ramalina farinacea is uncovered by pyrosequencing analyses. PLoS ONE 2017, 12, e0175091. [Google Scholar] [CrossRef] [PubMed]
- Noh, H.-J.; Lee, Y.M.; Park, C.H.; Lee, H.K.; Cho, J.-C.; Hong, S.G. Microbiome in Cladonia squamosa is vertically stratified according to microclimatic conditions. Front. Microbiol. 2020, 11, 268. [Google Scholar] [CrossRef]
- Sierra, M.A.; Danko, D.C.; Sandoval, T.A.; Pishchany, G.; Moncada, B.; Kolter, R.; Mason, C.E.; Zambrano, M.M. The microbiomes of seven lichen genera reveal host specificity, a reduced core community and potential as source of antimicrobials. Front. Microbiol. 2020, 11, 398. [Google Scholar] [CrossRef] [PubMed]
- Grube, M.; Cernava, T.; Soh, J.; Fuchs, S.; Aschenbrenner, I.; Lassek, C.; Wegner, U.; Becher, D.; Riedel, K.; Sensen, C.W. Exploring functional contexts of symbiotic sustain within lichen-associated bacteria by comparative omics. ISME J. 2015, 9, 412–424. [Google Scholar] [CrossRef] [PubMed]
- Cardinale, M.; Puglia, A.M.; Grube, M. Molecular analysis of lichen-associated bacterial communities. FEMS Microbiol. Ecol. 2006, 57, 484–495. [Google Scholar] [CrossRef]
- Grube, M.; Cardinale, M.; de Castro, J.V.; Müller, H.; Berg, G. Species-specific structural and functional diversity of bacterial communities in lichen symbioses. ISME J. 2009, 3, 1105–1115. [Google Scholar] [CrossRef]
- Sigurbjörnsdóttir, M.A.; Heiðmarsson, S.; Jónsdóttir, A.R.; Vilhelmsson, O. Novel bacteria associated with Arctic seashore lichens have potential roles in nutrient scavenging. Can. J. Microbiol. 2014, 60, 307–317. [Google Scholar] [CrossRef] [PubMed]
- Cernava, T.; Müller, H.; Aschenbrenner, I.A.; Grube, M.; Berg, G. Analyzing the antagonistic potential of the lichen microbiome against pathogens by bridging metagenomic with culture studies. Front. Microbiol. 2015, 6, 620. [Google Scholar] [CrossRef]
- Sigurbjörnsdóttir, M.A.; Andresson, O.S.; Vilhelmsson, O. Analysis of the Peltigera membranacea metagenome indicates that lichen-associated bacteria are involved in phosphate solubilization. Microbiology 2015, 161, 989–996. [Google Scholar] [CrossRef]
- Jiang, D.-F.; Wang, H.-Y.; Si, H.-L.; Zhao, L.; Liu, C.-P.; Zhang, H. Isolation and culture of lichen bacteriobionts. Lichenologist 2017, 49, 175. [Google Scholar] [CrossRef]
- Liu, C.; Jiang, Y.; Wang, X.; Chen, D.; Chen, X.; Wang, L.; Han, L.; Huang, X.; Jiang, C. Diversity, antimicrobial activity, and biosynthetic potential of cultivable actinomycetes associated with lichen symbiosis. Microb. Ecol. 2017, 74, 570–584. [Google Scholar] [CrossRef]
- Cardinale, M.; Grube, M.; Castro, J.V., Jr.; Müller, H.; Berg, G. Bacterial taxa associated with the lung lichen Lobaria pulmonaria are differentially shaped by geography and habitat. FEMS Microbiol. Lett. 2012, 329, 111–115. [Google Scholar] [CrossRef] [PubMed]
- Hodkinson, B.; Lutzoni, F. Do lichens harbor their own rhizobia. A largescale phylogenetic survey of lichen-associated bacteria from the order Rhizobiales. Inoculum 2010, 61, 55–56. [Google Scholar]
- Hodkinson, B.P.; Gottel, N.R.; Schadt, C.W.; Lutzoni, F. Photoautotrophic symbiont and geography are major factors affecting highly structured and diverse bacterial communities in the lichen microbiome. Environ. Microbiol. 2012, 14, 147–161. [Google Scholar] [CrossRef] [PubMed]
- Printzen, C.; Fernández-Mendoza, F.; Muggia, L.; Berg, G.; Grube, M. Alphaproteobacterial communities in geographically distant populations of the lichen Cetraria aculeata. FEMS Microbiol. Ecol. 2012, 82, 316–325. [Google Scholar] [CrossRef]
- Erlacher, A.; Cernava, T.; Cardinale, M.; Soh, J.; Sensen, C.W.; Grube, M.; Berg, G. Rhizobiales as functional and endosymbiontic members in the lichen symbiosis of Lobaria pulmonaria L. Front. Microbiol. 2015, 6, 53. [Google Scholar] [CrossRef]
- Gillis, M.; Kersters, K.; Hoste, B.; Janssens, D.; Kroppenstedt, R.; Stephan, M.; Teixeira, K.d.S.; Dobereiner, J.; De Ley, J. Acetobacter diazotrophicus sp. nov., a nitrogen-fixing acetic acid bacterium associated with sugarcane. Int. J. Syst. Evol. Microbiol. 1989, 39, 361–364. [Google Scholar]
- Loganathan, P.; Nair, S. Swaminathania salitolerans gen. nov., sp. nov., a salt-tolerant, nitrogen-fixing and phosphate-solubilizing bacterium from wild rice (Porteresia coarctata Tateoka). Int. J. Syst. Evol. Microbiol. 2004, 54, 1185–1190. [Google Scholar] [CrossRef]
- Muthukumarasamy, R.; Cleenwerck, I.; Revathi, G.; Vadivelu, M.; Janssens, D.; Hoste, B.; Gum, K.U.; Park, K.-D.; Son, C.Y.; Sa, T. Natural association of Gluconacetobacter diazotrophicus and diazotrophic Acetobacter peroxydans with wetland rice. Syst. Appl. Microbiol. 2005, 28, 277–286. [Google Scholar] [CrossRef]
- Pedraza, R.O. Recent advances in nitrogen-fixing acetic acid bacteria. Int. J. Food Microbiol. 2008, 125, 25–35. [Google Scholar] [CrossRef]
- Noh, H.-J.; Shin, S.C.; Park, Y.; Choi, A.; Baek, K.; Hong, S.G.; Cho, Y.-J.; Lee, H.; Lee, Y.M. Lichenicola cladoniae gen. nov., sp. nov., a member of the family Acetobacteraceae isolated from an Antarctic lichen. Int. J. Syst. Evol. Microbiol. 2020, 70, 5918–5925. [Google Scholar] [CrossRef]
- Pankratov, T.A.; Grouzdev, D.S.; Patutina, E.O.; Kolganova, T.V.; Berestovskaya, J.J.; Ashikhmin, A.A. Lichenicoccus roseus gen. nov., sp. nov., the first bacteriochlorophyll a-containing, psychrophilic and acidophilic Acetobacteraceae bacteriobiont of lichen Cladonia species. Int. J. Syst. Evol. Microbiol. 2020, 70, 4591–4601. [Google Scholar] [CrossRef]
- Noh, H.-J.; Baek, K.; Hwang, C.Y.; Shin, S.C.; Hong, S.G.; Lee, Y.M. Lichenihabitans psoromatis gen. nov., sp. nov., a member of a novel lineage (Lichenihabitantaceae fam. nov.) within the order of Rhizobiales isolated from Antarctic lichen. Int. J. Syst. Evol. Microbiol. 2019, 69, 3837–3842. [Google Scholar] [CrossRef]
- Pankratov, T.A.; Grouzdev, D.S.; Patutina, E.O.; Kolganova, T.V.; Suzina, N.E.; Berestovskaya, J.J. Lichenibacterium ramalinae gen. nov, sp. nov., Lichenibacterium minor sp. nov., the first endophytic, beta-carotene producing bacterial representatives from lichen thalli and the proposal of the new family Lichenibacteriaceae within the order Rhizobiales. Antonie Leeuwenhoek 2020, 113, 477–489. [Google Scholar] [CrossRef]
- Lee, Y.I.; Lim, H.S.; Yoon, H.I. Geochemistry of soils of King George Island, South Shetland Islands, West Antarctica: Implications for pedogenesis in cold polar regions. Geochim. Cosmochim. Acta 2004, 68, 4319–4333. [Google Scholar] [CrossRef]
- Kim, S.C.; Kim, J.S.; Hong, B.R.; Hong, S.G.; Kim, J.H.; Lee, K.S. Assembly processes of moss and lichen community with snow melting at the coastal region of the Barton Peninsula, maritime Antarctic. J. Ecol. Environ. 2016, 40, 1–11. [Google Scholar] [CrossRef]
- Walters, W.; Hyde, E.R.; Berg-Lyons, D.; Ackermann, G.; Humphrey, G.; Parada, A.; Gilbert, J.A.; Jansson, J.K.; Caporaso, J.G.; Fuhrman, J.A. Improved bacterial 16S rRNA gene (V4 and V4-5) and fungal internal transcribed spacer marker gene primers for microbial community surveys. mSystems 2016, 1, e00009-15. [Google Scholar] [CrossRef] [PubMed]
- Martin, M. Cutadapt removes adapter sequences from high-throughput sequencing reads. EMBnet. J. 2011, 17, 10–12. [Google Scholar] [CrossRef]
- Callahan, B.J.; McMurdie, P.J.; Rosen, M.J.; Han, A.W.; Johnson, A.J.A.; Holmes, S.P. DADA2: High-resolution sample inference from Illumina amplicon data. Nat. Methods 2016, 13, 581–583. [Google Scholar] [CrossRef] [PubMed]
- Yoon, S.-H.; Ha, S.-M.; Kwon, S.; Lim, J.; Kim, Y.; Seo, H.; Chun, J. Introducing EzBioCloud: A taxonomically united database of 16S rRNA gene sequences and whole-genome assemblies. Int. J. Syst. Evol. Microbiol. 2017, 67, 1613. [Google Scholar] [CrossRef] [PubMed]
- Dworkin, M. The Prokaryotes: Vol. 5: Proteobacteria: Alpha and Beta Subclasses; Springer Science & Business Media: Berlin, Germany, 2006. [Google Scholar]
- Ghyselinck, J.; Pfeiffer, S.; Heylen, K.; Sessitsch, A.; De Vos, P. The effect of primer choice and short read sequences on the outcome of 16S rRNA gene based diversity studies. PLoS ONE 2013, 8, e71360. [Google Scholar] [CrossRef]
- Kumar, S.; Stecher, G.; Li, M.; Knyaz, C.; Tamura, K. MEGA X: Molecular evolutionary genetics analysis across computing platforms. Mol. Biol. Evol. 2018, 35, 1547–1549. [Google Scholar] [CrossRef]
- Lee, Y.M.; Kim, G.; Jung, Y.-J.; Choe, C.-D.; Yim, J.H.; Lee, H.K.; Hong, S.G. Polar and Alpine Microbial Collection (PAMC): A culture collection dedicated to polar and alpine microorganisms. Polar Biol. 2012, 35, 1433–1438. [Google Scholar] [CrossRef]
- Nautiyal, C.S. An efficient microbiological growth medium for screening phosphate solubilizing microorganisms. FEMS Microbiol. Lett. 1999, 170, 265–270. [Google Scholar] [CrossRef] [PubMed]
- Chen, Q.L. Shanjiang. Identification and characterization of the phosphate-solubilizing bacterium Pantoea sp. S32 in reclamation soil in Shanxi, China. Front. Microbiol. 2019, 10, 2171. [Google Scholar] [CrossRef]
- Sarwar, M.; Kremer, R. Determination of bacterially derived auxins using a microplate method. Lett. Appl. Microbiol. 1995, 20, 282–285. [Google Scholar] [CrossRef]
- Wick, R.R.; Judd, L.M.; Gorrie, C.L.; Holt, K.E. Unicycler: Resolving bacterial genome assemblies from short and long sequencing reads. PLoS Comput. Biol. 2017, 13, e1005595. [Google Scholar] [CrossRef]
- Aziz, R.K.; Bartels, D.; Best, A.A.; DeJongh, M.; Disz, T.; Edwards, R.A.; Formsma, K.; Gerdes, S.; Glass, E.M.; Kubal, M. The RAST Server: Rapid annotations using subsystems technology. BMC Genom. 2008, 9, 1–15. [Google Scholar] [CrossRef]
- Moriya, Y.; Itoh, M.; Okuda, S.; Kanehisa, M. KAAS: KEGG automatic annotation server. Genome Inform. 2005, 5, 2005. [Google Scholar]
- Dodge, C.W. Lichen Flora of the Antarctic Continent and Adjacent Islands; Phoenix: Canaan, NH, USA, 1973. [Google Scholar]
- Sancho, L.G.; Pintado, A.; Green, T. Antarctic studies show lichens to be excellent biomonitors of climate change. Diversity 2019, 11, 42. [Google Scholar] [CrossRef]
- Kim, M.; Oh, H.-S.; Park, S.-C.; Chun, J. Towards a taxonomic coherence between average nucleotide identity and 16S rRNA gene sequence similarity for species demarcation of prokaryotes. Int. J. Syst. Evol. Microbiol. 2014, 64, 346–351. [Google Scholar] [CrossRef] [PubMed]
- Jia, L.; Feng, X.; Zheng, Z.; Han, L.; Hou, X.; Lu, Z.; Lv, J. Polymorphobacter fuscus sp. nov., isolated from permafrost soil, and emended description of the genus Polymorphobacter. Int. J. Syst. Evol. Microbiol. 2015, 65, 3920–3925. [Google Scholar] [CrossRef]
- Phurbu, D.; Liu, Z.-X.; Liu, H.-C.; Lhamo, Y.; Yangzom, P.; Li, A.-H.; Zhou, Y.-G. Polymorphobacter arshaanensis sp. nov., containing the photosynthetic gene pufML, isolated from a volcanic lake. Int. J. Syst. Evol. Microbiol. 2020, 70, 1093–1098. [Google Scholar] [CrossRef]
- Tahon, G.; Willems, A. Isolation and characterization of aerobic anoxygenic phototrophs from exposed soils from the Sør Rondane Mountains, East Antarctica. Syst. Appl. Microbiol. 2017, 40, 357–369. [Google Scholar] [CrossRef] [PubMed]
- Khan, M.S.; Zaidi, A.; Ahemad, M.; Oves, M.; Wani, P.A. Plant growth promotion by phosphate solubilizing fungi–current perspective. Arch. Agron. Soil Sci. 2010, 56, 73–98. [Google Scholar] [CrossRef]
- Sharma, S.B.; Sayyed, R.Z.; Trivedi, M.H.; Gobi, T.A. Phosphate solubilizing microbes: Sustainable approach for managing phosphorus deficiency in agricultural soils. Springerplus 2013, 2, 1–14. [Google Scholar] [CrossRef]
- Richardson, A.E. Prospects for using soil microorganisms to improve the acquisition of phosphorus by plants. Funct. Plant Biol. 2001, 28, 897–906. [Google Scholar] [CrossRef]
- Ergün, N.; Topcuoğlu, Ş.F.; Yildiz, A. Auxin (Indole-3-acetic acid), gibberellic acid (GA_3), abscisic acid (ABA) and cytokinin (Zeatin) production by some species of mosses and lichens. Turk. J. Bot. 2002, 26, 13–18. [Google Scholar]
- Pichler, G.; Stöggl, W.; Trippel, D.; Carniel, F.C.; Muggia, L.; Ametrano, C.G.; Çimen, T.; Holzinger, A.; Tretiach, M.; Kranner, I. Phytohormone release by three isolated lichen mycobionts and the effects of indole-3-acetic acid on their compatible photobionts. Symbiosis 2020, 82, 95–108. [Google Scholar] [CrossRef]
- Wang, X.Y.; Wei, X.L.; Luo, H.; Kim, J.A.; Jeon, H.S.; Koh, Y.J.; Hur, J.-S. Plant hormones promote growth in lichen-forming fungi. Mycobiology 2010, 38, 176–179. [Google Scholar] [CrossRef] [PubMed]
- Kozlova, T.A.; Hardy, B.P.; Krishna, P.; Levin, D.B. Effect of phytohormones on growth and accumulation of pigments and fatty acids in the microalgae Scenedesmus quadricauda. Algal Res. 2017, 27, 325–334. [Google Scholar] [CrossRef]
- Mohite, B. Isolation and characterization of indole acetic acid (IAA) producing bacteria from rhizospheric soil and its effect on plant growth. J. Soil Sci. Plant Nutr. 2013, 13, 638–649. [Google Scholar] [CrossRef]
- Estrada-De Los Santos, P.; Bustillos-Cristales, R.o.; Caballero-Mellado, J. Burkholderia, a genus rich in plant-associated nitrogen fixers with wide environmental and geographic distribution. Appl. Environ. Microbiol. 2001, 67, 2790–2798. [Google Scholar] [CrossRef]
- Stoltzfus, J.; So, R.; Malarvithi, P.; Ladha, J.; De Bruijn, F. Isolation of endophytic bacteria from rice and assessment of their potential for supplying rice with biologically fixed nitrogen. Plant Soil 1997, 194, 25–36. [Google Scholar] [CrossRef]
- Ngom, A.; Nakagawa, Y.; Sawada, H.; Tsukahara, J.; Wakabayashi, S.; Uchiumi, T.; Nuntagij, A.; Kotepong, S.; Suzuki, A.; Higashi, S. A novel symbiotic nitrogen-fixing member of the Ochrobactrum clade isolated from root nodules of Acacia mangium. J. Gen. Appl. Microbiol 2004, 50, 17–27. [Google Scholar] [CrossRef] [PubMed]
- Sy, A.; Giraud, E.; Jourand, P.; Garcia, N.; Willems, A.; De Lajudie, P.; Prin, Y.; Neyra, M.; Gillis, M.; Boivin-Masson, C. Methylotrophic Methylobacterium bacteria nodulate and fix nitrogen in symbiosis with legumes. J. Bacteriol. 2001, 183, 214–220. [Google Scholar] [CrossRef]
- Rikkinen, J. Cyanolichens: An evolutionary overview. In Cyanobacteria in Symbiosis; Springer: Berlin/Heidelberg, Germany, 2002; pp. 31–72. [Google Scholar]


| Scheme | Genus | Sample ID | Growth Type | Photobiont | Latitude | Longitude | 
|---|---|---|---|---|---|---|
| 2012KG-B0531 | Cetraria | Ct | Fruticose | Chlorolichen | 62, 14′10.334″ S | 58, 43′08.263″ W | 
| 2012KG-B0306 | Cladonia | Cl | Fruticose | Chlorolichen | 62, 14′26.606″ S | 58, 43′34.412″ W | 
| 2012KG-B0468-FD42 | Megaspora | Ms | Crustose | Chlorolichen | 62, 14′20.781″ S | 58, 45′28.821″ W | 
| 2012KG-B0625-FD85 | Pseudephebe | Pp | Fruticose | Chlorolichen | 62, 13′46.984″ S | 58, 46′52.696″ W | 
| 2012KG-B0524B0-FD16 | Psoroma | Ps | Squamulose | Tripartite | 62, 14′10.334″ S | 58, 43′08.263″ W | 
| 2012KG-B0103-FD77 | Sphaerophorus | Sp | Fruticose | Chlorolichen | 62, 13′39.591″ S | 58, 45′33.939″ W | 
| Taxonomic Assignment | Isolated From * | Total Number of Isolates | |||||||
|---|---|---|---|---|---|---|---|---|---|
| Phylum or Class | Order | Phylotype | Ct | Cl | Ms | Pp | Ps | Sp | |
| Actinobacteria | Micrococcales | Frondihabitans peucedani | – | – | 3 | – | – | – | 3 | 
| Galbitalea sp. | – | – | 2 | – | – | – | 2 | ||
| Lacisediminihabitans sp. (A) | – | – | – | – | 1 | – | 1 | ||
| Lacisediminihabitans sp. (B) | – | – | – | – | 1 | – | 1 | ||
| Mycobacterium sp. (A) | – | – | 2 | – | – | – | 2 | ||
| Mycobacterium sp. (B) | – | – | 9 | – | – | – | 9 | ||
| Subtercola boreus | – | – | 4 | – | – | – | 4 | ||
| Subtercola sp. | – | – | 2 | – | – | – | 2 | ||
| Mycobacteriales | Rhodococcus sp. | – | – | 2 | – | – | – | 2 | |
| Streptomycetales | Streptacidiphilus carbonis | – | – | – | – | – | 1 | 1 | |
| Alphaproteobacteria | Rhizobiales | Lichenibacterium sp. | – | – | 3 | – | 1 | – | 4 | 
| Lichenihabitans psoromatis | – | – | – | – | 6 | – | 6 | ||
| Methylobacterium goesingense | – | – | 2 | – | – | – | 2 | ||
| Methylorosula sp. | 2 | 3 | – | – | – | – | 5 | ||
| Rhodospirillales | Lichenicola cladoniae | – | 2 | – | 1 | – | – | 3 | |
| Lichenicola sp. | – | – | – | 1 | – | 3 | 4 | ||
| Sphingomonadales | Polymorphobacter sp. (A) | – | – | 2 | – | – | – | 2 | |
| Polymorphobacter sp. (B) | – | – | 2 | – | – | – | 2 | ||
| Polymorphobacter sp. (C) | 1 | 1 | |||||||
| Sphingomonas aerolata | – | – | 6 | – | – | – | 6 | ||
| Sphingomonas faeni | – | – | 1 | – | – | – | 1 | ||
| Sphingomonas glacialis | – | – | 4 | – | 6 | – | 10 | ||
| Sphingomonas sp. (A) | – | – | 2 | – | – | – | 2 | ||
| Sphingomonas sp. (B) | 1 | 3 | – | – | 1 | – | 5 | ||
| Betaproteobacteria | Burkholderiales | Caballeronia mineralivorans | 2 | 7 | – | – | 4 | – | 13 | 
| Massilia sp. (A) | – | – | – | – | 4 | – | 4 | ||
| Massilia sp. (B) | – | – | – | – | 1 | – | 1 | ||
| Gammaproteobacteria | Lysobacterales | Rhodanobacter sp. | – | – | – | – | – | 1 | 1 | 
| Pseudomonadales | Pseudomonas sp. (A) | – | – | 1 | – | – | – | 1 | |
| Pseudomonas sp. (B) | – | – | – | – | 10 | – | 10 | ||
| Bacteroidetes | Sphingobacteriales | Mucilaginibacter rigui | – | – | 2 | – | – | – | 2 | 
| Pedobacter sp. (A) | – | – | – | – | 1 | – | 1 | ||
| Pedobacter sp. (B) | – | – | – | – | 3 | – | 3 | ||
| Deinococcus-Thermus | Deinococcales | Deinococcus sp. | – | – | 1 | – | – | – | 1 | 
| Total | 5 | 15 | 51 | 2 | 39 | 5 | 117 | ||
| Phylum or Class (Order) | Phylotype | Number of Isolates a | Physiological Characteristics b | ||||||
|---|---|---|---|---|---|---|---|---|---|
| Protease | Polymer | Xanthine | Hypoxanthine | Phosphate Solubilization | Growth Hormone d | Nitrogen Fixation e | |||
| Actinobacteria | Frondihabitans peucedani | 3 | – | – | – | – | – | 3 | 3 | 
| Galbitalea sp. | 2 | – | 1 | – | – | – | 2 | – | |
| Lacisediminihabitans sp. (A) | 1 | – | – | – | – | – | 1 | 1 | |
| Lacisediminihabitans sp. (B) | 1 | – | – | – | – | – | 1 | – | |
| Mycobacterium sp. (A) | 2 | – | 2 | – | – | – | – | 1 | |
| Mycobacterium sp. (B) | 9 | – | 5 | – | – | – | – | 8 | |
| Subtercola boreus | 4 | – | – | – | 1 | 1 | 1 | 1 | |
| Subtercola sp. | 2 | – | – | – | – | – | – | – | |
| Rhodococcus sp. | 2 | – | 1 | – | – | – | 2 | – | |
| Streptacidiphilus carbonis | 1 | 1 | – | 1 | 1 | – | – | – | |
| Alphaproteobacteria | Lichenibacterium sp. | 4 | – | – | – | – | – | 1 | – | 
| (Rhizobiales) | Lichenihabitans psoromatis | 6 | – | – | – | – | 2 | 1 | – | 
| Methylobacterium goesingense | 2 | – | – | – | – | – | 2 | – | |
| Methylorosula sp. | 5 | – | – | – | – | – | – | 2 | |
| Alphaproteobacteria | Lichenicola cladoniae | 3 | – | – | – | – | 2 | 3 | – | 
| (Rhodospirillales) | Lichenicola sp. | 4 | – | – | – | – | 2 | 1 | – | 
| Alphaproteobacteria | Polymorphobacter sp. (A) | 2 | – | – | – | – | – | – | – | 
| (Sphingomonadales) | Polymorphobacter sp. (B) | 2 | – | – | – | – | – | 2 | – | 
| Polymorphobacter sp. (C) | 1 | – | – | – | – | – | 1 | – | |
| Sphingomonas aerolata | 6 | – | – | – | 1 | – | 6 | 3 | |
| Sphingomonas faeni | 1 | – | – | – | – | – | 1 | – | |
| Sphingomonas glacialis | 10 | 2 | – | – | 1 | – | 10 | 1 | |
| Sphingomonas sp. (A) | 2 | – | – | – | 1 | – | 2 | – | |
| Sphingomonas sp. (B) | 5 | – | – | – | – | – | 3 | – | |
| Betaproteobacteria | Caballeronia mineralivorans | 13 | – | 6 c | 13 | 7 | 10 | 4 | 13 | 
| Massilia sp. (A) | 4 | 1 | – | – | – | 2 | 4 | – | |
| Massilia sp. (B) | 1 | – | – | – | – | – | 1 | – | |
| Gammaproteobacteria | Rhodanobacter sp. | 1 | – | – | – | – | 1 | 1 | – | 
| Pseudomonas sp. (A) | 1 | – | – | – | – | 1 | 1 | – | |
| Pseudomonas sp. (B) | 10 | – | – | – | – | 9 | 10 | – | |
| Bacteroidetes | Mucilaginibacter rigui | 2 | 2 | – | – | – | – | 2 | – | 
| Pedobacter sp. (A) | 1 | – | – | – | – | – | 1 | 1 | |
| Pedobacter sp. (B) | 3 | 3 | 1 | – | – | – | – | 3 | |
| Deinococcus-Thermus | Deinococcus sp. | 1 | – | – | – | – | – | – | – | 
| Publisher’s Note: MDPI stays neutral with regard to jurisdictional claims in published maps and institutional affiliations. | 
© 2021 by the authors. Licensee MDPI, Basel, Switzerland. This article is an open access article distributed under the terms and conditions of the Creative Commons Attribution (CC BY) license (http://creativecommons.org/licenses/by/4.0/).
Share and Cite
Noh, H.-J.; Park, Y.; Hong, S.G.; Lee, Y.M. Diversity and Physiological Characteristics of Antarctic Lichens-Associated Bacteria. Microorganisms 2021, 9, 607. https://doi.org/10.3390/microorganisms9030607
Noh H-J, Park Y, Hong SG, Lee YM. Diversity and Physiological Characteristics of Antarctic Lichens-Associated Bacteria. Microorganisms. 2021; 9(3):607. https://doi.org/10.3390/microorganisms9030607
Chicago/Turabian StyleNoh, Hyun-Ju, Yerin Park, Soon Gyu Hong, and Yung Mi Lee. 2021. "Diversity and Physiological Characteristics of Antarctic Lichens-Associated Bacteria" Microorganisms 9, no. 3: 607. https://doi.org/10.3390/microorganisms9030607
APA StyleNoh, H.-J., Park, Y., Hong, S. G., & Lee, Y. M. (2021). Diversity and Physiological Characteristics of Antarctic Lichens-Associated Bacteria. Microorganisms, 9(3), 607. https://doi.org/10.3390/microorganisms9030607
 
         
                                                


 
       