Next Article in Journal
Ginsenoside Rg1 Alleviates Lipopolysaccharide-Induced Fibrosis of Endometrial Epithelial Cells in Dairy Cows by Inhibiting Reactive Oxygen Species-Activated NLRP3
Previous Article in Journal
An Improved Method for Broiler Weight Estimation Integrating Multi-Feature with Gradient Boosting Decision Tree
 
 
Font Type:
Arial Georgia Verdana
Font Size:
Aa Aa Aa
Line Spacing:
Column Width:
Background:
Article

Effects of Multiple Environmental Stressors on Zoobenthos Communities in Shallow Lakes: Evidence from a Mesocosm Experiment

1
Institute of Hydrobiology, Chinese Academy of Sciences, Wuhan 430072, China
2
College of Fisheries and Life Science, Dalian Ocean University, Dalian 116023, China
3
Hubei Provincial Engineering Laboratory for Pond Aquaculture, Engineering Research Center of Green Development for Conventional Aquatic Biological Industry in the Yangtze River Economic Belt, College of Fisheries, Huazhong Agricultural University, Wuhan 430070, China
*
Author to whom correspondence should be addressed.
Animals 2023, 13(23), 3722; https://doi.org/10.3390/ani13233722
Submission received: 26 October 2023 / Revised: 20 November 2023 / Accepted: 28 November 2023 / Published: 1 December 2023
(This article belongs to the Section Ecology and Conservation)

Abstract

:

Simple Summary

This investigation delves into the intricate world of aquatic life, specifically zoobenthos, and how they respond to a combination of environmental challenges: climate change, eutrophication, and pesticide contamination. These organisms play a vital role in aquatic ecosystems, affecting energy flow, nutrient cycling, and sediment decomposition. Unfortunately, these challenges have led to a decline in their numbers and changes in community structure. Notably, the warmer temperatures associated with climate change promote the abundance and diversity of zoobenthos while making these communities more similar across different sites. Pesticides like imidacloprid negatively impact the survival and growth of zoobenthos. Interestingly, when combined with warming, imidacloprid seems to mitigate its adverse effects, increasing species diversity. However, when nutrient loading is part of the equation, imidacloprid negatively affects species diversity. These findings reveal the intricate responses of zoobenthos to multiple stressors, offering valuable insights for ecosystem conservation and management. In simpler terms, this study explores how tiny underwater creatures react to a changing environment, which has consequences for our ecosystems.

Abstract

Multiple stressors, including climate change, eutrophication, and pesticide contamination, are significant drivers of the decline in lake zoobenthos. Zoobenthos play a crucial role in aquatic ecosystems, impacting energy dynamics, nutrient cycling, and sediment degradation. However, these stressors have led to a decrease in the abundance and diversity of zoobenthos, resulting in notable changes in species composition and structure. Eutrophication typically increases zoobenthos abundance while reducing taxonomic diversity. Climate change, such as warming and heatwaves, also affects the zoobenthos community structure, with different species exhibiting varying levels of adaptability to temperature changes. Additionally, pesticides like imidacloprid have negative effects on the survival and growth of zoobenthos. However, the interactions between imidacloprid and other stressors remain understudied. Here, we used 48 mesocosms (2500 L) to simulate shallow lakes. We combined nutrient loading, sustained warming, and the imidacloprid pesticide to test how these stressors interactively influence the survival and community of zoobenthos. The experimental results demonstrate that elevated temperatures have a significant impact on aquatic benthic organisms under different treatment conditions. The increase in temperature led to a notable rise in species richness and α-diversity, primarily attributed to the stimulation of metabolic activities in zoobenthos, promoting their growth and reproduction. This finding underscores the potential influence of climate change on aquatic benthic ecosystems, particularly in terms of its promoting effect on α-diversity. However, it is essential to note that elevated temperatures also reduced β-diversity among different sites, implying a potential trend toward homogenization in zoobenthos communities under warmer conditions. Moreover, this study revealed the interactive effects of multiple stressors on the diversity of aquatic benthic communities. Specifically, the pesticide imidacloprid’s impact on zoobenthos is not isolated but demonstrates complex effects within various treatment interactions. In the presence of both temperature elevation and the addition of imidacloprid, the presence of imidacloprid appears to counteract the adverse effects of temperature elevation, resulting in increased species diversity. However, when imidacloprid coincides with nutrient input, it significantly affects α-diversity negatively. These findings highlight the complexity of zoobenthos responses to multiple stressors and how these factors influence both α-diversity and β-diversity. They provide valuable insights for further research on the conservation and management of ecosystems.

1. Introduction

Zoobenthos organisms constitute pivotal constituents of shallow-water ecosystems, assuming an intermediary trophic position within aquatic food webs [1,2]. They exert a substantial influence on energy dynamics, nutrient cycling, and sediment degradation within river and lake aquatic systems [3,4,5]. Zoobenthos possess crucial regulatory functions and play a decisive role in maintaining and restoring the stability and integrity of river and lake ecosystems [6,7]. However, global environmental changes, including eutrophication, warming, and pesticide pollution, have caused a decline in zoobenthos abundance and diversity worldwide, leading to significant changes in species composition and structure [8,9,10].
Additive diversity partitioning is a promising method for understanding beta diversity patterns across different spatial and temporal scales and for analyzing diversity in hierarchical studies with multiscale sampling [11,12,13]. Additive diversity partitioning was proposed in the 1960s [14] and was revived following a theoretical analysis by Lande (1996). Beta diversity was originally calculated using a multiplicative relationship, where beta diversity (between-habitat diversity) was defined as the quotient of gamma diversity (total diversity of a landscape) divided by alpha diversity (within-habitat diversity) (i.e., β = γ/α) [15,16]. In the latter relationship, beta diversity (between-community diversity) is a dimensionless quantity. This implies that beta diversity cannot be given equal weight as alpha or gamma diversity, nor can it be directly compared across different components of diversity [11]. However, with additive diversity partitioning, beta diversity is calculated using an additive relationship (i.e., β = γ − α) [11]. In additive diversity partitioning, all diversity components are measured using the same method and expressed in the same units, enabling direct comparisons between them [17,18]. This approach allows for the quantification of the contributions of alpha and beta diversity to the overall diversity across various spatial and temporal scales [11,19]. Therefore, the utilization of additive diversity partitioning can readily identify the key sources of diversity in hierarchical studies with multiscale sampling [11]. However, this technology has not yet been used to study changes in the zoobenthos community structure in shallow lake ecosystems under multiple environmental stressors.
Excessive loading of nitrogen and phosphorus leads to increased eutrophication of water bodies, resulting in a higher abundance of zoobenthos but reduced taxonomic diversity [20]. Eutrophication tends to alter the habitat structure, directly leading to the extinction of sensitive zoobenthos species that cannot tolerate new abiotic conditions, thus reducing taxonomic differences in zoobenthos communities [21,22,23,24]. Additionally, anthropogenic eutrophication acts as an “ecological filter” by reducing the importance of stochastic processes in community structures, thereby reducing the compositional differences between different locations [25,26,27]. The underlying mechanism behind this process can be explained by “niche selection”, where strong environmental filtering excludes species that are less adapted to high-nutrient environments, and these species may undergo changes independent of habitat heterogeneity [28,29].
Climate change, including rising average water temperatures and heatwaves, also affects the community structure of zoobenthos organisms [24,30,31]. Various species within the zoobenthos community exhibit distinct levels of adaptability to diverse temperature conditions [24]. Climate warming will notably reshape the life history, biomass, density, and dimensions of zoobenthos toward smaller sizes [32,33,34]. Warming temperatures can advance the breeding time for species that are triggered by high temperatures, while shortening the breeding time for species triggered by low temperatures [35]. For instance, Chironomids, which favor breeding in warm water, may benefit from elevated temperatures as their growth and development rates accelerate with temperature, resulting in an increase in their abundance and alterations in the community structure of zoobenthos [36,37,38]. Moreover, climate change can indirectly impact zoobenthos by influencing the community structure of other biological groups such as algae and aquatic plants [39,40,41]. While the effects of climate change on density in lake ecosystems have been widely studied for various components like fish, phytoplankton, and zooplankton, the impact of climate warming on zoobenthos has been less explored.
Imidacloprid [1-(6-chloro-3-pyridylmethyl)-N-nitroimidazolidin-2-ylideneamine] is a novel neonicotinoid synthetic insecticide that is widely used for crop protection and pest prevention due to its broad-spectrum and high insecticidal activity [42,43,44]. One major advantage of imidacloprid is its selective action on the central nervous system of insects (post-synaptic nicotinic acetylcholine receptors) [45,46,47]. However, some studies have indicated that the use of neonicotinoid insecticides, such as imidacloprid, is a key factor in the decline in non-target terrestrial insect biodiversity in the environment [48,49,50,51,52]. Imidacloprid is highly soluble in water, and it is likely to enter aquatic ecosystems via runoff, posing a potential risk to non-target aquatic organisms [48,53]. It is already established that the aquatic life stages of insects are highly sensitive to imidacloprid exposure, and these toxic effects can have implications throughout the entire aquatic community [54,55,56]. As such, imidacloprid is known to exert deleterious effects on the survival and growth of zoobenthic organisms [57,58]. However, the effects of imidacloprid on zoobenthos, particularly in relation to interactions with other stressors, have received limited attention. Additionally, it is important to recognize that different zoobenthic species may show varying responses to multiple stressors [59,60].
In this study, we established a simulated shallow lake ecosystem employing 48 mesocosms and administered a combination of nutrient loading, warming, and imidacloprid to investigate their interactive effects on zoobenthos. Our principal hypotheses postulate that the cumulative influences of these concurrent environmental stressors will exert substantial, and potentially synergistic, effects on zoobenthos populations, with particular sensitivity exhibited by species acknowledged to be responsive to these stressors. We further hypothesize that the magnitude and character of these effects will diverge across distinct treatment conditions, reflecting the intricate interplay between stressor typologies and their respective intensities. Our expectations encompass discernible modifications in zoobenthos abundance, community composition, and diversity, with the prospect of disproportionate impacts on sensitive species within specified treatment contexts. This research endeavors to enhance our comprehension of the intricate ecological reactions of zoobenthos to the multifarious challenges presented by multiple environmental stressors, elucidating the variable responses contingent upon differing treatment scenarios.

2. Materials and Methods

2.1. Experiment Design

The experiment was conducted at Huazhong Agricultural University, Wuhan, China (30°29′ N; 114°22′ E), from February to November 2021. We employed 48 cylindrical polyethylene mesocosms (with a volume of 2500 L, a diameter of 1.5 m, and a height of 1.4 m) that were buried up to their rims. This was chosen to enhance insulation against prevailing weather conditions and to replicate shallow lake ecosystems. In the experiment, we applied three stressors as treatments: warming (W), nutrient loading (E), and the introduction of imidacloprid (P). These three stressors were randomly assigned to all mesocosms, including controls without stressors, in a fully factorial design. This resulted in eight treatments, each with six replicates (Figure 1).
The warming treatment entailed maintaining temperatures at a constant +3.5 °C above the ambient conditions throughout the experiment, in addition to the introduction of multiple heatwave events, and the frequency and magnitude of the heat waves was based on model predictions from the historical meteorological data in the middle and lower reaches of the Yangtze River Basin, China, predicted to be reached in this area by the end of this century given the ongoing climate warming (IPCC 2014). The warming was achieved using a computer-controlled system with two temperature sensors (DS18B20) and a heating element (600 W) in each of the heated treatment mesocosms. The heating element was installed 30 cm below the water surface and an aquarium pump was closely placed to circulate the water. The water temperatures in the heated mesocosms were elevated based on the mean temperatures in the ambient mesocosms [61,62,63,64]. Nitrogen (N) and phosphorus (P) were added to the nutrient-loading treatment at a mass ratio of 10:1, by dissolving NaNO3 and KH2PO4 powder (Sinopharm Chemical Reagent Co., Ltd., Shanghai, China) in de-mineralized water, respectively. The averaged nutrient-loading doses were 0.90 mg L−1 (range from 0.25 to 1.6 mg L−1) and 0.09 mg L−1 (range from 0.025 to 0.16 mg L−1) for N and P, respectively. Insecticide treatments were applied by adding imidacloprid (70% active ingredients, PD20120072, Bayer, Leverkusen, Germany) solution to the mesocosms. The average insecticide-loading dose was 32.67 µg L−1 (range from 10 to 50 µg L−1) during the experiment. The nutrient-loading and insecticide treatments were administered every two weeks, with dose adjustments made in response to agricultural activities and precipitation levels in the area [65]. This approach aimed to replicate more realistic scenarios involving temporally varying multiple stressors [66]. The loading doses were within the concentration range typically observed in natural water bodies in agricultural areas around the world [67,68].

2.2. Experiment Set-Up

The experiment was set up in early February of 2021, as it was winter, when organisms were in dormancy. The mesocosms were acclimated for two months and all treatments were initiated on April 8, 2021. Half of the bottom of each mesocosm was filled with 10 cm of sediment, which was collected from Lake Liangzi (30°11′3″ N, 114°37′59″ E). Potamogeton crispus and Hydrilla verticillata are the dominated submerged macrophytes in this area. All sediment was homogenized and sieved through a 5 × 5 mm metal mesh to remove large debris, macrophyte seeds, and snails. The initial properties of the sediment were a total nitrogen (TN) of 5.5 ± 0.4 mg g−1 and total phosphorus (TP) of 0.42 ± 0.08 mg g−1, dry weight. Turions of Potamogeton crispus and Hydrilla verticillata were seeded in the sediment, each species comprising 50 g in each mesocosm. The turions were obtained from the nearby Lake Honghu (29°51′ N, 113°20′ E). Potamogeton crispus is an early season submerged macrophyte dominating in spring, while Hydrilla verticillata is a warm-adapted species dominating in summer.
The water level was gradually raised using tap water and rainfall to a 1.2 m depth to allow the establishment of the submerged macrophytes. Before the experiment began in April, our goal was to simulate a natural food web in the mesocosms by introducing 14 individuals of Radix swinhoei (1 to 2.5 cm) and 20 individuals of Bellamya aeruginosa (around 2.5 cm) into each mesocosm as periphyton grazers. Five freshwater shrimps Macrobrachium nipponense (length around 4 cm), four bitterling Rhodeus sinensis (around 3 cm), and four crucian carp Carassius auratus (around 4 cm) were added as omnivores feeding on zooplankton, macroinvertebrates, detritus, periphyton, and phytoplankton. The fish and shrimp were commercially obtained, but are common species coexisting in water bodies in this region, and the densities and biomasses were within the range occurring in nature [2,69,70,71]. Also, 10 L of lake water were added to each mesocosm to inoculate plankton from the nearby Lake Nanhu as a common garden inoculum (30°28′57″ N, 114°22′34″ E). An aquarium pump was installed in each mesocosm to allow for mixing of the water. Deionized water was added to the heated mesocosms to compensate for evaporation. The submerged macrophyte Ceratophyllum demersum and floating macrophyte Lemna minor emerged in a few mesocosms and were removed as soon as they were observed. Dead fish were recorded and removed during the experiment (Figure 2).

2.3. Sampling Strategy

All treatments were applied when the macrophytes had established and the water was clear in all mesocosms on 8 April 2021. Water quality samples were measured bi-weekly, including for water conductivity, pH, turbidity, TN, TP, and phytoplankton chlorophyll a. The conductivity and pH were measured using HACH HQD Portable Meters (HQ60d, HACH, Loveland, CO, USA). The turbidity was measured using a portable WGZ-2B turbidity meter (Xinrui, Shanghai, China). Depth-integrated water samples were collected using a transparent Plexiglas tube (diameter 70 mm, length 1 m) to analyze the TN, TP, and phytoplankton chlorophyll a concentration. The TN and TP were first digested using potassium peroxodisulfate, and then measured using the spectrophotometric method (Chinese National Standards [72]). The phytoplankton chlorophyll a was determined by filtering a certain amount of water through Whatman GF/C filters and conducting spectrophotometric analysis after acetone extraction (HJ 897-2017) (Chinese National Standards [72]).
Zoobenthos: After the start of the experiment, zoobenthos were collected approximately every 30 days. Larger gastropods, such as the snail species Radix swinhoei and Bellamya aeruginosa, were initially collected from the walls and sediment. To ensure that all large individuals were accounted for, a second search was conducted after leaving the mesocosm overnight. Other zoobenthos were quantified using a macroinvertebrate collection metal basket filled with pebbles ranging from 1 to 6 cm in size. This basket was placed on the sediment and then removed, and all pebbles were thoroughly rinsed to collect all zoobenthos, following the protocol used by Brock et al. [73]. During the experiment, zoobenthos were collected once each month in April, May, June, July, August, October, and November. All species were identified to the greatest extent possible in terms of taxonomy and subsequently grouped into three taxon categories, Insecta, Oligochaeta, and other small snails, for the analysis (Figure 2).

2.4. Data Analysis

All statistical analyses were performed using R software version 4.2.2 (R Core Team, 2022) (R code data in Supplementary Materials). At the conclusion of the experiment, a Poisson distributed generalized linear model was fitted using the “glm” function from the “stats” package to compare the abundance of zoobenthos in different treatment groups with that of the control group. In this model, the abundance of zoobenthos in various treatment groups served as the response variable, while temperature, eutrophication, and pesticide exposure were considered the predictor variables. It was verified that the model residuals conformed to a normal distribution. Subsequently, the “emmeans” function from the “emmeans” package [74] was applied to the fitted model. Pairwise comparisons among the levels of the interaction term were calculated using the “pairwise” parameter, and multiple comparisons were adjusted using Tukey’s correction with the “adjust” parameter set to “tukey”. These tests were performed to assess specific differences in zoobenthos abundance between different combinations of warming, eutrophication, and pesticide exposure levels, while controlling for the overall interaction effects.
In order to delve into the potential impacts of warming, eutrophication, and pesticides on zoobenthos diversity (bottom-dwelling aquatic organisms), we conducted additive diversity partitioning analysis. We employed the “adipart” function from the “vegan” package [75] to calculate the α, β, and γ components of zoobenthos richness, the Shannon diversity index, and the Simpson diversity index, taking into account the sample abundance proportions. The Shannon diversity index measures the overall diversity of a community by considering both the abundance and evenness of different species, while the Simpson diversity index focuses more on the dominance of a few highly abundant species. The key difference is that Shannon is more sensitive to species evenness, whereas Simpson emphasizes species dominance [76]. These computations were performed using 999 permutation simulations to estimate the statistical significance of the zoobenthos diversity components. Finally, the “quantile” function was employed to determine the lower, median, and upper limits of different diversity indices for the α, β, and γ components of zoobenthos diversity.
To analyze the differences in the biodiversity indices and precisely quantify these differences, we employed the “effsize” package [77] for comprehensive effect size analysis. Specifically, we utilized the “cohen.d” function to calculate Cohen’s d effect sizes between the treatment and control groups at the α and β levels. These effect size metrics encompassed estimates, confidence intervals, and magnitude assessments. This meticulous approach aimed to evaluate the significance of the observed differences in biodiversity indices between the two groups at the α and β levels and elucidate the impact of various treatments on the biodiversity indices [78]. “Cohen’s d” functioned as a robust metric for measuring the effect size of the mean differences between the treatment and control groups, effectively accounting for the data variability within each group [78]. Its calculation method is based on the following formula:
d = (M1 − M2)/s
Here, d represents the Cohen’s d effect size, M1 signifies the mean of the biodiversity indices under varying treatment conditions, M2 denotes the mean of the biodiversity indices within the control group, and s corresponds to the standard deviation of the aggregated biodiversity indices. When Cohen’s d crosses the zero mark, it indicates that there is no statistically significant effect. If Cohen’s d < 0, it signifies a statistically significant negative effect of the treatment on diversity. If Cohen’s d > 0, it signifies a statistically significant positive effect of the treatment on diversity.
To analyze the response of different benthic animal species to various treatment factors, a Gaussian-distributed linear mixed-effects model was fitted using the “lmer” function from the “lmerTest” package. In this model, the logarithm of the abundance of zoobenthos for different species served as the response variable, while temperature, eutrophication, and pesticide exposure were treated as fixed-effect variables. Conducting the Shapiro–Wilk normality test using the “shapiro.test” function resulted in a p-value greater than 0.05, indicating conformity with a normal distribution. Additionally, the month was included as a random variable. Subsequently, the significance levels (p-values) and the direction of effects (positive or negative) from the computed results were stored in Table 1.

3. Results

3.1. Warming Effects on Zoobenthos Diversity

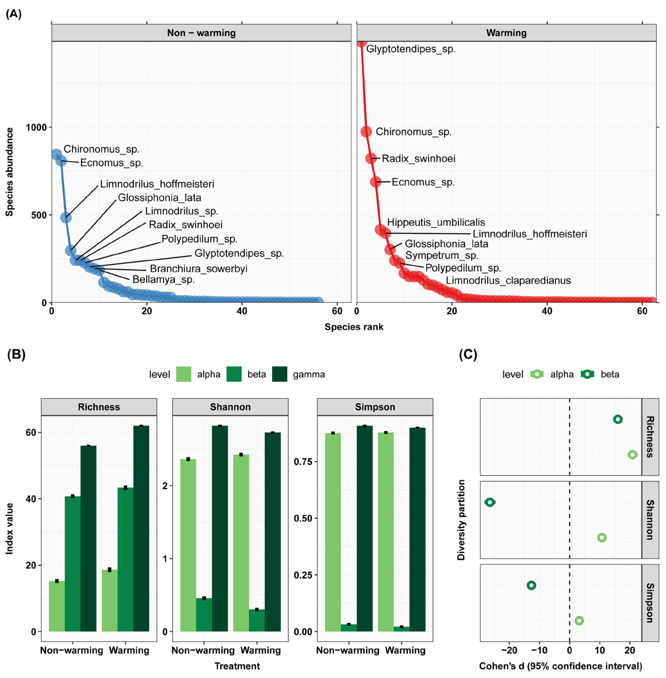
At the conclusion of the experiment, the warming group (W) exhibited a significant increase in the abundance of zoobenthos compared to the control group (C) (Figure 3). During the experiment, regarding biodiversity, under the warming treatment, the zoobenthos richness significantly increased at both the α and β levels. The Shannon index showed a significant increase at the α level while exhibiting a significant decrease at the β level. Similarly, the Simpson index demonstrated a significant increase at the α level but a significant decrease at the β level (Figure 4).

3.2. Eutrophication Effects on Zoobenthos Diversity

At the conclusion of the experiment, the abundance of zoobenthos in the eutrophication group (E) did not show a significant change compared to the control group (C) (Figure 3). In terms of biodiversity, nutrient loading increased the richness at the α level but decreased it at the β level. Both the Shannon and Simpson indices decreased significantly at both the α and β levels (Figure 5).

3.3. Pesticide Effects on Zoobenthos Diversity

At the conclusion of the experiment, the imidacloprid addition group (P) significantly reduced the abundance of zoobenthos compared to the control group (C) (Figure 3). During the experiment, in terms of biodiversity, under the pesticide treatment, the richness significantly increased at the α level but decreased at the β level. The Shannon index increased significantly at both the α and β levels, as did the Simpson index (Figure 6).

3.4. All Treatments’ Effect on Zoobenthos Diversity and the Response of Zoobenthos Abundance to the Treatments

At the end of the experiment (with C as the control group), warming (W), nutrient loading (E), pesticide application (P), and their interactions had varying impacts on zoobenthos. The highest zoobenthos abundance was under the warming and nutrient loading (WE) treatment, while the lowest was under nutrient loading and pesticide application (EP) (Figure 3). In terms of biodiversity, the E treatment reduced the richness at the α level, whereas the EP, P, W, WE, WEP, and WP treatments increased the richness at the α level. All treatments showed a decrease at the β level. For the Shannon index, the E and EP treatments decreased at the α level, while the P, W, WE, WEP, and WP treatments increased at the α level. The E, EP, WE, WEP, and WP treatments decreased at the β level, while the P and W treatments increased at the β level. Regarding the Simpson index, the E, P, W, WEP, and WP treatments increased at the α level, whereas the EP and WE treatments decreased. The E, EP, WE, WEP, and WP treatments decreased at the β level, with the P treatment increasing, and the W treatment showing no significant change at the β level (Figure 7).
There were different zoobenthos abundance responses for different treatments. All treatments had significant effects on some of the top 35 species in abundance and none on the rest, and each treatment had a different direction of positive or negative effects on each species (Table 1).

4. Discussion

4.1. The Effects of Different Treatment Conditions on the α Diversity of Zoobenthos

Our findings align with previous research, highlighting that increasing temperatures positively influence zoobenthos species abundance and α-diversity [79,80]. Elevated temperatures stimulate metabolic activities, fostering a more diverse community. Favorable conditions, driven by temperature, may attract a broader range of species [81,82]. In contrast, nutrient loading has a mixed impact on α-diversity. While it promotes species richness, it negatively affects the Shannon and Simpson diversity indices [83]. Recent research emphasizes ecological networks’ role in these dynamics [84]. Nutrient loading fosters eutrophication, favoring dominant species and disrupting ecological interactions. This shift reduces the species distribution evenness by increasing the dominance of certain species. Imidacloprid addition positively influences zoobenthos α-diversity, indicating that imidacloprid may selectively target specific organisms, reducing competition and benefiting other species [48,85]. However, further research is needed to understand the underlying mechanisms and long-term consequences.
The WE treatment, which combined warming and nutrient loading, exhibited an increase in species richness and Shannon diversity but a decrease in Simpson diversity. This result suggests that the combination of these stressors may have created favorable conditions for a wider range of species to coexist [86]. Warming might have accelerated metabolic rates, while nutrient loading provided additional resources, promoting diversity [87]. In the EP treatment group (nutrient loading and imidacloprid), the increase in species richness combined with decreased Shannon and Simpson diversity may be attributed to the disruptive impact of imidacloprid [48,85]. While nutrient loading supported higher species richness, the presence of imidacloprid could have led to the dominance of certain pesticide-tolerant species, reducing the evenness. The WP treatment (warming and imidacloprid) resulted in increased species richness, Shannon diversity, and Simpson diversity. Warming may have alleviated some of the negative effects of imidacloprid, allowing for a more diverse community [88,89]. Elevated temperatures could enhance metabolic rates and promote greater resource utilization, counteracting imidacloprid’s potential disruptiveness [90]. The WEP treatment, which included all three stressors, exhibited increased species richness and diversity indices. This complex response may be attributed to the combined and possibly compensatory effects of these stressors [91,92]. Warming might enhance nutrient cycling, mitigating the negative effects of imidacloprid and supporting a more diverse community [93].

4.2. The Effects of Different Treatment Conditions on the β-Diversity of Zoobenthos

Our study, conducted in freshwater ecosystems, unveiled intriguing insights into the impacts of warming, nutrient loading, and the addition of the insecticide imidacloprid on zoobenthic community β-diversity. These findings emphasize the dynamic nature of benthic ecosystems and the multifaceted responses of their communities. Warming plays a significant role in reshaping the structure of zoobenthic communities at the regional scale (β-diversity) [94]. The decrease in β-diversity implies that warming exerts a homogenizing influence on the composition of zoobenthic communities across various sampling sites. Recent research has shed light on the potential mechanisms driving this phenomenon [80]. Warmer temperatures can enhance the metabolic rates of certain species (e.g., Chironomidae), giving them a competitive advantage and allowing them to dominate across multiple sites. Such dominance can lead to a reduction in regional variability, contributing to the observed decrease in β-diversity [95,96]. Conversely, nutrient loading exhibited a contrasting pattern in its impact on β-diversity. Despite reducing the species richness at both local and regional scales, it contributed to an increase in β-diversity, indicating greater differentiation in zoobenthic community composition among sites [97]. Eutrophication-driven nutrient enrichment can create favorable conditions for certain species, allowing them to thrive and dominate specific sites. These contrasting responses across sites contribute to the increased β-diversity in eutrophic environments [97]. Lastly, the introduction of the insecticide imidacloprid had a pronounced influence on zoobenthic community β-diversity. While causing a decrease in species richness at the local scale, it significantly increased β-diversity, signifying a greater variation in community composition among sites. Recent research has indicated that the selective toxicity of imidacloprid toward specific species can lead to shifts in community composition [98,99]. Furthermore, imidacloprid can indirectly affect the community structure by altering the abundance and distribution of primary producers (e.g., algae), which serve as the foundation of the food web for zoobenthic organisms [41,98,100]. These complex interactions result in the observed increase in β-diversity in imidacloprid-treated sites [101].
The consistent decrease in β-diversity across treatment groups (WE, EP, WP, and WEP) aligns with previous studies investigating the impacts of multiple stressors on aquatic ecosystems, reaffirming the robustness of our findings [102,103]. Several factors may contribute to the observed decline in β-diversity, indicative of a shift toward more similar community compositions among different sites or treatments, as observed in prior research. Our results are in line with previous research indicating that the decline in β-diversity may be attributed to the reduced presence or even disappearance of specialist species uniquely adapted to specific environmental conditions [104,105,106]. Consistent with prior studies, our findings suggest that warming, nutrient loading, and pesticide exposure can homogenize environmental conditions across sites, diminishing the variation supporting diverse community compositions [107,108]. Our results align with research indicating that the interactive effects of stressors could displace certain species that were previously dominant or unique to particular sites [109]. The reduction in β-diversity may also indicate functional redundancy within zoobenthic communities, a concept consistent with previous ecological research [110,111].

4.3. The Sensitivity of Different Zoobenthic Species to Various Treatment Conditions

Ephemeroptera, Plecoptera, and Trichoptera (EPT) are highly sensitive to environmental disturbances among large benthic organisms [112]. They are commonly used indicators for monitoring the health of freshwater ecosystems [112]. Based on the experimental results, five species of EPT were identified. Among them, the Ecnomus sp. ranked third in abundance among all benthic organisms, exerting a significant impact on the entire ecosystem. The four remaining species exhibited low abundances, each with fewer than 50 individuals, and can be regarded as negligible. The Ecnomus sp. typically inhabits cleaner, fast-flowing water bodies. Imidacloprid, as an insecticide, may accumulate in water, leading to potential water quality degradation in the habitats of the Ecnomus sp., affecting its survival and reproduction [113,114,115]. The larvae of the Ecnomus sp. primarily feed on aquatic microorganisms and algae [116]. The presence of imidacloprid may have adverse effects on the aquatic microbial communities, thereby impacting the food sources for the Ecnomus sp. larvae, potentially limiting their growth [117]. Imidacloprid has been demonstrated to inhibit reproduction and development in many insects [118,119,120]. If the Ecnomus sp. is subjected to imidacloprid inhibition, it may affect its reproduction and larval development, reducing the number of subsequent generations. Furthermore, prolonged exposure of the Ecnomus sp. to high concentrations of imidacloprid may result in more pronounced negative effects.
The Chironomus sp. is the most abundant species, dominating the entire ecosystem. Both warming and imidacloprid have a positive impact on the Chironomus sp., with imidacloprid having a stronger effect. Higher temperatures may enhance the Chironomus sp.’s activity and reproduction, while imidacloprid could improve resource utilization via nervous system or metabolic effects [57,121]. In warmer conditions, the Chironomus sp. may reproduce more easily, with faster larval development, shortening the generation time [122]. Imidacloprid might somehow boost reproduction and development via complex mechanisms [123]. Elevated temperatures usually promote the growth of algae and plankton, providing extra food. The Chironomus sp. may benefit from this, increasing its survival and reproductive success. Imidacloprid may alter the aquatic food chain, making food more accessible to the Chironomus sp. [124].
Radix swinhoei, as the most abundance Mollusca, plays an indispensable role in the ecosystem. Warming, nutrient loading, and imidacloprid all have a positive impact on Radix swinhoei, with warming and imidacloprid having a more pronounced effect. Elevated temperatures can enhance metabolism and growth, accelerating reproduction and population growth. Nutrient loading, representing increased nutrient levels, fosters the growth of algae and plants, which constitute Radix swinhoei‘s primary food source [125]. In nutrient-rich waters, they can access more food resources, facilitating their growth and reproduction [126]. Imidacloprid, despite being an insecticide, may positively influence Radix swinhoei by affecting food resources or ecological interactions under conditions of prolonged and continuous exposure [127,128,129]. Moreover, Radix swinhoei populations may gradually adapt to nutrient-rich conditions, warming temperatures, and imidacloprid exposure, potentially developing resistance to these factors over time.

4.4. Issues in the Study and Future Exploration

In our research, we identified significant variations in zoobenthos abundance between treatments, a limited range of studied species, and challenges quantifying snail biomass due to their larger size. To address these concerns, future studies can employ standardized methods to minimize the differences between treatments [130,131], expand the scope of investigated zoobenthos species, and employ modeling techniques for biomass estimation despite variations in species counts. Prioritizing functional assessments and establishing long-term monitoring programs will augment our comprehension of zoobenthic ecosystems and provide valuable insights for effective management strategies [132].

5. Conclusions

In conclusion, this study highlights the complex impacts of multiple stressors on the diversity of lake zoobenthos. Climate change and pesticides like imidacloprid play pivotal roles in zoobenthic communities, promoting α-diversity and reducing β-diversity. Subsequent research should delve into the ecological mechanisms underlying the responses of zoobenthos to multiple stressors and focus on effective management and conservation strategies for aquatic ecosystems to preserve their functionality and services.

Supplementary Materials

The following supporting information can be downloaded at: https://www.mdpi.com/article/10.3390/ani13233722/s1.

Author Contributions

Conceptualization, G.S., P.Z. and J.X.; data curation, X.X., G.S. and P.Z.; formal analysis, X.X., G.S. and P.Z.; funding acquisition, P.Z., J.X. and M.Z.; investigation, X.X., G.S., T.W., H.Z. and J.H.; methodology, X.X., G.S., P.Z., T.W., K.Z., H.Z. and M.Z.; project administration, M.Z.; resources, J.X. and M.Z.; software, X.X., P.Z., K.Z., H.Z., H.W., J.X. and M.Z.; supervision, P.Z., J.X. and M.Z.; validation, X.X., P.Z., X.K. and M.Z.; visualization, X.X. and J.H.; writing—original draft, X.X. and G.S.; writing—review and editing, P.Z., J.X. and M.Z. All authors have read and agreed to the published version of the manuscript.

Funding

This research was funded by the Key R&D Program of Jiangxi Province (grant no. 2023BBG70011), the National Key R&D Program of China (grant no. 2018YFD0900904), the Hundred-Talents Program of the Chinese Academy of Sciences, the International Cooperation Project of the Chinese Academy of Sciences (grant no. 152342KYSB20190025), and the National Natural Science Foundation of China (grant no. 31872687).

Institutional Review Board Statement

Not applicable.

Informed Consent Statement

Not applicable.

Data Availability Statement

Data are contained within the article and Supplementary Materials.

Acknowledgments

Special thanks go to Penglan Shi, Jianlin Chen, Konghao Zhu, Haowu Cheng, Mingjun Feng, Jiayi Xie, Guoqing Yuan, and Congjun Xu for their help with sampling and harvesting in the experiment.

Conflicts of Interest

The authors declare no conflict of interest.

References

  1. Andrade, C.; Ríos, C.; Gerdes, D.; Brey, T. Trophic structure of shallow-water benthic communities in the sub-Antarctic Strait of Magellan. Polar Biol. 2016, 39, 2281–2297. [Google Scholar] [CrossRef]
  2. Mao, Z.; Gu, X.; Cao, Y.; Luo, J.; Zeng, Q.; Chen, H.; Jeppesen, E. Pelagic energy flow supports the food web of a shallow lake following a dramatic regime shift driven by water level changes. Sci. Total Environ. 2021, 756, 143642. [Google Scholar] [CrossRef] [PubMed]
  3. Bruschetti, M. Role of reef-building, ecosystem engineering polychaetes in shallow water ecosystems. Diversity 2019, 11, 168. [Google Scholar] [CrossRef]
  4. Cheng, S.; Tan, S.Y.; Li, Z. Ecological interaction between submerged macrophytes and zoobenthos. J. Earth Sci. Environ. Stud. 2017, 2, 173–182. [Google Scholar] [CrossRef]
  5. Sarkar, U.K.; Mishal, P.; Borah, S.; Karnatak, G.; Chandra, G.; Kumari, S.; Meena, D.; Debnath, D.; Yengkokpam, S.; Das, P. Status, potential, prospects, and issues of floodplain wetland fisheries in India: Synthesis and review for sustainable management. Rev. Fish. Sci. Aquac. 2020, 29, 1–32. [Google Scholar] [CrossRef]
  6. Liu, X.; Yang, W.; Fu, X.; Li, X. Determination of the ecological water levels in shallow lakes based on regime shifts: A case study of China’s Baiyangdian Lake. Ecohydrol. Hydrobiol. 2023, in press. [Google Scholar] [CrossRef]
  7. Wang, J.; Ding, L.; Tao, J.; Ding, C.; He, D. The effects of dams on macroinvertebrates: Global trends and insights. River Res. Appl. 2019, 35, 702–713. [Google Scholar] [CrossRef]
  8. Burlakova, L.E.; Karatayev, A.Y.; Pennuto, C.; Mayer, C. Changes in Lake Erie benthos over the last 50 years: Historical perspectives, current status, and main drivers. J. Great Lakes Res. 2014, 40, 560–573. [Google Scholar] [CrossRef]
  9. Martínez-Megías, C.; Rico, A. Biodiversity impacts by multiple anthropogenic stressors in Mediterranean coastal wetlands. Sci. Total Environ. 2022, 818, 151712. [Google Scholar] [CrossRef]
  10. Wang, H.; Molinos, J.G.; Heino, J.; Zhang, H.; Zhang, P.; Xu, J. Eutrophication causes invertebrate biodiversity loss and decreases cross-taxon congruence across anthropogenically-disturbed lakes. Environ. Int. 2021, 153, 106494. [Google Scholar] [CrossRef]
  11. Lande, R. Statistics and partitioning of species diversity, and similarity among multiple communities. Oikos 1996, 76, 5–13. [Google Scholar] [CrossRef]
  12. Ribeiro, D.B.; Prado, P.I.; Brown, K.S., Jr.; Freitas, A.V. Additive partitioning of butterfly diversity in a fragmented landscape: Importance of scale and implications for conservation. Divers. Distrib. 2008, 14, 961–968. [Google Scholar] [CrossRef]
  13. Acosta-González, G.; Rodríguez-Zaragoza, F.A.; Hernández-Landa, R.C.; Arias-González, J.E. Additive diversity partitioning of fish in a Caribbean coral reef undergoing shift transition. PLoS ONE 2013, 8, e65665. [Google Scholar] [CrossRef]
  14. Silva, C.B.; Dias, J.D.; Bialetzki, A. Fish larvae diversity in a conservation area of a neotropical floodplain: Influence of temporal and spatial scales. Hydrobiologia 2017, 787, 141–152. [Google Scholar] [CrossRef]
  15. Latham, R.E. Measuring Biological Diversity. J. Veg. Sci. 2004, 15, 854. [Google Scholar] [CrossRef]
  16. Whittaker, R.H. Vegetation of the Siskiyou mountains, Oregon and California. Ecol. Monogr. 1960, 30, 279–338. [Google Scholar] [CrossRef]
  17. Wagner, H.H.; Wildi, O.; Ewald, K.C. Additive partitioning of plant species diversity in an agricultural mosaic landscape. Landsc. Ecol. 2000, 15, 219–227. [Google Scholar] [CrossRef]
  18. Hautmann, M. Diversification and diversity partitioning. Paleobiology 2014, 40, 162–176. [Google Scholar] [CrossRef]
  19. Kuznetsova, N.; Saraeva, A. Beta-diversity partitioning approach in soil zoology: A case of Collembola in pine forests. Geoderma 2018, 332, 142–152. [Google Scholar] [CrossRef]
  20. Hale, S.S.; Cicchetti, G.; Deacutis, C.F. Eutrophication and hypoxia diminish ecosystem functions of benthic communities in a New England estuary. Front. Mar. Sci. 2016, 3, 249. [Google Scholar] [CrossRef]
  21. Zhang, Y.; Cheng, L.; Li, K.; Zhang, L.; Cai, Y.; Wang, X.; Heino, J. Nutrient enrichment homogenizes taxonomic and functional diversity of benthic macroinvertebrate assemblages in shallow lakes. Limnol. Oceanogr. 2019, 64, 1047–1058. [Google Scholar] [CrossRef]
  22. Oertli, B.; Parris, K.M. Toward management of urban ponds for freshwater biodiversity. Ecosphere 2019, 10, e02810. [Google Scholar] [CrossRef]
  23. Reynolds, J.; Souty-Grosset, C.; Richardson, A. Ecological roles of crayfish in freshwater and terrestrial habitats. Freshw. Crayfish 2013, 19, 197–218. [Google Scholar] [CrossRef]
  24. Viitasalo, M.; Bonsdorff, E. Global climate change and the Baltic Sea ecosystem: Direct and indirect effects on species, communities and ecosystem functioning. Earth Syst. Dyn. 2022, 13, 711–747. [Google Scholar] [CrossRef]
  25. Goldenberg Vilar, A.; van Dam, H.; van Loon, E.E.; Vonk, J.A.; van Der Geest, H.G.; Admiraal, W. Eutrophication decreases distance decay of similarity in diatom communities. Freshw. Biol. 2014, 59, 1522–1531. [Google Scholar] [CrossRef]
  26. Isabwe, A.; Yang, J.R.; Wang, Y.; Liu, L.; Chen, H.; Yang, J. Community assembly processes underlying phytoplankton and bacterioplankton across a hydrologic change in a human-impacted river. Sci. Total Environ. 2018, 630, 658–667. [Google Scholar] [CrossRef]
  27. Jiao, C.; Zhao, D.; Huang, R.; He, F.; Yu, Z. Habitats and seasons differentiate the assembly of bacterial communities along a trophic gradient of freshwater lakes. Freshw. Biol. 2021, 66, 1515–1529. [Google Scholar] [CrossRef]
  28. Chase, J.M. Drought mediates the importance of stochastic community assembly. Proc. Natl. Acad. Sci. USA 2007, 104, 17430–17434. [Google Scholar] [CrossRef]
  29. Wisnoski, N.I.; Leibold, M.A.; Lennon, J.T. Dormancy in metacommunities. Am. Nat. 2019, 194, 135–151. [Google Scholar] [CrossRef]
  30. Wernberg, T.; Smale, D.A.; Tuya, F.; Thomsen, M.S.; Langlois, T.J.; De Bettignies, T.; Bennett, S.; Rousseaux, C.S. An extreme climatic event alters marine ecosystem structure in a global biodiversity hotspot. Nat. Clim. Chang. 2013, 3, 78–82. [Google Scholar] [CrossRef]
  31. Huang, Q.; Li, N.; Li, Y. Long-term trend of heat waves and potential effects on phytoplankton blooms in Lake Qiandaohu, a key drinking water reservoir. Environ. Sci. Pollut. Res. 2021, 28, 68448–68459. [Google Scholar] [CrossRef] [PubMed]
  32. Törnroos, A.; Pecuchet, L.; Olsson, J.; Gårdmark, A.; Blomqvist, M.; Lindegren, M.; Bonsdorff, E. Four decades of functional community change reveals gradual trends and low interlinkage across trophic groups in a large marine ecosystem. Glob. Chang. Biol. 2019, 25, 1235–1246. [Google Scholar] [CrossRef] [PubMed]
  33. Hölker, F.; Vanni, M.J.; Kuiper, J.J.; Meile, C.; Grossart, H.-P.; Stief, P.; Adrian, R.; Lorke, A.; Dellwig, O.; Brand, A. Tube-dwelling invertebrates: Tiny ecosystem engineers have large effects in lake ecosystems. Ecol. Monogr. 2015, 85, 333–351. [Google Scholar] [CrossRef]
  34. Hassall, C. Time stress and temperature explain continental variation in damselfly body size. Ecography 2013, 36, 894–903. [Google Scholar] [CrossRef]
  35. Socolar, J.B.; Epanchin, P.N.; Beissinger, S.R.; Tingley, M.W. Phenological shifts conserve thermal niches in North American birds and reshape expectations for climate-driven range shifts. Proc. Natl. Acad. Sci. USA 2017, 114, 12976–12981. [Google Scholar] [CrossRef] [PubMed]
  36. Carreira, B.; Segurado, P.; Orizaola, G.; Gonçalves, N.; Pinto, V.; Laurila, A.; Rebelo, R. Warm vegetarians? Heat waves and diet shifts in tadpoles. Ecology 2016, 97, 2964–2974. [Google Scholar] [CrossRef] [PubMed]
  37. Anderson, A.M.; Friedges, C.; Lozinski, L.; Nyquist, C.; Durnin, T.; Ferrington, L.C., Jr. Longevity and oviposition of winter-emerging Chironomidae (Insecta: Diptera) at varying low temperatures. Aquat. Insects 2023, 44, 52–63. [Google Scholar] [CrossRef]
  38. Nelson, D.; Benstead, J.P.; Huryn, A.D.; Cross, W.F.; Hood, J.M.; Johnson, P.W.; Junker, J.R.; Gíslason, G.M.; Ólafsson, J.S. Shifts in community size structure drive temperature invariance of secondary production in a stream-warming experiment. Ecology 2017, 98, 1797–1806. [Google Scholar] [CrossRef]
  39. Prather, C.M.; Pelini, S.L.; Laws, A.; Rivest, E.; Woltz, M.; Bloch, C.P.; Del Toro, I.; Ho, C.K.; Kominoski, J.; Newbold, T.S. Invertebrates, ecosystem services and climate change. Biol. Rev. 2013, 88, 327–348. [Google Scholar] [CrossRef]
  40. Floury, M.; Usseglio-Polatera, P.; Ferreol, M.; Delattre, C.; Souchon, Y. Global climate change in large E uropean rivers: Long-term effects on macroinvertebrate communities and potential local confounding factors. Glob. Chang. Biol. 2013, 19, 1085–1099. [Google Scholar] [CrossRef]
  41. Reid, A.J.; Carlson, A.K.; Creed, I.F.; Eliason, E.J.; Gell, P.A.; Johnson, P.T.; Kidd, K.A.; MacCormack, T.J.; Olden, J.D.; Ormerod, S.J. Emerging threats and persistent conservation challenges for freshwater biodiversity. Biol. Rev. 2019, 94, 849–873. [Google Scholar] [CrossRef] [PubMed]
  42. Wang, X.; Zhu, X.; Peng, Q.; Wang, Y.; Ge, J.; Yang, G.; Wang, X.; Cai, L.; Shen, W. Multi-level ecotoxicological effects of imidacloprid on earthworm (Eisenia fetida). Chemosphere 2019, 219, 923–932. [Google Scholar] [CrossRef] [PubMed]
  43. Ahmad, S.; Cui, D.; Zhong, G.; Liu, J. Microbial technologies employed for biodegradation of neonicotinoids in the agroecosystem. Front. Microbiol. 2021, 12, 759439. [Google Scholar] [CrossRef] [PubMed]
  44. Abdel-Halim, K.Y.; Osman, S.R. Cytotoxicity and oxidative stress responses of imidacloprid and glyphosate in human prostate epithelial WPM-Y. 1 cell line. J. Toxicol. 2020, 2020, 4364650. [Google Scholar] [CrossRef] [PubMed]
  45. Kundoo, A.A.; Dar, S.A.; Mushtaq, M.; Bashir, Z.; Dar, M.S.; Gul, S.; Ali, M.T.; Gulzar, S. Role of neonicotinoids in insect pest management: A review. J. Entomol. Zool. Stud. 2018, 6, 333–339. [Google Scholar]
  46. Xiang, D.; Xu, X.; Zhou, Q.; Yan, R.; Chen, M.; Guo, Y.; Zhu, G. The expression of soluble functional α7-nicotinic acetylcholine receptors in E. coli and its high-affinity binding to neonicotinoid pesticides. Pestic. Biochem. Physiol. 2020, 164, 237–241. [Google Scholar] [CrossRef] [PubMed]
  47. Matsuda, K.; Ihara, M.; Sattelle, D.B. Neonicotinoid insecticides: Molecular targets, resistance, and toxicity. Annu. Rev. Pharmacol. Toxicol. 2020, 60, 241–255. [Google Scholar] [CrossRef] [PubMed]
  48. Pisa, L.W.; Amaral-Rogers, V.; Belzunces, L.P.; Bonmatin, J.-M.; Downs, C.A.; Goulson, D.; Kreutzweiser, D.P.; Krupke, C.; Liess, M.; McField, M. Effects of neonicotinoids and fipronil on non-target invertebrates. Environ. Sci. Pollut. Res. 2015, 22, 68–102. [Google Scholar] [CrossRef]
  49. Van der Sluijs, J.P.; Amaral-Rogers, V.; Belzunces, L.P.; Bijleveld van Lexmond, M.F.; Bonmatin, J.-M.; Chagnon, M.; Downs, C.; Furlan, L.; Gibbons, D.W.; Giorio, C. Conclusions of the Worldwide Integrated Assessment on the risks of neonicotinoids and fipronil to biodiversity and ecosystem functioning. Environ. Sci. Pollut. Res. 2015, 22, 148–154. [Google Scholar] [CrossRef]
  50. Botías, C.; David, A.; Hill, E.M.; Goulson, D. Contamination of wild plants near neonicotinoid seed-treated crops, and implications for non-target insects. Sci. Total Environ. 2016, 566, 269–278. [Google Scholar] [CrossRef]
  51. Hallmann, C.A.; Foppen, R.P.; Van Turnhout, C.A.; De Kroon, H.; Jongejans, E. Declines in insectivorous birds are associated with high neonicotinoid concentrations. Nature 2014, 511, 341–343. [Google Scholar] [CrossRef] [PubMed]
  52. Gunstone, T.; Cornelisse, T.; Klein, K.; Dubey, A.; Donley, N. Pesticides and soil invertebrates: A hazard assessment. Front. Environ. Sci. 2021, 9, 122. [Google Scholar] [CrossRef]
  53. Anderson, J.; Dubetz, C.; Palace, V. Neonicotinoids in the Canadian aquatic environment: A literature review on current use products with a focus on fate, exposure, and biological effects. Sci. Total Environ. 2015, 505, 409–422. [Google Scholar] [CrossRef]
  54. Cavallaro, M.C.; Morrissey, C.A.; Headley, J.V.; Peru, K.M.; Liber, K. Comparative chronic toxicity of imidacloprid, clothianidin, and thiamethoxam to Chironomus dilutus and estimation of toxic equivalency factors. Environ. Toxicol. Chem. 2017, 36, 372–382. [Google Scholar] [CrossRef]
  55. Yao, K.-S.; Li, D.; Lei, H.-J.; Van den Brink, P.J.; Ying, G.-G. Imidacloprid treatments induces cyanobacteria blooms in freshwater communities under sub-tropical conditions. Aquat. Toxicol. 2021, 240, 105992. [Google Scholar] [CrossRef]
  56. Amoatey, P.; Baawain, M.S. Effects of pollution on freshwater aquatic organisms. Water Environ. Res. 2019, 91, 1272–1287. [Google Scholar] [CrossRef]
  57. Pestana, J.L.; Loureiro, S.; Baird, D.J.; Soares, A.M. Fear and loathing in the benthos: Responses of aquatic insect larvae to the pesticide imidacloprid in the presence of chemical signals of predation risk. Aquat. Toxicol. 2009, 93, 138–149. [Google Scholar] [CrossRef]
  58. Van Dijk, T.C.; Van Staalduinen, M.A.; Van der Sluijs, J.P. Macro-invertebrate decline in surface water polluted with imidacloprid. PLoS ONE 2013, 8, e62374. [Google Scholar] [CrossRef]
  59. Hewitt, J.E.; Ellis, J.I.; Thrush, S.F. Multiple stressors, nonlinear effects and the implications of climate change impacts on marine coastal ecosystems. Glob. Chang. Biol. 2016, 22, 2665–2675. [Google Scholar] [CrossRef]
  60. Carrier-Belleau, C.; Drolet, D.; McKindsey, C.W.; Archambault, P. Environmental stressors, complex interactions and marine benthic communities’ responses. Sci. Rep. 2021, 11, 4194. [Google Scholar] [CrossRef] [PubMed]
  61. Hansson, L.-A.; Brodersen, J.; Chapman, B.B.; Ekvall, M.K.; Hargeby, A.; Hulthén, K.; Nicolle, A.; Nilsson, P.A.; Skov, C.; Brönmark, C. A lake as a microcosm: Reflections on developments in aquatic ecology. Aquat. Ecol. 2013, 47, 125–135. [Google Scholar] [CrossRef]
  62. Zhang, H.; Urrutia-Cordero, P.; He, L.; Geng, H.; Chaguaceda, F.; Xu, J.; Hansson, L.A. Life-history traits buffer against heat wave effects on predator–prey dynamics in zooplankton. Glob. Chang. Biol. 2018, 24, 4747–4757. [Google Scholar] [CrossRef]
  63. Zhang, P.; Wang, T.; Zhang, H.; Wang, H.; Hilt, S.; Shi, P.; Cheng, H.; Feng, M.; Pan, M.; Guo, Y. Heat waves rather than continuous warming exacerbate impacts of nutrient loading and herbicides on aquatic ecosystems. Environ. Int. 2022, 168, 107478. [Google Scholar] [CrossRef]
  64. Wang, T.; Xu, J.; Molinos, J.G.; Li, C.; Hu, B.; Pan, M.; Zhang, M. A dynamic temperature difference control recording system in shallow lake mesocosm. MethodsX 2020, 7, 100930. [Google Scholar] [CrossRef]
  65. Xu, J.; Wang, T.; Molinos, J.G.; Li, C.; Hu, B.; Pan, M.; Zhang, M. Effects of warming, climate extremes and phosphorus enrichment on the growth, sexual reproduction and propagule carbon and nitrogen stoichiometry of Potamogeton crispus L. Environ. Int. 2020, 137, 105502. [Google Scholar] [CrossRef]
  66. Jackson, M.C.; Pawar, S.; Woodward, G. The temporal dynamics of multiple stressor effects: From individuals to ecosystems. Trends Ecol. Evol. 2021, 36, 402–410. [Google Scholar] [CrossRef]
  67. Jeppesen, E.; Søndergaard, M.; Meerhoff, M.; Lauridsen, T.L.; Jensen, J.P. Shallow lake restoration by nutrient loading reduction—Some recent findings and challenges ahead. In Shallow Lakes in a Changing World, Proceedings of the 5th International Symposium on Shallow Lakes, Dalfsen, The Netherlands, 5–9 June 2005; Springer: Dordrecht, The Netherlands, 2007; pp. 239–252. [Google Scholar] [CrossRef]
  68. Morrissey, C.A.; Mineau, P.; Devries, J.H.; Sanchez-Bayo, F.; Liess, M.; Cavallaro, M.C.; Liber, K. Neonicotinoid contamination of global surface waters and associated risk to aquatic invertebrates: A review. Environ. Int. 2015, 74, 291–303. [Google Scholar] [CrossRef]
  69. Gong, Z.; Li, Y.; Xie, P. Population dynamics and production of Bellamya aeruginosa (reeve)(Mollusca: Viviparidae) in Lake Donghu, Wuhan. J. Lake Sci. 2009, 21, 401–407. [Google Scholar] [CrossRef]
  70. Zhi, Y.; Liu, Y.; Li, W.; Cao, Y. Responses of four submerged macrophytes to freshwater snail density (Radix swinhoei) under clear-water conditions: A mesocosm study. Ecol. Evol. 2020, 10, 7644–7653. [Google Scholar] [CrossRef]
  71. Yu, J.; Zhen, W.; Kong, L.; He, H.; Zhang, Y.; Yang, X.; Chen, F.; Zhang, M.; Liu, Z.; Jeppesen, E. Changes in pelagic fish community composition, abundance, and biomass along a productivity gradient in subtropical lakes. Water 2021, 13, 858. [Google Scholar] [CrossRef]
  72. Chinese National Standards. Chinese National Standards for Surface Water Quality Analysis; Standards Press of China: Beijing, China, 1996. [Google Scholar]
  73. Brock, T.C.; Crum, S.; Van Wijngaarden, R.; Budde, B.; Tijink, J.; Zuppelli, A.; Leeuwangh, P. Fate and effects of the insecticide Dursban® 4E in indoor Elodea-dominated and macrophyte-free freshwater model ecosystems: I. Fate and primary effects of the active ingredient chlorpyrifos. Arch. Environ. Contam. Toxicol. 1992, 23, 69–84. [Google Scholar] [CrossRef]
  74. Lenth, R.; Buerkner, P.; Herve, M.; Love, J.; Miguez, F.; Riebl, H.; Singmann, H. Emmeans: Estimated Marginal Means, Aka Least-Squares Means, R package version 1.7. 2; R Foundation for Statistical Computing: Vienna, Austria, 2022.
  75. Oksanen, J.; Blanchet, F.G.; Friendly, M.; Kindt, R.; Legendre, P.; McGlinn, D.; Minchin, P.; O’hara, R.; Simpson, G.; Solymos, P. vegan: Community Ecology Package, R package version 2.5-7; 3.1-152; Statistical Computing: Vienna, Austria, 2020.
  76. Roswell, M.; Dushoff, J.; Winfree, R. A conceptual guide to measuring species diversity. Oikos 2021, 130, 321–338. [Google Scholar] [CrossRef]
  77. Torchiano, M. Effsize: Efficient Effect Size Computation, R package version 0.8; R Foundation for Statistical Computing: Vienna, Austria, 2020; Volume 1.
  78. Cohen, J. Statistical Power Analysis for the Behavioral Sciences; Academic Press: Cambridge, MA, USA, 2013. [Google Scholar]
  79. Dell, A.I.; Pawar, S.; Savage, V.M. Systematic variation in the temperature dependence of physiological and ecological traits. Proc. Natl. Acad. Sci. USA 2011, 108, 10591–10596. [Google Scholar] [CrossRef]
  80. Brighenti, S.; Tolotti, M.; Bruno, M.C.; Wharton, G.; Pusch, M.T.; Bertoldi, W. Ecosystem shifts in Alpine streams under glacier retreat and rock glacier thaw: A review. Sci. Total Environ. 2019, 675, 542–559. [Google Scholar] [CrossRef]
  81. Clarke, A.; Fraser, K. Why does metabolism scale with temperature? Funct. Ecol. 2004, 18, 243–251. [Google Scholar] [CrossRef]
  82. Rall, B.C.; Vucic-Pestic, O.; Ehnes, R.B.; Emmerson, M.; Brose, U. Temperature, predator–prey interaction strength and population stability. Glob. Chang. Biol. 2010, 16, 2145–2157. [Google Scholar] [CrossRef]
  83. Borer, E.T.; Seabloom, E.W.; Tilman, D. Plant diversity controls arthropod biomass and temporal stability. Ecol. Lett. 2012, 15, 1457–1464. [Google Scholar] [CrossRef]
  84. Jiang, X.; Sun, X.; Alahuhta, J.; Heino, J.; Xie, Z. Responses of multiple facets of macroinvertebrate alpha diversity to eutrophication in floodplain lakes. Environ. Pollut. 2022, 306, 119410. [Google Scholar] [CrossRef]
  85. Scholer, J.; Krischik, V. Chronic exposure of imidacloprid and clothianidin reduce queen survival, foraging, and nectar storing in colonies of Bombus impatiens. PLoS ONE 2014, 9, e91573. [Google Scholar] [CrossRef]
  86. Rao, K.; Zhang, X.; Yi, X.-J.; Li, Z.-S.; Wang, P.; Huang, G.-W.; Guo, X.-X. Interactive effects of environmental factors on phytoplankton communities and benthic nutrient interactions in a shallow lake and adjoining rivers in China. Sci. Total Environ. 2018, 619, 1661–1672. [Google Scholar] [CrossRef]
  87. Dillon, M.E.; Wang, G.; Huey, R.B. Global metabolic impacts of recent climate warming. Nature 2010, 467, 704–706. [Google Scholar] [CrossRef]
  88. Macaulay, S.J.; Hageman, K.J.; Piggott, J.J.; Juvigny-Khenafou, N.P.; Matthaei, C.D. Warming and imidacloprid pulses determine macroinvertebrate community dynamics in experimental streams. Glob. Chang. Biol. 2021, 27, 5469–5490. [Google Scholar] [CrossRef]
  89. Dinh, K.V.; Konestabo, H.S.; Borgå, K.; Hylland, K.; Macaulay, S.J.; Jackson, M.C.; Verheyen, J.; Stoks, R. Interactive effects of warming and pollutants on marine and freshwater invertebrates. Curr. Pollut. Rep. 2022, 8, 341–359. [Google Scholar] [CrossRef]
  90. Su, H.; Feng, Y.; Chen, J.; Chen, J.; Ma, S.; Fang, J.; Xie, P. Determinants of trophic cascade strength in freshwater ecosystems: A global analysis. Ecology 2021, 102, e03370. [Google Scholar] [CrossRef]
  91. Birk, S.; Chapman, D.; Carvalho, L.; Spears, B.M.; Andersen, H.E.; Argillier, C.; Auer, S.; Baattrup-Pedersen, A.; Banin, L.; Beklioğlu, M. Impacts of multiple stressors on freshwater biota across spatial scales and ecosystems. Nat. Ecol. Evol. 2020, 4, 1060–1068. [Google Scholar] [CrossRef]
  92. Jackson, M.C.; Loewen, C.J.; Vinebrooke, R.D.; Chimimba, C.T. Net effects of multiple stressors in freshwater ecosystems: A meta-analysis. Glob. Chang. Biol. 2016, 22, 180–189. [Google Scholar] [CrossRef]
  93. Hermann, M.; Peeters, E.T.; Van den Brink, P.J. Heatwaves, elevated temperatures, and a pesticide cause interactive effects on multi-trophic levels of a freshwater ecosystem. Environ. Pollut. 2023, 327, 121498. [Google Scholar] [CrossRef]
  94. Heino, J.; Virkkala, R.; Toivonen, H. Climate change and freshwater biodiversity: Detected patterns, future trends and adaptations in northern regions. Biol. Rev. 2009, 84, 39–54. [Google Scholar] [CrossRef]
  95. Pecl, G.T.; Araújo, M.B.; Bell, J.D.; Blanchard, J.; Bonebrake, T.C.; Chen, I.-C.; Clark, T.D.; Colwell, R.K.; Danielsen, F.; Evengård, B. Biodiversity redistribution under climate change: Impacts on ecosystems and human well-being. Science 2017, 355, eaai9214. [Google Scholar] [CrossRef]
  96. Ovaskainen, O.; Weigel, B.; Potyutko, O.; Buyvolov, Y. Long-term shifts in water quality show scale-dependent bioindicator responses across Russia—Insights from 40 year-long bioindicator monitoring program. Ecol. Indic. 2019, 98, 476–482. [Google Scholar] [CrossRef]
  97. Peralta, E.M.; Batucan Jr, L.S.; De Jesus, I.B.B.; Triño, E.M.C.; Uehara, Y.; Ishida, T.; Kobayashi, Y.; Ko, C.-Y.; Iwata, T.; Borja, A.S. Nutrient loadings and deforestation decrease benthic macroinvertebrate diversity in an urbanised tropical stream system. Limnologica 2020, 80, 125744. [Google Scholar] [CrossRef]
  98. Takeshita, K.M.; Hayashi, T.I.; Yokomizo, H. Evaluation of interregional consistency in associations between neonicotinoid insecticides and functions of benthic invertebrate communities in rivers in urban rice-paddy areas. Sci. Total Environ. 2020, 743, 140627. [Google Scholar] [CrossRef] [PubMed]
  99. Polazzo, F.; Roth, S.K.; Hermann, M.; Mangold-Döring, A.; Rico, A.; Sobek, A.; Van den Brink, P.J.; Jackson, M.C. Combined effects of heatwaves and micropollutants on freshwater ecosystems: Towards an integrated assessment of extreme events in multiple stressors research. Glob. Chang. Biol. 2022, 28, 1248–1267. [Google Scholar] [CrossRef] [PubMed]
  100. Sánchez-Bayo, F. Indirect effect of pesticides on insects and other arthropods. Toxics 2021, 9, 177. [Google Scholar] [CrossRef] [PubMed]
  101. Rumschlag, S.L.; Mahon, M.B.; Hoverman, J.T.; Raffel, T.R.; Carrick, H.J.; Hudson, P.J.; Rohr, J.R. Consistent effects of pesticides on community structure and ecosystem function in freshwater systems. Nat. Commun. 2020, 11, 6333. [Google Scholar] [CrossRef]
  102. Li, F.; Guo, F.; Gao, W.; Cai, Y.; Zhang, Y.; Yang, Z. Environmental DNA biomonitoring reveals the interactive effects of dams and nutrient enrichment on aquatic multitrophic communities. Environ. Sci. Technol. 2022, 56, 16952–16963. [Google Scholar] [CrossRef]
  103. Burdon, F.J.; Bai, Y.; Reyes, M.; Tamminen, M.; Staudacher, P.; Mangold, S.; Singer, H.; Räsänen, K.; Joss, A.; Tiegs, S.D. Stream microbial communities and ecosystem functioning show complex responses to multiple stressors in wastewater. Glob. Chang. Biol. 2020, 26, 6363–6382. [Google Scholar] [CrossRef]
  104. Li, B.; Tan, W.; Wen, L.; Zhao, X.; Peng, B.; Yang, J.; Lu, C.; Wang, Y.; Lei, G. Anthropogenic habitat alternation significantly decreases α-and β-diversity of benthopelagic metacommunity in a large floodplain lake. Hydrobiologia 2020, 847, 293–307. [Google Scholar] [CrossRef]
  105. Cunha, E.J.; Juen, L. Impacts of oil palm plantations on changes in environmental heterogeneity and Heteroptera (Gerromorpha and Nepomorpha) diversity. J. Insect Conserv. 2017, 21, 111–119. [Google Scholar] [CrossRef]
  106. Cook, S.C.; Housley, L.; Back, J.A.; King, R.S. Freshwater eutrophication drives sharp reductions in temporal beta diversity. Ecology 2018, 99, 47–56. [Google Scholar] [CrossRef]
  107. Statzner, B.; Beche, L.A. Can biological invertebrate traits resolve effects of multiple stressors on running water ecosystems? Freshw. Biol. 2010, 55, 80–119. [Google Scholar] [CrossRef]
  108. Navarro-Ortega, A.; Acuna, V.; Bellin, A.; Burek, P.; Cassiani, G.; Choukr-Allah, R.; Dolédec, S.; Elosegi, A.; Ferrari, F.; Ginebreda, A. Managing the effects of multiple stressors on aquatic ecosystems under water scarcity. The GLOBAQUA project. Sci. Total Environ. 2015, 503, 3–9. [Google Scholar] [CrossRef] [PubMed]
  109. Sabater, S.; Elosegi, A.; Ludwig, R. Multiple Stressors in River Ecosystems: Status, Impacts and Prospects for the Future; Elsevier: Amsterdam, The Netherlands, 2018; Available online: https://lib.ugent.be/catalog/ebk01:4100000006374808 (accessed on 30 August 2023).
  110. Gianuca, A.T.; Declerck, S.A.; Lemmens, P.; De Meester, L. Effects of dispersal and environmental heterogeneity on the replacement and nestedness components of β-diversity. Ecology 2017, 98, 525–533. [Google Scholar] [CrossRef] [PubMed]
  111. Villéger, S.; Grenouillet, G.; Brosse, S. Decomposing functional β-diversity reveals that low functional β-diversity is driven by low functional turnover in E uropean fish assemblages. Glob. Ecol. Biogeogr. 2013, 22, 671–681. [Google Scholar] [CrossRef]
  112. Akamagwuna, F.C.; Odume, O.N. Ephemeroptera, Plecoptera and Trichoptera (EPT) functional feeding group responses to fine grain sediment stress in a river in the Eastern Cape, South Africa. Environ. Monit. Assess. 2020, 192, 214. [Google Scholar] [CrossRef] [PubMed]
  113. Chagnon, M.; Kreutzweiser, D.; Mitchell, E.A.; Morrissey, C.A.; Noome, D.A.; Van der Sluijs, J.P. Risks of large-scale use of systemic insecticides to ecosystem functioning and services. Environ. Sci. Pollut. Res. 2015, 22, 119–134. [Google Scholar] [CrossRef] [PubMed]
  114. Goulson, D. An overview of the environmental risks posed by neonicotinoid insecticides. J. Appl. Ecol. 2013, 50, 977–987. [Google Scholar] [CrossRef]
  115. Naiel, M.A.; Shehata, A.M.; Negm, S.S.; Abd El-Hack, M.E.; Amer, M.S.; Khafaga, A.F.; Bin-Jumah, M.; Allam, A.A. The new aspects of using some safe feed additives on alleviated imidacloprid toxicity in farmed fish: A review. Rev. Aquac. 2020, 12, 2250–2267. [Google Scholar] [CrossRef]
  116. Holzenthal, R.W.; Blahnik, R.J.; Prather, A.L.; Kjer, K.M. Order trichoptera kirby, 1813 (insecta), caddisflies. Zootaxa 2007, 1668, 639–698. [Google Scholar] [CrossRef]
  117. Cycoń, M.; Markowicz, A.; Borymski, S.; Wójcik, M.; Piotrowska-Seget, Z. Imidacloprid induces changes in the structure, genetic diversity and catabolic activity of soil microbial communities. J. Environ. Manag. 2013, 131, 55–65. [Google Scholar] [CrossRef]
  118. Shi, X.; Jiang, L.; Wang, H.; Qiao, K.; Wang, D.; Wang, K. Toxicities and sublethal effects of seven neonicotinoid insecticides on survival, growth and reproduction of imidacloprid-resistant cotton aphid, Aphis gossypii. Pest Manag. Sci. 2011, 67, 1528–1533. [Google Scholar] [CrossRef] [PubMed]
  119. Rix, R.R.; Ayyanath, M.M.; Christopher Cutler, G. Sublethal concentrations of imidacloprid increase reproduction, alter expression of detoxification genes, and prime Myzus persicae for subsequent stress. J. Pest Sci. 2016, 89, 581–589. [Google Scholar] [CrossRef]
  120. Zhang, Y.; Xu, G.; Jiang, Y.; Ma, C.; Yang, G. Sublethal effects of Imidacloprid on fecundity, apoptosis and virus transmission in the small brown planthopper Laodelphax striatellus. Insects 2021, 12, 1131. [Google Scholar] [CrossRef] [PubMed]
  121. Martelli, F.; Zhongyuan, Z.; Wang, J.; Wong, C.-O.; Karagas, N.E.; Roessner, U.; Rupasinghe, T.; Venkatachalam, K.; Perry, T.; Bellen, H.J. Low doses of the neonicotinoid insecticide imidacloprid induce ROS triggering neurological and metabolic impairments in Drosophila. Proc. Natl. Acad. Sci. USA 2020, 117, 25840–25850. [Google Scholar] [CrossRef]
  122. Carey, N.; Chester, E.T.; Robson, B.J. Loss of functionally important and regionally endemic species from streams forced into intermittency by global warming. Glob. Chang. Biol. 2023, 29, 3019–3038. [Google Scholar] [CrossRef] [PubMed]
  123. Belzunces, L.P.; Tchamitchian, S.; Brunet, J.-L. Neural effects of insecticides in the honey bee. Apidologie 2012, 43, 348–370. [Google Scholar] [CrossRef]
  124. Liu, P.; Wu, F.; Li, H.; You, J. The neonicotinoid alternative sulfoxaflor causes chronic toxicity and impairs mitochondrial energy production in Chironomus kiinensis. Aquat. Toxicol. 2021, 235, 105822. [Google Scholar] [CrossRef]
  125. Lv, T.; Guan, X.; Fan, S.; Han, C.; Gao, Z.; Liu, C. Snail communities increase submerged macrophyte growth by grazing epiphytic algae and phytoplankton in a mesocosm experiment. Ecol. Evol. 2022, 12, e8615. [Google Scholar] [CrossRef]
  126. Zhang, J.; Song, Z.; Li, Z.; Yang, J.; Xie, Z. Life history and population ecology of Radix swinhoei (Lymnaeidae) in nearshore regions of a hypereutrophic plateau lake. Ecol. Evol. 2022, 12, e9631. [Google Scholar] [CrossRef]
  127. Yang, X.; Zhu, J.; Hu, C.; Yang, W.; Zheng, Z. Integration of Transcriptomics and Microbiomics Reveals the Responses of Bellamya aeruginosa to Toxic Cyanobacteria. Toxins 2023, 15, 119. [Google Scholar] [CrossRef]
  128. Cheng, Y.; Wang, H.; Deng, Z.; Wang, J.; Liu, Z.; Chen, Y.; Ma, Y.; Li, B.; Yang, L.; Zhang, Z. Efficient removal of Imidacloprid and nutrients by algae-bacteria biofilm reactor (ABBR) in municipal wastewater: Performance, mechanisms and the importance of illumination. Chemosphere 2022, 305, 135418. [Google Scholar] [CrossRef] [PubMed]
  129. Hayasaka, D.; Korenaga, T.; Suzuki, K.; Saito, F.; Sánchez-Bayo, F.; Goka, K. Cumulative ecological impacts of two successive annual treatments of imidacloprid and fipronil on aquatic communities of paddy mesocosms. Ecotoxicol. Environ. Saf. 2012, 80, 355–362. [Google Scholar] [CrossRef] [PubMed]
  130. Austin, P.C. The use of propensity score methods with survival or time-to-event outcomes: Reporting measures of effect similar to those used in randomized experiments. Stat. Med. 2014, 33, 1242–1258. [Google Scholar] [CrossRef] [PubMed]
  131. Austin, P.C. Using the standardized difference to compare the prevalence of a binary variable between two groups in observational research. Commun. Stat. Simul. Comput. 2009, 38, 1228–1234. [Google Scholar] [CrossRef]
  132. Silvia de Juan, S.; Hewitt, J.; Thrush, S.; Freeman, D. Standardising the assessment of Functional Integrity in benthic ecosystems. J. Sea Res. 2015, 98, 33–41. [Google Scholar] [CrossRef]
Figure 1. Distribution map of 48 mesocosms, including mesocosm numbers and types of experimental treatments.
Figure 1. Distribution map of 48 mesocosms, including mesocosm numbers and types of experimental treatments.
Animals 13 03722 g001
Figure 2. Schematic diagram of experimental process and time.
Figure 2. Schematic diagram of experimental process and time.
Animals 13 03722 g002
Figure 3. The effects of different treatments on zoobenthos abundance were examined at the end of the experiment. The treatments included warming (W), nutrient loading (E), and pesticide application (P), both individually and in combination. The ambient control group with no treatment added is denoted as (C). Lowercase letters represent significant differences in means between different treatments (post hoc tests, p < 0.05), while the same letters indicate no significant differences. Vertical bars are standard errors.
Figure 3. The effects of different treatments on zoobenthos abundance were examined at the end of the experiment. The treatments included warming (W), nutrient loading (E), and pesticide application (P), both individually and in combination. The ambient control group with no treatment added is denoted as (C). Lowercase letters represent significant differences in means between different treatments (post hoc tests, p < 0.05), while the same letters indicate no significant differences. Vertical bars are standard errors.
Animals 13 03722 g003
Figure 4. The impact of warming on zoobenthos species abundance and diversity. (A) Rank abundance curves: the figure illustrates species abundance ranking on the x-axis, with species abundance on the y-axis, and displays the names of the top 10 species as label text. (B) Additive diversity partitioning: the figure displays diversity indices on the y-axis for different treatment types on the x-axis, with separate graphs for richness, the Shannon index, and the Simpson index. (C) Cohen’s d: the x-axis of the figure represents the magnitude of Cohen’s d value, while the y-axis represents levels of diversity partitioning.
Figure 4. The impact of warming on zoobenthos species abundance and diversity. (A) Rank abundance curves: the figure illustrates species abundance ranking on the x-axis, with species abundance on the y-axis, and displays the names of the top 10 species as label text. (B) Additive diversity partitioning: the figure displays diversity indices on the y-axis for different treatment types on the x-axis, with separate graphs for richness, the Shannon index, and the Simpson index. (C) Cohen’s d: the x-axis of the figure represents the magnitude of Cohen’s d value, while the y-axis represents levels of diversity partitioning.
Animals 13 03722 g004
Figure 5. The impact of eutrophication on zoobenthos species abundance and diversity. (A) Rank abundance curves: the figure illustrates species abundance ranking on the x-axis, with species abundance on the y-axis, and displays the names of the top 10 species as label text. (B) Additive diversity partitioning: the figure displays diversity indices on the y-axis for different treatment types on the x-axis, with separate graphs for richness, the Shannon index, and Simpson index. (C) Cohen’s d: the x-axis of the figure represents the magnitude of Cohen’s d value, while the y-axis represents levels of diversity partitioning.
Figure 5. The impact of eutrophication on zoobenthos species abundance and diversity. (A) Rank abundance curves: the figure illustrates species abundance ranking on the x-axis, with species abundance on the y-axis, and displays the names of the top 10 species as label text. (B) Additive diversity partitioning: the figure displays diversity indices on the y-axis for different treatment types on the x-axis, with separate graphs for richness, the Shannon index, and Simpson index. (C) Cohen’s d: the x-axis of the figure represents the magnitude of Cohen’s d value, while the y-axis represents levels of diversity partitioning.
Animals 13 03722 g005
Figure 6. The impact of pesticide on zoobenthos species abundance and diversity. (A) Rank abundance curves: the figure illustrates species abundance ranking on the x-axis, with species abundance on the y-axis, and displays the names of the top 10 species as label text. (B) Additive diversity partitioning: the figure consists of three separate graphs representing “Richness”, “Shannon”, and “Simpson” indices. The y-axis represents diversity indices, while the x-axis represents different treatment types. (C) Cohen’s d: the figure consists of seven separate graphs, each representing different treatment type groups. The x-axis represents the magnitude of Cohen’s d value, while the y-axis represents levels of diversity partitioning.
Figure 6. The impact of pesticide on zoobenthos species abundance and diversity. (A) Rank abundance curves: the figure illustrates species abundance ranking on the x-axis, with species abundance on the y-axis, and displays the names of the top 10 species as label text. (B) Additive diversity partitioning: the figure consists of three separate graphs representing “Richness”, “Shannon”, and “Simpson” indices. The y-axis represents diversity indices, while the x-axis represents different treatment types. (C) Cohen’s d: the figure consists of seven separate graphs, each representing different treatment type groups. The x-axis represents the magnitude of Cohen’s d value, while the y-axis represents levels of diversity partitioning.
Animals 13 03722 g006
Figure 7. The impact of all treatments on zoobenthos species abundance and diversity. (A) Rank abundance curves: the figure illustrates species abundance ranking on the x-axis, with species abundance on the y-axis, and displays the names of the top 10 species as label text. The curves are color-coded to represent different treatment types. (B) Additive diversity partitioning: the figure displays diversity indices on the y-axis for different treatment types on the x-axis, with separate graphs for richness, Shannon index, and Simpson index. (C) Cohen’s d: the x-axis of the figure represents the magnitude of Cohen’s d value, while the y-axis represents levels of diversity partitioning.
Figure 7. The impact of all treatments on zoobenthos species abundance and diversity. (A) Rank abundance curves: the figure illustrates species abundance ranking on the x-axis, with species abundance on the y-axis, and displays the names of the top 10 species as label text. The curves are color-coded to represent different treatment types. (B) Additive diversity partitioning: the figure displays diversity indices on the y-axis for different treatment types on the x-axis, with separate graphs for richness, Shannon index, and Simpson index. (C) Cohen’s d: the x-axis of the figure represents the magnitude of Cohen’s d value, while the y-axis represents levels of diversity partitioning.
Animals 13 03722 g007
Table 1. Effects of temperature, eutrophication, pesticide, and their interactions on zoobenthos abundance at the end of the experiment. Accumfreq represents the cumulative proportion of species abundance. “***” represents highly significant (p ≤ 0.001), “**” represents significant (0.001 < p ≤ 0.01), “*” represents moderately significant (0.01 < p ≤ 0.05), “NS” represents not significant (p > 0.1); “(+)” represents positive correlation (r > 0) and “(−)” represents negative correlation (r ≤ 0). (Top 10 species by abundance in the table, complete table in Supplementary Materials Table S1).
Table 1. Effects of temperature, eutrophication, pesticide, and their interactions on zoobenthos abundance at the end of the experiment. Accumfreq represents the cumulative proportion of species abundance. “***” represents highly significant (p ≤ 0.001), “**” represents significant (0.001 < p ≤ 0.01), “*” represents moderately significant (0.01 < p ≤ 0.05), “NS” represents not significant (p > 0.1); “(+)” represents positive correlation (r > 0) and “(−)” represents negative correlation (r ≤ 0). (Top 10 species by abundance in the table, complete table in Supplementary Materials Table S1).
Species NameRankAbundanceAccumfreqWarmingEutrophicPesticide
Chironomus sp.1182015.5** (+)NS*** (+)
Glyptotendipes sp.2169029.9NSNS* (−)
Ecnomus sp.3149742.6NSNS*** (−)
Radix swinhoei4106351.7*** (+)* (+)*** (+)
Limnodrilus hoffmeisteri588159.2* (−)** (+)** (−)
Glossiphonia lata660064.3NSNS* (+)
Hippeutis umbilicalis746368.2NSNS* (+)
Polypedilum sp.845272.1NSNSNS
Limnodrilus sp.939175.4NSNSNS
Bellamya sp.1033478.2NSNSNS
Disclaimer/Publisher’s Note: The statements, opinions and data contained in all publications are solely those of the individual author(s) and contributor(s) and not of MDPI and/or the editor(s). MDPI and/or the editor(s) disclaim responsibility for any injury to people or property resulting from any ideas, methods, instructions or products referred to in the content.

Share and Cite

MDPI and ACS Style

Xu, X.; Su, G.; Zhang, P.; Wang, T.; Zhao, K.; Zhang, H.; Huang, J.; Wang, H.; Kong, X.; Xu, J.; et al. Effects of Multiple Environmental Stressors on Zoobenthos Communities in Shallow Lakes: Evidence from a Mesocosm Experiment. Animals 2023, 13, 3722. https://doi.org/10.3390/ani13233722

AMA Style

Xu X, Su G, Zhang P, Wang T, Zhao K, Zhang H, Huang J, Wang H, Kong X, Xu J, et al. Effects of Multiple Environmental Stressors on Zoobenthos Communities in Shallow Lakes: Evidence from a Mesocosm Experiment. Animals. 2023; 13(23):3722. https://doi.org/10.3390/ani13233722

Chicago/Turabian Style

Xu, Xiaoqi, Guohuan Su, Peiyu Zhang, Tao Wang, Kangshun Zhao, Huan Zhang, Jinhe Huang, Hongxia Wang, Xianghong Kong, Jun Xu, and et al. 2023. "Effects of Multiple Environmental Stressors on Zoobenthos Communities in Shallow Lakes: Evidence from a Mesocosm Experiment" Animals 13, no. 23: 3722. https://doi.org/10.3390/ani13233722

APA Style

Xu, X., Su, G., Zhang, P., Wang, T., Zhao, K., Zhang, H., Huang, J., Wang, H., Kong, X., Xu, J., & Zhang, M. (2023). Effects of Multiple Environmental Stressors on Zoobenthos Communities in Shallow Lakes: Evidence from a Mesocosm Experiment. Animals, 13(23), 3722. https://doi.org/10.3390/ani13233722

Note that from the first issue of 2016, this journal uses article numbers instead of page numbers. See further details here.

Article Metrics

Back to TopTop