Dynamic Transcriptome Profile Analysis of Mechanisms Related to Melanin Deposition in Chicken Muscle Development
Abstract
Simple Summary
Abstract
1. Introduction
2. Materials and Methods
2.1. Animals and Tissue Collection
2.2. Total RNA Extraction and Library Preparation for Sequencing
2.3. Analysis of Differentially Expressed Genes (DEGs)
2.4. Weighted Gene Co-Expression Network Analysis (WGCNA)
2.5. mRNA Expression Analyses via Quantitative PCR (qPCR)
2.6. Statistical Analysis
3. Results
3.1. Histological Observation of the Changes in Melanin Production between Wenchang and Yugan Black-Boned Chickens at Different Development Stages
3.2. Differential Expression Analysis during Muscle Development
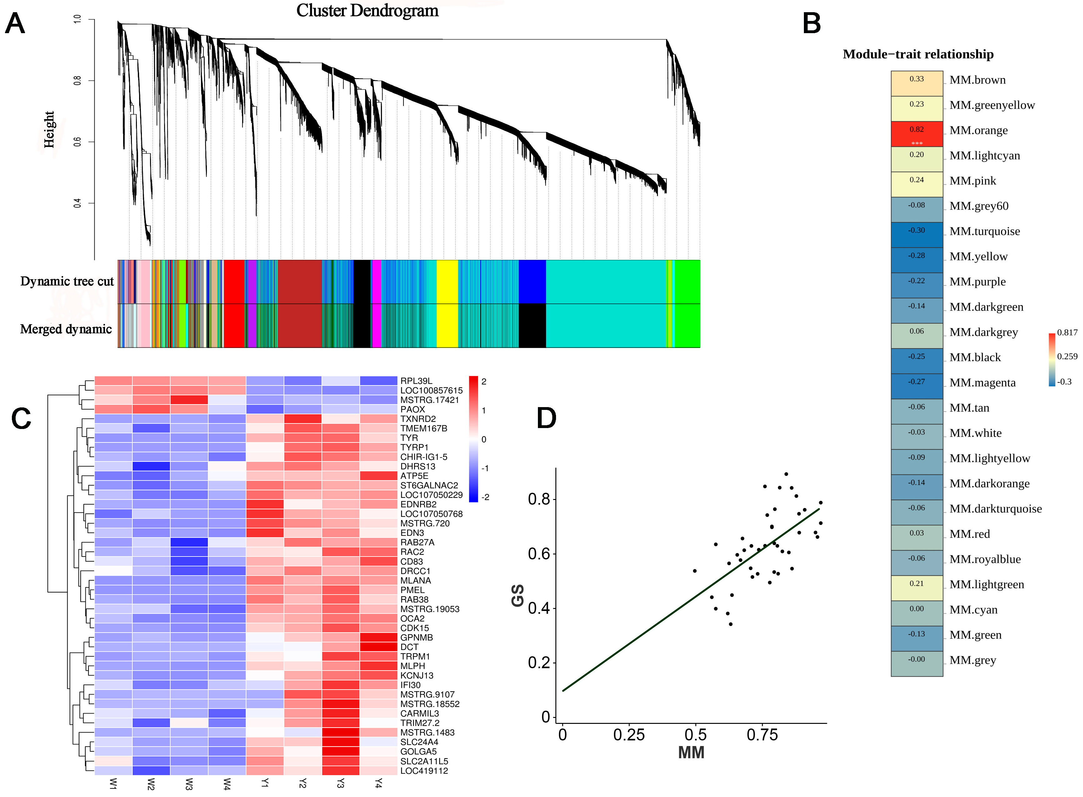
3.3. WGCNA
3.4. Analysis of Core Pathways and Genes Associated with Muscle Melanin Deposition
3.5. Correlation Analysis between Gene Expression and L* Values of Muscle Darkness in Different Breeds of Black-Boned Chickens
4. Discussion
5. Conclusions
Supplementary Materials
Author Contributions
Funding
Institutional Review Board Statement
Informed Consent Statement
Data Availability Statement
Acknowledgments
Conflicts of Interest
References
- Herrling, T.; Jung, K.; Fuchs, J. The role of melanin as protector against free radicals in skin and its role as free radical indicator in hair. Spectrochim. Acta A Mol. Biomol. Spectrosc. 2008, 69, 1429–1435. [Google Scholar] [CrossRef] [PubMed]
- Wu, Y.; Shan, L.; Yang, S.; Ma, A. Identification and antioxidant activity of melanin isolated from Hypoxylon archeri, a companion fungus of Tremella fuciformis. J. Basic Microbiol. 2008, 48, 217–221. [Google Scholar] [CrossRef] [PubMed]
- Goncalves, S.M.; Duarte-Oliveira, C.; Campos, C.F.; Aimanianda, V.; Ter Horst, R.; Leite, L.; Mercier, T.; Pereira, P.; Fernández-García, M.; Antunes, D.; et al. Phagosomal removal of fungal melanin reprograms macrophage metabolism to promote antifungal immunity. Nat. Commun. 2020, 11, 2282. [Google Scholar] [CrossRef] [PubMed]
- Cuzzubbo, S.; Carpentier, A.F. Applications of Melanin and Melanin-Like Nanoparticles in Cancer Therapy: A Review of Recent Advances. Cancers 2021, 13, 1463. [Google Scholar] [CrossRef] [PubMed]
- Sidibe, S.; Saal, F.; Rhodes-Feuillette, A.; Lagaye, S.; Pelicano, L.; Canivet, M.; Peries, J.; Dianoux, L. Effects of serotonin and melanin on in vitro HIV-1 infection. J. Biol. Regul. Homeost. Agents 1996, 10, 19–24. [Google Scholar]
- Li, S.; Yang, L.; Li, J.; Chen, T.; Ye, M. Structure, Molecular Modification, and Anti-radiation Activity of Melanin from Lachnum YM156 on Ultraviolet B-Induced Injury in Mice. Appl. Biochem. Biotechnol. 2019, 188, 555–567. [Google Scholar] [CrossRef]
- Cao, D.; Gong, S.; Yang, J.; Li, W.; Ge, Y.; Wei, Y. Melanin deposition ruled out as cause of color changes in the red-eared sliders (Trachemys scripta elegans). Comp. Biochem. Physiol. B Biochem. Mol. Biol. 2018, 217, 79–85. [Google Scholar] [CrossRef]
- Hirobe, T.; Wakamatsu, K.; Ito, S. The eumelanin and pheomelanin contents in dorsal hairs of female recessive yellow mice are greater than in male. J. Dermatol. Sci. 2007, 45, 55–62. [Google Scholar] [CrossRef]
- Yang, L.; Du, X.; Wei, S.; Gu, L.; Li, N.; Gong, Y.; Li, S. Genome-wide association analysis identifies potential regulatory genes for eumelanin pigmentation in chicken plumage. Anim. Genet. 2017, 48, 611–614. [Google Scholar] [CrossRef]
- Zhang, X.; Wang, H.; Lou, L.; Li, Q.; Zhang, L.; Ge, Y. Transcript expression profiling of fibromelanosis-related genes in black-bone chickens. Br. Poult. Sci. 2022, 63, 133–141. [Google Scholar] [CrossRef]
- Schiaffino, M.V. Signaling pathways in melanosome biogenesis and pathology. Int. J. Biochem. Cell Biol. 2010, 42, 1094–1104. [Google Scholar] [CrossRef] [PubMed]
- Widlund, H.R.; Horstmann, M.A.; Price, E.R.; Cui, J.; Lessnick, S.L.; Wu, M.; He, X.; Fisher, D.E. Beta-catenin-induced melanoma growth requires the downstream target Microphthalmia-associated transcription factor. J. Cell Biol. 2002, 158, 1079–1087. [Google Scholar] [CrossRef] [PubMed]
- Yoshida, H.; Kunisada, T.; Grimm, T.; Nishimura, E.K.; Nishioka, E.; Nishikawa, S.I. Review: Melanocyte migration and survival controlled by SCF/c-kit expression. J. Investig. Dermatol. Symp. Proc. 2001, 6, 1–5. [Google Scholar] [CrossRef] [PubMed]
- Oh, C.T.; Park, J.I.; Jung, Y.R.; Joo, Y.A.; Shin, D.H.; Cho, H.J.; Ahn, S.M.; Lim, Y.-H.; Park, C.K.; Hwang, J.S. Inhibitory effect of Korean Red Ginseng on melanocyte proliferation and its possible implication in GM-CSF mediated signaling. J. Ginseng Res. 2013, 37, 389–400. [Google Scholar] [CrossRef] [PubMed]
- Shin, S.; Ko, J.; Kim, M.; Song, N.; Park, K. Morin Induces Melanogenesis via Activation of MAPK Signaling Pathways in B16F10 Mouse Melanoma Cells. Molecules 2021, 26, 2150. [Google Scholar] [CrossRef]
- Sun, L.; Guo, C.; Yan, L.; Li, H.; Sun, J.; Huo, X.; Xie, X.; Hu, J. Syntenin regulates melanogenesis via the p38 MAPK pathway. Mol. Med. Rep. 2020, 22, 733–738. [Google Scholar] [CrossRef]
- Deng, Y.; Qu, X.; Yao, Y.; Li, M.; He, C.; Guo, S. Investigating the impact of pigmentation variation of breast muscle on growth traits, melanin deposition, and gene expression in Xuefeng black-bone chickens. Poult. Sci. 2024, 103, 103691. [Google Scholar] [CrossRef]
- Xu, M.; Tang, S.; Liu, X.; Deng, Y.; He, C.; Guo, S.; Qu, X. Genes influencing deposition of melanin in breast muscle of the Xuefeng black bone chicken based on bioinformatic analysis. Genome 2023, 66, 212–223. [Google Scholar] [CrossRef]
- Huang, C.; Wei, Y.; Kang, Z.; Zhang, W.; Wu, Y. Research Note: Transcriptome analysis of skeletal muscles of black-boned chickens, including 2 types (wild and mutated) of Taihe black-boned silky fowl and 1 type (wild) of Yugan black-boned chicken. Poult. Sci. 2024, 103, 103240. [Google Scholar] [CrossRef]
- Chen, S.; Zhou, Y.; Chen, Y.; Gu, J. fastp: An ultra-fast all-in-one FASTQ preprocessor. Bioinformatics 2018, 34, i884–i890. [Google Scholar] [CrossRef]
- Kim, D.; Langmead, B.; Salzberg, S.L. HISAT: A fast spliced aligner with low memory requirements. Nat. Methods 2015, 12, 357–360. [Google Scholar] [CrossRef] [PubMed]
- Pertea, M.; Kim, D.; Pertea, G.M.; Leek, J.T.; Salzberg, S.L. Transcript-level expression analysis of RNA-seq experiments with HISAT, StringTie and Ballgown. Nat. Protoc. 2016, 11, 1650–1667. [Google Scholar] [CrossRef] [PubMed]
- Pertea, M.; Pertea, G.M.; Antonescu, C.M.; Chang, T.C.; Mendell, J.T.; Salzberg, S.L. StringTie enables improved reconstruction of a transcriptome from RNA-seq reads. Nat. Biotechnol. 2015, 33, 290–295. [Google Scholar] [CrossRef]
- Love, M.I.; Huber, W.; Anders, S. Moderated estimation of fold change and dispersion for rna-seq data with deseq2. Genome Biol. 2014, 15, 550. [Google Scholar] [CrossRef] [PubMed]
- Nganvongpanit, K.; Kaewkumpai, P.; Kochagul, V.; Pringproa, K.; Punyapornwithaya, V.; Mekchay, S. Distribution of Melanin Pigmentation in 33 Organs of Thai Black-Bone Chickens (Gallus gallus domesticus). Animals 2020, 10, 777. [Google Scholar] [CrossRef] [PubMed]
- Qu, L.; Li, X.; Xu, G.; Chen, K.; Yang, H.; Zhang, L.; Wu, G.; Hou, Z.; Xu, G.; Yang, N. Evaluation of genetic diversity in Chinese indigenous chicken breeds using microsatellite markers. Science in China. Ser. C Life Sci. 2006, 49, 332–341. [Google Scholar] [CrossRef]
- Khumpeerawat, P.; Duangjinda, M.; Phasuk, Y. Factors affecting gene expression associated with the skin color of black-bone chicken in Thailand. Poult. Sci. 2021, 100, 101440. [Google Scholar] [CrossRef]
- Nishimura, S.; Oshima, I.; Ono, Y.; Tabata, S.; Ishibashi, A.; Iwamoto, H. Age-related changes in the intramuscular distribution of melanocytes in the Silky fowl. Br. Poult. Sci. 2006, 47, 426–432. [Google Scholar] [CrossRef]
- Randall, V.A.; Jenner, T.J.; Hibberts, N.A.; De Oliveira, I.O.; Vafaee, T. Stem cell factor/c-Kit signalling in normal and androgenetic alopecia hair follicles. J. Endocrinol. 2008, 197, 11–23. [Google Scholar] [CrossRef]
- Whiteman, D.C.; Parsons, P.G.; Green, A.C. Determinants of melanocyte density in adult human skin. Arch. Dermatol. Res. 1999, 291, 511–516. [Google Scholar] [CrossRef]
- Cichorek, M.; Wachulska, M.; Stasiewicz, A.; Tymińska, A. Skin melanocytes: Biology and development. Postepy Dermatol. Alergol. 2013, 30, 30–41. [Google Scholar] [CrossRef] [PubMed]
- Shi, H.; Fu, J.; He, Y.; Li, Z.; Kang, J.; Hu, C.; Zi, X.; Liu, Y.; Zhao, J.; Dou, T.; et al. Hyperpigmentation Inhibits Early Skeletal Muscle Development in Tengchong Snow Chicken Breed. Genes 2022, 13, 2253. [Google Scholar] [CrossRef] [PubMed] [PubMed Central]
- Dilshat, R.; Vu, H.N.; Steingrimsson, E. Epigenetic regulation during melanocyte development and homeostasis. Exp. Dermatol. 2021, 30, 1033–1050. [Google Scholar] [CrossRef] [PubMed]
- Tsatmali, M.; Ancans, J.; Thody, A.J. Melanocyte function and its control by melanocortin peptides. J. Histochem. Cytochem. 2002, 50, 125–133. [Google Scholar] [CrossRef] [PubMed]
- Bento-Lopes, L.; Cabaço, L.C.; Charneca, J.; Neto, M.V.; Seabra, M.C.; Barral, D.C. Melanin’s Journey from Melanocytes to Keratinocytes: Uncovering the Molecular Mechanisms of Melanin Transfer and Processing. Int. J. Mol. Sci. 2023, 24, 11289. [Google Scholar] [CrossRef]
- Nascimento, A.A.; Roland, J.T.; Gelfand, V.I. Pigment cells: A model for the study of organelle transport. Annu. Rev. Cell Dev. Biol. 2003, 19, 469–491. [Google Scholar] [CrossRef]
- Lin, S.J.; Foley, J.; Jiang, T.X.; Yeh, C.Y.; Wu, P.; Foley, A.; Yen, C.M.; Huang, Y.C.; Cheng, H.C.; Chen, C.F.; et al. Topology of feather melanocyte progenitor niche allows complex pigment patterns to emerge. Science 2013, 340, 1442–1445. [Google Scholar] [CrossRef]
- Vickrey, A.I.; Rebecca, B.; Zev, K.; Emma, M.; Bohlender, R.J.; Maclary, E.T.; Maynez, R.; Osborne, E.J.; Johnson, K.P.; Huff, C.D.; et al. Introgression of regulatory alleles and a missense coding mutation drive plumage pattern diversity in the rock pigeon. eLife Sci. 2018, 7, e34803. [Google Scholar] [CrossRef]
- Dupin, E.; Glavieux, C.; Vaigot, P.; Le Douarin, N.M. Endothelin 3 induces the reversion of melanocytes to glia through a neural crest-derived glial-melanocytic progenitor. Proc. Natl. Acad. Sci. USA 2000, 97, 7882–7887. [Google Scholar] [CrossRef]
- Shinomiya, A.; Kayashima, Y.; Kinoshita, K.; Mizutani, M.; Namikawa, T.; Matsuda, Y.; Akiyama, T. Gene duplication of endothelin 3 is closely correlated with the hyperpigmentation of the internal organs (Fibromelanosis) in silky chickens. Genetics 2012, 190, 627–638. [Google Scholar] [CrossRef]
- Harris, M.L.; Hall, R.; Erickson, C.A. Directing pathfinding along the dorsolateral path—The role of EDNRB2 and EphB2 in overcoming inhibition. Development 2008, 135, 4113. [Google Scholar] [CrossRef] [PubMed]
- Li, D.; Wang, X.; Fu, Y.; Zhang, C.; Cao, Y.; Wang, J.; Zhang, Y.; Li, Y.; Chen, Y.; Li, Z.; et al. Transcriptome Analysis of the Breast Muscle of Xichuan Black-Bone Chickens Under Tyrosine Supplementation Revealed the Mechanism of Tyrosine-Induced Melanin Deposition. Front. Genet. 2019, 10, 457. [Google Scholar] [CrossRef] [PubMed]
- Pla, P.; Alberti, C.; Solov’Eva, O.; Pasdar, M.; Kunisada, T.; Larue, L. Ednrb2 orients cell migration towards the dorsolateral neural crest pathway and promotes melanocyte differentiation. Pigment Cell Res. 2005, 18, 181–187. [Google Scholar] [CrossRef] [PubMed]
- Aquilla, E.; Whelchel, A.; Knot, H.J.; Nelson, M.; Posada, J. Activation of multiple mitogen-activated protein kinase signal transduction pathways by the endothelin B receptor requires the cytoplasmic tail. J. Biol. Chem. 1996, 271, 31572–31579. [Google Scholar] [CrossRef][Green Version]
- Liu, H.; Luo, Q.; Zhang, J.; Mo, C.; Wang, Y.; Li, J. Endothelins (EDN1, EDN2, EDN3) and their receptors (EDNRA, EDNRB, EDNRB2) in chickens: Functional analysis and tissue distribution. Gen. Comp. Endocrinol. 2019, 283, 113231. [Google Scholar] [CrossRef]
- Nadege, B.; Sylvie, D.; Veronique, P. News from the Endothelin-3/EDNRB signaling pathway: Role during enteric nervous system development and involvement in neural crest-associated disorders. Dev. Biol. 2018, 444 (Suppl. S1), S586085673X. [Google Scholar]
- Vachtenheim, J.; Borovansky, J. “Transcription physiology” of pigment formation in melanocytes: Central role of MITF. Exp. Dermatol. 2010, 19, 617–627. [Google Scholar] [CrossRef]
- Yu, S.; Wang, G.; Liao, J.; Tang, M. Transcriptome profile analysis identifies candidate genes for the melanin pigmentation of breast muscle in Muchuan black-boned chicken. Poult. Sci. 2018, 97, 3446–3455. [Google Scholar] [CrossRef]
- Yu, S.; Wang, G.; Liao, J.; Tang, M.; Sun, W. Transcriptome Profile Analysis of Mechanisms of Black and White Plumage Determination in Black-Bone Chicken. Cell. Physiol. Biochem. 2018, 46, 2373–2384. [Google Scholar] [CrossRef]
- Shi, X.; Wu, J.; Lang, X.; Wang, C.; Bai, Y.; Riley, D.G.; Liu, L.; Ma, X. Comparative transcriptome and histological analyses provide insights into the skin pigmentation in Minxian black fur sheep (Ovis aries). PEERJ 2021, 9, e11122. [Google Scholar] [CrossRef]
- Gaggioli, C.; Buscà, R.; Abbe, P.; Ortonne, J.P.; Ballotti, R. Microphthalmia-Associated Transcription Factor (MITF) is Required but is Not Sufficient to Induce the Expression of Melanogenic Genes. Pigment Cell Res. 2003, 16, 374–382. [Google Scholar] [CrossRef] [PubMed]
- Saravanaperumal, S.A.; Pediconi, D.; Renieri, C.; La Terza, A. Alternative splicing of the sheep MITF gene: Novel transcripts detectable in skin. Gene 2014, 552, 165–175. [Google Scholar] [CrossRef] [PubMed]
- Yusnizar, Y.; Wilbe, M.; Herlino, A.O.; Sumantri, C.; Noor, R.R.; Boediono, A.; Andersson, L.; Andersson, G. Microphthalmia-associated transcription factor mutations are associated with white-spotted coat color in swamp buffalo. Anim. Genet. 2015, 46, 676–682. [Google Scholar] [CrossRef] [PubMed]
- Yang, C.; Ran, J.; Yu, C.; Qiu, M.; Zhang, Z.; Du, H.; Li, Q.; Xiong, X.; Song, X.; Xia, B.; et al. Polymorphism in MC1R, TYR and ASIP genes in different colored feather chickens. 3 Biotech 2019, 9, 203. [Google Scholar] [CrossRef] [PubMed]
- Schwochow, D.; Bornelöv, S.; Jiang, T.; Li, J.; Gourichon, D.; Bed’hom, B.; Dorshorst, B.J.; Chuong, C.; Tixier-Boichard, M.; Andersson, L. The feather pattern autosomal barring in chicken is strongly associated with segregation at the MC1R locus. Pigment Cell Melanoma Res. 2021, 34, 1015–1028. [Google Scholar] [CrossRef]
- Wasmeier, C.; Romao, M.; Plowright, L.; Bennett, D.C.; Raposo, G.; Seabra, M.C. Rab38 and Rab32 control post-Golgi trafficking of melanogenic enzymes. J. Cell Biol. 2006, 175, 271–281. [Google Scholar] [CrossRef]
- Osanai, K.; Takahashi, K.; Nakamura, K.; Takahashi, M.; Ishigaki, M.; Sakuma, T.; Toga, H.; Suzuki, T.; Voelker, D.R. Expression and characterization of Rab38, a new member of the Rab small G protein family. Biol. Chem. 2005, 386, 143–153. [Google Scholar] [CrossRef]
- Lee, J.A.; Hwang, S.J.; Hong, S.C.; Myung, C.H.; Lee, J.E.; Park, J.I.; Hwang, J.S. Identification of MicroRNA Targeting Mlph and Affecting Melanosome Transport. Biomolecules 2019, 9, 265. [Google Scholar] [CrossRef]
- Visser, M.; Kayser, M.; Grosveld, F.; Palstra, R.J. Genetic variation in regulatory DNA elements: The case of OCA2 transcriptional regulation. Pigment Cell Melanoma Res. 2014, 27, 169–177. [Google Scholar] [CrossRef]
- Mao, H.; Wang, X.; Fan, Y.; Cheng, D.; Chen, K.; Liu, S.; Xi, S.; Wan, L.; Li, X.; Ren, J. Whole-genome SNP data unravel population structure and signatures of selection for black plumage of indigenous chicken breeds from Jiangxi province, China. Anim. Genet. 2019, 50, 475–483. [Google Scholar] [CrossRef]
- Oancea, E.; Vriens, J.; Brauchi, S.; Jun, J.; Splawski, I.; Clapham, D.E. TRPM1 forms ion channels associated with melanin content in melanocytes. Sci. Signal 2009, 2, a21. [Google Scholar] [CrossRef] [PubMed]
- Jia, Q.; Hu, S.; Jiao, D.; Li, X.; Qi, S.; Fan, R. Synaptotagmin-4 promotes dendrite extension and melanogenesis in alpaca melanocytes by regulating Ca(2+) influx via TRPM1 channels. Cell Biochem. Funct. 2020, 38, 275–282. [Google Scholar] [CrossRef] [PubMed]
- Hoashi, T.; Watabe, H.; Muller, J.; Yamaguchi, Y.; Vieira, W.D.; Hearing, V.J. MART-1 is required for the function of the melanosomal matrix protein PMEL17/GP100 and the maturation of melanosomes. J. Biol. Chem. 2005, 280, 14006–14016. [Google Scholar] [CrossRef] [PubMed]
- Ishishita, S.; Takahashi, M.; Yamaguchi, K.; Kinoshita, K.; Nakano, M.; Nunome, M.; Kitahara, S.; Tatsumoto, S.; Go, Y.; Shigenobu, S.; et al. Nonsense mutation in PMEL is associated with yellowish plumage colour phenotype in Japanese quail. Sci. Rep. 2018, 8, 16732. [Google Scholar] [CrossRef]
- Li, R.; Wang, Y.; Liu, Y.; Li, D.; Tian, Y.; Liu, X.; Kang, X.; Li, Z. Effects of SLC45A2 and GPNMB on Melanin Deposition Based on Transcriptome Sequencing in Chicken Feather Follicles. Animals 2023, 13, 2608. [Google Scholar] [CrossRef]
- Orhan, I.E.; Deniz, F. Inhibition of Melanogenesis by Some Well-Known Polyphenolics: A Review. Curr. Pharm. Biotechnol. 2021, 22, 1412–1423. [Google Scholar] [CrossRef]
- Schallreuter, K.U.; Lemke, K.R.; Hill, H.Z.; Wood, J.M. Thioredoxin Reductase Induction Coincides with Melanin Biosynthesis in Brown and Black Guinea Pigs and in Murine Melanoma Cells. J. Investig. Dermatol. 1994, 103, 820–824. [Google Scholar] [CrossRef]
- Li, D.; Sun, G.; Zhang, M.; Cao, Y.; Zhang, C.; Fu, Y.; Li, F.; Li, G.; Jiang, R.; Han, R.; et al. Breeding history and candidate genes responsible for black skin of Xichuan black-bone chicken. BMC Genom. 2020, 21, 511. [Google Scholar] [CrossRef]
- Yu, S.; Wang, G.; Liao, J.; Shen, X.; Chen, J. Integrated analysis of long non-coding RNAs and mRNA expression profiles identified potential interactions regulating melanogenesis in chicken skin. Br. Poult. Sci. 2023, 64, 19–25. [Google Scholar] [CrossRef]
- Li, R.; Li, D.; Xu, S.; Zhang, P.; Zhang, Z.; He, F.; Li, W.; Sun, G.; Jiang, R.; Li, Z.; et al. Whole-transcriptome sequencing reveals a melanin-related ceRNA regulatory network in the breast muscle of Xichuan black-bone chicken. Poult. Sci. 2024, 103, 103539. [Google Scholar] [CrossRef]







| Groups | Sample | Raw Reads | Clean Reads | Q20 (%) | Q30 (%) | Mapped on Reference | Unmapped | Uniquely Mapped |
|---|---|---|---|---|---|---|---|---|
| W1 (E9) | W1-1 | 38,053,396 | 37,885,648 (99.56%) | 97.70% | 93.54% | 33,155,987 (87.73%) | 4,638,405 (12.27%) | 32,517,329 (86.04%) |
| W1-2 | 41,571,114 | 41,415,818 (99.63%) | 97.81% | 93.77% | 36,355,816 (87.96%) | 4,976,584 (12.04%) | 35,655,625 (86.27%) | |
| W1-3 | 39,111,530 | 38,933,226 (99.54%) | 97.63% | 93.38% | 33,678,652 (86.69%) | 5,169,712 (13.31%) | 33,004,227 (84.96%) | |
| W2 (E13) | W2-1 | 41,287,160 | 41,115,972 (99.59%) | 97.86% | 93.93% | 37,117,409 (90.45%) | 3,919,621 (9.55%) | 36,310,554 (88.48%) |
| W2-2 | 37,696,960 | 37,541,288 (99.59%) | 97.88% | 94.01% | 33,469,117 (89.33%) | 3,996,801 (10.67%) | 32,727,856 (87.35%) | |
| W2-3 | 41,562,290 | 41,394,138 (99.60%) | 97.91% | 94.07% | 37,085,128 (89.81%) | 4,208,108 (10.19%) | 36,280,194 (87.86%) | |
| W3 (E17) | W3-1 | 41,272,976 | 41,106,800 (99.60%) | 97.53% | 93.02% | 35,870,494 (87.54%) | 5,107,494 (12.46%) | 34,856,814 (85.06%) |
| W3-2 | 38,534,114 | 38,384,120 (99.61%) | 97.81% | 93.80% | 33,301,708 (86.99%) | 4,979,908 (13.01%) | 32,290,865 (84.35%) | |
| W3-3 | 36,793,666 | 36,656,222 (99.63%) | 97.67% | 93.31% | 31,929,382 (87.36%) | 4,621,698 (12.64%) | 30,975,611 (84.75%) | |
| W4 (E21) | W4-1 | 38,136,018 | 37,985,368 (99.60%) | 97.33% | 92.68% | 31,710,068 (83.75%) | 6,154,028 (16.25%) | 30,824,726 (81.41%) |
| W4-2 | 36,349,762 | 36,220,926 (99.65%) | 97.88% | 93.80% | 30,447,014 (84.34%) | 5,654,488 (15.66%) | 29,627,807 (82.07%) | |
| W4-3 | 37,408,416 | 37,262,530 (99.61%) | 97.35% | 92.73% | 31,054,868 (83.72%) | 6,038,858 (16.28%) | 30,189,208 (81.39%) | |
| Y1 (E9) | Y1-1 | 42,228,958 | 42,064,916 (99.61%) | 97.75% | 93.61% | 37,049,918 (88.25%) | 4,930,862 (11.75%) | 36,362,036 (86.62%) |
| Y1-2 | 47,208,492 | 47,009,344 (99.58%) | 97.69% | 93.51% | 42,294,795 (90.16%) | 4,615,075 (9.84%) | 41,468,940 (88.40%) | |
| Y1-3 | 39,561,244 | 39,397,004 (99.58%) | 97.96% | 94.16% | 35,422,372 (90.13%) | 3,877,674 (9.87%) | 34,738,884 (88.39%) | |
| Y2 (E13) | Y2-1 | 37,781,792 | 37,637,776 (99.62%) | 97.86% | 93.93% | 34,056,615 (90.66%) | 3,506,761 (9.34%) | 33,334,391 (88.74%) |
| Y2-2 | 39,483,200 | 39,328,408 (99.61%) | 97.97% | 94.24% | 34,697,347 (88.47%) | 4,520,343 (11.53%) | 33,951,634 (86.57%) | |
| Y2-3 | 36,962,482 | 36,842,320 (99.67%) | 97.80% | 93.62% | 32,832,856 (89.61%) | 3,808,726 (10.39%) | 32,144,802 (87.73%) | |
| Y3 (E17) | Y3-1 | 39,120,498 | 38,973,346 (99.62%) | 97.87% | 93.95% | 34,524,277 (88.77%) | 4,365,509 (11.23%) | 33,642,858 (86.51%) |
| Y3-2 | 36,681,408 | 36,530,244 (99.59%) | 97.78% | 93.71% | 32,225,211 (88.48%) | 4,194,471 (11.52%) | 31,401,202 (86.22%) | |
| Y3-3 | 37,231,224 | 37,108,648 (99.67%) | 97.98% | 94.12% | 33,275,201 (89.91%) | 3,733,489 (10.09%) | 32,504,389 (87.83%) | |
| Y4 (E21) | Y4-1 | 38,291,118 | 38,126,366 (99.57%) | 97.81% | 93.85% | 31,863,292 (83.90%) | 6,116,536 (16.10%) | 30,995,200 (81.61%) |
| Y4-2 | 37,590,186 | 37,455,880 (99.64%) | 97.77% | 93.59% | 30,965,235 (82.97%) | 6,357,373 (17.03%) | 30,208,722 (80.94%) | |
| Y4-3 | 38,522,160 | 38,363,150 (99.59%) | 97.31% | 92.61% | 32,439,409 (84.86%) | 5,786,775 (15.14%) | 31,611,797 (82.70%) |
| Breeds | MSTRG.720 | EDNRB2 | DCT | EDN3 | TYR | RAB38 | OCA2 | GPNMB | TRPM1 | MLPH |
|---|---|---|---|---|---|---|---|---|---|---|
| Yugan | 0.486 * | −0.611 ** | −0.518 ** | −0.13 | −0.453 * | −0.172 | −0.370 | −0.571 ** | −0.391 * | −0.282 |
| Taihe | −0.337 | −0.502 ** | −0.444 * | −0.562 ** | −0.526 ** | −0.681 ** | −0.591 ** | −0.450 * | −0.431 * | −0.555 ** |
Disclaimer/Publisher’s Note: The statements, opinions and data contained in all publications are solely those of the individual author(s) and contributor(s) and not of MDPI and/or the editor(s). MDPI and/or the editor(s) disclaim responsibility for any injury to people or property resulting from any ideas, methods, instructions or products referred to in the content. |
© 2024 by the authors. Licensee MDPI, Basel, Switzerland. This article is an open access article distributed under the terms and conditions of the Creative Commons Attribution (CC BY) license (https://creativecommons.org/licenses/by/4.0/).
Share and Cite
Ji, G.; Zhang, M.; Ju, X.; Liu, Y.; Shan, Y.; Tu, Y.; Zou, J.; Shu, J.; Li, H.; Zhao, W. Dynamic Transcriptome Profile Analysis of Mechanisms Related to Melanin Deposition in Chicken Muscle Development. Animals 2024, 14, 2702. https://doi.org/10.3390/ani14182702
Ji G, Zhang M, Ju X, Liu Y, Shan Y, Tu Y, Zou J, Shu J, Li H, Zhao W. Dynamic Transcriptome Profile Analysis of Mechanisms Related to Melanin Deposition in Chicken Muscle Development. Animals. 2024; 14(18):2702. https://doi.org/10.3390/ani14182702
Chicago/Turabian StyleJi, Gaige, Ming Zhang, Xiaojun Ju, Yifan Liu, Yanju Shan, Yunjie Tu, Jianmin Zou, Jingting Shu, Hua Li, and Weidong Zhao. 2024. "Dynamic Transcriptome Profile Analysis of Mechanisms Related to Melanin Deposition in Chicken Muscle Development" Animals 14, no. 18: 2702. https://doi.org/10.3390/ani14182702
APA StyleJi, G., Zhang, M., Ju, X., Liu, Y., Shan, Y., Tu, Y., Zou, J., Shu, J., Li, H., & Zhao, W. (2024). Dynamic Transcriptome Profile Analysis of Mechanisms Related to Melanin Deposition in Chicken Muscle Development. Animals, 14(18), 2702. https://doi.org/10.3390/ani14182702

