A Comparison of the Cecal Microbiota between the Infection and Recovery Periods in Chickens with Different Susceptibilities to Eimeria tenella
Abstract
Simple Summary
Abstract
1. Introduction
2. Materials and Methods
2.1. Ethics Approval
2.2. Oocysts
2.3. Bird Husbandry and Experimental Design
2.4. Assessment of Coccidiosis Resistance
2.5. DNA Extraction and Metagenome Sequencing Analysis
2.6. Statistical Analysis
3. Results
3.1. Construction of E. tenella-Resistant and E. tenella-Susceptible Chickens
3.2. Diversity of the Cecal Microbiota
3.3. Changes in the Cecal Microbiota after E. tenella Infection
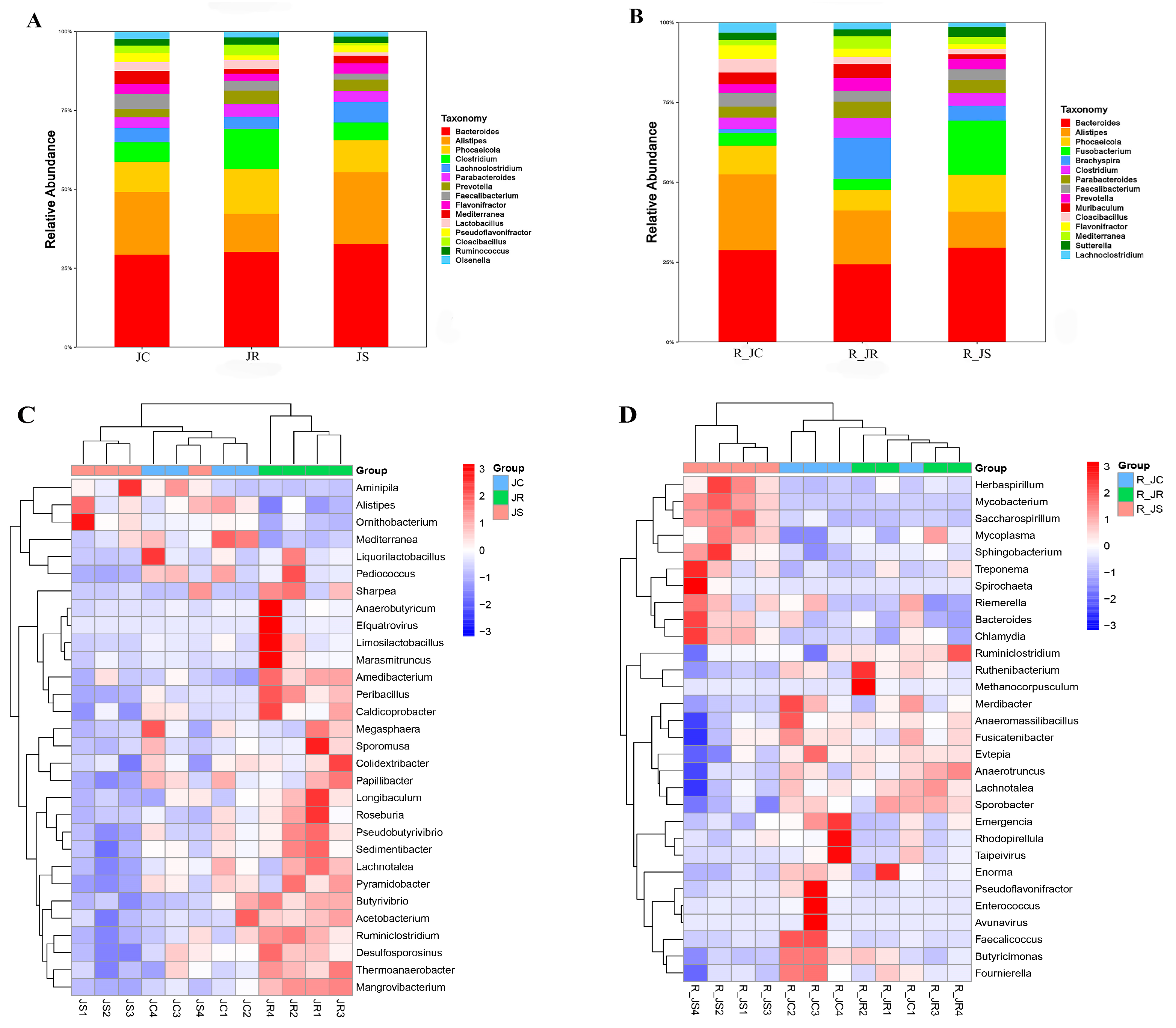
3.3.1. Comparison of the Cecal Microbiota from the Infection Period to the Recovery Period at the Phylum Level
3.3.2. Differential Abundance Analysis of the Cecal Microbiota from the Infection Period to the Recovery Period at the Genus Level
3.3.3. Differences in the Abundance of Cecal Microorganisms among the Different Groups at the Genus Level
3.4. LEfSe-Based Analysis of the Differential Abundant Cecal Microbiota among the Different Groups after E. tenella Infection
3.5. Co-Occurrence Network of Cecal Microbiota
4. Discussion
5. Conclusions
Author Contributions
Funding
Institutional Review Board Statement
Informed Consent Statement
Data Availability Statement
Conflicts of Interest
References
- Shirley, M.W.; Smith, A.L.; Tomley, F.M. The biology of avian Eimeria with an emphasis on their control by vaccination. Adv. Parasitol. 2005, 60, 285–330. [Google Scholar] [PubMed]
- Choi, J.; Ko, H.; Tompkins, Y.H.; Teng, P.Y.; Lourenco, J.M.; Callaway, T.R.; Kim, W.K. Effects of Eimeria tenella infection on key parameters for feed efficiency in broiler chickens. Animals 2021, 11, 3428. [Google Scholar] [CrossRef] [PubMed]
- Leung, H.; Yitbarek, A.; Snyder, R.; Patterson, R.; Barta, J.R.; Karrow, N.; Kiarie, E. Responses of broiler chickens to Eimeria challenge when fed a nucleotide-rich yeast extract. Poult. Sci. 2019, 98, 1622–1633. [Google Scholar] [CrossRef]
- Li, X.; Jiang, X.J.; Qi, D.X.; Wang, X.; Wang, C.; Fei, C.; Zhou, W.; Li, J.; Zhang, K. Effects of ethanamizuril, sulfachlorpyridazine or their combination on cecum microbial community and metabolomics in chickens infected with Eimeria tenella. Microb. Pathog. 2022, 173, 105823. [Google Scholar] [CrossRef]
- Hessenberger, S.; Schatzmayr, G.; Teichmann, K. In vitro inhibition of Eimeria tenella sporozoite invasion into host cells by probiotics. Vet. Parasitol. 2016, 229, 93–98. [Google Scholar] [CrossRef]
- Bindari, Y.R.; Gerber, P.F. Centennial Review: Factors affecting the chicken gastrointestinal microbial composition and their association with gut health and productive performance. Poult. Sci. 2022, 101, 101612. [Google Scholar] [CrossRef] [PubMed]
- Kogut, M.H.; Lee, A.; Santin, E. Microbiome and pathogen interaction with the immune system. Poult. Sci. 2020, 99, 1906–1913. [Google Scholar] [CrossRef]
- Luo, J.; Zheng, A.J.; Meng, K.; Chang, W.; Bai, Y.; Li, K.; Cai, H.; Liu, G.; Yao, B. Proteome changes in the intestinal mucosa of broiler (Gallus gallus) activated by probiotic Enterococcus faecium. J. Proteomics. 2013, 91, 226–241. [Google Scholar] [CrossRef]
- Chen, H.L.; Zhao, X.Y.; Zhao, G.X.; Huang, H.B.; Li, H.R.; Shi, C.W.; Yang, W.T.; Jiang, Y.L.; Wang, J.Z.; Ye, L.P.; et al. Dissection of the cecal microbial community in chickens after Eimeria tenella infection. Parasit. Vectors. 2020, 13, 56. [Google Scholar] [CrossRef]
- Collier, C.T.; Hofacre, C.L.; Payne, A.M.; Anderson, D.B.; Kaiser, P.; Mackie, R.I.; Gaskins, H.R. Coccidia-induced mucogenesis promotes the onset of necrotic enteritis by supporting Clostridium perfringens growth. Vet. Immunol. Immunopathol. 2008, 122, 104–115. [Google Scholar] [CrossRef]
- Madlala, T.; Okpeku, M.; Adeleke, M.A. Understanding the interactions between Eimeria infection and gut microbiota, towards the control of chicken coccidiosis: A review. Parasite 2021, 28, 48. [Google Scholar] [CrossRef] [PubMed]
- Yadav, S.; Jha, R. Strategies to modulate the intestinal microbiota and their effects on nutrient utilization, performance, and health of poultry. J. Anim. Sci. Biotechnol. 2019, 10, 2. [Google Scholar] [CrossRef] [PubMed]
- Swaggerty, C.L.; Pevzner, I.Y.; Kogut, M.H. Selection for pro-inflammatory mediators produces chickens more resistant to Eimeria tenella. Poult. Sci. 2015, 94, 37–42. [Google Scholar] [CrossRef] [PubMed]
- Macdonald, S.E.; Nolan, M.J.; Harman, K.; Boulton, K.; Hume, D.A.; Tomley, F.M.; Stabler, R.A.; Blake, D.P. Effects of Eimeria tenella infection on chicken caecal microbiome diversity, exploring variation associated with severity of pathology. PLoS ONE 2017, 12, e0184890. [Google Scholar] [CrossRef]
- Vieira, A.M.; Soratto, T.A.T.; Cardinal, K.M.; Wagner, G.; Hauptli, L.; Lima, A.L.F.; Dahlke, F.; Peres Netto, D.; Moraes, P.O.; Ribeiro, A.M.L. Modulation of the intestinal microbiota of broilers supplemented with monensin or functional oils in response to challenge by Eimeria spp. PLoS ONE 2020, 15, e0237118. [Google Scholar] [CrossRef]
- Peek, H.W.; Landman, W.J.M. Coccidiosis in poultry: Anticoccidial products, vaccines and other prevention strategies. Vet. Q. 2011, 31, 143–161. [Google Scholar] [CrossRef]
- Johnson, J.; Reid, W.M. Anticoccidial drugs: Lesion scoring techniques in battery and floor-pen experiments with chickens. Exp. Parasitol. 1970, 28, 30–36. [Google Scholar] [CrossRef]
- Qaid, M.M.; Al-Mufarrej, S.I.; Azzam, M.M.; Al-Garadi, M.A. Anticoccidial effectivity of a traditional medicinal plant, Cinnamomum verum, in broiler chickens infected with Eimeria tenella. Poult. Sci. 2021, 100, 100902. [Google Scholar] [CrossRef]
- McManus, E.C.; Campbell, W.C.; Cuckler, A.C. Development of resistance to quinoline coccidiostats under field and laboratory conditions. J. Parasitol. 1968, 54, 1190–1193. [Google Scholar] [CrossRef]
- Du, S.; Song, Z.; Cen, Y.; Fan, J.; Li, P.; Si, H.; Hu, D. Susceptibility and cecal microbiota alteration to Eimeria-infection in Yellow-feathered broilers, Arbor Acres broilers and Lohmann pink layers. Poult. Sci. 2024, 103, 103824. [Google Scholar] [CrossRef]
- Abraham, C.; Medzhitov, R. Interactions between the host innate immune system and microbes in inflammatory bowel disease. Gastroenterology 2011, 140, 1729–1737. [Google Scholar] [CrossRef] [PubMed]
- Lu, C.; Yan, Y.; Jian, F.; Ning, C. Coccidia-Microbiota Interactions and Their Effects on the Host. Front. Cell. Infect. Microbiol. 2021, 11, 751481. [Google Scholar] [CrossRef] [PubMed]
- Choi, K.Y.; Lee, T.K.; Sul, W.J. Metagenomic analysis of chicken gut microbiota for improving metabolism and health of chickens–a review. Asian-Australas. J. Anim. Sci. 2015, 28, 1217. [Google Scholar] [CrossRef] [PubMed]
- Zhou, B.H.; Jia, L.S.; Wei, S.S.; Ding, H.Y.; Yang, J.Y.; Wang, H.W. Effects of Eimeria tenella infection on the barrier damage and microbiota diversity of chicken cecum. Poult. Sci. 2020, 99, 1297–1305. [Google Scholar] [CrossRef] [PubMed]
- Li, H.H.; Sun, L.Y.; Jiang, Y.Y.; Wang, B.; Wu, Z.; Sun, J.; Zhang, X.; Li, H.; Zhao, X. Identification and characterization of Eimeria tenella EtTrx1 protein. Vet. Parasitol. 2022, 310, 109785. [Google Scholar] [CrossRef]
- Pandit, R.J.; Hinsu, A.T.; Patel, N.V.; Koringa, P.G.; Jakhesara, S.J.; Thakkar, J.R.; Shah, T.M.; Limon, G.; Psifidi, A.; Guitian, J.; et al. Microbial diversity and community composition of caecal microbiota in commercial and indigenous Indian chickens determined using 16S rDNA amplicon sequencing. Microbiome 2018, 6, 115. [Google Scholar] [CrossRef]
- Yu, H.; Wang, Q.; Tang, J.; Dong, L.; Dai, G.; Zhang, T.; Zhang, G.; Xie, K.; Wang, H.; Zhao, Z. Comprehensive analysis of gut microbiome and host transcriptome in chickens after Eimeria tenella infection. Front. Cell. Infect. Microbiol. 2023, 13, 1191939. [Google Scholar] [CrossRef]
- van der Wielen, P.W.; Keuzenkamp, D.A.; Lipman, L.J.; van Knapen, F.; Biesterveld, S. Spatial and temporal variation of the intestinal bacterial community in commercially raised broiler chickens during growth. Microb. Ecol. 2002, 44, 286–293. [Google Scholar] [CrossRef] [PubMed]
- Lu, J.; Idris, U.; Harmon, B.; Hofacre, C.; Maurer, J.J.; Lee, M.D. Diversity and succession of the intestinal bacterial community of the maturing broiler chicken. Appl. Environ. Microbiol. 2003, 69, 6816–6824. [Google Scholar] [CrossRef]
- Bajagai, Y.S.; Van, T.T.H.; Joat, N.; Chousalkar, K.; Moore, R.J.; Stanley, D. Layer chicken microbiota: A comprehensive analysis of spatial and temporal dynamics across all major gut sections. J. Anim. Sci. Biotechnol. 2024, 15, 20. [Google Scholar] [CrossRef]
- He, Y.; Li, J.; Wang, F.; Na, W.; Tan, Z. Dynamic Changes in the Gut Microbiota and Metabolites during the Growth of Hainan Wenchang Chickens. Animals 2023, 13, 348. [Google Scholar] [CrossRef] [PubMed]
- Gill, S.K.; Rossi, M.; Bajka, B.; Whelan, K. Dietary fibre in gastrointestinal health and disease. Nat. Rev. Gastroenterol. Hepatol. 2021, 18, 101–116. [Google Scholar] [CrossRef]
- Feye, K.M.; Baxter, M.F.A.; Tellez-Isaias, G.; Kogut, M.H.; Ricke, S.C. Influential factors on the composition of the conventionally raised broiler gastrointestinal microbiomes. Poult. Sci. 2020, 99, 653–659. [Google Scholar] [CrossRef] [PubMed]
- Yang, M.; Shi, L.; Ge, Y.; Leng, D.; Zeng, B.; Wang, T.; Jie, H.; Li, D. Dynamic Changes in the Gut Microbial Community and Function during Broiler Growth. Microbiol. Spectr. 2022, 10, e0100522. [Google Scholar] [CrossRef] [PubMed]
- Jebessa, E.; Guo, L.; Chen, X.; Bello, S.F.; Cai, B.; Girma, M.; Hanotte, O.; Nie, Q. Influence of Eimeria maxima coccidia infection on gut microbiome diversity and composition of the jejunum and cecum of indigenous chicken. Front. Immunol. 2022, 13, 994224. [Google Scholar] [CrossRef] [PubMed]
- Wu, Y.; Wu, C.; Che, Y.; Zhang, T.; Dai, C.; Nguyễn, A.D.; Duan, K.; Huang, Y.; Li, N.; Zhou, H.; et al. Effects of Glycyrrhiza Polysaccharides on Chickens’ Intestinal Health and Homeostasis. Front. Vet. Sci. 2022, 9, 891429. [Google Scholar] [CrossRef] [PubMed]
- Tamanai-Shacoori, Z.; Smida, I.; Bousarghin, L.; Loreal, O.; Meuric, V.; Fong, S.B.; Bonnaure-Mallet, M.; Jolivet-Gougeon, A. Roseburia spp.: A marker of health? Future Microbiol. 2017, 12, 157–170. [Google Scholar] [CrossRef]
- Eeckhaut, V.; Van Immerseel, F.; Teirlynck, E.; Pasmans, F.; Fievez, V.; Snauwaert, C.; Haesebrouck, F.; Ducatelle, R.; Louis, P.; Vandamme, P. Butyricicoccus pullicaecorum gen. nov., sp. nov., an anaerobic, butyrate-producing bacterium isolated from the caecal content of a broiler chicken. Int. J. Syst. Evol. Microbiol. 2008, 58, 2799–2802. [Google Scholar] [CrossRef]
- Zhou, Z.; Nie, K.; Huang, Q.; Li, K.; Sun, Y.; Zhou, R.; Wang, Z.; Hu, S. Changes of cecal microflora in chickens following Eimeria tenella challenge and regulating effect of coated sodium butyrate. Exp. Parasitol. 2017, 177, 73–81. [Google Scholar] [CrossRef]
- Hassan, A.K.; Shahata, M.A.; Refaie, E.M.; Ibrahim, R.S. Pathogenicity testing and antimicrobial susceptibility of Helicobacter pullorum isolates from chicken origin. Int. J. Vet. Sci. Med. 2014, 2, 72–77. [Google Scholar] [CrossRef]
- Parker, B.J.; Wearsch, P.A.; Veloo, A.C.M.; Rodriguez-Palacios, A. The Genus Alistipes: Gut Bacteria With Emerging Implications to Inflammation, Cancer, and Mental Health. Front. Immunol. 2020, 11, 906. [Google Scholar] [CrossRef] [PubMed]
- Polansky, O.; Sekelova, Z.; Faldynova, M.; Sebkova, A.; Sisak, F.; Rychlik, I. Important Metabolic Pathways and Biological Processes Expressed by Chicken Cecal Microbiota. Appl. Environ. Microbiol. 2015, 82, 1569–1576. [Google Scholar] [CrossRef]
- Lu, H.; Xu, X.; Fu, D.; Gu, Y.; Fan, R.; Yi, H.; He, X.; Wang, C.; Ouyang, B.; Zhao, P.; et al. Butyrate-producing Eubacterium rectale suppresses lymphomagenesis by alleviating the TNF-induced TLR4/MyD88/NF-κB axis. Cell Host Microbe 2022, 30, 1139–1150.e7. [Google Scholar] [CrossRef]
- Rau, M.; Rehman, A.; Dittrich, M.; Groen, A.K.; Hermanns, H.M.; Seyfried, F.; Beyersdorf, N.; Dandekar, T.; Rosenstiel, P.; Geier, A. Fecal SCFAs and SCFA-producing bacteria in gut microbiome of human NAFLD as a putative link to systemic T-cell activation and advanced disease. United Eur. Gastroenterol. J. 2018, 6, 1496–1507. [Google Scholar] [CrossRef] [PubMed]
- Moschen, A.R.; Gerner, R.R.; Wang, J.; Klepsch, V.; Adolph, T.E.; Reider, S.J.; Hackl, H.; Pfister, A.; Schilling, J.; Moser, P.L.; et al. Lipocalin 2 Protects from Inflammation and Tumorigenesis Associated with Gut Microbiota Alterations. Cell Host Microbe 2016, 19, 455–469. [Google Scholar] [CrossRef] [PubMed]
- Zuo, K.; Li, J.; Li, K.; Hu, C.; Gao, Y.; Chen, M.; Hu, R.; Liu, Y.; Chi, H.; Wang, H.; et al. Disordered gut microbiota and alterations in metabolic patterns are associated with atrial fibrillation. GigaScience 2019, 8, giz058. [Google Scholar] [CrossRef] [PubMed]
- Bangsgaard Bendtsen, K.M.; Krych, L.; Sørensen, D.B.; Pang, W.; Nielsen, D.S.; Josefsen, K.; Hansen, L.H.; Sørensen, S.J.; Hansen, A.K. Gut microbiota composition is correlated to grid floor induced stress and behavior in the BALB/c mouse. PLoS ONE 2012, 7, e46231. [Google Scholar] [CrossRef]
- Walterson, A.M.; Stavrinides, J. Pantoea: Insights into a highly versatile and diverse genus within the Enterobacteriaceae. FEMS Microbiol. Rev. 2015, 39, 968–984. [Google Scholar] [CrossRef]
- Van Rostenberghe, H.; Noraida, R.; Wan Pauzi, W.I.; Habsah, H.; Zeehaida, M.; Rosliza, A.R.; Fatimah, I.; Nik Sharimah, N.Y.; Maimunah, H. The clinical picture of neonatal infection with Pantoea species. Jpn. J. Infect. Dis. 2006, 59, 120–121. [Google Scholar] [CrossRef]
- Poolperm, P.; Varinrak, T.; Kataoka, Y.; Tragoolpua, K.; Sawada, T.; Sthitmatee, N. Development and standardization of an in-house indirect ELISA for detection of duck antibody to fowl cholera. J. Microbiol. Methods 2017, 142, 10–14. [Google Scholar] [CrossRef]
- Kim, D.K.; Lillehoj, H.S.; Hong, Y.H.; Park, D.W.; Lamont, S.J.; Han, J.Y.; Lillehoj, E.P. Immune-related gene expression in two B-complex disparate genetically inbred Fayoumi chicken lines following Eimeria maxima infection. Poult. Sci. 2008, 87, 433–443. [Google Scholar] [CrossRef] [PubMed]
- Zhao, X.; Zhong, X.; Liu, X.; Wang, X.; Gao, X. Therapeutic and Improving Function of Lactobacilli in the Prevention and Treatment of Cardiovascular-Related Diseases: A Novel Perspective from Gut Microbiota. Front. Nutr. 2021, 8, 693412. [Google Scholar] [CrossRef] [PubMed]
- Awais, M.M.; Jamal, M.A.; Akhtar, M.; Hameed, M.R.; Anwar, M.I.; Ullah, M.I. Immunomodulatory and ameliorative effects of Lactobacillus and Saccharomyces based probiotics on pathological effects of eimeriasis in broilers. Microb. Pathog. 2019, 126, 101–108. [Google Scholar] [CrossRef]
- Yadav, S.; Teng, P.Y.; Souza Dos Santos, T.; Gould, R.L.; Craig, S.W.; Lorraine Fuller, A.; Pazdro, R.; Kim, K. The Effects of different doses of curcumin compound on growth performance, antioxidant status, and gut health of broiler chickens challenged with Eimeria species. Poult. Sci. 2020, 99, 5936–5945. [Google Scholar] [CrossRef]
- Dalloul, R.A.; Lillehoj, H.S.; Tamim, N.M.; Shellem, T.A.; Doerr, J.A. Induction of local protective immunity to Eimeria Acervulina by a Lactobacillus-based probiotic. Comp. Immunol. Microbiol. Infect. Dis. 2005, 5, 351–361. [Google Scholar] [CrossRef] [PubMed]
- Forte, C.; Manuali, E.; Abbate, Y.; Papa, P.; Vieceli, L.; Tentellini, M.; Trabalza-Marinucci, M.; Moscati, L. Dietary Lactobacillus acidophilus positively influences growth performance, gut morphology, and gut microbiology in rurally reared chickens. Poult. Sci. 2018, 97, 930–936. [Google Scholar] [CrossRef]
- Du, W.; Deng, J.; Yang, Z.; Zeng, L.; Yang, X. Metagenomic analysis reveals linkages between cecal microbiota and feed efficiency in Xiayan chickens. Poult. Sci. 2020, 99, 7066–7075. [Google Scholar] [CrossRef]
- Zhang, L.; Liu, Y.; Zheng, H.J.; Zhang, C.P. The Oral Microbiota May Have Influence on Oral Cancer. Front. Cell. Infect. Microbiol. 2020, 9, 476. [Google Scholar] [CrossRef] [PubMed]
- Kollarcikova, M.; Kubasova, T.; Karasova, D.; Crhanova, M.; Cejkova, D.; Sisak, F.; Rychlik, I. Use of 16S rRNA gene sequencing for prediction of new opportunistic pathogens in chicken ileal and cecal microbiota. Poult. Sci. 2019, 98, 2347–2353. [Google Scholar] [CrossRef]
- Hampson, D.J.; Ahmed, N. Spirochaetes as intestinal pathogens: Lessons from a Brachyspira genome. Gut pathogens. 2009, 1, 10. [Google Scholar] [CrossRef]
- Elwell, C.; Mirrashidi, K.; Engel, J. Chlamydia cell biology and pathogenesis. Nat. Rev. Microbiol. 2016, 14, 385–400. [Google Scholar] [CrossRef] [PubMed]
- Ornelas-Eusebio, E.; Garcia-Espinosa, G.; Vorimore, F.; Aaziz, R.; Durand, B.; Laroucau, K.; Zanella, G. Cross-sectional study on Chlamydiaceae prevalence and associated risk factors on commercial and backyard poultry farms in Mexico. Prev. Vet. Med. 2020, 176, 104922. [Google Scholar] [CrossRef]
- Guo, W.; Li, J.; Kaltenboeck, B.; Gong, J.; Fan, W.; Wang, C. Chlamydia gallinacea, not C. psittaci, is the endemic chlamydial species in chicken (Gallus gallus). Sci. Rep. 2016, 6, 19638. [Google Scholar] [CrossRef] [PubMed]
- Shah, H.N.; Collins, D.M. Prevotella, a new genus to include Bacteroides melaninogenicus and related species formerly classified in the genus Bacteroides. Int. J. Syst. Bacteriol. 1990, 40, 205–208. [Google Scholar] [CrossRef] [PubMed]
- Park, S.N.; Lim, Y.K.; Shin, J.H.; Jo, E.; Chang, Y.H.; Shin, Y.; Paek, J.; Ji, S.; Kim, H.; Kook, J.K. Prevotella koreensis sp. nov., Isolated from Human Subgingival Dental Plaque of Periodontitis Lesion. Curr. Microbiol. 2019, 76, 1055–1060. [Google Scholar] [CrossRef] [PubMed]
- Weng, S.L.; Chiu, C.M.; Lin, F.M.; Huang, W.C.; Liang, C.; Yang, T.; Yang, T.L.; Liu, C.Y.; Wu, W.Y.; Chang, Y.A.; et al. Bacterial communities in semen from men of infertile couples: Metagenomic sequencing reveals relationships of seminal microbiota to semen quality. PLoS ONE 2014, 9, e110152. [Google Scholar] [CrossRef]









| Family | Group | Initial Weight (g) | Final Weight (g) | Average Daily Gain (g) | Relative Weight Gain (%) |
|---|---|---|---|---|---|
| A | CG (n = 12) | 610.80 ± 20.98 | 738.80 ± 39.40 A | 128.00 ± 20.19 A | 100 |
| IG (n = 20) | 622.90 ± 45.70 | 659.10 ± 46.54 B | 36.20 ± 15.45 B | 28.28 | |
| B | CG (n = 12) | 578.20 ± 35.32 | 709.20 ± 47.07 A | 131.00 ± 25.80 A | 100 |
| IG (n = 20) | 585.10 ± 43.52 | 611.70 ± 45.57 B | 26.60 ± 13.32 B | 20.31 | |
| C | CG (n = 12) | 594.40 ± 50.15 | 725.60 ± 52.32 A | 131.20 ± 12.99 A | 100 |
| IG (n = 20) | 596.50 ± 31.64 | 618.30 ± 36.37 B | 21.80 ± 6.83 B | 16.62 | |
| D | CG (n = 12) | 579.67 ± 12.74 | 704.67 ± 6.66 a | 125.00 ± 6.08 A | 100 |
| IG (n = 20) | 569.50 ± 21.72 | 646.33 ± 28.14 b | 76.83 ± 16.09 B | 61.47 | |
| E | CG (n = 12) | 590.60 ± 38.17 | 726.80 ± 38.28 a | 136.20 ± 11.69 A | 100 |
| IG (n = 20) | 595.90 ± 58.62 | 653.40 ± 66.04 b | 57.50 ± 23.35 B | 42.22 | |
| F | CG (n = 12) | 581.67 ± 30.81 | 707.00 ± 32.83 | 125.33 ± 29.84 a | 100 |
| IG (n = 20) | 595.83 ± 71.12 | 660.17 ± 77.77 | 64.33 ± 16.23 b | 51.33 | |
| G | CG (n = 12) | 548.33 ± 26.58 | 669.67 ± 27.79 | 121.33 ± 20.26 a | 100 |
| IG (n = 20) | 543.00 ± 69.48 | 601.50 ± 84.49 | 58.50 ± 35.35 b | 48.21 |
| Family | OPG (×106) | Lesion Score | ACI |
|---|---|---|---|
| A-IG (n = 10) | 0.43 ± 0.05 E | 1.80 ± 1.23 AB | 105.28 ± 16.32 BC |
| B-IG (n = 10) | 0.60 ± 0.07 DE | 1.70 ± 1.06 B | 98.31 ± 12.47 C |
| C-IG (n = 10) | 12.42 ± 0.81 A | 3.00 ± 1.05 A | 46.62 ± 5.98 D |
| D-IG (n = 10) | 0.01 ± 0.01 E | 1.00 ± 0.00 B | 151.47 ± 9.18 A |
| E-IG (n = 10) | 1.24 ± 0.50 C | 1.80 ± 1.14 AB | 114.22 ± 9.69 B |
| F-IG (n = 10) | 2.64 ± 0.66 B | 1.83 ± 1.11 AB | 113.00 ± 9.65 B |
| G-IG (n = 10) | 1.14 ± 0.19 CD | 1.50 ± 1.22 B | 123.21 ± 19.53 B |
| Sample ID | Infection Period | Recovery Period | |
|---|---|---|---|
| ACE | JC | 2168.57 ± 144.05 | 1993.94 ± 320.16 |
| JR | 2553.99 ± 123.26 | 2166.29 ± 374.80 | |
| JS | 2273.83 ± 174.99 | 1802.09 ± 511.34 | |
| Shannon | JC | 4.99 ± 0.05 | 5.08 ± 0.27 |
| JR | 4.79 ± 0.22 | 5.17 ± 0.12 | |
| JS | 4.95 ± 0.18 | 5.00 ± 0.53 | |
| Simpson | JC | 0.97 ± 0.004 | 0.97 ± 0.006 |
| JR | 0.96 ± 0.016 | 0.97 ± 0.003 | |
| JS | 0.97 ± 0.010 | 0.97 ± 0.020 |
Disclaimer/Publisher’s Note: The statements, opinions and data contained in all publications are solely those of the individual author(s) and contributor(s) and not of MDPI and/or the editor(s). MDPI and/or the editor(s) disclaim responsibility for any injury to people or property resulting from any ideas, methods, instructions or products referred to in the content. |
© 2024 by the authors. Licensee MDPI, Basel, Switzerland. This article is an open access article distributed under the terms and conditions of the Creative Commons Attribution (CC BY) license (https://creativecommons.org/licenses/by/4.0/).
Share and Cite
Tang, J.; Wang, Q.; Yu, H.; Dong, L.; Tang, M.; Arif, A.; Zhang, G.; Zhang, T.; Xie, K.; Su, S.; et al. A Comparison of the Cecal Microbiota between the Infection and Recovery Periods in Chickens with Different Susceptibilities to Eimeria tenella. Animals 2024, 14, 2709. https://doi.org/10.3390/ani14182709
Tang J, Wang Q, Yu H, Dong L, Tang M, Arif A, Zhang G, Zhang T, Xie K, Su S, et al. A Comparison of the Cecal Microbiota between the Infection and Recovery Periods in Chickens with Different Susceptibilities to Eimeria tenella. Animals. 2024; 14(18):2709. https://doi.org/10.3390/ani14182709
Chicago/Turabian StyleTang, Jianqiang, Qi Wang, Hailiang Yu, Liyue Dong, Meihui Tang, Areej Arif, Genxi Zhang, Tao Zhang, Kaizhou Xie, Shijie Su, and et al. 2024. "A Comparison of the Cecal Microbiota between the Infection and Recovery Periods in Chickens with Different Susceptibilities to Eimeria tenella" Animals 14, no. 18: 2709. https://doi.org/10.3390/ani14182709
APA StyleTang, J., Wang, Q., Yu, H., Dong, L., Tang, M., Arif, A., Zhang, G., Zhang, T., Xie, K., Su, S., Zhao, Z., & Dai, G. (2024). A Comparison of the Cecal Microbiota between the Infection and Recovery Periods in Chickens with Different Susceptibilities to Eimeria tenella. Animals, 14(18), 2709. https://doi.org/10.3390/ani14182709

