Radon Emanation and Dynamic Processes in Highly Dispersive Media
Abstract
1. Introduction
- Leaching rate: Higher gas permeability of a medium allows for faster penetration of a leaching solution, resulting in a higher rate of dissolution of metal ions. Conversely, lower gas permeability can result in a slower leaching process as the solution needs more time to penetrate and interact with solid material.
 - Leaching uniformity: Uniform gas permeability of a medium ensures uniform penetration of a leaching solution and interaction with solid material, resulting in a more stable recovery of metals. On the contrary, uneven gas permeability can lead to uneven leaching, with some areas of the medium being more accessible to the solution than others.
 - Metal extraction: Higher gas permeability provides a more efficient metal extraction because a leaching solution can more easily access and dissolve metal ions. On the other hand, lower gas permeability can lead to a lower recovery of metals, since the solution will not be able to penetrate and interact with solid material effectively.
 - Environmental impact: Gas permeability of a medium affects the environmental impact of a leaching process.
 - Stability of mining facilities during heap and other types of leaching: Gas permeability is a direct indicator of the stress–strain state of a medium and can be used to control the current state of the ground.
 

2. Methodology for Assessing Mechanical Effects and Permeability of a Medium
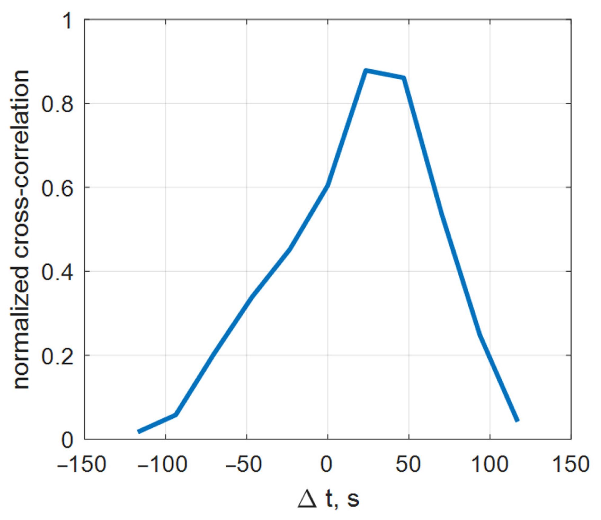
3. Results and Discussion
- RVA—radon volumetric activity;
 - PGV—peak velocity of seismic vibrations, conventional units;
 - P—atmospheric pressure, mmHg.
 

4. Conclusions
Author Contributions
Funding
Data Availability Statement
Conflicts of Interest
References
- Golik, V.I. Metal leaching technologies—The way of reanimation of mining Ossetia. Sustain. Dev. Mt. Territ. 2020, 2, 273–282. [Google Scholar] [CrossRef]
 - Popov, M.G.; Popova, O.V. The possibility of complex studying for the geological environment during seismic-ecological monitoring in areas of increased environmental danger. Geol. Geophys. Russ. South 2021, 11, 152–164. [Google Scholar] [CrossRef]
 - Golik, V.I.; Burdzieva, O.G.; Dzeranov, B.V. Ground geodynamics control by regulating stress level. Geol. Geophys. Russ. South 2020, 10, 147–160. [Google Scholar] [CrossRef]
 - Golik, V.I.; Burdzieva, O.G.; Dzeranov, B.V. Geophysical monitoring of the development of stress-deformed ore massives. Geol. Geophys. Russ. South 2021, 11, 63–73. [Google Scholar] [CrossRef]
 - Stogny, V.V.; Stogny, G.A.; Lyubimova, T.V. Geoecological risks of the Krasnodar region: The problem of integrated assessment of the geological hazards degree. Geol. Geophys. Russ. South 2021, 11, 121–133. [Google Scholar] [CrossRef]
 - Chotchaev, K.O.; Burdzieva, O.G.; Zaalishvili, V.B. Influence of geodynamic processes on the geoecological state of high mountain areas. Geol. Geophys. Russ. South 2020, 10, 70–100. [Google Scholar] [CrossRef]
 - Chotchaev, K.O.; Burdzieva, O.G.; Zaalishvili, V.B. Zoning of high mountainous areas by geoecological loads caused by geodynamic and climatic influences. Geol. Geophys. Russ. South 2021, 11, 81–94. [Google Scholar] [CrossRef]
 - Nureev, R.R.; Pashkevich, M.A.; Kharko, P.A. Assessment of the impact of Copper Ore Enrichment Waste on Surface and Groundwater. Geol. Geophys. Russ. South 2022, 12, 169–179. [Google Scholar] [CrossRef]
 - Klyuev, R.V.; Bosikov, I.I.; Mayer, A.V.; Gavrina, O.A. Comprehensive analysis of the effective technologies application to increase sustainable development of the natural technical system. Sustain. Dev. Mt. Territ. 2020, 2, 283–290. [Google Scholar] [CrossRef]
 - Bosikov, I.I.; Klyuev, R.V.; Khetagurov, V.N.; Azhmukhamedov, I.M. Development of methods and management tools aerogasdynamics processes at mining sites. Sustain. Dev. Mt. Territ. 2021, 1, 77–83. [Google Scholar] [CrossRef]
 - Bosikov, I.I.; Klyuev, R.V.; Tekiev, M.V. Analysis of spatial distribution of chemical elements of apatite-stafelite ore. Geol. Geophys. Russ. South 2021, 11, 137–157. [Google Scholar] [CrossRef]
 - Bosikov, I.I.; Klyuev, R.V.; Silaev, I.V. Comprehensive analysis and assessment of Prospective gold-ore zones using modern geophysical methods. Geol. Geophys. Russ. South 2022, 12, 89–102. [Google Scholar] [CrossRef]
 - Hoummady, E.; Golfier, F.; Cathelineau, M.; Truche, L.; Durupt, N.; Blanvillain, J.-J.; Neto, J.; Lefevre, E. A multi-analytical approach to the study of uranium-ore agglomerate structure and porosity during heap leaching. Hydrometallurgy 2017, 171, 33–43. [Google Scholar] [CrossRef]
 - Ketcham, R.A.; Carlson, W.D. Acquisition, optimization and interpretation of X-ray computed tomographic imagery: Applications to the geosciences. Comp. Geosci. 2001, 27, 381–400. [Google Scholar] [CrossRef]
 - Yang, B.H.; Wu, A.X.; Jiang, H.C.; Chen, X.S. Evolvement of permeability of ore granular media during heap leaching based on image analysis. Trans. Nonferrous Met. Soc. China 2008, 18, 426–431. [Google Scholar] [CrossRef]
 - Barton, T.P.; Ziemer, P.L. The Effects of Particle Size and Moisture Content on the Emanation of Rn From Coal Ash. Health Phys. 1986, 50, 581–588. [Google Scholar] [CrossRef] [PubMed]
 - Strong, K.P.; Levin, D.M. Effect of moisture content on random emanation from uranium ore and tailings. Health Phys. 1982, 42, 27–32. [Google Scholar] [CrossRef] [PubMed]
 - Stranden, E.; Kolstad, A.K.; Lind, B. Radon exhalation: Moisture and temperature dependence. Health Phys. 1984, 47, 480–484. [Google Scholar] [PubMed]
 - Bossew, P. The radon emanation power of building materials, soils and rocks. Appl. Radiat. Isot. 2003, 59, 389–392. [Google Scholar] [CrossRef]
 - Chauhan, R.P.; Nain, M.; Kant, K. Radon difusion studies through some building materials: Efect of grain size. Radiat. Meas. 2008, 43, S445–S448. [Google Scholar] [CrossRef]
 - Sakoda, A.; Ishimori, Y.; Hanamoto, K.; Kataoka, T.; Kawabe, A.; Yamaoka, K. Experimental and modeling studies of grain size and moisture content effects on radon emanation. Radiat. Meas. 2010, 45, 204–210. [Google Scholar] [CrossRef]
 - Sakoda, A.; Ishimori, Y.; Yamaoka, K. A comprehensive review of radon emanation measurements for mineral, rock, soil, mill tailing and fly ash. Appl. Radiat. Isot. 2011, 69, 1422–1435. [Google Scholar] [CrossRef] [PubMed]
 - Gavriliev, S.; Petrova, T.; Miklyaev, P. Factors influencing radon transport in the soils of Moscow. Environ. Sci. Pollut. Res. 2022, 29, 88606–88617. [Google Scholar] [CrossRef] [PubMed]
 - Ye, Y.J.; Wang, L.H.; Ding, D.X.; Zhao, Y.L.; Fan, N.B. Inverse method for determining radon diffusion coefficient and free radon production rate of fragmented uranium ore. Radiat. Meas. 2014, 68, 1–6. [Google Scholar] [CrossRef]
 - Ye, Y.J.; Zhao, Y.L.; Ding, D.X.; Wang, L.H.; Cao, Y.Q.; Fan, N.B. Experimental study on radon exhalation rule of heap-leaching uranium ore heap. Atom. Energy Sci. Technol. 2015, 49, 187–192. [Google Scholar] [CrossRef]
 - Ye, Y.J.; Dai, X.T.; Ding, D.X.; Zhao, Y.L. Modeling and experimental examination of water level effects on radon exhalation from fragmented uranium ore. J. Environ. Radioact. 2016, 165, 219–226. [Google Scholar] [CrossRef] [PubMed]
 - Ye, Y.J.; Zhang, Y.F.; Dai, X.T.; Ding, D.X. A universal laboratory method for determining physical parameters of radon migration in dry granulated porous media. J. Environ. Radioact. 2017, 177, 135–141. [Google Scholar] [CrossRef] [PubMed]
 - Udoratina, V.V.; Yezimova, Y.Y.; Magomedova, A.S. Technique for Measuring Radon Volumetric Activity in Platform Regions. Phys. Solid Earth. 2020, 56, 558–569. [Google Scholar] [CrossRef]
 - Bonczyk, M.; Chałupnik, S.; Wysocka, M.; Grygier, A.; Hildebrandt, R.; Tosheva, Z. The Determination of Radon/Thoron Exhalation Rate in an Underground Coal Mine—Preliminary Results. Int. J. Environ. Res. Public Health 2022, 19, 6038. [Google Scholar] [CrossRef] [PubMed]
 - Ye, Y.; Wang, Z.; Liang, T.; Ding, D.; Feng, S.; Zhong, Y. Experimental study on radon exhalation behavior of heap leaching uranium ore column with dilute sulfuric acid. Environ. Sci. Pollut. Res. 2019, 26, 20308–20315. [Google Scholar] [CrossRef]
 - Outkin, V.I.; Kozlova, I.A.; Yurkov, A.K. Radon monitoring as an indicator of a possible tectonic event. Physics of the Solid Earth 2020, 4, 132–143. [Google Scholar] [CrossRef]
 - Hosoda, M.; Yamamoto, Y.; Harada, K.; Kori, T.; Fukushi, M.; Shimo, M. Experimental interpretation of physical and chemical characteristics of soil materials up on the radon and thoron exhalation rate. Jpn. J. Health Phys. 2007, 42, 89–97. [Google Scholar] [CrossRef]
 - Pevnev, A.K. Through difficulties to the earthquake prediction. Geol. Geophys. Russ. South. 2020, 10, 82–94. [Google Scholar] [CrossRef]
 - Zaalishvili, V.B.; Melkov, D.A.; Revazov, M.O. Interrelation of radon emanation with the level of external impact based on monitoring of large landslides in mountainous areas. Sustain. Dev. Mt. Territ. 2021, 13, 564–575. [Google Scholar] [CrossRef]
 - Zaalishvili, V.B.; Yurkov, A.K.; Melkov, D.A.; Kozlova, I.A.; Kanukov, A.S.; Demezhko, D.Y.; Morozov, F.S. Assessment of sensitivity zone of radon and temperature measurements in study of process of tectonic earthquakes preparation. In Proceedings of the VIII Science and Technology Conference Contemporary Issues of Geology, Geophysics and Geo-Ecology of the North Caucasus (CIGGG 2018), Essentuki, Russia, 10–13 October 2018; pp. 338–342. [Google Scholar]
 - Zaalishvili, V.B.; Chotchaev, K.O.; Melkov, D.A. Geodetic, geophysical and geographical methods in landslide investigation: Luar case study. In Proceedings of the E3S Web of Conferences: Topical Problems of Green Architecture, Civil and Environmental Engineering, TPACEE 2019, Online, 5 May 2020; EDP Sciences: Les Ulis, France, 2020; p. 01014. [Google Scholar] [CrossRef]
 - Rodin, R.A. Measuring Complex for Monitoring of Radon, Thoron and Their Daughter Products “Alfarad Plus”. Manual. Alfards: Moscow. 2017. Available online: https://ntm.ru/UserFiles/File/document/ION/Aplus/Alpharad_manual.pdf (accessed on 1 January 2024).
 - Tan, Y.L.; Xiao, D.T. The method for recalibration of thoron concentration reading of RAD7 and obtaining the thoron exhalation rate from soil surface. Nucl. Technol. Radiat. Prot. 2013, 28, 92–96. [Google Scholar] [CrossRef]
 - Shuleikin, V.N.; Shchukin, G.G.; Kupovyh, G.V. Development of Methods and Means of Applied Geophysics—Atmospheric-Electrical Monitoring of Geological Heterogeneities and Zones of Geodynamic Processes [Monograph]; RGGMU: St. Petersburg, Russia, 2015; p. 206. Available online: https://www.elibrary.ru/item.asp?id=36687969 (accessed on 1 January 2024).
 - Arosio, D.; Boccolari, M.; Longoni, L.; Papini, M.; Zanzi, L. Classification of Microseismic Activity in an Unstable Rock Cliff. In Advancing Culture of Living with Landslides, Volume 3: Advances in Landslide Technology, Proceedings of the 4th World Landslide Forum, Ljubljana, Slovenia, 29 May–2 June 2017; Mikoš, M., Arbanas, Ž., Yin, Y., Sassa, K., Eds.; Springer: Cham, Switzerland, 2017. [Google Scholar] [CrossRef]
 - Arosio, D.; Longoni, L.; Papini, M.; Boccolari, M.; Zanzi, L. Analysis of microseismic signals collected on an unstable rock face in the Italian Prealps. Geophys. J. Int. 2018, 213, 475–488. [Google Scholar] [CrossRef]
 - Walter, M.; Schwaderer, U.; Joswig, M. Seismic monitoring of precursory fracture signals from a destructive rockfall in the Vorarlberg Alps, Austria. Nat. Hazards Earth Syst. Sci. 2012, 12, 3545–3555. [Google Scholar] [CrossRef][Green Version]
 - Idarmachev, S.G.; Cherkashin, V.I.; Idarmachev, I.S. Seismometric Monitoring of an Unstable Rock Mass in the Gunib district of Dagestan (North Caucasus). Geol. Geophys. Russ. South 2021, 11, 74–86. [Google Scholar] [CrossRef]
 - Nikolaev, A.V. Seismic of Inhomogeneous and Turbid Media; Nauka: Moscow, Russia, 1973; p. 174. [Google Scholar]
 - Megumi, K.; Mamuro, T. Emanation and exhalation of radon and thoron gases from soil particles. J. Geophys. Res. 1974, 79, 3357–3360. [Google Scholar] [CrossRef]
 - Shweikani, R.; Giaddui, T.G.; Durrani, S.A. The effect of soil parameters on the radon concentration values in the environment. Radiat. Meas. 1995, 25, 581–584. [Google Scholar] [CrossRef]
 - Manga, M.; Beresnev, I.; Brodsky, E.E.; Elkhoury, J.E.; Elsworth, D.; Ingebritsen, S.E.; Mays, D.C.; Wang, C.-Y. Changes in permeability caused by transient stresses: Field observations, experiments, and mechanisms. Rev. Geophys. 2012, 50, RG2004. [Google Scholar] [CrossRef]
 - Shmonov, V.M.; Vitovtova, V.M.; Zharikov, A.V. Experimental study of seismic oscillation effect on rock permeability under high temperature and pressure. Int. J. Rock Mech. Min. Sci. 1999, 36, 405–412. [Google Scholar] [CrossRef]
 - Liu, W.; Manga, M. Changes in permeability caused by dynamic stresses in fractured sandstone. Geophys. Res. Lett. 2009, 36, L20307. [Google Scholar] [CrossRef]
 - Roberts, P.M. Laboratory observations of altered porous fluid flow behavior in Berea sandstone induced by low-frequency dynamic stress stimulation. Acoust. Phys. 2005, 51, 140–148. [Google Scholar] [CrossRef]
 - Elkhoury, J.E.; Niemeijer, A.; Brodsky, E.E.; Marone, C. Laboratory observations of permeability enhancement by fluid pressure oscillation of in-situ fractured rock. J. Geophys. Res. 2011, 116, B02311. [Google Scholar] [CrossRef]
 - Hochella, M.F., Jr.; Aruguete, D.; Kim, B.; Madden, A.S. Naturally occurring inorganic nanoparticles: General assessment and a global budget for one of Earth’s last unexplored geochemical components. In Nature’s Nanostructures; Barnard, A.S., Guo, H., Eds.; Pan Stanford: Singapore, 2012; pp. 1–42. [Google Scholar]
 - Poesio, P.; Ooms, G.; van Dongen, M.E.H.; Smeulders, D.M.J. Removal of small particles from a porous material by ultrasonic irradiation. Transp. Porous Media 2004, 54, 239–364. [Google Scholar] [CrossRef]
 









Disclaimer/Publisher’s Note: The statements, opinions and data contained in all publications are solely those of the individual author(s) and contributor(s) and not of MDPI and/or the editor(s). MDPI and/or the editor(s) disclaim responsibility for any injury to people or property resulting from any ideas, methods, instructions or products referred to in the content.  | 
© 2024 by the authors. Licensee MDPI, Basel, Switzerland. This article is an open access article distributed under the terms and conditions of the Creative Commons Attribution (CC BY) license (https://creativecommons.org/licenses/by/4.0/).
Share and Cite
Zaalishvili, V.B.; Melkov, D.A.; Martyushev, N.V.; Klyuev, R.V.; Kukartsev, V.V.; Konyukhov, V.Y.; Kononenko, R.V.; Gendon, A.L.; Oparina, T.A. Radon Emanation and Dynamic Processes in Highly Dispersive Media. Geosciences 2024, 14, 102. https://doi.org/10.3390/geosciences14040102
Zaalishvili VB, Melkov DA, Martyushev NV, Klyuev RV, Kukartsev VV, Konyukhov VY, Kononenko RV, Gendon AL, Oparina TA. Radon Emanation and Dynamic Processes in Highly Dispersive Media. Geosciences. 2024; 14(4):102. https://doi.org/10.3390/geosciences14040102
Chicago/Turabian StyleZaalishvili, Vladislav B., Dmitry A. Melkov, Nikita V. Martyushev, Roman V. Klyuev, Vladislav V. Kukartsev, Vladimir Yu. Konyukhov, Roman V. Kononenko, Angelika L. Gendon, and Tatiana A. Oparina. 2024. "Radon Emanation and Dynamic Processes in Highly Dispersive Media" Geosciences 14, no. 4: 102. https://doi.org/10.3390/geosciences14040102
APA StyleZaalishvili, V. B., Melkov, D. A., Martyushev, N. V., Klyuev, R. V., Kukartsev, V. V., Konyukhov, V. Y., Kononenko, R. V., Gendon, A. L., & Oparina, T. A. (2024). Radon Emanation and Dynamic Processes in Highly Dispersive Media. Geosciences, 14(4), 102. https://doi.org/10.3390/geosciences14040102
        
