The Dynamics of Mastery Motivation and Its Relationship with Self-Concept in Music Education
Abstract
1. Introduction
2. Literature Review
2.1. Self-Determination Theory
2.2. Perspectives of Mastery Motivation (MM) and Self-Concept (SC) in Music Education
2.2.1. Mastery Motivation
2.2.2. Self-Concept
2.3. Brief Oveview of Hungarian Music Education
2.4. The Context of Current Study
- (1)
- What relationship can be established between musical MM and musical SC?
- (2)
- How do students’ musical MM and SC differ in different school levels and genders?
- (3)
- To what extent do the background variables predict the musical MM and SC?
3. Materials and Methods
3.1. Participants
3.2. Instruments
3.2.1. Musical MM Questionnaire
- (a)
- Rhythm acquisition, e.g., “I practice rhythm clapping in order to be good at it.” (6 items);
- (b)
- Singing acquisition, e.g., “I do my best to sing beautifully.” (6 items);
- (c)
- Acquisition of music reading and musical knowledge, e.g., “I engage in a music reading or a musical knowledge-related task until I can master it.” (6 items).
- (d)
- Musical mastery pleasure, e.g., “I’m happy if I manage to read the sheet music of a song, or if I manage to understand something related to music.” (3 items);
- (e)
- Negative reaction to musical failure, e.g., “If I cannot sing a song beautifully, I don’t even start singing it, or I stop singing it.” (3 items).
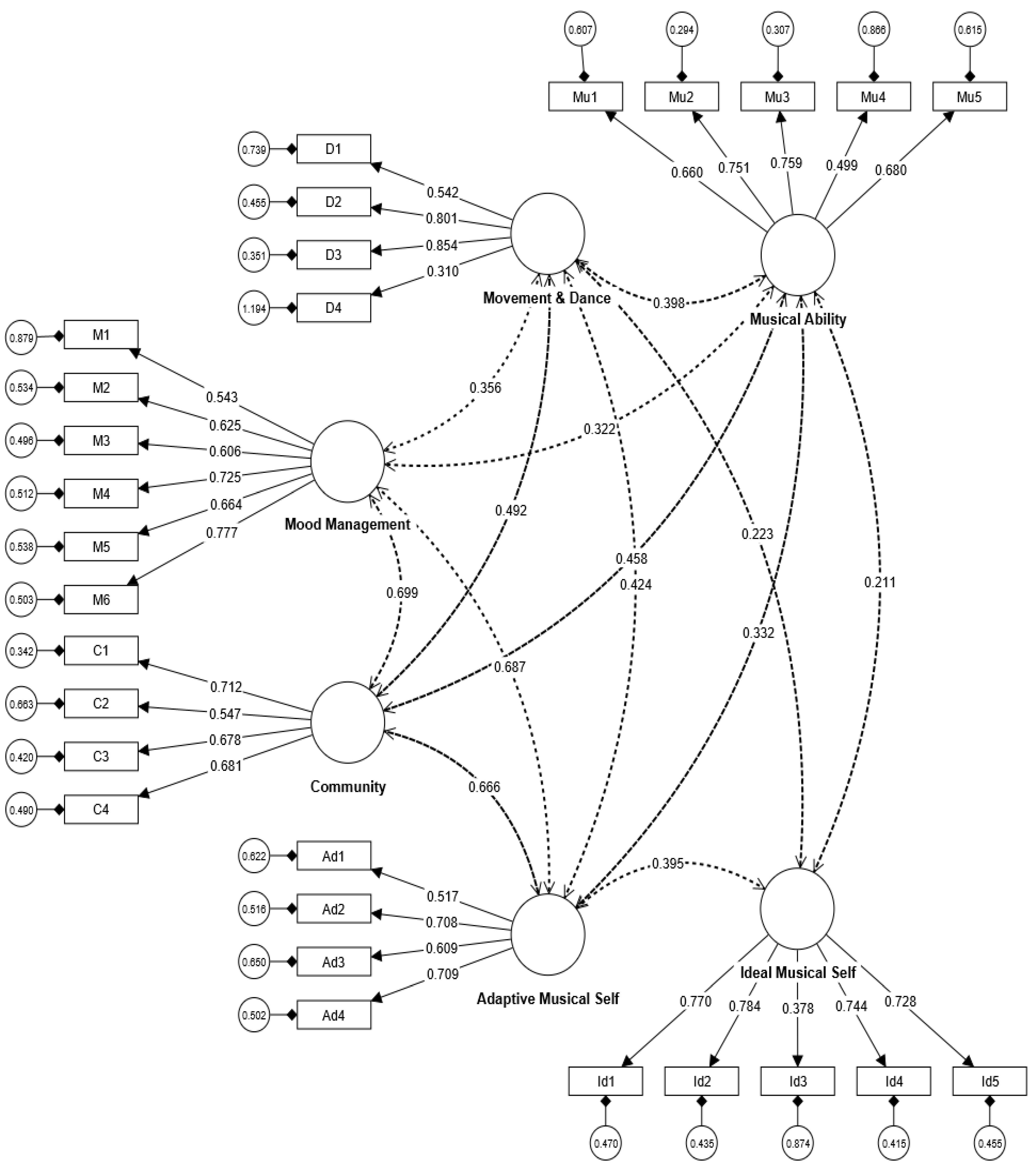
3.2.2. Musical SC Inquiry
- (a)
- Mood Management, e.g., “Music relieves me from daily routine.” (6 items);
- (b)
- Community, e.g., “I easily socialize by the means of music.” (4 items);
- (c)
- Musical Ability, e.g., “My musical ability is above average.” (5 items);
- (d)
- Movement and Dance, e.g., “I easily move to the rhythm of music.” (4 items);
- (e)
- Ideal Musical Self, e.g., “I would like to have higher musicianship.” (5 items);
- (f)
- Adaptive Musical Self, e.g., “My physical reaction to music is different from what it was formerly.” (4 items).
3.3. Background Variables
3.4. Procedure
3.5. Data Analysis
4. Results
4.1. Descriptive Statistics
4.2. Reliability and Validity of Instruments
4.3. Addressing RQ1
4.4. Addressing RQ3
5. Discussion
6. Conclusions
Author Contributions
Funding
Institutional Review Board Statement
Informed Consent Statement
Data Availability Statement
Conflicts of Interest
References
- Mark, M.L. Why does our profession need advocacy? Int. J. Music Educ. 2005, 23, 95–98. [Google Scholar] [CrossRef]
- Fiedler, D.; Hasselhorn, J. The relationship between musical self-concept and motivation in music education. Rel. Bull. Empir. Music Educ. Res. 2020, 11, 1–34. [Google Scholar]
- Józsa, K.; Kis, N.; Barrett, K.C. Mastery motivation, parenting and school achievement among Hungarian adolescents. Eur. J. Psychol. Educ. 2019, 34, 317–339. [Google Scholar] [CrossRef]
- Morgan, G.A.; MacTurk, R.H.; Hrncir, E.J. Mastery motivation: Overview, definitions, and conceptual issues. In Mastery Motivation: Origins, Conceptualizations, and Applications; MacTurk, R.H., Morgan, G.A., Eds.; Ablex: Norwood, NJ, USA, 1995; pp. 1–18. [Google Scholar]
- Calchei, M.; Oo, T.Z.; Józsa, K. Subject specific mastery motivation in Moldovan middle school students. Behav. Sci. 2023, 13, 166. [Google Scholar] [CrossRef] [PubMed]
- Barrett, K.C.; Morgan, G.A. Mastery Motivation: Retrospect, present, and future directions. In Advances in Motivation Science; Elliot, A., Ed.; Elsevier: Amsterdam, The Netherlands, 2018; Volume 5, pp. 2–39. [Google Scholar]
- Józsa, K.; Kis, N.; Huang, S.-Y. Mastery motivation in school subjects in Hungary and Taiwan. Hung. Educ. Res. J. 2017, 7, 158–177. [Google Scholar]
- Jόzsa, K.; Molnár, É.D. The relationship between mastery motivation, self-regulated learning and school success: A Hungarian and European perspective. In Handbook on Self-Regulatory Processes in Development: New Directions and International Perspectives; Barrett, K.C., Fox, N.A., Morgan, G.A., Fidler, D.J., Daunhauer, L.A., Eds.; Psychology Press: New York, NY, USA, 2013; pp. 265–304. [Google Scholar]
- Borbélyová, D. Az iskolai motiváció formálódása az első évfolyamba való beilleszkedés kontextusában. In Zborník Medzinárodnej Vedeckej Konferencie Univerzity J. Selyeho-2017:”Hodnota, Kvalita A Konkurencieschopnosť-Výzvy 21. Storočia”-Sekcie Pedagogických Vied; CD-ROM, s; Univerzita J. Selyeho: Komárno, Slovakia, 2017; pp. 19–27. [Google Scholar]
- Comeau, G.; Huta, V.; Lu, Y.; Swirp, M. The Motivation for Learning Music (MLM) questionnaire: Assessing children’s and adolescents’ autonomous motivation for learning a musical instrument. Motiv. Emot. 2019, 43, 705–718. [Google Scholar] [CrossRef]
- Miksza, P.; Evans, P.; McPherson, G.E. Motivation to pursue a career in music: The role of social constraints in university music programs. Psychol. Music 2021, 49, 50–68. [Google Scholar] [CrossRef]
- Mulder, M.; Hitters, E. Visiting pop concerts and festivals: Measuring the value of an integrated Live Music Motivation Scale. Cult. Trends 2021, 30, 355–375. [Google Scholar] [CrossRef]
- Wieser, M.; Müller, F.H. Motivation in instrumental music instruction before and during the remote learning phase due to COVID-19 crisis. Music Sci. 2022, 5, 20592043221132938. [Google Scholar] [CrossRef]
- Morin, A.J.S.; Scalas, L.F.; Vispoel, W.; Marsh, H.V.; Wen, Z. The Music Self-Perception Inventory: Development of short form. Psychol. Music 2016, 44, 915–934. [Google Scholar] [CrossRef]
- Szenczi, B.; Kis, N.; Józsa, K. Academic self-concept and mastery motivation in students with learning disabilities. J. Psychol. Educ. Res. 2018, 26, 98–113. [Google Scholar]
- Mawang, L.L.; Kigen, E.M.; Mutweleli, S.M. The relationship between musical self-concept and musical creativity among secondary school music students. Int. J. Music Educ. 2019, 37, 78–90. [Google Scholar] [CrossRef]
- Mazur, I.; Hrinchenko, T.; Teplova, O.; Onofrichuk, L.; Priadko, O. Cognitive determination of musical thinking and musical self-concept of students and musicians: Comparative diagnostics, aspects of modeling and forecasting. Harmon. J. Arts Res. Educ. 2022, 22, 368–380. [Google Scholar] [CrossRef]
- Demorest, M.; Kelley, J.; Pfordresher, P.Q. Singing ability, musical self-concept and future music participation. J. Res. Music Educ. 2017, 64, 405–420. [Google Scholar] [CrossRef]
- Hallam, S. Musical Motivation: Towards a Model Synthesising the Research; University of London: London, UK, 2002. [Google Scholar]
- Schmidt, C.P. Relations among motivation, achievement, and music experience variables in secondary instrumental music students. J. Res. Music. Educ. 2005, 53, 134–147. [Google Scholar] [CrossRef]
- Spychiger, M.; Gruber, L.; Olbertz, F. Musical self-concept-presentation of a multidimensional model and its empirical analyses. In Proceedings of the 7th Triennial Conference of European Society for the Cognitive Sciences of Music (ESCOM 2009), Jyväskylä, Finland, 12–16 August 2009; Louhivuori, J., Eerola, T., Saarikallio, S., Himberg, T., Eerola, P.-S., Eds.; Department of Music, University of Jyväskylä: Jyvaskyla, Finland, 2009; pp. 505–506. [Google Scholar]
- Arens, A.K.; Fiedler, D.; Hasselhorn, J. Embedding the self-concept in music as a school subject into academic self-concept research. Z. Fur Erzieh. 2022, 25, 629–658. [Google Scholar] [CrossRef]
- Ryan, R.M.; Deci, E.L. Self-determination theory and the facilitation of intrinsic motivation, social development, and well-being. Am. Psychol. 2000, 55, 68. [Google Scholar] [CrossRef] [PubMed]
- Legault, L. Self-Determination Theory. In Encyclopedia of Personality and Individual Differences; Springer International Publishing: New York, NY, USA, 2020; pp. 1–9. [Google Scholar] [CrossRef]
- Tang, W.G.; Vandenberghe, C. The reciprocal relationship between affective organizational commitment and role overload: When autonomy need satisfaction meets the individual self-concept. J. Occup. Organ. Psychol. 2020, 93, 353–380. [Google Scholar] [CrossRef]
- Nazario, L. da C. Freedom as a trigger for musical creativity. Res. Stud. Music Educ. 2022, 44, 192–204. [Google Scholar] [CrossRef]
- Evans, P.; Liu, M.Y. Psychological needs and motivational outcomes in a high school orchestra program. J. Res. Music Educ. 2019, 67, 83–105. [Google Scholar] [CrossRef]
- White, R. Motivation reconsidered: The concept of competence. Psychol. Rev. 1959, 66, 297–333. [Google Scholar] [CrossRef] [PubMed]
- Yarrow, L.J.; Morgan, G.A.; Jennings, K.D.; Harmon, R.J.; Gaiter, J.L. Infants’ persistence at tasks: Relationships to cognitive functioning and early experience. Infant Behav. Dev. 1982, 5, 131–142. [Google Scholar] [CrossRef]
- Yarrow, L.J.; Rubenstein, J.L.; Pedersen, F.A. Infant and Environment: Early Cognitive and Motivational Development; Hemisphere, Halsted, Wiley: Washington, DC, USA, 1975. [Google Scholar]
- Barrett, K.C.; Morgan, G.A. Continuities and discontinuities in mastery motivation in infancy and toddlerhood: A conceptualization and review. In Mastery Motivation: Origins, Conceptualizations and, Applications; MacTurk, R.H., Morgan, G.A., Eds.; Ablex: Norwood, Australia, 1995; pp. 67–93. [Google Scholar]
- Elliot, A.J. A conceptual history of the achievement goal construct. In Handbook of Competence and Motivation; Elliot, A., Dweck, C., Eds.; Guilford Press: New York, NY, USA, 2005; pp. 52–72. [Google Scholar]
- Wang, J.; Barrett, K.C. Mastery motivation and self-regulation during early childhood. In Handbook of Self-Regulatory Process in Development: New Directions and International Perspectives; Barrett, K.C., Fox, N.A., Morgan, G.A., Fidler, D.J., Daunhauer, L.A., Eds.; Psychology Press: New York, NY, USA, 2013; pp. 337–380. [Google Scholar]
- Morgan, G.A.; Józsa, K.; Liao, H.-F. Overview of mastery motivation, assessment, and this book. In Assessing Mastery Motivation in Children Using the Dimensions of Mastery Questionnaire (DMQ); Morgan, G.A., Liao, H.-F., Józsa, K., Eds.; Szent István University: Gödöllő, Hungary, 2020; pp. 19–44. [Google Scholar]
- Janurik, M.; Kis, N.; Szabó, N.; Józsa, K. Az ének-zene tantárgy iránti attitűd összefüggése az iskolai zenetanulás iránti motivációval hetedik osztályos tanulók körében. [The relationship of the music attitude of grade 7 students with musical MM and some background variables]. Neveléstudomány 2021, 3, 17–42. [Google Scholar] [CrossRef]
- Harter, S. The development of self-representations during childhood and adolescence. In Handbook of Self and Identity; Leary, M.R., Tangney, J.P., Eds.; Guilford: New York, NY, USA, 2003; pp. 610–642. [Google Scholar]
- Shavelson, R.J.; Hubner, J.J.; Stanton, G.C. Self-concept: Validation of construct interpretations. Rev. Educ. Res. 1976, 46, 407–441. [Google Scholar] [CrossRef]
- Hattie, J. Self-Concept; Lawrence Erlbaum Associates: Hillsdale, MI, USA, 1992. [Google Scholar]
- Marsh, H.W. Relationships among dimensions of self-attribution. dimensions of self-concept and academic achievements. J. Educ. Psychol. 1984, 76, 1291–1380. [Google Scholar] [CrossRef]
- Marsh, H.W. The structure of academic self-concept: The Marsh/Shavelson Model. J. Educ. Psychol. 1990, 82, 623–636. [Google Scholar] [CrossRef]
- Brunner, M.; Keller, U.; Dierendonck, C.; Reichert, M.; Ugen, S.; Fischbach, A.; Martin, R. The structure of academic self-concepts revisited: The nested Marsh/Shavelson model. J. Educ. Psychol. 2010, 102, 964–981. [Google Scholar] [CrossRef]
- Gogol, K.; Brunner, M.; Preckel, F.; Goetz, T.; Martin, R. Developmental dynamics of general and school-subject-specific components of academic self-concept, academic interest and academic anxiety. Front. Psychol. 2016, 7, 356. [Google Scholar] [CrossRef]
- Green, J.; Martin, A.J.; Marsh, H.W. Motivation and engagement in English, Mathematics and Science high school subjects: Towards an understanding of multidimensional domain specificity. Learn. Individ. Differ. 2007, 17, 269–279. [Google Scholar] [CrossRef]
- Spychiger, M. From musical experience to musical identity. In Handbook of Musical Identities; Macdonald, R., Hargreaves, D.J., Miell, D., Eds.; Oxford University Press: Oxford, UK, 2017; pp. 267–287. [Google Scholar]
- Vispoel, W.P. Self-concept in artistic domains: An extension of the Shavelson model. J. Educ. Psychol. 1995, 85, 134–153. [Google Scholar] [CrossRef]
- Austin, J.R.; Vispoel, W.P. How American adolescents interpret success and failure in classroom music: Relationships among attributional beliefs, self-concept, and achievement. Psychol. Music 1998, 26, 26–45. [Google Scholar] [CrossRef]
- Vispoel, W.P. Measuring and understanding self-perceptions of musical ability. In International Advances in Self Research; Marsh, H.W., Craven, R.G., McInerney, D.M., Eds.; Information Age Publishing: Greenwich, UK, 2003; pp. 151–180. [Google Scholar]
- Vispoel, W.P. Music self-concept: Instrumentation, structure, and theoretical linkages. In Self-Concept Theory. Research and Practice: Advances for the Millennium; Craven, R., Marsh, W.H., Eds.; SELF Research Centre, University of Western Sydney: Penrith, Australia, 2000; pp. 100–107. [Google Scholar]
- Marsh, H.W. Relations between global and specific domains of self: The importance of individual importance, certainty, and ideals. J. Personal. Soc. Psychol. 1993, 65, 975–992. [Google Scholar] [CrossRef]
- Sandene, B.A. An investigation of variables related to student motivation in instrumental music. In Dissertation Abstracts International; (UhlI No 9315947); University of Michigan: Ann Arbor, MI, USA, 1997; Volume 8, p. 3870. [Google Scholar]
- Austin, J.R. The Effect of music contest format on self-concept, motivation, achievement and attitude of elementary band students. J. Res. Music Educ. 1988, 36, 95–107. [Google Scholar] [CrossRef]
- Marsh, H.W.; Craven, R.G.; Hinkley, J.W.; Debus, R.L. Evaluation of the big-two factor theory of academic motivation orientations: An evaluation of jingle-jangle fallacies. Multivar. Behav. Res. 2003, 38, 189–224. [Google Scholar] [CrossRef]
- Fiedler, D.; Spychiger, M. Measuring “Musical Self-Concept” throughout the years of adolescence with MUSCI-youth: Validation and adjustment of the Musical Self-Concept Inquiry (MUSCI) by investigating samples of students at secondary education schools. Psychomusicology Music Mind Brain 2017, 27, 167–179. [Google Scholar] [CrossRef]
- Kerettanterv az Általános Iskola 5–8. Évfolyama Számára. Ének-Zene. [Framework Curriculum for Grade 5–8 Students. Music.]. 2020. Available online: https://www.oktatas.hu/kozneveles/kerettantervek/2020_nat/kerettanterv_alt_isk_5_8 (accessed on 24 June 2023).
- Göktürk Cary, D. Kodály and Orff: A Comparison of Two Approaches in Early Music Education. Uluslar. Yönetim Iktisat Ve Islet. Derg. 2012, 8, 179–194. Available online: https://www.semanticscholar.org/10.11122/IJMEB.2014.8.15.66 (accessed on 25 June 2023).
- Choksy, L. The Kodály Method I: Comprehensive Music Education, 3rd ed.; Prentice-Hall: Upper Saddle River, NJ, USA, 1999. [Google Scholar]
- Dobszay, L. After Kodály: Reflections on Music Education; Adria-Print: Kecskemét, Hungary, 2009. [Google Scholar]
- Borbélyová, D. A Pedagógiai Diagnosztika Új Útjai És Kihívásai. [New Ways and Challenges of Pedagogical Diagnostics]; Univerzita J. Selyeho: Komárno, Slovakia, 2021. [Google Scholar]
- Kline, R.B. Principles and Practices of Structural Equation Modeling; The Guilford Press: New York, NY, USA, 2016. [Google Scholar]
- Boone, W.J. Rasch-analysis for instrument development: Why, when, and how? CBE Life Sci. Educ. 2016, 15, rm4. [Google Scholar] [CrossRef] [PubMed]
- Gliner, J.A.; Morgan, G.A.; Leech, L.N. Research Methods in Applied Settings: An Integrated Approach to Design and Analysis, 3rd ed.; Taylor and Francis: New York, NY, USA, 2017. [Google Scholar]
- Davies, T.M. Theology. In The Book of Ruth; No Strach Press: San Francisco, CA, USA, 2016; Volume 16, pp. 19–28. [Google Scholar] [CrossRef]
- Chua, Y.P. A Step-By-Step Guide Pls-Sem Data Analysis Using SmartPLS4; Researchtree Education: Malaya, Malaysia, 2023; pp. 1–311. Available online: https://www.researchgate.net/publication/362790516_A_step-by-step_guide_PLS-SEM_data_analysis_using_SmartPLS_4 (accessed on 19 June 2023).
- Tsaousis, I.; Alghamdi, M.H. Examining academic performance across gender differently: Measurement invariance and latent mean differences using bias-corrected bootstrap confidence intervals. Front. Psychol. 2022, 13, 896638. [Google Scholar] [CrossRef] [PubMed]
- Marsh, H.W. Global self-esteem: Its relation to specific facets of self-concept and their importance. J. Personal. Soc. Psychol. 1986, 51, 1224–1236. [Google Scholar] [CrossRef]
- Józsa, K.; Barrett, K.C. Affective and social mastery motivation in preschool as predictors of early school success: A longitudinal study. Early Child. Res. Q. 2018, 45, 81–92. [Google Scholar] [CrossRef]
- Somers, C.L.; Gill-Scalcucci, S.; Flett, G.L.; Nepon, T. The utility of brief mattering subscales for adolescents: Associations with learning motivations, achievement, executive function, hope, loneliness, and risk behavior. J. Psychoeduc. Assess. 2022, 40, 108–124. [Google Scholar] [CrossRef]
- Wang, P.J.; Hwang, A.W.; Liao, H.F.; Chen, P.C.; Hsieh, W.S. The stability of mastery motivation and its relationship with home environment in infants and toddlers. Infant Behav. Dev. 2011, 34, 434–442. [Google Scholar] [CrossRef] [PubMed]
- Sanders, P.D.; Browne, L.A. Music Self-Concept of Non-Music Majors. Contrib. Music Educ. 1998, 25, 74–86. Available online: http://www.jstor.org/stable/24127068 (accessed on 19 June 2023).
- Clements, A.C. The Importance of Selected Variables in Predicting Student Participation in Junior High Choir. Ph.D. Thesis, ProQuest Dissertations and Theses Database. University of Washington, Washington, DC, USA, 2002. UMI No. 3062930. [Google Scholar]
- Shonkoff, J.P.; Phillips, D.A. From Neurons to Neighborhoods: The Science of Early Childhood Development; National Academy Press: Washington, DC, USA, 2000. [Google Scholar]
- Siebenaler, D.J. Factors that predict participation in choral music for high-school students. Res. Issues Music Educ. 2006, 4, 1–8. [Google Scholar]










| Items | Mean (SD) | Factor Loadings | Cronbach’s Alpha (>0.60) * | CR (>0.70) * | AVE (>0.50) * | ||||
|---|---|---|---|---|---|---|---|---|---|
| F1 | F2 | F3 | F4 | F5 | |||||
| Rhy1 | 2.55 (1.37) | 0.782 | 0.89 | 0.81 | 0.50 | ||||
| Rhy2 | 2.41 (1.38) | 0.698 | |||||||
| Rhy3 | 2.34 (1.22) | 0.692 | |||||||
| Rhy4 | 1.89 (1.07) | 0.691 | |||||||
| Rhy5 | 2.38 (1.34) | 0.623 | |||||||
| Rhy6 | 2.07 (1.99) | 0.451 | |||||||
| Sing1 | 2.47 (1.37) | 0.836 | 0.89 | 0.83 | 0.51 | ||||
| Sing2 | 2.32 (1.32) | 0.792 | |||||||
| Sing3 | 2.41 (1.30) | 0.661 | |||||||
| Sing4 | 2.38 (1.39) | 0.656 | |||||||
| Sing5 | 2.96 (1.40) | 0.553 | |||||||
| Sing6 | 2.41 (1.40) | 0.513 | |||||||
| Read1 | 2.64 (1.34) | 0.835 | 0.91 | 0.87 | 0.54 | ||||
| Read2 | 2.28 (1.26) | 0.817 | |||||||
| Read3 | 2.20 (1.14) | 0.786 | |||||||
| Read4 | 2.02 (1.16) | 0.688 | |||||||
| Read5 | 2.32 (1.18) | 0.665 | |||||||
| Read6 | 2.12 (1.11) | 0.586 | |||||||
| Pleas1 | 3.50 (1.43) | 0.879 | 0.91 | 0.90 | 0.75 | ||||
| Pleas2 | 3.18 (1.45) | 0.838 | |||||||
| Pleas3 | 3.28 (1.38) | 0.881 | |||||||
| Neg1 | 3.65 (1.43) | 0.895 | 0.92 | 0.92 | 0.79 | ||||
| Neg2 | 3.72 (1.35) | 0.893 | |||||||
| Neg3 | 3.67 (1.41) | 0.890 | |||||||
| Total (24) | 2.63 (0.91) | 0.95 | 0.96 | 0.55 | |||||
| Items | Mean (SD) | Factor Loadings | Cronbach’s Alpha (>0.60) * | CR (>0.70) * | AVE (>0.50) * | |||||
|---|---|---|---|---|---|---|---|---|---|---|
| F1 | F2 | F3 | F4 | F5 | F6 | |||||
| Moo1 | 2.60 (1.12) | 0.417 | 82 | 0.80 | 0.51 | |||||
| Moo2 | 3.31 (0.93) | 0.556 | ||||||||
| Moo3 | 3.02 (0.88) | 0.689 | ||||||||
| Moo4 | 2.63 (1.04) | 0.697 | ||||||||
| Moo5 | 3.19 (0.98) | 0.781 | ||||||||
| Moo6 | 2.67 (1.13) | 0.497 | ||||||||
| Com1 | 2.35 (0.97) | 0.688 | 0.74 | 0.83 | 0.52 | |||||
| Com2 | 1.80 (0.83) | 0.454 | ||||||||
| Com3 | 1.72 (0.88) | 0.649 | ||||||||
| Com4 | 1.88 (0.95) | 0.583 | ||||||||
| Mus1 | 2.38 (1.39) | 0.641 | 0.81 | 0.85 | 0.53 | |||||
| Mus2 | 1.73 (0.84) | 0.703 | ||||||||
| Mus3 | 1.74 (0.87) | 0.818 | ||||||||
| Mus4 | 2.68 (1.09) | 0.782 | ||||||||
| Mus5 | 2.14 (1.09) | 0.695 | ||||||||
| Dan1 | 2.23 (1.04) | 0.518 | 0.73 | 0.80 | 0.51 | |||||
| Dan2 | 2.06 (1.17) | 0.749 | ||||||||
| Dan3 | 2.13 (1.19) | 0.803 | ||||||||
| Dan4 | 2.69 (1.16) | 0.775 | ||||||||
| Ide1 | 2.43 (1.07) | 0.641 | 0.81 | 0.84 | 0.53 | |||||
| Ide2 | 2.26 (1.06) | 0.703 | ||||||||
| Ide3 | 2.15 (1.05) | 0.812 | ||||||||
| Ide4 | 1.99 (0.96) | 0.782 | ||||||||
| Ide5 | 2.05 (0.98) | 0.695 | ||||||||
| Ada1 | 2.06 (0.96) | 0.792 | 0.79 | 0.80 | 0.50 | |||||
| Ada2 | 2.35 (1.09) | 0.650 | ||||||||
| Ada3 | 2.17 (1.07) | 0.742 | ||||||||
| Ada4 | 2.41 (1.08) | 0.629 | ||||||||
| Total (28) | 2.63 (0.91) | 0.91 | 0.96 | 0.51 | ||||||
| Instruments | Component Correlation Matrix | ||||||
|---|---|---|---|---|---|---|---|
| Musical MM | Components | 1 | 2 | 3 | 4 | 5 | |
| 0.707 * | ||||||
| 0.648 | 0.714 * | |||||
| 0.583 | 0.523 | 0.734 * | ||||
| 0.430 | 0.347 | 0.394 | 0.866 * | |||
| 0.532 | 0.433 | 0.465 | 0.368 | 0.888 * | ||
| Musical SC | Components | 1 | 2 | 3 | 4 | 5 | 6 |
| 0.714 * | ||||||
| 0.571 | 0.721 * | |||||
| 0.435 | 0.312 | 0.728 * | ||||
| 0.453 | 0.518 | 0.214 | 0.714 * | |||
| 0.360 | 0.315 | 0.273 | 0.277 | 0.728 * | ||
| 0.072 | 0.030 | 0.013 | 0.028 | −0.096 | 0.707 * | |
| Instruments | Musical SC | ||||||
|---|---|---|---|---|---|---|---|
| MM | COM | MA | MD | IMS | AMS | ||
| Musical MM | RP | 0.37 | 0.53 | 0.42 | 0.37 | 0.65 | 0.52 |
| SP | 0.46 | 0.50 | 0.46 | 0.40 | 0.66 | 0.58 | |
| PRK | 0.35 | 0.52 | 0.39 | 0.29 | 0.64 | 0.50 | |
| MP | 0.29 | 0.38 | 0.28 | 0.39 | 0.55 | 0.46 | |
| NRF | 0.06 | 0.12 | 0.30 | 0.12 | 0.32 | 0.23 | |
| Variables | RP | SP | RNP | MP | NRF | Gen | MG | EIT | DIT | UML | MFB |
|---|---|---|---|---|---|---|---|---|---|---|---|
| MM | 0.374 ** | 0.457 ** | 0.357 ** | 0.287 ** | 0.062 | 0.308 ** | 0.139 | 0.175 * | 0.136 | 0.326 ** | 0.346 ** |
| Com | 0.530 ** | 0.504 ** | 0.518 ** | 0.381 ** | 0.115 | 0.428 ** | 0.182 * | 0.284 ** | 0.305 ** | 0.427 ** | 0.263 ** |
| MA | 0.418 ** | 0.463 ** | 0.391 ** | 0.281 ** | 0.297 ** | 0.190 * | 0.284 ** | 0.339 ** | 0.409 ** | 0.307 ** | 0.290 ** |
| MD | 0.372 ** | 0.404 ** | 0.286 ** | 0.393 ** | 0.122 | 0.490 ** | 0.154 | 0.077 | 0.049 | 0.416 ** | 0.132 |
| IMS | 0.647 ** | 0.663 ** | 0.640 ** | 0.551 ** | 0.321 ** | 0.401 ** | 0.016 | 0.216 * | 0.172 * | 0.622 ** | 0.229 ** |
| AMS | 0.522 ** | 0.584 ** | 0.496** | 0.455 ** | 0.232 ** | 0.442 ** | 0.117 | 0.155 | 0.131 | 0.362 ** | 0.276 ** |
| Gen | 0.384 ** | 0.488 ** | 0.329 ** | 0.337 ** | 0.175 * | 1 | 0.271 ** | 0.204 * | 0.140 | 0.372 ** | 0.202* |
| MG | 0.175 ** | 0.154 | 0.243 ** | 0.172 * | 0.138 | 1 | 0.176 | 0.262 * | 0.175 | 0.169 | |
| EIT | 0.272 ** | 0.265 ** | 0.340 ** | 0.142 | 0.121 | 1 | 0.828 ** | 0.218 ** | 0.218 ** | ||
| DIT | 0.221 ** | 0.191 * | 0.305 ** | 0.132 | 0.112 | 1 | 0.148 * | 0.279 ** | |||
| UML | 0.563 ** | 0.609 ** | 0.579 ** | 0.463 ** | 0.277 ** | 1 | 0.164 | ||||
| MFB | 0.283 ** | 0.390 ** | 0.267 ** | 0.160 | 0.146 | 1 |
Disclaimer/Publisher’s Note: The statements, opinions and data contained in all publications are solely those of the individual author(s) and contributor(s) and not of MDPI and/or the editor(s). MDPI and/or the editor(s) disclaim responsibility for any injury to people or property resulting from any ideas, methods, instructions or products referred to in the content. |
© 2023 by the authors. Licensee MDPI, Basel, Switzerland. This article is an open access article distributed under the terms and conditions of the Creative Commons Attribution (CC BY) license (https://creativecommons.org/licenses/by/4.0/).
Share and Cite
Janurik, M.; Oo, T.Z.; Kis, N.; Szabó, N.; Józsa, K. The Dynamics of Mastery Motivation and Its Relationship with Self-Concept in Music Education. Behav. Sci. 2023, 13, 667. https://doi.org/10.3390/bs13080667
Janurik M, Oo TZ, Kis N, Szabó N, Józsa K. The Dynamics of Mastery Motivation and Its Relationship with Self-Concept in Music Education. Behavioral Sciences. 2023; 13(8):667. https://doi.org/10.3390/bs13080667
Chicago/Turabian StyleJanurik, Márta, Tun Zaw Oo, Noémi Kis, Norbert Szabó, and Krisztián Józsa. 2023. "The Dynamics of Mastery Motivation and Its Relationship with Self-Concept in Music Education" Behavioral Sciences 13, no. 8: 667. https://doi.org/10.3390/bs13080667
APA StyleJanurik, M., Oo, T. Z., Kis, N., Szabó, N., & Józsa, K. (2023). The Dynamics of Mastery Motivation and Its Relationship with Self-Concept in Music Education. Behavioral Sciences, 13(8), 667. https://doi.org/10.3390/bs13080667

