Implications of Digitalization on the Persistence of Startups
Abstract
1. Introduction
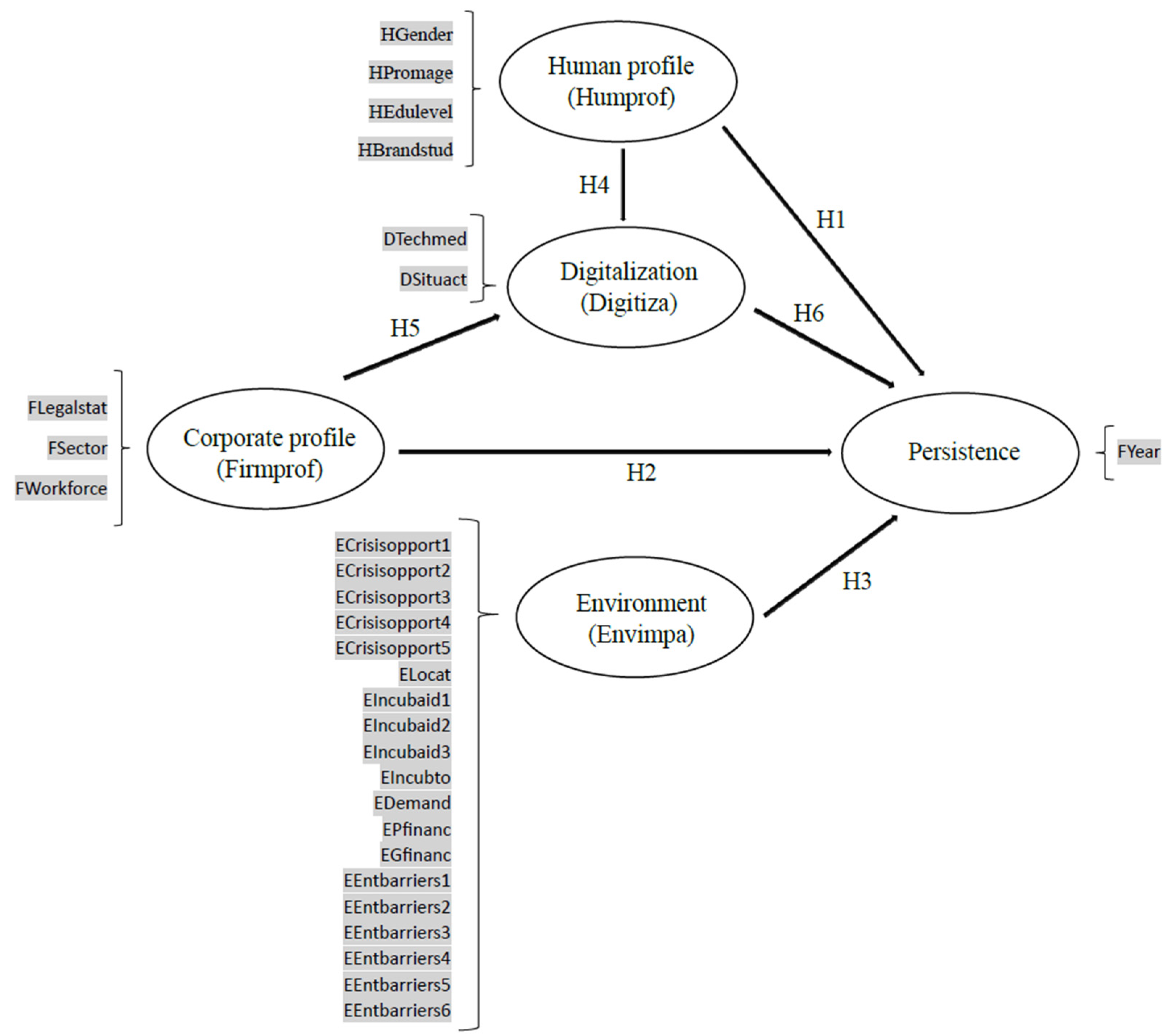
2. Theoretical Framework and Hypotheses Formulation
3. Materials and Methods
3.1. Research Steps and Measure of Variables
3.2. Sample Characteristics
4. Results
5. Discussion
6. Conclusions
Author Contributions
Funding
Institutional Review Board Statement
Informed Consent Statement
Data Availability Statement
Acknowledgments
Conflicts of Interest
References
- Abadía, Alberto. 2021. Study on leadership and innovation: Clues for success in technology-related startups. Management Letters 21: 109–18. [Google Scholar] [CrossRef]
- Aderaldo, Igor Leal, Carlos Victor Leal Aderaldo, and Lima Alfonso Carneiro. 2017. Critical aspects of teleworking in a multinational company. Letters of the EBAPE.BR 15: 511–33. [Google Scholar] [CrossRef]
- Agencia Estatal Boletín del Estado. 2020. Gobierno de España. Real Decreto—Ley. o. S. 2. 28/2020. On Remote Work. Available online: https://www.boe.es/eli/es/rdl/2020/09/22/28/con (accessed on 12 March 2022).
- Agencia Estatal Boletín del Estado. 2021. Gobierno de España. Real Decreto—Ley o. J. 9. 10/2021. On Remote Work. Available online: https://www.boe.es/eli/es/l/2021/07/09/10 (accessed on 12 March 2022).
- Angulo, Franklin, Isaac Bracho, and Ritssy Rodríguez. 2020. Intrapreneurship as a fundamental element in the organizations of the 21st century. Económicas CUC 41: 1. [Google Scholar]
- Aslam, Farhan, Aimin Wang, Mingze Li, and Khaliq Ur Rehman. 2020. Innovation in the Era of IoT and Industry 5.0: Absolute Innovation Management (AIM) Framework. Information 11: 124. [Google Scholar] [CrossRef]
- Azoulay, Pierre, Benjamin F. Jones, Daniel Kim, and Javier Miranda. 2020. Age and High-Growth Entrepreneurship. American Economic Review: Insights 2: 65–82. [Google Scholar]
- Ballestar, María Teresa, Domingo Ribeiro, and Jorge Sanz. 2018. Is big data the next step in the digitization of the company? Industrial Economics 409: 47–56. [Google Scholar]
- Barna, Laura Eugenia, and Bogdan Stefan Ionescu. 2023. ERP Systems as a Part of Business Digitalization Systems as a Part of Business Digitalization. Proceeding of the International Conference on Business Excellence 17: 1897–908. [Google Scholar] [CrossRef]
- Baumol, William J. 1990. Entrepreneurship: Productive, Unproductive, and Destructive. Journal of Political Ecology 98: 893–921. [Google Scholar] [CrossRef]
- Bechtel, Mike, and Bill Briggs. 2023. Tech Trends 2023 Report. Deloitte Insights. Madrid: Deloitte. [Google Scholar]
- Bechtel, Mike, and Scott Buchholz. 2022. Tech Trends 2022 Report. Deloitte Insights. Madrid: Deloitte. [Google Scholar]
- Bernasconi, Eduardo Santiago. 2015. Innovation and Business Competitiveness. Ph.D. thesis, Rovira I Virgili University, Tarragona, España. [Google Scholar]
- Bisbal, Pedro. 2020. Innovation and Intrapreneurship. What Is Intrapreneurship or Corporate Entrepreneurship. ESIC Business and Marketing School. Available online: https://www.esic.edu/rethink/management/innovacion-e-intraemprendimiento (accessed on 12 April 2023).
- Blanco, Francisco José, Ana Asensio, Débora De Esteban, Teresa Fernández, José Luis Santos, Celia Polo, and Juan Carlos Aguirre. 2023. The Services Provided by Business Incubators and Accelerators in Spain. Ranking 2022/2023. Madrid: Funcas. [Google Scholar]
- Blank, Tali Hadasa. 2021. When incubator resources are crucial: Survival chances of student startups operating in an academic incubator. The Journal of Technology Transfer 46: 1845–68. [Google Scholar] [CrossRef]
- Bokolo, Anthony Jnr, and Sobah Abbas Petersen. 2021. Examining the digitalization of virtual enterprises amidst the COVID-19 pandemic: A systematic and meta-analysis. Enterprise Information Systems 15: 617–50. [Google Scholar]
- Bongsug, Kevin Chae. 2019. General framework for studying the evolution of the digital innovation ecosystem: The case of big data. International Journal of Information Management 45: 83–94. [Google Scholar]
- Boubker, Omar, Maryem Arroud, and Abdelaziz Ouajdouni. 2021. Entrepreneurship education versus management students’ entrepreneurial intentions. A PLS-SEM approach. The International Journal of Management Education 9: 101657. [Google Scholar] [CrossRef]
- Broccardo, Laura, Adrián Zicari, Jabeen Fauzia, and Zeeshan Bhatti. 2023. How digitalization supports a sustainable business model: A literature review. Technological Forecasting and Social Change 187: 122146. [Google Scholar] [CrossRef]
- Brodzik, Christina, Kristi Lamar, and Anjali Shaikh. 2021. Tech Trends 2021 Report. Deloitte Insights. Madrid: Deloitte. [Google Scholar]
- Burger-Helmchen, Thierry. 2008. Plural-entrepreneurial activity for a single start-up: A case study. The Journal of High Technology Management Research 19: 94–102. [Google Scholar]
- Calvo, Nuria, Ana Fernández, Ariadna Monje, and Yago Atrio. 2023. Global Entrepreneurship Monitor. GEM Spain Report 2022/2023. Madrid: GEM NETWORK Association. [Google Scholar]
- Capdevila, Ignasi, and Matías Zarlenga. 2015. Smart City or Smart citizens? The Barcelona case. Journal of Strategy and Management 8: 266–82. [Google Scholar] [CrossRef]
- Cardona, Raúl Armando, Izaias Martins, and Hermilson Velásquez. 2017. Entrepreneurial orientation, assessment and management of projects and impact in corporate entrepreneurship: Intention to action. Management Letters 17: 37–60. [Google Scholar] [CrossRef]
- CEEIM. 2022. Is There an Ideal Age to Start a Business? Available online: https://www.ceeim.es/es/hay-alguna-edad-ideal-para-comenzar-a-emprender/ (accessed on 26 December 2022).
- CEIB. 2022. Digital Transformation. More Latin America. Available online: https://www.andi.com.co/Uploads/INFTD.pdf (accessed on 12 September 2022).
- Chatterjee, Sheshadri, Ranjan Chaudhuri, Demetris Vrontis, and Alkis Thrassou. 2022. SME entrepreneurship and digitalization–the potentialities and moderating role of demographic factors. Technological Forecasting and Social Change 179: 121648. [Google Scholar] [CrossRef]
- Crittenden, Andrew, Victoria Crittenden, and William Crittenden. 2019. The digitalization triumvirate: How incumbents survive. Business Horizons 62: 259–66. [Google Scholar] [CrossRef]
- De Esteban, Débora. 2020. Relational coordination in the entrepreneurial ecosystem. ESIC Market 51: 159–81. [Google Scholar]
- De Esteban, Débora, Carmen De Pablos Heredero, José Luis Montes, and Francisco José Blanco. 2022. Business Incubators and Survival of Startups in Times of COVID-19. Sustainability 14: 2139. [Google Scholar] [CrossRef]
- Del Campo, Manuel Octavio, Vanesa Miguéns, and Francisco Jesús Ferreiro. 2020. Business Survival and the Influence of Innovation on Entrepreneurs in Business Incubators. Sustainability 12: 6197. [Google Scholar] [CrossRef]
- Dhochak, Monika, Satya Ranjan, and S. B. Sareen. 2019. Assessing the effectiveness of business incubators. International Journal of Innovation and Learning 26: 177–94. [Google Scholar]
- Draque, Sergio Ismael. 2013. Financing of business plans in SMEs. Perspectives of Economic and Legal Sciences 3: 73–88. [Google Scholar]
- Eliakis, Stelios, Dimosthenis Kotsopoulos, Angeliki Karagiannaki, and Katerina Pramatari. 2020. Survival and Growth in Innovative Technology Entrepreneurship: A Mixed-Methods Investigation. Administrative Science 10: 39. [Google Scholar] [CrossRef]
- Escobar, Tomás. 2019. Digital transformation, an easy path? AECA Journal of the Spanish Association of Accounting and Business Administration 126: 9–11. [Google Scholar]
- Etienne, Fabian Nicolai, John Qi Dong, Thijs Broekhuizen, and Peter Verhoef. 2023. Business value of SME digitalisation: When does it pay off more? European Journal of Information Systems 33: 383–402. [Google Scholar] [CrossRef]
- Farole, Thomas, Issam Hallak, Peter Harasztosi, and Shawn Tan. 2017. Business Environment and Firm Performance in European Lagging Regions. JCR Publications Repository. Brussels: European Commision. [Google Scholar]
- Fernández, Ana, Nuria Calvo, Mahsa Samsami, Isabel Neira, Yago Atrio, and Esther Barros. 2022a. Global Entrepreneurship Monitor. GEM Spain Report 2021/2022. Madrid: Entrepreneurship Observatory RED GEM. [Google Scholar]
- Fernández, Antonio, Manuel Almodóvar, Mari Cruz Sánchez, and José Luis Coca. 2022b. The role of innovation in the relationship between digitalisation and economic and financial performance. A company-level research. European Research on Management and Business Economics 28: 100190. [Google Scholar] [CrossRef]
- Field, Dominic, Shilpa Patel, and Henry Leon. 2018. The Mastery of Digital Marketing Maturity. The Boston Consulting Group. [Google Scholar]
- Firmino, Alessandro, Guilherme Perles, Juliana Mendes, Joao Eduardo Silva, and Diogo Aparecido Silva. 2020. Towards Industry 4.0: A SWOT-based analysis for companies located in the Sorocaba metropolitan region (Sao Paulo state, Brazil). Gestão & Produção 27: e5622. [Google Scholar]
- Fletcher, Gordon, and Marie Griffiths. 2022. Digital transformation during a lockdown. International Journal of Information Management 55: 102185. [Google Scholar] [CrossRef]
- Fornell, Claes, and David Larker. 1981. Evaluating Structural Equation Models with Unobservable Variables and Measurement Error. Journal of Marketing Research 18: 39–50. [Google Scholar] [CrossRef]
- Frank, Alejandro, Lucas Santos, and Néstor Ayala. 2019. Industry 4.0 technologies: Implementation patterns in manufacturing companies. International Journal of Production Economics 210: 15–26. [Google Scholar] [CrossRef]
- García, Víctor, Aurora Garrido, Rodrigo Martín, and Nigel Lockett. 2021. Entrepreneurship and Digital Transformation: Managing Disruptive Innovation in a Changing Environment. Frontiers in Psychology 12: 735503. [Google Scholar] [CrossRef]
- Gavrila, Sorin, and Antonio De Lucas. 2021. Spanish SMEs’ digitalization enablers: E-Receipt applications to the offline retail market. Technological Forecasting and Social Change 162: 120381. [Google Scholar] [CrossRef]
- Gianluca, E., M. Alessandro, and P. Giuseppina. 2020. Digital entrepreneurship ecosystem: How digital technologies and collective intelligence are reshaping the entrepreneurial process. Technological Forecasting and Social Change 150: 119791. [Google Scholar]
- Griva, Anastasia, Dimosthenis Kotsopoulos, Angeliki Karagiannaki, and Efpraxia Zamani. 2023. What do growing early-stage digital start-ups look like? A mixed-methods approach. International Journal of Information Management 69: 102427. [Google Scholar] [CrossRef]
- Guo, Hai, Zhuen Yang, Ran Huang, and Anqi Guo. 2020. The digitalization and public crisis responses of small and medium enterprises: Implications from a COVID-19 survey. Frontiers of Business Research in China 14: 19. [Google Scholar] [CrossRef]
- Hachana, Rym, Sarra Berraies, and Zied Ftiti. 2018. Identifying personality traits associated with entrepreneurial success: Does gender matter? Journal of Innovation Economics and Management 27: 169–93. [Google Scholar] [CrossRef]
- Hair, Joe, Christian Ringle, and Marko Sarstedt. 2014. PLS-SEM: Indeed a silver bullet. Journal of Marketing Theory and Practice 19: 139–52. [Google Scholar] [CrossRef]
- Hassan, Hend, Ahmed Abdelkader, Rashed Alhaimer, and Marwa Abdelkader. 2021. Moderating role of gender in influencing enterprise performance in emerging economies: Evidence from Saudi Arabian SMEs sector. Problems and Perspectives Managament 19: 148–61. [Google Scholar] [CrossRef]
- Hassani, Hossein, Xu Huang, and Emmanuel Silva. 2021. The Human Digitalisation Journey: Technology First at the Expense of Humans? Information 12: 267. [Google Scholar] [CrossRef]
- Hoda, Shaz, Amitoj Singh, Anand Rao, Remzi Ural, and Nicholas Hodson. 2021. Consumer demand modeling during COVID-19 pandemic. Paper presented at the IEEE International Conference on Bioinformatics and Biomedicine (BIBM), Seoul, Republic of Korea, December 16–19. [Google Scholar]
- IDC Corporation. 2019. The Path to the Digital Native Company. International Data. Available online: https://www.idcspain.com/research/RESOURCES/ATTACHMENTS/camino-empresa-digital-nativa-210619.pdf (accessed on 12 November 2019).
- INE—National Statistical Institute. 2022. Survey on the Use of ICT and Electronic Commerce in Companies. Available online: https://www.ine.es/dyngs/INEbase/es/operacion.htm?c=estadistica_C&cid=1254736176743&menu=ultiDatos&idp=1254735576799 (accessed on 11 December 2022).
- Jonsson, Katrin, Lars Mathiassen, and Jonny Holmström. 2018. Representation and Mediation in Digitalized Work: Evidence from Maintenance of Mining Machinery. Journal of Information Technology 33: 216–32. [Google Scholar] [CrossRef]
- Kock, Ned. 2010. Using WarpPLS in e-collaboration studies: An overview of five main analysis steps. International Journal of e-Collaboration 6: 1–11. [Google Scholar] [CrossRef]
- Kock, Ned. 2011. A mathematical analysis of the evolution of human mate choice traits: Implications for evolutionary psychologists. Journal of Evolutionary Psychology 9: 219–47. [Google Scholar] [CrossRef][Green Version]
- Kock, Ned. 2015. How likely is Simpson’s paradox in path models? International Journal of e-Collaboration 11: 7. [Google Scholar] [CrossRef]
- Kock, Ned. 2023. Contributing to the success of PLS in SEM: An action research perspective. Communication of the Association for Information Systems 52: 730–34. [Google Scholar] [CrossRef]
- Kock, Ned, and Pierre Hadaya. 2018. Minimum sample size estimation in PLS-SEM: The inverse square root and gamma-exponential methods. Information Systems Journal 28: 227–61. [Google Scholar] [CrossRef]
- Kotsopoulos, Dimosthenis, Angeliki Karagianaki, and Stratos Baloutsos. 2022. The effect of human capital, innovation capacity, and Covid-19 crisis on Knowledge-Intensive Enterprises’ growth within a VC-driven innovation ecosystem. Journal of Business Research 139: 1177–91. [Google Scholar] [CrossRef]
- Kummitha, Reddy Harshavardhan, and Rama Krishna Kummitha. 2021. Sustainable entrepreneurship training: A study of motivational factors. The International Journal of Management Education 19: 100449. [Google Scholar] [CrossRef]
- Lampadarios, Evripidis, Niki Kyriakidou, and Gordon Smith. 2017. Towards a new framework for SMEs success: A literature review. International Journal of Business and Globalisation 18: 194–232. [Google Scholar] [CrossRef]
- Laudien, Sven, and Robin Pesch. 2019. Understanding the influence of digitalization on service firm business model design: A qualitative-empirical analysis. Review of Management Science 13: 575–87. [Google Scholar] [CrossRef]
- Leach, Melissa, Hayley MacGregor, Ian Scoones, and Annie Wilkinson. 2021. Post-pandemic transformations: How and why COVID-19 requires us to rethink development. World Development 138: 105233. [Google Scholar] [CrossRef] [PubMed]
- León, Juan Celestino, and Paolo Valcárcel. 2022. Influence of personal sociodemographic characteristics on business success in Peru. Journal of Quantitative Methods for Business and Economics 33: 326–52. [Google Scholar]
- Liao, Yongxin, Fernando Deschamps, Rocha De Freitas, and Luis Felipe Pierin. 2017. Past, present and future of Industry 4.0—A systematic literature review and research agenda proposal. International Journal of Production Research 55: 3609–29. [Google Scholar] [CrossRef]
- López, Ana. 2023. Digitalization, digital transformation, and digital economy in Spain. Economistas 181: 337–350. [Google Scholar]
- Mackiewicz, Michal, and Wiktor Bloch. 2022. From skilled engineer to a thriving entrepreneur. On the determinants of successful entrepreneurship in technical sectors. Innovation: The European Journal of Social Science Research, 1–21. [Google Scholar] [CrossRef]
- Manley, Scott, Joseph Hair, Ralph Williams, and William McDowell. 2021. Essential new PLS-SEM analysis methods for your entrepreneurship analytical toolbox. International Entrepreneurship and Management Journal 17: 1805–25. [Google Scholar] [CrossRef]
- Markus, Lynne, and Claudia Loebbecke. 2013. Commoditized digital processes and business community platforms: New opportunities and challenges for digital business strategies. MIS Quarterly 37: 649–53. [Google Scholar]
- Martínez, Javier. 2021. SMEs and digitization: Balance and perspectives. Economists, 267–71. [Google Scholar]
- Martínez, Minerva, and Eréndira Fierro. 2018. Application of the PLS-SEM technique in Knowledge Management: A practical technical approach. Ibero-American Journal for Education Research and Development 8: 130–64. [Google Scholar]
- Masoud, Rawan, and Sarah Basahel. 2023. The Effects of Digital Transformation on Firm Performance: The Role of Customer Experience and IT Innovation. Digital 3: 109–26. [Google Scholar] [CrossRef]
- Matalamaki, Marko Juhani, and Sanna Joensuu. 2022. Digitalization and strategic flexibility—A recipe for business growth. Journal of Small Business and Enterprise Development 29: 380–401. [Google Scholar] [CrossRef]
- Miescu, Mirela, and Raffaele Rossi. 2021. COVID-19-induced shocks and uncertainty. European Econ. Rev 139: 103893. [Google Scholar] [CrossRef] [PubMed]
- Milovanovic, Bojan, and Zeljka Tutic. 2021. Business incubators as a form of entrepreneurial support in Croatia. Croatian and Comparative Public Administration 21: 729–57. [Google Scholar]
- Mora, Diana Marcela. 2022. The initial size of companies and business survival: Villavicencio commerce sector case. Latin American Administration Letters 18: 34. [Google Scholar]
- Morales, Silvia Teresa, and Uriel Pineda. 2015. Factors of the entrepreneur’s profile and the service quality management that influence firm survival: Cases from eastern Antioquia. Thinking and Management 38: 176–207. [Google Scholar] [CrossRef]
- Morales, Diana Teresa, Uriel Pineda, and Jorge Esteban. 2014. Factors of the service and the profile of the entrepreneur that affect business survival: A critical review. Lasallian Research Journal 11: 181–94. [Google Scholar]
- Mourtzis, Dimitris, John Angelopoulos, and Nikos Panopoulos. 2023. The Future of the Human-Machine Interface (HMI) in Society 5.0. Future Internet 15: 162. [Google Scholar] [CrossRef]
- Muñoz, Victórico. 2002. Field research techniques I. Self-study guide. In ENBA Open and Distance Education Modality. Mexico: Secretaría deEducación Pública Dirección General de Educación Superior Escuela Nacional de Biblioteconomía y Archivonomía México. [Google Scholar]
- Muñoz, Daniel, Ana Sebastian, and Marian Núñez. 2019. The learning society: Educational challenges in postmodern society and culture. Social Prism Magazine 25: 439–63. [Google Scholar]
- Nájera, Carlos Enrique, and Bertha Alejandra Paredes. 2017. Identity and Identification: Field Research as a Learning Tool in Brand Design. Innova Research Journal 2: 155–64. [Google Scholar]
- Neira, Isabel, Maribel Guerrero, Nuria Calvo, and Mmaría del Mar Fuentes. 2021. Global Entrepreneurship Monitor. GEM Spain Report 2020/2021. Madrid: Spanish NETWORK of GEM Regional Teams. [Google Scholar]
- Oberg, Cristina, Markus Klinton, and Helen Stockhult. 2020. Inside the incubator–business relationship creations among incubated firms. Journal of Business and Industrial Marketing 35: 1767–84. [Google Scholar] [CrossRef]
- Official College of Telecommunications Engineers. 2022. Europe Advances in Digitization, although with Very Different Speeds, according to the DESI 2020 Report. Available online: https://www.coit.es/noticias/europa-avanza-en-digitalizacion-aunque-con-velocidades-muy-distintas-segun-el-informe-desi (accessed on 26 December 2022).
- Oghuvwu, Marthasada, and Mirhiga Okuwhere. 2018. Entrepreneurial characteristics and firm performance. Accounting and Taxation Review 2: 75–85. [Google Scholar]
- Peña, Iñaki, Maribel Guerrero, José Luis González, and Javier Montero. 2020. Global Entrepreneurship Monitor. GEM Spain Report 2019/2020. Madrid: GEM NETWORK Association. [Google Scholar]
- Penco, Lara, Giorgia Profumo, Francesca Serravalle, and Milena Viassone. 2023. Has COVID-19 pushed digitalisation in SMEs? The role of entrepreneurial orientation. Journal of Small Business and Entreprise Development 30: 311–41. [Google Scholar] [CrossRef]
- Ravelo, Fernando Javier. 2023. Digitalisation and corporate sustainability: A new boost to a past project. Lex Mercatoria Journal 23: 3. [Google Scholar]
- Ribeiro, Samuel, Dolores Botella, Daniel Palacios, and Maria Orero. 2021. The effect of digitalization on business performance: An applied study of KIBS. Journal of Business Research 126: 319–26. [Google Scholar] [CrossRef]
- Ringle, Christian, Sven Wende, and Jan-Michael Becker. 2024. SmartPLS 4. Bönningstedt: SmartPLS. Available online: https://www.smartpls.com (accessed on 29 July 2024).
- Rodriguez-Abitia, Guillermo, and Graciela Bribiesca-Correa. 2021. Assessing Digital Transformation in Universities. Future Internet 13: 52. [Google Scholar] [CrossRef]
- Rossit, Daniel Alejandro, Fernando Tohmé, and Mariano Frutos. 2019. Industry 4.0: Smart Scheduling. International Journal of Production Research 57: 3802–13. [Google Scholar] [CrossRef]
- Roustapisheh, Nasim, and Hossein Yazdizadeh. 2019. Effects of top management support, technological skills, and capabilities on entrepreneurship and organizational perfor-mance. International Transaction Journal of Engineering Management and Applied Sciences and Technologies 10: 17. [Google Scholar]
- Rubio, Germán. 2017. The contributions of intrapreneurship to manufacturing strategy. Business Dimension 13: 95–109. [Google Scholar]
- Rubio, Moya. 2020. Company Digitization. Analysis and Development in SMEs and Large Companies in Spain. Ph.D. thesis, Polytechnic University, Valencia, Spain. [Google Scholar]
- Ruiz, Miguel, Antonio Pardo, and Rafael San Martín. 2010. Structural equation models. Psycological Papers 31: 34–45. [Google Scholar]
- Safari, Fariba, Narges Safari, and Alireza Hasanzadeh. 2015. The adoption of software-as-a-service (SaaS): Ranking the determinants. Journal of Enterprise Information Management 28: 400–22. [Google Scholar] [CrossRef]
- Sagire, Lucas. 2017. The impact of demographic and social factors on firm performance in Kenya. Journal of Business and Econonic Development 2: 255–61. [Google Scholar]
- Santamaría, Roselin. 2018. SMEs and factors for success, start for the reference framework. News and New Trends 6: 21. [Google Scholar]
- Santana, Elisabete, and Daniela sofia Tanica. 2019. Performance of family-owned firms: The impact of gender at the management level. Journal of Family Business Management 9: 228–50. [Google Scholar]
- Schnarch, Alejandro Kirberg. 2022. Successful entrepreneurship: How to improve its process and management. In Echo Editions, 2nd ed. Bogotá: Echo Stethoscope Academy. [Google Scholar]
- Schwab, Klaus. 2020. The Fourth Industrial Revolution. Future Today 1: 6–10. [Google Scholar]
- Soomro, Bahadur Ali, Nadia Abdelmegeed, and Naimatullah Shah. 2019. The influence of demographic factors on the business success of entrepreneurs: An empirical study from the small and medium-sized enterprises context of Pakistan. International Journal of Entrepreneurship 23: 1939–4675. [Google Scholar]
- Sousa, Thales, Juliana Yamanari, and Fabio Guerrini. 2020. An enterprise model on Sensing, Smart, and Sustainable (S3) enterprises. Gestão & Produção 27: 3. [Google Scholar]
- Takwi, Francis, Benz Bate, Vivian Akosso, and Bejanga Sharon. 2020. Entrepreneurship and small business management: Critical success factors of entrepreneurs and small business managers. International Journal of Academic Research in Business and Social Sciences 10: 488–503. [Google Scholar] [CrossRef]
- Torrijos, Zurita, Millán Rosado, and Pilar Lacasa. 2021. Digitization practices implemented in companies by human resources departments: Critical discourse analysis. Journal of Social Research 32: 498–525. [Google Scholar]
- Universia. 2022. What Is the Ideal Age to Start a Business? Available online: https://www.universia.net/co/actualidad/vida-universitaria/what-edad-ideal-emprender-1158801.html (accessed on 26 December 2022).
- Utomo, Mohamad, Widyastuti Cahyaningrum, and Kaujan Kaujan. 2020. The role of entrepreneur characteristic and financial literacy in developing business success. Journal Management Busines 11: 26–42. [Google Scholar] [CrossRef]
- Veselovska, Lenka, Ján Zavadsky, and Lucia Bartkova. 2021. Consumer behaviour changes during times of the covid-19 pandemic: An empirical study on slovak consumers. Economics and Managagement 24: 136–52. [Google Scholar] [CrossRef]
- Vidyatmoko, Dyan, and Pudji Hastuti. 2017. Identification of the determinants of entrepreneurial success: A multidimensional framework. Journal of STI Policy and Management 2: 163–78. [Google Scholar]
- Vilaplana, Francisco, and Guido Stein. 2020. Digitization and people. Business and Humanism Journal 23: 113–37. [Google Scholar]
- Vilnitzky, Mariana. 2022. Insufficient aid against the “perfect storm”. Economics Alternatives 107: 10–11. [Google Scholar]
- Wilfredo, Victor. 2022. Digital transformation in crises. Literature review using topic modelling and grounded theory. Administrative Letters 35. [Google Scholar]
- Wojciech, Dyba, and Eleonora Di Maria. 2024. Assessment and support of the digitalization of businesses in Europe during and after the COVID-19 pandemic. Regional Science Policy and Practice 16: 12717. [Google Scholar]
- Zambrano, Andrea. 2019. Entrepreneurship and Management an Integral Relationship for Business Success. Edited by F. T. Granadillo. Venezuela: Universiada de Zulia, pp. 51–61. [Google Scholar]
- Zapata, Francisco Tomás, Jannet Ayup, Elizabeth Mayer, and Jorge Charles. 2020. Incubator efficiency vs survival of start-ups. RAUSP Management Journal 55: 511–30. [Google Scholar] [CrossRef]
- Zubillaga, Agustín, and Carla Peletier. 2020. Digitization as a Response to COVID-19. Okesta Report. Deusto Foundation: País Vasco. [Google Scholar]







| Companies with Less than 10 Employees | Companies with More than 10 Employees | ||
|---|---|---|---|
| Computers are available | 1 | 86.04 | 99.20 |
| They have internet connection | 1 | 82.13 | 98.34 |
| They have internet connection and a website | 2 | 31.83 | 78.49 |
| They use social media | 2 | 36.12 | 67.26 |
| They make sales using e-commerce | 1 | 13.17 | 31.59 |
| They make purchases using e-commerce | 1 | 21.26 | 38.74 |
| STEP 1 Definition of the topic | Digitalization–Persistence of startups | Documents selection | |
| STEP 2 Database selection | Web of Science (WoS) | ||
| STEP 3 Research criteria | FIRST PARAPETER Title-Abstract-Keywords “Entrepreneurship and Digitalization” | ||
| SECOND PARAMETER WOS Areas “Business” “Entrepreneurship” “Digitalization” | |||
| THIRD PARAMETER Type of documents “Article” | |||
| FOURTH PARAMETER Publication period “All years” | |||
| FIFTH PARAMETER Indexes “All indexes” | |||
| STEP 4 Data encoding and processing | Questionnaire design and data collection | SEM-PLS (WarpPLS 8.0 software) | Nonlinear structural equation statistical model (SEM) |
| STEP5 Data analysis | Processing analysis of the results | ||
| Constructs | Humprof | Firmprof | Envimpa | Digitiza | Persistence |
|---|---|---|---|---|---|
| Variables | HPromage HGender HEdulevel HBrandstud | FLegalstat FSector FWorkforce | ELocat EIncubaid ECrisisopport EIncubto EDemand EPfinanc EGfinanc EEntbarriers | DTechmed DSituact | FYear |
| Concept | Date | Number of Questionnaires Sent |
|---|---|---|
| Search for entrepreneurs in the Community of Madrid | January 2021 | 809 |
| Sample refinement and questionnaire development | January 2021 | 809 |
| Number of responses received | ||
| Online publication of the questionnaire | February 2021 | 104 |
| Receipt of answers | February 2021 to May 2021 | 104 |
| Model Fit and Quality Indices |
|---|
| Average path coefficient (APC) = 0.197, p = 0.009 |
| Average R-squared (ARS) = 0.182, p = 0.014 |
| Average adjusted R-squared (AARS) = 0.158, p = 0.024 |
| Average block VIF (AVIF) = 1.061, acceptable if <= 5, ideally <= 3.3 |
| Average full collinearity VIF (AFVIF)=1.158, acceptable if <= 5, ideally <= 3.3 |
| Tenenhaus GoF (GoF) = 0.308, small >= 0.1, medium >= 0.25, large >= 0.36 |
| Simpson’s paradox ratio (SPR) = 1.000, acceptable if >= 0.7, ideally = 1 |
| R-squared contribution ratio (RSCR) = 1.000, acceptable if >= 0.9, ideally = 1 |
| Statistical suppression ratio (SSR) = 1.000, acceptable if >= 0.7 |
| Nonlinear bivariate causality direction ratio (NLBCDR) = 1.000, acceptable if >= 0.7 |
| Firmprof | Digitiza | Humprof | Envimpa | Persistence |
|---|---|---|---|---|
| 0.568 | 0.658 | 0.320 | 0.221 | 1.000 |
| Firmprof | Digitiza | Humprof | Envimpa | Persistence | |
|---|---|---|---|---|---|
| Firmprof | 0.754 | 0.274 | −0.291 | −0.118 | −0.182 |
| Digitiza | 0.274 | 0.811 | 0.060 | −0.240 | −0.154 |
| Humprof | −0.291 | 0.060 | 0.566 | 0.101 | 0.182 |
| Envimpa | −0.118 | −0.240 | 0.101 | 0.470 | 0.377 |
| Persistence | −0.182 | −0.154 | 0.182 | 0.377 | 1.000 |
| Firmprof | Digitiza | Humprof | Envimpa | Persistence |
|---|---|---|---|---|
| 0.725 | 0.794 | 0.457 | 0.731 | 1.000 |
| Hypothesis | Standardized Indicator | p Value | Acceptance/Rejection of the Hypothesis |
|---|---|---|---|
| H1. The Human Profile (Humprof) of the Entrepreneur Influences the Persistence (Persistence) of the Start-Up. | 0.14 | 0.07 | Accepted |
| H2. The Corporate Profile (Firmprof) Influences the Persistence (Persistence) of the Start-Up. | −0.10 | 0.14 | Rejected |
| H3. The Environment (Envimpa) Influences the Persistence (Persistence) of the Start-Up. | 0.38 | 0.01 | Accepted |
| H4. The Human Profile (Humprof) of the Entrepreneur Influences Digitalization (Digitiza) | 0.13 | 0.09 | Accepted |
| H5. The Corporate Profile (Firmprof) Influences Digitalization (Digitiza) | 0.30 | 0.01 | Accepted |
| H6. Digitalization (Digitiza) Influences the Persistence (Persistence) of the Start-Up | −0.14 | 0.07 | Rejected |
Disclaimer/Publisher’s Note: The statements, opinions and data contained in all publications are solely those of the individual author(s) and contributor(s) and not of MDPI and/or the editor(s). MDPI and/or the editor(s) disclaim responsibility for any injury to people or property resulting from any ideas, methods, instructions or products referred to in the content. |
© 2024 by the authors. Licensee MDPI, Basel, Switzerland. This article is an open access article distributed under the terms and conditions of the Creative Commons Attribution (CC BY) license (https://creativecommons.org/licenses/by/4.0/).
Share and Cite
De-Esteban-Escobar, D.; De-Pablos-Heredero, C.; Montes-Botella, J.L.; Blanco-Jiménez, F.J. Implications of Digitalization on the Persistence of Startups. Adm. Sci. 2024, 14, 167. https://doi.org/10.3390/admsci14080167
De-Esteban-Escobar D, De-Pablos-Heredero C, Montes-Botella JL, Blanco-Jiménez FJ. Implications of Digitalization on the Persistence of Startups. Administrative Sciences. 2024; 14(8):167. https://doi.org/10.3390/admsci14080167
Chicago/Turabian StyleDe-Esteban-Escobar, Débora, Carmen De-Pablos-Heredero, José Luis Montes-Botella, and Francisco José Blanco-Jiménez. 2024. "Implications of Digitalization on the Persistence of Startups" Administrative Sciences 14, no. 8: 167. https://doi.org/10.3390/admsci14080167
APA StyleDe-Esteban-Escobar, D., De-Pablos-Heredero, C., Montes-Botella, J. L., & Blanco-Jiménez, F. J. (2024). Implications of Digitalization on the Persistence of Startups. Administrative Sciences, 14(8), 167. https://doi.org/10.3390/admsci14080167

