Sustainable FRP-Confined Symmetric Concrete Structures: An Application Experimental and Numerical Validation Process for Reference Data
Abstract
1. Introduction
2. FRP Confinement Mechanism
3. Materials and Methods
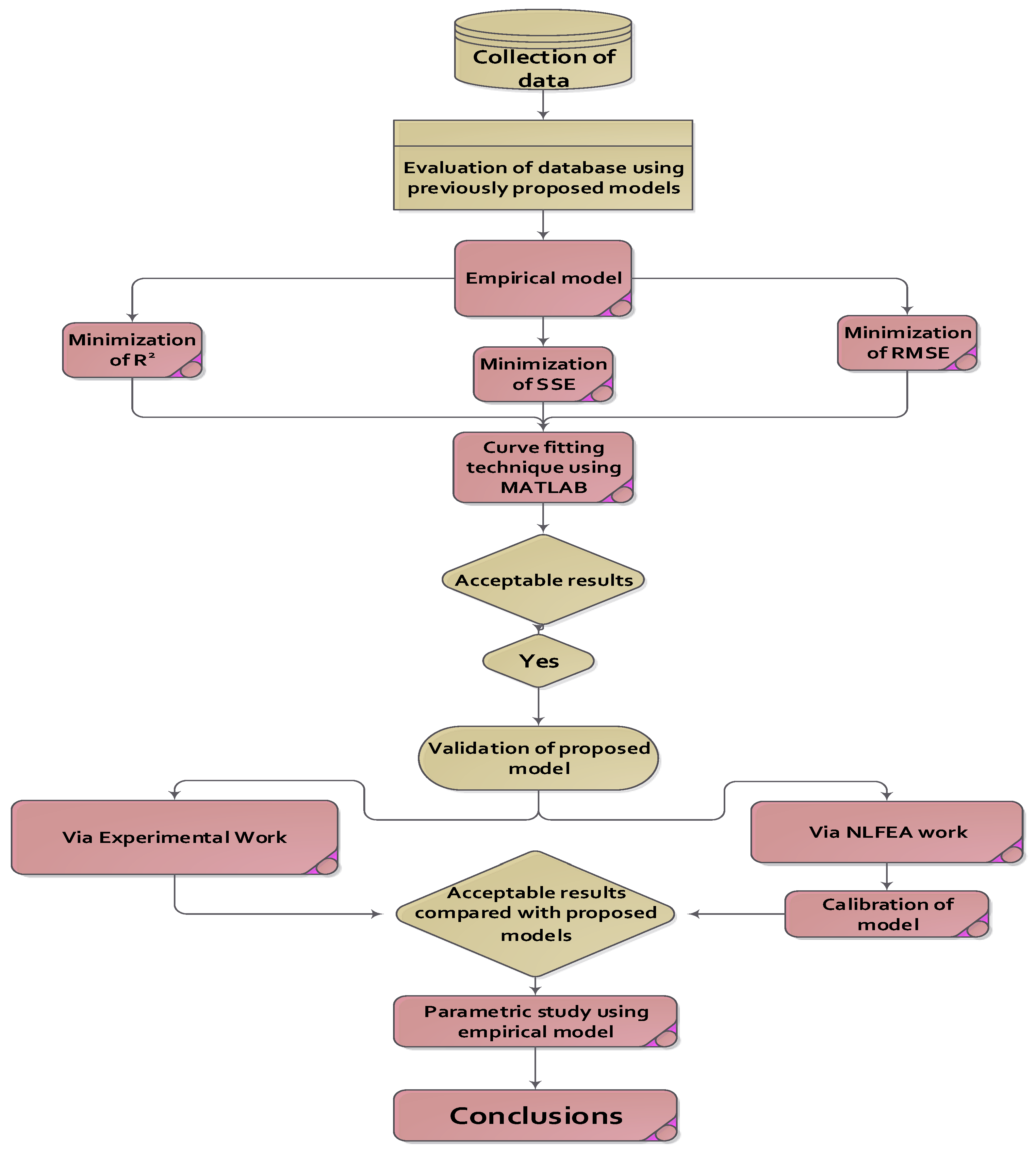
3.1. Formulation of Analytical Models
3.2. Evaluation of Models
4. Validation of Proposed Empirical Model
4.1. Nonlinear Finite Element Analysis (NLFEA)
4.2. Discussion of Results
5. Parametric Studies
5.1. Effect of Concrete Compressive Strength (
5.2. Effect of Cylinder Diameter (d)
5.3. Effect of Elastic Modulus of FRP (Ef)
5.4. Effect of Thickness of FRP Layers (nt)
6. Conclusions
- The proposed analytical strain model performed well in the previous experimental database of 678 samples with R2 = 0.74 and RMSE = 1.93. Thus, the performance of proposed model on the previous experimental database shows its superiority over the previous models.
- The FEA performed in the present study shows that the average percentage discrepancies between previous experimental and current FEA results for FRP confined concrete cylinders were 14.93% and 13.88% for strength and strain, respectively. It shows that the finite element (FE) model traced the experimental behavior of FRP-confined concrete accurately.
- The average percentage discrepancy for axial strain between the previous experimental and proposed empirical model results was only 13.51%. Similarly, the average percentage discrepancy for axial strain between present NLFEA and proposed empirical model results was only 37.81%. Thus, the proposed empirical model for confined concrete strains was in a close agreement for performance with the experimental and NLFEA results.
- The parametric study using the proposed empirical model concluded that the axial confined strain of concrete increases with the increase of unconfined strength and thickness of FRP layers and its elastic modulus, while no significant effect was observed for increasing the core diameter of concrete.
- From the comparisons of this study, it can be concluded that the proposed empirical and FEA models can predict the axial strain of FRP-confined concrete with accuracy and are helpful for engineers in analyzing and designing the FRP-confined concrete compression members.
Author Contributions
Funding
Conflicts of Interest
References
- Hollaway, L.C.; Chryssanthopoulos, M.; Moy, S.S. Advanced Polymer Composites for Structural Applications in Construction: ACIC 2004; Woodhead Publishing: Sawston, UK, 2004; Volume 1, pp. 771–772. [Google Scholar]
- Raza, A.; Khan, Q.U.Z.; Ahmad, A. Numerical investigation of load-carrying capacity of GFRP-reinforced rectangular concrete members using CDP model in ABAQUS. Adv. Civ. Eng. 2019, 2019. [Google Scholar] [CrossRef]
- Parvin, A.; Jamwal, A.S. Effects of wrap thickness and ply configuration on composite-confined concrete cylinders. Compos. Struct. 2005, 67, 437–442. [Google Scholar] [CrossRef]
- Li, G.; Kidane, S.; Pang, S.-S.; Helms, J.E.; Stubblefield, M.A. Investigation into FRP repaired RC columns. Compos. Struct. 2003, 62, 83–89. [Google Scholar] [CrossRef]
- Demers, M.; Neale, K.W. Confinement of reinforced concrete columns with fibre-reinforced composite sheets-an experimental study. Can. J. Civ. Eng. 1999, 26, 226–241. [Google Scholar] [CrossRef]
- Prota, A.; Manfredi, G.; Cosenza, E. Ultimate behavior of axially loaded RC wall-like columns confined with GFRP. Compos. B Eng. 2006, 37, 670–678. [Google Scholar] [CrossRef]
- Li, L.J.; Guo, Y.C.; Liu, F.; Bungey, J.H. An experimental and numerical study of the effect of thickness and length of CFRP on performance of repaired reinforced concrete beams. Constr. Build. Mater. 2006, 20, 901–909. [Google Scholar] [CrossRef]
- Li, G.; Maricherla, D.; Singh, K.; Pang, S.S.; John, M. Effect of fiber orientation on the structural behavior of FRP wrapped concrete cylinders. Compos. Struct. 2006, 74, 475–483. [Google Scholar] [CrossRef]
- Ţăranu, N.; Oprişan, G.; Enţuc, I.; Munteanu, V.; Cozmanciuc, C. The Efficiency of Fiber Reinforced Polymer Composites Solutions in the Construction Industry. In Proceedings of the 6th International Conference on Management of Technological Changes, MTC, Alexandroupolis, Greece, January 2009; pp. 733–736. [Google Scholar]
- De Lorenzis, L.; Tepfers, R. Comparative study of models on confinement of concrete cylinders with fiber-reinforced polymer composites. J. Compos. Constr. 2003, 7, 219–237. [Google Scholar] [CrossRef]
- Kawashima, K.; Koyama, T. Effects of cyclic loding hysteresis on dynamic behavior of reinforced concrete bridge piers. Doboku Gakkai Ronbunshu 1988, 1988, 139–146. [Google Scholar] [CrossRef]
- Hoshikuma, J.; Kawashima, K.; Nagaya, K.; Taylor, A.W. Stress-strain model for confined reinforced concrete in bridge piers. J. Struct. Eng.-Asce. 1997, 123, 624–633. [Google Scholar] [CrossRef]
- Kawashima, K.; Shoji, G.; Sakakibara, Y. A cyclic loading test for clarifying the plastic hinge length of reinforced concrete piers. J. Struct. Eng.-Asce. 2000, 46, 767–776. [Google Scholar]
- Ann, K.; Cho, C.-G. Constitutive behavior and finite element analysis of FRP composite and concrete members. Materials 2013, 6, 3978–3988. [Google Scholar] [CrossRef] [PubMed]
- Fardis, M.N.; Khalili, H.H. FRP-encased concrete as a structural material. Mag. Concrete Res. 1982, 34, 191–202. [Google Scholar] [CrossRef]
- Mander, J.B.; Priestley, M.J.; Park, R. Theoretical stress-strain model for confined concrete. J. Struct. Eng.-Asce. 1988, 114, 1804–1826. [Google Scholar] [CrossRef]
- Karbhari, V.M.; Gao, Y. Composite jacketed concrete under uniaxial compression—Verification of simple design equations. J. Mater. Civ. Eng. 1997, 9, 185–193. [Google Scholar] [CrossRef]
- Samaan, M.; Mirmiran, A.; Shahawy, M. Model of concrete confined by fiber composites. J. Struct. Eng.-Asce. 1998, 124, 1025–1031. [Google Scholar] [CrossRef]
- Toutanji, H. Stress-strain characteristics of concrete columns externally confined with advanced fiber composite sheets. ACI Mater. J. 1999, 96, 397–404. [Google Scholar]
- Lam, L.; Teng, J. Design-oriented stress–strain model for FRP-confined concrete. Constr. Build. Mater. 2003, 17, 471–489. [Google Scholar] [CrossRef]
- Teng, J.G.; Yu, T.; Wong, Y.L.; Dong, S.L. Hybrid FRP–concrete–steel tubular columns: Concept and behavior. Constr. Build. Mater. 2007, 21, 846–854. [Google Scholar] [CrossRef]
- Miyauchi, K.; Inoue, S.; Kuroda, T.; Kobayashi, A. Strengthening effects of concrete column with carbon fiber sheet. Trans. Jpn. Concr. Inst. 2000, 21, 143–150. [Google Scholar]
- Bisby, L.A.; Dent, A.J.S.; Green, M.F. Comparison of confinement models for fiber-reinforced polymer-wrapped concrete. ACI Struct. J. 2005, 102, 62–72. [Google Scholar]
- Matthys, S.; Toutanji, H.; Audenaert, K.; Taerwe, L. Axial load behavior of large-scale columns confined with fiber-reinforced polymer composites. ACI Struct. J. 2005, 102, 258. [Google Scholar]
- Shi, Y.; Swait, T.; Soutis, C. Modelling damage evolution in composite laminates subjected to low velocity impact. Compos. Struct. 2012, 94, 2902–2913. [Google Scholar] [CrossRef]
- Matthews, F.L.; Davies, G.; Hitchings, D.; Soutis, C. Finite Element Modelling of Composite Materials and Structures; CRC Press: Boston, MA, USA; New York, NY, USA; Washington, DC, USA, 2000; pp. 1–52. [Google Scholar]
- Ribeiro, F.; Sena-Cruz, J.; Branco, F.G.; Júlio, E. 3D finite element model for hybrid FRP-confined concrete in compression using modified CDPM. Eng. Struct. 2019, 190, 459–479. [Google Scholar] [CrossRef]
- Piscesa, B.; Attard, M.M.; Samani, A.K. 3D Finite element modeling of circular reinforced concrete columns confined with FRP using a plasticity based formulation. Compos. Struct. 2018, 194, 478–493. [Google Scholar] [CrossRef]
- Lo, S.; Kwan, A.K.H.; Ouyang, Y.; Ho, J.C.M. Finite element analysis of axially loaded FRP-confined rectangular concrete columns. Eng. Struct. 2015, 100, 253–263. [Google Scholar] [CrossRef]
- Hany, N.F.; Hantouche, E.G.; Harajli, M.H. Finite element modeling of FRP-confined concrete using modified concrete damaged plasticity. Eng. Struct. 2016, 125, 1–14. [Google Scholar] [CrossRef]
- Ferrotto, M.; Fischer, O.; Cavaleri, L. A strategy for the finite element modeling of FRP-confined concrete columns subjected to preload. Eng. Struct. 2018, 173, 1054–1067. [Google Scholar] [CrossRef]
- Teng, J.G.; Jiang, T.; Lam, L.; Luo, Y.Z. Refinement of a design-oriented stress–strain model for FRP-confined concrete. J. Compos. Constr. 2009, 13, 269–278. [Google Scholar] [CrossRef]
- Lim, J.C.; Karakus, M.; Ozbakkaloglu, T. Evaluation of ultimate conditions of FRP-confined concrete columns using genetic programming. Comput. Struct. 2016, 162, 28–37. [Google Scholar] [CrossRef]
- Bakis, C.E.; Ganjehlou, A.; Kachlakev, D.I.; Schupack, M.; Balaguru, P.N.; Gee, D.J.; Karbhari, V.M.; Scott, D.W.; Ballinger, C.A.; Gentry, T.R.; et al. Guide for the design and construction of externally bonded FRP systems for strengthening concrete structures. ACI Committee Rep. 2002, 440.2R-1–440.2R-45. [Google Scholar]
- Saeed, H.Z.; Khan, Q.U.Z.; Khan, H.A.; Farooq, R. Experimental investigation of stress–strain behavior of CFRP confined Low Strength Concrete (LSC) cylinders. Constr. Build. Mater. 2016, 104, 208–215. [Google Scholar] [CrossRef]
- Hashin, Z.; Rotem, A. A fatigue failure criterion for fiber reinforced materials. J. Compos. Mater. 1973, 7, 448–464. [Google Scholar] [CrossRef]
- Hashin, Z. Failure criteria for unidirectional fiber composites. J. Appl. Mech. 1980, 47, 329–334. [Google Scholar] [CrossRef]
- Cascardi, A.; Micelli, F.; Aiello, M.A. Unified model for hollow columns externally confined by FRP. Eng. Struct. 2016, 111, 119–130. [Google Scholar] [CrossRef]
- Monaldo, E.; Nerilli, F.; Vairo, G. Effectiveness of some technical standards for debonding analysis in FRP-concrete systems. Compos. B Eng. 2019, 160, 254–267. [Google Scholar] [CrossRef]
- Kmiecik, P.; Kamiński, M. Modelling of reinforced concrete structures and composite structures with concrete strength degradation taken into consideration. Arch. Civ. Mech. Eng. 2011, 11, 623–636. [Google Scholar] [CrossRef]
- Majewski, S. The Mechanics of Structural Concrete in Terms of Elasto-Plasticity; Publishing House of Silesian University of Technology: Gliwice, Poland, 2003. [Google Scholar]
- De Normalisation, C.E.J.B. Belgium, Eurocode 2: Design of Concrete Structures—Part 1-1: General Rules and Rules for Buildings. 2004. Available online: https://www.phd.eng.br/wp-content/uploads/2015/12/en.1992.1.1.2004.pdf (accessed on 31 December 2019).
- Wahalathantri, B.L.; Thambiratnam, D.P.; Chan, T.H.T.; Fawzia, S. A material model for flexural crack simulation in reinforced concrete elements using ABAQUS. In Proceedings of the First International Conference on Engineering, Designing and Developing the Built Environment for Sustainable Wellbeing, Queensland University of Technology, Brisbane, Australia, April 2011; pp. 260–264. [Google Scholar]
- Lee, J.; Fenves, G.L. Plastic-damage model for cyclic loading of concrete structures. J. Eng. Mech. 1998, 124, 892–900. [Google Scholar] [CrossRef]
- Lessard, L.B.; Chang, F.K. Damage tolerance of laminated composites containing an open hole and subjected to compressive loadings: Part II—Experiment. J. Compos. Mater. 1991, 25, 44–64. [Google Scholar] [CrossRef]
- Genikomsou, A.S.; Polak, M.A. Finite element analysis of punching shear of concrete slabs using damaged plasticity model in ABAQUS. Eng. Struct. 2015, 98, 38–48. [Google Scholar] [CrossRef]














| Model | Expression for Strain of Confined Concrete | |
|---|---|---|
| Fardis and Khalili [15] model | (7) | |
| Mander et al. [16] model | (8) | |
| Karbhari and Gao [17] model | (9) | |
| Samaan et al. [18] model | (10) | |
| where and | ||
| Toutanji [19] model | (11) | |
| Lam and Teng [20] model | (12) | |
| Teng et al. [21] model | (13) | |
| D (mm) | H (mm) | nt (mm) | Es (GPa) | f’co (MPa) | εco (%) | εcc (%) | |
|---|---|---|---|---|---|---|---|
| Min | 51.00 | 102.00 | 0.09 | 10.00 | 12.41 | 0.17 | 0.33 |
| Max | 406.00 | 812.00 | 5.90 | 663.00 | 188.20 | 1.53 | 4.62 |
| Mean | 153.70 | 307.57 | 0.92 | 174.59 | 43.52 | 0.27 | 1.60 |
| + S.D | 43.91 | 87.83 | 1.06 | 120.06 | 22.31 | 0.14 | 0.82 |
| * COV | 0.29 | 0.29 | 1.16 | 0.69 | 0.52 | 0.52 | 0.52 |
| Researcher | RMSE | R2 |
|---|---|---|
| Fardis and Khalili [15] model | 4.6 | 0.34 |
| Mander et al. [16] model | 2.37 | 0.63 |
| Karbhari and Gao [17] model | 8.68 | 0.66 |
| Samaan et al. [18] model | 3.8 | 0.35 |
| Toutanji [19] model | 4.32 | 0.67 |
| Lam and Teng [20] model | 2.74 | 0.72 |
| Teng et al. [21] model | 2.13 | 0.73 |
| Proposed model | 1.93 | 0.74 |
| Property | Value |
|---|---|
| Longitudinal modulus of elasticity, E1 (GPa) | 230 |
| Transverse modulus of elasticity, E2 (GPa) | 16.583 |
| Longitudinal-transverse Poisson’s ratio, | 0.3 |
| Shear moduli G12, G13, G23 (MPa) | 9188.5, 12259, 5911 |
| Property | Value |
|---|---|
| Tensile strength in fiber dir. (MPa) | 3900 |
| Compressive strength in fiber dir. (MPa) | 3120 |
| Tensile strength in transverse dir. (MPa) | 210.6 |
| Compressive strength in transverse dir. (MPa) | 643.5 |
| Shear Strength in longitudinal dir. (MPa) | 210.6 |
| Shear Strength in transverse dir. (MPa) | 276.9 |
| Parameters | Constant Values | Varying Values |
|---|---|---|
| D (mm) | 150 | 100, 150, 200, 250, 300, 350, 400, 450, 500, 550 |
| nt (mm) | 0.75 | 0.15, 0.25, 0.35, 0.45, 0.55, 0.65, 0.75, 0.85, 0.95, 1.05 |
| Ef (GPa) | 200 | 110, 125, 140, 155, 170, 185, 200, 215, 230, 245 |
| fco (MPa) | 25 | 5, 10, 15, 20, 25, 30, 35, 40, 45, 50 |
© 2020 by the authors. Licensee MDPI, Basel, Switzerland. This article is an open access article distributed under the terms and conditions of the Creative Commons Attribution (CC BY) license (http://creativecommons.org/licenses/by/4.0/).
Share and Cite
Raza, A.; Shah, S.A.R.; Khan, A.R.; Aslam, M.A.; Khan, T.A.; Arshad, K.; Hussan, S.; Sultan, A.; Shahzadi, G.; Waseem, M. Sustainable FRP-Confined Symmetric Concrete Structures: An Application Experimental and Numerical Validation Process for Reference Data. Appl. Sci. 2020, 10, 333. https://doi.org/10.3390/app10010333
Raza A, Shah SAR, Khan AR, Aslam MA, Khan TA, Arshad K, Hussan S, Sultan A, Shahzadi G, Waseem M. Sustainable FRP-Confined Symmetric Concrete Structures: An Application Experimental and Numerical Validation Process for Reference Data. Applied Sciences. 2020; 10(1):333. https://doi.org/10.3390/app10010333
Chicago/Turabian StyleRaza, Ali, Syyed Adnan Raheel Shah, Ahsan Rehman Khan, Muhammad Asif Aslam, Tanveer Ahmed Khan, Kinza Arshad, Sabahat Hussan, Asad Sultan, Gullnaz Shahzadi, and Muhammad Waseem. 2020. "Sustainable FRP-Confined Symmetric Concrete Structures: An Application Experimental and Numerical Validation Process for Reference Data" Applied Sciences 10, no. 1: 333. https://doi.org/10.3390/app10010333
APA StyleRaza, A., Shah, S. A. R., Khan, A. R., Aslam, M. A., Khan, T. A., Arshad, K., Hussan, S., Sultan, A., Shahzadi, G., & Waseem, M. (2020). Sustainable FRP-Confined Symmetric Concrete Structures: An Application Experimental and Numerical Validation Process for Reference Data. Applied Sciences, 10(1), 333. https://doi.org/10.3390/app10010333

