A Novel Kinematic Directional Index for Industrial Serial Manipulators
Abstract
1. Introduction
- Finding the direction of maximum velocity with respect to a point.
- Finding the area of maximum velocity with respect to a direction of interest.
- Defining the novel KDI.
- Presenting two applications of the KDI.
- Proving the effectiveness of the KDI by exploiting two industrial robots.
2. The KDI Performance Index
3. System Layout for KDI Validation
3.1. SCARA Robot
3.2. Articulated Robot
4. Performance Investigation
4.1. Performance Investigation in a Point
4.2. Performance Investigation in the Workspace
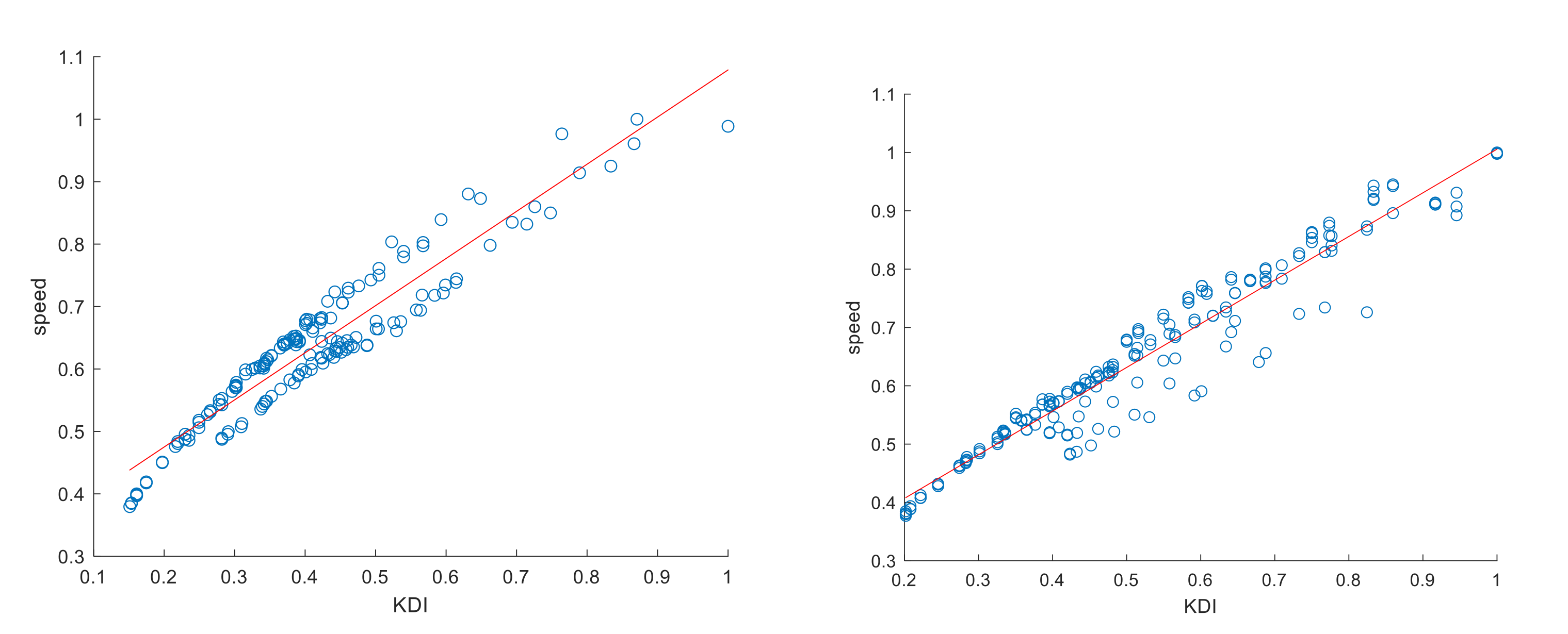
5. Experimental Setup and Performance Analysis in the Workspace
6. Conclusions
Funding
Conflicts of Interest
References
- Yoshikawa, T. Manipulability of Robotic Mechanisms. Int. J. Robot. Res. 1985, 4, 3–9. [Google Scholar] [CrossRef]
- Salisbury, J.K.; Craig, J.J. Articulated hands: Force control and kinematic issues. Int. J. Robot. Res. 1982, 1, 4–17. [Google Scholar] [CrossRef]
- Angeles, J.; López-Cajún, C.S. Kinematic Isotropy and the Conditioning Index of Serial Robotic Manipulators. Int. J. Robot. Res. 1992, 11, 560–571. [Google Scholar] [CrossRef]
- Gosselin, C.; Angeles, J. A Global Performance Index for the Kinematic Optimization of Robotic Manipulators. J. Mech. Des. 1991, 113, 220–226. [Google Scholar] [CrossRef]
- Gao, F.; Liu, X.; Gruver, W.A. Performance evaluation of two-degree-of-freedom planar parallel robots. Mech. Mach. Theory 1998, 33, 661–668. [Google Scholar] [CrossRef]
- Merlet, J.P. Jacobian, Manipulability, Condition Number, and Accuracy of Parallel Robots. J. Mech. Des. 2005, 128, 199–206. [Google Scholar] [CrossRef]
- Gosselin, C. The optimum design of robotic manipulators using dexterity indices. Robot. Auton. Syst. 1992, 9, 213–226. [Google Scholar] [CrossRef]
- Kim, S.-G.; Ryu, J. New dimensionally homogeneous jacobian matrix formulation by three end-effector points for optimal design of parallel manipulators. IEEE Trans. Robot. Autom. 2003, 19, 731–737. [Google Scholar] [CrossRef]
- Kim, S.-G.; Ryu, J.-H. Force transmission analyses with dimensionally homogeneous Jacobian matrices for parallel manipulators. KSME Int. J. 2004, 18, 780–788. [Google Scholar] [CrossRef]
- Mansouri, I.; Ouali, M. A new homogeneous manipulability measure of robot manipulators, based on power concept. Mechatronics 2009, 19, 927–944. [Google Scholar] [CrossRef]
- Mansouri, I.; Ouali, M. The power manipulability – A new homogeneous performance index of robot manipulators. Robot. Comput. Manuf. 2011, 27, 434–449. [Google Scholar] [CrossRef]
- Cardou, P.; Bouchard, S.; Gosselin, C. Kinematic-Sensitivity Indicies for Dimensionally Nonhomogeneous Jacobian Matrices. IEEE Trans. Robot. 2010, 26, 166–173. [Google Scholar] [CrossRef]
- Wang, J.; Liu, X.; Wu, C. Optimal design of a new spatial 3-DOF parallel robot with respect to a frame-free index. Sci. China Ser. E: Technol. Sci. 2009, 52, 986–999. [Google Scholar] [CrossRef]
- Wang, J.; Wu, C.; Liu, X. Performance evaluation of parallel manipulators: Motion/force transmissibility and its index. Mech. Mach. Theory 2010, 45, 1462–1476. [Google Scholar] [CrossRef]
- Brinker, J.; Corves, B.; Takeda, Y. Kinematic performance evaluation of high-speed Delta parallel robots based on motion/force transmission indices. Mech. Mach. Theory 2018, 125, 111–125. [Google Scholar] [CrossRef]
- Wang, C.; Zhao, Y.; Dong, C.; Liu, Q.; Niu, W.; Liu, H.; Liu, H. Kinematic Performance Comparison of Two Parallel Kinematics Machines. In Advances in Mechanism and Machine Science. IFToMM WC 2019. Mechanisms and Machine Science; Uhl, T., Ed.; Springer: Cham, Switzerland, 2019; Volume 73. [Google Scholar]
- Boschetti, G.; Trevisani, A. Cable Robot Performance Evaluation by Wrench Exertion Capability. Robotics 2018, 7, 15. [Google Scholar] [CrossRef]
- La Mura, F.; Romanó, P.; Fiore, E.; Giberti, H. Workspace Limiting Strategy for 6 DOF Force Controlled PKMs Manipulating High Inertia Objects. Robotics 2018, 7, 10. [Google Scholar] [CrossRef]
- Wu, X. Performance Analysis and Optimum Design of a Redundant Planar Parallel Manipulator. Symmetry 2019, 11, 908. [Google Scholar] [CrossRef]
- Alvarado, R.R.; Castañeda, E.C. Optimum design of the reconfiguration system for a 6-degree-of-freedom parallel manipulator via motion/force transmission analysis. J. Mech. Sci. Technol. 2020, 34, 1339–1349. [Google Scholar] [CrossRef]
- Yu, G.; Wu, J.; Wang, L.; Gao, Y. Optimal Design of the Three-Degree-of-Freedom Parallel Manipulator in a Spray-Painting Equipment. Robotics 2019, 38, 1064–1081. [Google Scholar] [CrossRef]
- Wu, X.; Yan, R.; Xiang, Z.; Zheng, F.; Tan, R. Performance Analysis and Comparison of Three Planar Parallel Manipulators. Power Transm. 2019, 79, 270–279. [Google Scholar] [CrossRef]
- Baena, A.H.; Valdez, S.I.; Romero, F.D.J.T.; Montes, M.M. Comparison of Parallel Versions of SA and GA for Optimizing the Performance of a Robotic Manipulator. Power Transm. 2020, 86, 290–303. [Google Scholar] [CrossRef]
- Boschetti, G. A Picking Strategy for Circular Conveyor Tracking. J. Intell. Robot. Syst. 2016, 81, 241–255. [Google Scholar] [CrossRef]
- Bottin, M.; Rosati, G. Trajectory Optimization of a Redundant Serial Robot Using Cartesian via Points and Kinematic Decoupling. Robot. 2019, 8, 101. [Google Scholar] [CrossRef]
- Bottin, M.; Ceccarelli, M.; Morales-Cruz, C.; Rosati, G. Design and Operation Improvements for CADEL Cable-Driven Elbow Assisting Device. Mech. Mach. Sci. 2021, 91, 503–511. [Google Scholar]
- Bottin, M.; Rosati, G.; Boschetti, G. Working Cycle Sequence Optimization for Industrial Robots. Mech. Mach. Sci. 2021, 91, 228–236. [Google Scholar]
- Boschetti, G.; Rosa, R.; Trevisani, A. Optimal robot positioning using task-dependent and direction-selective performance indexes: General definitions and application to a parallel robot. Robot. Comput. Manuf. 2013, 29, 431–443. [Google Scholar] [CrossRef]
- Sharkawy, A.-N.; Papakonstantinou, C.; Papakostopoulos, V.; Moulianitis, V.; Aspragathos, N. Task Location for High Performance Human-Robot Collaboration. J. Intell. Robot. Syst. 2020, 1–20. [Google Scholar] [CrossRef]
- Boschetti, G.; Trevisani, A. Direction Selective Performance Index for Parallel Manipulators. In Proceedings of the First International Conference on Multibody System Dynamics IMSD 2010, Lappeenranta, Finland, 25–27 May 2010. [Google Scholar]










© 2020 by the author. Licensee MDPI, Basel, Switzerland. This article is an open access article distributed under the terms and conditions of the Creative Commons Attribution (CC BY) license (http://creativecommons.org/licenses/by/4.0/).
Share and Cite
Boschetti, G. A Novel Kinematic Directional Index for Industrial Serial Manipulators. Appl. Sci. 2020, 10, 5953. https://doi.org/10.3390/app10175953
Boschetti G. A Novel Kinematic Directional Index for Industrial Serial Manipulators. Applied Sciences. 2020; 10(17):5953. https://doi.org/10.3390/app10175953
Chicago/Turabian StyleBoschetti, Giovanni. 2020. "A Novel Kinematic Directional Index for Industrial Serial Manipulators" Applied Sciences 10, no. 17: 5953. https://doi.org/10.3390/app10175953
APA StyleBoschetti, G. (2020). A Novel Kinematic Directional Index for Industrial Serial Manipulators. Applied Sciences, 10(17), 5953. https://doi.org/10.3390/app10175953
