Investigation of a Dielectric Barrier Discharge Plasma Actuator to Control Turbulent Boundary Layer Separation
Abstract
1. Introduction
- First principles based models
- Phenomenological or simplified models
2. Computational Methodology
2.1. Governing Fluid Flow Equations: Navier–Stokes Equations
2.2. DBD Plasma Actuator Model
2.3. CFD Solver
2.4. Numerical Setup and Computational Domain
3. Results
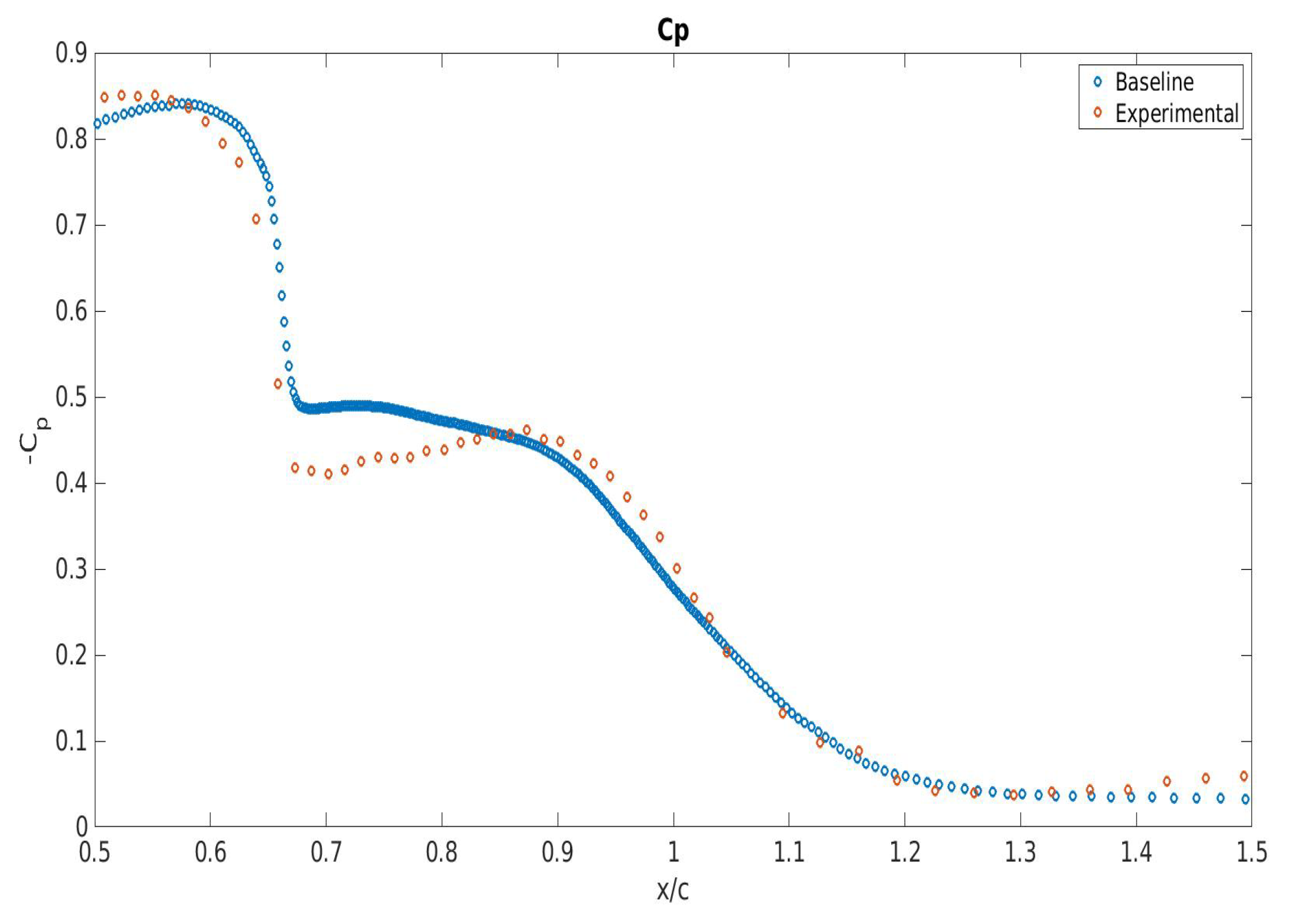
3.1. Baseline Case
3.2. Plasma Actuator Case
3.2.1. Plasma Actuator Location
3.2.2. Applied Voltage Frequency
4. Conclusions
5. Limitations
Author Contributions
Funding
Acknowledgments
Conflicts of Interest
Nomenclature
| Coefficient of lift | |
| Coefficient of skin friction | |
| Coefficient of pressure | |
| Reynolds number | |
| Strouhal number | |
| Prandtl number | |
| M | Mach number |
| E | Electric field strength (kV/Cm) |
| Maximum electric field strength (kV/Cm) | |
| Breakdown electric field strength (kV/Cm) | |
| d | Horizontal electrode gap (mm) |
| Collision factor | |
| Operating voltage frequency (kHz) | |
| Charge density (1/cm3) | |
| Electron charge (C) | |
| Kronecker delta function | |
| Discharge time (µs) | |
| Electron charge (C) | |
| Non-dimensional plasma force parameter | |
| Hump height | |
| Channel height | |
| Plasma actuator height | |
| Plasma actuator length | |
| k | Turbulent kinetic energy |
| Turbulent dissipation rate | |
| DBD | Dielectric barrier discharge |
| NSE | Navier–Stokes equations |
| CFD | Computational fluid dynamics |
| RANS | Reynolds-averaged Navier–Stokes equations |
| LES | Large eddy simulation |
| PANS | Partially-averaged Navier Stokes |
| EHD | Electro-hydro dynamics |
| MAC | Marker and cell |
| ATAAC | Advance Turbulence for Aerodynamic Application Challenges |
| SST | Shear stress transport |
References
- Gad-el Hak, M. Flow Control: Passive, Active, and Reactive Flow Management; Cambridge University Press: Cambridge, MA, USA, 2007. [Google Scholar]
- Neretti, G. Active flow control by using plasma actuators. In Recent Progress in Some Aircraft Technologies; IntechOpen: London, UK, 2016; pp. 57–76. [Google Scholar]
- Menter, F.R. Performance of popular turbulence model for attached and separated adverse pressure gradient flows. AIAA J. 1992, 30, 2066–2072. [Google Scholar] [CrossRef]
- Shen, X.; Avital, E.; Paul, G.; Rezaienia, M.A.; Wen, P.; Korakianitis, T. Experimental study of surface curvature effects on aerodynamic performance of a low Reynolds number airfoil for use in small wind turbines. J. Renew. Sustain. Energy 2016, 8, 053303. [Google Scholar] [CrossRef]
- Roberts, W. Calculation of laminar separation bubbles and their effect on airfoil performance. AIAA J. 1980, 18, 25–31. [Google Scholar] [CrossRef]
- Atkinson, M.D.; Poggie, J.; Camberos, J.A. Control of separated flow in a reflected shock interaction using a magnetically-accelerated surface discharge. Phys. Fluids 2012, 24, 126102. [Google Scholar] [CrossRef]
- Chen, F.F. Introduction to Plasma Physics and Controlled Fusion; Springer: Berlin/Heidelberg, Germany, 1984; Volume 1. [Google Scholar]
- Opaits, D.; Dmitry, F. Dielectric Barrier Discharge Plasma Actuator for Flow Control; NASA/CR-2012-217655, NASA Technical Reports; NASA: Washington, DC, USA, September 2012.
- Siemens, W. About the electrostatic induction and the delays in the flow in the bottle. Ann. Phys. 1857, 178, 66–122. [Google Scholar] [CrossRef]
- Bouchmal, A. Modeling of Dielectric-Barrier Discharge Actuator. Master’s Thesis, Delft University of Technology, Delft, The Netherlands, 2011. [Google Scholar]
- Jayaraman, B. Computational Modeling of Glow Discharge-Induced Fluid Dynamics; University of Florida: Gainesville, FL, USA, 2006. [Google Scholar]
- Hasan, M. Control Of Separated Flow Using a Dielectric Barrier Discharge Plasma Actuator. Master’s Thesis, ProQuest, Ann Arbor, MI, USA, 2019. [Google Scholar]
- Riley, M.; Greenberg, K.; Hebner, G.; Drallos, P. Theoretical and experimental study of low-temperature, capacitively coupled, radio-frequency helium plasmas. J. Appl. Phys. 1994, 75, 2789–2798. [Google Scholar] [CrossRef]
- Font, G.I. Boundary layer control with atmospheric plasma discharges. AIAA J. 2006, 44, 1572–1578. [Google Scholar] [CrossRef]
- Golubovskii, Y.B.; Maiorov, V.; Behnke, J.; Behnke, J. Modelling of the homogeneous barrier discharge in helium at atmospheric pressure. J. Phys. D Appl. Phys. 2002, 36, 39. [Google Scholar] [CrossRef]
- Massines, F.; Rabehi, A.; Decomps, P.; Gadri, R.B.; Ségur, P.; Mayoux, C. Experimental and theoretical study of a glow discharge at atmospheric pressure controlled by dielectric barrier. J. Appl. Phys. 1998, 83, 2950–2957. [Google Scholar] [CrossRef]
- Fiala, A.; Pitchford, L.; Boeuf, J. Two-dimensional, hybrid model of low-pressure glow discharges. Phys. Rev. E 1994, 49, 5607. [Google Scholar] [CrossRef]
- Shyy, W.; Jayaraman, B.; Andersson, A. Modeling of glow discharge-induced fluid dynamics. J. Appl. Phys. 2002, 92, 6434–6443. [Google Scholar] [CrossRef]
- Suzen, Y.; Huang, G. Simulations of flow separation control using plasma actuators. In Proceedings of the 44th AIAA Aerospace Sciences Meeting and Exhibit, Reno, Nevada, 9–12 January 2006; p. 877. [Google Scholar]
- Suzen, Y.; Huang, G.; Jacob, J.; Ashpis, D. Numerical simulations of plasma based flow control applications. In Proceedings of the 35th AIAA Fluid Dynamics Conference and Exhibit, Toronto, ON, Canada, 6–9 June 2005; p. 4633. [Google Scholar]
- Roth, J.; Sherman, D.; Wilkinson, S. Boundary layer flow control with a one atmosphere uniform glow discharge surface plasma. In Proceedings of the 36th AIAA Aerospace Sciences Meeting and Exhibit, Reno, NV, USA, 12–15 January 1998; p. 328. [Google Scholar]
- Enloe, C.; McLaughlin, T.E.; Van Dyken, R.D.; Kachner, K.; Jumper, E.J.; Corke, T.C. Mechanisms and responses of a single dielectric barrier plasma actuator: Plasma morphology. AIAA J. 2004, 42, 589–594. [Google Scholar] [CrossRef]
- Orlov, D.; Corke, T.; Patel, M. Electric circuit model for aerodynamic plasma actuator. In Proceedings of the 44th AIAA Aerospace Sciences Meeting and Exhibit, Reno, NV, USA, 9–12 January 2006; p. 1206. [Google Scholar]
- Khoshkhoo, R.; Jahangirian, A. Flow separation control over airfoils using DBD plasma body force. J. Braz. Soc. Mech. Sci. Eng. 2016, 38, 2345–2357. [Google Scholar] [CrossRef]
- Gaitonde, D.; Visbal, M.; Roy, S. Control of flow past a wing section with plasma based body forces. In Proceedings of the 36th AIAA Plasmadynamics and Lasers Conference, Toronto, ON, Canada, 6–9 June 2005; p. 5302. [Google Scholar]
- Yu, J.; Liu, H.; Wang, R.; Chen, F. Numerical study of the flow structures in flat plate and the wall-mounted hump induced by the unsteady DBD plasma. Plasma Sci. Technol. 2016, 19, 015502. [Google Scholar] [CrossRef][Green Version]
- Mushyam, A.; Rodrigues, F.; Pascoa, J. A plasma-fluid model for EHD flow in DBD actuators and experimental validation. Int. J. Numer. Methods Fluids 2019, 90, 115–139. [Google Scholar] [CrossRef]
- Gang, L.; Chaoqun, N.; Yiming, L.; Junqiang, Z.; Yanji, X. Experimental investigation of flow separation control using dielectric barrier discharge plasma actuators. Plasma Sci. Technol. 2008, 10, 605. [Google Scholar] [CrossRef]
- Rodrigues, F.; Mushyam, A.; Pascoa, J.; Trancossi, M. A new plasma actuator configuration for improved efficiency: The stair-shaped dielectric barrier discharge actuator. J. Phys. D Appl. Phys. 2019, 52, 385201. [Google Scholar] [CrossRef]
- Corke, T.; Jumper, E.; Post, M.; Orlov, D.; McLaughlin, T. Application of weakly-ionized plasmas as wing flow-control devices. In Proceedings of the 40th AIAA Aerospace Sciences Meeting & Exhibit, Reno, NV, USA, 14–17 January 2002; p. 350. [Google Scholar]
- Rizzetta, D.P.; Visbal, M.R. Large-eddy simulation of plasma based turbulent boundary-layer separation control. AIAA J. 2010, 48, 2793–2810. [Google Scholar] [CrossRef]
- Hasan, M.; Atkinson, M. Control of Flow Separation on a Hump Model Using a Dielectric Barrier Discharge Plasma Actuator. Early Career Tech. J. UAB Sch. Eng. Mech. Eng. 2019, 18. [Google Scholar]
- Ma, L.; Wang, X.; Zhu, J.; Kang, S. Effect of DBD plasma excitation characteristics on turbulent separation over a hump model. Plasma Sci. Technol. 2018, 20, 105503. [Google Scholar] [CrossRef]
- He, C.; Corke, T.; Patel, M. Numerical and experimental analysis of plasma flow control over a hump model. In Proceedings of the 45th AIAA Aerospace Sciences Meeting and Exhibit, Reno, NV, USA, 8–11 January 2007; p. 935. [Google Scholar]
- Jayaraman, B.; Shyy, W. Modeling of dielectric barrier discharge-induced fluid dynamics and heat transfer. Prog. Aerosp. Sci. 2008, 44, 139–191. [Google Scholar] [CrossRef]
- Jayaraman, B.; Shyy, W. Flow control and thermal management using dielectric glow discharge concepts. In Proceedings of the 33rd AIAA Fluid Dynamics Conference and Exhibit, Orlando, FL, USA, 23–26 June 2003; p. 3712. [Google Scholar]
- Jahangirian, A.; Khoshkhoo, R. Numerical Simulation of Flow Separation Control over a Hump Using DBD Plasma Actuator. In Proceedings of the International Council of the Aeronautical Sciences, Daejeon, Korea, 25–30 September 2016. [Google Scholar]
- Davidson, L. CALC-LES: A Fortran Code for LES and Hybrid LES-RANS; Technical Report; Division of Fluid Dynamics, Department of Mechanics and Maritime Sciences: Goteborg, Sweden, 2018. [Google Scholar]
- Arvidson, S. Methodologies for RANS-LES Interfaces in Turbulence-Resolving Simulations; Department of Mechanics and Maritime Sciences, Division of Fluid Dynamics: Goteborg, Sweden, 2017. [Google Scholar]
- Davidson, L.; Peng, S.H. Hybrid LES-RANS modelling: A one-equation SGS model combined with ak–ω model for predicting recirculating flows. Int. J. Numer. Methods Fluids 2003, 43, 1003–1018. [Google Scholar] [CrossRef]
- Davidson, L. Two-equation hybrid RANS-LES models: A novel way to treat k and ω at the inlet. In Turbulence, Heat and Mass Transfer, THMT-15; Begell House, Inc.: Sarajevo, Bosnia and Herzegovina, 2015; pp. 15–18. [Google Scholar]
- Davidson, L.; Peng, S.H. Embedded large-eddy simulation using the partially averaged Navier–Stokes Model. AIAA J. 2013, 51, 1066–1079. [Google Scholar] [CrossRef]
- Davidson, L.; Peng, S.H. Embedded LES Using PANS. In Proceedings of the 6th AIAA Theoretical Fluid Mechanics Conference, Honolulu, HI, USA, 27–30 June 2011; p. 3108. [Google Scholar]
- Uzun, A.; Malik, M.R. Wall-resolved large-eddy simulation of flow separation over NASA wall-mounted hump. In Proceedings of the 55th AIAA Aerospace Sciences Meeting, Grapevine, TX, USA, 9–13 January 2017; p. 0538. [Google Scholar]
- Morgan, P.E.; Rizzetta, D.P.; Visbal, M.R. High-order numerical simulation of turbulent flow over a wall-mounted hump. AIAA J. 2006, 44, 239–251. [Google Scholar] [CrossRef]
- Balakumar, P. Computations of flow over a hump model using higher order method with turbulence modeling. In Proceedings of the 43rd AIAA Aerospace Sciences Meeting and Exhibit, Reno, NV, USA, 10–13 January 2005; p. 1270. [Google Scholar]
- Jakirlic, S. Test case ST02: 2D Wall mounted Hump. In Proceedings of the ATAAC, Manchester, UK, 1 March 2011. [Google Scholar]
- Greenblatt, D.; Wygnanski, I.J. The control of flow separation by periodic excitation. Prog. Aerosp. Sci. 2000, 36, 487–545. [Google Scholar] [CrossRef]
- Greenblatt, D.; Paschal, K.; Yao, C.; Harris, J.; Schaeffler, N.; Washburn, A. A separation control CFD validation test case. Part 1: Baseline & steady suction. In Proceedings of the 2nd AIAA Flow Control Conference, Portland, OR, USA, 28 June–1 July 2004; p. 2220. [Google Scholar]
- Duda, B.M.; Fares, E. Application of a Lattice-Boltzmann Method to the Separated Flow over the NASA Hump. In Proceedings of the 54th AIAA Aerospace Sciences Meeting, San Diego, CA, USA, 4–8 January 2016; p. 1836. [Google Scholar]
- Ma, J.; Peng, S.H.; Davidson, L.; Wang, F. A low Reynolds number variant of partially-averaged Navier–Stokes model for turbulence. Int. J. Heat Fluid Flow 2011, 32, 652–669. [Google Scholar] [CrossRef]
- Harris, J.; Smith, B.L.; Wilson, B. Investigation of relative importance of some error sources in particle image velocimetry. In Proceedings of the ASME 2012 Fluids Engineering Division Summer Meeting Collocated with the ASME 2012 Heat Transfer Summer Conference and the ASME 2012 10th International Conference on Nanochannels, Microchannels, and Minichannels, Rio Grande, PR, USA, 8–12 July 2012; pp. 1–11. [Google Scholar]
- Smith, B.; Howell, J. Uncertainty of Reynolds Stresses from PIV Measurements. In APS Meeting Abstracts; American Physical Society: College Park, MD, USA, 2017. [Google Scholar]






















| Parameters | Freestream Values |
|---|---|
| Velocity | 34.6 m/s |
| Mach Number | 0.1 |
| Reynolds Number | 936,000 |
| Prandtl Number | 0.72 |
| Strouhal Number | 0.2 |
| Case No. | Actuator Location | Applied Voltage Frequency |
|---|---|---|
| 1 | 3 kHz | |
| 2 | 3 kHz | |
| 3 | 3 kHz | |
| 4 | 1.5 kHz | |
| 5 | 5 kHz |
| Parameters | Values |
|---|---|
| Charge density, | 1 × 1011/cm3 |
| Electron charge, e | 1.6 × 10−19 C |
| Discharge time, | 67 µs |
| Plasma height, | 0.018 |
| Plasma length, | 0.024 |
| Applied voltage frequency, | 3 kHz |
| Breakdown electric field strength, | 30 kV/Cm |
| Non-dimensional plasma force parameter, | 110 |
| Case No. | Actuator Location | Applied Voltage Frequency | Separation Location | Reattachment Location |
|---|---|---|---|---|
| 1 | 3 kHz | 0.68 | 0.90 | |
| 2 | 3 kHz | 0.68 | 0.88 | |
| 3 | 3 kHz | 0.72 | 0.73 | |
| 4 | 1.5 kHz | 0.67 | 1.1 | |
| 5 | 5 kHz | - | - |
© 2020 by the authors. Licensee MDPI, Basel, Switzerland. This article is an open access article distributed under the terms and conditions of the Creative Commons Attribution (CC BY) license (http://creativecommons.org/licenses/by/4.0/).
Share and Cite
Hasan, M.; Atkinson, M. Investigation of a Dielectric Barrier Discharge Plasma Actuator to Control Turbulent Boundary Layer Separation. Appl. Sci. 2020, 10, 1911. https://doi.org/10.3390/app10061911
Hasan M, Atkinson M. Investigation of a Dielectric Barrier Discharge Plasma Actuator to Control Turbulent Boundary Layer Separation. Applied Sciences. 2020; 10(6):1911. https://doi.org/10.3390/app10061911
Chicago/Turabian StyleHasan, Mahdi, and Michael Atkinson. 2020. "Investigation of a Dielectric Barrier Discharge Plasma Actuator to Control Turbulent Boundary Layer Separation" Applied Sciences 10, no. 6: 1911. https://doi.org/10.3390/app10061911
APA StyleHasan, M., & Atkinson, M. (2020). Investigation of a Dielectric Barrier Discharge Plasma Actuator to Control Turbulent Boundary Layer Separation. Applied Sciences, 10(6), 1911. https://doi.org/10.3390/app10061911

