Design and Application of a Distribution Network Phasor Data Concentrator
Abstract
1. Introduction
- Explain the μMPMU-DPDC networking structure, analyze the application requirements of DPDC, and give the key performance indicators of DPDC;
- A hardware DPDC design method is proposed. Both software design and hardware selection take into account the need to meet the key performance indicators of DPDC;
- Proposed a DPDC key performance indicators test method and verified the performance of the designed DPDC through testing.
2. DPDC Application Requirements Analysis
2.1. μMPMU-DPDC Networking Structures
2.2. Application Requirements
- (1)
- The number of μMPMUs is large and the number of points may increase as the number of important local nodes increases. A DPDC as the substation/node PDC should be able to connect more than 20 μMPMUs [17], and the dynamic data files can be stored for 14 days, and the transient data files more than 1000 pieces. Commercial PDCs can connect hundreds of PMUs, but their prices are thousands of dollars or more, and there is no price advantage in promoting them in the distribution network;
- (2)
- The installation locations of μMPMUs are scattered and the working environment is diverse. Compared with the traditional PMU, the μMPMU may face the problem of communication interruption and clock loss [11]. The DPDC needs to be able to correctly assemble the data and not discard the clock abnormal data, and also has the function of reconnecting the μMPMU;
- (3)
- The communication modes adopted by μMPMU are various, and the delay of different communication methods is different. Wireless communication may have an unstable connection under different meteorological or spatial conditions, so in the case of using a synchronous time signal, the data frames of the same timestamp produced by different μMPMU may arrive at the DPDC at different times, after experiencing a significant delay. The DPDC should be able to tolerate a large arrival time difference of the same timestamp data between the μMPMUs, that is, to correctly collect data of different delays. Reference [18] summarized the delay of wireless communication, and reference [9] also introduced the delay of PMU data transmission using 4G LTE, at an average of 70 ms, and even 1 s in certain cases. This paper defines DPDC’s ability to tolerate data time differences as time difference tolerance, with a reference value of 150 ms;
- (4)
- Considering the versatility of the μMPMU, the main tasks performed by different μMPMUs may be different, and different applications have different data delay requirements, ranging from 100 ms to 5 s [19]. The classification and priority transmission of data are helpful for increasing DPDC ability and improving communication efficiency. Traditional phasor transmission such as protocol IEEE C37.118.2-2011 [20] and GB/T 26865.2-2011 [21] cannot meet the requirements, and DPDC needs to support the extended protocol. IEEE C37.118.2-2011 is an internationally popular synchronous phasor transmission protocol. GB/T 26865.2-2011 is a synchronous phasor transmission protocol used by China’s power system, and the contents are mostly the same. The table takes GB/T 26865.2-2011 as an example. The extended protocol is based on the GB/T 26865.2-2011 protocol, adding data priority, remote control commands, etc. The method is also applicable to IEEE C37.118.2-2011, more details can be seen in the paper [3];
- (5)
- A large number of μMPMUs accessed by DPDC will send phasor data at high frequency and will also send a large amount of file data and commands. To avoid affecting the real-time monitoring and active control capabilities of the entire system, DPDC should be able to efficiently process, aggregate and forward data. This requires the DPDC to have a lower processing delay [8], where the DPDC processing delay is defined as the DPDC data delay, indicating the arrival time of the last complete data message with a given timestamp and its leaving time difference from the DPDC, in the case where the data aggregation is normal. DPDC data delay should be within 3–10 ms [17];
- (6)
- Since the increases in the number of μMPMUs also leads to an increase in communication traffic, which further leads to an increase in storage footprint. A more directed way to reduce flow and storage space is via data compression. To avoid any data accuracy loss and data latency increase, it is beneficial to use a suitable compression method.
3. DPDC Design
3.1. Software Architecture
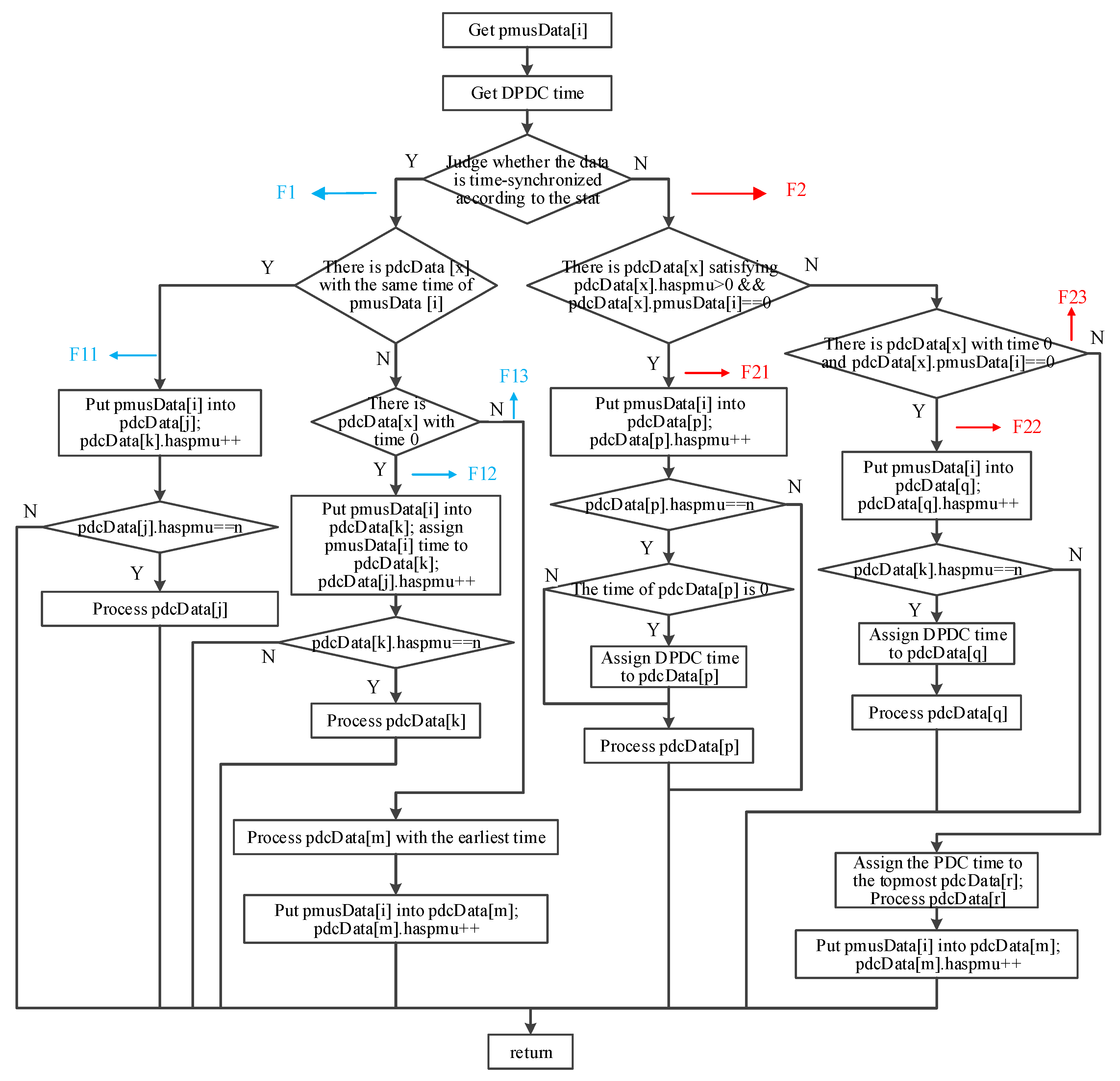
- (1)
- The first step of F1 is to find the pdcData[ ] element with the same time as pmusData[i]. If the element is found, it is assumed to be pdcData[j] and proceed to flow F11. Put pmusData[i] into the corresponding pdcData[j].pmusData[i] and increase the value of pdcData[j].haspmu by 1. If the value of pdcData[j].haspmu is equal to n, it indicates that pdcData[j] has already aggregated the data frames of all μMPMUs. Process pdcData[j] means that the data contained in pdcData[j] is composed into a standard format DPDC data frame, and then pdcData[j] is cleared, and these data frames are all written to the file and sent to the U_data_pipe data processing module. Because 50 or 100 writes per second affect the life of the hard disk, the write operation does not have the same frequency as the framing. The program uses another large buffer to hold the data to be written and writes at regular intervals.
- (2)
- If pdcData[j] is not found, continue to look for elements with zero time. If an element that meets the criteria is found, the process flow F12 is performed, otherwise, the process flow F13 is performed. There may be two cases when the time is 0. The first is that the element has not yet obtained the data frame of the μMPMU, and the second is that the element has not yet obtained the time-synchronized data frame. In flow F12, assume that pdcData[k] is the element that meets the criteria and is closest to the cache header, store pmusData[i] into pdcData[k], and assign the synchronization time to it, and then process and judge pdcData[k].haspmu. When there is μMPMU disconnected communication, it will enter flow F13 because pmusData[i] with synchronization time cannot find the elements of the same time and elements without time in the whole buffer, indicating that all elements have data at this time. But they have not been sent yet, they are waiting for some μMPMUs data that has not been received.. In order to control the delay of the data and avoid the overflow of the buffer, process the element with the earliest time, assuming it is pdcData[m], then pmusData[i] can be placed in the cache normally. Because pdcData[m] has not collected all the data, the empty pmusData[ ] element will keep the original value, except stat is 0x8000, the rest of the fields are all 0. According to the stat, the main station can know which μMPMU data is missing.
- (3)
- The first step in F2 is to look for the element that already has data but no i-th μMPMU data from the buffer header. If the eligible element is found, assume it is pdcData[p], ends the query, goes to flow F21, and puts pmusData[i] into pdcData[p]. If the pdcData[p] data has already aggregated all the data, it will be judged whether its time is 0 before processing. If it is 0, the local time obtained in the previous step is used. This is in order to deal with the extreme situation where all μMPMUs are out of sync.
- (4)
- If pdcData[p] is not found, continue to look for elements with time 0 and no i-th μMPMU data. If an element that meets the criteria is found, assume it is pdcData[q], go to flow F22, otherwise go to flow F23. Put pmusData[i] into pdcData[q]. If the pdcData[q] data has already aggregated all the data, assign the local time to pdcData[q] and process it. Similar to F13, F23 is also dealing with extreme situations. Some μMPMUs are disconnected, and some μMPMUs with normal communication connections are out of synchronization, the data will go to the F23 process. In order to control the delay of the data and avoid the overflow of the buffer, when the cache is full for the first time, the local time is assigned to the pdcData[m] at the top of the buffer, and then it is processed. Each time F23 is entered, the program will move down one element for processing.
3.2. Hardware Platform
4. The Test of the Key Performance Indicators of DPDC
4.1. Access Capacity
4.2. Time Difference Tolerance Test
4.3. Data Delay Test
5. Actual Installation and Operation
6. Conclusions
- This paper introduces three basic networking structures of μMPMU-DPDC and illustrates the various communication methods that may exist in the networking. Then, by comparing the PMU and μMPMU, PDC and DPDC from the installation location and main functions, the application requirements of DPDC are obtained. Further to judge the basic performance of DPDC, the key performance indicators of DPDC are provided, namely, the access capability is no less than 20 μMPMU, the time difference tolerance is no less than 150 ms and the data delay is within 3 ms;
- A design method of hardware DPDC is proposed, which uses event-driven mechanism and structured program design, uses libuv to establish TCP connection, and completes the asynchronous non-blocking operation for multi-task through the multi-thread and callback mechanisms. The functions of each software module inside DPDC are introduced, and the data buffer structure and data aggregation mechanism are described in detail. The data aggregation mechanism and data structure ensure the efficiency of data processing and reduce the demand for hardware resources. The hardware configuration and selection of the DPDC are also described;
- The test methods for key performance indicators of DPDC are proposed. Firstly, the development of the test environment and the test software are described. Then test method for key performance indicators and conduct various tests on the DPDC was designed. The test results show that the designed DPDC access capability can reach 20 μMPMUs, the time difference tolerance is not less than 200 ms, and the data delay is less than 1 ms, which meets the requirements of all key performance indicators. Proven that the performance of the designed DPDC meets its application in the distribution network. Further analysis of the test results shows that the main impact on the performance of DPDC is the program mechanism and hardware performance. The designed DPDC uses a multi-threaded and event-driven mechanism. DPDC will call the corresponding callback function for processing when it receives the data. When the data aggregation is completed, it will be sent to the master station immediately to achieve a small delay and the CPU utilization rate is not high. If the time-driven mechanism is used to periodically query the status of each socket in the receiving thread, the DPDC data delay and CPU utilization rate will increase accordingly.
Author Contributions
Funding
Conflicts of Interest
References
- Cruz, M.A.R.S.; Rocha, H.R.O.; Paiva, M.H.M. An algorithm for cost optimization of pmu and communication infrastructure in WAMS. Int. J. Electr. Power Energy Syst. 2019, 106, 96–104. [Google Scholar] [CrossRef]
- Jamil, E.; Rihan, M.; Anees, M.A. Towards optimal placement of phasor measurement units for smart distribution systems. In Proceedings of the 2014 6th IEEE Power India International Conference (PIICON), Delhi, India, 5–7 December 2014; pp. 1–6. [Google Scholar]
- Tao, W.; Ma, M.; Ding, M.; Xie, W.; Fang, C. A Priority-Based Synchronous Phasor Transmission Protocol Extension Method for the Active Distribution Network. Appl. Sci. 2019, 9, 2135. [Google Scholar] [CrossRef]
- Von Meier, A.; Stewart, E.; Mceachern, A.; Andersen, M.; Mehrmanesh, L. Precision micro-synchrophasors for distribution systems: A summary of applications. IEEE Trans. Smart Grid 2017, 8, 2926–2936. [Google Scholar] [CrossRef]
- Yang, X.; Zhang, X.P.; Zhou, S. Coordinated algorithms for distributed state estimation with synchronized phasor measurements. Appl. Energy 2012, 96, 253–260. [Google Scholar] [CrossRef]
- De, L.R.J.; Centeno, V.; Thorp, J.S. Synchronized phasor measurement applications in power systems. IEEE Trans. Smart Grid 2010, 1, 20–27. [Google Scholar]
- Aminifar, F.; Fotuhi-Firuzabad, M.; Safdarian, A.; Davoudi, A. Synchrophasor measurement technology in power systems: Panorama and state-of-the-art. IEEE Access 2014, 2, 1607–1628. [Google Scholar] [CrossRef]
- IEEE Standard C37.244–2013. IEEE Guide for Phasor Data Concentrator Requirements for Power System Protection, Control, and Monitoring; IEEE: Piscataway, NJ, USA, 2013. [Google Scholar]
- IEEE C37.247-2019. IEEE Standard for Phasor Data Concentrators for Power Systems; IEEE: Piscataway, NJ, USA, 2019. [Google Scholar]
- Derviskadic, A.; Romano, P.; Pignati, M.; Paolone, M. Architecture and experimental validation of a low-latency phasor data concentrator. IEEE Trans. Smart Grid 2016, 8, 2885–2893. [Google Scholar]
- Armenia, A.; Chow, J.H. A flexible phasor data concentrator design leveraging existing software technologies. Ieee Trans. Smart Grid 2010, 1, 73–81. [Google Scholar] [CrossRef]
- Adamiak, M.G.; Kanabar, M.; Rodriquez, J.; Zadeh, M.D. Design and implementation of a synchrophasor data concentrator. In Proceedings of the 2011 IEEE PES Conference on Innovative Smart Grid—Middle East, Jeddah, Saudi Arabia, 17–20 December 2011; pp. 1–5. [Google Scholar]
- Pourramezan, R.; Seyedi, Y.; Karimi, H.; Zhu, G.; Mont-Briant, M. Design of an advanced phasor data concentrator for monitoring of distributed energy resources in smart microgrids. Ieee Trans. Ind. Inform. 2017, 13, 3027–3036. [Google Scholar] [CrossRef]
- Castello, P.; Muscas, C.; Pegoraro, P.A.; Sulis, S. Active Phasor Data Concentrator performing adaptive management of latency. Sustain. Energygrids Netw. 2018, 16, 270–277. [Google Scholar] [CrossRef]
- Castello, P.; Muscas, C.; Pegoraro, P.A.; Sulis, S. Low-Cost Implementation of an Active Phasor Data Concentrator for Smart Grid. In Proceedings of the 2018 Workshop on Metrology for Industry 4.0 and IoT, Brescia, Italy, 16–18 April 2018; pp. 78–82. [Google Scholar]
- Liu, Y.; Zhan, L.; Zhang, Y.; Markham, P.N.; Zhou, D.; Guo, J.; Lei, Y.; Kou, G.; Yao, W.; Chai, J.; et al. Wide-Area Measurement System Development at the Distribution Level: An FNET/GridEye Example. IEEE Trans. Power Delivery 2015, 31, 721–731. [Google Scholar] [CrossRef]
- Kanabar, M.; Adamiak, M.G.; Rodrigues, J. Optimizing Wide Area Measurement System architectures with advancements in Phasor Data Concentrators (PDCs). In Proceedings of the 2013 IEEE Power & Energy Society General Meeting, Vancouver, BC, Canada, 21–25 July 2013; pp. 1–5. [Google Scholar]
- Gore, R.N.; Valsan, S.P. Wireless communication technologies for smart grid (WAMS) deployment. In Proceedings of the 2018 IEEE International Conference on Industrial Technology (ICIT), Lyon, France, 20–22 February 2018; pp. 1326–1331. [Google Scholar]
- Kansal, P.; Bose, A. Bandwidth and Latency Requirements for Smart Transmission Grid Applications. IEEE Trans. Smart Grid 2012, 3, 1344–1352. [Google Scholar] [CrossRef]
- IEEE Standard C37.118-2011.2. IEEE Standard for Synchrophasors Data Transfer for Power System; IEEE: Piscataway, NJ, USA, 2011. [Google Scholar]
- Field Test Asia Pte Ltd. GB/T26865.2-2011 Real-Time Dynamic Monitoring Systems of Power System-Part 2: Protocols for Data Transferring; Field Test Asia Pte Ltd.: Singapore, 2011. [Google Scholar]
- Tao, W.; Zhu, X.; Fang, C.; Liu, J.S. Research on Main Indicators and Test Methods of Distribution Network Phasor Concentrator. Power Syst. Technol. 2019, 43, 801–809. [Google Scholar]
- iPDC—Free Phasor Data Concentrator—CodePlex Archive. Available online: https://archive.codeplex.com/?p=ipdc (accessed on 4 January 2018).
- Welcome to the Libuv Documentation. Available online: http://docs.libuv.org/en/v1.x/index.html# (accessed on 1 May 2018).
- IEEE Standard C37.111-1999. IEEE Standard for Common Format for Transient Data Exchange (COMTRADE) for Power Systems; IEEE: Piscataway, NJ, USA, 1999. [Google Scholar]










| Device | PMU | μMPMU | PDC | DPDC |
|---|---|---|---|---|
| Locations | Substation; power plant | Substation; power distribution room; transformer; feeder line; DER | Substation; power plant | Substation; power distribution room |
| Main Functions | Synchronous phasor measurement | Synchronous phasor measurement; distribution terminal | Aggregate and forward data | Aggregate and forward data; power distributing substation |
| Communication Modes | Optica fiber; Twisted pair | Optica fiber; twisted pair; wireless private network; power line carrier | Optical fiber; twisted pair | Optical fiber; twisted pair; wireless private network; power line carrier |
| Communication Protocols | GB/T 26865.2-2011; IEC/TR 61850-90-2-2016 | GB/T 26865.2-2011; extended protocol | GB/T 26865.2-2011 | GB/T 26865.2-2011; extended protocol |
| No. | Situation Faced | DPDC Extended Functions and Features |
|---|---|---|
| 1 | Accessing more μMPMUs | DPDC should have strong access capabilities and keep costs low |
| 2 | μMPMUs adopt different communication methods | The DPDC should be able to aggregate data frames that have the same timestamp but arrive at the DPDC with a large time difference; when some devices are disconnected, the normally arriving data is not discarded |
| 3 | μMPMUs expand distribution terminal functions | In the communication protocol, power distribution automation functions such as remote control, telemetry, and fault diagnosis should be added. |
| 4 | Processing of large amounts of data of different kinds | DPDC should improve data processing capabilities and keep data delay low. |
| Number of Connected PMUs | CPU Utilization (%) at Different Reporting Rates (fps) | RAM Utilization (%) | |||
|---|---|---|---|---|---|
| 10 | 25 | 50 | 100 | ||
| 3 | 2 | 5 | 9 | 18 | 0.3 |
| 5 | 3 | 7 | 15 | 29 | 0.3 |
| 10 | 6 | 15 | 22 | 50 | 0.5 |
| 15 | 9 | 20 | 42 | 50 | 0.6 |
| 20 | 11 | 26 | 50 | 50 | 0.8 |
| PMU Delay (ms) | CPU Utilization (%) | RAM Utilization (%) | Aggregation |
|---|---|---|---|
| 50 | 45 | 0.4 | Normal |
| 100 | 45 | 0.4 | Normal |
| 150 | 45 | 0.4 | Normal |
| 200 | 45 | 0.4 | Normal |
| 300 | 45 | 0.4 | Abnormal |
© 2020 by the authors. Licensee MDPI, Basel, Switzerland. This article is an open access article distributed under the terms and conditions of the Creative Commons Attribution (CC BY) license (http://creativecommons.org/licenses/by/4.0/).
Share and Cite
Tao, W.; Ma, M.; Fang, C.; Xie, W.; Ding, M.; Xu, D.; Shi, Y. Design and Application of a Distribution Network Phasor Data Concentrator. Appl. Sci. 2020, 10, 2942. https://doi.org/10.3390/app10082942
Tao W, Ma M, Fang C, Xie W, Ding M, Xu D, Shi Y. Design and Application of a Distribution Network Phasor Data Concentrator. Applied Sciences. 2020; 10(8):2942. https://doi.org/10.3390/app10082942
Chicago/Turabian StyleTao, Weiqing, Mengyu Ma, Chen Fang, Wei Xie, Ming Ding, Dachao Xu, and Yangqing Shi. 2020. "Design and Application of a Distribution Network Phasor Data Concentrator" Applied Sciences 10, no. 8: 2942. https://doi.org/10.3390/app10082942
APA StyleTao, W., Ma, M., Fang, C., Xie, W., Ding, M., Xu, D., & Shi, Y. (2020). Design and Application of a Distribution Network Phasor Data Concentrator. Applied Sciences, 10(8), 2942. https://doi.org/10.3390/app10082942

