Mobile Device-Based Train Ride Comfort Measuring System
Abstract
:1. Introduction
- The data used in the existing evaluation standard or methods are not enough to cover full runtime and lifecycle. This is due to the fact that traditional vibration and noise meters cannot collect such large amounts of data at any given time due to cost and portability concerns;
- Compared with train response data, human response data are more direct in evaluating train ride comfort, but traditional vibration and noise meters, such as train sensor systems and DSP-based systems, cannot directly measure the human response data [7], and the production of the comfort index requires second processing and calculation.
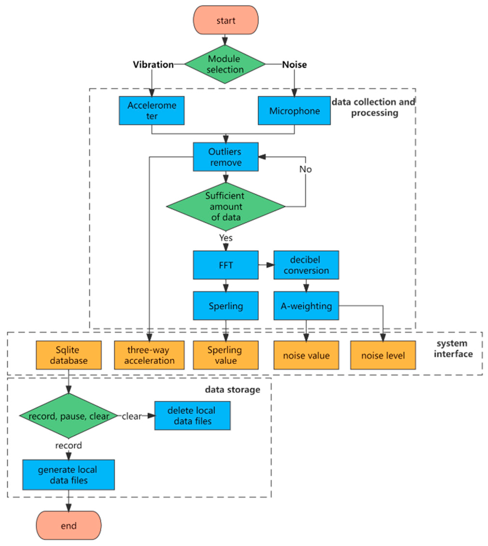
2. Train Ride Comfort Measurement System
2.1. Data Acquisition
2.2. Data Processing
2.2.1. FFT
2.2.2. Equivalent Continuous A-Weighting
2.2.3. Sperling Index Algorithm
2.3. Data Display
2.4. Data Storage and Evaluation
3. System Test and Application
3.1. Technical Standards of Measuring Equipment
3.1.1. Professional A Sound Level Noise Meter
- Sampling frequency: 50 Hz, real-time measurement, fast response;
- A-weighted processing of ambient noise;
- Resolution: 0.1 dB, accuracy error: ±1.5 dB;
- The measurement range is 30 dB~130 dB, and the frequency response range is 31.5 Hz~8.5 kHz;
- The time constant is 125 ms, and the time weighting is fast.
3.1.2. Professional Vibration Accelerometer
- 6.
- Integrated high-precision acceleration sensor and gyroscope;
- 7.
- The acceleration measurement range is ±16 g, and the accuracy is 0.0001 g;
- 8.
- The data output frequency is 100 Hz; the interface adopts serial TTL communication, and the baud rate is 115,200.
3.1.3. Honor 9X Mobile Phone Measuring Instrument
- 9.
- CPU Kirin 810 GPU Turbo3.0;
- 10.
- Built-in sensors: acceleration sensor, mobile phone microphone, gravity sensor, pressure sensor, etc.
3.2. System Test
- Hardware: the limitations of the type and quality of built-in MEMS microphones in smartphones (small size, circuit board position, dynamic range and signal-to-noise ratio responsiveness, etc.);
- Software: the correction method of the application, the time delay of data processing, and the influence of software running in the background;
- Others: the influence of various obstacles (phone protection covers, microphone openings clogged by dust), different operating systems, different mobile phone brands, and environmental vibration.
- On the whole, due to the limitations of mobile phone cost, sensor volume, and built-in location, the measurement accuracy and sampling performance of the built-in acceleration sensor and microphone in mobile phones are not as good as professional equipment, but the gap is not obvious;
- The computing power of the mobile phone CPU is uneven, which leads to a certain delay in the A-weighting calculation and Sperling value calculation. Subsequent cloud computing can effectively solve this problem by decomposing computing tasks into the cloud;
- During the experiment, the positions of the two devices cannot be completely consistent, resulting in different forces, relative jitter, or non-unique variables. In the follow-up, big data processing methods can be used to filter out human factors;
- The test time is relatively short, and the number of tests is small (all tests are short-term tests of several minutes, and the number of measurements is small; differences between different mobile phones are not considered), which leads to limited test data and causes certain statistical errors.
3.3. System Application
4. Conclusions
- Mobile devices can realize multi-module algorithm integration to meet real-time comfort assessment and visual presentation. The FFT, Sperling algorithm, A-weighting algorithm, and other calculation processes were integrated into the system, and noise and vibration data processing could be performed in real time.
- The measurement accuracy of the built-in sensor in the mobile phone was verified by a comparative test. The relative error of the noise test data was mainly distributed in 1.5~5%. The overall trend of the three-way acceleration values was the same, and the relative error was 2~10%. The difference in the Sperling index was small, and the relative error was less than 5%.
- The availability and reliability of the DTRCMS were verified by an on-board application on Chengdu Metro Line 6. During the application process, the decibel value basically remained between 65 and 75 db, which is consistent with the actual listening experience. The Sperling value was between 2 and 3, and the measured data of the two states were roughly consistent with actual human experience.
5. Future Works
Author Contributions
Funding
Institutional Review Board Statement
Informed Consent Statement
Data Availability Statement
Conflicts of Interest
References
- Born, A.C. Effects of rail vibrations on humans and mitigation solutions. J. Acoust. Soc. Am. 2019, 146, 2897. [Google Scholar] [CrossRef]
- Li, Q.; Duhamel, D.; Luo, Y.; Yin, H.P. Improved Methods for In-situ Measurement Railway Noise Barrier Insertion Loss. Trans. Nanjing Univ. Aeronaut. Astronaut. 2018, 35, 58–68. [Google Scholar]
- Kim, Y.G.; Kwon, H.B.; Kim, S.W.; Kim, C.K.; Kim, T.W. Correlation of ride comfort evaluation methods for railway vehicles. Proc. Inst. Mech. Eng. Part F J. Rail Rapid Transit 2003, 217, 73–88. [Google Scholar] [CrossRef]
- Sperling, E. Verfahren zur beurteilung der laufeigenschaften von eisenbahnwesen. Organ Für Die Fortschr. Des Eisenb. 1941, 12, 176–187. [Google Scholar]
- Oborne, D.J. Whole-Body Vibration and International Standard ISO 2631: A Critique. Human Factors. J. Hum. Factors Ergon. Soc. 1983, 25, 55–69. [Google Scholar] [CrossRef] [PubMed]
- UIC. 513 R, Guidelines for Evaluating Passenger Comfort in Relation to Vibration in Railway Vehicle; International Union of Railways: Paris, France, 1994. [Google Scholar]
- Narayanamoorthy, R.; Khan, S.; Berg, M.; Goel, V.K.; Saran, V.H.; Harsha, S.P. Determination of Activity Comfort in Swedish Passenger Trains. In Proceedings of the 8th World Congress on Railway Research (WCRR 2008), Seoul, Korea, 18–22 May 2008. [Google Scholar]
- Lauriks, G.; Rongsong, W. Evaluation of the comfort level of railway vehicles. Smart Rail Transit 2004, 1, 24–29. [Google Scholar]
- Cong, J.-L.; Gao, M.-Y.; Wang, Y.; Chen, R.; Wang, P. Subway rail transit monitoring by built-in sensor platform of smartphone. Front. Inf. Technol. Electron. Eng. 2020, 21, 1226–1238. [Google Scholar] [CrossRef]
- Li, M.; Hongping, Y.; Xin, H. Design and Research on the test system of train comfort and stability index based on DSP. Electronic and Automation Control Conference (IAEAC 2017). In Proceedings of the 2017 IEEE 2nd Advanced Information Technology, Chongqing, China, 25–26 March 2017; pp. 2174–2179. [Google Scholar]
- Liu, X.B.; Zhang, J.R.; Li, P.; Le, V.Q. Energy Measurement of Bubble Bursting Based on Vibration Signals. Chin. Phys. Lett. 2012, 29, 64701. [Google Scholar] [CrossRef]
- Chang, S.; Wang, H.; Ren, L. ISO2631 comfort meter for rail vehicle based on Android System. Railw. Comput. Appl. 2020, 29, 65–70. [Google Scholar]
- Manikandan, K.G.; Pannirselvam, K.; Kenned, J.J.; Kumar, C.S. Investigations on suitability of MEMS based accelerometer for vibration measurements. Mater. Today Proc. 2020, 45, 6183–6192. [Google Scholar] [CrossRef]
- Wu, T.; Shao, S.; Tang, L.; Zhou, Z. A Vision-Based Sensor for Structural Vibration Measurement Based on Laser Strip Center Extraction. In Proceedings of the 8th International Conference on Vibration Engineering, Shanghai, China, 23–26 July 2021; p. 423. [Google Scholar]
- Zhong, J.; Jin, J.; Yang, Y.; Sun, Q. Implementation of Cloud- And Android- Based Indoor Illuminance Collection, Transmission and Visualization. In Proceedings of the 2022 3rd Asia Service Sciences and Software Engineering Conference, Macau, Macao, 24–26 February 2022; pp. 171–179. [Google Scholar]
- Wenwen, T.; Feng, X.; Lu, L.; Liping, F. Estimating traffic flow states with smart phone sensor data. Transp. Res. Part C 2021, 126, 103062. [Google Scholar]
- Kumar, L.; Tallam, T.; ChikkaKrishna, N.K.; Reddy, M.K.; Reddy, S.P. Response Type Road Roughness Measuring System from a Vehicle Mounted Android Smartphone. In Proceedings of the 2022 IEEE Delhi Section Conference (DELCON), Delhi, India, 11–13 February 2022; pp. 1–4. [Google Scholar]
- Kumar, L.; Tallam, T.; Kumar, C.N. Assessment of Ride Quality and Road Roughness by Measuring the Response from a Vehicle Mounted Android Smartphone. IOP Conf. Ser. Earth Environ. Sci. 2022, 982, 012062. [Google Scholar] [CrossRef]
- Marie, S.H. Measuring traffic induced ground vibration using smartphone sensors for a first hand structural health monitoring. Sci. Afr. 2021, 11, e00703. [Google Scholar]
- Garg, S.; Lim, K.M.; Lee, H.P. Recording and Analyzing Carriage Noise of various High-Speed Rail Systems Using Smartphones. Acoust. Aust. 2020, 48, 121–130. [Google Scholar] [CrossRef]
- Partridge, T.; Gherman, L.; Morris, D.; Light, R.; Leslie, A.; Sharkey, D.; McNally, D.; Crowe, J. Smartphone monitoring of in-ambulance vibration and noise. Proc. Inst. Mech. Eng. Part H J. Eng. Med. 2021, 235, 428–436. [Google Scholar] [CrossRef] [PubMed]
- Liu, Z.; Zhu, D.; Yang, L.; Yang, D. Bridge vibration detection test with Android mobile phone sensor. Sci. Technol. Rep. 2017, 35, 80–86. [Google Scholar] [CrossRef]
- González-Pérez, A.; Matey-Sanz, M.; Granell, C.; Casteleyn, S. Using mobile devices as scientific measurement instruments: Reliable android task scheduling. Pervasive Mob. Comput. 2022, 81, 101550. [Google Scholar] [CrossRef]
- Dumitriu, M.; Stănică, D.I. Study on the Evaluation Methods of the Vertical Ride Comfort of Railway Vehicle—Mean Comfort Method and Sperling’s Method. Appl. Sci. 2021, 11, 953. [Google Scholar] [CrossRef]
- Kralik, J.; Kralik, J. Experimental and Sensitivity Analysis of the Vibration Impact to the Human Comfort. Procedia Eng. 2017, 190, 480–487. [Google Scholar] [CrossRef]











| Lateral Vibration/Hz | Vertical Vibration/Hz | ||
|---|---|---|---|
| 0.5~5.4 | 0.5~5.9 | ||
| 5.4~26 | 5.9~20 | ||
| >26 | >20 | ||
| No. | Horizontal Sperling | Relative Tolerance | No. | Vertical Sperling | Relative Tolerance | ||
|---|---|---|---|---|---|---|---|
| Mobile Phone | Professional Equipment | Mobile Phone | Professional Equipment | ||||
| 1 | 2.40 | 2.37 | 1.14% | 1 | 2.56 | 2.58 | 0.66% |
| 2 | 2.41 | 2.39 | 0.96% | 2 | 2.45 | 2.49 | 1.67% |
| 3 | 3.64 | 3.49 | 4.41% | 3 | 3.28 | 3.35 | 2.12% |
| 4 | 3.49 | 3.54 | 1.24% | 4 | 3.23 | 3.23 | 0.03% |
| 5 | 3.91 | 3.79 | 3.35% | 5 | 3.26 | 3.35 | 2.66% |
| 6 | 3.44 | 3.50 | 1.66% | 6 | 2.97 | 2.93 | 1.19% |
| 7 | 3.11 | 2.97 | 4.71% | 7 | 2.94 | 2.86 | 2.62% |
| 8 | 3.06 | 2.99 | 2.14% | 8 | 3.08 | 3.10 | 0.49% |
| 9 | 3.03 | 2.96 | 2.43% | 9 | 3.08 | 3.10 | 0.87% |
| 10 | 3.11 | 3.15 | 1.07% | 10 | 3.05 | 2.99 | 1.97% |
Publisher’s Note: MDPI stays neutral with regard to jurisdictional claims in published maps and institutional affiliations. |
© 2022 by the authors. Licensee MDPI, Basel, Switzerland. This article is an open access article distributed under the terms and conditions of the Creative Commons Attribution (CC BY) license (https://creativecommons.org/licenses/by/4.0/).
Share and Cite
Hu, Y.; Xu, L.; Wang, S.; Gu, Z.; Tang, Z. Mobile Device-Based Train Ride Comfort Measuring System. Appl. Sci. 2022, 12, 6904. https://doi.org/10.3390/app12146904
Hu Y, Xu L, Wang S, Gu Z, Tang Z. Mobile Device-Based Train Ride Comfort Measuring System. Applied Sciences. 2022; 12(14):6904. https://doi.org/10.3390/app12146904
Chicago/Turabian StyleHu, Yuwei, Lanxin Xu, Shuangbu Wang, Zhen Gu, and Zhao Tang. 2022. "Mobile Device-Based Train Ride Comfort Measuring System" Applied Sciences 12, no. 14: 6904. https://doi.org/10.3390/app12146904
APA StyleHu, Y., Xu, L., Wang, S., Gu, Z., & Tang, Z. (2022). Mobile Device-Based Train Ride Comfort Measuring System. Applied Sciences, 12(14), 6904. https://doi.org/10.3390/app12146904
