Abstract
The global increase in shipping activity has contributed to the degradation of air quality, which particularly affects traffic-dense port areas. Due to the environmental and public health impacts of air quality in port cities, a number of inventories using varying methodologies have been conducted over the past two decades to manage gas emissions in specific areas. The objective of this work is to determine one relevant methodology for estimating ship emissions in ports through a systematic review of the relevant literature. In this research, PRISMA guidelines were followed through a multi-layer bottom-up analysis approach to ensure the validity of the proposed methodology. The aforementioned methodology, as the end result of this research, is intended to provide an empirically structured basis for further development of a novel indexing model of ship gas emissions in port areas.
1. Introduction
Shipping is the most efficient transportation mode in terms of energy usage per tonne of cargo, covering more than 80% of global trade by volume [1,2,3]. Although maritime transportation is still the least environmentally damaging mode of transport, it is responsible for about 2.2%, 15% and 5 to 8% of global anthropogenic carbon dioxide (CO2), nitrogen oxide (NOx) and sulphur oxide (SOx) levels, respectively [4,5]. In addition to the mentioned gases, ships emit large quantities of particulate matter (PM), volatile organic compounds (VOCs) and carbon monoxide (CO). Despite the fact that maritime emissions have worldwide impact, some studies have indicated that about 70% of emissions from ships occur within 400 km of the coast, since most ships spend most of the time either harbored or near a coast [6]. While CO2 is recognised as the leading greenhouse gas responsible for global climate change, the presence of PM, VOCs, CO, NOx and SOx in urbanised port areas requires even more attention due to the negative effects of these pollutants on human health [5]. Pollutants emitted from ships can be responsible for respiratory diseases, cardiovascular disease, lung cancer and even premature death, so it is necessary to monitor them and mitigate their presence in port communities [7,8]. The severity of air quality degradation is all the more serious when taking into account the fact that 90% of European ports are spatially connected to cities [9].
Mitigation of vessel gas emissions on a global scale was addressed by the International Maritime Organisation (IMO) in 1997 when Annex 6 “Prevention of Air Pollution from Ships” of the MARPOL convention was introduced [10]. The main changes that MARPOL Annex 6 brought in were a global progressive reduction in SOx, NOx and PM emissions and the introduction of emission control areas (ECAs) [10]. Over the years, MARPOL Annex 6 has been revised and from January 2020, or January 2025, depending on the availability of low sulphur for ships’ use, the global limit for sulphur content of ships’ fuel is reduced from 3.5 mass by mass percent (% m/m) to 0.5% m/m, while in ECAs the content is pushed down to 0.1% m/m [10]. Requirements for NOx emissions were defined using a three-tier methodology, where different levels (Tiers) of control apply, based on ship construction date [11]. The less strict Tier 1 applies to vessels constructed on or after 1 January 2000, Tier 2 to vessels constructed on or after 1 January 2011, while the most demanding Tier 3 regulates NOx emissions from vessels built after January 2016 that operate in the North American and United States Caribbean Sea, the Baltic Sea or the North Sea ECAs.
The issue of air quality inside the European Union (EU) port sector was first recognised in 2004 by the European Sea Ports Organisation (ESPO), while in 2013 it became a top environmental priority and has remained so to this day [9]. Due to the influence of air quality on the environment and public health of port cities, a number of different inventory studies have been conducted throughout the last two decades in order to manage gas emissions in particular interregional, national or local areas. For inventory development, two different approaches that are most commonly applied are the top-down approach and the bottom-up approach.
A top-down approach can be described as a fuel-based (FB) method, where fuel sales statistics are used to estimate the total mass of the fleet fuel consumption (FC) inside a specific area of interest in a certain time period. That information is then combined with the emission factor (EF), which denotes the mass of emitted pollutants per metric tonne (t) of fuel consumed in order to finally obtain the total mass of emitted pollutants (E), which is represented in Equation (1) [12]:
E = FC × EF
The main advantage of this fuel-based (FB) concept is that it is not data-excessive. This means that data that only generally describe a particular fleet and its FC and EF can be used. Thus, this approach is recommended for situations where only limited traffic data are available [12]. However, applying generic data that are associated with a level of uncertainty can produce outputs that differ from realistic emissions. The corresponding EFs are highly aggregated, with averaged values, and do not take into account the specific conditions that lead to instantaneous emission production in any given circumstance [13]. Moreover, it has been proven that there is a significant discrepancy between banker fuel sales statistics and the actual fuel used by global fleets, so it cannot accurately reflect emissions in response to specific shipping activities [13,14]. This is especially relevant for small interest areas such as ports, where fuel sales data have lower accuracy. Therefore, the top-down approach is most commonly used in large-scale inventories where it is more practical to gain insight into shipping emissions by acquiring less detailed data based on FC.
When detailed information about a ship’s movement dynamics and its technical data (TD) are available, then the bottom-up approach is recommended. This method is characterised as activity-based and data-demanding, since it requires a higher level of input parameters for each movement activity (MA); however, it is able to produce near instantaneous emission estimation on a vessel-by-vessel basis at high resolution (in time and space) [12,13]. In a bottom-up approach, emission estimations are obtained for each movement type by combining engine energy output (EO) or FC with EF and time (T) values that correspond to specific activities (e.g., hoteling, manoeuvring and navigation) [15,16]. To figure out the total shipping emissions in a certain area and time period, all estimated quantities of each activity are combined and scaled up over all trips [12]. In the bottom-up approach, both energy-based (EB) and FB methods can be applied. These methods are shown in the EB Equations (2) and (3), along with the FB Equation (4) [12,16]. When gas quantification is conducted by relying on an EB approach, EO is determined by multiplying total engine power (P) by the actual percentage of engine work output, expressed as load factor (LF). In this case, EF is defined as the mass of pollutants emitted per an engine’s energy output:
E = EO × EF × T
EO = P × LF
E = FC × LF × EF × T
Since the bottom-up approach is data-excessive, it is generally applied in small-scale ship emissions inventories in regional and port contexts, and to aggregate the required data the Automatic Identification System (AIS) is often used. AIS transmits near real-time dynamic information about vessel speed, course and position, which is crucial for anticipation of ship-based emissions. Therefore, high-resolution ship motion data from AIS could be a source of reliable relative ship operation profiles, such as travel time and average speed between waypoints at sea in short time intervals, and could be used to identify ship routes [12]. Although the installation of AIS is required by the International Maritime Organisation (IMO) on commercial ships with 300 gross tonnage (GT) and all passenger ships, relying solely on information from this device, a proportion of marine traffic remains invisible [17]. To improve data quality, more than one source of traffic information should be considered in gas emission inventory development. However, regardless of data quality, the method by which it is used is of equal importance.
That is why, in this paper, a multi-layered analysis approach is applied with the aim of finding the most applicable methodology for the estimation of gas emissions from ships in port areas. The methodology, as the end result of this research, should provide an empirically structured basis for the further development of novel ship-sourced gas emissions indexing models in port areas. To ensure the adequate standard of the whole review process, Preferred Reporting Items for Systematic Reviews and Meta-Analyses (PRISMA 2020) guidelines were followed in this paper [18]. Regarding the search strategy method employed, a bottom-up systematic review of the literature that explored port-related shipping emissions was conducted by applying relevant keyword and reference thread analyses in the Web of Science Core Collection, Scopus and Google Scholar databases. Search and screening of the selected papers was carried out by the authors.
2. Review Methodology
At the very beginning of the review process of the literature in which shipping emissions in ports were explored, it was possible to notice that various methodologies and data were applied, but with frequent similarities and mutual reference connections. Furthermore, it was recognised that the approaches and datasets used were mainly obtained from other studies. Therefore, in order to find a valid port-related ship emissions estimation methodology, a systematic review of the relevant literature needed to be carried out. That is why PRISMA guidelines were followed in this paper according to the proposed bottom-up multi-layered analysis approach presented in Figure 1.
Figure 1.
Bottom-up multi-layered analysis approach.
The review process began with keyword thread search of literature in the Web of Science Core Collection, Scopus and Google Scholar databases, using combinations of terms that included: port, ship, emissions, inventory, gas, pollution, quantification, method. After record screening, selected reports went through the analysis process, wherein references to the methods and datasets obtained from different sources were collected. These reference strings were used in the second review, expanding the search to websites of relevant organizations whose studies were cited. By applying both keyword and reference literature identification approaches, metrologies and data used in selected papers could finally be connected with the original sources, so that after completing the second screening it was finally possible to produce a full overview of the selected literature with the original sources of methods and datasets applied in them, thus finishing the first layer of the overall analysis. The complete review and analysis process is displayed in Figure 2 and a detailed explanation is provided below.
Figure 2.
PRISMA 2020 analysis flow diagram for new systematic reviews which included searches of databases, registers and other sources [19] * According to the PRISMA glossary of terms, a study is defined as a larger scientific document that might have multiple reports, while a report is a document that supplies information about a particular study, such as a journal article, a conference abstract, a preprint, etc. [18]. That is why, in this research, the term “study” stands for large emission inventories that were mostly used as reference sources for methodologies and data. Accordingly, “report” is defined as a scientific paper of the sort reviewed in this research. ** Records that were identified were from the Web of Science Core Collection, Scopus and Google Scholar databases. *** Since no automation tool was used, all exclusions of literature were carried out by the authors of this paper.
The overview of the selected papers and their references were examined in the second layer, with the aim of determining the most influential methods and datasets through the quantification of their original sources. To ensure the relevance of reference quantification, the mutual citing connections between all sources used in the selected papers were first analysed with the aim of duplicate exclusion. This resulted in defining multiple sources that used the same methods and/or key data as an individual source. By performing mutual-referencing analysis, the exact number of different methodologies and key datasets cited were determined. Thus, the most influential sources could be defined and thoroughly examined.
A review of the most prominent studies was performed in the third layer of the process through an analysis based on the methodologies and datasets used in the selected literature. The analysis aimed to define the advantages and similarities of the most frequently applied approaches and datasets from the examined studies. This validation process enabled the determination of all vital components necessary for quantifying gas emissions from ships in ports.
Finally, validated components determined through the multi-layer bottom-up process were analysed and combined inside the methodology best fitted for calculating ship emissions in different port areas. The methodology proposed through the review process applied in this paper should ensure relevancy as the basis for the development of a novel ship-based gas emissions indexing model.
3. Discussion and Results
3.1. Analytical Overview of the Literature—First Layer
By conducting a systematic review of the literature according to PRISMA 2020 guidelines, 32 original papers that explored shipping emissions in 80 ports between 2008 and 2021 were selected for further analysis. With the aim of providing a transparent overview of the literature, Table 1 lists the abbreviations of the aforementioned studies and papers, while their reference numbers are listed at the end of the paper. The analytical overview of records was conducted by examining, comparing and linking applied methods and databases with studies and papers, which were the original refence sources, as summarised in Table 2.
Table 1.
Abbreviations of cited studies and papers with their reference numbers.
Table 2.
Analytical overview of the literature that explores port-related ship emission sources.
The analytical overview process allowed for the following conclusions to be drawn. Primarily, it was found that the authors of all papers relied on bottom-up methodologies, since they explored port-related emissions with good data coverage. An additional top-down approach was applied only for two records in order to make an output value comparison. Therefore, the EB method was predominant since it was used in 26 papers. By contrast, the FB approach was applied for only three publications, and for the same number of papers a combination of both methods was used. Datasets applied for calculating emissions were obtained both locally and from studies. Locally sourced datasets that were derived from Local Port Authorities (LPAs), Local Port Communities (LPCs), National Maritime Organisations (NMOs), AIS, Vessel Traffic Services (VTSs), traffic density data (TDD) or from studies offered information about marine traffic through TD on the ships and their MA. LF and EF data, as more complex components in the gas emissions determination process that depends on specific information about vessels and their activity, were either taken from studies as predefined default values or were estimated on a methodological basis from the same sources.
The data on the amount and type of emissions in all examined papers were analysed but were not comparable even for the same ports. This was due to several factors. First, the different papers used different methods and datasets for the emission calculations, so comparing the gas volume values would not describe the relationship between the measurements in a relevant way. Even if the same method was applied in the same interest area, all factors and datasets used for the calculations had to be identical to obtain comparable emission results. The most obvious examples of the mentioned discrepancies in factors are variations in gas types, ship types or shipping distances. However, in order to provide a valid systematic verification of the calculated emission data, regardless of the method and datasets used, it was necessary to establish a standardisation system for the main ship sources. Since no scalable solution was found in the selected work that would provide a basis for comparative data analysis, only the emission prediction methods and datasets were examined.
Finally, it was discovered that most methodologies and/or data segments used in the mentioned papers, were outsourced from the 5 papers and 28 large-scale gas emissions studies developed by, or for, national and interregional organizations responsible for air pollution monitoring and management. However, to specify which sources where predominantly used, and thereby expose the most convenient databases and methods, duplicate exclusion and quantification methods had to be performed in the next step.
3.2. Duplicate Exclusion and Quantification of Sources—Second Layer
The aim of this phase was to determine the most relevant methods and datasets for ship emissions estimation in ports through the quantification of sources used in the overviewed literature. During the overview, however, it was discovered that some reference records dating from different years had been declared as different sources, despite having the same methodological and data background. That is why, preliminarily to quantification, a reference exclusion based on method and dataset comparison was applied. In this procedure, all sources that were developed by or for the same organisations and explored similar interest areas, were considered for a cross-reference check of methodology and dataset aspects that corresponded with the overview in the first step. In the analysis processes, it was noticed that selected sources did employ the same methodologies for calculating emissions and determining data, though data values varied somewhat. That is why the methodological exclusion and quantification of reference sources is presented in Table 3, while the data were subjected to further analysis in order to find similarities relevant to exclusion based on datasets.
Table 3.
Exclusion and application quantity of references based on methodology.
In the analysis process, it was found that the noted data discrepancies between the reports that had the same research background was primarily relevant for MA and TD about marine traffic, which consequently affected LF and EF values. The main reason for the mentioned value diversity was the changes in fleet characteristics that happened over the time when the research was conducted. As a result of these changes, reports that had the same research background but different data values were considered as the same source, since the latest version was the most relevant for referencing. Therefore, Table 4 presents an overview of the reports whose data were most often applied in selected papers.
Table 4.
Exclusion and application quantity of references based on data.
After the exclusion of reports based on methodological and dataset duplication, the quantity of diverse reports decreased significantly. The number of reports used as method references was reduced from 20 to 10, while 16 different sources of datasets were acknowledged from the original 27 sources. In addition, all selected reports were recognised as studies, with the exception of three papers. Finally, quantification of the studies and papers used as references in the reviewed literature provided insight into the most commonly used methods and datasets. So, by combining the citation frequency from each report, the most relevant papers and studies are exposed and presented in Figure 3.
Figure 3.
Citation quantity overview of methodologies and datasets originated from the papers and studies that explored ship emissions estimation.
3.3. Analysis of the Most Commonly Applied Methodologies and Datasets—Third Layer
By quantifying the reports used as methodological and data references in papers dealing with the estimation of ship emissions in ports, the seven most relevant studies stood out. The objective of this step was to examine the methods and data developed in these studies in order to determine the methodological and informational segments relevant to emission estimation. An overview and analysis of the equations, along with their methodological background and key data for determining emissions quantity, are presented throughout this examination process. However, since the methodologies and datasets may have changed over the years, the latest available and most actual editions of the commonly referenced studies were analysed.
3.3.1. ENTEC and NAEI Research
The primary objective of the ENTEC 10 research established by the Department for Environment, Food and Rural Affairs (Defra) was to develop a detailed ship emissions dataset that could be used to inform United Kingdom (UK) policies targeting shipping emissions [31]. Although this inventory was based on information about ship movements from 2007, it is a continuation of the ENTEC 02, ENTEC 05 and ENTEC 07 studies. The approach is consistent with the methodology for quantifying ship emissions in the EEA 09 and relies on information that largely dictates the emissions from a vessel: installed engine power, type of fuel consumed, vessel speed and distance travelled (or time spent travelling at sea), time spent in port and installed emission-abatement technology [31]. Although the methodology follows the EEA 09 guidelines, equations, types of vessels and EFs are different, so this research was analysed separately. Activity data on vessel movement and port entries was provided by the Lloyd’s Marine Intelligence Unit (L MIU) which used AIS data for movements that were not recorded in the port arrivals statics. In addition, the aforementioned information was compared with the Department for Transport’s (DfT) data in order to corroborate them. Static data that largely dictate emission volumes, such as vessel characteristics (type and service speeds) and main engine (ME) and auxiliary engine (AE) characteristics (type, speed and fuel type) were gathered from the L MIU database. Although this study has a UK focus, the generic values of key elements for quantifying emissions can be applied in different research areas since L MIU compiles one of the largest datasets containing vessel information. Although this research treats of three different movement activities, the equation for at-sea activity is separated from the equation for port emissions that is related to hoteling and manoeuvring activities. Equation (5), presented below, is applicable for determining port emissions [31].
where:
E = T × [(ME × LFME)) × EF + (AE × LFAE)) × EF
- E: Emissions per vessel—in grams (g);
- T: Average time spent at berth/manoeuvring per calling—in hours (h);
- ME: Installed main engine power—in kilowatts (kW);
- LFME: Average load factor of main engine at berth/manoeuvring—as a percentage of ME power (%);
- AE: Installed auxiliary engine power—in kilowatts (kW);
- LFAE: Average load factor of main engine at berth/manoeuvring—as a percentage of ME power (%);
- EF: Emission factors assigned to each vessel for at berth/manoeuvring depending on each fuel type and engine speed—in grams per kilowatt hour (g/kWh).
ENTEC 10 was the last research provided by Entec ltd. that explored shipping emissions for Defra, relevant to the UK waters [31]. That is why it should be emphasised that in the latest UK National Atmospheric Emissions Inventory (NAEI) conducted for Defra, EEA methodology was followed with differences in applied data [78,79].
3.3.2. US EPA Research
The purpose of US EPA 20 was to provide guidance for the development of a mobile source port-related air pollution emissions inventory within a designated area in a given time period. This document supersedes the previous April 2009 document US EPA 09 [80]. For the ocean-going vessel (OGV) sector, a bottom-up EB emission estimation methodology was presented, according to which both AIS and traffic statistics data could be applied using Equation (6). According to this document, the information necessary for emission calculations includes engine characteristics (that describe engine power, type, age, speed and category), ship speed, position and course. From the mentioned data, EF and LF can be obtained. In this publication, five different movement activities have been recognised (Transit, Manoeuvring, Restricted Speed Zone, Hotelling, Anchorage) and defined by LF. To obtain the value of LF, the propeller law is used. In the end, when actual activity is recognised, the predefined low load adjustment factors (LLAFs) can be applied [80].
where:
E = P × A × EF × LLAF
- E: Emissions per vessel by mode—in grams (g);
- P: Engine operating power—in kilowatts (kW);
- A: Engine operating activity—in hours (h);
- EF: Emission factors of different pollutants in regard to engine group, engine type, fuel type, keel laid—in grams per kilowatt hour (g/kWh);
- LLAF: Low load adjustment factor, a unitless factor that reflects increasing propulsion emissions during low load operations—always 1 for auxiliary engines and boilers.
3.3.3. POLA and POLB Research
The Port of Los Angeles’ (Port or POLA) annual activity-based emissions inventories serve as the primary tool for tracking the Port’s efforts to reduce air emissions from maritime industry-related sources. This study was prepared in coordination with the Port of Long Beach (POLB) and the following air regulatory agencies: the U.S. Environmental Protection Agency, Region 9 (US EPA), California Air Resources Board (CARB) and the South Coast Air Quality Management District (South Coast AQMD) [81]. The methodology for estimating emissions was taken from the San Pedro Bay Ports Emissions Inventory Methodology Report, in which the EB approach was applied to every movement activity of OGVs within the harbour district for 40 nautical miles (NMs) [81,82]. The aforementioned methodological background is summarised in Equation (7). The traffic data for the emission estimation is provided through AIS and various statistical reports. The Energy component is determined by combining LF with the time spent in a particular activity mode [82]. Emission sources for all vessel categories include ME (propulsion), AE (generators) and auxiliary boilers (ABs). LF defaults are provided for AE and ABs for all movements (Transit, Manoeuvring, At Berth, Shift, At Anchorage), while ME load is estimated through propeller law [81,82]. In addition, average values of vessel characteristics relevant to emission estimation are introduced. The mentioned data correspond to the OGV traffic in the port area.
where:
Ei = Energyi × EF × FCF × CF
- Ei: Emissions by mode—in grams (g);
- Energyi: Energy demand by mode as the energy output of the engine(s) or boiler(s) over the period of time—in grams per kilowatt hour (g/kWh);
- EF: Emission factor depends on engine type, IMO tier and fuel used—in grams per kilowatt hour (g/kWh);
- FCF: Fuel correction factors are used to adjust from a base fuel associated with the EF and the fuel being used—dimensionless;
- CF: Control factor(s) for emission reduction technologies—dimensionless.
3.3.4. SMED—IVL Research
The methods for calculating emissions in Swedish emissions reporting have been developed in two reports (SMED 04 a, b), in which emission factors have been developed that can be used to calculate emissions together with statistics on fuel sales for domestic and international transport [83]. However, in recent years, the Swedish Environmental Research Institute (IVL) has developed a novel emission calculation model for ships in ports. With this model, it is possible to calculate the emissions of carbon dioxide, nitrogen oxides, particulate matter and sulphur dioxide, as well as the fuel consumption of ships during port calls [84]. Taking into account the evolution of engine and fuel characteristics from 2004, SMED 20 introduced effective emission factors that can be used for emissions reporting [83]. According to this new method, LFs are estimated by the propeller law, and by applying AIS data along with statistical information from ports it is possible to calculate ship emissions with greater accuracy. The aforementioned IVL calculation model for emissions from ships in port areas is constructed around Equation (8) [83,84]:
where:
E = EF × t × P
- E: Resulting emissions—in grams (g);
- EF: Emission factors that can depend on, e.g., engine age, type of engine, fuel used and exhaust gas aftertreatment—in grams per kilowatt hour (g/kWh);
- t: Time in an operational mode—in hours (h);
- P: Power needed in an operational mode—in kilowatts (kW).
The power requirements are most often calculated as the product of installed engine power and an engine load factor—an assumed value. Many generic values are used, and by comparing results with alternative datasets for input on ships’ speeds, power requirements, etc., inaccuracies can be removed and rectified [84].
3.3.5. EEA Research
General guidance for the control of ship emissions in the EU has been provided by the European Environment Agency (EEA) through the EEE 20 Guidebook, Section 1. A.3.d. [85]. The key function of the EEA 20 Guidebook is to offer estimation methods and emission factors for developing inventories at various levels of sophistication that are transparent, consistent, complete and comparable [85]. Guidelines of different complexities for calculating ship-sourced gas emissions are incorporated in its three-tier system. The less data-demanding Tier 1 and Tier 2 approaches use fuel sales as the primary activity indicator and assume average vessel emission characteristics to calculate emissions estimates. The Tier 3 methodology is based on ship movement information for individual ships and requires detailed ship motion activity data, as well as technical information about ships [16]. The practical aspect of the Tier 1 and Tier 2 approaches is that they require less detailed data and are better suited for quantifying gas emissions at the national level, while the Tier 3 activity-based level can provide detailed site-specific results. For this reason, the Tier 3 methodology, applicable to port areas, is conceptualised in FB Equation (9) and EB Equation (10) [16].
where:
ETrip,i,j,m = ∑p (FCj,m,p × EFi,j,m,p)
ETrip,i,j,m = ∑p [Tp ∑e(Pe × LFe × EFi,j,m,p)
- ETrip: Emission over a complete trip—in metric tonnes (t);
- FC: Fuel consumption—in metric tonnes (t);
- EF: Emission factors of different pollutants in regard to engine category, engine type, fuel type, activity mode—in kilograms per ton of fuel (g/t) or grams per kilowatt hour (g/kWh);
- i: Pollutant;
- m: Fuel type;
- j: Engine type;
- p: The different phase of trip (activity);
- LF: Average load factor of engine at berth/manoeuvring—as a percentage of engine power (%);
- P: Engine nominal power—in kilowatts (kW);
- T: Average time spent in phase of trip (activity)—in hours (h);
- e: Engine category.
3.4. Comparative Analysis of Key Components and Proposition of Relevant Methodology for Estimation of Ship Emissions in Ports—Fourth Layer
After reviewing the selected studies, it was concluded that the general methodologies for estimating ship emissions in ports are based on a combination of data about ship engines, fuel consumed and movements, along with their effects on engine performance and EFs based on energy consumption. Depending on their complexity, all of the aforementioned factors contain several key components that, by interacting with each other, largely determine the amount of gas emissions from the ship. The key components, that is, the data that define them, can be considered static and dynamic. The static data on particulars of the ships and their engines describe components for emission calculations, such as engine power (EP), engine function, engine type and fuel type. It can therefore be said that TD can be described as static while MA can be considered dynamic data. Ship MA is categorised by the operational mode of the ship’s propulsion system and defined by dynamic information on the percentage of ME and AE working load expressed as LF. Since different activities do not have the same impacts on emissions, it is equally important to consider the time spent in each operational mode. Finally, as the central and most complex segment of the emissions quantification process, EF depends on both static data about engine function, engine type and fuel type and dynamic information about the characteristics of the ship’s activities. Throughout the analysis of the studies, it was also found that mainly a combination of maritime traffic statistics from local or national maritime organisations and AIS information was used in data collection. Given this, traffic information can be compared and validated, resulting in more accurate emissions values estimates.
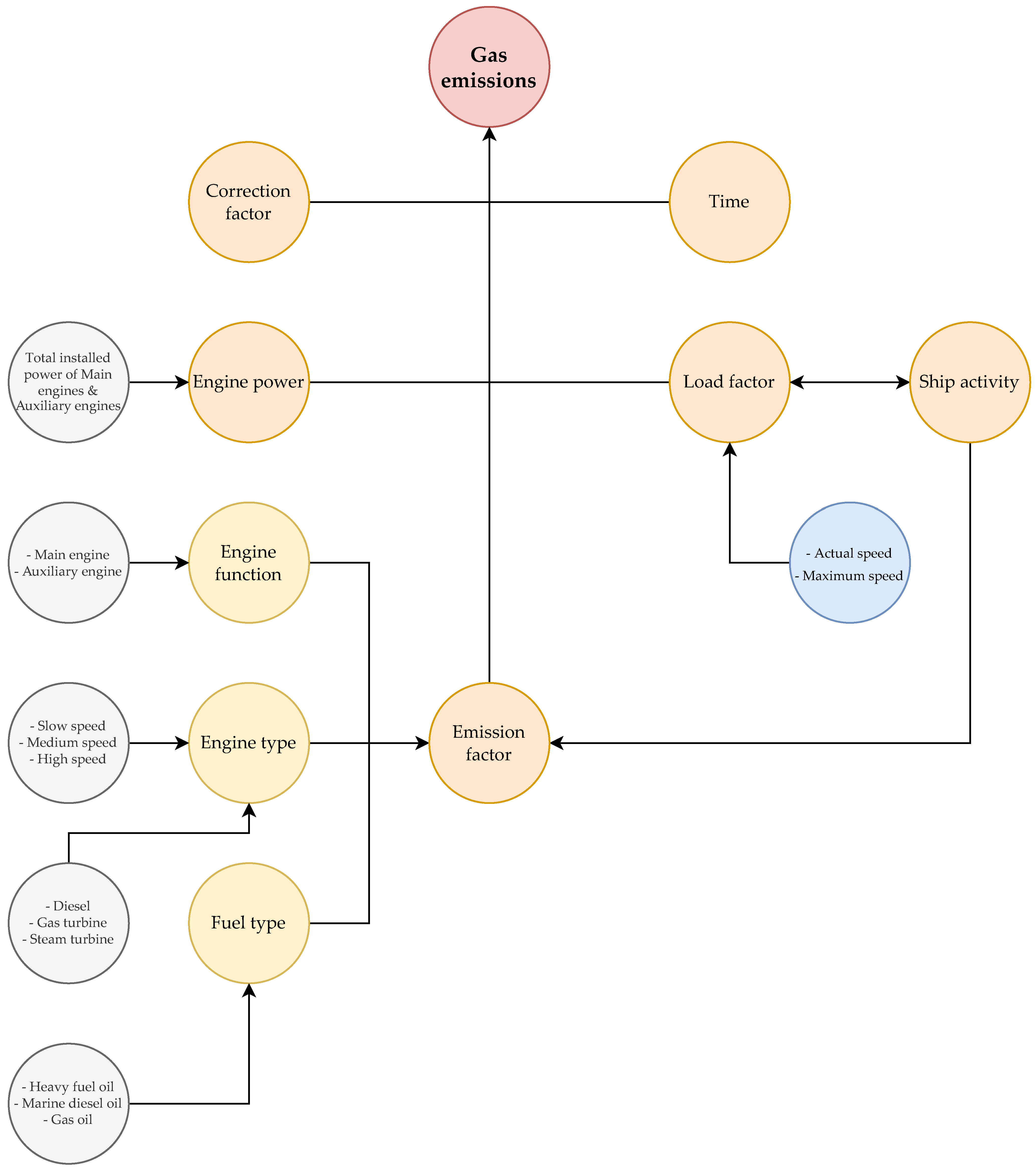
By combining all the analysed key data and methodological factors used in selected studies, a proposition of a relevant methodology for the estimation of ship emissions in ports can be introduced. To begin with emissions estimation, data acquisition should be carried out by combining multiple sources of marine traffic information. With the widespread use of AIS, better coverage of both static and dynamic information about ships and their movements is available. Therefore, a bottom-up EB approach is proposed. However, in order to validate AIS information and to get an overview of vessels that are not required to have an AIS onboard, statistical information representing the TD of the traffic inside the interest area should be applied. As can be seen in Figure 4, all key factors in emissions estimation are classified by colour and linked inside a methodology and data diagram for port-related calculation of emissions on a ship-by-ship basis. Within the diagram, grey colouring marks the static TD on the ship and its engines; blue indicates the combination of static and dynamic data for estimating LF through the propeller law and thereby determining a ship’s MA; the colour yellow represents more complex datasets defined by TD and classified through methodological aspects relevant to traffic inside the research interest area; finally, orange indicates the key elements for calculating ship emissions as an output value, which is marked in red. The interactions of all key segments outlined in this research are presented in Equation (11) for estimating ship emissions in ports.
where:
E = (PME × LF × EFME + PAE × LF × EFAE) × T × CF
Figure 4.
Proposal of methodological and data key factors for port-related calculation of emissions on a ship-by-ship basis.
- E: Emissions quantity by mode for each ship call—in grams (g);
- PME/AE: Total power of main engines/auxiliary engines—in grams per kilowatt hour (g/kWh);
- LF: Load factor expressed as actual engine work output—as a percentage of engine power (%);
- EF: Emission factors of different pollutants in regard to engine function, engine type, fuel type, installation year—in grams per kilowatt hour (g/kWh);
- T: Time spent in a certain movement activity—in hours (h);
- CF: Control factor for emission reduction technologies—constant.
4. Conclusions
The main goal of this review paper was to determine the most applicable methodology and datasets for quantification of port-related ship emissions through the presented bottom-up multi-layer analysis approach. The goal of the first layer was to provide an analytical overview of methodologies and datasets used in port-related ship emissions studies through a bottom-up PRISMA approach. After that, the methodological background of each selected scientific paper was thoroughly examined and connected to the original source of used methods. The methodological sources identified through the analysis were aggregated and quantified in the second layer to obtain the most commonly used methods in the relevant research. In the third layer, the methodologies and data of the most commonly used studies were examined and compared. By means of this, in the last layer, a proposal for the most applicable shipping emission quantification methodology for port areas was produced and explained through all key factors.
However, regardless of an approach used in examined studies, a scalable solution that would allow extensive insight into the main shipping sources of pollution was not introduced. The development of a unique standardisation system would not only enable better communication and integration with the wider port city community but could also serve as a basis for better predication and mitigation of ship-sourced emissions at a local and national level. Therefore, a method generated through the multi-layered analysis approach presented here will be used as the first step in future research into the development of a ship-sourced gas emission indexing model for port areas.
Author Contributions
Conceptualization, F.B.; methodology, F.B.; validation, F.B.; formal analysis, F.B.; investigation, F.B.; resources, F.B.; data curation, F.B.; writing—original draft preparation, F.B.; writing—review and editing, F.B., A.G. and R.B.; visualization, F.B.; supervision, F.B., A.G. and R.B. All authors have read and agreed to the published version of the manuscript.
Funding
This research received no external funding.
Data Availability Statement
Data used for the analyses will be available upon request from the corresponding author.
Conflicts of Interest
The authors declare no conflict of interest.
References
- IMO. Available online: https://www.imo.org (accessed on 22 November 2021).
- ICCT. Available online: https://theicct.org (accessed on 22 November 2021).
- UNCTAD. Available online: https://unctad.org/topic/transport-and-trade-logistics/review-of-maritime-transport (accessed on 22 November 2021).
- IMO. Available online: https://www.imo.org/en/OurWork/Environment/Pages/Greenhouse-Gas-Studies-2014 (accessed on 22 November 2021).
- Nunes, R.; Alvim-Ferraz, M.; Martins, F.; Sousa, S. Assessment of shipping emissions on four ports of Portugal. Environ. Pollut. 2017, 231, 1370–1379. [Google Scholar] [CrossRef] [PubMed]
- Eyring, V.; Isaksen, I.S.; Berntsen, T.; Collins, W.J.; Corbett, J.J.; Endresen, O.; Grainger, R.G.; Moldanova, J.; Schlager, H.; Stevensoni, D.S. Transport impacts on atmosphere and climate: Shipping. Atmos. Environ. 2010, 44, 4735–4771. [Google Scholar] [CrossRef]
- NRDC. Available online: https://www.nrdc.org/resources/harboring-pollution-strategies-clean-us-ports (accessed on 22 November 2021).
- WHO. Available online: https://www.who.int (accessed on 22 November 2021).
- ESPO. Available online: https://www.espo.be/publications (accessed on 23 November 2021).
- IMO. Available online: https://www.imo.org/en/OurWork/Environment/Pages/Air-Pollution (accessed on 23 November 2021).
- IMO. Available online: https://www.imo.org/en/OurWork/Environment/Pages/Nitrogen-oxides-(NOx)-Regulation-13 (accessed on 23 November 2021).
- Lee, H.; Pham, H.T.; Chen, M.; Choo, S. Bottom-Up Approach Ship Emission Inventory in Port of Incheon Based on VTS Data. J. Adv. Transp. 2021, 2021, 1–16. [Google Scholar] [CrossRef]
- Topic, T.; Murphy, J.A.; Pazouki, K.; Norman, R. Assessment of ship emissions in coastal waters using spatial projections of ship tracks, ship voyage and engine specification data. Clean. Eng. Technol. 2021, 2, 100089. [Google Scholar] [CrossRef]
- Corbett, J.J.; Koehler, H.W. Updated emissions from ocean shipping. J. Geophys. Res. Atmos. 2003, 108. [Google Scholar] [CrossRef]
- Toscano, D.; Murena, F. Atmospheric ship emissions in ports: A review. Correlation with data of ship traffic. Atmos. Environ. X 2019, 4, 100050. [Google Scholar] [CrossRef]
- European Environment Agency. EMEP/EEA Air Pollutant Emission Inventory Guidebook 2019—Update Oct. 2020; Publications Office of the European Union: Luxembourg, 2020.
- IMO. Available online: https://www.imo.org/en/OurWork/Safety/Pages/AIS.aspx (accessed on 5 December 2021).
- Page, M.J.; McKenzie, J.E.; Bossuyt, P.M.; Boutron, I.; Hoffmann, T.C.; Mulrow, C.D.; Shamseer, L.; Tetzlaff, J.M.; Akl, E.A.; Brennan, S.E.; et al. The PRISMA 2020 statement: An updated guideline for reporting systematic reviews. BMJ 2021, 372, n71. [Google Scholar] [CrossRef]
- PRISMA. Available online: http://www.prisma-statement.org/ (accessed on 6 December 2021).
- AIR GO KOREA. Available online: https://www.air.go.kr/jbmd/sub37.do?tabPage=0 (accessed on 8 December 2021).
- California Air Resources Board. Diesel Particulate Matter Exposure Assessment Study for the Ports of Los Angeles and Long Beach; California Air Resources Board: Sacramento, CA, USA, 2006.
- CARB. Available online: https://www.arb.ca.gov/msei/offroad/pubs/ocean_going_vessels_pm_emfac.pdf (accessed on 7 December 2021).
- Dalsøren, S.B.; Eide, M.; Endresen, Ø.; Mjelde, A.; Gravir, G.; Isaksen, I.S.A. Update on emissions and environmental impacts from the international fleet of ships: The contribution from major ship types and ports. Atmos. Chem. Phys. 2009, 9, 2171–2194. [Google Scholar] [CrossRef] [Green Version]
- European Environment Agency. EMEP/EEA Air Pollutant Emission Inventory Guidebook 2009; Publications Office of the European Union: Luxembourg, 2009.
- European Environment Agency. EMEP/EEA Air Pollutant Emission Inventory Guidebook 2013; Publications Office of the European Union: Luxembourg, 2013.
- European Environment Agency. EMEP/EEA Air Pollutant Emission Inventory Guidebook 2016; Publications Office of the European Union: Luxembourg, 2016.
- Trozzi, C. Update of Emission Estimate Methodology for Maritime Navigation; Report; Techne Consulting: Roma, Italy, 2010. [Google Scholar]
- Entec UK Limited. Quantification of Emissions from Ships Associated with Ship Movements between Ports in the European Community, Prepared for the European Commission; Entec UK Limited: Cheshire, UK, 2002. [Google Scholar]
- Entec UK Limited. Preliminary Assignment of Ship Emissions to European Countries; Final Report; Entec UK Limited: London, UK, 2005. [Google Scholar]
- Entec UK Limited. Ship Emissions Inventory, Mediterranean Sea; Final Report; Entec UK Limited: Brussels, Belgium, 2007. [Google Scholar]
- ENTEC. UK Ship Emissions Inventory Final Report. 2010. Available online: https://uk-air.defra.gov.uk/assets/documents/reports/cat15/1012131459_21897_Final_Report_291110.pdf (accessed on 15 December 2021).
- International Maritime Organization. Second IMO GHG Study; International Maritime Organization: London, UK, 2009.
- International Maritime Organization. Third IMO GHG Study; International Maritime Organization: London, UK, 2014.
- Cooper, D.; Gustafsson, T. Methodology for calculating emissions from ships: 1. Update of emission factors. In Swedish Methodology for Environmental Data; SMHI Swedish Meteorological and Hydrological Institute: Norrköping, Sweden, 2004. [Google Scholar]
- Cooper, D.A. HCB, PCB, PCDD and PCDF Emissions from Ships; IVL Swedish Environmental Research Institute: Göteborg, Sweden, 2005. [Google Scholar]
- Lloyd’s Register. Marine Exhaust Emissions Research Programme; Lloyd’s Register: London, UK, 1995. [Google Scholar]
- MAN Energy Solutions. Basic Principles of Ship Propulsion; MAN Energy Solutions: Copenhagen, Denmark, 2013. [Google Scholar]
- Trozzi, C.; Vaccaro, R. Methodologies for Estimating Air Pollutant Emissions from Ships; TECHNRE SRL: Rome, Italy, 1998. [Google Scholar]
- Sandmo, T. The Norwegian Emission Inventory 2010: Documentation of Methodologies for Estimating Emissions of Greenhouse Gases and Long Range Transboundary Air Pollutants; Statistics Norway: Oslo, Norway, 2010. [Google Scholar]
- Starcrest Consulting Group LLC. Port of Los Angeles Baseline Air Emissions Inventory, Prepared for the Port of Los Angels; Starcrest Consulting Group: Poulsbo, DC, USA, 2004. [Google Scholar]
- Starcrest Consulting Group. Port of Log Angeles Inventory of Air Emissions—2007; Starcrest Consulting Group: Poulsbo, DC, USA, 2008. [Google Scholar]
- Starcrest Consulting Group. Port of Log Angeles Inventory of Air Emissions—2008; Starcrest Consulting Group: Poulsbo, DC, USA, 2009. [Google Scholar]
- Starcrest Consulting Group. Port of Log Angeles Inventory of Air Emissions—2011; Starcrest Consulting Group: Poulsbo, DC, USA, 2012. [Google Scholar]
- Starcrest Consulting Group. Port of Log Angeles Inventory of Air Emissions—2012; Starcrest Consulting Group: Poulsbo, DC, USA, 2013. [Google Scholar]
- Starcrest Consulting Group. Port of Long Beach Air Emissions Inventory—2009; Starcrest Consulting Group: Poulsbo, DC, USA, 2010. [Google Scholar]
- Jalkanen, J.-P.; Johansson, L.; Kukkonen, J.; Brink, A.; Kalli, J.; Stipa, T. Extension of an assessment model of ship traffic exhaust emissions for particulate matter and carbon monoxide. Atmos. Chem. Phys. 2012, 12, 2641–2659. [Google Scholar] [CrossRef] [Green Version]
- Browning, L.; Bailey, K. Current Methodologies and Best Practices for Preparing Port Emission Inventories; ICF International: Fairfax, VA, USA, 2006. [Google Scholar]
- U.S. Environmental Protection Agency. Current Methodologies in Preparing Mobile Source Port-Related Emission Inventories; Final Report; April 2009; ICF International: Fairfax, VA, USA, 2009.
- Tzannatos, E. Ship emissions and their externalities for the port of Piraeus—Greece. Atmos. Environ. 2009, 44, 400–407. [Google Scholar] [CrossRef]
- Alvera, F.; Saraçb, B.A.; Şahinc, U.A. Estimating of shipping emissions in the Samsun Port from 2010 to 2015. Atmos. Poll. Res. 2018, 9, 822–828. [Google Scholar] [CrossRef]
- Joshy, J.; Patil, R.S.; Gupta, S.K. Estimation of air pollutant emission loads from construction and operational activities of a port and harbour in Mumbai, India. Environ. Monit. Assess. 2008, 159, 85–98. [Google Scholar]
- Deniz, C.; Kilic, A. Estimation and assessment of shipping emissions in the region of Ambarlı Port, Turkey. Environ. Prog. Sustain. Energy 2009, 29, 107–115. [Google Scholar] [CrossRef]
- Sang-Keun, S.; Zang-Ho, S.; Yoo-Keun, K.; Yoon-Hee, K.; In-Bo, O.; Chang-Hoon, J. Influence of ship emissions on ozone concentrations around coastal areas during summer season. Atmos. Environ. 2010, 44, 713–723. [Google Scholar]
- Deniz, C.; Kilic, A.; Cıvkaroglu, G. Estimation of shipping emissions in Candarli Gulf, Turkey. Environ. Monit. Assess. 2010, 171, 219–228. [Google Scholar] [CrossRef]
- Villalba, G.; Gemechu, E.D. Estimating GHG emissions of marine ports—The case of Barcelona. Energy Policy 2011, 39, 1363–1368. [Google Scholar] [CrossRef]
- Berechman, J.; Tseng, P.H. Estimating the environmental costs of port related emissions: The case of Kaohsiung. Transp. Res. Part D Transp. Environ. 2012, 17, 35–38. [Google Scholar] [CrossRef]
- Yau, P.S.; Lee, S.C.; Corbett, J.J.; Wang, C.; Cheng, Y.; Ho, K.F. Estimation of exhaust emission from ocean-going vessels in Hong Kong. Sci. Total Environ. 2012, 431, 299–306. [Google Scholar] [CrossRef]
- Song, S. Ship emissions inventory, social cost and eco-efficiency in Shanghai Yangshan port. Atmos. Environ. 2014, 82, 288–297. [Google Scholar] [CrossRef]
- Saraçoğlu, H.; Deniz, C.; Kılıç, A. An investigation on the effects of ship sourced emissions in Izmir Port, Turkey. Sci. World J. 2013, 2013, 1–8. [Google Scholar] [CrossRef]
- Chang, Y.T.; Song, Y.; Roh, Y. Assessing greenhouse gas emissions from port vessel operations at the Port of Incheon. Transp. Res. Part D Transp. Environ. 2013, 25, 1–4. [Google Scholar] [CrossRef]
- McArthur, D.P.; Osland, L. Ships in a city harbour: An economic valuation of atmospheric emissions. Transp. Res. Part D Transp. Environ. 2013, 21, 47–52. [Google Scholar] [CrossRef]
- Ng, S.K.; Loh, C.; Lin, C.; Booth, V.; Chan, J.W.; Yip, A.C.; Li, Y.; Lau, A.K. Policy change driven by an AIS-assisted marine emission inventory in Hong Kong and the Pearl River Delta. Atmos. Environ. 2013, 76, 102–112. [Google Scholar] [CrossRef]
- Castells-Sanabra, M.; Usabiaga-Santamaría, J.J.; Martínez de Osés, F.X. Manoeuvring and hotelling external costs: Enough for alternative energy sources? Marit. Policy Manag. 2014, 41, 42–60. [Google Scholar] [CrossRef] [Green Version]
- Song, S.K.; Shon, Z.H. Current and future emission estimates of exhaust gases and particles from shipping at the largest port in Korea. Environ. Sci. Pollut. Res. 2014, 21, 6612–6622. [Google Scholar] [CrossRef] [PubMed]
- Cullinane, K.; Tseng, P.-H.; Gordon, W. Estimation of container ship emissions at berth in Taiwan. Int. J. Sustain. Transp. 2016, 10, 466–474. [Google Scholar] [CrossRef]
- Tichavska, M.; Tovar, B. Port-city exhaust emission model: An application to cruise and ferry operations in Las Palmas Port. Transp. Res. Part A Policy Pract. 2015, 78, 347–360. [Google Scholar] [CrossRef]
- Dragović, B.; Tzannatos, E.; Tselentis, V.; Meštrović, R.; Škurić, M. Ship emissions and their externalities in cruise ports. Transp. Res. Part D Transp. Environ. 2015, 61, 289–300. [Google Scholar] [CrossRef]
- Goldsworthy, L.; Goldsworthy, B. Modelling of ship engine exhaust emissions in ports and extensive coastal waters based on terrestrial AIS data–An Australian case study. Environ. Model. Softw. 2015, 63, 45–60. [Google Scholar] [CrossRef]
- Chen, D.; Zhao, Y.; Nelson, P.; Li, Y.; Wang, X.; Zhou, Y.; Lang, J.; Guo, X. Estimating ship emissions based on AIS data for port of Tianjin, China. Atmos. Environ. 2016, 145, 10–18. [Google Scholar] [CrossRef]
- Papaefthimiou, S.; Maragkogianni, A.; Andriosopoulos, K. Evaluation of cruise ships emissions in the Mediterranean basin: The case of Greek ports. Int. J. Sustain. Transp. 2016, 10, 985–994. [Google Scholar] [CrossRef]
- Knežević, V.; Radoslav, R.; Čedomir, D. Emission Inventory of Marine Traffic for the Port of Zadar. Pomorstvo 2018, 32, 239–244. [Google Scholar] [CrossRef] [Green Version]
- Kwon, Y.; Lim, H.; Lim, Y.; Lee, H. Implication of activity-based vessel emission to improve regional air inventory in a port area. Atmos. Environ. 2019, 203, 262–270. [Google Scholar] [CrossRef]
- Bacalja, B.; Krčum, M.; Slišković, M. A Line Ship Emissions while Manoeuvring and Hotelling—A Case Study of Port Split. JMSE 2020, 8, 953. [Google Scholar] [CrossRef]
- Stazić, L.; Radonja, R.; Pelić, V.; Lalić, B. The Port of Split international marine traffic emissions inventory. Pomorstvo 2020, 34, 32–39. [Google Scholar] [CrossRef]
- Pastorčić, D.; Radonja, R.; Knežević, V.; Pelić, V. Emission Inventory of Marine Traffic for the Port of Šibenik. Pomorstvo 2020, 34, 86–92. [Google Scholar] [CrossRef]
- Lee, H.; Park, D.; Choo, S.; Pham, H.T. Estimation of the Non-Greenhouse Gas Emissions Inventory from Ships in the Port of Incheon. Sustainability 2020, 12, 8231. [Google Scholar] [CrossRef]
- Bratić, K.; Stazić, L.; Vukičević, M.; Lalić, B. Cruise Vessels Air Pollution Inventory for the Port of Kotor. Trans. Marit. Sci. 2021, 10, 200–207. [Google Scholar] [CrossRef]
- Aether Ltd. Air Pollutant Inventories for England, Scotland, Wales, and Northern Ireland: 2005–2019; Aether Ltd.: Oxford, UK, 2021. [Google Scholar]
- Ricardo Energy & Environment. A Review of the NAEI Shipping Emissions Methodology; Ricardo Energy & Environment: London, UK, 2017. [Google Scholar]
- United States Environmental Protection Agency. Ports Emissions Inventory Guidance: Methodologies for Estimating Port-Related and Goods Movement Mobile Source Emissions; United States Environmental Protection Agency: Ann Arbor, MI, USA, 2020.
- Starcrest Consulting Group. Port of Los Angeles Inventory of Air Emissions—2020; Starcrest Consulting Group: Poulsbo, DC, USA, 2021. [Google Scholar]
- Starcrest Consulting Group. San Pedro Bay Ports Emissions Inventory Methodology Report, Version 2; Starcrest Consulting Group: Poulsbo, DC, USA, 2021. [Google Scholar]
- Swedish Environmental Protection Agency. Emission Factors for Shipping in Scenarios; Swedish Meteorological and Hydrological Institute: Norrköping, Sweden, 2020.
- Parsmo, R.; Jivén, K. Measures to Reduce Emissions from Ships A Case Study: An Early Evaluation of the Potentials of Digitalization and Changed Framework for Port Calls in the Port of Gävle; IVL Swedish Environmental Research Institute: Stockholm, Sweden, 2020. [Google Scholar]
- European Environment Agency. EMEP/EEA Air Pollutant Emission Inventory Guidebook 2019; Publications Office of the European Union: Luxembourg, 2019.
Publisher’s Note: MDPI stays neutral with regard to jurisdictional claims in published maps and institutional affiliations. |
© 2022 by the authors. Licensee MDPI, Basel, Switzerland. This article is an open access article distributed under the terms and conditions of the Creative Commons Attribution (CC BY) license (https://creativecommons.org/licenses/by/4.0/).



