Tool for Predicting College Student Career Decisions: An Enhanced Support Vector Machine Framework
Abstract
:1. Introduction
- An enhanced BOA (CBBOA) is proposed, where a communication mechanism is used to boost the exploitation ability of the convergence accuracy, as well as a Gaussian bare-bones mechanism is utilized to raise the diversity of the population and the capacity of avoiding falling into local optimum.
- A new CBBOA-SVM with a feature selection model is developed to predict the future career decisions of college students, which can aid jobless college students in selecting acceptable occupations for themselves but also help the government’s macro-management of college students’ employment market.
- The performance of CBBOA is experimentally verified by comparing the high-quality algorithm with CBBOA, which shows that the performance of CBBOA is better than other peers.
- To further validate the performance of CBBOA-SVM with feature selection, we compared it with five other similar methods, which indicates that it has a better performance than other similar methods and can be used to study the impact of career decisions.
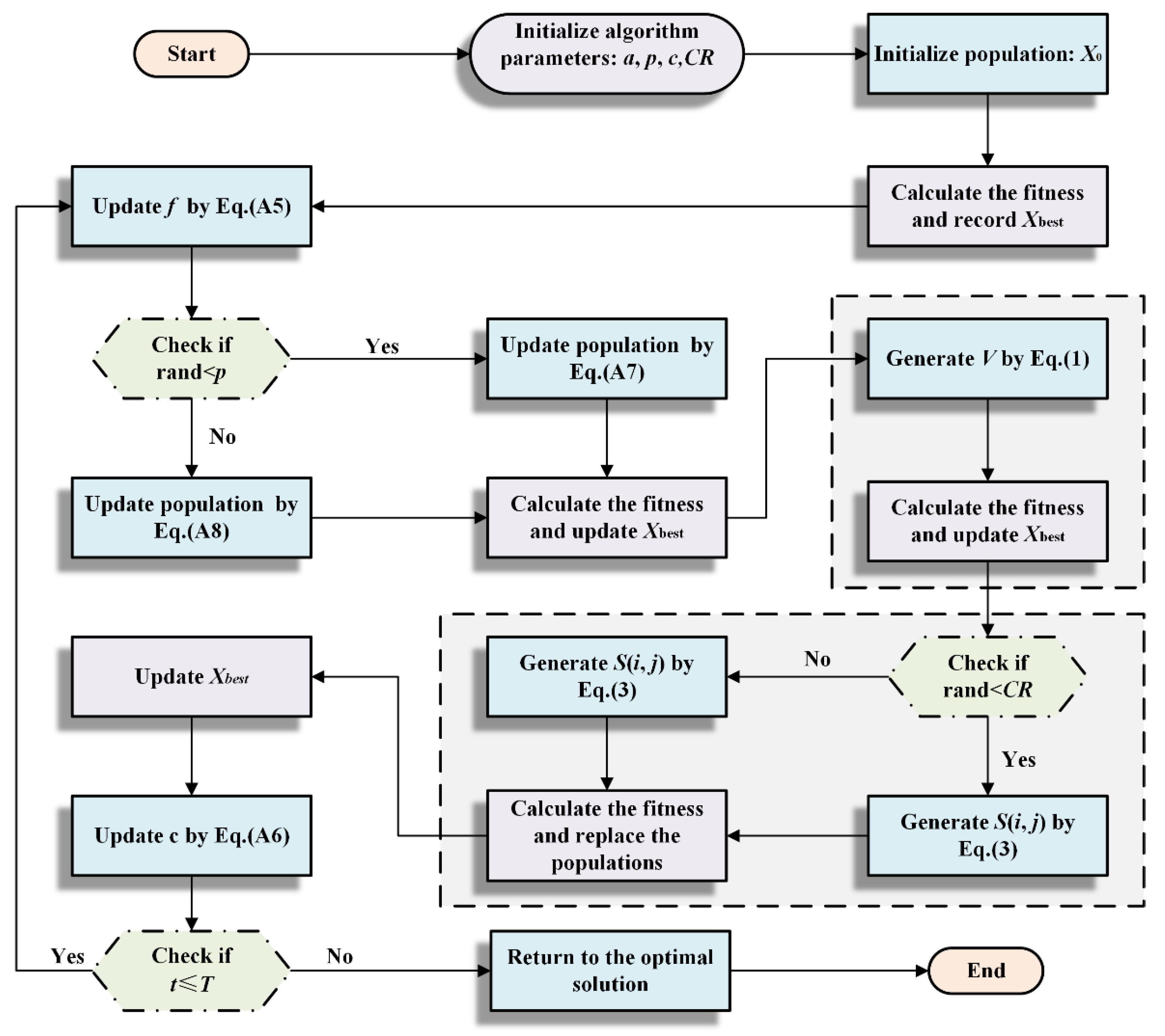
2. Proposed CBBOA
2.1. Communication Mechanism (CM)
2.2. Gaussian Bare-Bones
2.3. Description of CBBOA
3. Proposed CBBOA-SVM Method
4. Experiments
4.1. Collection of Data
4.2. Experimental Setup
5. Experimental Results
5.1. Benchmark Function Validation
5.1.1. Test Conditions and Benchmark Functions
5.1.2. Comparison with the Excellent Algorithms
5.1.3. Mechanism Comparison Experiment
5.1.4. Qualitative Analysis
5.2. Predicting Results of Employment Stability
6. Discussion
7. Conclusions and Future Work
Author Contributions
Funding
Data Availability Statement
Conflicts of Interest
Appendix A
| ID | Function Equation | Dim | Range | F(min) | 
|---|---|---|---|---|
| Unimodal Functions | ||||
| F1 | Rotated High Conditioned Elliptic Function | 30 | [−100,100] | 100 | 
| F2 | Rotated Bent Cigar Function | 30 | [−100,100] | 200 | 
| F3 | Rotated Discus Function | 30 | [−100,100] | 300 | 
| Simple Multimodal Functions | ||||
| F4 | Shifted and Rotated Rosenbrock’s Function | 30 | [−100,100] | 400 | 
| F5 | Shifted and Rotated Ackley’s Function | 30 | [−100,100] | 500 | 
| F6 | Shifted and Rotated Weierstrass Function | 30 | [−100,100] | 600 | 
| F7 | Shifted and Rotated Griewank’s Function | 30 | [−100,100] | 700 | 
| F8 | Shifted Rastrigin’s Function | 30 | [−100,100] | 800 | 
| F9 | Shifted and Rotated Rastrigin’s Function | 30 | [−100,100] | 900 | 
| F10 | Shifted Schwefel’s Function | 30 | [−100,100] | 1000 | 
| F11 | Shifted and Rotated Schwefel’s Function | 30 | [−100,100] | 1100 | 
| F12 | Shifted and Rotated Katsuura Function | 30 | [−100,100] | 1200 | 
| F13 | Shifted and Rotated HappyCat Function | 30 | [−100,100] | 1300 | 
| F14 | Shifted and Rotated HGBat Function | 30 | [−100,100] | 1400 | 
| F15 | Shifted and Rotated Expanded Griewank’s plus Rosenbrock’s Function | 30 | [−100,100] | 1500 | 
| F16 | Shifted and Rotated Expanded Scaffer’s F6 Function | 30 | [−100,100] | 1600 | 
| Hybrid Function | ||||
| F17 | Hybrid Function 1 | 30 | [−100,100] | 1700 | 
| F18 | Hybrid Function 2 | 30 | [−100,100] | 1800 | 
| F19 | Hybrid Function 3 | 30 | [−100,100] | 1900 | 
| F20 | Hybrid Function 4 | 30 | [−100,100] | 2000 | 
| F21 | Hybrid Function 5 | 30 | [−100,100] | 2100 | 
| F22 | Hybrid Function 6 | 30 | [−100,100] | 2200 | 
| Composition Functions | ||||
| F23 | Composition Function 1 | 30 | [−100,100] | 2300 | 
| F24 | Composition Function 2 | 30 | [−100,100] | 2400 | 
| F25 | Composition Function 3 | 30 | [−100,100] | 2500 | 
| F26 | Composition Function 4 | 30 | [−100,100] | 2600 | 
| F27 | Composition Function 5 | 30 | [−100,100] | 2700 | 
| F28 | Composition Function 6 | 30 | [−100,100] | 2800 | 
| F29 | Composition Function 7 | 30 | [−100,100] | 2900 | 
| F30 | Composition Function 8 | 30 | [−100,100] | 3000 | 
| F1 | F2 | |||
| Avg | Std | Avg | Std | |
| CBBOA | 1.8030 × 106 | 1.0304 × 106 | 2.0001 × 102 | 9.2127 × 10−3 | 
| BMWOA | 1.0717 × 108 | 4.3745 × 107 | 2.6567 × 108 | 1.5529 × 108 | 
| ACWOA | 1.4833 × 108 | 5.5638 × 107 | 7.9939 × 109 | 3.4474 × 109 | 
| COSCA | 8.9386 × 108 | 5.3031 × 108 | 6.3658 × 1010 | 2.1103 × 1010 | 
| CESCA | 1.1876 × 109 | 2.0735 × 108 | 7.6944 × 1010 | 4.2170 × 109 | 
| CGPSO | 9.7702 × 106 | 2.5780 × 106 | 1.5498 × 108 | 2.1136 × 107 | 
| ALCPSO | 6.4899 × 106 | 6.6766 × 106 | 2.2696 × 103 | 3.8048 × 103 | 
| GL25 | 6.8886 × 106 | 3.8457 × 106 | 1.2582 × 103 | 1.1673 × 103 | 
| DECLS | 3.3217 × 107 | 9.1089 × 106 | 1.1338 × 103 | 3.6390 × 103 | 
| DE | 1.9301 × 107 | 5.7413 × 106 | 8.2095 × 102 | 1.6488 × 103 | 
| GWO | 5.5892 × 107 | 3.5683 × 107 | 2.1901 × 109 | 2.5341 × 109 | 
| BOA | 1.6643 × 109 | 3.1079 × 108 | 7.8163 × 1010 | 8.3707 × 109 | 
| F3 | F4 | |||
| Avg | Std | Avg | Std | |
| CBBOA | 4.0850 × 102 | 1.3860 × 102 | 4.7838 × 102 | 3.6867 × 101 | 
| BMWOA | 5.4968 × 104 | 9.3525 × 103 | 6.7336 × 102 | 7.3102 × 101 | 
| ACWOA | 4.9095 × 104 | 8.8924 × 103 | 1.1387 × 103 | 2.8025 × 102 | 
| COSCA | 5.6942 × 104 | 1.7497 × 104 | 9.8014 × 103 | 3.0534 × 103 | 
| CESCA | 1.1103 × 105 | 1.5056 × 104 | 1.1600 × 104 | 1.4613 × 103 | 
| CGPSO | 2.2727 × 103 | 6.6309 × 102 | 4.6431 × 102 | 3.1795 × 101 | 
| ALCPSO | 5.1468 × 102 | 5.7009 × 102 | 5.1660 × 102 | 4.4261 × 101 | 
| GL25 | 7.1686 × 103 | 1.1124 × 104 | 5.1182 × 102 | 3.3736 × 101 | 
| DECLS | 5.1436 × 102 | 1.8144 × 102 | 5.0966 × 102 | 1.9755 × 101 | 
| DE | 4.0464 × 102 | 1.0122 × 102 | 5.0399 × 102 | 2.6263 × 101 | 
| GWO | 3.1663 × 104 | 8.2882 × 103 | 6.4242 × 102 | 8.7207 × 101 | 
| BOA | 7.3093 × 104 | 7.0422 × 103 | 1.6572 × 104 | 2.0742 × 103 | 
| F5 | F6 | |||
| Avg | Std | Avg | Std | |
| CBBOA | 5.2054 × 102 | 9.1124 × 10−2 | 6.1011 × 102 | 3.4478 × 100 | 
| BMWOA | 5.2097 × 102 | 9.2063 × 10−2 | 6.3329 × 102 | 2.9235 × 100 | 
| ACWOA | 5.2080 × 102 | 1.5647 × 10−1 | 6.3348 × 102 | 3.4412 × 100 | 
| COSCA | 5.2104 × 102 | 7.6610 × 10−2 | 6.2130 × 102 | 4.7481 × 100 | 
| CESCA | 5.2103 × 102 | 5.0365 × 10−2 | 6.4161 × 102 | 1.5680 × 100 | 
| CGPSO | 5.2096 × 102 | 5.2391 × 10−2 | 6.2282 × 102 | 3.2396 × 100 | 
| ALCPSO | 5.2082 × 102 | 6.2548 × 10−2 | 6.1614 × 102 | 3.6276 × 100 | 
| GL25 | 5.2107 × 102 | 1.2606 × 10−1 | 6.1431 × 102 | 2.9503 × 100 | 
| DECLS | 5.2064 × 102 | 6.0533 × 10−2 | 6.2158 × 102 | 1.9812 × 100 | 
| DE | 5.2057 × 102 | 5.7521 × 10−2 | 6.1966 × 102 | 2.0167 × 100 | 
| GWO | 5.2096 × 102 | 5.3745 × 10−2 | 6.1427 × 102 | 2.8626 × 100 | 
| BOA | 5.2105 × 102 | 4.2576 × 10−2 | 6.3918 × 102 | 1.5880 × 100 | 
| F7 | F8 | |||
| Avg | Std | Avg | Std | |
| CBBOA | 7.0001 × 102 | 1.3748 × 10−2 | 8.1898 × 102 | 1.0020 × 101 | 
| BMWOA | 7.0291 × 102 | 8.9324 × 10−1 | 9.7229 × 102 | 2.6449 × 101 | 
| ACWOA | 7.3695 × 102 | 1.6757 × 101 | 1.0027 × 103 | 2.4405 × 101 | 
| COSCA | 1.1459 × 103 | 1.7911 × 102 | 1.0319 × 103 | 1.0624 × 102 | 
| CESCA | 1.4151 × 103 | 5.7444 × 101 | 1.2180 × 103 | 1.5325 × 101 | 
| CGPSO | 7.0237 × 102 | 1.8918 × 10−1 | 9.8251 × 102 | 2.2402 × 101 | 
| ALCPSO | 7.0001 × 102 | 1.2223 × 10−2 | 8.2025 × 102 | 9.3172 × 100 | 
| GL25 | 7.0005 × 102 | 4.7467 × 10−2 | 8.5966 × 102 | 1.7631 × 101 | 
| DECLS | 7.0000 × 102 | 4.9595 × 10−6 | 8.0092 × 102 | 9.9010 × 10−1 | 
| DE | 7.0000 × 102 | 5.6014 × 10−13 | 8.0097 × 102 | 8.1531 × 10−1 | 
| GWO | 7.1835 × 102 | 1.7971 × 101 | 8.8460 × 102 | 2.3224 × 101 | 
| BOA | 1.5084 × 103 | 9.3231 × 101 | 1.0800 × 103 | 2.3929 × 101 | 
| F9 | F10 | |||
| Avg | Std | Avg | Std | |
| CBBOA | 9.9137 × 102 | 2.3780 × 101 | 1.6058 × 103 | 3.6765 × 102 | 
| BMWOA | 1.1237 × 103 | 2.4960 × 101 | 4.8429 × 103 | 6.8002 × 102 | 
| ACWOA | 1.1296 × 103 | 2.6544 × 101 | 4.8371 × 103 | 8.0218 × 102 | 
| COSCA | 1.1912 × 103 | 4.7617 × 101 | 3.9767 × 103 | 7.9244 × 102 | 
| CESCA | 1.3040 × 103 | 1.5796 × 101 | 8.8141 × 103 | 2.9668 × 102 | 
| CGPSO | 1.1188 × 103 | 2.3346 × 101 | 5.5081 × 103 | 5.8401 × 102 | 
| ALCPSO | 1.0081 × 103 | 3.0592 × 101 | 1.7183 × 103 | 4.3505 × 102 | 
| GL25 | 1.0288 × 103 | 3.3241 × 101 | 3.7255 × 103 | 9.2637 × 102 | 
| DECLS | 1.0230 × 103 | 9.6967 × 100 | 1.0252 × 103 | 2.5235 × 101 | 
| DE | 1.0098 × 103 | 9.3311 × 100 | 1.0301 × 103 | 4.1062 × 101 | 
| GWO | 1.0040 × 103 | 2.1414 × 101 | 3.4005 × 103 | 5.9025 × 102 | 
| BOA | 1.2821 × 103 | 4.7244 × 101 | 6.9291 × 103 | 3.9695 × 102 | 
| F11 | F12 | |||
| Avg | Std | Avg | Std | |
| CBBOA | 5.0119 × 103 | 6.0250 × 102 | 1.2009 × 103 | 2.3915 × 10−1 | 
| BMWOA | 7.1530 × 103 | 6.0590 × 102 | 1.2024 × 103 | 4.8900 × 10−1 | 
| ACWOA | 6.4025 × 103 | 8.5223 × 102 | 1.2018 × 103 | 4.4736 × 10−1 | 
| COSCA | 6.3104 × 103 | 6.1537 × 102 | 1.2020 × 103 | 4.1068 × 10−1 | 
| CESCA | 9.1132 × 103 | 2.4588 × 102 | 1.2036 × 103 | 4.0427 × 10−1 | 
| CGPSO | 6.0632 × 103 | 4.8645 × 102 | 1.2026 × 103 | 2.3568 × 10−1 | 
| ALCPSO | 4.1988 × 103 | 6.6139 × 102 | 1.2015 × 103 | 4.8177 × 10−1 | 
| GL25 | 6.4044 × 103 | 6.7616 × 102 | 1.2025 × 103 | 8.3770 × 10−1 | 
| DECLS | 6.1820 × 103 | 2.5230 × 102 | 1.2011 × 103 | 1.3085 × 10−1 | 
| DE | 5.8411 × 103 | 3.0834 × 102 | 1.2009 × 103 | 1.2453 × 10−1 | 
| GWO | 3.9793 × 103 | 9.0198 × 102 | 1.2019 × 103 | 1.0066 × 100 | 
| BOA | 7.6936 × 103 | 3.0339 × 102 | 1.2029 × 103 | 3.7932 × 10−1 | 
| F13 | F14 | |||
| Avg | Std | Avg | Std | |
| CBBOA | 1.3004 × 103 | 8.5067 × 10−2 | 1.4002 × 103 | 3.4669 × 10−2 | 
| BMWOA | 1.3006 × 103 | 1.5480 × 10−1 | 1.4003 × 103 | 4.3141 × 10−2 | 
| ACWOA | 1.3015 × 103 | 1.0365 × 100 | 1.4191 × 103 | 1.5916 × 101 | 
| COSCA | 1.3057 × 103 | 2.6847 × 100 | 1.6137 × 103 | 8.0522 × 101 | 
| CESCA | 1.3078 × 103 | 4.8390 × 10−1 | 1.6506 × 103 | 2.2394 × 101 | 
| CGPSO | 1.3004 × 103 | 1.0740 × 10−1 | 1.4003 × 103 | 1.1888 × 10−1 | 
| ALCPSO | 1.3005 × 103 | 8.7747 × 10−2 | 1.4007 × 103 | 3.0709 × 10−1 | 
| GL25 | 1.3004 × 103 | 8.0749 × 10−2 | 1.4003 × 103 | 5.0502 × 10−2 | 
| DECLS | 1.3004 × 103 | 6.2113 × 10−2 | 1.4003 × 103 | 8.7249 × 10−2 | 
| DE | 1.3004 × 103 | 4.2062 × 10−2 | 1.4003 × 103 | 4.5312 × 10−2 | 
| GWO | 1.3004 × 103 | 1.0651 × 10−1 | 1.4028 × 103 | 5.0769 × 100 | 
| BOA | 1.3088 × 103 | 3.9353 × 10−1 | 1.6981 × 103 | 3.5360 × 101 | 
| F15 | F16 | |||
| Avg | Std | Avg | Std | |
| CBBOA | 1.5098 × 103 | 2.5115 × 100 | 1.6113 × 103 | 6.4364 × 10−1 | 
| BMWOA | 1.5759 × 103 | 4.1733 × 101 | 1.6125 × 103 | 3.2151 × 10−1 | 
| ACWOA | 2.0604 × 103 | 6.0202 × 102 | 1.6120 × 103 | 5.3325 × 10−1 | 
| COSCA | 3.6836 × 105 | 1.6560 × 105 | 1.6125 × 103 | 3.8935 × 10−1 | 
| CESCA | 4.3189 × 105 | 1.0374 × 105 | 1.6135 × 103 | 2.1406 × 10−1 | 
| CGPSO | 1.5174 × 103 | 1.1700 × 100 | 1.6115 × 103 | 3.5374 × 10−1 | 
| ALCPSO | 1.5095 × 103 | 3.1903 × 100 | 1.6117 × 103 | 5.2657 × 10−1 | 
| GL25 | 1.5220 × 103 | 6.9231 × 100 | 1.6120 × 103 | 5.0226 × 10−1 | 
| DECLS | 1.5133 × 103 | 8.2274 × 10−1 | 1.6118 × 103 | 2.8453 × 10−1 | 
| DE | 1.5121 × 103 | 9.6677 × 10−1 | 1.6115 × 103 | 2.9432 × 10−1 | 
| GWO | 2.1591 × 103 | 1.3597 × 103 | 1.6108 × 103 | 6.5913 × 10−1 | 
| BOA | 3.8960 × 105 | 1.3187 × 105 | 1.6134 × 103 | 2.8382 × 10−1 | 
| F17 | F18 | |||
| Avg | Std | Avg | Std | |
| CBBOA | 2.1792 × 105 | 1.2091 × 105 | 3.9527 × 103 | 2.1688 × 103 | 
| BMWOA | 5.5900 × 106 | 3.7204 × 106 | 8.5449 × 104 | 6.4288 × 104 | 
| ACWOA | 1.6134 × 107 | 1.0735 × 107 | 5.0025 × 107 | 3.6272 × 107 | 
| COSCA | 3.0648 × 107 | 3.5516 × 107 | 7.1814 × 108 | 2.1449 × 109 | 
| CESCA | 1.0504 × 108 | 1.8015 × 107 | 4.0499 × 109 | 9.6455 × 108 | 
| CGPSO | 3.1879 × 105 | 1.2726 × 105 | 2.8501 × 106 | 6.4288 × 105 | 
| ALCPSO | 4.7325 × 105 | 5.4772 × 105 | 8.3538 × 103 | 7.5279 × 103 | 
| GL25 | 8.2784 × 105 | 4.6405 × 105 | 2.7815 × 103 | 1.4342 × 103 | 
| DECLS | 2.0297 × 106 | 8.4694 × 105 | 1.9452 × 104 | 1.6845 × 104 | 
| DE | 1.5640 × 106 | 6.5718 × 105 | 8.6163 × 103 | 4.8731 × 103 | 
| GWO | 2.6886 × 106 | 2.9678 × 106 | 6.2481 × 106 | 1.4825 × 107 | 
| BOA | 1.7617 × 108 | 8.5409 × 107 | 6.4244 × 109 | 2.5330 × 109 | 
| F19 | F20 | |||
| Avg | Std | Avg | Std | |
| CBBOA | 1.9123 × 103 | 1.6232 × 101 | 3.6498 × 103 | 1.2646 × 103 | 
| BMWOA | 1.9331 × 103 | 2.3707 × 101 | 3.1152 × 104 | 2.7581 × 104 | 
| ACWOA | 2.0086 × 103 | 2.9753 × 101 | 4.1432 × 104 | 1.9260 × 104 | 
| COSCA | 2.0930 × 103 | 2.0199 × 102 | 2.5987 × 104 | 9.0261 × 103 | 
| CESCA | 2.2572 × 103 | 4.4261 × 101 | 4.4640 × 105 | 2.8889 × 105 | 
| CGPSO | 1.9177 × 103 | 2.8220 × 100 | 2.4449 × 103 | 8.9684 × 101 | 
| ALCPSO | 1.9132 × 103 | 1.5071 × 101 | 3.0207 × 103 | 5.0969 × 102 | 
| GL25 | 1.9177 × 103 | 1.8849 × 101 | 1.5454 × 104 | 9.4537 × 103 | 
| DECLS | 1.9090 × 103 | 1.1062 × 100 | 5.5417 × 103 | 1.9236 × 103 | 
| DE | 1.9083 × 103 | 7.1246 × 10−1 | 4.9888 × 103 | 1.5815 × 103 | 
| GWO | 1.9421 × 103 | 2.6740 × 101 | 1.8691 × 104 | 9.2334 × 103 | 
| BOA | 2.4468 × 103 | 7.1856 × 101 | 1.3607 × 105 | 1.0837 × 105 | 
| F21 | F22 | |||
| Avg | Std | Avg | Std | |
| CBBOA | 1.5122 × 105 | 9.4180 × 104 | 2.5175 × 103 | 1.4193 × 102 | 
| BMWOA | 1.7781 × 106 | 1.7201 × 106 | 2.8403 × 103 | 2.1005 × 102 | 
| ACWOA | 5.3323 × 106 | 4.3368 × 106 | 2.9696 × 103 | 2.3798 × 102 | 
| COSCA | 4.2385 × 105 | 4.1713 × 105 | 2.5624 × 103 | 1.3627 × 102 | 
| CESCA | 3.6023 × 107 | 1.1128 × 107 | 5.6077 × 103 | 1.2488 × 103 | 
| CGPSO | 1.7853 × 105 | 1.1978 × 105 | 2.9412 × 103 | 2.1692 × 102 | 
| ALCPSO | 6.5221 × 104 | 6.3401 × 104 | 2.6419 × 103 | 2.3292 × 102 | 
| GL25 | 2.4524 × 105 | 1.5452 × 105 | 2.5479 × 103 | 1.2323 × 102 | 
| DECLS | 3.4290 × 105 | 1.7048 × 105 | 2.4056 × 103 | 8.5474 × 101 | 
| DE | 2.9194 × 105 | 1.4617 × 105 | 2.3745 × 103 | 9.1063 × 101 | 
| GWO | 5.7270 × 105 | 1.3318 × 106 | 2.5510 × 103 | 1.7590 × 102 | 
| BOA | 6.5589 × 107 | 6.2651 × 107 | 2.9678 × 104 | 2.4451 × 104 | 
| F23 | F24 | |||
| Avg | Std | Avg | Std | |
| CBBOA | 2.6152 × 103 | 1.1517 × 10−12 | 2.6000 × 103 | 5.1366 × 10−13 | 
| BMWOA | 2.5006 × 103 | 9.7621 × 10−1 | 2.6003 × 103 | 2.8177 × 10−1 | 
| ACWOA | 2.5187 × 103 | 5.7177 × 101 | 2.6000 × 103 | 1.9497 × 10−6 | 
| COSCA | 2.5000 × 103 | 0.0000 × 100 | 2.6000 × 103 | 1.4417 × 10−4 | 
| CESCA | 3.1011 × 103 | 1.1310 × 102 | 2.6559 × 103 | 2.1852 × 101 | 
| CGPSO | 2.5000 × 103 | 1.6453 × 10−3 | 2.6000 × 103 | 1.2108 × 10−2 | 
| ALCPSO | 2.6153 × 103 | 2.6885 × 10−2 | 2.6317 × 103 | 1.2483 × 101 | 
| GL25 | 2.6152 × 103 | 5.4858 × 10−11 | 2.6348 × 103 | 7.6871 × 100 | 
| DECLS | 2.5000 × 103 | 1.5125 × 10−3 | 2.6000 × 103 | 1.1092 × 10−2 | 
| DE | 2.6152 × 103 | 1.3876 × 10−12 | 2.6266 × 103 | 2.9836 × 100 | 
| GWO | 2.6348 × 103 | 8.6286 × 100 | 2.6000 × 103 | 6.9708 × 10−4 | 
| BOA | 2.5000 × 103 | 0.0000 × 100 | 2.6000 × 103 | 4.9958 × 10−13 | 
| F25 | F26 | |||
| Avg | Std | Avg | Std | |
| CBBOA | 2.7000 × 103 | 0.0000 × 100 | 2.7568 × 103 | 5.0205 × 101 | 
| BMWOA | 2.7000 × 103 | 7.5052 × 10−3 | 2.7006 × 103 | 1.4230 × 10−1 | 
| ACWOA | 2.7000 × 103 | 0.0000 × 100 | 2.7570 × 103 | 5.0001 × 101 | 
| COSCA | 2.7000 × 103 | 0.0000 × 100 | 2.7535 × 103 | 5.0524 × 101 | 
| CESCA | 2.7173 × 103 | 7.7569 × 100 | 2.7126 × 103 | 1.3655 × 100 | 
| CGPSO | 2.7000 × 103 | 4.5423 × 10−5 | 2.7900 × 103 | 3.0386 × 101 | 
| ALCPSO | 2.7112 × 103 | 3.5602 × 100 | 2.7659 × 103 | 8.0123 × 101 | 
| GL25 | 2.7149 × 103 | 3.2778 × 100 | 2.7470 × 103 | 5.0602 × 101 | 
| DECLS | 2.7000 × 103 | 2.8374 × 10−5 | 2.7003 × 103 | 6.4985 × 10−2 | 
| DE | 2.7070 × 103 | 1.0605 × 100 | 2.7003 × 103 | 3.7748 × 10−2 | 
| GWO | 2.7093 × 103 | 4.8242 × 100 | 2.7635 × 103 | 4.8781 × 101 | 
| BOA | 2.7000 × 103 | 0.0000 × 100 | 2.7710 × 103 | 3.9722 × 101 | 
| F27 | F28 | |||
| Avg | Std | Avg | Std | |
| CBBOA | 3.2793 × 103 | 1.4039 × 102 | 3.8798 × 103 | 1.9790 × 102 | 
| BMWOA | 2.9001 × 103 | 1.6129 × 10−1 | 3.0002 × 103 | 2.0453 × 10−1 | 
| ACWOA | 3.7057 × 103 | 3.4813 × 102 | 3.6620 × 103 | 1.0791 × 103 | 
| COSCA | 2.9168 × 103 | 6.4131 × 101 | 3.0000 × 103 | 0.0000 × 100 | 
| CESCA | 3.9890 × 103 | 1.7575 × 102 | 5.4311 × 103 | 3.3799 × 102 | 
| CGPSO | 2.9750 × 103 | 1.8597 × 102 | 3.1379 × 103 | 7.5511 × 102 | 
| ALCPSO | 3.4654 × 103 | 2.3066 × 102 | 4.3818 × 103 | 4.7586 × 102 | 
| GL25 | 3.2986 × 103 | 1.1776 × 102 | 4.0664 × 103 | 2.1919 × 102 | 
| DECLS | 3.0343 × 103 | 1.8568 × 102 | 3.0442 × 103 | 1.6814 × 102 | 
| DE | 3.2247 × 103 | 1.0311 × 102 | 3.6416 × 103 | 2.4955 × 101 | 
| GWO | 3.3653 × 103 | 1.2923 × 102 | 3.9109 × 103 | 2.0234 × 102 | 
| BOA | 3.2618 × 103 | 8.1426 × 101 | 9.4775 × 103 | 9.0608 × 102 | 
| F29 | F30 | |||
| Avg | Std | Avg | Std | |
| CBBOA | 2.3085 × 106 | 3.9835 × 106 | 6.0232 × 103 | 1.0071 × 103 | 
| BMWOA | 9.2623 × 105 | 2.7754 × 106 | 5.0326 × 104 | 4.0784 × 104 | 
| ACWOA | 2.4172 × 107 | 2.4069 × 107 | 4.1810 × 105 | 3.6525 × 105 | 
| COSCA | 3.4284 × 106 | 1.0796 × 107 | 4.6562 × 104 | 1.2930 × 105 | 
| CESCA | 1.7522 × 107 | 3.5720 × 106 | 1.3828 × 106 | 3.1673 × 105 | 
| CGPSO | 6.3314 × 103 | 2.7923 × 103 | 1.3065 × 104 | 1.0994 × 104 | 
| ALCPSO | 1.2267 × 106 | 3.7342 × 106 | 1.2522 × 104 | 8.6766 × 103 | 
| GL25 | 4.1844 × 103 | 2.1535 × 102 | 6.7032 × 103 | 8.8310 × 102 | 
| DECLS | 6.6570 × 103 | 9.6293 × 103 | 6.6640 × 103 | 1.2451 × 103 | 
| DE | 5.0815 × 103 | 1.8380 × 103 | 6.2438 × 103 | 1.1828 × 103 | 
| GWO | 1.3376 × 106 | 3.5286 × 106 | 5.2609 × 104 | 3.5890 × 104 | 
| BOA | 3.1000 × 103 | 0.0000 × 100 | 3.2000 × 103 | 5.9714 × 10−5 | 
| BMWOA | ACWOA | COSCA | CESCA | CGPSO | ALCPSO | |
| F1 | 1.7344 × 10−6 | 1.7344 × 10−6 | 1.7344 × 10−6 | 1.7344 × 10−6 | 1.7344 × 10−6 | 2.8308 × 10−4 | 
| F2 | 1.7344 × 10−6 | 1.7344 × 10−6 | 1.7344 × 10−6 | 1.7344 × 10−6 | 1.7344 × 10−6 | 2.1266 × 10−6 | 
| F3 | 1.7344 × 10−6 | 1.7344 × 10−6 | 1.7344 × 10−6 | 1.7344 × 10−6 | 1.7344 × 10−6 | 1.5286 × 10−1 | 
| F4 | 1.7344 × 10−6 | 1.7344 × 10−6 | 1.7344 × 10−6 | 1.7344 × 10−6 | 9.3676 × 10−2 | 5.3197 × 10−3 | 
| F5 | 1.7344 × 10−6 | 3.8822 × 10−6 | 1.7344 × 10−6 | 1.7344 × 10−6 | 1.7344 × 10−6 | 1.7344 × 10−6 | 
| F6 | 1.7344 × 10−6 | 1.7344 × 10−6 | 1.7344 × 10−6 | 1.7344 × 10−6 | 2.3534 × 10−6 | 1.6394 × 10−5 | 
| F7 | 1.7344 × 10−6 | 1.7344 × 10−6 | 1.7344 × 10−6 | 1.7344 × 10−6 | 1.7344 × 10−6 | 5.0085 × 10−1 | 
| F8 | 1.7344 × 10−6 | 1.7344 × 10−6 | 1.7344 × 10−6 | 1.7344 × 10−6 | 1.7344 × 10−6 | 9.7539 × 10−1 | 
| F9 | 1.7344 × 10−6 | 1.7344 × 10−6 | 1.7344 × 10−6 | 1.7344 × 10−6 | 1.7344 × 10−6 | 7.5213 × 10−2 | 
| F10 | 1.7344 × 10−6 | 1.7344 × 10−6 | 1.7344 × 10−6 | 1.7344 × 10−6 | 1.7344 × 10−6 | 2.7116 × 10−1 | 
| F11 | 1.9209 × 10−6 | 9.3157 × 10−6 | 3.5152 × 10−6 | 1.7344 × 10−6 | 5.7517 × 10−6 | 6.8923 × 10−5 | 
| F12 | 1.9209 × 10−6 | 1.7344 × 10−6 | 1.9209 × 10−6 | 1.7344 × 10−6 | 1.7344 × 10−6 | 3.8811 × 10−4 | 
| F13 | 5.7517 × 10−6 | 1.7344 × 10−6 | 1.9209 × 10−6 | 1.7344 × 10−6 | 8.6121 × 10−1 | 5.3070 × 10−5 | 
| F14 | 1.4773 × 10−4 | 1.7344 × 10−6 | 1.7344 × 10−6 | 1.7344 × 10−6 | 4.4052 × 10−1 | 1.9209 × 10−6 | 
| F15 | 1.7344 × 10−6 | 1.7344 × 10−6 | 1.7344 × 10−6 | 1.7344 × 10−6 | 1.7344 × 10−6 | 9.0993 × 10−1 | 
| F16 | 2.6033 × 10−6 | 4.4493 × 10−5 | 2.3534 × 10−6 | 1.7344 × 10−6 | 3.0010 × 10−2 | 4.3896 × 10−3 | 
| F17 | 1.7344 × 10−6 | 1.7344 × 10−6 | 1.7344 × 10−6 | 1.7344 × 10−6 | 7.7309 × 10−3 | 7.5213 × 10−2 | 
| F18 | 1.7344 × 10−6 | 1.7344 × 10−6 | 1.7344 × 10−6 | 1.7344 × 10−6 | 1.7344 × 10−6 | 1.7088 × 10−3 | 
| F19 | 2.0515 × 10−4 | 1.7344 × 10−6 | 3.5152 × 10−6 | 1.7344 × 10−6 | 3.5888 × 10−4 | 1.1093 × 10−1 | 
| F20 | 1.7344 × 10−6 | 1.7344 × 10−6 | 1.7344 × 10−6 | 1.7344 × 10−6 | 4.7292 × 10−6 | 3.0010 × 10−2 | 
| F21 | 2.1266 × 10−6 | 1.7344 × 10−6 | 4.8603 × 10−5 | 1.7344 × 10−6 | 5.9994 × 10−1 | 5.2872 × 10−4 | 
| F22 | 1.2381 × 10−5 | 2.1266 × 10−6 | 2.2888 × 10−1 | 1.7344 × 10−6 | 1.9209 × 10−6 | 1.9569 × 10−2 | 
| F23 | 1.7322 × 10−6 | 2.9944 × 10−7 | 4.3205 × 10−8 | 1.7322 × 10−6 | 1.7322 × 10−6 | 1.7333 × 10−6 | 
| F24 | 1.7344 × 10−6 | 6.8988 × 10−5 | 1.1914 × 10−1 | 1.7344 × 10−6 | 1.7344 × 10−6 | 2.1253 × 10−6 | 
| F25 | 1.7333 × 10−6 | 1.0000 × 100 | 1.0000 × 100 | 1.7333 × 10−6 | 1.7333 × 10−6 | 1.7344 × 10−6 | 
| F26 | 2.2545 × 10−3 | 1.8408 × 10−1 | 9.1082 × 10−1 | 3.6085 × 10−3 | 7.5137 × 10−5 | 8.9718 × 10−2 | 
| F27 | 1.7344 × 10−6 | 4.0715 × 10−5 | 1.7344 × 10−6 | 1.7344 × 10−6 | 4.8603 × 10−5 | 7.7122 × 10−4 | 
| F28 | 1.7344 × 10−6 | 2.6230 × 10−1 | 1.7344 × 10−6 | 1.7344 × 10−6 | 3.1123 × 10−5 | 6.3198 × 10−5 | 
| F29 | 5.5774 × 10−1 | 3.7243 × 10−5 | 2.7653 × 10−3 | 1.7344 × 10−6 | 3.7094 × 10−1 | 1.8462 × 10−1 | 
| F30 | 2.1266 × 10−6 | 7.6909 × 10−6 | 3.8203 × 10−1 | 1.7344 × 10−6 | 1.7518 × 10−2 | 1.6394 × 10−5 | 
| GL25 | DECLS | DE | GWO | BOA | ||
| F1 | 1.9209 × 10−6 | 1.7344 × 10−6 | 1.7344 × 10−6 | 1.7344 × 10−6 | 1.7344 × 10−6 | |
| F2 | 1.7344 × 10−6 | 3.3173 × 10−4 | 3.6094 × 10−3 | 1.7344 × 10−6 | 1.7344 × 10−6 | |
| F3 | 1.7344 × 10−6 | 9.8421 × 10−3 | 8.7740 × 10−1 | 1.7344 × 10−6 | 1.7344 × 10−6 | |
| F4 | 1.1138 × 10−3 | 4.1955 × 10−4 | 3.8542 × 10−3 | 1.9209 × 10−6 | 1.7344 × 10−6 | |
| F5 | 1.9209 × 10−6 | 3.4053 × 10−5 | 2.2888 × 10−1 | 1.7344 × 10−6 | 1.7344 × 10−6 | |
| F6 | 3.8811 × 10−4 | 1.7344 × 10−6 | 2.1266 × 10−6 | 2.8308 × 10−4 | 1.7344 × 10−6 | |
| F7 | 1.6046 × 10−4 | 1.4093 × 10−4 | 1.5391 × 10−4 | 1.7344 × 10−6 | 1.7344 × 10−6 | |
| F8 | 1.7344 × 10−6 | 1.7333 × 10−6 | 1.9185 × 10−6 | 1.9209 × 10−6 | 1.7344 × 10−6 | |
| F9 | 8.9187 × 10−5 | 1.9729 × 10−5 | 6.6392 × 10−4 | 1.1093 × 10−1 | 1.7344 × 10−6 | |
| F10 | 1.7344 × 10−6 | 1.9209 × 10−6 | 1.9209 × 10−6 | 1.7344 × 10−6 | 1.7344 × 10−6 | |
| F11 | 2.1266 × 10−6 | 2.6033 × 10−6 | 5.2165 × 10−6 | 4.0715 × 10−5 | 1.7344 × 10−6 | |
| F12 | 1.7344 × 10−6 | 1.0357 × 10−3 | 1.2544 × 10−1 | 2.8434 × 10−5 | 1.7344 × 10−6 | |
| F13 | 8.1302 × 10−1 | 1.6503 × 10−1 | 1.8519 × 10−2 | 5.8571 × 10−1 | 1.7344 × 10−6 | |
| F14 | 1.2453 × 10−2 | 1.6394 × 10−5 | 3.5152 × 10−6 | 4.0715 × 10−5 | 1.7344 × 10−6 | |
| F15 | 1.7344 × 10−6 | 2.1630 × 10−5 | 4.5336 × 10−4 | 1.7344 × 10−6 | 1.7344 × 10−6 | |
| F16 | 2.5967 × 10−5 | 1.6046 × 10−4 | 1.2544 × 10−1 | 4.9498 × 10−2 | 1.7344 × 10−6 | |
| F17 | 2.3534 × 10−6 | 1.7344 × 10−6 | 1.7344 × 10−6 | 3.5152 × 10−6 | 1.7344 × 10−6 | |
| F18 | 4.2767 × 10−2 | 2.3534 × 10−6 | 1.8910 × 10−4 | 2.3704 × 10−5 | 1.7344 × 10−6 | |
| F19 | 7.7122 × 10−4 | 2.8021 × 10−1 | 8.4508 × 10−1 | 1.9209 × 10−6 | 1.7344 × 10−6 | |
| F20 | 1.7344 × 10−6 | 4.1955 × 10−4 | 5.7064 × 10−4 | 1.7344 × 10−6 | 1.7344 × 10−6 | |
| F21 | 1.2453 × 10−2 | 1.7988 × 10−5 | 1.1499 × 10−4 | 7.8647 × 10−2 | 1.7344 × 10−6 | |
| F22 | 5.8571 × 10−1 | 7.7122 × 10−4 | 4.1955 × 10−4 | 5.3044 × 10−1 | 1.7344 × 10−6 | |
| F23 | 1.6354 × 10−6 | 1.7344 × 10−6 | 1.0000 × 100 | 1.7344 × 10−6 | 4.3205 × 10−8 | |
| F24 | 1.7333 × 10−6 | 1.7333 × 10−6 | 1.7333 × 10−6 | 1.7333 × 10−6 | 6.2500 × 10−2 | |
| F25 | 1.7333 × 10−6 | 1.7333 × 10−6 | 1.7333 × 10−6 | 1.2279 × 10−5 | 1.0000 × 100 | |
| F26 | 5.0383 × 10−1 | 2.3704 × 10−5 | 1.9729 × 10−5 | 1.0937 × 10−1 | 8.5924 × 10−2 | |
| F27 | 6.5833 × 10−1 | 3.4053 × 10−5 | 2.0589 × 10−1 | 3.3269 × 10−2 | 6.4352 × 10−1 | |
| F28 | 1.2866 × 10−3 | 1.7344 × 10−6 | 1.7344 × 10−6 | 5.4401 × 10−1 | 1.7344 × 10−6 | |
| F29 | 3.0650 × 10−4 | 1.3591 × 10−1 | 8.2206 × 10−2 | 2.8948 × 10−1 | 1.7344 × 10−6 | |
| F30 | 1.3194 × 10−2 | 2.4308 × 10−2 | 4.1653 × 10−1 | 1.7344 × 10−6 | 1.7344 × 10−6 | 
| F1 | F2 | ||||
| Avg | Std | Avg | Std | ||
| CBBOA | 1.4818 × 106 | 7.6067 × 105 | CBBOA | 2.0000 × 102 | 8.9172 × 10−3 | 
| BOABB | 2.1815 × 106 | 1.1008 × 106 | BOABB | 2.0000 × 102 | 3.7543 × 10−3 | 
| BOACM | 1.4030 × 109 | 2.0120 × 108 | BOACM | 7.6129 × 1010 | 1.0019 × 1010 | 
| BOA | 1.7705 × 109 | 2.9979 × 108 | BOA | 7.5017 × 1010 | 6.8016 × 109 | 
| F3 | F4 | ||||
| Avg | Std | Avg | Std | ||
| CBBOA | 4.1096 × 102 | 1.2917 × 102 | CBBOA | 4.7678 × 102 | 3.7929 × 101 | 
| BOABB | 4.5098 × 102 | 1.6666 × 102 | BOABB | 4.8281 × 102 | 3.7593 × 101 | 
| BOACM | 7.6585 × 104 | 4.3189 × 103 | BOACM | 1.3699 × 104 | 3.0500 × 103 | 
| BOA | 7.4196 × 104 | 5.6359 × 103 | BOA | 1.6618 × 104 | 2.1750 × 103 | 
| F5 | F6 | ||||
| Avg | Std | Avg | Std | ||
| CBBOA | 5.2052 × 102 | 9.0294 × 10−2 | CBBOA | 6.1162 × 102 | 3.4318 × 100 | 
| BOABB | 5.2050 × 102 | 7.6702 × 10−2 | BOABB | 6.1223 × 102 | 3.0495 × 100 | 
| BOACM | 5.2100 × 102 | 5.8757 × 10−2 | BOACM | 6.3825 × 102 | 1.7127 × 100 | 
| BOA | 5.2105 × 102 | 6.0785 × 10−2 | BOA | 6.3823 × 102 | 2.2752 × 100 | 
| F7 | F8 | ||||
| Avg | Std | Avg | Std | ||
| CBBOA | 7.0001 × 102 | 1.3063 × 10−2 | CBBOA | 8.1958 × 102 | 7.8919 × 100 | 
| BOABB | 7.0001 × 102 | 1.1507 × 10−2 | BOABB | 8.2585 × 102 | 1.0404 × 101 | 
| BOACM | 1.3306 × 103 | 8.9903 × 101 | BOACM | 1.0957 × 103 | 2.1952 × 101 | 
| BOA | 1.5138 × 103 | 6.5163 × 101 | BOA | 1.0867 × 103 | 2.8582 × 101 | 
| F9 | F10 | ||||
| Avg | Std | Avg | Std | ||
| CBBOA | 9.9045 × 102 | 2.9712 × 101 | CBBOA | 1.5833 × 103 | 2.9764 × 102 | 
| BOABB | 9.7194 × 102 | 2.1876 × 101 | BOABB | 1.6668 × 103 | 3.8606 × 102 | 
| BOACM | 1.2604 × 103 | 1.8657 × 101 | BOACM | 6.9789 × 103 | 3.5990 × 102 | 
| BOA | 1.2788 × 103 | 3.3273 × 101 | BOA | 6.8713 × 103 | 4.0484 × 102 | 
| F11 | F12 | ||||
| Avg | Std | Avg | Std | ||
| CBBOA | 4.6879 × 103 | 7.0222 × 102 | CBBOA | 1.2008 × 103 | 1.9694 × 10−1 | 
| BOABB | 5.0674 × 103 | 7.8285 × 102 | BOABB | 1.2008 × 103 | 2.1869 × 10−1 | 
| BOACM | 7.5830 × 103 | 5.1201 × 102 | BOACM | 1.2028 × 103 | 3.1569 × 10−1 | 
| BOA | 7.5866 × 103 | 3.4520 × 102 | BOA | 1.2028 × 103 | 4.2705 × 10−1 | 
| F13 | F14 | ||||
| Avg | Std | Avg | Std | ||
| CBBOA | 1.3004 × 103 | 6.5511 × 10−2 | CBBOA | 1.4002 × 103 | 3.9803 × 10−2 | 
| BOABB | 1.3004 × 103 | 6.4113 × 10−2 | BOABB | 1.4003 × 103 | 1.0610 × 10−1 | 
| BOACM | 1.3084 × 103 | 7.9012 × 10−1 | BOACM | 1.6396 × 103 | 2.4950 × 101 | 
| BOA | 1.3088 × 103 | 6.0851 × 10−1 | BOA | 1.6987 × 103 | 2.9022 × 101 | 
| F15 | F16 | ||||
| Avg | Std | Avg | Std | ||
| CBBOA | 1.5085 × 103 | 2.6655 × 100 | CBBOA | 1.6112 × 103 | 4.8598 × 10−1 | 
| BOABB | 1.5093 × 103 | 2.9331 × 100 | BOABB | 1.6113 × 103 | 4.3135 × 10−1 | 
| BOACM | 1.5791 × 105 | 5.9606 × 104 | BOACM | 1.6128 × 103 | 2.6040 × 10−1 | 
| BOA | 3.6709 × 105 | 1.3770 × 105 | BOA | 1.6134 × 103 | 1.8603 × 10−1 | 
| F17 | F18 | ||||
| Avg | Std | Avg | Std | ||
| CBBOA | 2.4572 × 105 | 1.6260 × 105 | CBBOA | 3.7389 × 103 | 2.3791 × 103 | 
| BOABB | 2.6297 × 105 | 1.2144 × 105 | BOABB | 4.4248 × 103 | 2.6027 × 103 | 
| BOACM | 1.6116 × 108 | 7.3356 × 107 | BOACM | 5.6867 × 109 | 2.4342 × 109 | 
| BOA | 2.1369 × 108 | 1.0842 × 108 | BOA | 6.6090 × 109 | 1.9399 × 109 | 
| F19 | F20 | ||||
| Avg | Std | Avg | Std | ||
| CBBOA | 1.9117 × 103 | 1.5060 × 101 | CBBOA | 4.1870 × 103 | 1.5712 × 103 | 
| BOABB | 1.9148 × 103 | 2.0418 × 101 | BOABB | 4.3564 × 103 | 1.8372 × 103 | 
| BOACM | 2.3700 × 103 | 8.8841 × 101 | BOACM | 1.8488 × 105 | 5.1230 × 105 | 
| BOA | 2.4259 × 103 | 6.0800 × 101 | BOA | 1.1590 × 105 | 7.4029 × 104 | 
| F21 | F22 | ||||
| Avg | Std | Avg | Std | ||
| CBBOA | 9.6956 × 104 | 6.6030 × 104 | CBBOA | 2.4939 × 103 | 1.4941 × 102 | 
| BOABB | 1.2602 × 105 | 1.2720 × 105 | BOABB | 2.4979 × 103 | 1.2878 × 102 | 
| BOACM | 4.9917 × 107 | 4.5993 × 107 | BOACM | 3.3284 × 104 | 6.0774 × 104 | 
| BOA | 4.8587 × 107 | 2.6658 × 107 | BOA | 4.7721 × 104 | 8.5557 × 104 | 
| F23 | F24 | ||||
| Avg | Std | Avg | Std | ||
| CBBOA | 2.6037 × 103 | 3.5164 × 101 | CBBOA | 2.6000 × 103 | 5.9711 × 10−13 | 
| BOABB | 2.6152 × 103 | 1.5548 × 10−12 | BOABB | 2.6064 × 103 | 1.0767 × 101 | 
| BOACM | 2.5000 × 103 | 0.0000 × 100 | BOACM | 2.6000 × 103 | 8.4444 × 10−14 | 
| BOA | 2.5000 × 103 | 0.0000 × 100 | BOA | 2.6000 × 103 | 4.4684 × 10−13 | 
| F25 | F26 | ||||
| Avg | Std | Avg | Std | ||
| CBBOA | 2.7000 × 103 | 0.0000 × 100 | CBBOA | 2.7602 × 103 | 4.9627 × 101 | 
| BOABB | 2.7000 × 103 | 0.0000 × 100 | BOABB | 2.7116 × 103 | 4.6443 × 101 | 
| BOACM | 2.7000 × 103 | 0.0000 × 100 | BOACM | 2.7714 × 103 | 3.8205 × 101 | 
| BOA | 2.7000 × 103 | 0.0000 × 100 | BOA | 2.7733 × 103 | 3.8978 × 101 | 
| F27 | F28 | ||||
| Avg | Std | Avg | Std | ||
| CBBOA | 3.2691 × 103 | 1.2932 × 102 | CBBOA | 3.8365 × 103 | 1.3805 × 102 | 
| BOABB | 3.2718 × 103 | 1.5141 × 102 | BOABB | 3.8623 × 103 | 1.9048 × 102 | 
| BOACM | 2.9598 × 103 | 6.6784 × 101 | BOACM | 3.6505 × 103 | 1.4264 × 103 | 
| BOA | 3.2628 × 103 | 7.4755 × 101 | BOA | 8.9360 × 103 | 8.8515 × 102 | 
| F29 | F30 | ||||
| Avg | Std | Avg | Std | ||
| CBBOA | 3.0868 × 106 | 4.5614 × 106 | CBBOA | 6.2096 × 103 | 8.9321 × 102 | 
| BOABB | 2.6707 × 106 | 3.6263 × 106 | BOABB | 6.6561 × 103 | 2.0851 × 103 | 
| BOACM | 3.1000 × 103 | 0.0000 × 100 | BOACM | 3.2000 × 103 | 3.7537 × 10−5 | 
| BOA | 3.1000 × 103 | 0.0000 × 100 | BOA | 7.3943 × 103 | 2.2973 × 104 | 
Appendix B. SVM & BOA
Appendix B.1. Support Vector Machine (SVM)
Appendix B.2. Butterfly Optimization Algorithm (BOA)

References
- Wakelin-Theron, N.; Spowart, J. Determining tourism graduate employability, knowledge, skills, and competencies in a VUCA world: Constructing a tourism employability model. Afr. J. Hosp. Tour. Leis. 2019, 8, 1–18. [Google Scholar]
- Deci, E.L.; Ryan, R.M. Intrinsic Motivation and Self-Determination in Human Behavior; Springer Science & Business Media: New York, NY, USA, 2013. [Google Scholar]
- Rigby, C.S.; Ryan, R.M. Self-determination theory in human resource development: New directions and practical considerations. Adv. Dev. Hum. Resour. 2018, 20, 133–147. [Google Scholar] [CrossRef]
- Deci, E.L.; Olafsen, A.H.; Ryan, R.M. Self-determination theory in work organizations: The state of a science. Annu. Rev. Organ. Psychol. Organ. Behav. 2017, 4, 19–43. [Google Scholar] [CrossRef]
- Powers, K.; Chen, H.; Prasad, K.; Gilmartin, S.; Sheppard, S. Exploring How Engineering Internships and Undergraduate Research Experiences Inform and Influence College Students’ Career Decisions and Future Plans. In Proceedings of the American Society for Engineering Education Annual Conference, Salt Lake City, UT, USA, 24–27 June 2018. [Google Scholar]
- Kim, S.-Y.; Ahn, T.; Fouad, N. Family influence on Korean students’ career decisions: A social cognitive perspective. J. Career Assess. 2016, 24, 513–526. [Google Scholar] [CrossRef]
- Kiselev, P.; Kiselev, B.; Matsuta, V.; Feshchenko, A.; Bogdanovskaya, I.; Kosheleva, A. Career guidance based on machine learning: Social networks in professional identity construction. Procedia Comput. Sci. 2020, 169, 158–163. [Google Scholar] [CrossRef]
- Chung, J.Y.; Lee, S. Dropout early warning systems for high school students using machine learning. Child. Youth Serv. Rev. 2019, 96, 346–353. [Google Scholar] [CrossRef]
- Luo, T.; So, W.W.M.; Wan, Z.H.; Li, W.C. STEM stereotypes predict students’ STEM career interest via self-efficacy and outcome expectations. Int. J. STEM Educ. 2021, 8, 36. [Google Scholar] [CrossRef]
- Nauta, M.M.; Saucier, A.M.; Woodard, L.E. Interpersonal influences on students’ academic and career decisions: The impact of sexual orientation. Career Dev. Q. 2001, 49, 352–362. [Google Scholar] [CrossRef]
- Park, I.-J.; Rie, J.; Kim, H.S.; Park, J. Effects of a future time perspective–based career intervention on career decisions. J. Career Dev. 2020, 47, 96–110. [Google Scholar] [CrossRef]
- Lee, P.C.; Lee, M.J.; Dopson, L.R. Who influences college students’ career choices? An empirical study of hospitality management students. J. Hosp. Tour. Educ. 2019, 31, 74–86. [Google Scholar] [CrossRef] [Green Version]
- Tu, J.; Chen, H.; Liu, J.; Heidari, A.A.; Zhang, X.; Wang, M.; Ruby, R.; Pham, Q.-V. Evolutionary biogeography-based whale optimization methods with communication structure: Towards measuring the balance. Knowl.-Based Syst. 2021, 212, 106642. [Google Scholar] [CrossRef]
- Kennedy, J. Bare Bones Particle Swarms. In Proceedings of the 2003 IEEE Swarm Intelligence Symposium, Indianapolis, IN, USA, 26 April 2003; pp. 80–87. [Google Scholar] [CrossRef]
- Omran, M.; Engelbrecht, A.; Salman, A. Bare bones differential evolution. Eur. J. Oper. Res. 2009, 196, 128–139. [Google Scholar] [CrossRef] [Green Version]
- Wang, H.; Rahnamayan, S.; Sun, H.; Omran, M. Gaussian Bare-Bones Differential Evolution. IEEE Trans. Cybern. 2013, 43, 634–647. [Google Scholar] [CrossRef]
- Fu, J.; Zhang, Y.; Wang, Y.; Zhang, H.; Liu, J.; Tang, J.; Yang, Q.; Sun, H.; Qiu, W.; Ma, Y.; et al. Optimization of metabolomic data processing using NOREVA. Nat. Protoc. 2022, 17, 129–151. [Google Scholar] [CrossRef]
- Li, B.; Tang, J.; Yang, Q.; Li, S.; Cui, X.; Li, Y.; Chen, Y.; Xue, W.; Li, X.; Zhu, F. NOREVA: Normalization and evaluation of MS-based metabolomics data. Nucleic Acids Res. 2017, 45, W162–W170. [Google Scholar] [CrossRef] [Green Version]
- Li, Y.; Li, X.; Hong, J.; Wang, Y.; Fu, J.; Yang, H.; Yu, C.; Li, F.; Hu, J.; Xue, W.; et al. Clinical trials, progression-speed differentiating features and swiftness rule of the innovative targets of first-in-class drugs. Brief. Bioinform. 2020, 21, 649–662. [Google Scholar] [CrossRef] [Green Version]
- Zhu, F.; Li, X.; Yang, S.; Chen, Y. Clinical success of drug targets prospectively predicted by in silico study. Trends Pharmacol. Sci. 2018, 39, 229–231. [Google Scholar] [CrossRef]
- Wang, D.; Liang, Y.; Xu, D.; Feng, X.; Guan, R.J.K.-B.S. A content-based recommender system for computer science publications. Knowl.-Based Syst. 2018, 157, 1–9. [Google Scholar] [CrossRef]
- Li, J.; Chen, C.; Chen, H.; Tong, C. Towards Context-aware Social Recommendation via Individual Trust. Knowl.-Based Syst. 2017, 127, 58–66. [Google Scholar] [CrossRef]
- Li, J.; Lin, J. A probability distribution detection based hybrid ensemble QoS prediction approach. Inf. Sci. 2020, 519, 289–305. [Google Scholar] [CrossRef]
- Li, J.; Zheng, X.-L.; Chen, S.-T.; Song, W.-W.; Chen, D.-r. An efficient and reliable approach for quality-of-service-aware service composition. Inf. Sci. 2014, 269, 238–254. [Google Scholar] [CrossRef]
- Yin, J.; Sun, W.; Li, F.; Hong, J.; Li, X.; Zhou, Y.; Lu, Y.; Liu, M.; Zhang, X.; Chen, N.; et al. VARIDT 1.0: Variability of drug transporter database. Nucleic Acids Res. 2020, 48, D1042–D1050. [Google Scholar] [CrossRef] [PubMed]
- Zhu, F.; Shi, Z.; Qin, C.; Tao, L.; Liu, X.; Xu, F.; Zhang, L.; Song, Y.; Zhang, J.; Han, B.; et al. Therapeutic target database update 2012: A resource for facilitating target-oriented drug discovery. Nucleic Acids Res. 2012, 40, D1128–D1136. [Google Scholar] [CrossRef] [PubMed]
- Zhang, Q.; Chen, H.; Heidari, A.A.; Zhao, X.; Xu, Y.; Wang, P.; Li, Y.; Li, C. Chaos-induced and mutation-driven schemes boosting salp chains-inspired optimizers. IEEE Access 2019, 7, 31243–31261. [Google Scholar] [CrossRef]
- Qiu, S.; Hao, Z.; Wang, Z.; Liu, L.; Liu, J.; Zhao, H.; Fortino, G. Sensor Combination Selection Strategy for Kayak Cycle Phase Segmentation Based on Body Sensor Networks. IEEE Internet Things J. 2021, 9, 4190–4201. [Google Scholar] [CrossRef]
- Qiu, S.; Zhao, H.; Jiang, N.; Wu, D.; Song, G.; Zhao, H.; Wang, Z. Sensor network oriented human motion capture via wearable intelligent system. Int. J. Intell. Syst. 2021, 37, 1646–1673. [Google Scholar] [CrossRef]
- Pei, H.; Yang, B.; Liu, J.; Chang, K.C.C. Active Surveillance via Group Sparse Bayesian Learning. IEEE Trans. Pattern Anal. Mach. Intell. 2022, 44, 1133–1148. [Google Scholar] [CrossRef]
- Guan, R.; Zhang, H.; Liang, Y.; Giunchiglia, F.; Huang, L.; Feng, X. Deep Feature-Based Text Clustering and Its Explanation. IEEE Trans. Knowl. Data Eng. 2020, 14, 8. [Google Scholar] [CrossRef]
- Chen, H.; Heidari, A.A.; Zhao, X.; Zhang, L.; Chen, H. Advanced orthogonal learning-driven multi-swarm sine cosine optimization: Framework and case studies. Expert Syst. Appl. 2020, 144, 113113. [Google Scholar] [CrossRef]
- Wang, X.; Chen, H.; Heidari, A.A.; Zhang, X.; Xu, J.; Xu, Y.; Huang, H. Multi-population following behavior-driven fruit fly optimization: A Markov chain convergence proof and comprehensive analysis. Knowl.-Based Syst. 2020, 210, 106437. [Google Scholar] [CrossRef]
- Song, S.; Wang, P.; Heidari, A.A.; Wang, M.; Zhao, X.; Chen, H.; He, W.; Xu, S. Dimension decided Harris hawks optimization with Gaussian mutation: Balance analysis and diversity patterns. Knowl.-Based Syst. 2021, 215, 106425. [Google Scholar] [CrossRef]
- Heidari, A.A.; Aljarah, I.; Faris, H.; Chen, H.; Luo, J.; Mirjalili, S. An enhanced associative learning-based exploratory whale optimizer for global optimization. Neural Comput. Appl. 2019, 32, 5185–5211. [Google Scholar] [CrossRef]
- Elhosseini, M.A.; Haikal, A.Y.; Badawy, M.; Khashan, N. Biped robot stability based on an A–C parametric Whale Optimization Algorithm. J. Comput. Sci. 2019, 31, 17–32. [Google Scholar] [CrossRef]
- Liang, X.; Cai, Z.-N.; Wang, M.; Zhao, X.; Chen, H.; Li, C. Chaotic oppositional sine–cosine method for solving global optimization problems. Eng. Comput. 2020, 38, 1223–1239. [Google Scholar] [CrossRef]
- Lin, A.; Wu, Q.; Heidari, A.A.; Xu, Y.; Chen, H.; Geng, W.; Li, Y.; Li, C. Predicting Intentions of Students for Master Programs Using a Chaos-Induced Sine Cosine-Based Fuzzy K-Nearest Neighbor Classifier. IEEE Access 2019, 7, 67235–67248. [Google Scholar] [CrossRef]
- Sun, T.-Y.; Liu, C.-C.; Tsai, S.-J.; Hsieh, S.-T.; Li, K.-Y. Cluster Guide Particle Swarm Optimization (CGPSO) for Underdetermined Blind Source Separation With Advanced Conditions. IEEE Trans. Evol. Comput. 2011, 15, 798–811. [Google Scholar] [CrossRef]
- Singh, C.L.; Anandini, C.; Gogoi, A.; Baishnab, K. Automated sizing of low-noise CMOS analog amplifier using ALCPSO optimization algorithm. J. Inf. Optim. Sci. 2017, 39, 99–111. [Google Scholar] [CrossRef]
- García-Martínez, C.; Lozano, M.; Herrera, F.; Molina, D.; Sánchez, A. Global and local real-coded genetic algorithms based on parent-centric crossover operators. Eur. J. Oper. Res. 2008, 185, 1088–1113. [Google Scholar] [CrossRef]
- Gao, S.; Yu, Y.; Wang, Y.; Wang, J.; Cheng, J.; Zhou, M. Chaotic Local Search-Based Differential Evolution Algorithms for Optimization. IEEE Trans. Syst. Man Cybern. Syst. 2019, 51, 3954–3967. [Google Scholar] [CrossRef]
- Storn, R.; Price, K. Differential Evolution—A Simple and Efficient Heuristic for global Optimization over Continuous Spaces. J. Glob. Optim. 1997, 11, 341–359. [Google Scholar] [CrossRef]
- Mirjalili, S.; Mirjalili, S.M.; Lewis, A. Grey Wolf Optimizer. Adv. Eng. Softw. 2014, 69, 46–61. [Google Scholar] [CrossRef] [Green Version]
- Carrasco, J.; García, S.; Rueda, M.M.; Das, S.; Herrera, F. Recent trends in the use of statistical tests for comparing swarm and evolutionary computing algorithms: Practical guidelines and a critical review. Swarm Evol. Comput. 2020, 54, 100665. [Google Scholar] [CrossRef] [Green Version]
- Su, Y.; Liu, C.; Niu, Y.; Cheng, F.; Zhang, X. A community structure enhancement-based community detection algorithm for complex networks. IEEE Trans. Syst. Man Cybern. Syst. 2019, 51, 2833–2846. [Google Scholar] [CrossRef]
- Tian, Y.; Su, X.; Su, Y.; Zhang, X. EMODMI: A multi-objective optimization based method to identify disease modules. IEEE Trans. Emerg. Top. Comput. Intell. 2020, 5, 570–582. [Google Scholar] [CrossRef]
- Su, Y.; Li, S.; Zheng, C.; Zhang, X. A heuristic algorithm for identifying molecular signatures in cancer. IEEE Trans. NanoBioscience 2019, 19, 132–141. [Google Scholar] [CrossRef]
- Li, L.; Gao, Z.; Wang, Y.-T.; Zhang, M.-W.; Ni, J.-C.; Zheng, C.-H.; Su, Y. SCMFMDA: Predicting microRNA-disease associations based on similarity constrained matrix factorization. PLoS Comput. Biol. 2021, 17, e1009165. [Google Scholar] [CrossRef]
- Cai, L.; Lu, C.; Xu, J.; Meng, Y.; Wang, P.; Fu, X.; Zeng, X.; Su, Y. Drug repositioning based on the heterogeneous information fusion graph convolutional network. Brief. Bioinform. 2021, 22, bbab319. [Google Scholar] [CrossRef]
- Li, G.; Li, Y.; Chen, H.; Deng, W. Fractional-Order Controller for Course-Keeping of Underactuated Surface Vessels Based on Frequency Domain Specification and Improved Particle Swarm Optimization Algorithm. Appl. Sci. 2022, 12, 3139. [Google Scholar] [CrossRef]
- Zhang, X.; Wang, H.; Du, C.; Fan, X.; Cui, L.; Chen, H.; Deng, F.; Tong, Q.; He, M.; Yang, M.; et al. Custom-Molded Offloading Footwear Effectively Prevents Recurrence and Amputation, and Lowers Mortality Rates in High-Risk Diabetic Foot Patients: A Multicenter, Prospective Observational Study. Diabetes Metab. Syndr. Obes. Targets Ther. 2022, 15, 103–109. [Google Scholar] [CrossRef]
- Ran, X.; Zhou, X.; Lei, M.; Tepsan, W.; Deng, W. A novel k-means clustering algorithm with a noise algorithm for capturing urban hotspots. Appl. Sci. 2021, 11, 11202. [Google Scholar] [CrossRef]
- Cui, H.; Guan, Y.; Chen, H. Rolling element fault diagnosis based on VMD and sensitivity MCKD. IEEE Access 2021, 9, 120297–120308. [Google Scholar] [CrossRef]
- Deng, W.; Li, Z.; Li, X.; Chen, H.; Zhao, H. Compound Fault Diagnosis Using Optimized MCKD and Sparse Representation for Rolling Bearings. IEEE Trans. Instrum. Meas. 2022, 71, 1–9. [Google Scholar] [CrossRef]
- Wu, Z.; Li, R.; Zhou, Z.; Guo, J.; Jiang, J.; Su, X. A user sensitive subject protection approach for book search service. J. Assoc. Inf. Sci. Technol. 2020, 71, 183–195. [Google Scholar] [CrossRef]
- Wu, Z.; Shen, S.; Lian, X.; Su, X.; Chen, E. A dummy-based user privacy protection approach for text information retrieval. Knowl.-Based Syst. 2020, 195, 105679. [Google Scholar] [CrossRef]
- Wu, Z.; Shen, S.; Zhou, H.; Li, H.; Lu, C.; Zou, D. An effective approach for the protection of user commodity viewing privacy in e-commerce website. Knowl.-Based Syst. 2021, 220, 106952. [Google Scholar] [CrossRef]
- Wu, Z.; Li, G.; Shen, S.; Lian, X.; Chen, E.; Xu, G. Constructing dummy query sequences to protect location privacy and query privacy in location-based services. World Wide Web 2021, 24, 25–49. [Google Scholar] [CrossRef]
- Wu, Z.; Wang, R.; Li, Q.; Lian, X.; Xu, G.; Chen, E.; Liu, X. A location privacy-preserving system based on query range cover-up for location-based services. IEEE Trans. Veh. Technol. 2020, 69, 5244–5254. [Google Scholar] [CrossRef]
- Zhan, Z.-H.; Wang, Z.-J.; Jin, H.; Zhang, J. Adaptive distributed differential evolution. IEEE Trans. Cybern. 2019, 50, 4633–4647. [Google Scholar] [CrossRef]
- Zhan, Z.-H.; Liu, X.-F.; Zhang, H.; Yu, Z.; Weng, J.; Li, Y.; Gu, T.; Zhang, J. Cloudde: A heterogeneous differential evolution algorithm and its distributed cloud version. IEEE Trans. Parallel Distrib. Syst. 2016, 28, 704–716. [Google Scholar] [CrossRef]
- Gu, Z.-M.; Wang, G.-G. Improving NSGA-III algorithms with information feedback models for large-scale many-objective optimization. Future Gener. Comput. Syst. 2020, 107, 49–69. [Google Scholar] [CrossRef]
- Liu, X.-F.; Zhan, Z.-H.; Gao, Y.; Zhang, J.; Kwong, S.; Zhang, J. Coevolutionary particle swarm optimization with bottleneck objective learning strategy for many-objective optimization. IEEE Trans. Evol. Comput. 2018, 23, 587–602. [Google Scholar] [CrossRef]
- Deng, W.; Zhang, X.; Zhou, Y.; Liu, Y.; Zhou, X.; Chen, H.; Zhao, H. An enhanced fast non-dominated solution sorting genetic algorithm for multi-objective problems. Inf. Sci. 2022, 585, 441–453. [Google Scholar] [CrossRef]
- Zhan, Z.-H.; Zhang, J.; Lin, Y.; Li, J.-Y.; Huang, T.; Guo, X.-Q.; Wei, F.-F.; Kwong, S.; Zhang, X.-Y.; You, R. Matrix-based evolutionary computation. IEEE Trans. Emerg. Top. Comput. Intell. 2021, 6, 315–328. [Google Scholar] [CrossRef]
- Huang, H.; Feng, X.a.; Zhou, S.; Jiang, J.; Chen, H.; Li, Y.; Li, C. A new fruit fly optimization algorithm enhanced support vector machine for diagnosis of breast cancer based on high-level features. BMC Bioinform. 2019, 20, 290. [Google Scholar] [CrossRef] [Green Version]
- Li, C.; Hou, L.; Sharma, B.Y.; Li, H.; Chen, C.; Li, Y.; Zhao, X.; Huang, H.; Cai, Z.; Chen, H. Developing a new intelligent system for the diagnosis of tuberculous pleural effusion. Comput. Methods Programs Biomed. 2018, 153, 211–225. [Google Scholar] [CrossRef]
- Hu, L.; Lin, F.; Li, H.; Tong, C.; Pan, Z.; Li, J.; Chen, H. An intelligent prognostic system for analyzing patients with paraquat poisoning using arterial blood gas indexes. J. Pharmacol. Toxicol. Methods 2017, 84, 78–85. [Google Scholar] [CrossRef]
- Chen, H.; Hu, L.; Li, H.; Hong, G.; Zhang, T.; Ma, J.; Lu, Z. An Effective Machine Learning Approach for Prognosis of Paraquat Poisoning Patients Using Blood Routine Indexes. Basic Clin. Pharmacol. Toxicol. 2017, 120, 86–96. [Google Scholar] [CrossRef]
- Weron, R. Electricity price forecasting: A review of the state-of-the-art with a look into the future. Int. J. Forecast. 2014, 30, 1030–1081. [Google Scholar] [CrossRef] [Green Version]
- Cincotti, S.; Gallo, G.; Ponta, L.; Raberto, M. Modeling and forecasting of electricity spot-prices: Computational intelligence vs classical econometrics. AI Commun. 2014, 27, 301–314. [Google Scholar] [CrossRef]
- Cai, Z.; Gu, J.; Chen, H. A New Hybrid Intelligent Framework for Predicting Parkinson’s Disease. IEEE Access 2017, 5, 17188–17200. [Google Scholar] [CrossRef]
- Ahmadianfar, I.; Heidari, A.A.; Noshadian, S.; Chen, H.; Gandomi, A.H. INFO: An Efficient Optimization Algorithm based on Weighted Mean of Vectors. Expert Syst. Appl. 2022, 195, 116516. [Google Scholar] [CrossRef]
- Yang, Y.; Chen, H.; Heidari, A.A.; Gandomi, A.H. Hunger games search: Visions, conception, implementation, deep analysis, perspectives, and towards performance shifts. Expert Syst. Appl. 2021, 177, 114864. [Google Scholar] [CrossRef]
- Ahmadianfar, I.; Heidari, A.A.; Gandomi, A.H.; Chu, X.; Chen, H. RUN Beyond the Metaphor: An Efficient Optimization Algorithm Based on Runge Kutta Method. Expert Syst. Appl. 2021, 181, 115079. [Google Scholar] [CrossRef]
- Heidari, A.A.; Mirjalili, S.; Faris, H.; Aljarah, I.; Mafarja, M.; Chen, H. Harris hawks optimization: Algorithm and applications. Future Gener. Comput. Syst. 2019, 97, 849–872. [Google Scholar] [CrossRef]
- Li, S.; Chen, H.; Wang, M.; Heidari, A.A.; Mirjalili, S. Slime mould algorithm: A new method for stochastic optimization. Future Gener. Comput. Syst. 2020, 111, 300–323. [Google Scholar] [CrossRef]
- Tu, J.; Chen, H.; Wang, M.; Gandomi, A.H. The Colony Predation Algorithm. J. Bionic Eng. 2021, 18, 674–710. [Google Scholar] [CrossRef]
- Yu, H.; Cheng, X.; Chen, C.; Heidari, A.A.; Liu, J.; Cai, Z.; Chen, H. Apple leaf disease recognition method with improved residual network. Multimed. Tools Appl. 2022, 81, 7759–7782. [Google Scholar] [CrossRef]
- Xia, J.; Wang, Z.; Yang, D.; Li, R.; Liang, G.; Chen, H.; Heidari, A.A.; Turabieh, H.; Mafarja, M.; Pan, Z. Performance optimization of support vector machine with oppositional grasshopper optimization for acute appendicitis diagnosis. Comput. Biol. Med. 2022, 143, 105206. [Google Scholar] [CrossRef]
- Xia, J.; Yang, D.; Zhou, H.; Chen, Y.; Zhang, H.; Liu, T.; Heidari, A.A.; Chen, H.; Pan, Z. Evolving kernel extreme learning machine for medical diagnosis via a disperse foraging sine cosine algorithm. Comput. Biol. Med. 2022, 141, 105137. [Google Scholar] [CrossRef]
- Hu, J.; Han, z.; Heidari, A.A.; Shou, Y.; Ye, H.; Wang, L.; Huang, X.; Chen, H.; Chen, Y.; Wu, P. Detection of COVID-19 severity using blood gas analysis parameters and Harris hawks optimized extreme learning machine. Comput. Biol. Med. 2022, 142, 105166. [Google Scholar] [CrossRef]
- Hu, J.; Chen, H.; Heidari, A.A.; Wang, M.; Zhang, X.; Chen, Y.; Pan, Z. Orthogonal learning covariance matrix for defects of grey wolf optimizer: Insights, balance, diversity, and feature selection. Knowl.-Based Syst. 2021, 213, 106684. [Google Scholar] [CrossRef]
- Hu, J.; Gui, W.; Heidari, A.A.; Cai, Z.; Liang, G.; Chen, H.; Pan, Z. Dispersed foraging slime mould algorithm: Continuous and binary variants for global optimization and wrapper-based feature selection. Knowl.-Based Syst. 2022, 237, 107761. [Google Scholar] [CrossRef]
- Too, J.; Liang, G.; Chen, H. Memory-based Harris hawk optimization with learning agents: A feature selection approach. Eng. Comput. 2021, 1–22. [Google Scholar] [CrossRef]
- Hussien, A.G.; Heidari, A.A.; Ye, X.; Liang, G.; Chen, H.; Pan, Z. Boosting whale optimization with evolution strategy and Gaussian random walks: An image segmentation method. Eng. Comput. 2022, 1–45. [Google Scholar] [CrossRef]
- Su, H.; Zhao, D.; Yu, F.; Heidari, A.A.; Zhang, Y.; Chen, H.; Li, C.; Pan, J.; Quan, S. Horizontal and vertical search artificial bee colony for image segmentation of COVID-19 X-ray images. Comput. Biol. Med. 2022, 142, 105181. [Google Scholar] [CrossRef] [PubMed]
- Yu, H.; Song, J.; Chen, C.; Heidari, A.A.; Liu, J.; Chen, H.; Zaguia, A.; Mafarja, M. Image segmentation of Leaf Spot Diseases on Maize using multi-stage Cauchy-enabled grey wolf algorithm. Eng. Appl. Artif. Intell. 2022, 109, 104653. [Google Scholar] [CrossRef]
- Zhang, H.; Liu, T.; Ye, X.; Heidari, A.A.; Liang, G.; Chen, H.; Pan, Z. Differential evolution-assisted salp swarm algorithm with chaotic structure for real-world problems. Eng. Comput. 2022, 1–35. [Google Scholar] [CrossRef]
- Shan, W.; Qiao, Z.; Heidari, A.A.; Chen, H.; Turabieh, H.; Teng, Y. Double adaptive weights for stabilization of moth flame optimizer: Balance analysis, engineering cases, and medical diagnosis. Knowl.-Based Syst. 2021, 214, 106728. [Google Scholar] [CrossRef]
- Dong, R.; Chen, H.; Heidari, A.A.; Turabieh, H.; Mafarja, M.; Wang, S. Boosted kernel search: Framework, analysis and case studies on the economic emission dispatch problem. Knowl.-Based Syst. 2021, 233, 107529. [Google Scholar] [CrossRef]
- Fan, C.; Hu, K.; Feng, S.; Ye, J.; Fan, E. Heronian mean operators of linguistic neutrosophic multisets and their multiple attribute decision-making methods. Int. J. Distrib. Sens. Netw. 2019, 15, 1550147719843059. [Google Scholar] [CrossRef]
- Cui, W.-H.; Ye, J. Logarithmic similarity measure of dynamic neutrosophic cubic sets and its application in medical diagnosis. Comput. Ind. 2019, 111, 198–206. [Google Scholar]
- Fan, C.; Fan, E.; Hu, K. New form of single valued neutrosophic uncertain linguistic variables aggregation operators for decision-making. Cogn. Syst. Res. 2018, 52, 1045–1055. [Google Scholar]
- Ye, J.; Cui, W. Modeling and stability analysis methods of neutrosophic transfer functions. Soft Comput. 2020, 24, 9039–9048. [Google Scholar] [CrossRef]
- Shi, B.; Ye, H.; Zheng, L.; Lyu, J.; Chen, C.; Heidari, A.A.; Hu, Z.; Chen, H.; Wu, P. Evolutionary warning system for COVID-19 severity: Colony predation algorithm enhanced extreme learning machine. Comput. Biol. Med. 2021, 136, 104698. [Google Scholar] [CrossRef]
- Sun, Y.; Xue, B.; Zhang, M.; Yen, G.G. Evolving deep convolutional neural networks for image classification. IEEE Trans. Evol. Comput. 2019, 24, 394–407. [Google Scholar] [CrossRef] [Green Version]
- Liu, P.; Gao, H. A novel green supplier selection method based on the interval type-2 fuzzy prioritized choquet bonferroni means. IEEE/CAA J. Autom. Sin. 2020, 8, 1549–1566. [Google Scholar] [CrossRef]
- Han, X.; Han, Y.; Chen, Q.; Li, J.; Sang, H.; Liu, Y.; Pan, Q.; Nojima, Y. Distributed Flow Shop Scheduling with Sequence-Dependent Setup Times Using an Improved Iterated Greedy Algorithm. Complex Syst. Model. Simul. 2021, 1, 198–217. [Google Scholar] [CrossRef]
- Gao, D.; Wang, G.-G.; Pedrycz, W. Solving fuzzy job-shop scheduling problem using DE algorithm improved by a selection mechanism. IEEE Trans. Fuzzy Syst. 2020, 28, 3265–3275. [Google Scholar] [CrossRef]
- Zhao, F.; Di, S.; Cao, J.; Tang, J. A novel cooperative multi-stage hyper-heuristic for combination optimization problems. Complex Syst. Model. Simul. 2021, 1, 91–108. [Google Scholar] [CrossRef]
- Heidari, A.A.; Abbaspour, R.A.; Chen, H. Efficient boosted grey wolf optimizers for global search and kernel extreme learning machine training. Appl. Soft Comput. 2019, 81, 105521. [Google Scholar]
- Shen, L.; Chen, H.; Yu, Z.; Kang, W.; Zhang, B.; Li, H.; Yang, B.; Liu, D. Evolving support vector machines using fruit fly optimization for medical data classification. Knowl.-Based Syst. 2016, 96, 61–75. [Google Scholar] [CrossRef]
- Wang, M.; Chen, H.; Yang, B.; Zhao, X.; Hu, L.; Cai, Z.; Huang, H.; Tong, C. Toward an optimal kernel extreme learning machine using a chaotic moth-flame optimization strategy with applications in medical diagnoses. Neurocomputing 2017, 267, 69–84. [Google Scholar] [CrossRef]
- Wang, M.; Chen, H. Chaotic multi-swarm whale optimizer boosted support vector machine for medical diagnosis. Appl. Soft Comput. 2020, 88, 105946. [Google Scholar] [CrossRef]
- Yi, J.-H.; Deb, S.; Dong, J.; Alavi, A.H.; Wang, G.-G. An improved NSGA-III algorithm with adaptive mutation operator for Big Data optimization problems. Future Gener. Comput. Syst. 2018, 88, 571–585. [Google Scholar] [CrossRef]
- Arora, S.; Singh, S. Butterfly optimization algorithm: A novel approach for global optimization. Soft Comput. 2019, 23, 715–734. [Google Scholar] [CrossRef]
- Yu, H.; Yuan, K.; Li, W.; Zhao, N.; Chen, W.; Huang, C.; Chen, H.; Wang, M. Improved Butterfly Optimizer-Configured Extreme Learning Machine for Fault Diagnosis. Complexity 2021, 2021, 6315010. [Google Scholar] [CrossRef]
- Liu, G.; Jia, W.; Luo, Y.; Wang, M.; Heidari, A.A.; Ouyang, J.; Chen, H.; Chen, M. Prediction Optimization of Cervical Hyperextension Injury: Kernel Extreme Learning Machines With Orthogonal Learning Butterfly Optimizer and Broyden- Fletcher-Goldfarb-Shanno Algorithms. IEEE Access 2020, 8, 119911–119930. [Google Scholar] [CrossRef]
- Maheshwari, P.; Sharma, A.K.; Verma, K. Energy efficient cluster based routing protocol for WSN using butterfly optimization algorithm and ant colony optimization. Ad Hoc Netw. 2021, 110, 102317. [Google Scholar] [CrossRef]
- Long, W.; Wu, T.; Xu, M.; Tang, M.; Cai, S. Parameters identification of photovoltaic models by using an enhanced adaptive butterfly optimization algorithm. Energy 2021, 229, 120750. [Google Scholar] [CrossRef]
- Sharma, S.; Saha, A.K.; Majumder, A.; Nama, S. MPBOA-A novel hybrid butterfly optimization algorithm with symbiosis organisms search for global optimization and image segmentation. Multimed. Tools Appl. 2021, 80, 12035–12076. [Google Scholar] [CrossRef]
- Sadeghian, Z.; Akbari, E.; Nematzadeh, H. A hybrid feature selection method based on information theory and binary butterfly optimization algorithm. Eng. Appl. Artif. Intell. 2021, 97, 104079. [Google Scholar] [CrossRef]









| Attributes | Name | Descriptions | 
|---|---|---|
| F1 | Gender | One for female, two for male | 
| F2 | Education | There are three categories: undergraduate in progress, specialist (senior) in progress, and master’s in progress, indicated by 1, 2, and 3, respectively. | 
| F3 | Grade | There are six categories: freshmen, sophomores, juniors, seniors, other grades, and graduate students, denoted by 1, 2, 3, 4, 5, and 6, respectively. | 
| F4 | Specialty | There are four categories: science and technology, literature, history and philosophy, medicine and health, and arts and sports, indicated by 1, 2, 3, and 4, respectively. | 
| F5 | Source | There are two categories, urban and rural, indicated by 1 and 2, respectively. | 
| F6 | Make choices based on interests and values | It is used to measure the degree of satisfaction of the individual’s basic psychological needs for autonomy, with higher values indicating higher satisfaction. | 
| F7 | Do things freely in your own way | Same as F6 | 
| F8 | Express “ true self “ through my choice | Same as F6 | 
| F9 | Successfully complete difficult tasks and programs | It is used to measure the degree of satisfaction of competence needs among the basic psychological needs of individuals, and a higher value indicates a higher degree of satisfaction. | 
| F10 | Accept and win difficult challenges | Same as F9 | 
| F11 | Feel empowered by what you do | Same as F9 | 
| F12 | Have a sense of connection with people who care about me and who I care about | It is used to measure the degree of satisfaction of relationship needs among the basic psychological needs of individuals, with higher values indicating higher satisfaction. | 
| F13 | Feel intimately connected to significant others | Same as F12 | 
| F14 | Have a strong sense of closeness to those around you | Same as F12 | 
| F15 | Have a clear understanding of the formation of self-personality traits | It is used to measure the clarity of an individual’s self-concept, with higher values indicating greater clarity. | 
| F16 | Know your natural abilities | Same as F15 | 
| F17 | Decide what is more important to me (values) | Same as F15 | 
| F18 | Know what others see in me | Same as F15 | 
| F19 | Set an example in your mind | Same as F15 | 
| F20 | Find out what I am interested in | Same as F15 | 
| F21 | Set goals for yourself | Same as F15 | 
| F22 | Interview with Career Professionals | It is used to measure the progress of individual career exploration, with higher values indicating better progress. | 
| F23 | Discuss your career | Same as F22 | 
| F24 | Understand the type of job | Same as F22 | 
| F25 | Read career information | Same as F22 | 
| F26 | Research suitable careers | Same as F22 | 
| F27 | Conduct career experience | Same as F22 | 
| F28 | Identify the training required for the occupation | Same as F22 | 
| F29 | Decide what you want to do | It is used to measure the clarity of an individual’s career decisions and goals, with higher values indicating greater clarity. | 
| F30 | Find the right job path | Same as F29 | 
| F31 | Choose a career that you are satisfied with | Same as F29 | 
| F32 | Develop an action plan for choosing a career | Same as F29 | 
| F33 | Reconfirmation of a wise career choice | Same as F29 | 
| F34 | Develop specific knowledge or skills needed for the job | It is used to measure the degree of learning of an individual’s required skills, with higher values indicating higher levels of learning. | 
| F35 | Get the training and experience you need | Same as F34 | 
| F36 | Participate in the training required for the job | Same as F34 | 
| F37 | Have the qualifications required for the job | Same as F34 | 
| F38 | Develop a job search plan | It is used to measure an individual’s readiness for the transition from school to work, with higher values indicating greater readiness. | 
| F39 | Get a job once you complete the training | Same as F38 | 
| Fold | ACC | MCC | Sensitivity | Specificity | 
|---|---|---|---|---|
| Num.1 | 0.950 | 0.905 | 0.900 | 1.000 | 
| Num.2 | 0.952 | 0.909 | 0.909 | 1.000 | 
| Num.3 | 0.952 | 0.908 | 1.000 | 0.900 | 
| Num.4 | 0.952 | 0.909 | 0.909 | 1.000 | 
| Num.5 | 0.952 | 0.908 | 1.000 | 0.900 | 
| Num.6 | 0.857 | 0.716 | 0.909 | 0.800 | 
| Num.7 | 0.905 | 0.826 | 0.818 | 1.000 | 
| Num.8 | 0.950 | 0.905 | 1.000 | 0.900 | 
| Num.9 | 0.950 | 0.905 | 1.000 | 0.900 | 
| Num.10 | 1.000 | 1.000 | 1.000 | 1.000 | 
| AVG | 0.942 | 0.889 | 0.945 | 0.940 | 
| STD | 0.037 | 0.074 | 0.064 | 0.070 | 
| Publisher’s Note: MDPI stays neutral with regard to jurisdictional claims in published maps and institutional affiliations. | 
© 2022 by the authors. Licensee MDPI, Basel, Switzerland. This article is an open access article distributed under the terms and conditions of the Creative Commons Attribution (CC BY) license (https://creativecommons.org/licenses/by/4.0/).
Share and Cite
Wang, Z.; Liang, G.; Chen, H. Tool for Predicting College Student Career Decisions: An Enhanced Support Vector Machine Framework. Appl. Sci. 2022, 12, 4776. https://doi.org/10.3390/app12094776
Wang Z, Liang G, Chen H. Tool for Predicting College Student Career Decisions: An Enhanced Support Vector Machine Framework. Applied Sciences. 2022; 12(9):4776. https://doi.org/10.3390/app12094776
Chicago/Turabian StyleWang, Zhuang, Guoxi Liang, and Huiling Chen. 2022. "Tool for Predicting College Student Career Decisions: An Enhanced Support Vector Machine Framework" Applied Sciences 12, no. 9: 4776. https://doi.org/10.3390/app12094776
APA StyleWang, Z., Liang, G., & Chen, H. (2022). Tool for Predicting College Student Career Decisions: An Enhanced Support Vector Machine Framework. Applied Sciences, 12(9), 4776. https://doi.org/10.3390/app12094776
 
         
                                                


 
       