Next Article in Journal
Latency-Aware Accelerator of SIMECK Lightweight Block Cipher
Next Article in Special Issue
Assessment of Musculoskeletal Pain and Physical Demands Using a Wearable Smartwatch Heart Monitor among Precast Concrete Construction Workers: A Field Case Study
Previous Article in Journal
Late Shelf Life Saturation of Golden Delicious Apple Parameters: TSS, Weight, and Colorimetry
Previous Article in Special Issue
Occupational Footwear Design Influences Biomechanics and Physiology of Human Postural Control and Fall Risk
 
 
Font Type:
Arial Georgia Verdana
Font Size:
Aa Aa Aa
Line Spacing:
Column Width:
Background:
Review

Ergonomics Evaluation Using Motion Capture Technology—Literature Review

Department of Industrial Engineering and Management, University of West Bohemia, Univerzitní 2732/8, 301 00 Plzeň, Czech Republic
*
Authors to whom correspondence should be addressed.
Appl. Sci. 2023, 13(1), 162; https://doi.org/10.3390/app13010162
Submission received: 22 November 2022 / Revised: 13 December 2022 / Accepted: 19 December 2022 / Published: 23 December 2022
(This article belongs to the Special Issue Novel Approaches and Applications in Ergonomic Design II)

Abstract

Due to the increasingly high proportion of manual activities in production processes, there is a constant risk of musculoskeletal disorders or work-related injuries. The risk of these problems is exacerbated by the trend towards an ageing working population. European legislation is pressing for improved working conditions to eliminate the risks associated with health problems for workers. For this reason, the application of ergonomics in this field is growing. Musculoskeletal disorders, which are most often caused by inappropriate working postures, are a major problem. There are many methods for evaluating working postures. However, there is a high degree of subjectivity in the risk assessment. Motion capture kinematic suits can ensure the objectivity of the assessment. This article discusses research on ergonomics assessment using motion capture technology. A systematic literature search method was used for the research, beginning with the determination of the research procedure, through the definition of the research queries, to the formulation of the research itself to identify relevant sources. The study presents the most widely used methods for assessing the ergonomics of work positions using motion capture technology, their advantages, and disadvantages. It also follows the trend in the number of publications between 2010 and 2022 in countries where the topic is most frequently addressed and in the industries where motion capture technology is used for ergonomics assessment in general. The research showed that this approach is most often used in industry and logistics, and less frequently in healthcare and sport. The authors agree that the most frequently used ergonomics assessment methods are not complex enough to be used in combination with motion capture and that a combination of the two is needed. At the same time, this technology has become very important in the field of ergonomic evaluation of work positions, offering a higher degree of objectivity, or can be combined with the use of virtual reality, but the evaluation systems are still not error-free and there is a need for continuous improvement.

1. Introduction

Despite the opportunities presented by the introduction of automated solutions in industrial enterprises, most assembly and production processes are still carried out manually [1]. Today’s progress cannot fully replace human flexibility and the ability to perform nonrepetitive lifting, assembly, and handling tasks. Physically intensive work and repetitive, uncomfortable working positions are causing musculoskeletal disorders or injuries that negatively affect workers’ health [2]. European legislation, national regulations, and international standards force companies to analyse ergonomic risks in the workplace and implement measures to improve the physical and cognitive well-being of workers [3].
The ageing labour force will lead to growing demands on ergonomics. Designs to optimise work environments will have to be based on specific knowledge of the age-dependent performance potential of employees [4]. The basis for ergonomic solutions will be applied research targeting the ageing workforce [5,6]. With increasing age, major physiological changes occur, most organ systems present a physiological functional reduction, and the risk of coexisting diseases increases [7,8]. There is also a gradual decrease in work performance caused by reduced muscle strength and sensorimotor function. After reaching a power-performance peak for men and women in their 20s and 30s, muscle strength inevitably degrades. Last but not least, changes occur in the central nervous system and in the area of mental-cognitive performance [5]. Cognitive human factors include perceptual skills involving sensation, hearing and vision, perception, memory, and conceptual and discretionary skills, involving spatial skills, decision making, and problem solving [6]. All these factors represent a challenge for the design of tools, equipment, and workplaces. This is because there is no typical example of an ageing workforce; each person is affected by the ageing process in a different way. However, the challenge for ergonomics will be to develop a clear approach to developing solutions that meet user needs [6,9]. At the same time, the ability to work in advanced age depends substantially on the adverse factors to which a person is exposed during their lifetime. Ergonomics can contribute significantly to the elimination of risks caused by inappropriate interaction between the worker and the work environment and serve as a tool to delay human ageing [10].
The constant pressure from European legislation to improve the working environment in terms of ergonomics has a significant impact in comparison with the problem of an increasingly ageing population [11]. In most countries, the numbers of aged people and their percentage of the population have been increasing rapidly in recent decades. The process of demographic ageing is probably the most important social change of the 21st century [12,13]. Changes in living standards and quality of life, economic changes, social preferences, medical advances, and family policy are factors leading to changes in the age structure [14]. The continuing ageing of the population is a topic frequently discussed not only by demographers. Demographic changes are occurring in every sector of life, including economic growth, the labour market, health, housing, and migration [15,16]. The proportion of younger workers will decrease, while the number of workers over 50 will increase [17]. Economic prosperity is strongly dependent on the size and quality of the workforce. Businesses will soon have no choice but to pay more attention to the needs of older workers [15,18].
One way to avoid potential health problems of workers performing manual activities is to automate work processes in the context of the development of Industry 4.0 and modern trends. Automation, driven by major innovations in manufacturing, will play a key role in defining the future of industrial enterprises [19]. However, the implementation of robots and the creation of fully automated workplaces may result in a potential reduction in the number of jobs [20]. Therefore, enterprises tend to focus more on human–robot co-operation. This does not eliminate the human workforce, only reorienting it, maintaining work flexibility and efficiency and significantly increasing performance [21,22]. In some industrial countries, the introduction of collaborative robots would be a solution to the problem of a decreasing number of skilled workers [23]. Human–robot collaboration is now becoming a major technology of Industry 4.0 and is changing the character of manufacturing companies. Collaborative robots are an innovative industrial technology implemented to help operators to perform manual operations in so-called cyber–physical production systems, combining unique human capabilities with the power of machines [21,24]. When implementing collaborative robotics, the question of safety and ergonomics is very important; the worker is situated near a robot, for example, when collaborating on the same part or when there is direct physical contact [25,26,27]. A collaborative workplace not only improves economic performance, but can also improve overall ergonomics. With an ergonomic design and a proper segmentation of work activities, a robot can relieve a worker from an uncomfortable posture or fatigue from repetitive load handling [27,28]. The participation of ergonomists has proven to be a necessary condition for the design of collaborative technology and the importance of ergonomics, and its application in this field is growing [26].
However, even workplace ergonomics handled by experts has various pitfalls. Ergonomics uses many different ergonomic evaluation methods to determine workplace risks. Using these tools, it is possible to evaluate and assess the physical load considering the risk of biomechanical overload. Above all, the assessment goals are to find and eliminate the causes of musculoskeletal disorders, which are the most common health problem of workers in production [29,30]. Ergonomists have been using various observational methods or classifications for a long time, for example: for repetitive work—Occupational Repetitive Action (OCRA), for load handling—National Institute for Occupational Safety and Health (NIOSH) equation, and, for postural load assessment or other methods—Rapid Entire Body Assessment (REBA), Rapid Upper Limb Assessment (RULA), or Ovako Work Analysis System (OWAS). These methods are useful in industrial environments as they do not require too much equipment [31,32]. However, for example, RULA measurements based on self-report by workers or observation by an external assessor are subjective and suffer from low repeatability [30]. The current context of Industry 4.0 focuses on the importance of updating these observational methods and the necessity to develop and implement new objective ergonomic assessment methods [31]. For this reason, there is a growing interest in reliable, fast, and automatic tools for motion capture and analysis, not only in industrial environments, but also in the entertainment, medical, and sports fields [33]. Different types of motion capture methods have been developed [29].
The approaches can be classified as camera-based systems and sensor-based systems [34]. Motion capture technology is one of the more accurate, modern, and objective ways to assess musculoskeletal risk, which will also be the subject of this paper. This technology belongs to the category of direct measurement methods and provides real-time digitalisation of human movement [35,36,37]. Another definition of motion capture (MoCap), as stated by Menolotto [38], is the digital capture and recording of the movements of living objects in space. Different technologies are used to capture motion and have been developed over time. These technologies include, for example, using sensors and transferring the motion to a digital model or recording the motion using cameras, among others.
Nowadays, there are many existing motion capture systems based on different approaches to transform real motion into a virtual environment or model. Some systems are based on optical capture, where the object is captured by a system of special cameras. The object is fitted with markers (tags) that the cameras can read, so it is not a recording of the human body but of these markers. The cameras observe the scene from different angles and are jointly calibrated through a system that knows the exact position of each camera in space, allowing the exact position of any marker in space and at any time to be determined [39]. These motion capture systems have excellent recording accuracy, as the number of markers is not limited, so really any part of the body can be fitted. Another advantage is the possibility of recording multiple figures in one space. Modern cameras are usually no longer limited by the correct lighting of the space, so they can be used almost anywhere, which guarantees high flexibility. However, these systems are very space-consuming due to the high number of cameras needed to ensure that the markers do not overlap at any moment. If the markers are obscured by the body or another person and at least two cameras are unable to register the marker at any given time, the trajectory is lost. Moreover, there usually cannot be any obstructions in the area for the cameras to see correctly. Furthermore, the more cameras used, the more the recorded data need to be processed later [40]. The above facts suggest that systems based on this optical principle are very expensive and costly. Producers of these MoCap systems are, for example, Motion Analysis or Vicon [41]. Another option is gyroscopic systems, which work on the basis of gyroscopes placed on individual parts of the body. These systems generate data directly and no postprocessing is required. However, adding an additional person is costly, as a new set needs to be invested in. Gyroscopic systems are preferable to use when high accuracy is not required [42]. Other systems include exoskeleton solutions or the use of markerless technology, where the object is recorded directly, e.g., Kinect [43].
A newer trend for motion capture is kinematic motion capture suits. As a rule, they work on the basis of putting special suits or straps on a proband, on which sensors are gradually deployed. The sensors are attached to the special suit by means of clips. The whole system works on the principle of sensing by magnetic sensors and inertial control [44]. Conventional motion capture suits have sensors on 17 different body parts for sensing the head, upper limbs, including hands, back, torso, and lower limbs, including feet. The sensors work wirelessly with the docking station and computer where the motion is transmitted. The sensing process consists of several steps. First, the suit with the human figure needs to be calibrated to align all sensors with the environment. This is followed by the process of capturing the motion and recording the relevant data from each sensor at each moment. In addition to the aforementioned recording, some tools from different vendors allow the evaluation of the recorded data according to a defined methodology for evaluating the proband’s positions. In case other methodologies need to be used, the data can be exported and worked with in other tools or applications [45]. Some of the kinematic suit suppliers allow, in addition to the collection of proband position data, the collection of local muscle load data at a given time. Suppliers of these technologies include Neuron, Rokoko, XSens, and TEA Captiv. The disadvantage of these technologies is the problems with the ambient magnetic field of various devices interfering with the signals of these systems. On the other hand, these suits are significantly cheaper than their alternatives, see above, and their acquisition is, therefore, possible for a wider range of users. It is expected that the technology will become even more affordable in the future.
Direct methods involving MoCap are the most accurate for providing reliable data for ergonomic risk assessment. Motion capture can be divided, according to the technology used, into optical, magnetic, mechanical, acoustic, and inertial. The principle of MoCap is to digitalise the movements and positions of a worker while measuring the goniometry of different parts of their body. The measurement provides data on tolerances of body angles, speed, and acceleration of movements [46]. Inertial MoCap uses sensors that are specifically placed directly on the worker to capture movements. The data are subsequently processed and evaluated to provide an objective risk and temporal ergonomic analysis of all the postures of the worker during a given task [1,47]. Data for evaluating workplace ergonomics are provided by simulation, which avoids inconsistency and subjective judgments. Assessment can be performed without the presence of an advanced ergonomist or physiologist [48].
The authors of this publication have invested significant time researching motion capture technology. The technology is still too new, dynamically changing, and there is no relevant literature search to date that maps all the possibilities of using motion capture in ergonomics assessment. As the technology is more affordable than before, a vast increase in the use of the technology in various fields is expected.

2. Literature Review Methodology

The systematic literature research, which is the subject of this manuscript, is focused on the evaluation of ergonomics using modern technologies, based on the theoretical background of the topic. The approach of the systematic search consists of the principles of the established procedure of identification of the problem to be solved and the subsequent search of the literature [49]. The literature is filtered from many scientific papers and publications that are evaluated by experts in both the academic and practical spheres. The filtration is based on defining the problem to be solved, then specifying and selecting relevant publications according to which outputs will be created [50].

2.1. Research Procedure Selection

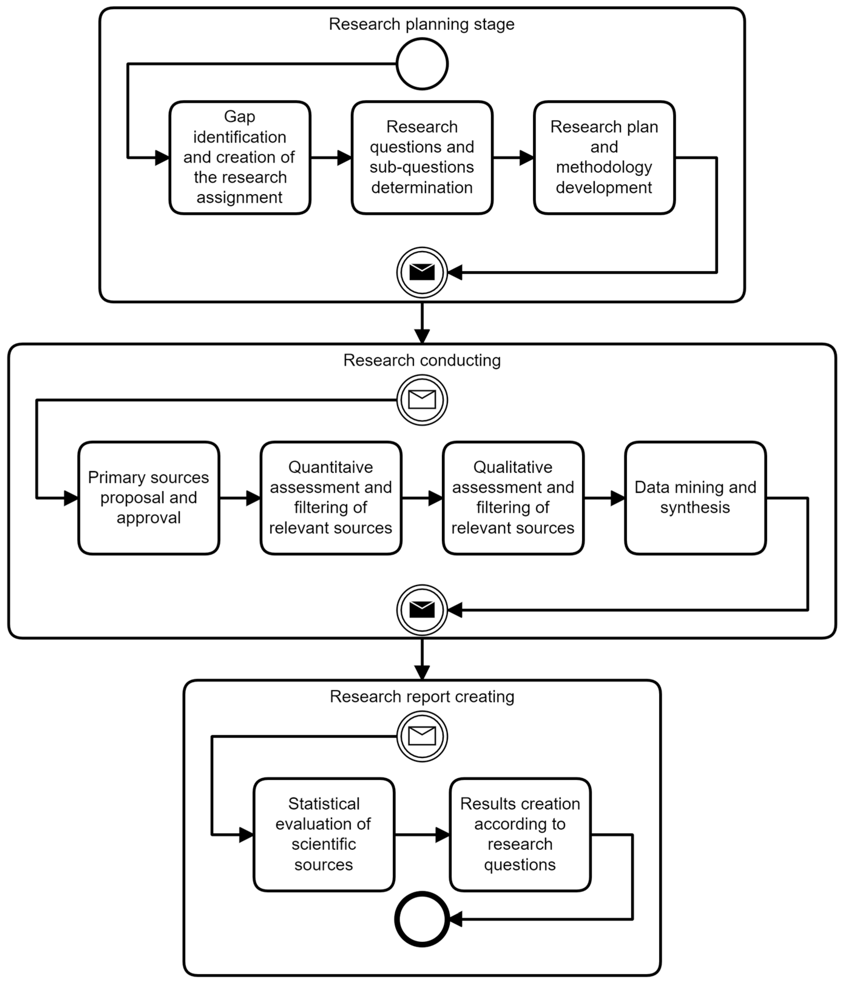
The Adams et al. 2016 approach was used to conduct a systematic literature search, which describes the steps required to process the search outputs [51]. The systematic review focused not only on the usual search procedure, but also on the inclusion of informally published literature. Since the topic is relatively young, the early stages of the research included a review of this literature. A similar procedure to build on is the scheme of Okoli and Schabram [52], who describe and define the systematic search procedure as a survey of a large number of peer-reviewed publications over a period of years from which a large amount of data and information can be extracted for analysis. This makes it possible to collect relevant information through a well-defined approach to reduce systematic errors (bias) by identifying, evaluating, and synthesising all relevant studies using the chosen methodology. This approach is illustrated in the flowchart shown in Figure 1.
As shown in Figure 1, the systematic search methodology used consists of three basic stages, each of which contains sub-steps leading to the possibility of moving one step further. The first stage focuses on the planning of the research, where, firstly a gap in existing research is identified and a term of reference is created. This is followed by the design of research questions and sub-questions that lead to the identification of publications, which leads to the last step, which is the determination of the plan and method of researching the sources, e.g., the choice of appropriate software, the choice of limiting criteria for relevant publications, the selection of databases to be searched, etc.
In the second stage, the actual investigation and execution of the research is carried out. First, the primary sources, which are taken as the basic starting points of the research, have to be identified. The next step is then the selection of sources in terms of quantity that match the defined keywords according to the research question. In this step, the keywords are organised into a research question, and then, for example, the quantity of matching publications is selected using software. The large number of publications found then needs to be analysed in terms of the limiting criteria defined in the choice of methodology. Once this step has been carried out and the inappropriate publications have been removed, a qualitative assessment takes place, firstly, removing possible duplicate sources in each database, followed by a manual check of the publication title, abstract, and focus. This removes further irrelevant publications from the list. The final step in this stage is to summarise the retrieved information and compare individual publications or groups of publications with each other for evaluation.
The last stage focuses on the evaluation of the whole research and generation of a report. First, all scientific publications are evaluated statistically to determine basic information about the research conducted up to that point in time. The last step of the entire process and methodology of the systematic review is then to summarise the results from the perspective of the authors and answer the research questions established at the beginning of the paper.
The goal of the above procedure is to review a wide range of scientific publications, with the maximum elimination of irrelevant sources and to avoid errors in the literature search. To clarify the perspective, grey literature was also studied as part of the literature search to consider the opinions and suggestions of practitioners, which helped to specify the input information and create a comprehensive view of the search query. According to the procedure, it was possible to record, process, and subsequently identify relevant papers related to the identified research area.
The principle used in this systematic search was based on the principles of mixed methods research, which is conducted by combining a quantitative approach and a qualitative approach. This combination helps to achieve a more accurate and the best possible result, leading to the achievement of the research objective [53]. The quantitative approach is used to search selected citation databases—Web of Science, Scopus, and Google Scholar. The search results are constrained by predefined parameters. The qualitative approach then helps to reduce the number of relevant publications by focusing on a defined research topic. The overall results of both approaches are then subjected to detailed analysis to answer the research queries.

2.2. Defining the Research Queries

To create a systematic literature search, first, it is important to propose the area of challenge based on the issues addressed in the opening chapters of this work. The individual steps of the research, which can be determined according to Eger and Egerová [53], summarise the research process and provide a more detailed description of the problem, formulate research queries, and then answer them. In the introductory sections, the relevance of the topic under study due to the ageing population was mentioned. For this reason, more and more attention will be paid to the ergonomics of the workplace and, in connection with the development of modern approaches, it is appropriate to upgrade the ergonomic evaluation of the workplace.
The research area is defined and outlined for the topic: ergonomics evaluation using modern approaches.
To better specify the research topic, the area is described in more detail: the use of motion capture technology for the evaluation of ergonomics of work positions.
Main research query: how is motion capture currently used as a modern tool to evaluate the ergonomics of work positions?
Sub-research queries:
  • What industries are using motion capture technology for ergonomics evaluation?
  • What ergonomic evaluation methods can motion capture be applied to?
  • How has the frequency and content of scientific publications on the topic of using motion capture for ergonomic evaluation changed over time?
  • What problems do authors face when using the motion capture tool for ergonomics evaluation, and what responses do authors mention in their publications regarding these problems?
  • What direction do the authors believe future research in combining ergonomics and MoCap technology will take?

2.3. Search Query Formulation

According to the defined research queries, keywords were determined for a logical search by establishing a search query using the “And/Or” principle. The keywords and the entire search query are derived from the scientific publications in the introduction of this work, which form the basis of the entire research and the assignment for the research. The search was limited to publications from 2010 and later. A diagram of the search query consisting of the keywords and the links between them is shown below in Figure 2.
After specifying the search query, a search of Web of Science, Scopus, and Google Scholar databases was performed. The browsing of these databases was provided by the Publish or Perish tool, which was used to quantitatively identify relevant publications related to the search query. For further specification, the search results were constrained according to basic criteria:
  • Restriction of the research—topic of the paper depending on the occurrence of keywords using the search query (publication title, abstract, keywords) according to the query: (Motion Capture OR MoCap OR Kinematics OR Kinematic suit OR Sensors OR Senzors) AND (Ergonomics OR Posture analysis OR Ergonomic methods OR Ergonomics evaluation OR Ergonomic evaluation OR Evaluation);
  • Language—English;
  • Year of publication: 2010–2022;
  • Publication type—conference papers, conference proceedings, articles, books, book chapters, and research papers.

3. Research Results

A quantitative search of scientific publications during the survey of the selected databases according to the search query yielded more than a thousand relevant publications over an unlimited period. The search query was performed in the Publish or Perish tool. Most publications were found in the Google Scholar database, and much fewer in the Web of Science and Scopus databases. However, due to the volume, it was necessary to specify the results of the quantitative research with additional steps defined by qualitative attributes. The research was conducted in June 2022 and the results of the quantitative search are shown below:
  • 40 publications from the Web of Science database;
  • 81 publications from the Scopus database;
  • 980 publications from Google Scholar.
The first step was to constrain the papers in terms of time, by eliminating all publications older than 12 years. At the same time, for the Google Scholar database, the minimum number of citations for a given publication was defined at 20 or more, and the text had to be accessible in a web browser. With these set limitations of dating from 2010 to the present and the number of citations of publications in the GS database, some publications were eliminated and the total number was limited to:
  • Web of Science: 36 publications;
  • Scopus: 68 publications;
  • Google Scholar: 119 publications.
Consequently, a total of 223 publications were further examined and the next step of the qualitative assessment was to examine duplicate papers and eliminate them. The numbers of publications after this step were:
  • Web of Science: 27 publications;
  • Scopus: 46 publications;
  • Google Scholar: 112 publications.
The output of the next phase of the iteration was a total of 185 publications, which were subjected to a detailed qualitative relevance assessment in the next step of the iteration. This step consisted of identifying the source of the publication and its credibility. Then, the content of the publications and the specific focus of the title and abstract on the issue were manually checked. The output was the following numbers of relevant publications for further research:
  • Web of Science: 18 publications;
  • Scopus: 26 publications;
  • Google Scholar: 63 publications.
The search was defined using keywords, and their occurrence in scientific publications is shown in Figure 3 below.
The assessment of the relevance of publication content resulted in a total of 107 scientific publications from 2010 to the present. The change in the frequency of scientific publications on the topic of using the MoCap tool for ergonomics assessment is described in the graph below, see Figure 4. The horizontal axis shows the year of publication between 2010 and 2022, which was selected when formulating the search query. The exact number of publications can be read on the vertical axis.
The reduced number of publications in the first four years could be a consequence of the economic crisis. The global financial crisis that started in 2008 had a serious economic impact. There was a reduction in national production, a rapid increase in unemployment, and an increase in national debts. The implementation of saving measures only worsened the impact of the crisis [54]. Many companies went through a period of serious restructuring, which often involved reducing the number of employees, shortening working hours, reducing production, closing factories, freezing or reducing salaries, etc. [55]. The necessary measures led to compromises in areas of worker safety and health, and interest in ergonomics and ergonomic measures decreased significantly [56].
The minimal number of publications was interrupted only in 2014. As a result of the global crisis, interest in the relation between the economy and the environment has increased significantly [57]. There have been several proposals for creating sustainable economies “Green New Deal”, “Green Stimulus”, and a “Green Economy” [58]. Green jobs have begun to appear. Unfortunately, what is good for the environment may not always be good for worker safety and health. As a result, there has been an increase in the number of discussions, conferences regarding the safety risks posed by new technologies and work methods associated with the “Green Economy”, and, consequently, an increase in the number of articles dealing with workplace ergonomics and the related use of MoCap technology. If green jobs are truly sustainable, they must also be beneficial for workers’ health and safety [59].
The frequency of the sources dropped again in 2015, when the world faced terrorist attacks by the Islamic State. ISIS terrorists attacked on three continents in total. Terrorism is often viewed from a historical, psychological, political, or geopolitical perspective, but it can also have significant economic impacts not only on the targeted countries, but also on the countries fighting against terrorism [60]. At the same time, European Union states were struggling with the European refugee crisis, which culminated in 2015, when the number of refugees and economic migrants reached its peak [61]. Over the following years, the situation gradually stabilised. Efforts to quickly integrate immigrants into society and new working environments were supported by virtual reality technology, MoCap, and the number of publications on ergonomics during this period reached its peak in 2017 and was stable, except for a slight decrease in 2018.
In 2019, the virus SARS-CoV-2 emerged and became a global pandemic the following year. Severe acute respiratory syndrome SARS-CoV-2 has become a challenge to the current global public health system [62]. COVID-19 has seriously affected and continues to affect human lives and have a negative impact on the world economy, tourism, etc. [63]. At the same time, the pandemic and the regulation of mandatory quarantines have led to an increased use of the internet. This can be proven by the frequency of studies that have been produced, which reached very high values in the period (2019–2021). It is also important to consider the impact of ergonomics in healthcare, which is often ignored in this aspect. The pandemic has just highlighted and brought to the public’s attention the workload of healthcare professionals, whose health can also be impacted.
For 2022, the final number of studies focusing on ergonomics assessment using the MoCap tool is unknown. Research on this topic is still ongoing and we can only state that only 1/3 or ¼ of the total number of research articles and papers from conferences have been published.
By examining the title and abstract of publications relevant to the research area, it was discovered that the total number of publications has been increasing over time. A significant increase from the period 2010–2013 was recorded in the period from 2014 to 2017, and this trend is maintained in the period from 2018 to 2022. Considering the research conducted in the first half of 2022, further growth in publications in the research area can be expected. It is interesting to observe that, in the last-mentioned period, the number of papers on the topic at scientific conferences increased significantly. From 2010 to 2013, the ratio between scientific articles versus conference papers was 75% of articles versus 25% of conference papers. In the period from 2014 to 2017, the ratio was 93% to 7%. The number of conference papers has increased again in the last period since 2018, with 77% of articles versus 26% of conference papers. The results can be seen in the graph, see Figure 5.
In the graph below, see Figure 6, the ratio in each year between the different databases can also be observed. It can be stated that the most significant database up to 2016 was Google Scholar but, from this year, more publications on motion capture in ergonomics started to appear on Web of Science and Scopus databases.
It is interesting to see the total number of publications by country of origin of the main author of the publication. The graph below, see Figure 7, shows the highest number of publications coming from the United States, followed by other countries, such as Italy, Germany, and China. Most publications are produced in industrialised countries with high technical development and significant research facilities.
The qualitative assessment of scientific publications in the range defined by the research query also includes a comparison of the most successful publications and their authors in terms of the number of citations. The most cited publications deal with analyses of motion capture technologies in combination with Kinect [64,65]. Other publications, slightly less cited but more recent, deal specifically with the use of sensor reading, e.g., MoCap technology for ergonomics evaluation. In some cases, this evaluation is also applied to a case study of the workplace. A comparison of the cited publications with the number of citations, main author, and year of publication can be seen in the table, see Table 1.
Another indicator of qualitative evaluation is the analysis of publications or their publication in periodicals. This comparison is used to provide information on which field and which sources or journals contain the highest number of publications in the research area. Below, in Table 2, are the periodicals with the highest number of publications in the studied field.

4. Summary of Theoretical Knowledge

According to the output of the systematic literature search, it can be said that various methods and techniques are currently being used to assess the ergonomics of working postures and one of these methods is the use of the motion capture modern kinematic suit tool. Motion capture tools were originally developed for the entertainment industry and the use of motion capture for ergonomics assessment is a relatively new concept. In general, according to the research literature, it can be concluded that motion capture technology has a wide range of potential applications. However, most of the publications deal with the use of these technologies for ergonomic evaluation of working postures. This category includes articles from industry, in which authors focus on ergonomics of manual material handling (Performance evaluation of a wearable inertial motion capture system for capturing physical exposures during manual material handling tasks), work in warehouse environments, assembly tasks, etc. Due to the difficult conditions for capturing the movement of workers, new technologies are being developed to capture working positions, even in heavy industrial applications [69]. For example, in the paper Innovative real-time system to integrate ergonomic evaluations into warehouse design and management, the authors have developed a system based on inertial sensors with integrated magnetic interference compensation and long wireless connection specifically for this purpose [70]. Another important research set consists of articles from the construction industry. Workers in the construction industry are often exposed to physically demanding manual tasks with a high degree of ergonomic risk [71,72]. The rapid development of motion sensors in the construction industry enables proactive accident prevention by reducing the number of dangerous actions that commonly occur [73]. The authors of the articles Experience, Productivity, and Musculoskeletal Injury among Masonry Workers [74], Data Fusion of Real-Time Location Sensing and Physiological Status Monitoring for Ergonomics Analysis of Construction Workers [75], and Stochastic Modelling for Assessment of Human Perception and Motion Sensing Errors in Ergonomic Analysis [71] want to achieve consistent results. Using Inertial Measurement Units (IMUs) and video cameras, they reduce the risk of musculoskeletal disorders, injuries, and eliminate unhealthy work behaviour of workers [62,65,66]. Motion capture is used for a variety of purposes in healthcare, whether to evaluate working postures, for example at dental practices, or as a tool to support rehabilitation [29,76,77,78]. It can also include a medical study on Motion tracking and gait feature estimation for recognising Parkinson’s disease using MS Kinect, which focuses on the use of Microsoft Kinect image and depth sensors for gait analysis and detection of Parkinson’s disease symptoms [76,77,79,80]. Less common is the use of motion capture technology in the fields of sport, music, dance, etc. Athletes make all efforts possible to achieve maximum performance and to overcome not only their competitors, but especially themselves [81,82]. The article Using Wearable Sensors to Capture Posture of the Human Lumbar Spine in Competitive Swimming presented the possibility of using wearable inertial sensors for swimmers’ training. Unlike visual analysis or video analysis, this system was able to provide objective measured data on the position of a swimmer’s lumbar spine. The outputs subsequently provided coaches and researchers with valuable information on swimmer performance and technique in competitive swimming styles [83]. Another example of the use of inertial sensors is the study Paddle Stroke Analysis for Kayakers Using Wearable Technologies, which focuses on capturing the correct posture of a kayaker. Again, the proposed approach provides coaches and athletes with quantitative information that is crucial to achieving perfect performance and avoiding sports injuries [84]. The authors of the article Folk Dance Evaluation Using Laban Movement Analysis used the MoCap suit in a very interesting way, specifically to capture folk dance movements. After capturing the movements, a virtual reality simulator prototype was then created to teach them. Here, the user could view the dance segments and then repeat them themselves. The user’s movements were captured and compared to a template and the dancer then received intuitive feedback [85]. We cannot ignore the expanding use of motion capture technology in the entertainment industry. Special effects designers and game developers have been trying for almost half a century to create digital human characters, animals, and effects that would be indistinguishable from reality. Until recently, this goal was almost unachievable. However, nowadays, there are technologies that allow creators to get close to this goal. One such tool is motion capture, which, as mentioned earlier, allows human movement to be recorded using sensors and digitally maps the movement onto computer-generated creatures [86]. Memorable films that have been created using motion capture suits include The Lord of the Rings, The Hobbit, Avatar, and movies by the American film and television production company Marvel Studios. The overall development of MoCap technology in film production is described by authors Devika, P. S., and C. H. Vijay in the article Motion Capture Suit/Vest [87].
From a research perspective, the importance of ergonomic assessment of work postures is increasing. Ergonomics increases worker comfort and directly affects work efficiency and productivity [88]. This fact is discussed by the authors of A framework for interactive work design based on motion tracking, simulation, and analysis and Automatic risk assessment integrated with activity segmentation in the order picking process to support health management. Both analyses apply motion tracking and ergonomic evaluation methods to improve the efficiency and quality of work in assembly, manipulation, and maintenance work. The authors aim to increase competitiveness and create a compromise between system performance and operator well-being, using digital human modelling (DHM) technology and motion capture devices based on the inertial measurement unit (IMU) [89,90]. A large percentage of studies related to workplace ergonomics investigate the use of modern technologies to prevent or eliminate biomechanical overload in workers. Physically demanding and repetitive tasks lead to work-related accidents, injuries, and musculoskeletal disorders. These risks can be completely avoided in the design of the workplace. For example, in the article Ergonomic Design of a Workplace Using Virtual Reality and a Motion Capture Suit, the authors created an innovative method of ergonomic workplace design using a motion capture suit (MoCap) linked to virtual reality [91]. The author team’s research in this area was focused on manual assembly operations and the aim was to use motion capture to assess the ergonomics of these processes in virtual reality. This research was particularly beneficial in verifying the suitability of the ergonomics of the working positions using motion capture technology with respect to a suitably set-up process on a model of a real workplace in virtual reality. A significant positive of this approach is the ability to apply this methodology in the design of a workplace before it is actually implemented in operation, allowing verification of ergonomic suitability and modifications if necessary to achieve better results. This allows cost savings to be made on changes to an already established workplace in operation. The disadvantage of this research is that it is limited to manual assembly processes only; in the future, this methodology could be investigated within other types of processes. Position and motion capture are used not only in connection with workplace design, but also to detect and eliminate inappropriate work postures and optimise the current work environment. Evidence is provided by the articles Innovative real-time system to integrate ergonomic evaluations into warehouse design and management, Physical risk factors identification based on body sensor network combined to videotaping, Measuring Biomechanical Risk in Lifting Load Tasks Through Wearable System and Machine-Learning Approach, in which the authors use wearable sensors and other assistive technologies to capture motion and perform ergonomic analyses in different types of work environments [70,92]. Scientific progress is seen not only in motion capture methods, but also in methods of analysing the collected data. In the last of the three studies, a specific set of tools was developed and presented that processes the collected motion data and that provides an objective ergometric evaluation in real time [93]. Finally, the sources show that ergonomic evaluation does not only focus on a wide variety of work fields and environments, but also on specific age groups of workers. In the articles Systematic review of Kinect-based solutions for physical risk assessment in manual materials handling in industrial and laboratory environments, and Ergonomics/Human Factors Needs of an Ageing Workforce in the Manufacturing Sector, the authors highlight the increasing number of aged workers and provide information and perspectives on how industry will need to adapt to meet the needs of these workers in the future. For this purpose, the authors use Microsoft Kinect to characterise the aging workforce based on physical and cognitive factors [92,94].
The most widely used ergonomics assessment methods include Ovako Working Analysis System (OWAS), Rapid Upper Limb Assessment (RULA), Rapid Entire Body Assessment (REBA), Occupational Repetitive Action (OCRA), Snook and Ciriello, and National Institute of Occupational Safety and Health (NIOSH). Each of these methods requires different input data and focuses on assessing different aspects of ergonomics. Ergonomics assessment methods can be applied using tools that can be divided into self-report, observational tools, virtual simulations, and direct measurements. Answers to the question of the suitability of the use of the different ergonomic methods and the MoCap tool were provided by the studies [70]. Based on the examined sources, it can be concluded that the most commonly used ergonomic method is Rapid Upper Limb Assessment (RULA), which is an internationally used and popular observational method that examines the kinematics of the upper body, that is, the neck, shoulder, trunk, and arms [95]. It is used to evaluate data captured by inertial sensors by the authors of Combining Ergonomic Risk Assessment (RULA) with Inertial Motion Capture Technology in Dentistry-Using the Benefits from Two Worlds, and Physical risk factors identification based on body sensor network combined to videotaping [92,96]. On the other hand, the authors of the study Automatic risk assessment integrated with activity segmentation in the order picking process to support health management highlight the shortcomings of the RULA methodology. This method is unable to assess the impact of improvement strategies on ergonomic risks because it is missing information about the activity. Together with posture risk, activity information is needed to accurately analyse the effect of the applied improvement strategies. The REBA whole-body assessment standard is used in this study [89]. A more comprehensive ergonomic analysis of the data obtained by MoCap is presented in the research paper Innovative real-time system to integrate ergonomic evaluations into warehouse design and management. The authors have developed an innovative whole-body system for real-time ergonomic evaluation of manual material handling in a warehouse. This system was created based on the most widely used RULA, OWAS, and OCRA methodologies and Lifting Index (LI) software subsystem, which can evaluate whole-body ergonomics. Due to the limitations and applicability of each method, the Selection Method module allows the user to directly select the most appropriate method based on the specific application [70]. The study Wearable Sensor Network for Biomechanical Overload Assessment in Manual Material Handling, again, highlights the absence of the possibility for whole-body ergonomic assessment when using a sensor network composed of inertial measurement units (IMUs). The authors of this paper propose a new system for biomechanical overload assessment based on the four methods of Snook and Ciriello, the NIOSH LI and REBA. The effectiveness has been demonstrated by a case study with physically demanding activities in a harbour [97]. These studies suggest that, if we capture motion with MoCap technology and require a complete ergonomic evaluation of the whole body, a system based on several ergonomic methods is required. According to the article Aiding Observational Ergonomic Evaluation Methods Using MOCAP Systems Supported by AI-Based Posture Recognition, the future of ergonomic evaluation of data collected by MoCap will be based on the application of artificial intelligence (AI). Using AI, computerised ergonomic evaluations may become more like human observation. This can help ergonomic experts with the definition of posture, which is useful when using methods such as Ovako Working Posture Assessment System (OWAS) [98].
The aim of the systematic review was also to analyse and evaluate the problems in the evaluation of ergonomics using motion capture technology and the feedback mentioned by the authors in their publications. These problems occurring during the application of motion capture technology in the workplace are discussed in several articles, which provide in their analyses improvements or compare data obtained with different technology, while highlighting their shortcomings or advantages of use. In the article Evaluation of the Kinect™ sensor for 3-D kinematic measurement in the workplace, the authors describe the inappropriateness of using existing motion-capturing systems for field work. They focus on the more optimal Microsoft Kinect method, comparing the obtained data with estimations from the Vicon system, and resolve the question of the feasibility, accuracy, and sensitivity of Microsoft Kinect used as a portable motion capture system at the workplace [65]. In comparison, the study Filtered pose graph for efficient Kinect pose reconstruction focuses on the problems of the frequently used Kinect. They highlight the high positioning requirements to obtain accurate positions. To improve the robustness of Microsoft Kinect, the authors proposed a new method for posture reconstruction based on modelling a posture database with a structure called a filtered pose graph. The study shows an improvement of the relevance of the positions and an improvement of the accuracy of the obtained data compared to the existing methods [99]. The paper Experimental evaluation of indoor magnetic distortion effects on gait analysis performed with wearable inertial sensors investigates the influence of magnetic fields on the distortion of outputs from a magnetic inertial measurement units (MIMU) system. Based on the gait analysis, it was found that some distortion occurs on the transverse planes of each joint and on the frontal plane of the ankle. Nevertheless, the measurements showed sufficient repeatability and the resulting data provide important information about the performance of the MIMU [100,101]. The authors of Detecting the Hazards of Lifting and Carrying in Construction through a Coupled 3D Sensing and IMUs Sensing System discuss the limitations of motion measurements under extreme lighting conditions and distortion. Their research proposes the design of a connected system that integrates and synchronises Microsoft Kinect with an inertial measurement unit (IMU) that is capable of providing reliable data, even under extreme conditions [102]. Research shows that there has been significant development in modern motion capture technologies used for ergonomic analysis. Methods of detecting and compensating for errors occurring in the measurement process and new systems allow for increasingly accurate outputs and the ability to objectively assess the optimality of the working environment [76].

5. Discussion

The purpose of this systematic literature search was to create an abstract of studies dealing with motion capture technology. Based on previous research, predefined questions were briefly answered, and background information and references were provided for more detailed study.
Sources were retrieved based on search queries created in Publish or Perish. After restricting the papers in terms of time (2010–2022), removing papers with less than 20 citations, eliminating duplicates, and qualitatively assessing relevance, a total of 107 scientific publications related to the defined research queries were selected. In the following paragraphs, the authors will attempt to summarise the search and answer the research questions defined at the beginning of the research.
Kim and Nussbaum [71], Battini et al. [83], and Golabchi et al. [84] demonstrate the importance of MoCap suits in the ergonomic evaluation of industrial and construction work environments. The importance of MoCap technology is also growing in the healthcare sector to evaluate working postures, as a tool to support rehabilitation or to detect early signs of disease. According to papers by Wang et al. [89] and Aristidou et al. [91], the motion capture tool plays a significant role in the fields of sports, music, folk dance, and has opened up new possibilities in the entertainment field for creating environments and creatures indistinguishable from reality.
Based on the analysis of the outputs found through the above search query, it was found that motion capture technology for ergonomics assessment is most commonly used in the industrial sectors (manufacturing, logistics, and construction). Another sector in which MoCap is used for ergonomics assessment is the healthcare sector and the technology is also used for motion analysis in the sports sector. Other industries are using motion capture for other purposes rather than risk and ergonomics evaluation. The percentage of publications used for this systematic search in each sector is shown in the following graph, see Figure 8.
Ergonomics uses a variety of ergonomic assessment methods to determine risk, which can be used to evaluate physical stress. Observational methods are often used in industrial environments as they do not require too much equipment. Maltry et al. [29] and Humadi et al. [30] are agreed and highlight the shortcomings of observational and self-report-based methods for workers. The information self-reported by employees provides a distorted picture and observation or self-report methods suffer from low reliability, repeatability, and subjectivity (Baber and Young [32]). According to Marin and Marin [31], there is an increasing demand in Industry 4.0 to update these observation methods and strive for Ergonomics 4.0 or smart ergonomic processes.
The studies by Vignais et al. [98] and Maurer-Grubinger et al. [101] show that the most widely used ergonomic method for evaluating the data obtained by the MoCap tool is still Rapid Upper Limb Assessment (RULA) method. The authors Hara et al. [95] used the REBA method for ergonomics assessment due to the complexity of the assessment on the proband’s whole body. Another method is OWAS, which is mentioned by authors such as Igelmo et al. [103], but authors see the future of ergonomic assessments in the combination of MoCap and artificial intelligence systems. Battini et al. [83] criticise RULA and highlight its shortcomings for whole-body assessments. The authors proposed creating a synthesis of several ergonomic methods—RULA, OWAS, OCRA, and NIOSH. A similar approach was taken by the authors Giannini et al. [102] in their study, which focused on a synthesis of other methods—Snook and Ciriello, NIOSH, and REBA. The authors Kacerova et al. [97] use in their study the method of evaluating ergonomics according to the legislative framework in the country. The authors of this publication agree with the most commonly used RULA method but conclude that there is a need to combine multiple methods for a higher level of comprehensiveness and objectivity in the assessment of the ergonomics of work positions. A percentage comparison of used ergonomic methods is shown in the graph below, see Figure 9.
During the research, a correlation was found between the ergonomic methods used and the area of their application, so that, in the area of manufacturing and logistics, the most frequently used methods were RULA and REBA. The OWAS method was more frequently used in healthcare and construction and was used in one third of the publications. However, OWAS had the largest representation in manufacturing. Authors often cited multiple ergonomic assessment options or multiple areas in which it could be applied. The final method was NIOSH, which had the greatest representation in the logistics and construction industry, as this method involves load handling. Other methods or other industries appeared in other publications, but their correlation was marginal compared to those listed above. Figure 10 below provides a graphical representation of the correlation between the areas covered by the professional publications and the ergonomic assessment methods mentioned within those publications for that area.
The results indicate that motion capture technology has become an essential tool for ergonomic measurements. It helps with the analysis of demanding and repetitive worker tasks, leading to a reduction in the probability of injuries and musculoskeletal disorders and increasing work performance and productivity. The disadvantages of this technology include the price. Motion capture suits are expensive. For this reason, ergonomics of working positions can usually only be studied in research institutes. However, the positive aspects of the use of the technology dominate, for example: data collection can be carried out in a real environment, there is no need for long preparation times, and the application of sensors is painless and does not hinder the performance of work tasks. In fact, the benefits of this technology, such as: objectivity, automatic data collection, and evaluation, are directly illustrated in articles by Hara et al. [95], Ma et al. [96], Kačerová et al. [97], and Battini et al. [83]. In addition to general suggestions for improving workplaces, there are also studies that highlight the potential of MoCap technology to solve future problems. Lunin and Glock [100] and Stedmond et al. [6] indicate demographic changes, the increasing number of aged workers, and their specific needs. Again, the motion capture tool could help adapt the workplace in ways that meet these needs. The main advantages and disadvantages of using motion capture to assess ergonomics versus using standard methods are summarised in Table 3 below.
The frequency of emerging publications on the topic of using MoCap to assess ergonomics over the last 12 years (2010–2022) has been influenced by world events. The reduced interest in ergonomics and worker safety in 2010–2013 was a consequence of the economic crisis. The situation was reversed in 2014 by the interest in a sustainable economy and green jobs. The steep drop in 2015 could have been caused by the economic impact of terrorist attacks or the ongoing refugee crisis in Europe. In 2017, the number of publications reached its peak. The high numbers have not subsided in recent years, which have been strongly affected by the worldwide pandemic. Mandatory quarantines led to an increase in internet use and interest in technology. Research in 2022 is still ongoing and the final number of publications about the use of motion capture in ergonomic analysis is not definitive. The graph below in Figure 11 shows the frequency of the number of conference papers and scientific publications across all defined WoS, Scopus, and Google Scholar databases.
The studies also show that motion capture technology is not error-free and the need for continuous development and debugging has become the subject of another significant portion of the publications. Dutta [65] solves the unsuitability of existing motion capture systems for fieldwork and replaces them with the more optimal Microsoft Kinect method. On the other hand, Plantard et al. [104] and Chen et al. [105] note Kinect’s low resistance to value distortion and unsuitability for use in extreme conditions, and their published papers show two different ways to handle these issues.
This study provides a summary of the development and use of motion capture technology until now. However, the results should be interpreted with caution due to the limitations of current research. The generality of the results of the systematic literature search may have been limited by the formulation of the search queries and the subsequent selection of sources according to their relevance. What is missing here is the distinction between different types of motion capture systems. The absence of an analysis of trends and the most frequently used types of MoCap device within different fields could be a trigger for further research. The shortcomings mentioned above in terms of using a combination of ergonomic methods or the unsuitability of existing motion capture systems is also another possibility for investigation.

6. Conclusions

Based on a literature search, MoCap technology has been proven to be a suitable tool for ergonomic analyses wherever conditions allow. If the input conditions are adequate, the MoCap tool is suitable for ergonomic analyses. MoCap technology provides real-time collection of objective data, which is then evaluated by a single ergonomic method or by more complex systems based on several methods, depending on the requirements and detail of the analysis.
According to an analysis of literature and scientific publications, motion capture technology for ergonomics evaluation is mostly used in industry and logistics. This tool can also be used in the healthcare field—in rehabilitation or dentistry. Motion capture is also used in other fields, e.g., the entertainment industry and sports, but not for ergonomics assessment. The authors agree that the most widely used method for evaluating ergonomics with kinematic suits is the RULA method; however, they also mention its weaknesses for lower body assessment. So, a combination of ergonomic methods mapping the whole body is preferable, and the authors also agree on this. In both industry and logistics, where ergonomics is an important issue, whole-body load monitoring is crucial. More and more authors are discussing this topic and the number of scientific publications is growing. Between 2010 and 2013, and 2014 and 2017, there was an increase of almost 30% in the number of publications focusing on this topic. This trend is also observed in the next period, 2018–2022, with the number of publications reaching similar numbers already in April 2022, when this study was conducted.
The authors have identified problems and the need for continuous development of motion capture technology in ergonomics. The problems that need to be eliminated continuously are primarily related to motion capture in terrain and industrial environments due to signal interference. This systematic literature search can serve as a reference for further research related to motion capture, whether it advances and solves the already mentioned limitations or whether the authors focus on technological developments. Future studies should place more focus on the changing structure of the labour force and focus on specific designs for workplaces adapted to the needs of ageing staff, a topic still missing from the publications. The importance of motion capture systems is growing but devices are still unaffordable to common recipients. Further research is needed to increase affordability and improve the health of workers, athletes, and patients more generally.
As mentioned above, this research was built for further research by the author’s team. These are, in addition to the referenced publication [97], focused on the design of a methodology for using MoCap with VR, including comparisons with conventional methods. The study published in the referenced publication is limited to manual activities only. The extension of this methodology to other types of processes is the subject of further research. The authors also discuss the influence of qualitative factors on the evaluation of manufacturing processes commonly using quantitative indicators. Ergonomics of work positions represent one “soft” criterion that is often neglected in the evaluation. The object of investigation in this area is to identify the influence of soft factors, such as work position ergonomics, on hard factors by which manufacturing processes are commonly evaluated. The aim within this research may be to propose and validate a new methodology for evaluating manufacturing processes in terms of time or cost consumption.

Author Contributions

Conceptualisation, I.K. and P.H.; methodology, F.R.; software, F.R.; validation, I.K. and F.R.; formal analysis, P.H. and F.R.; investigation, F.R. and I.K.; resources, F.R. and I.K.; data curation, F.R.; writing—original draft preparation, F.R. and I.K.; writing—review and editing, P.H.; visualisation, F.R. and P.H.; supervision, P.H. and M.Š.; project administration, P.H and M.Š.; funding acquisition, P.H. and M.Š. All authors have read and agreed to the published version of the manuscript.

Funding

This work was supported by the Internal Science Foundation of the University of West Bohemia under Grant SGS-2021-028 Developmental and Training Tools for the Interaction of Man and the Cyber–Physical Production System’ and with the financial support of the European Union, as part of the project Development of capacities and environment for boosting the international, intersectoral and interdisciplinary cooperation, project reg. No. CZ.02.2.69/0.0/0.0/18_054/0014627.

Institutional Review Board Statement

Not applicable.

Informed Consent Statement

Not applicable.

Data Availability Statement

Not applicable.

Conflicts of Interest

The authors declare no conflict of interest.

References

  1. Bortolini, M.; Gamberi, M.; Pilati, F.; Regattieri, A. Automatic Assessment of the Ergonomic Risk for Manual Manufacturing and Assembly Activities through Optical Motion Capture Technology. In Proceedings of the 51st Cirp Conference on Manufacturing Systems, Stockholm, Sweden, 16–18 May 2018; Wang, L., Ed.; Elsevier Science Bv: Amsterdam, The Netherlands, 2018; Volume 72, pp. 81–86. [Google Scholar]
  2. Caserman, P.; Krug, C.; Goebel, S. Recognizing Full-Body Exercise Execution Errors Using the Teslasuit. Sensors 2021, 21, 8389. [Google Scholar] [CrossRef] [PubMed]
  3. Battini, D.; Berti, N.; Finco, S.; Guidolin, M.; Reggiani, M.; Tagliapietra, L. WEM-Platform: A Real-Time Platform for Full-Body Ergonomic Assessment and Feedback in Manufacturing and Logistics Systems. Comput. Ind. Eng. 2022, 164, 107881. [Google Scholar] [CrossRef]
  4. Dlugosz, Z. Population Ageing in Europe. In Proceedings of the 2nd International Geography Symposium-Mediterranean Environment 2010, Kemer-Antalya, Turkey, 2–5 June 2010; Efe, R., Ozturk, M., Eds.; Elsevier Science Bv: Amsterdam, The Netherlands, 2011; Volume 19, pp. 47–55. [Google Scholar]
  5. Strasser, H. The “Art of Aging” from an Ergonomics Point of View. In Proceedings of the Bridging Research and Good Practices towards Patient Welfare: Healthcare Systems Ergonomics and Patient Safety 2014, Taipei, Taiwan, 23–26 June 2014; Shih, Y.C., Liang, S.F.M., Eds.; CRC Press-Taylor & Francis Group: Boca Raton, FL, USA, 2015; pp. 3–16. [Google Scholar]
  6. Stedmon, A.W.; Howells, H.; Wilson, J.R.; Dianat, I. Ergonomics/Human Factors Needs of an Ageing Workforce in the Manufacturing Sector. Health Promot. Perspect. 2012, 2, 112–125. [Google Scholar] [CrossRef][Green Version]
  7. Navaratnarajah, A.; Jackson, S.H.D. The Physiology of Ageing. Medicine 2013, 41, 5–8. [Google Scholar] [CrossRef]
  8. Crettez, B.; Le Maitre, P. Optimal Age of Retirement and Population Growth. J. Popul. Econ. 2002, 15, 737–755. [Google Scholar] [CrossRef]
  9. Kumashiro, M. Ergonomics Strategies and Actions for Achieving Productive Use of an Ageing Work-Force. Ergonomics 2000, 43, 1007–1018. [Google Scholar] [CrossRef]
  10. Kristjuhan, U. Ergonomics as a Tool in Prolonging Youth and Postponing Ageing. Work 2012, 41, 380–382. [Google Scholar] [CrossRef]
  11. Brucker, E. Employment Population Age-Share Differences: An International Comparison of the Economic Impact of Population Aging. J. Aging Soc. Policy 2009, 21, 17–30. [Google Scholar] [CrossRef]
  12. Balachandran, A.; de Beer, J.; James, K.S.; van Wissen, L.; Janssen, F. Comparison of Population Aging in Europe and Asia Using a Time-Consistent and Comparative Aging Measure. J. Aging Health 2020, 32, 340–351. [Google Scholar] [CrossRef]
  13. Sidlo, L.; Sprocha, B.; Durcek, P. A Retrospective and Prospective View of Current and Future Population Ageing in the European Union 28 Countries. Morav. Geogr. Rep. 2020, 28, 187–207. [Google Scholar] [CrossRef]
  14. Dlugosz, Z.; Razniak, P. Risk of Population Aging in Asia. In Proceedings of the 3rd International Geography Symposium, Geomed 2013, Antalya, Turkey, 10–13 June 2013; Efe, R., Ozturk, M., Atalay, I., Eds.; Elsevier Science Bv: Amsterdam, The Netherlands, 2014; Volume 120, pp. 36–45. [Google Scholar]
  15. Maresova, P.; Mohelska, H.; Kuca, K. Economics Aspects of Ageing Population. In Proceedings of the 2nd Global Conference on Business, Economics, Management and Tourism, Prague, Czech Republic, 30–31 October 2014; Iacob, A.I., Ed.; Elsevier Science Bv: Amsterdam, The Netherlands, 2015; Volume 23, pp. 534–538. [Google Scholar]
  16. Broniatowska, P. Population Ageing and Inflation. J. Popul. Ageing 2019, 12, 179–193. [Google Scholar] [CrossRef]
  17. Langhamrova, J.; Fiala, T. Ageing of Population of Productive Age in the Czech Epublic. In Proceedings of the 7th International Days of Statistics and Economics, Prague, Czech Republic, 19–21 September 2013; Loster, T., Pavelka, T., Eds.; Melandrium: Slany, Czech Republic, 2013; pp. 748–757. [Google Scholar]
  18. Huang, W.-H.; Lin, Y.-J.; Lee, H.-F. Impact of Population and Workforce Aging on Economic Growth: Case Study of Taiwan. Sustainability 2019, 11, 6301. [Google Scholar] [CrossRef]
  19. Murata, A. Ergonomics and Cognitive Engineering for Robot-Human Cooperation. In Proceedings of the IEEE Ro-Man 2000: 9th IEEE International Workshop on Robot and Human Interactive Communication, Osaka, Japan, 27–29 September 2000; IEEE: New York, NY, USA, 2000; pp. 206–211. [Google Scholar]
  20. Stein, V.; Scholz, T.M. Manufacturing Revolution Boosts People Issues: The Evolutionary Need for ‘Human-Automation Resource Management’ in Smart Factories. Eur. Manag. Rev. 2020, 17, 391–406. [Google Scholar] [CrossRef]
  21. Gualtieri, L.; Rauch, E.; Vidoni, R. Emerging Research Fields in Safety and Ergonomics in Industrial Collaborative Robotics: A Systematic Literature Review. Robot. Comput.-Integr. Manuf. 2021, 67, 101998. [Google Scholar] [CrossRef]
  22. Dobra, Z.; Dhir, K.S. Technology Jump in the Industry: Human-Robot Cooperation in Production. Ind. Robot. 2020, 47, 757–775. [Google Scholar] [CrossRef]
  23. Morioka, M.; Adachi, S.; Sakakibara, S.; Tan, J.T.C.; Kato, R.; Arai, T. Cooperation Between a High-Power Robot and a Human by Functional Safety. J. Robot. Mechatron. 2011, 23, 926–938. [Google Scholar] [CrossRef]
  24. Hoecherl, J.; Wrede, B.; Schlegl, T. Motion Analysis of Human-Human and Human-Robot Cooperation During Industrial Assembly Tasks. In Proceedings of the 5th International Conference on Human Agent Interaction (Hai’17), Bielefeld, Germany, 17–20 October 2017; Assoc Computing Machinery: New York, NY, USA, 2017; pp. 425–429. [Google Scholar]
  25. van der Spaa, L.; Gienger, M.; Bates, T.; Kober, J. Predicting and Optimizing Ergonomics in Physical Human-Robot Cooperation Tasks. In Proceedings of the 2020 IEEE International Conference on Robotics and Automation (ICRA), Paris, France, 31 May–31 August 2020; IEEE: New York, NY, USA, 2020; pp. 1799–1805. [Google Scholar]
  26. Barcellini, F. Conceptions of human-robot collaborative cooperation. A case of participation in a collaborative robot design process. Activities 2020, 17, 5007. [Google Scholar] [CrossRef]
  27. Quenehen, A.; Klement, N.; Abdeljaouad, A.M.; Roucoules, L.; Gibaru, O. Economic and Ergonomic Performance Enhancement in Assembly Process through Multiple Collaboration Modes between Human and Robot. Int. J. Prod. Res. 2022, 60. [Google Scholar] [CrossRef]
  28. Barcellini, F. Quelles conceptions de la coopération humains-robots collaboratifs? Activités 2020, 17-1, 73–100. [Google Scholar] [CrossRef]
  29. Maltry, L.; Holzgreve, F.; Maurer, C.; Wanke, E.M.; Ohlendorf, D. Improved ergonomic risk assessment through the combination of inertial sensors and observational methods exemplified by RULA. Zent. Arb. Arb. Ergon. 2020, 70, 236–239. [Google Scholar] [CrossRef]
  30. Humadi, A.; Nazarahari, M.; Ahmad, R.; Rouhani, H. In-Field Instrumented Ergonomic Risk Assessment: Inertial Measurement Units versus Kinect V2. Int. J. Ind. Ergon. 2021, 84, 103147. [Google Scholar] [CrossRef]
  31. Marin, J.; Marin, J.J. Forces: A Motion Capture-Based Ergonomic Method for the Today’s World. Sensors 2021, 21, 5139. [Google Scholar] [CrossRef] [PubMed]
  32. Baber, C.; Young, M.S. Making Ergonomics Accountable: Reliability, Validity and Utility in Ergonomics Methods. Appl. Ergon. 2022, 98, 103583. [Google Scholar] [CrossRef] [PubMed]
  33. Motion Analysis System (MAS) for Production and Ergonomics Assessment in the Manufacturing Processes-Web of Science Core Collection. Available online: https://www.webofscience.com/wos/woscc/full-record/WOS:000509784000095 (accessed on 7 April 2022).
  34. Jang, M.; Kim, J.S.; Kang, K.; Urn, S.H.; Yang, S.; Kim, J. Development of Wearable Motion Capture System Using Fiber Bragg Grating Sensors for Measuring Arm Motion. In Proceedings of the 2019 26th IEEE Conference on Virtual Reality and 3d User Interfaces (VR), Osaka, Japan, 23–27 March 2019; IEEE: New York, NY, USA, 2019; pp. 994–995. [Google Scholar]
  35. Iriondo Pascual, A.; Hogberg, D.; Syberfeldt, A.; Brolin, E.; Garcia Rivera, F.; Perez Luque, E.; Hanson, L. Implementation of Ergonomics Evaluation Methods in a Multi-Objective Optimization Framework. In Proceedings of the 6th International Digital Human Modeling Symposium (DHM2020), Skövde, Sweden, 31 August–2 September 2020; Hanson, L., Hogberg, D., Brolin, E., Eds.; IOS Press: Amsterdam, The Netherlands, 2020; Volume 11, pp. 361–371. [Google Scholar]
  36. Gregor, M.; Horejsi, P.; Simon, M. Case Study: Motion Capture for Ergonomics. In Innovation Vision 2020: From Regional Development Sustainability to Global Economic Growth, Proceedings of the 25th International Business Information Management Association Conference, Amsterdam, The Netherlands, 7–8 May 2015; Soliman, K.S., Ed.; Int Business Information Management Assoc-Ibima: Norristown, PA, USA, 2015; Volume I– Vi, pp. 468–476. [Google Scholar]
  37. Iosa, M.; Picerno, P.; Paolucci, S.; Morone, G. Wearable Inertial Sensors for Human Movement Analysis. Expert Rev. Med. Devices 2016, 13, 641–659. [Google Scholar] [CrossRef] [PubMed]
  38. Menolotto, M.; Komaris, D.-S.; Tedesco, S.; O’Flynn, B.; Walsh, M. Motion Capture Technology in Industrial Applications: A Systematic Review. Sensors 2020, 20, 5687. [Google Scholar] [CrossRef]
  39. Szczęsna, A.; Błaszczyszyn, M.; Pawlyta, M. Optical Motion Capture Dataset of Selected Techniques in Beginner and Advanced Kyokushin Karate Athletes. Sci. Data 2021, 8, 13. [Google Scholar] [CrossRef]
  40. Aughey, R.J.; Ball, K.; Robertson, S.J.; Duthie, G.M.; Serpiello, F.R.; Evans, N.; Spencer, B.; Ellens, S.; Cust, E.; Haycraft, J.; et al. Comparison of a Computer Vision System against Three-Dimensional Motion Capture for Tracking Football Movements in a Stadium Environment. Sports Eng. 2022, 25, 2. [Google Scholar] [CrossRef]
  41. Vicon. Award Winning Motion Capture Systems. Available online: https://www.vicon.com/ (accessed on 10 December 2022).
  42. Hu, Y.; He, X.; Zhang, Y.; Zeng, J.; Yang, H.; Zhou, S. Research and Application of Digital Collection Method of Human Movement. In Proceedings of the 2021 2nd International Conference on Artificial Intelligence and Information Systems, Chongqing, China, 28–30 May 2021; Association for Computing Machinery: New York, NY, USA, 2021; pp. 1–6. [Google Scholar]
  43. Guess, T.M.; Bliss, R.; Hall, J.B.; Kiselica, A.M. Comparison of Azure Kinect Overground Gait Spatiotemporal Parameters to Marker Based Optical Motion Capture. Gait Posture 2022, 96, 130–136. [Google Scholar] [CrossRef]
  44. Choo, C.Z.Y.; Chow, J.Y.; Komar, J. Validation of the Perception Neuron System for Full-Body Motion Capture. PLoS ONE 2022, 17, e0262730. [Google Scholar] [CrossRef]
  45. Rybnikár, F.; Šimon, M.; Vránek, P.; Kačerová, I. The Influence of Ergonomics as a Quality Parameter on the Evaluation of Manual Assembly Processes. Prod. Manag. Process Control 2022, 36, 82–90. [Google Scholar]
  46. Feldmann, F.; Seitz, R.; Kretschmer, V.; Bednorz, N.; ten Hompel, M. Ergonomic Evaluation of Body Postures in Order Picking Systems Using Motion Capturing. In Proceedings of the 2019 Prognostics and System Health Management Conference (PHM-Paris), Paris, France, 2–5 May 2019; Li, C., DeOliveira, J.V., Ding, P., Cabrera, D., Eds.; IEEE: New York, NY, USA, 2019; pp. 204–209. [Google Scholar]
  47. Dania, B.; Martina, C.; Alessandro, P.; Fabio, S.; Valentina, V.; Zennaro, I. Integrating Mocap System and Immersive Reality for Efficient Human-Centred Workstation Design. IFAC -Pap. 2018, 51, 188–193. [Google Scholar]
  48. Yunus, M.N.H.; Jaafar, M.H.; Mohamed, A.S.A.; Azraai, N.Z.; Hossain, M.S. Implementation of Kinetic and Kinematic Variables in Ergonomic Risk Assessment Using Motion Capture Simulation: A Review. Int. J. Environ. Res. Public Health 2021, 18, 8342. [Google Scholar] [CrossRef] [PubMed]
  49. Garousi, V.; Felderer, M.; Mantyla, M.V. Guidelines for Including Grey Literature and Conducting Multivocal Literature Reviews in Software Engineering. Inf. Softw. Technol. 2019, 106, 101–121. [Google Scholar] [CrossRef]
  50. Higgins, J.; Thomas, J. Cochrane Handbook for Systematic Reviews of Interventions. Available online: https://training.cochrane.org/handbook/current (accessed on 28 June 2022).
  51. Adams, R.J.; Smart, P.; Huff, A.S. Shades of Grey: Guidelines for Working with the Grey Literature in Systematic Reviews for Management and Organizational Studies. Int. J. Manag. Rev. 2017, 19, 432–454. [Google Scholar] [CrossRef]
  52. Okoli, C.; Schabram, K. A Guide to Conducting a Systematic Literature Review of Information Systems Research 2010; Sprouts: msterdam, The Netherlands, 2010. [Google Scholar]
  53. Eger, L.; Egerová, D. Základy Metodologie Výzkumu; Západočeská Univerzita v Plzni: Plzeň, Czech Republic, 2017; ISBN 978-80-261-0735-4. [Google Scholar]
  54. Foxon, T.J. Responding to the Financial Crisis: Need for a New Economics. Environ. Innov. Soc. Transit. 2013, 6, 126–128. [Google Scholar] [CrossRef]
  55. Xu, H.; Couch, K.A. The Business Cycle, Labor Market Transitions by Age, and the Great Recession. Appl. Econ. 2017, 49, 5370–5396. [Google Scholar] [CrossRef]
  56. Protecting Workplace Safety and Health in Difficult Economic Times—The Effect of the Financial Crisis and Economic Recession on Occupational Safety and Health; International Labour Organization: Geneva, Switzerland, 2013; ISBN 978-92-2-127090-4.
  57. Bauhardt, C. Solutions to the Crisis? The Green New Deal, Degrowth, and the Solidarity Economy: Alternatives to the Capitalist Growth Economy from an Ecofeminist Economics Perspective. Ecol. Econ. 2014, 102, 60–68. [Google Scholar] [CrossRef]
  58. Tienhaara, K. Varieties of Green Capitalism: Economy and Environment in the Wake of the Global Financial Crisis. Environ. Politics 2014, 23, 187–204. [Google Scholar] [CrossRef]
  59. Foresight on New and Emerging Risks in Green Jobs—Workshop for EU-OSHA Focal Points|Safety and Health at Work EU-OSHA. Available online: https://osha.europa.eu/en/tools-and-resources/seminars/foresight-new-and-emerging-risks-green-jobs-workshop-eu-osha-focal (accessed on 26 August 2022).
  60. Estrada, M.A.R.; Park, D.; Kim, J.S.; Khan, A. The Economic Impact of Terrorism: A New Model and Its Application to Pakistan. J. Policy Model. 2015, 37, 1065–1080. [Google Scholar] [CrossRef]
  61. Alija, A. La persistente crisis de los refugiados en Europa. El marco jurídico y de gestión de la Unión Europea. Rev. Estud. Segur. Int. 2020, 6, 37–56. [Google Scholar] [CrossRef]
  62. Chen, X.; Liao, B.; Cheng, L.; Peng, X.; Xu, X.; Li, Y.; Hu, T.; Li, J.; Zhou, X.; Ren, B. The Microbial Coinfection in COVID-19. Appl. Microbiol. Biotechnol. 2020, 104, 7777–7785. [Google Scholar] [CrossRef] [PubMed]
  63. Goodell, J.W. COVID-19 and Finance: Agendas for Future Research. Financ. Res. Lett. 2020, 35, 101512. [Google Scholar] [CrossRef] [PubMed]
  64. Pfister, A.; West, A.M.; Bronner, S.; Noah, J.A. Comparative Abilities of Microsoft Kinect and Vicon 3D Motion Capture for Gait Analysis. J. Med. Eng. Technol. 2014, 38, 274–280. [Google Scholar] [CrossRef]
  65. Dutta, T. Evaluation of the KinectTM Sensor for 3-D Kinematic Measurement in the Workplace. Appl. Ergon. 2012, 43, 645–649. [Google Scholar] [CrossRef] [PubMed]
  66. Millor, N.; Lecumberri, P.; Gómez, M.; Martínez-Ramírez, A.; Izquierdo, M. An Evaluation of the 30-s Chair Stand Test in Older Adults: Frailty Detection Based on Kinematic Parameters from a Single Inertial Unit. J. NeuroEng. Rehabil. 2013, 10, 86. [Google Scholar] [CrossRef] [PubMed]
  67. Greene, B.R.; McGrath, D.; O’Neill, R.; O’Donovan, K.J.; Burns, A.; Caulfield, B. An Adaptive Gyroscope-Based Algorithm for Temporal Gait Analysis. Med. Biol. Eng. Comput. 2010, 48, 1251–1260. [Google Scholar] [CrossRef] [PubMed]
  68. Wu, L.C.; Nangia, V.; Bui, K.; Hammoor, B.; Kurt, M.; Hernandez, F.; Kuo, C.; Camarillo, D.B. In Vivo Evaluation of Wearable Head Impact Sensors. Ann. Biomed. Eng. 2016, 44, 1234–1245. [Google Scholar] [CrossRef]
  69. Cheng, T.; Migliaccio, G.C.; Teizer, J.; Gatti, U.C. Data Fusion of Real-Time Location Sensing and Physiological Status Monitoring for Ergonomics Analysis of Construction Workers. J. Comput. Civ. Eng. 2013, 27, 320–335. [Google Scholar] [CrossRef]
  70. Wang, D.; Dai, F.; Ning, X. Risk Assessment of Work-Related Musculoskeletal Disorders in Construction: State-of-the-Art Review. J. Constr. Eng. Manag. 2015, 141, 04015008. [Google Scholar] [CrossRef]
  71. Kim, S.; Nussbaum, M.A. Performance Evaluation of a Wearable Inertial Motion Capture System for Capturing Physical Exposures during Manual Material Handling Tasks. Ergonomics 2013, 56, 314–326. [Google Scholar] [CrossRef]
  72. Wang, Q.; Markopoulos, P.; Yu, B.; Chen, W.; Timmermans, A. Interactive Wearable Systems for Upper Body Rehabilitation: A Systematic Review. J. NeuroEng. Rehabil. 2017, 14, 20. [Google Scholar] [CrossRef]
  73. Cust, E.E.; Sweeting, A.J.; Ball, K.; Robertson, S. Machine and Deep Learning for Sport-Specific Movement Recognition: A Systematic Review of Model Development and Performance. J. Sport. Sci. 2019, 37, 568–600. [Google Scholar] [CrossRef]
  74. Oess, N.P.; Wanek, J.; Curt, A. Design and Evaluation of a Low-Cost Instrumented Glove for Hand Function Assessment. J. NeuroEng. Rehabil. 2012, 9, 2. [Google Scholar] [CrossRef] [PubMed]
  75. Manghisi, V.M.; Uva, A.E.; Fiorentino, M.; Bevilacqua, V.; Trotta, G.F.; Monno, G. Real Time RULA Assessment Using Kinect v2 Sensor. Appl. Ergon. 2017, 65, 481–491. [Google Scholar] [CrossRef] [PubMed]
  76. Schall, M.C.; Fethke, N.B.; Chen, H.; Oyama, S.; Douphrate, D.I. Accuracy and Repeatability of an Inertial Measurement Unit System for Field-Based Occupational Studies. Ergonomics 2016, 59, 591–602. [Google Scholar] [CrossRef] [PubMed]
  77. O’Reilly, M.; Caulfield, B.; Ward, T.; Johnston, W.; Doherty, C. Wearable Inertial Sensor Systems for Lower Limb Exercise Detection and Evaluation: A Systematic Review. Sports Med. 2018, 48, 1221–1246. [Google Scholar] [CrossRef]
  78. Schönauer, C.; Pintaric, T.; Kaufmann, H. Full Body Interaction for Serious Games in Motor Rehabilitation. In Proceedings of the 2nd Augmented Human International Conference, Tokyo, Japan, 13 March 2011; Association for Computing Machinery: New York, NY, USA, 2011; pp. 1–8. [Google Scholar]
  79. Ťupa, O.; Procházka, A.; Vyšata, O.; Schätz, M.; Mareš, J.; Vališ, M.; Mařík, V. Motion Tracking and Gait Feature Estimation for Recognising Parkinson’s Disease Using MS Kinect. BioMed. Eng. OnLine 2015, 14, 97. [Google Scholar] [CrossRef]
  80. Watanabe, T.; Saito, H.; Koike, E.; Nitta, K. A Preliminary Test of Measurement of Joint Angles and Stride Length with Wireless Inertial Sensors for Wearable Gait Evaluation System. Comput. Intell. Neurosci. 2011, 2011, e975193. [Google Scholar] [CrossRef]
  81. Golabchi, A.; Han, S.; Seo, J.; Han, S.; Lee, S.; Al-Hussein, M. An Automated Biomechanical Simulation Approach to Ergonomic Job Analysis for Workplace Design. J. Constr. Eng. Manag. 2015, 141, 04015020. [Google Scholar] [CrossRef]
  82. Rhodin, H.; Richardt, C.; Casas, D.; Insafutdinov, E.; Shafiei, M.; Seidel, H.-P.; Schiele, B.; Theobalt, C. EgoCap: Egocentric Marker-Less Motion Capture with Two Fisheye Cameras. ACM Trans. Graph. 2016, 35, 162. [Google Scholar] [CrossRef]
  83. Battini, D.; Persona, A.; Sgarbossa, F. Innovative Real-Time System to Integrate Ergonomic Evaluations into Warehouse Design and Management. Comput. Ind. Eng. 2014, 77, 1–10. [Google Scholar] [CrossRef]
  84. Golabchi, A.; Han, S.; Fayek, A.R.; AbouRizk, S. Stochastic Modeling for Assessment of Human Perception and Motion Sensing Errors in Ergonomic Analysis. J. Comput. Civ. Eng. 2017, 31, 04017010. [Google Scholar] [CrossRef]
  85. Han, S.; Lee, S.; Peña-Mora, F. Comparative Study of Motion Features for Similarity-Based Modeling and Classification of Unsafe Actions in Construction. J. Comput. Civ. Eng. 2014, 28, A4014005. [Google Scholar] [CrossRef]
  86. Alwasel, A.; Abdel-Rahman, E.M.; Haas, C.T.; Lee, S. Experience, Productivity, and Musculoskeletal Injury among Masonry Workers. J. Constr. Eng. Manag. 2017, 143, 05017003. [Google Scholar] [CrossRef]
  87. Mobini, A.; Behzadipour, S.; Saadat, M. Test–Retest Reliability of Kinect’s Measurements for the Evaluation of Upper Body Recovery of Stroke Patients. BioMed. Eng. OnLine 2015, 14, 75. [Google Scholar] [CrossRef]
  88. Ohlendorf, D.; Erbe, C.; Hauck, I.; Nowak, J.; Hermanns, I.; Ditchen, D.; Ellegast, R.; Groneberg, D.A. Kinematic Analysis of Work-Related Musculoskeletal Loading of Trunk among Dentists in Germany. BMC Musculoskelet. Disord. 2016, 17, 427. [Google Scholar] [CrossRef]
  89. Wang, Z.; Wang, J.; Zhao, H.; Qiu, S.; Li, J.; Gao, F.; Shi, X. Using Wearable Sensors to Capture Posture of the Human Lumbar Spine in Competitive Swimming. IEEE Trans. Hum.-Mach. Syst. 2019, 49, 194–205. [Google Scholar] [CrossRef]
  90. Liu, L.; Wang, H.-H.; Qiu, S.; Zhang, Y.-C.; Hao, Z.-D. Paddle Stroke Analysis for Kayakers Using Wearable Technologies. Sensors 2021, 21, 914. [Google Scholar] [CrossRef]
  91. Aristidou, A.; Stavrakis, E.; Charalambous, P.; Chrysanthou, Y.; Himona, S.L. Folk Dance Evaluation Using Laban Movement Analysis. J. Comput. Cult. Herit. 2015, 8, 20:1–20:19. [Google Scholar] [CrossRef]
  92. Bregler, C. Motion Capture Technology for Entertainment [In the Spotlight]. IEEE Signal Process. Mag. 2007, 24, 160-158. [Google Scholar] [CrossRef]
  93. Devika, P.S.; Vijay, C.H. Motion Capture Suit/Vest. Int. J. Res. Eng. Sci. (IJRES) 2022, 10, 5–11. [Google Scholar]
  94. El Mazgualdi, C.; Masrour, T.; El Hassani, I.; Khdoudi, A. Machine Learning for KPIs Prediction: A Case Study of the Overall Equipment Effectiveness within the Automotive Industry. Soft Comput. 2021, 25, 2891–2909. [Google Scholar] [CrossRef]
  95. Hara, T.; Li, Y.; Ota, J.; Arai, T. Automatic Risk Assessment Integrated with Activity Segmentation in the Order Picking Process to Support Health Management. CIRP Ann. 2020, 69, 17–20. [Google Scholar] [CrossRef]
  96. Ma, L.; Zhang, W.; Fu, H.; Guo, Y.; Chablat, D.; Bennis, F.; Sawanoi, A.; Fugiwara, N. A Framework for Interactive Work Design Based on Motion Tracking, Simulation, and Analysis. Hum. Factors Ergon. Manuf. Serv. Ind. 2010, 20, 339–352. [Google Scholar] [CrossRef]
  97. Kačerová, I.; Kubr, J.; Hořejší, P.; Kleinová, J. Ergonomic Design of a Workplace Using Virtual Reality and a Motion Capture Suit. Appl. Sci. 2022, 12, 2150. [Google Scholar] [CrossRef]
  98. Vignais, N.; Bernard, F.; Touvenot, G.; Sagot, J.-C. Physical Risk Factors Identification Based on Body Sensor Network Combined to Videotaping. Appl. Ergon. 2017, 65, 410–417. [Google Scholar] [CrossRef]
  99. Conforti, I.; Mileti, I.; Del Prete, Z.; Palermo, E. Measuring Biomechanical Risk in Lifting Load Tasks through Wearable System and Machine-Learning Approach. Sensors 2020, 20, 1557. [Google Scholar] [CrossRef]
  100. Lunin, A.; Glock, C.H. Systematic Review of Kinect-Based Solutions for Physical Risk Assessment in Manual Materials Handling in Industrial and Laboratory Environments. Comput. Ind. Eng. 2021, 162, 107660. [Google Scholar] [CrossRef]
  101. Maurer-Grubinger, C.; Holzgreve, F.; Fraeulin, L.; Betz, W.; Erbe, C.; Brueggmann, D.; Wanke, E.M.; Nienhaus, A.; Groneberg, D.A.; Ohlendorf, D. Combining Ergonomic Risk Assessment (RULA) with Inertial Motion Capture Technology in Dentistry—Using the Benefits from Two Worlds. Sensors 2021, 21, 4077. [Google Scholar] [CrossRef]
  102. Giannini, P.; Bassani, G.; Avizzano, C.A.; Filippeschi, A. Wearable Sensor Network for Biomechanical Overload Assessment in Manual Material Handling. Sensors 2020, 20, 3877. [Google Scholar] [CrossRef]
  103. Igelmo, V.; Syberfeldt, A.; Högberg, D.; Rivera, F.; Luque, E. Aiding Observational Ergonomic Evaluation Methods Using MOCAP Systems Supported by AI-Based Posture Recognition. In DHM2020; IOS Press: Amsterdam, The Netherlands, 2020; pp. 419–429. [Google Scholar] [CrossRef]
  104. Plantard, P.; Shum, H.P.H.; Multon, F. Filtered Pose Graph for Efficient Kinect Pose Reconstruction. Multimed. Tools Appl. 2017, 76, 4291–4312. [Google Scholar] [CrossRef] [PubMed]
  105. Chen, J.; Ahn, C.R.; Han, S. Detecting the Hazards of Lifting and Carrying in Construction through a Coupled 3D Sensing and IMUs Sensing System. In Proceedings of the 2014 International Conference on Computing in Civil and Building Engineering, Orlando, FL, USA, 23–25 June 2014; pp. 1110–1117. [Google Scholar] [CrossRef]
Figure 1. Diagram of the systematic literature search process. Source: own processing.
Figure 1. Diagram of the systematic literature search process. Source: own processing.
Applsci 13 00162 g001
Figure 2. Search query formulation. Source: own processing.
Figure 2. Search query formulation. Source: own processing.
Applsci 13 00162 g002
Figure 3. Visualisation of keyword occurrence and relationships by search query using VOS viewer. Source: own processing.
Figure 3. Visualisation of keyword occurrence and relationships by search query using VOS viewer. Source: own processing.
Applsci 13 00162 g003
Figure 4. Frequency of publications on the use of motion capture in ergonomics between 2010 and 2022. Source: own processing.
Figure 4. Frequency of publications on the use of motion capture in ergonomics between 2010 and 2022. Source: own processing.
Applsci 13 00162 g004
Figure 5. Published scientific articles and conference papers in WoS, Scopus, and Google Scholar databases by period. Source: own processing.
Figure 5. Published scientific articles and conference papers in WoS, Scopus, and Google Scholar databases by period. Source: own processing.
Applsci 13 00162 g005
Figure 6. Development of publications per database in the study period. Source: own processing.
Figure 6. Development of publications per database in the study period. Source: own processing.
Applsci 13 00162 g006
Figure 7. Number of national publications by country of authors’ origin. Source: own processing.
Figure 7. Number of national publications by country of authors’ origin. Source: own processing.
Applsci 13 00162 g007
Figure 8. Comparison of field publication percentage. Source: own processing.
Figure 8. Comparison of field publication percentage. Source: own processing.
Applsci 13 00162 g008
Figure 9. Comparison of used ergonomic methods percentage. Source: own processing.
Figure 9. Comparison of used ergonomic methods percentage. Source: own processing.
Applsci 13 00162 g009
Figure 10. Graphical representation of the correlation between the ergonomic methods used and the areas in which the assessment is performed.
Figure 10. Graphical representation of the correlation between the ergonomic methods used and the areas in which the assessment is performed.
Applsci 13 00162 g010
Figure 11. Frequency of published studies in the databases over the study period. Source: own processing.
Figure 11. Frequency of published studies in the databases over the study period. Source: own processing.
Applsci 13 00162 g011
Table 1. Most cited publications and their authors by number of citations. Source: own processing.
Table 1. Most cited publications and their authors by number of citations. Source: own processing.
AuthorNumber of CitationsTitle of PublicationYear
A. Pfister442Comparative abilities of Microsoft Kinect and Vicon 3D motion capture for gait analysis [64]2014
Tilak Dutta261Evaluation of the Kinect (TM) sensor for 3-D kinematic measurement in the workplace [65]2012
N. Millor205An evaluation of the 30-s chair stand test in older adults: frailty detection based on kinematic parameters from a single inertial unit [66]2013
B.R. Greene195An adaptive gyroscope-based algorithm for temporal gait analysis [67]2010
L.C. Wu189In vivo evaluation of wearable head impact sensors [68]2016
T. Cheng180Data fusion of real-time location sensing and physiological status monitoring for ergonomics analysis of construction workers [69]2013
M. Iosa179Wearable inertial sensors for human movement analysis [37]2016
D. Wang169Risk assessment of work-related musculoskeletal disorders in construction: State-of-the-art review [70]2015
S. Kim165Performance evaluation of a wearable inertial motion capture system for capturing physical exposures during manual material handling tasks [71]2013
Q. Wang144Interactive wearable systems for upper body rehabilitation: A systematic review [72]2017
E.E. Cust136Machine and deep learning for sport-specific movement recognition: A systematic review of model development and performance [73]2019
N.P. Oess110Design and evaluation of a low-cost instrumented glove for hand function assessment [74]2012
V.M. Manghisi101Real time RULA assessment using Kinect v2 sensor [75]2017
M.C. Schall Jr.97Accuracy and repeatability of an inertial measurement unit system for field-based occupational studies [76]2016
M. O’Reilly95Wearable inertial sensor systems for lower limb exercise detection and evaluation: A systematic review [77]2018
C. Schönauer93Full body interaction for serious games in motor rehabilitation [78]2011
O. Ťupa88Motion tracking and gait feature estimation for recognising Parkinson’s disease using MS Kinect [79]2015
T. Watanabe87A preliminary test of measurement of joint angles and stride length with wireless inertial sensors for wearable gait evaluation system [80]2011
A. Golabchi87An automated biomechanical simulation approach to ergonomic job analysis for workplace design [81]2015
H. Rhodin86Egocap: egocentric marker-less motion capture with two fisheye cameras [68]2016
Table 2. List of publications by periodical or focus of the source with the highest number of publications. Source: own processing.
Table 2. List of publications by periodical or focus of the source with the highest number of publications. Source: own processing.
Periodical/SourceNumber of PublicationsPercentage Representation
Ergonomics87%
Journal of NeuroEngineering and Rehabilitation65%
Journal of Construction Engineering and Management65%
Applied Ergonomics44%
Sensors44%
Table 3. Advantages and disadvantages of using motion capture for ergonomic assessment compared to standard methods. Source: own processing.
Table 3. Advantages and disadvantages of using motion capture for ergonomic assessment compared to standard methods. Source: own processing.
AdvantagesDisadvantages
Objectivity Price
Reliability Signal interference during data transmission in industry
Repeatability Limited suit size
Combining of multiple ergonomic methods Calibration required
Evaluation in pre-design stage Large volume of transported data
Connectivity with AI Requirement for high-powered PC
Real-time automatic data acquisition
Disclaimer/Publisher’s Note: The statements, opinions and data contained in all publications are solely those of the individual author(s) and contributor(s) and not of MDPI and/or the editor(s). MDPI and/or the editor(s) disclaim responsibility for any injury to people or property resulting from any ideas, methods, instructions or products referred to in the content.

Share and Cite

MDPI and ACS Style

Rybnikár, F.; Kačerová, I.; Hořejší, P.; Šimon, M. Ergonomics Evaluation Using Motion Capture Technology—Literature Review. Appl. Sci. 2023, 13, 162. https://doi.org/10.3390/app13010162

AMA Style

Rybnikár F, Kačerová I, Hořejší P, Šimon M. Ergonomics Evaluation Using Motion Capture Technology—Literature Review. Applied Sciences. 2023; 13(1):162. https://doi.org/10.3390/app13010162

Chicago/Turabian Style

Rybnikár, Filip, Ilona Kačerová, Petr Hořejší, and Michal Šimon. 2023. "Ergonomics Evaluation Using Motion Capture Technology—Literature Review" Applied Sciences 13, no. 1: 162. https://doi.org/10.3390/app13010162

APA Style

Rybnikár, F., Kačerová, I., Hořejší, P., & Šimon, M. (2023). Ergonomics Evaluation Using Motion Capture Technology—Literature Review. Applied Sciences, 13(1), 162. https://doi.org/10.3390/app13010162

Note that from the first issue of 2016, this journal uses article numbers instead of page numbers. See further details here.

Article Metrics

Back to TopTop