Deep Reinforcement Learning for Intelligent Penetration Testing Path Design
Abstract
:1. Introduction
- An MDDQN algorithm for improving DQN is proposed. The MDDQN algorithm integrates attack graphs with the double deep Q network (DDQN) algorithm to address the problem of intelligent penetration testing path design.
- The MDDQN algorithm partly solves the sparse reward problem that prevails in reinforcement learning algorithms. It provides more positive rewards to the DDQN algorithm by using prior knowledge provided by the attack graph.
2. Related Work
2.1. Deep Reinforcement Learning
2.2. Improved Deep Q Network Algorithm
3. Proposed Method
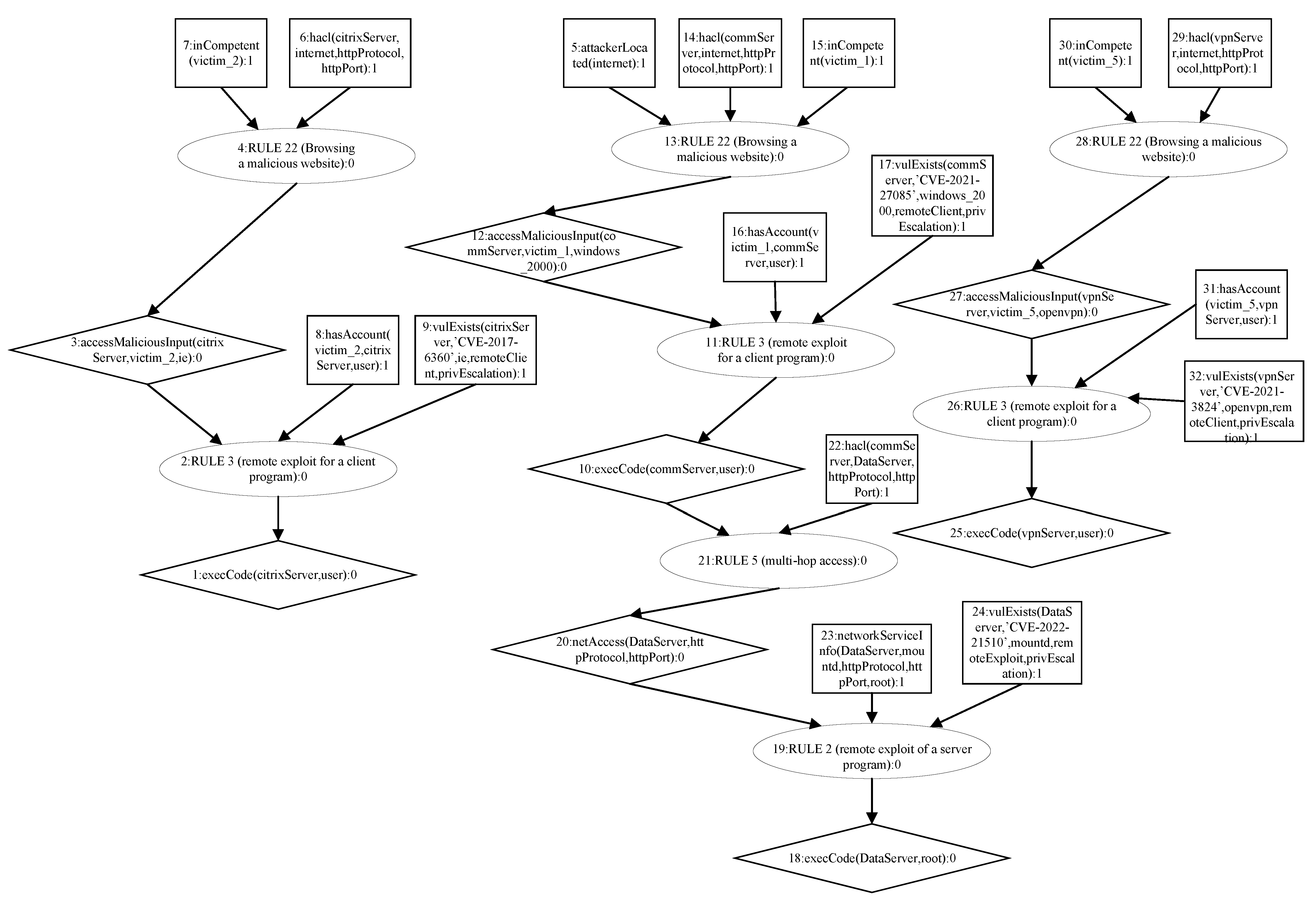
3.1. Penetration Testing Network Model
- S represents the set of network environment states, that is, the information obtained by the agent from the environment, including all host information, such as host identification, host privileges, vulnerability information, running services, and the asset values of hosts.
- A represents the set of actions, that is, the set of operations that the agent performs on the host, including file access, vulnerability exploitation, and privilege escalation to the host.
- P denotes the set of transition probabilities between the states and actions. P( s’| s, a) denotes the probability that the state transfers to s’ when the agent is in the state s and takes actions a.
- R denotes the reward function. R( s’| s, a) denotes the reward for the state transfers to s’ when the agent is in the state s and takes action a, and R(s) represents the reward value obtained by the agent after reaching the state s.
- ∈[0,1] is the discount factor, which reflects how much the agent emphasizes long-term returns. The larger the discount factor, the more important the agent will be for future long-term returns.
3.2. MDDQN Algorithm
| Algorithm 1 MDDQN algorithm |
|
4. Experiments
4.1. Experiment Setup
4.2. Experimental Results and Analysis
5. Conclusions and Future Work
Author Contributions
Funding
Institutional Review Board Statement
Informed Consent Statement
Data Availability Statement
Conflicts of Interest
References
- McKinnel, D.R.; Dargahi, T.; Dehghantanha, A.; Choo, K.K.R. A systematic literature review and meta-analysis on artificial intelligence in penetration testing and vulnerability assessment. Comput. Electr. Eng. 2019, 75, 175–188. [Google Scholar] [CrossRef]
- Almazrouei, O.; Magalingam, P. The Internet of Things Network Penetration Testing Model Using Attack Graph Analysis. In Proceedings of the 2022 International Symposium on Multidisciplinary Studies and Innovative Technologies (ISMSIT), Ankara, Turkey, 20–22 October 2022; pp. 360–368. [Google Scholar]
- Wang, Z.; Zhang, Y.; Liu, Z.; Wei, X.; Chen, Y.; Wang, B. An automatic planning-based attack path discovery approach from IT to OT networks. Secur. Commun. Netw. 2021, 2021, 1444182. [Google Scholar] [CrossRef]
- Lamanna, L.; Saetti, A.; Serafini, L.; Gerevini, A.; Traverso, P. Online Learning of Action Models for PDDL Planning. In Proceedings of the IJCAI, Virtual, 19–26 August 2021; pp. 4112–4118. [Google Scholar]
- Liu, M.; Zhao, C.; Xia, J.; Deng, R.; Cheng, P.; Chen, J. PDDL: Proactive Distributed Detection and Localization Against Stealthy Deception Attacks in DC Microgrids. IEEE Trans. Smart Grid 2022, 14, 714–731. [Google Scholar] [CrossRef]
- Zhang, Y.; Liu, J.; Zhou, S.; Hou, D.; Zhong, X.; Lu, C. Improved Deep Recurrent Q-Network of POMDPs for Automated Penetration Testing. Appl. Sci. 2022, 12, 10339. [Google Scholar] [CrossRef]
- Ghanem, M.C.; Chen, T.M. Reinforcement learning for efficient network penetration testing. Information 2019, 11, 6. [Google Scholar] [CrossRef]
- Yang, S.; Mao, X.; Liu, W. Towards an extended pomdp planning approach with adjoint action model for robotic task. In Proceedings of the 2020 IEEE International Conference on Systems, Man, and Cybernetics (SMC), Toronto, ON, Canada, 11–14 October 2020; pp. 1412–1419. [Google Scholar]
- Li, Q.L.; Ma, J.Y.; Fan, R.N.; Xia, L. An overview for Markov decision processes in queues and networks. In Stochastic Models in Reliability, Network Security and System Safety: Essays Dedicated to Professor Jinhua Cao on the Occasion of His 80th Birthday; Springer: Berlin/Heidelberg, Germany, 2019; pp. 44–71. [Google Scholar]
- Cody, T. A layered reference model for penetration testing with reinforcement learning and attack graphs. In Proceedings of the 2022 IEEE 29th Annual Software Technology Conference (STC), Gaithersburg, MD, USA, 3–6 October 2022; pp. 41–50. [Google Scholar]
- Van Hoang, L.; Nhu, N.X.; Nghia, T.T.; Quyen, N.H.; Pham, V.H.; Duy, P.T. Leveraging Deep Reinforcement Learning for Automating Penetration Testing in Reconnaissance and Exploitation Phase. In Proceedings of the 2022 RIVF International Conference on Computing and Communication Technologies (RIVF), Ho Chi Minh City, Vietnam, 20–22 December 2022; pp. 41–46. [Google Scholar]
- Gangupantulu, R.; Cody, T.; Park, P.; Rahman, A.; Eisenbeiser, L.; Radke, D.; Clark, R.; Redino, C. Using cyber terrain in reinforcement learning for penetration testing. In Proceedings of the 2022 IEEE International Conference on Omni-layer Intelligent Systems (COINS), Barcelona, Spain, 1–3 August 2022; pp. 1–8. [Google Scholar]
- Hafiz, A. A Survey of Deep Q-Networks used for Reinforcement Learning: State of the Art. In Intelligent Communication Technologies and Virtual Mobile Networks: Proceedings of ICICV 2022; Springer: Berlin/Heidelberg, Germany, 2022; pp. 393–402. [Google Scholar]
- Chowdhary, A.; Huang, D.; Mahendran, J.S.; Romo, D.; Deng, Y.; Sabur, A. Autonomous security analysis and penetration testing. In Proceedings of the 2020 16th International Conference on Mobility, Sensing and Networking (MSN), Tokyo, Japan, 17–19 December 2020; pp. 508–515. [Google Scholar]
- Chaudhary, S.; O’Brien, A.; Xu, S. Automated post-breach penetration testing through reinforcement learning. In Proceedings of the 2020 IEEE Conference on Communications and Network Security (CNS), Avignon, France, 29 June–1 July 2020; pp. 1–2. [Google Scholar]
- Wang, P.; Liu, J.; Zhong, X.; Yang, G.; Zhou, S.; Zhang, Y. DUSC-DQN: An Improved Deep Q-Network for Intelligent Penetration Testing Path Design. In Proceedings of the 2022 7th International Conference on Computer and Communication Systems (ICCCS), Wuhan, China, 22–25 April 2022; pp. 476–480. [Google Scholar]
- Tran, K.; Akella, A.; Standen, M.; Kim, J.; Bowman, D.; Richer, T.; Lin, C.T. Deep hierarchical reinforcement agents for automated penetration testing. arXiv 2021, arXiv:2109.06449. [Google Scholar]
- Luong, N.C.; Hoang, D.T.; Gong, S.; Niyato, D.; Wang, P.; Liang, Y.C.; Kim, D.I. Applications of deep reinforcement learning invcommunications and networking: A survey. IEEE Commun. Surv. Tutor. 2019, 21, 3133–3174. [Google Scholar] [CrossRef]
- Yang, Y.; Liu, X. Behaviour-diverse automatic penetration testing: A curiosity-driven multi-objective deep Reinforcement Learning approach. arXiv 2022, arXiv:2202.10630. [Google Scholar]
- Tran, K.; Standen, M.; Kim, J.; Bowman, D.; Richer, T.; Akella, A.; Lin, C.T. Cascaded reinforcement learning agents for large action spaces in autonomous penetration testing. Appl. Sci. 2022, 12, 11265. [Google Scholar] [CrossRef]
- Cody, T.; Rahman, A.; Redino, C.; Huang, L.; Clark, R.; Kakkar, A.; Kushwaha, D.; Park, P.; Beling, P.; Bowen, E. Discovering exfiltration paths using reinforcement learning with attack graphs. In Proceedings of the 2022 IEEE Conference on Dependable and Secure Computing (DSC), Edinburgh, UK, 22–24 June 2022; pp. 1–8. [Google Scholar]
- Ghanem, M.C.; Chen, T.M.; Nepomuceno, E.G. Hierarchical reinforcement learning for efficient and effective automated penetration testing of large networks. J. Intell. Inf. Syst. 2023, 60, 281–303. [Google Scholar] [CrossRef]
- Hu, Z.; Beuran, R.; Tan, Y. Automated penetration testing using deep reinforcement learning. In Proceedings of the 2020 IEEE European Symposium on Security and Privacy Workshops (EuroS&PW), Genoa, Italy, 7–11 September 2020; pp. 2–10. [Google Scholar]
- Mathew, A.; Amudha, P.; Sivakumari, S. Deep learning techniques: An overview. In Advanced Machine Learning Technologies and Applications: Proceedings of AMLTA 2020; Springer: Berlin/Heidelberg, Germany, 2021; pp. 599–608. [Google Scholar]
- Hooshmand, M.K.; Hosahalli, D. Network anomaly detection using deep learning techniques. CAAI Trans. Intell. Technol. 2022, 7, 228–243. [Google Scholar] [CrossRef]
- Levine, S.; Kumar, A.; Tucker, G.; Fu, J. Offline reinforcement learning: Tutorial, review, and perspectives on open problems. arXiv 2020, arXiv:2005.01643. [Google Scholar]
- Botvinick, M.; Ritter, S.; Wang, J.X.; Kurth-Nelson, Z.; Blundell, C.; Hassabis, D. Reinforcement learning, fast and slow. Trends Cogn. Sci. 2019, 23, 408–422. [Google Scholar] [CrossRef] [PubMed]
- Arulkumaran, K.; Deisenroth, M.P.; Brundage, M.; Bharath, A.A. Deep reinforcement learning: A brief survey. IEEE Signal Process. Mag. 2017, 34, 26–38. [Google Scholar] [CrossRef]
- Du, W.; Ding, S. A survey on multi-agent deep reinforcement learning: From the perspective of challenges and applications. Artif. Intell. Rev. 2021, 54, 3215–3238. [Google Scholar] [CrossRef]
- Jang, B.; Kim, M.; Harerimana, G.; Kim, J.W. Q-learning algorithms: A comprehensive classification and applications. IEEE Access 2019, 7, 133653–133667. [Google Scholar] [CrossRef]
- Guo, S.; Zhang, X.; Du, Y.; Zheng, Y.; Cao, Z. Path planning of coastal ships based on optimized DQN reward function. J. Mar. Sci. Eng. 2021, 9, 210. [Google Scholar] [CrossRef]
- Li, J.; Chen, Y.; Zhao, X.; Huang, J. An improved DQN path planning algorithm. J. Supercomput. 2022, 78, 616–639. [Google Scholar] [CrossRef]
- Haarnoja, T.; Zhou, A.; Hartikainen, K.; Tucker, G.; Ha, S.; Tan, J.; Kumar, V.; Zhu, H.; Gupta, A.; Abbeel, P.; et al. Soft actor-critic algorithms and applications. arXiv 2018, arXiv:1812.05905. [Google Scholar]
- Hessel, M.; Modayil, J.; Van Hasselt, H.; Schaul, T.; Ostrovski, G.; Dabney, W.; Horgan, D.; Piot, B.; Azar, M.; Silver, D. Rainbow: Combining improvements in deep reinforcement learning. In Proceedings of the AAAI conference on artificial intelligence, New Orleans, LA, USA, 2–7 February 2018; Volume 32. [Google Scholar]
- Tayouri, D.; Baum, N.; Shabtai, A.; Puzis, R. A Survey of MulVAL Extensions and Their Attack Scenarios Coverage. IEEE Access 2023, 11, 27974–27991. [Google Scholar] [CrossRef]
- Nowak, M.; Walkowski, M.; Sujecki, S. Machine learning algorithms for conversion of CVSS base score from 2.0 to 3.x. In Proceedings of the Computational Science–ICCS 2021: 21st International Conference, Krakow, Poland, 16–18 June 2021; Proceedings, Part III. Springer: Berlin/Heidelberg, Germany, 2021; pp. 255–269. [Google Scholar]








| Authors | Model | Method Used |
|---|---|---|
| Zhang et al. [6] | POMDP | Improved deep recurrent Q network |
| Yang et al. [8] | POMDP | AAM-extended POMDP approach |
| Cody [10] | POMDP | A layered reference model with RL and attack graph |
| Wang et al. [16] | MDP | DUSC-DQN |
| Tran et al. [20] | MDP | Deep cascaded reinforcement learning agents |
| Hu et al. [23] | MDP | Deep Q network with attack graph |
| Number | Host | Host Value | Vulnerability | Product | Protocol | Port |
|---|---|---|---|---|---|---|
| (1,0) | VPNServer | 0 | CVE-2021-3824 | OpenVPN | SSL/HTTP | 1194 |
| (1,1) | CitrixServer | 0 | CVE-2017-6360 | — | HTTP | 8088 |
| (2,0) | WebServer | 0 | CVE-2019-17571 | httpd | TCP/UDP/HTTP | 80 |
| (2,1) | FileServer | 0 | CVE-2021-35223 | — | FTP | 21 |
| (2,2) | Workstation | 0 | CVE-2022-24541 | — | FTP/NFS/HTTP | 8080 |
| (3,0) | CommServer | 0 | CVE-2021-27085 | IE | HTTP | 9090 |
| (3,1) | DatabaseServer | 200 | CVE-2022-21510 | mounted | SSH/HTTP | 1433 |
| (3,2) | Operatingstation | 0 | — | — | HTTP | 8088 |
| Scenario | Number of Subnets | Number of Hosts per Subnet | Number of Vulnerabilities | Accuracy Values | Average Number of Steps (MDDQN) |
|---|---|---|---|---|---|
| Scenario 1 | 3 | [2,3,3] | 7 | 190 | 3.78 × |
| Scenario 2 | 4 | [2,4,3,4] | 10 | 188 | 4.09 × |
| Scenario 3 | 6 | [2,4,2,4,2,3] | 14 | 188 | 5.17 × |
| Hyperparameter | Value |
|---|---|
| Max steps | 1,000,000 |
| Max episode steps | 2000 |
| Learning rate | 0.001 |
| Batch size | 32 |
| Discount factor | 0.9 |
| Replay memory size | 10,000 |
| Hidden layer size | 64 |
| Target network update frequency | 100 |
Disclaimer/Publisher’s Note: The statements, opinions and data contained in all publications are solely those of the individual author(s) and contributor(s) and not of MDPI and/or the editor(s). MDPI and/or the editor(s) disclaim responsibility for any injury to people or property resulting from any ideas, methods, instructions or products referred to in the content. |
© 2023 by the authors. Licensee MDPI, Basel, Switzerland. This article is an open access article distributed under the terms and conditions of the Creative Commons Attribution (CC BY) license (https://creativecommons.org/licenses/by/4.0/).
Share and Cite
Yi, J.; Liu, X. Deep Reinforcement Learning for Intelligent Penetration Testing Path Design. Appl. Sci. 2023, 13, 9467. https://doi.org/10.3390/app13169467
Yi J, Liu X. Deep Reinforcement Learning for Intelligent Penetration Testing Path Design. Applied Sciences. 2023; 13(16):9467. https://doi.org/10.3390/app13169467
Chicago/Turabian StyleYi, Junkai, and Xiaoyan Liu. 2023. "Deep Reinforcement Learning for Intelligent Penetration Testing Path Design" Applied Sciences 13, no. 16: 9467. https://doi.org/10.3390/app13169467
APA StyleYi, J., & Liu, X. (2023). Deep Reinforcement Learning for Intelligent Penetration Testing Path Design. Applied Sciences, 13(16), 9467. https://doi.org/10.3390/app13169467

