Next Article in Journal
Computer-Based Simulated Learning Activities: Exploring Saudi Students’ Attitude and Experience of Using Simulations to Facilitate Unsupervised Learning of Science Concepts
Next Article in Special Issue
Extended Fuzzy-Based Models of Production Data Analysis within AI-Based Industry 4.0 Paradigm
Previous Article in Journal
A Novel Hybrid Approach for a Content-Based Image Retrieval Using Feature Fusion
Previous Article in Special Issue
Internet of Things Adoption in the Manufacturing Sector: A Conceptual Model from a Multi-Theoretical Perspective
 
 
Font Type:
Arial Georgia Verdana
Font Size:
Aa Aa Aa
Line Spacing:
Column Width:
Background:
Review

Advanced Electronic and Optoelectronic Sensors, Applications, Modelling and Industry 5.0 Perspectives

by
Alessandro Massaro
1,2
1
LUM Enterprise Srl, S.S. 100-Km.18, Parco il Baricentro, 70010 Bari, Italy
2
Dipartimento di Management, Finanza e Tecnologia, Università LUM “Giuseppe Degennaro”, S.S. 100-Km.18, Parco il Baricentro, 70010 Bari, Italy
Appl. Sci. 2023, 13(7), 4582; https://doi.org/10.3390/app13074582
Submission received: 8 March 2023 / Revised: 17 March 2023 / Accepted: 29 March 2023 / Published: 4 April 2023
(This article belongs to the Special Issue IIoT-Enhancing the Industrial World and Business Processes)

Abstract

This review will focus on advances in electronic and optoelectronic technologies by through the analysis of a full research and industrial application scenario. Starting with the analysis of nanocomposite sensors, and electronic/optoelectronic/mechatronic systems, the review describes in detail the principles and the models for finding possible implementations of Industry 5.0 applications. The study then addresses production processes and advanced detection systems integrating Artificial Intelligence (AI) algorithms. Specifically, the review introduces new research topics in Industry 5.0 about AI self-adaptive systems and processes in electronics, robotics and production management. The paper proposes also new Business Process Modelling and Notation (BPMN) Process Mining (PM) workflows, and a simulation of a complex Industry 5.0 manufacturing framework. The performed simulation estimates the diffusion heat parameters of a hypothesized production-line layout, describing the information flux of the whole framework. The simulation enhances the technological key elements, enabling an industrial upscale in the next digital revolution. The discussed models are usable in management engineering and informatics engineering, as they merge the perspectives of advanced sensors with Industry 5.0 requirements. The goal of the paper is to provide concepts, research topics and elements to design advanced production network in manufacturing industry.

1. Introduction

Technological advances in industry are in different production sectors of the supply chain. Today, many optical, electronic, and mechatronic technologies can be applied to the industrial scenario, improving the Industry 4.0 framework based on the digital transformation process. Some recently advanced technologies are in metastructures oriented to optical computing [1], nanoparticles in metasurface applications [2], Epsilon–Near-zero (ENZ) metamaterials [3,4], graphene-based transistors for biomedical applications [5], plasmonic devices [6,7], and deep learning that supports decision-making, as seen in COVID-19 risk management processes [8,9]. These technologies could be integrated into industrial processes or considered as innovative products for manufacturing industries. An upscale in production was gained by Industry 4.0 and by innovative facilities of Industry 5.0. The Industry 5.0 era has been characterized by a full digitalization and transformation process which contributed to fully changing organizational and production processes. This change is mainly focused on the implementation of Artificial Intelligence (AI) algorithms, which tailor production and processes in a self-adaptive modality. Specifically, the new advances in optoelectronic and mechatronic technologies show a possible evolution in the management of industrial processes, thus optimizing resources according to the dynamic market. Today, a strategic market plan should be designed first in the short term, to follow better the market’s trends and trajectories. The goal of this proposed short review is then to define production models based on advanced technology discussed in the paper, and offer an approach to designing a possible future framework which includes Industry 5.0 facilities that can start an analysis of the scientific state of the art profiled here to serve actual industry technology needs, and to orient further research. Figure 1 illustrates a block diagram sketching a basic Industry 5.0 framework, which will be discussed in this paper. The diagram, deduced from the analysis of the state of the art and from emergent topics in research, consists of the following blocks or grouped modules:
-
A sensing module composed of innovative optoelectronic sensors (block 1), industrial mechatronic sensors (block 2), and detection algorithms (block 3);
-
Control and actuation facilities (block 4) which address production, quality, safety, process management, raw materials management, and Process Mining (PM);
-
An AI engine managing production line actions (blocks 1, 2, 3, 4, 5);
-
An Advanced robotic industrial platform (block 5).
The proposed auto-consistent framework of Figure 1 highlights the relationships between all mentioned blocks. Particular attention is given to new advanced sensors such as optoelectronic sensors suitable for high-velocity data transfer, industrial mechatronic sensors supporting the control and actuation mechanisms of advanced production machines and industrial robots, and engineered intelligent processes requiring AI decision-making procedures. The proposed work is structured as follows:
-
Discussion of the adopted methodology of the searching approach of the state of the art;
-
Discussion of the blocks of the framework of Figure 1, which will by provide a perspective of the implementation of each framework in a future Industry 5.0 scenario for each topic;
-
Description of a complex model of an Industry 5.0 framework defined by the topics found in the state of the art (framework constructed by supposing possible evolutions/implementations of the analyzed technologies and by hypothesizing a production line in the manufacturing sector);
-
Simulation of the information flux of the designed framework by means of the estimation of the diffusion heat parameters;
-
Design of Business Process Modeling and Notation (BPMN) workflows applied to this example of the Industry 5.0 framework, which will be useful for enhancing the different technological levels that will upgrade the production;
-
A BPMN model explaining, with more details, the processes of the robotic and machine control exploiting predictive maintenance and quality assessment processes designed with the Industry 5.0 framework.

Methodology

The method of searching for works in the literature is based on the scheme of Figure 2, and is defined by the following main steps:
-
The topics found in the literature are related to the requirements of the industry research projects (regional, national and European research topics) outlining the following macro-topics: Mechatronic Systems, Industry 4.0, Digital Transformation, Agriculture 4.0, Internet of Things (IoT), Human & Machine Interfaces (HMI), Quantum Computing, Energy, Edge Computing, Artificial Intelligence, Dynamic Business and Strategic Marketing, Additive Manufacturing, Key Enabling Technologies (KET), Photonics, Micro-Technologies, Nano-Technologies, Advanced Materials, Smart Materials, Technologies and Advanced Production Systems, Innovative Management Frameworks, Change Management, Product Quality Assessment, etc.;
-
Different keywords matching with specific industrial application fields (papers found in literature) are extracted, such as: Micro-Sensors, Nano-Sensors, Optoelectronic Sensors, Image Vision Techniques, Leakage Detection, Sensing and Actuation AI Systems, Nanocomposite Sensors, Defect Detection, Defect Prediction, Embedded Electronic Devices and Systems for the Automatic Control of Assembly Processes, Embedded Microelectronics, Integrated Systems for Applications of Remote Control, Multi-Sector Environment, Soft Robotics, Infrared Thermography, Multi-Spectral Analysis, AI Control and Actuation, etc.;
-
New research topics following the correlations between the different extracted keywords are defined, such as: rapid prototyping, reverse engineering, Industry 5.0, process mining applied to industrial production processes and on quality assessment, electronic assisted production management, etc.;
The proposed models integrate innovative Industry 5.0 topics found in litterature, are designed by the draw.io open source tool (BPMN standard), and are simulated by the Cytoscape tool (simulation of a complex Industry 5.0 framework which estimates the diffusion heat parameter).
The next sessions discuss the papers selected from literature about the topics and the keywords matching with the framework of Figure 1. For each topic found in these works, possible implementations in Industry 5.0 scenarios are proposed, and innovative aspects of perspectives in possible implementations are discussed.

2. Sensing Field

Many works found in literature address the sensing field in industrial environments (blocks 1, 2, and 3 of Figure 1). Innovative sensors such as optoelectronic sensors are a part of the sensing field and of innovative electronic/mechatronic systems that are interconnected to detection algorithms (see Figure 1). Specifically, Complementary Metal-Oxide Semiconductor (CMOS) and laser-based technologies [10,11,12] are typically applied to implement and to improve image vision techniques detecting colors, temperatures, and defects in manufacturing production processes. Looking forward-, advanced systems could include cameras integrated to other sensor systems, switching automatically in cases of defective cameras and detecting intelligently specific defect regions. For example, the scanning of small regions could be performed by means of intelligent algorithms controlling zooming. Nanocomposite optoelectronic sensors [13,14,15,16,17,18,19,20,21,22,23,24,25] are characterized by a fast detection response and by a high sensitivity, and are suitable for the detection of gases, energy-harvesting applications, pressure sensing, detection of notches and surface defects such as cracks, and three dimensional (3D) object morphologies and colors. High sensitivity and a fast response rate are very important in workpiece processing requiring a micrometric manipulation and very low processing tolerances (high-precision workstations), and for fully optical systems requiring a working frequency in the THz band. Advanced solutions could be implemented in worker security systems that detect small quantities of gases or liquids, thus enabling automatically alerting systems and security procedures. Concerning the robotic handling process, a high sensitivity pressure response allows the use of nanocomposite sensors for soft handling or for production systems characterized simultaneously by both hard and soft pressure forces; an intelligent system could calibrate the robotic handling by reading simultaneously strong and soft pressure forces to accurately control the product’s handling, and to detect possible millimeter-sized defects on the surface. The possibility of controlling the chemical composition of polymeric materials would allow tuning of the sensitivity of the optical response, which would allow the design of sensors which have different pressure working ranges that can adapt to the system of control. The control logic to be implemented could be improved by an auto-adaptive feedback control system which could intelligently drive robotic motors. An advanced nanocomposite sensor system could include both touch and no-touching sensors that detect 3D object morphology and other parameters such as colors and temperatures.
The research topics give particular attention to the leakage detection of oil, water and gases, including pipeline and electrical leakages [26,27,28,29,30,31,32,33,34,35,36,37,38]. Advanced solutions could include the adoption of AI tools for the pollution and leakage detections (as for production processes using liquids), and the integration of different technologies interconnected to renewable energy routing systems (sustainable production systems).
Finally, optoelectronic and fiberoptic systems are applied in manufacturing processes by controlling cutting machines, assessing the quality of surfaces of processed workpieces, and in additive manufacturing processes [39,40,41,42,43,44]. Advanced Industry 5.0 solutions could be addressed on reverse engineering approaches that automatically optimize laser cutting operations, that also integrate image vision techniques, or AI data driven systems that enable self-adaptive manufacturing processes. Specifically, additive manufacturing processes could be controlled intelligently with an AI self-tuning the machine parameters.
Table 1 reports more details about the optoelectronic systems and their possible implementation in an Industry 5.0 framework.
Our selected state of the art discussion of electronic and mechatronic sensors is about optomechatronic systems [45,46,47,48], printed and flexible electronics [49,50,51,52], gas sensors [53,54], sensor network systems [55,56,57,58,59,60], and other sensors applied in different production processes such as food and agriculture; and manufacturing processes such as drilling, milling and cutting [61,62,63,64,65,66,67,68,69,70,71]. Perspectives in Industry 5.0 frameworks involve the possibility of integrating different technologies into a unique platform, and adopting spatially adaptable electronic components for specific production plants. Furthermore, the evolution of production processes requires advanced diagnostic to be implemented by AI predicting risks and by applying PM models, auto-calibration of the manufacturing machine parameters, and auto-adaptive control systems monitoring tool wear. Table 2 lists more information about some electronic and mechatronic sensors and their possible implementation in an Industry 5.0 framework.
Concerning the industry sensing field, the analyzed state of the art finally addresses the important topics of algorithms supporting leakage detection [72,73,74,75,76,77,78,79,80,81], the digital transformation process of Industry 4.0 [82,83,84,85,86,87,88,89,90,91,92,93,94,95,96], and the data processing regarding energetic consumption in production processes [97,98,99,100,101,102,103]. Possible improvements to integrate into an Industry 5.0 framework relate to automated AI decision-making processes which enable interventions and procedures, production simulation setting machine parameters, and auto-calibration of the machines used in manufacturing processes. In the proposed scenario, an important role is assigned to big data systems interconnected to AI engines and to data-fusion approaches. The AI-based detection algorithms could provide an important contribution to managing complex production systems by estimating many variables such as energy required for the machined production, product defects, machine failure features, and more. Some efficient AI algorithms are Artificial Neural Network (ANN), and Long Short-Term Memory (LSTM). Other useful algorithms are Discrete Fourier Transform (DFT), and K-Means clustering algorithm (machine learning unsupervised algorithm). Two possible upgraded systems are in the management of energy used in production, and in energy digital twins using quantum computing. A possible future professional skill would be an energy manager that optimizes electrical consumption in industrial processes. Machine learning algorithms are also suitable for defect classification and defect prediction. Table 3 discusses some topics about detection algorithms and their possible implementation in an Industry 5.0 framework.

3. Supply Chain Processes and Advances

The research topics in industrial production mainly address an intelligent way to manage raw materials [104,105,106,107,108,109,110,111], new models of AI decision-making in processes controlling production [112,113,114,115,116,117,118,119,120,121,122,123], and new procedures/methods oriented to control and actuation actions [124,125,126,127,128,129,130,131,132]. The topics are indicated in block 4 of Figure 1. Possible implementations of the analyzed topics in Industry 5.0 perspectives are mainly in process automation and in processes controlled by AI decision model engines that improve production, security, and quality. Other important aspects of industry upgrades are in the integration of different technologies and in intelligent machine reconfiguration systems. The integration of AI in the decision-making processes allow to the implementation of PM models; AI data driven by production phases is a new advance for process switching and process management, which includes new organizational models. Image vision techniques based on infrared thermography technologies are important for improving inline monitoring processes controlling defects and automatically reconfiguring machines and robots. Table 4 has the works found regarding the state of the art around raw materials management, PM models, control and actuation processes, and provides possible implementations in an Industry 5.0 framework.

4. Advanced Robotic Industrial Platforms

Many developments in research fields are in robotic platforms [133,134,135,136,137,138,139,140,141,142,143,144,145,146,147,148,149,150,151] (see block 5 of Figure 1). Collaborative robot (Cobot), soft robot, robot agents, and industrial robots are today controlled by innovative sensors and techniques (as for writing 3D processes in additive manufacturing). Neural networks, reinforcement learning methods, and AI algorithms are possible new solutions for improving the handling and object manipulation of robots. Possible projections in Industry 5.0 scenarios are in synchronization of the whole supply chain’s machinery, in self-adaptive robot control systems, in the use of quantum computing to increase AI efficiency, and in the digital twin models assisting production and marketing strategies. AI data processing could be processed into an Industry 5.0 framework by edge computing systems. Advanced technological platforms are also platforms that accurately control motion tracking, information systems suitable for integration of heterogeneous data from different technologies such as the Enterprise Service Bus (ESB), and the Supervisory Control and Data Acquisition (SCADA) system. All the systems could be integrated into a unique one controlling and synchronizing a whole production. In Table 5, we discuss the works found in the state of the art about advanced robotic platforms and possible improvements in an Industry 5.0 framework.

5. Discussion: Industry 5.0 Framework and Complex Systems Simulations

This section designed and simulated an advanced Industry 5.0 framework integrating different advanced technologies. The discussion is completed by a description of the limitations and perspectives related the analyzed layout, by through a description of examples of applications matching with the Industry 5.0 scenario.

5.1. Industry 5.0 Workflow Design and Process Simulation

The works selected from the state of the art literature allow us to define a possible framework of how Industry 5.0 could involve a lot of previously mentioned technologies. The hypotheses of possible improvements of processes in Industry 5.0 frameworks allowed us to design the production layout, while including the main important variables found in the literature. A modern framework is characterized by a large number of variables, so we structured a complex system characterized by a “capillary” information flux between all the variables named nodes. An approach used to simulate complex models [103] is the calculation of the diffusion heat parameter [152,153,154]. The diffusion heat parameter is a probabilistic definition of the information flux distribution flowing between all nodes. Diffusion is typically a phenomenon associated to “particles” moving in an environment. In the specified case, the environment is modelled by nodes, and edges connecting all the nodes of the complex model. The probability of the distribution of the diffusion heat parameter is the position distribution of particles, which simulates the information flux, after a time t. In the analyzed model, a parameter of t = 0.038 s is enough for the transient calculation of the simulated complex Industry 5.0 manufacturing network. The hypothesized network is assumed to be a single production line consisting of three production machines and a robot, connected in a series configuration as illustrated in Figure 3a. The raw materials are processed by a first machine (Machine 1 node indicated by M1), then the workpiece is handled by a robot (Robot 1 node indicated by R1), sent to be processed by a second machine (Machine 2 node indicated by M2), which realizes a semi-product, which is then processed by a final, third machine (Machine 3 node indicated by M3), which produces the final product. As illustrated in Figure 3a, the machines define a first operating level named Production Line Level which is interconnected to a second one associated to sensing and actuation processes (Sensing and Actuator Level made up of sensors S and actuators A). A third level, named Industry 5.0 Level, represents the upgrade from Industry 4.0 to the Industry 5.0 scenario, and is consists of the following main elements (nodes): Quantum Computer, Big Data, External Big Data, AI Edge Computing, and an Actuator Engine (all the elements suggested for an upscale in production). The simulated network is better modelled by the graph of Figure 3b, which indicates nodes and edges. The simulated nodes are:
  • Machine 1 (M1): the first machine, processing raw materials loaded at the input of the production line.
  • Sensor M1_1: sensor monitoring Machine 1.
  • Sensor M1_2: sensor monitoring Machine 1.
  • Actuator M1: actuator that relays the sensing and actuation processing of from Machine 1.
  • Power Meter_M1: power meter reading the electrical power of Machine 1.
  • Robot 1 (R1): robot handling the workpiece processed by Machine 1.
  • Sensor R1_1: first sensor monitoring Robot 1.
  • Sensor R1_2: second sensor monitoring Robot 1.
  • Actuator R1: actuator which relays sensing and actuation processing from Robot 1 (includes sensing of from both the sensors Sensor R1_1 and Sensor R1_2).
  • Machine 2 (M2): second machine processing the workpiece after robotic manipulation.
  • Sensor M2_1: sensor monitoring Machine 2.
  • Sensor M2_2: sensor monitoring Machine 2.
  • Actuator M2: actuator relaying sensing and actuation processing from Machine 2.
  • Power Meter_M2: power meter reading the electrical power of Machine 2.
  • Semi-Product (SP): semi-product output of Machine 2.
  • Image Vision SP: camera implementing image vision algorithms to detect the defects of the Semi-Product.
  • Machine 3 (M3): third machine processing the semi-product.
  • Sensor M3_1: sensor monitoring Machine 3.
  • Sensor M3_2: sensor monitoring Machine 3.
  • Actuator M3: actuator relaying the sensing and actuation processing of Machine 3.
  • Power Meter_M3: power meter reading electrical power of Machine 3.
  • Product (P): final product of the whole production line (output of Machine 3).
  • Image Vision Product: camera implementing image vision algorithms for detecting defects of in the final product;
  • Big Data: internal big data collecting all production data (data from the whole production line).
  • AI Edge Computing: edge computing nodes processing all data collected into the internal big data system by AI algorithms; the AI algorithms are optimized by quantum calculus (Quantum Computer).
  • Quantum Computer: the quantum computer processing data collected in Big Data and External Big Data.
  • External Big Data: dataset collected from the cloud by other third parties related to this specific production (external backend systems).
  • Actuator Engine L1: engine synchronizing all the actuators: Actuator M1, Actuator R1, Actuator M2, Actuator M3 (with synchronization supported by the AI algorithms).
The complex network of Figure 3b is characterized by the parameters listed in Table 6.
The complexity of the operations of the network of Figure 3b can be simplified by the workflow of Figure 4, which sketches all the operations of the simulated Industry 5.0 framework and facilitates comprehension of the information flux trajectories. The workflow is sketched by a standard BPMN (standard ISO/IEC 19510:2013 [155]), typically adopted for process mapping in industrial applications such as predictive maintenance [156] and security [157]. The BPMN workflow of the analyzed model is structured into three pools (representing the three levels indicated in Figure 3a), and highlighted in red are the data processes of the Industry 5.0 level, which upgraded production processes. The BPMNs model integrating AI decision-making procedures are named BPMN Process Mining (PM) models. The adopted BPMN tool was illustrated with the open-source program, draw.io [158].
Figure 5 illustrates the result of the simulation of the complex Industry 5.0 network of Figure 3b: the calculation of the diffusion heat parameters of the whole information flux is summarized by the heat map in Figure 5. In this map, it is possible to observe that the elements that majorly upgrade the industrial production processes are: Big Data, Actuator Engine L1, Ai Edge Computing, and Quantum Computer, which are all the elements highlighted in red in the BPMN workflow of Figure 4, which confirms these nodes belong to the Industry 5.0 level (upgrading level). The simulation was performed by the open source Cytoscape tool [159].
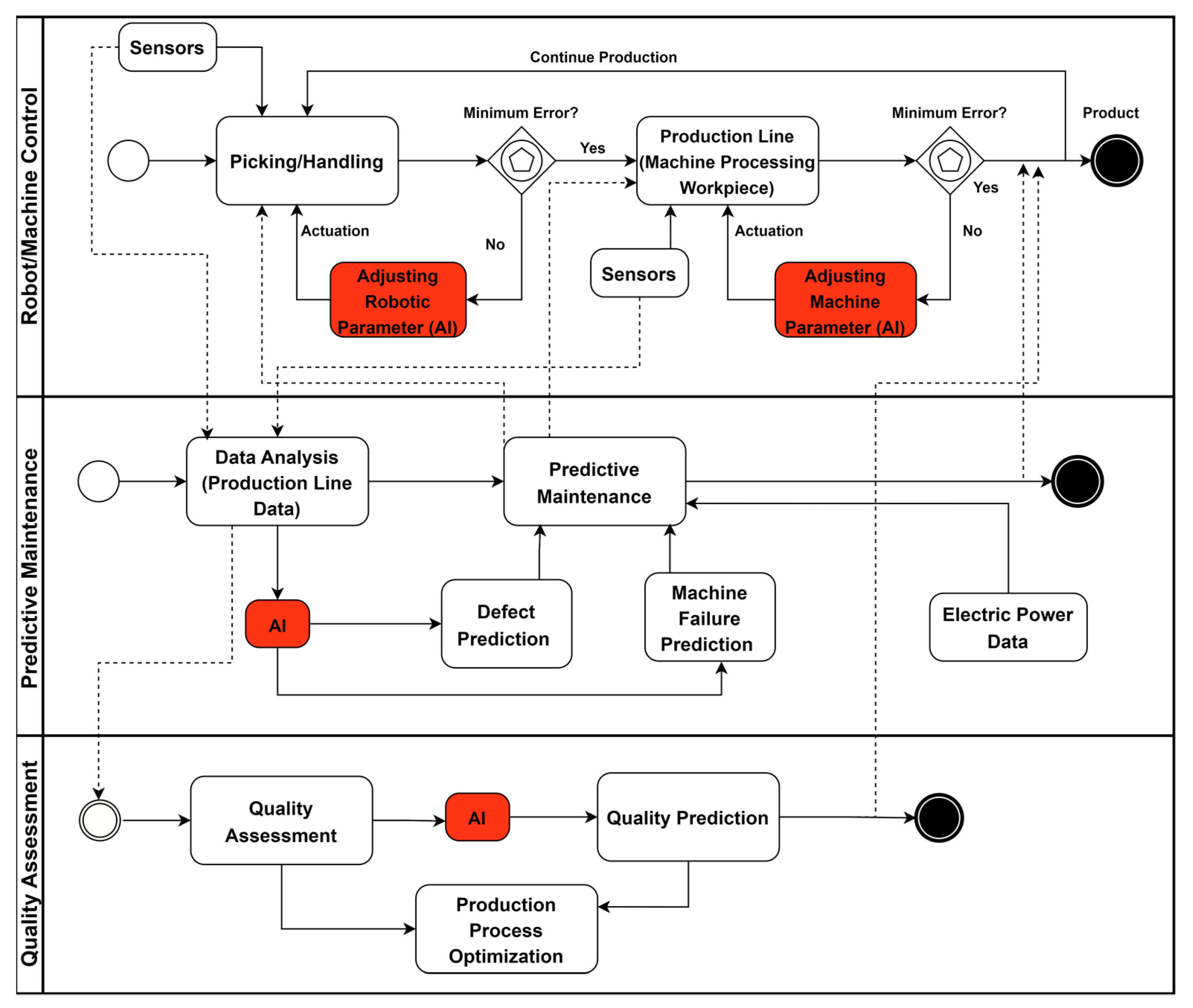
The BPMN approach is then adopted to “explode” in detail the processes involving robot/machine control, predictive maintenance, and quality assessment. By hypothesizing a production line constituted by a single robot that handles a workpiece that will be processed successively by a machine (simplification of the production line layout of Figure 3a), the BPMN workflow of Figure 6 illustrates the interaction between the three processes that integrate the AI facilities (highlighted in red). The main process is represented by the first pool, which describes the robot and machine control flux performed by sensors, and actuation actions performed by the AI by adjusting by according to feedback systems from the robot and machine parameters during the continuous production. Digital production data are transferred to a data analysis engine able to activate predictive maintenance interventions by adopting AI based decisions (AI predicting product defects and machine failure) and processing simultaneously the electrical power data of machines. An anomalous electric load could represent a machine start failure. The data, stored in a big data system, are also processed for quality assessment processes. Also, in this case, the AI algorithms could improve the whole production process by using its quality prediction.
The proposed approach is based on the Industry 5.0 framework design and simulation. The framework conceptualization was extracted by analyzing the state of the art concerning the specific application field and technologies associated to an industry in the high-tech manufacturing sector. The limitations of the framework are mainly in the interoperability between all sub-processes. Table 7 lists some important limitations and the associated perspectives as possible solutions.

5.2. Examples of Applications Matching with Industry 5.0 Framework

Table 8 indicates some examples of potential application fields and possible solutions for integrating the associated technologies into an Industry 5.0 scenario.

6. Conclusions

The goal of this paper was to provide an overview of possible technologies and approaches that could potentially be adopted to construct an advanced production framework which included the main important variables and topics found in the cited literature. Some technologies analyzed in the state of the art were selected to construct an Industry 5.0 framework, while defining possible variables used to model and simulate a high-tech manufacturing layout. Specifically, we defined a large number of variables that allowed us to design a complex Industry 5.0 production layout by creating a manufacturing production line composed of three machines and a robot. A simulation of the diffusion heat parameter has defined the information flux of the whole complex network, and we highlighted some innovative elements, such as edge computing, quantum computing, big data and AI data processing, which improved production processes and quality. Finally, the paper discussed an approach to model Industry 5.0 processes by means of graphs constructed using nodes and edges and BPMN workflows, and described in detail the interaction between these processes. The processes highlighted in the Industry 5.0 model are predictive maintenance, machine control and actuation, and quality assessment. The selected literature is useful for constructing industrial research projects. The discussed models could support scientists in finding possible solutions for the design of Industry 5.0 frameworks using some tools suitable for designing a complex network and defining information fluxes of the main processes, thereby improving production.

Funding

This research received no external funding.

Conflicts of Interest

The author declares no conflict of interest.

References

  1. Mohammadi Estakhri, N.; Edwards, B.; Engheta, N. Inverse-Designed Metastructures That Solve Equations. Science 2019, 363, 1333–1338. [Google Scholar] [CrossRef]
  2. Lalegani, Z.; Seyyed Ebrahimi, S.A.; Hamawandi, B.; La Spada, L.; Batili, H.; Toprak, M.S. Targeted Dielectric Coating of Silver Nanoparticles with Silica to Manipulate Optical Properties for Metasurface Applications. Mater. Chem. Phys. 2022, 287, 126250. [Google Scholar] [CrossRef]
  3. Pacheco-Peña, V.; Beruete, M.; Rodríguez-Ulibarri, P.; Engheta, N. On the Performance of an ENZ-Based Sensor Using Transmission Line Theory and Effective Medium Approach. New J. Phys. 2019, 21, 043056. [Google Scholar] [CrossRef]
  4. Lincoln, R.L.; Scarpa, F.; Ting, V.P.; Trask, R.S. Multifunctional Composites: A Metamaterial Perspective. Multifunct. Mater. 2019, 2, 043001. [Google Scholar] [CrossRef]
  5. Akbari, M.; Shahbazzadeh, M.J.; La Spada, L.; Khajehzadeh, A. The Graphene Field Effect Transistor Modeling Based on an Optimized Ambipolar Virtual Source Model for DNA Detection. Appl. Sci. 2021, 11, 8114. [Google Scholar] [CrossRef]
  6. Greybush, N.J.; Pacheco-Peña, V.; Engheta, N.; Murray, C.B.; Kagan, C.R. Plasmonic Optical and Chiroptical Response of Self-Assembled Au Nanorod Equilateral Trimers. ACS Nano 2019, 13, 1617–1624. [Google Scholar] [CrossRef]
  7. Massaro, A.; Caratelli, D.; Yarovoy, A.; Cingolani, R. Analytical Approaches for Nano-Plasmonic and Micro-Millimetric Antennas. IET Microw. Antennas Propag. 2011, 5, 349. [Google Scholar] [CrossRef]
  8. Jamshidi, M.B.; Lalbakhsh, A.; Talla, J.; Peroutka, Z.; Roshani, S.; Matousek, V.; Roshani, S.; Mirmozafari, M.; Malek, Z.; La Spada, L.; et al. Deep Learning Techniques and COVID-19 Drug Discovery: Fundamentals, State-of-the-Art and Future Directions. In Studies in Systems, Decision and Control; Springer International Publishing: Cham, Switzerland, 2021; pp. 9–31. [Google Scholar]
  9. Elia, G.; Margherita, A.; Massaro, A.; Vacca, A. Adoption of Open Innovation in the COVID-19 Emergency: Developing a Process-Based Information Coordination System. Bus. Proc. Manag. J. 2022, 28, 419–441. [Google Scholar] [CrossRef]
  10. Wójcik, W.; Firago, V.; Smolarz, A.; Shedreyeva, I.; Yeraliyeva, B. Multispectral High Temperature Thermography. Sensors 2022, 22, 742. [Google Scholar] [CrossRef]
  11. Roales, J.; Moscoso, F.G.; Vargas, A.P.; Lopes-Costa, T.; Pedrosa, J.M. Colorimetric Gas Detection Using Molecular Devices and an RGB Sensor. Chemosensors 2023, 11, 92. [Google Scholar] [CrossRef]
  12. Ko, K.W.; Kim, D.H.; Kim, M.Y.; Kim, J.H. An Automatic Optical Inspection System for Inspection of CMOS Compact Camera Module Assembly. Int. J. Precis. Eng. Manuf. 2009, 10, 67–72. [Google Scholar] [CrossRef]
  13. Morganti, D.; Faro, M.J.L.; Leonardi, A.A.; Fazio, B.; Conoci, S.; Irrera, A. Luminescent Silicon Nanowires as Novel Sensor for Environmental Air Quality Control. Sensors 2022, 22, 8755. [Google Scholar] [CrossRef] [PubMed]
  14. Akbari-Saatlu, M.; Procek, M.; Mattsson, C.; Thungström, G.; Nilsson, H.-E.; Xiong, W.; Xu, B.; Li, Y.; Radamson, H.H. Silicon Nanowires for Gas Sensing: A Review. Nanomaterials 2020, 10, 2215. [Google Scholar] [CrossRef] [PubMed]
  15. Zappi, D.; Ramma, M.M.; Scognamiglio, V.; Antonacci, A.; Varani, G.; Giardi, M.T. High-Tech and Nature-Made Nanocomposites and Their Applications in the Field of Sensors and Biosensors for Gas Detection. Biosensors 2020, 10, 176. [Google Scholar] [CrossRef] [PubMed]
  16. Jeong, C.; Joung, C.; Lee, S.; Feng, M.Q.; Park, Y.B. Carbon nanocomposite based mechanical sensing and energy harvesting. Int. J. Precis. Eng. Manuf.-Green Technol. 2020, 7, 247–267. [Google Scholar] [CrossRef]
  17. Kanoun, O.; Khriji, S.; Naifar, S.; Bradai, S.; Bouattour, G.; Bouhamed, A.; El Houssaini, D.; Viehweger, C. Prospects of Wireless Energy-Aware Sensors for Smart Factories in the Industry 4.0 Era. Electronics 2021, 10, 2929. [Google Scholar] [CrossRef]
  18. Massaro, A.; Spano, F.; Cingolani, R.; Athanassiou, A. Experimental Optical Characterization and Polymeric Layouts of Gold PDMS Nanocomposite Sensor for Liquid Detection. IEEE Sens. J. 2011, 11, 1780–1786. [Google Scholar] [CrossRef]
  19. Massaro, A.; Spano, F.; Cazzato, P.; La Tegola, C.; Cingolani, R.; Athanassiou, A. Robot Tactile Sensing: Gold Nanocomposites as Highly Sensitive Real-Time Optical Pressure Sensors. IEEE Robot. Autom. Mag. 2013, 20, 82–90. [Google Scholar] [CrossRef]
  20. Lay-Ekuakille, A.; Massaro, A.; Singh, S.P.; Jablonski, I.; Rahman, M.Z.U.; Spano, F. Optoelectronic and Nanosensors Detection Systems: A Review. IEEE Sens. J. 2021, 21, 12645–12653. [Google Scholar] [CrossRef]
  21. Massaro, A.; Spano, F.; Missori, M.; Malvindi, M.A.; Cazzato, P.; Cingolani, R.; Athanassiou, A. Flexible Nanocomposites with All-Optical Tactile Sensing Capability. RSC Adv. 2013, 4, 2820–2825. [Google Scholar] [CrossRef]
  22. Giannoccaro, N.I.; Massaro, A.; Spedicato, L.; Lay-Ekuakille, A. Detection Analysis of Small Notches Damages Using a New Tactile Optical Device. IEEE ASME Trans. Mechatron. 2015, 20, 313–320. [Google Scholar] [CrossRef]
  23. Massaro, A.; Troia, M.; Spano, F.; Carbone, G. Friction in Totally Optical Robotic Finger Oriented on Shear Force Measurement. IEEE Sens. J. 2013, 13, 548–555. [Google Scholar] [CrossRef]
  24. Giannoccaro, N.I.; Lay-Ekuakille, A.; Spedicato, L.; Massaro, A.; Velazquez, R. An Innovative Tool for Detection of Small Notches Using a Nanocomposite Optical Sensor. IEEE Sens. J. 2016, 16, 5029–5036. [Google Scholar] [CrossRef]
  25. Massaro, A.; Giannoccaro, N.I.; Spedicato, L.; Lay-Ekuakille, A.; Missori, M.; Malvindi, M.A. Characterization of an Innovative Like-Eye Sensor for Feature Detection and Robot Sensing. Measurement 2014, 55, 153–167. [Google Scholar] [CrossRef]
  26. Moodie, D.; Costello, L.; McStay, D. Optoelectronic Leak Detection System for Monitoring Subsea Structures. In Optical Sensing and Detection; Berghmans, F., Mignani, A.G., van Hoof, C.A., Eds.; SPIE: Bellingham, WA, USA, 2010. [Google Scholar]
  27. McStay, D.; Shiach, G.; Nolan, A.; McAvoy, S. Optoelectronic Sensors for Subsea Oil and Gas Production. J. Phys. Conf. Ser. 2007, 76, 012065. [Google Scholar] [CrossRef]
  28. Ashry, I.; Mao, Y.; Wang, B.; Hveding, F.; Bukhamsin, A.; Ng, T.K.; Ooi, B.S. A Review of Distributed Fiber–Optic Sensing in the Oil and Gas Industry. J. Light. Technol. 2022, 40, 1407–1431. [Google Scholar] [CrossRef]
  29. Attivissimo, F.; Carducci, C.G.C.; Lanzolla, A.M.L.; Massaro, A.; Vadrucci, M.R. A Portable Optical Sensor for Sea Quality Monitoring. IEEE Sens. J. 2015, 15, 146–153. [Google Scholar] [CrossRef]
  30. Lay-Ekuakille, A.; Durickovic, I.; Lanzolla, A.; Morello, R.; De Capua, C.; Girão, P.S.; Postolache, O.; Massaro, A.; Van Biesen, L. Effluents, Surface and Subterranean Waters Monitoring: Review and Advances. Measurement 2019, 137, 566–579. [Google Scholar] [CrossRef]
  31. Prauzek, M.; Hercik, R.; Konecny, J.; Mikolajek, M.; Stankus, M.; Koziorek, J.; Martinek, R. An Optical-Based Sensor for Automotive Exhaust Gas Temperature Measurement. IEEE Trans. Instrum. Meas. 2022, 71, 1–11. [Google Scholar] [CrossRef]
  32. Werneck, M.M.; dos Santos, D.M.; de Carvalho, C.C.; de Nazare, F.V.B.; da Silva Barros Allil, R.C. Detection and Monitoring of Leakage Currents in Power Transmission Insulators. IEEE Sens. J. 2015, 15, 1338–1346. [Google Scholar] [CrossRef]
  33. Werneck, M.M.; Pinto, P.H.S.; Bellini, R.T.; Allil, R.C.S.B. Optical Sensor for Monitoring Leakage Current and Weather Conditions in a 500-KV Transmission Line. Sensors 2022, 22, 5034. [Google Scholar] [CrossRef] [PubMed]
  34. Raju, A.; Prakash, A.; Upadhyaya, A.M.; Sharan, P. Design and Analysis of Pipeline Leakage Detection Using Fibre Bragg Grating Sensor. In Proceedings of the 2018 3rd International Conference on Communication and Electronics Systems (ICCES), Coimbatore, India, 15–16 October 2018; IEEE: Piscataway, NJ, USA, 2018; pp. 114–120. [Google Scholar]
  35. Abrar, U.; Yousaf, A.; Jaffri, N.R.; Rehman, A.U.; Ahmad, A.; Gardezi, A.A.; Naseer, S.; Shafiq, M.; Choi, J.-G. Analysis of Complex Solid-Gas Flow under the Influence of Gravity through Inclined Channel and Comparison with Real-Time Dual-Sensor System. Electronics 2021, 10, 2849. [Google Scholar] [CrossRef]
  36. Baroudi, U.; Al-Roubaiey, A.A.; Devendiran, A. Pipeline Leak Detection Systems and Data Fusion: A Survey. IEEE Access 2019, 7, 97426–97439. [Google Scholar] [CrossRef]
  37. Mohd Yussof, N.A.; Ho, H.W. Review of Water Leak Detection Methods in Smart Building Applications. Buildings 2022, 12, 1535. [Google Scholar] [CrossRef]
  38. Soldevila, A.; Boracchi, G.; Roveri, M.; Tornil-Sin, S.; Puig, V. Leak Detection and Localization in Water Distribution Networks by Combining Expert Knowledge and Data-Driven Models. Neural Comput. Appl. 2022, 34, 4759–4779. [Google Scholar] [CrossRef]
  39. Hung, S.-K.; Chung, Y.-H.; Chen, C.-L.; Chang, K.-H. Optoelectronic Angular Displacement Measurement Technology for 2-Dimensional Mirror Galvanometer. Sensors 2022, 22, 872. [Google Scholar] [CrossRef]
  40. Santos, J.L. Optical Sensors for Industry 4.0. IEEE J. Sel. Top. Quantum Electron. 2021, 27, 1–11. [Google Scholar] [CrossRef]
  41. Poprawe, R.; Hinke, C.; Meiners, W.; Eibl, F.; Zarei, O.; Voshage, M.; Ziegler, S.; Schleifenbaum, J.H.; Gasser, A.; Schopphoven, T.; et al. Digital Photonic Production along the Lines of Industry 4.0. In Laser Applications in Microelectronic and Optoelectronic Manufacturing (LAMOM) XXIII; Neuenschwander, B., Račiukaitis, G., Makimura, T., Grigoropoulos, C.P., Eds.; SPIE: Bellingham, WA, USA, 2018. [Google Scholar]
  42. Sioma, A.; Lenty, B. Detection of Fungal Infections on the Wood Surface Using LTM Imaging. Appl. Sci. 2022, 13, 490. [Google Scholar] [CrossRef]
  43. Ebayyeh, A.A.R.M.A.; Mousavi, A. A Review and Analysis of Automatic Optical Inspection and Quality Monitoring Methods in Electronics Industry. IEEE Access 2020, 8, 183192–183271. [Google Scholar] [CrossRef]
  44. Surdo, S.; Zunino, A.; Diaspro, A.; Duocastella, M. Acoustically Shaped Laser Light as an Enabling Technology for Industry 4.0. In Proceedings of the 2019 II Workshop on Metrology for Industry 4.0 and IoT (MetroInd4.0 & IoT), Naples, Italy, 4–6 June 2019; IEEE: Piscataway, NJ, USA, 2019; pp. 360–364. [Google Scholar]
  45. Cho, H. (Ed.) Opto-Mechatronic Systems Handbook: Techniques and Applications; The Mechanical Engineering Handbook Series; CRC Press: Boca Raton, FL, USA, 2003. [Google Scholar]
  46. Ley, P.-P.; Knöchelmann, M.; Wolf, A.; Lachmayer, R. Tailoring the V-Model for Optics: A Methodology for Optomechatronic Systems. Appl. Sci. 2022, 12, 7798. [Google Scholar] [CrossRef]
  47. Knöchelmann, M. Prozess zur Entwicklung Optomechatronischer Systeme. Ph.D. Thesis, Leibniz Universität Hannover, Hannover, Germany, 2021. (In German). [Google Scholar]
  48. VDI, version 2206; Development of Mechatronic and Cyber-Physical Systems. Beuth Verlag GmbH: Berlin, Germany, 2021.
  49. Borghetti, M.; Cantù, E.; Sardini, E.; Serpelloni, M. Future Sensors for Smart Objects by Printing Technologies in Industry 4.0 Scenario. Energies 2020, 13, 5916. [Google Scholar] [CrossRef]
  50. Almuslem, A.; Shaikh, S.F.; Hussain, M.M. Flexible and Stretchable Electronics for Harsh-Environmental Applications. Adv. Mater. Technol. 2019, 4, 1900145. [Google Scholar] [CrossRef]
  51. Verma, A.; Goos, R.; Weerdt, J.D.; Pelgrims, P.; Ferraris, E. Design, Fabrication, and Testing of a Fully 3D-Printed Pressure Sensor Using a Hybrid Printing Approach. Sensors 2022, 22, 7531. [Google Scholar] [CrossRef]
  52. Cruz, S.M.F.; Rocha, L.A.; Viana, J.C. Printing Technologies on Flexible Substrates for Printed Electronics. In Flexible Electronics; InTech: London, UK, 2018. [Google Scholar]
  53. Khajavizadeh, L.; Andersson, M. MOSFET-Based Gas Sensors for Process Industry IoT Applications. In Proceedings of the 2022 International Conference on Electrical, Computer, Communications and Mechatronics Engineering (ICECCME), Maldives, Maldives, 16–18 November 2022; IEEE: Piscataway, NJ, USA, 2022; pp. 1–5. [Google Scholar]
  54. Di Franco, C.; Elia, A.; Spagnolo, V.; Scamarcio, G.; Lugarà, P.M.; Ieva, E.; Cioffi, N.; Torsi, L.; Bruno, G.; Losurdo, M.; et al. Optical and Electronic NO(x) Sensors for Applications in Mechatronics. Sensors 2009, 9, 3337–3356. [Google Scholar] [CrossRef]
  55. Shao, Y.; Li, X.; Zhang, T.; Chu, S.; Liu, X. Time-Series-Based Leakage Detection Using Multiple Pressure Sensors in Water Distribution Systems. Sensors 2019, 19, 3070. [Google Scholar] [CrossRef]
  56. Laiton-Bonadiez, C.; Branch-Bedoya, J.W.; Zapata-Cortes, J.; Paipa-Sanabria, E.; Arango-Serna, M. Industry 4.0 Technologies Applied to the Rail Transportation Industry: A Systematic Review. Sensors 2022, 22, 2491. [Google Scholar] [CrossRef]
  57. Massaro, A.; Dipierro, G.; Selicato, S.; Cannella, E.; Galiano, A.; Saponaro, A. Intelligent Inspection of Railways Infrastructure and Risks Estimation by Artificial Intelligence Applied on Noninvasive Diagnostic Systems. In Proceedings of the 2021 IEEE International Workshop on Metrology for Industry 4.0 & IoT (MetroInd4.0 & IoT), Rome, Italy, 7–9 June 2021; IEEE: Piscataway, NJ, USA, 2021; pp. 231–236. [Google Scholar]
  58. Gogolák, L.; Fürstner, I. Wireless Sensor Network Aided Assembly Line Monitoring According to Expectations of Industry 4.0. Appl. Sci. 2021, 11, 25. [Google Scholar] [CrossRef]
  59. Kalsoom, T.; Ramzan, N.; Ahmed, S.; Ur-Rehman, M. Advances in Sensor Technologies in the Era of Smart Factory and Industry 4.0. Sensors 2020, 20, 6783. [Google Scholar] [CrossRef] [PubMed]
  60. Javaid, M.; Haleem, A.; Singh, R.P.; Rab, S.; Suman, R. Significance of Sensors for Industry 4.0: Roles, Capabilities, and Applications. Sens. Int. 2021, 2, 100110. [Google Scholar] [CrossRef]
  61. Saloko, S.; Sulastri, Y.; Murad; Rinjani, M.A. The Effects of Temperature and Roasting Time on the Quality of Ground Robusta Coffee (Coffea Rabusta) Using Gene Café Roaster. In Proceedings of the 2nd International Conference on Bioscience, Biotechnology, and Biometrics 2019, Lombok, Indonesia, 13–14 August 2019; AIP Publishing: Melville, NY, USA, 2019. [Google Scholar]
  62. Catelani, T.A.; Páscoa, R.N.M.J.; Santos, J.R.; Pezza, L.; Pezza, H.R.; Lima, J.L.F.C.; Lopes, J.A. A Non-Invasive Real-Time Methodology for the Quantification of Antioxidant Properties in Coffee during the Roasting Process Based on near-Infrared Spectroscopy. Food Bioprocess Technol. 2017, 10, 630–638. [Google Scholar] [CrossRef]
  63. Navia, J.; Mondragon, I.; Patino, D.; Colorado, J. Multispectral Mapping in Agriculture: Terrain Mosaic Using an Autonomous Quadcopter UAV. In Proceedings of the 2016 International Conference on Unmanned Aircraft Systems (ICUAS), Arlington, VA, USA, 7–10 June 2016; IEEE: Piscataway, NJ, USA, 2016; pp. 1351–1358. [Google Scholar]
  64. Sona, G.; Passoni, D.; Pinto, L.; Pagliari, D.; Masseroni, D.; Ortuani, B.; Facchi, A. Uav Multispectral Survey to Map Soil and Crop for Precision Farming Applications. ISPRS-Int. Arch. Photogramm. Remote Sens. Spat. Inf. Sci. 2016, XLI-B1, 1023–1029. [Google Scholar] [CrossRef]
  65. Omia, E.; Bae, H.; Park, E.; Kim, M.S.; Baek, I.; Kabenge, I.; Cho, B.-K. Remote Sensing in Field Crop Monitoring: A Comprehensive Review of Sensor Systems, Data Analyses and Recent Advances. Remote Sens. 2023, 15, 354. [Google Scholar] [CrossRef]
  66. Ryalat, M.; ElMoaqet, H.; AlFaouri, M. Design of a Smart Factory Based on Cyber-Physical Systems and Internet of Things towards Industry 4.0. Appl. Sci. 2023, 13, 2156. [Google Scholar] [CrossRef]
  67. Jegorowa, A.; Kurek, J.; Antoniuk, I.; Krupa, A.; Wieczorek, G.; Świderski, B.; Bukowski, M.; Kruk, M. Automatic Estimation of Drill Wear Based on Images of Holes Drilled in Melamine Faced Chipboard with Machine Learning Algorithms. Forests 2023, 14, 205. [Google Scholar] [CrossRef]
  68. Massaro, A.; Galiano, A. Re-Engineering Process in a Food Factory: An Overview of Technologies and Approaches for the Design of Pasta Production Processes. Prod. Manuf. Res. 2020, 8, 80–100. [Google Scholar] [CrossRef]
  69. Binali, R.; Kuntoğlu, M.; Pimenov, D.Y.; Ali Usca, Ü.; Kumar Gupta, M.; Erdi Korkmaz, M. Advance Monitoring of Hole Machining Operations via Intelligent Measurement Systems: A Critical Review and Future Trends. Measurement 2022, 201, 111757. [Google Scholar] [CrossRef]
  70. Liang, Q.; Zhang, D.; Coppola, G.; Mao, J.; Sun, W.; Wang, Y.; Ge, Y. Design and Analysis of a Sensor System for Cutting Force Measurement in Machining Processes. Sensors 2016, 16, 70. [Google Scholar] [CrossRef]
  71. Kandavalli, S.R.; Khan, A.M.; Iqbal, A.; Jamil, M.; Abbas, S.; Laghari, R.A.; Cheok, Q. Application of Sophisticated Sensors to Advance the Monitoring of Machining Processes: Analysis and Holistic Review. Int. J. Adv. Manuf. Technol. 2023, 125, 989–1014. [Google Scholar] [CrossRef]
  72. Jafari, R.; Razvarz, S.; Vargas-Jarillo, C.; Gegov, A.; Arabikhan, F. Pipeline Leak Detection and Estimation Using Fuzzy PID Observer. Electronics 2022, 11, 152. [Google Scholar] [CrossRef]
  73. Spatafora, M.A.N.; Allegra, D.; Giudice, O.; Stanco, F.; Battiato, S. Natural Gas Leakage Detection: A Deep Learning Framework on IR Video Data. In Proceedings of the 2022 26th International Conference on Pattern Recognition (ICPR), Montreal, QC, Canada, 21–25 August 2022; IEEE: Piscataway, NJ, USA, 2022; pp. 636–642. [Google Scholar]
  74. Xiong, K.; Jiang, J.; Pan, Y.; Yang, Y.; Chen, X.; Yu, Z. Deep Learning Approach for Detection of Underground Natural Gas Micro-Leakage Using Infrared Thermal Images. Sensors 2022, 22, 5322. [Google Scholar] [CrossRef]
  75. Kopbayev, A.; Khan, F.; Yang, M.; Halim, S.Z. Gas Leakage Detection Using Spatial and Temporal Neural Network Model. Process Saf. Environ. Prot. 2022, 160, 968–975. [Google Scholar] [CrossRef]
  76. Zhao, Q.; Nie, X.; Luo, D.; Wang, J.; Li, Q.; Chen, W. An Effective Method for Gas-Leak Area Detection and Gas Identification with Mid-Infrared Image. Photonics 2022, 9, 992. [Google Scholar] [CrossRef]
  77. Massaro, A.; Panarese, A.; Galiano, A. Technological Platform for Hydrogeological Risk Computation and Water Leakage Detection Based on a Convolutional Neural Network. In Proceedings of the 2021 IEEE International Workshop on Metrology for Industry 4.0 & IoT (MetroInd4.0 & IoT), Rome, Italy, 7–9 June 2021; IEEE: Piscataway, NJ, USA, 2021; pp. 225–230. [Google Scholar]
  78. Adedeji, K.; Hamam, Y.; Abe, B.; Abu-Mahfouz, A. Leakage Detection and Estimation Algorithm for Loss Reduction in Water Piping Networks. Water 2017, 9, 773. [Google Scholar] [CrossRef]
  79. Guo, D.; Cui, Z.; Liu, C.; Li, Y. Analysis of the Influencing Factors of the Leak Detection Method Based on the Disturbance-Reflected Signal. Energies 2023, 16, 572. [Google Scholar] [CrossRef]
  80. Zhang, Y.; Jiang, Z.; Lu, J. Research on Leakage Location of Pipeline Based on Module Maximum Denoising. Appl. Sci. 2023, 13, 340. [Google Scholar] [CrossRef]
  81. Navarro-Díaz, A.; Delgado-Aguiñaga, J.A.; Santos-Ruiz, I.; Puig, V. Real-Time Leak Diagnosis in Water Distribution Systems Based on a Bank of Observers and a Genetic Algorithm. Water 2022, 14, 3289. [Google Scholar] [CrossRef]
  82. Xu, K.; Li, Y.; Liu, C.; Liu, X.; Hao, X.; Gao, J.; Maropoulos, P.G. Advanced Data Collection and Analysis in Data-Driven Manufacturing Process. Chin. J. Mech. Eng. 2020, 33, 43. [Google Scholar] [CrossRef]
  83. Jan, Z.; Ahamed, F.; Mayer, W.; Patel, N.; Grossmann, G.; Stumptner, M.; Kuusk, A. Artificial Intelligence for Industry 4.0: Systematic Review of Applications, Challenges, and Opportunities. Expert Syst. Appl. 2023, 216, 119456. [Google Scholar] [CrossRef]
  84. Peres, R.S.; Jia, X.; Lee, J.; Sun, K.; Colombo, A.W.; Barata, J. Industrial Artificial Intelligence in Industry 4.0—Systematic Review, Challenges and Outlook. IEEE Access 2020, 8, 220121–220139. [Google Scholar] [CrossRef]
  85. Janík, S.; Szabó, P.; Mĺkva, M.; Mareček-Kolibiský, M. Effective Data Utilization in the Context of Industry 4.0 Technology Integration. Appl. Sci. 2022, 12, 10517. [Google Scholar] [CrossRef]
  86. Gölzer, P.; Cato, P.; Amberg, M. Data Processing Requirements of Industry 4.0—Use Cases for Big Data Applications. In Proceedings of the European Conference on Information Systems, Münster, Germany, 26–29 May 2015; pp. 1–13. [Google Scholar]
  87. Raja Santhi, A.; Muthuswamy, P. Industry 5.0 or Industry 4.0S? Introduction to Industry 4.0 and a Peek into the Prospective Industry 5.0 Technologies. Int. J. Interact. Des. Manuf. 2023. [Google Scholar] [CrossRef]
  88. Bousdekis, A.; Lepenioti, K.; Apostolou, D.; Mentzas, G. Data Analytics in Quality 4.0: Literature Review and Future Research Directions. Int. J. Comput. Integr. Manuf. 2022, 1–24. [Google Scholar] [CrossRef]
  89. Massaro, A.; Manfredonia, I.; Galiano, A.; Pellicani, L.; Birardi, V. Sensing and Quality Monitoring Facilities Designed for Pasta Industry Including Traceability, Image Vision and Predictive Maintenance. In Proceedings of the 2019 II Workshop on Metrology for Industry 4.0 and IoT (MetroInd4.0 & IoT), Naples, Italy, 4–6 June 2019; IEEE: Piscataway, NJ, USA, 2019; pp. 68–72. [Google Scholar]
  90. del Real Torres, A.; Andreiana, D.S.; Ojeda Roldán, Á.; Hernández Bustos, A.; Acevedo Galicia, L.E. A Review of Deep Reinforcement Learning Approaches for Smart Manufacturing in Industry 4.0 and 5.0 Framework. Appl. Sci. 2022, 12, 12377. [Google Scholar] [CrossRef]
  91. Wahid, A.; Breslin, J.G.; Intizar, M.A. Prediction of Machine Failure in Industry 4.0: A Hybrid CNN-LSTM Framework. Appl. Sci. 2022, 12, 4221. [Google Scholar] [CrossRef]
  92. Massaro, A.; Dipierro, G.; Cannella, E.; Galiano, A.M. Comparative Analysis among Discrete Fourier Transform, K-Means and Artificial Neural Networks Image Processing Techniques Oriented on Quality Control of Assembled Tires. Information 2020, 11, 257. [Google Scholar] [CrossRef]
  93. Massaro, A.; Manfredonia, I.; Galiano, A.; Xhahysa, B. Advanced Process Defect Monitoring Model and Prediction Improvement by Artificial Neural Network in Kitchen Manufacturing Industry: A Case of Study. In Proceedings of the 2019 II Workshop on Metrology for Industry 4.0 and IoT (MetroInd4.0 & IoT), Naples, Italy, 4–6 June 2019; IEEE: Piscataway, NJ, USA, 2019; pp. 64–67. [Google Scholar]
  94. Khan, M.A.; Elmitwally, N.S.; Abbas, S.; Aftab, S.; Ahmad, M.; Fayaz, M.; Khan, F. Software Defect Prediction Using Artificial Neural Networks: A Systematic Literature Review. Sci. Program. 2022, 2022, 2117339. [Google Scholar] [CrossRef]
  95. Sethi, T.; Gagandeep. Improved Approach for Software Defect Prediction Using Artificial Neural Networks. In Proceedings of the 2016 5th International Conference on Reliability, Infocom Technologies and Optimization (Trends and Future Directions) (ICRITO), Noida, India, 7–9 September 2016; IEEE: Piscataway, NJ, USA, 2016; pp. 480–485. [Google Scholar]
  96. Maarif, M.R.; Listyanda, R.F.; Kang, Y.-S.; Syafrudin, M. Artificial Neural Network Training Using Structural Learning with Forgetting for Parameter Analysis of Injection Molding Quality Prediction. Information 2022, 13, 488. [Google Scholar] [CrossRef]
  97. Tancredi, G.P.; Vignali, G.; Bottani, E. Integration of Digital Twin, Machine-Learning and Industry 4.0 Tools for Anomaly Detection: An Application to a Food Plant. Sensors 2022, 22, 4143. [Google Scholar] [CrossRef]
  98. Sleiti, A.K.; Kapat, J.S.; Vesely, L. Digital Twin in Energy Industry: Proposed Robust Digital Twin for Power Plant and Other Complex Capital-Intensive Large Engineering Systems. Energy Rep. 2022, 8, 3704–3726. [Google Scholar] [CrossRef]
  99. Paudel, H.P.; Syamlal, M.; Crawford, S.E.; Lee, Y.-L.; Shugayev, R.A.; Lu, P.; Ohodnicki, P.R.; Mollot, D.; Duan, Y. Quantum Computing and Simulations for Energy Applications: Review and Perspective. ACS Eng. Au 2022, 2, 151–196. [Google Scholar] [CrossRef]
  100. Ahn, J.; Kwon, H.-Y.; Ahn, B.; Park, K.; Kim, T.; Lee, M.-K.; Kim, J.; Chung, J. Toward Quantum Secured Distributed Energy Resources: Adoption of Post-Quantum Cryptography (PQC) and Quantum Key Distribution (QKD). Energies 2022, 15, 714. [Google Scholar] [CrossRef]
  101. Giani, A. Quantum computing opportunities in renewable energy. Nat. Comput. Sci. 2021, 1, 90–91. [Google Scholar] [CrossRef]
  102. Starace, G.; Tiwari, G.; Colangelo, C.; Massaro, A. Advanced Data Systems for Energy Consumption Optimization and Air Quality Control in Smart Public Buildings Using a Versatile Open Source Approach. Electronics 2022, 11, 3904. [Google Scholar] [CrossRef]
  103. Massaro, A.; Starace, G. Advanced and Complex Energy Systems Monitoring and Control: A Review on Available Technologies and Their Application Criteria. Sensors 2022, 22, 4929. [Google Scholar] [CrossRef]
  104. Toscano, G.; Maceratesi, V.; Leoni, E.; Stipa, P.; Laudadio, E.; Sabbatini, S. FTIR Spectroscopy for Determination of the Raw Materials Used in Wood Pellet Production. Fuel 2022, 313, 123017. [Google Scholar] [CrossRef]
  105. Rodionova, O.Y.; Sokovikov, Y.V.; Pomerantsev, A.L. Quality Control of Packed Raw Materials in Pharmaceutical Industry. Anal. Chim. Acta 2009, 642, 222–227. [Google Scholar] [CrossRef] [PubMed]
  106. Benabdellah, N.; Bourhaleb, M.; Nasri, M.; Benazzi, N.; Dahbi, S. Design of Temperature and Humidity Sensors for an Electronic Nose Used in Rotten Food. In Proceedings of the 2016 International Conference on Electrical and Information Technologies (ICEIT), Tangiers, Morocco, 4–7 May 2016; IEEE: Piscataway, NJ, USA, 2016; pp. 505–509. [Google Scholar]
  107. Mamasadikov, Y.; Alikhonov, E.J. An Optoelectronic Device That Controls the Linear Density of Cotton Tape during Quality Processing of Cotton Raw Materials. SciEdu 2022, 3, 168–177. [Google Scholar]
  108. Darmawan, A.; Bahri, S.; Putra, A.T.B. Six Sigma Implementation in Quality Evaluation of Raw Material: A Case Study. IOP Conf. Ser. Mater. Sci. Eng. 2020, 875, 012065. [Google Scholar] [CrossRef]
  109. Strzałkowski, P. Characteristics of Waste Generated in Dimension Stone Processing. Energies 2021, 14, 7232. [Google Scholar] [CrossRef]
  110. You, J.; Wang, Z. Control of Raw Materials Releasing for a Manufacturing System with Product Quality Downgrade. In Proceedings of the 2021 China Automation Congress (CAC), Beijing, China, 22–24 October 2021; IEEE: Piscataway, NJ, USA, 2021; pp. 1991–1996. [Google Scholar]
  111. Bartnitzki, T. Mining 4.0-Importance of Industry 4.0 for the RAW Materials Sector. Artif. Intell. 2017, 2, M2M. [Google Scholar]
  112. Md, A.Q.; Jha, K.; Haneef, S.; Sivaraman, A.K.; Tee, K.F. A Review on Data-Driven Quality Prediction in the Production Process with Machine Learning for Industry 4.0. Processes 2022, 10, 1966. [Google Scholar] [CrossRef]
  113. Tercan, H.; Meisen, T. Machine Learning and Deep Learning Based Predictive Quality in Manufacturing: A Systematic Review. J. Intell. Manuf. 2022, 33, 1879–1905. [Google Scholar] [CrossRef]
  114. Massaro, A. Advanced Control Systems in Industry 5.0 Enabling Process Mining. Sensors 2022, 22, 8677. [Google Scholar] [CrossRef] [PubMed]
  115. Massaro, A. Multi-Level Decision Support System in Production and Safety Management. Knowledge 2022, 2, 682–701. [Google Scholar] [CrossRef]
  116. Pech, M.; Vrchota, J.; Bednář, J. Predictive Maintenance and Intelligent Sensors in Smart Factory: Review. Sensors 2021, 21, 1470. [Google Scholar] [CrossRef] [PubMed]
  117. Angelopoulos, A.; Michailidis, E.T.; Nomikos, N.; Trakadas, P.; Hatziefremidis, A.; Voliotis, S.; Zahariadis, T. Tackling Faults in the Industry 4.0 Era-A Survey of Machine-Learning Solutions and Key Aspects. Sensors 2019, 20, 109. [Google Scholar] [CrossRef]
  118. Teh, H.Y.; Kempa-Liehr, A.W.; Wang, K.I.-K. Sensor Data Quality: A Systematic Review. J. Big Data 2020, 7. [Google Scholar] [CrossRef]
  119. Yurtay, Y. Process Mining in Manufacturing: A Literature Review. Sak. Univ. J. Comput. Inf. Sci. 2022, 5, 341–355. [Google Scholar] [CrossRef]
  120. Halaska, M.; Sperka, R. Process Mining—The Enhancement of Elements Industry 4.0. In Proceedings of the 2018 4th International Conference on Computer and Information Sciences (ICCOINS), Kuala Lumpur, Malaysia, 13–14 August 2018; IEEE: Piscataway, NJ, USA, 2018; pp. 1–6. [Google Scholar]
  121. Kamala, B.; Latha, B. Process Mining and Deep Neural Network Approach for the Prediction of Business Process Outcome. In Proceedings of the 2022 International Conference on Communication, Computing and Internet of Things (IC3IoT), Chennai, India, 10–11 March 2022; IEEE: Piscataway, NJ, USA, 2022; pp. 1–4. [Google Scholar]
  122. Xavier, M.; Dubinin, V.; Patil, S.; Vyatkin, V. Process Mining in Industrial Control Systems. In Proceedings of the 2022 IEEE 20th International Conference on Industrial Informatics (INDIN), Perth, Australia, 25–28 July 2022; IEEE: Piscataway, NJ, USA, 2022; pp. 1–6. [Google Scholar]
  123. Abonyi, J.; Dorgo, G. Process Mining in Production Systems. In Proceedings of the 2019 IEEE 23rd International Conference on Intelligent Engineering Systems (INES), Hungary, 25–27 April 2019; IEEE: Piscataway, NJ, USA, 2019; pp. 000267–000270. [Google Scholar]
  124. Garcia, M.M.; Sattar, M.A.; Atmani, H.; Legendre, D.; Babout, L.; Schleicher, E.; Hampel, U.; Portela, L.M. Towards Tomography-Based Real-Time Control of Multiphase Flows: A Proof of Concept in Inline Fluid Separation. Sensors 2022, 22, 4443. [Google Scholar] [CrossRef]
  125. Schlicht, S.; Jaksch, A.; Drummer, D. Inline Quality Control through Optical Deep Learning-Based Porosity Determination for Powder Bed Fusion of Polymers. Polymers 2022, 14, 885. [Google Scholar] [CrossRef]
  126. Burmistrov, D.E.; Pavkin, D.Y.; Khakimov, A.R.; Ignatenko, D.N.; Nikitin, E.A.; Lednev, V.N.; Lobachevsky, Y.P.; Gudkov, S.V.; Zvyagin, A.V. Application of Optical Quality Control Technologies in the Dairy Industry: An Overview. Photonics 2021, 8, 551. [Google Scholar] [CrossRef]
  127. Sioma, A. Vision System in Product Quality Control Systems. Appl. Sci. 2023, 13, 751. [Google Scholar] [CrossRef]
  128. Mbodj, N.G.; Abuabiah, M.; Plapper, P.; El Kandaoui, M.; Yaacoubi, S. Modeling and Control of Layer Height in Laser Wire Additive Manufacturing. Materials 2022, 15, 4479. [Google Scholar] [CrossRef] [PubMed]
  129. Budzik, G.; Woźniak, J.; Paszkiewicz, A.; Przeszłowski, Ł.; Dziubek, T.; Dębski, M. Methodology for the Quality Control Process of Additive Manufacturing Products Made of Polymer Materials. Materials 2021, 14, 2202. [Google Scholar] [CrossRef] [PubMed]
  130. Lee, J.; Park, H.J.; Chai, S.; Kim, G.R.; Yong, H.; Bae, S.J.; Kwon, D. Review on Quality Control Methods in Metal Additive Manufacturing. Appl. Sci. 2021, 11, 1966. [Google Scholar] [CrossRef]
  131. El-Mahdy, M.H.; Maged, S.A.; Awad, M.I. End-to-End Fault Tolerant Control of Discrete Event System Using Recurrent Neural Networks. In Proceedings of the 2022 2nd International Mobile, Intelligent, and Ubiquitous Computing Conference (MIUCC), Cairo, Egypt, 8–9 May 2022; IEEE: Piscataway, NJ, USA, 2022; pp. 266–271. [Google Scholar]
  132. Karagiannis, P.; Michalos, G.; Andronas, D.; Matthaiakis, A.-S.; Giannoulis, C.; Makris, S. Cognitive Mechatronic Devices for Reconfigurable Production of Complex Parts. Appl. Sci. 2021, 11, 5034. [Google Scholar] [CrossRef]
  133. Low, J.H.; Khin, P.M.; Han, Q.Q.; Yao, H.; Teoh, Y.S.; Zeng, Y.; Li, S.; Liu, J.; Liu, Z.; Valdivia y Alvarado, P.; et al. Sensorized Reconfigurable Soft Robotic Gripper System for Automated Food Handling. IEEE ASME Trans. Mechatron. 2022, 27, 3232–3243. [Google Scholar] [CrossRef]
  134. Paul, N.; Tasgaonkar, V.; Walambe, R.; Kotecha, K. Integrating the Generative Adversarial Network for Decision Making in Reinforcement Learning for Industrial Robot Agents. Robotics 2022, 11, 150. [Google Scholar] [CrossRef]
  135. Chen, S.; Wen, J.T. Industrial Robot Trajectory Tracking Control Using Multi-Layer Neural Networks Trained by Iterative Learning Control. Robotics 2021, 10, 50. [Google Scholar] [CrossRef]
  136. Borboni, A.; Reddy, K.V.V.; Elamvazuthi, I.; AL-Quraishi, M.S.; Natarajan, E.; Azhar Ali, S.S. The Expanding Role of Artificial Intelligence in Collaborative Robots for Industrial Applications: A Systematic Review of Recent Works. Machines 2023, 11, 111. [Google Scholar] [CrossRef]
  137. Silva, G.; Rekik, K.; Kanso, A.; Schnitman, L. Multi-perspective human robot interaction through an augmented video interface supported by deep learning. In Proceedings of the 2022 31st IEEE International Conference on Robot and Human Interactive Communication (RO-MAN), Napoli, Italy, 29 August–2 September 2022; pp. 1168–1173. [Google Scholar]
  138. Buerkle, A.; Eaton, W.; Lohse, N.; Bamber, T.; Ferreira, P. EEG based arm movement intention recognition towards enhanced safety in symbiotic Human-Robot Collaboration. Robot. Comput. Integr. Manuf. 2021, 70, 102137. [Google Scholar] [CrossRef]
  139. Ghadirzadeh, A.; Chen, X.; Yin, W.; Yi, Z.; Bjorkman, M.; Kragic, D. Human-Centered Collaborative Robots with Deep Reinforcement Learning. IEEE Robot. Autom. Lett. 2020, 6, 566–571. [Google Scholar] [CrossRef]
  140. Gomes, N.M.; Martins, F.N.; Lima, J.; Wörtche, H. Reinforcement Learning for Collaborative Robots Pick-and-Place Applications: A Case Study. Automation 2022, 3, 223–241. [Google Scholar] [CrossRef]
  141. Koo, S. Advanced Micro-Actuator/Robot Fabrication Using Ultrafast Laser Direct Writing and Its Remote Control. Appl. Sci. 2020, 10, 8563. [Google Scholar] [CrossRef]
  142. Lyu, C.; Li, P.; Wang, D.; Yang, S.; Lai, Y.; Sui, C. High-Speed Optical 3D Measurement Sensor for Industrial Application. IEEE Sens. J. 2021, 21, 11253–11261. [Google Scholar] [CrossRef]
  143. Galdelli, A.; Pagnotta, D.P.; Mancini, A.; Freddi, A.; Monteriu, A.; Frontoni, E. Empowered Optical Inspection by Using Robotic Manipulator in Industrial Applications. In Proceedings of the 2019 IEEE/RSJ International Conference on Intelligent Robots and Systems (IROS), Macau, China, 3–8 November 2019; IEEE: Piscataway, NJ, USA, 2019; pp. 2006–2013. [Google Scholar]
  144. Nabil, M.; Mahfouz, D.M.; Shehata, O.M. Development and Evaluation of a Control Architecture for Human-Collaborative Robotic Manipulator in Industrial Application. In Proceedings of the 2022 14th International Conference on Computer and Automation Engineering (ICCAE), Brisbane, Australia, 25–27 March 2022; IEEE: Piscataway, NJ, USA, 2022; pp. 38–43. [Google Scholar]
  145. Wu, J.; Wang, M.; Jiang, Y.; Yi, B.; Fan, R.; Liu, M. Simultaneous Hand–Eye/Robot–World/Camera–IMU Calibration. IEEE ASME Trans. Mechatron. 2022, 27, 2278–2289. [Google Scholar] [CrossRef]
  146. Pizoń, J.; Gola, A. Human–Machine Relationship—Perspective and Future Roadmap for Industry 5.0 Solutions. Machines 2023, 11, 203. [Google Scholar] [CrossRef]
  147. Lu, Y.; Xu, X.; Wang, L. Smart manufacturing process and system automation—A critical review of the standards and envisioned scenarios. J. Manuf. Syst. 2020, 56, 312–325. [Google Scholar] [CrossRef]
  148. Abdelsattar, A.; Park, E.J.; Marzouk, A. An OPC UA Client/Gateway-Based Digital Twin Architecture of a SCADA System with Embedded System Connections. In Proceedings of the 2022 IEEE/ASME International Conference on Advanced Intelligent Mechatronics (AIM), Sapporo, Japan, 11–15 July 2022; IEEE: Piscataway, NJ, USA, 2022; pp. 798–803. [Google Scholar]
  149. Li, W.; Fan, Y.; Liu, W.; Xin, M.; Wang, H.; Jin, Q. A Self-Adaptive Process Mining Algorithm Based on Information Entropy to Deal with Uncertain Data. IEEE Access 2019, 7, 131681–131691. [Google Scholar] [CrossRef]
  150. Khorasani, M.; Loy, J.; Ghasemi, A.H.; Sharabian, E.; Leary, M.; Mirafzal, H.; Cochrane, P.; Rolfe, B.; Gibson, I. A Review of Industry 4.0 and Additive Manufacturing Synergy. Rapid Prototyp. J. 2022, 28, 1462–1475. [Google Scholar] [CrossRef]
  151. Massaro, A.; Selicato, S.; Miraglia, R.; Panarese, A.; Calicchio, A.; Galiano, A. Production Optimization Monitoring System Implementing Artificial Intelligence and Big Data. In Proceedings of the 2020 IEEE International Workshop on Metrology for Industry 4.0 & IoT., Roma, Italy, 3–5 June 2020; IEEE: Piscataway, NJ, USA, 2020; pp. 570–575. [Google Scholar]
  152. Carlin, D.E.; Demchak, B.; Pratt, D.; Sage, E.; Ideker, T. Network Propagation in the Cytoscape Cyberinfrastructure. PLoS Comput. Biol. 2017, 13, e1005598. [Google Scholar] [CrossRef] [PubMed]
  153. Shannon, P.; Markiel, A.; Ozier, O.; Baliga, N.S.; Wang, J.T.; Ramage, D.; Amin, N.; Schwikowski, B.; Ideker, T. Cytoscape: A Software Environment for Integrated Models of Biomolecular Interaction Networks. Genome Res. 2003, 13, 2498–2504. [Google Scholar] [CrossRef] [PubMed]
  154. Otasek, D.; Morris, J.H.; Bouças, J.; Pico, A.R.; Demchak, B. Cytoscape Automation: Empowering Workflow-Based Network Analysis. Genome Biol. 2019, 20. [Google Scholar] [CrossRef] [PubMed]
  155. ISO/IEC 19510; Information technology—Object Management Group Business Process Model and Notation. 2013. Available online: https://www.iso.org/standard/62652.html (accessed on 7 March 2023).
  156. Fernandes, J.; Reis, J.; Melão, N.; Teixeira, L.; Amorim, M. The Role of Industry 4.0 and BPMN in the Arise of Condition-Based and Predictive Maintenance: A Case Study in the Automotive Industry. Appl. Sci. 2021, 11, 3438. [Google Scholar] [CrossRef]
  157. Zareen, S.; Akram, A.; Ahmad Khan, S. Security Requirements Engineering Framework with BPMN 2.0.2 Extension Model for Development of Information Systems. Appl. Sci. 2020, 10, 4981. [Google Scholar] [CrossRef]
  158. Draw.io. Available online: https://app.diagrams.net/ (accessed on 7 March 2023).
  159. Cytoscape. Available online: https://cytoscape.org/ (accessed on 7 March 2023).
Figure 1. Industry 5.0 framework of the topics of this review structured in five main different blocks.
Figure 1. Industry 5.0 framework of the topics of this review structured in five main different blocks.
Applsci 13 04582 g001
Figure 2. Block diagram of the adopted methodology followed to construct the proposed work.
Figure 2. Block diagram of the adopted methodology followed to construct the proposed work.
Applsci 13 04582 g002
Figure 3. (a) Simplified Industry 5.0 framework differentiating three main levels of the processing of a manufacturing workpiece: production line level, sensing and actuation level, and Industry 5.0 level. (b) Cytoscape complex model simulating the Industry 5.0 framework.
Figure 3. (a) Simplified Industry 5.0 framework differentiating three main levels of the processing of a manufacturing workpiece: production line level, sensing and actuation level, and Industry 5.0 level. (b) Cytoscape complex model simulating the Industry 5.0 framework.
Applsci 13 04582 g003
Figure 4. BPMN process modelling a simplification of the complex network of Figure 3b.
Figure 4. BPMN process modelling a simplification of the complex network of Figure 3b.
Applsci 13 04582 g004
Figure 5. Heat map: diffusion heat simulation of the complex Industry 5.0 model enhancing central elements of the industry upgrade (Big Data, Actuator Engine L1, AI Edge Computing, Quantum Computer).
Figure 5. Heat map: diffusion heat simulation of the complex Industry 5.0 model enhancing central elements of the industry upgrade (Big Data, Actuator Engine L1, AI Edge Computing, Quantum Computer).
Applsci 13 04582 g005
Figure 6. BPMN model “exploding” Industry 5.0 processes and correlations between robot/machine control, predictive maintenance, and quality assessment.
Figure 6. BPMN model “exploding” Industry 5.0 processes and correlations between robot/machine control, predictive maintenance, and quality assessment.
Applsci 13 04582 g006
Table 1. State of the art: some advanced optoelectronic sensors adaptable for industrial applications in Industry 5.0 scenario.
Table 1. State of the art: some advanced optoelectronic sensors adaptable for industrial applications in Industry 5.0 scenario.
Optoelectronic Technologies TopicDescriptionReferencePossible Implementation in Industry 5.0 Proposed in This Work
CMOS RGB photodetectors High-temperature detection Acquisition of a digital images representing the temperature field[10]Quality check of product surface at high temperature by scanning automatically very small regions (intelligent control).
Colorimetric gas detectionAccurate monitoring of the color change[11]Integration with other sensors detecting gas leakage in industrial environment.
Inspection of camera defects Automatic inspection system for color defect check in manufacturing process[12]Real time checking of defect line and color defect for array of cameras working for quality check (auto-changing of camera in cases of defective cameras)
NanotechnologySilicon nanowiresSilicon nanowires read the percentage of resistance variation in the presence of gases (laser interaction) [13], and are able to detect different gases such as CO, C6H6, NO2, etc. [14,15] [13,14,15]Security in air quality control in research laboratories: integration of different technologies to detect all gases characterizing a prototype or a chemical processes.
Carbon-based nanocomposite flexible devices Mechanical sensing and solar energy harvesting [16,17]High-sensitivity pressure sensors integrating simultaneously with solar energy harvesting generators.
Polymeric nanocomposite liquid sensingHigh sensitivity in detecting variation of the optical transmittivity response related to different liquids[18]Use of this typology of sensors to measure different percentages of contaminating liquids.
Polymeric pressure sensors High-sensitivity pressure sensors detecting soft pressure forces [19,20,21]Implementation of hard- and soft-pressure sensors obtained by changing the chemical composition of the nanocomposite material. Both soft- and hard-pressure force sensors can be implemented into a unique controlled system that addresses the calibration of forces.
Optical nanocomposite sensors contacting surfacesSensors detecting small notches and shear forces [22,23,24]Implementation of intelligent AI algorithms classifying information about the morphology of defect discontinuity on products or in general on surfaces
Optical nanocomposite sensors not contacting surfaces 3D object morphology and color detection[25]Implementation of intelligent algorithms scanning the object to detect by means a specific sampling pattern depending on the object morphology, and possible integration with image vision techniques to extract other object features.
Leakage and pollution sensors Oil and gas leakage of from submerged structures Estimation of the temperature of power lines.[26,27,28]Application of the proposed technology for production plants working with water or in liquids.
Optical sensor detecting water pollutionLight-Emitting Diode (LED) source measuring turbidity [29] or an optical fiber transmitting- and receiving-system for oil spill applications [30] [29,30]Simultaneous use of turbidity and liquid substance detection to extract features of complex liquid pollution (use of AI algorithm for extracting information).
Exhaust gas optical detectionExhaust gas detection performed by luminescence method (automotive sector)[31]Integration of the technology to automate quality control in engine production
High voltage leakage currents Current leakage in 500 kV transmission lines [32,33]Optimization of electrical networks powering big industries linked to renewable energy sources (smart grid network balancing operations).
Pipeline leakage Fibre Bragg Grating Sensor monitoring pipeline leakage by the wavelength shift due to a variation in liquid or gas flows [34]; gas flow detection [35,36]; liquid flow detection network systems [37,38][34,35,36,37,38]Integration of different technologies (capacitive based, electromagnetic, infrared thermography, acoustic or visual) optimizing flow detection and decreasing the leakage detection error.
Optoelectronic sensors in manufacturingTrajectory distortion in laser cutting operationsMeasurement of mirror’s inclinations with high resolution [39]Application of reverse engineering methods to optimize automatically the laser cutting operations.
Optical Sensors improving Industry 4.0 facilitiesFiberoptic sensing in Industry 4.0[40,41]Integration of automatic actuation following fiber optic sensing; adopting self-adaptive manufacturing processes by means of AI data processing.
Laser and vision techniques Quality control of wood surfaces by using Laser TriangulationMethod (LTM)[42]Automation of waste of wood by simultaneously processing information of infected areas and of processing defects.
Optical inspection in Electronics Check for defects in electronic devices (wafer defects, solder defects, etc.) [43]Automatic opticalinspection systems based on an image vision AI algorithm that classifies defects in electronic manufacturing.
Acusto-OptoFluidic (AOF) system Laser Direct-Writing (LDW) approach in additive manufacturing[44]Additive manufacturing control and actuation managed in real time by a powerful algorithm adjusting step-by-step precision and laser machine parameters (power, pulse signal delay, fluency, etc.)
Table 2. State of the art: some electronic and mechatronic sensors adaptable for industrial applications in Industry 5.0 scenario.
Table 2. State of the art: some electronic and mechatronic sensors adaptable for industrial applications in Industry 5.0 scenario.
Electronic and Mechatronic Technologies TopicDescriptionReferencePossible Implementation in Industry 5.0 Proposed in This Work
Optomechatronic Systems High-resolution lighting and optical models Increase of image quality[45,46,47,48]Combination of more procedures and models addressing the optimization of the optomechatronic systems.
Printed Electronics (PE)PE SensorsDefinition of smart active object; adding a data processing unit [49]PE-integrated circuit in actuation boards.
Flexible electronicsAdoption of stretchable electronic circuits suitable for harsh environments[50]Combination and simultaneous processing of data acquired from different production environments to find correlations that optimize quality.
Pressure sensors on flexible substratePiezoresistive pressure sensors printed on a polymeric substrate [51,52]Adoption of the same flexible substrate for the integration of other printable circuits
Electronic gas sensors MOSFET-based gas sensors Detection of CO and NOx gases[53]Reduction of gas emissions of by industrial plants by activating an automatic alerting system (sustainable production plants).
Gas sensor Fabrication of quantum cascade laser-based photoacoustic (QCL-PA) detectors, Gold Nanoparticle-based Field-Effect Transistor (Au-NP-FET), and III-V semiconductor-based circuits, detecting NOx gases [54]Integration of different technologies based on the specific sensitivity of gas detection.
Sensors systems and networks Multiple pressure sensors monitoring fluid networks Network monitoring system connected to SCADA units (pressure sensors monitoring water leakage); [55]Prediction of fluid leakage by means of AI algorithms (classification of the signals detected from different parts of the monitoring network).
Sensors monitoring railway infrastructures Multiple sensors detecting temperature or mechanical anomalies of the infrastructure[56,57]Use of AI diagnostic algorithms to predict risks.
Wireless sensor network Wireless sensor network for assembly process monitoring and for process management.[58]Process mining addressing assembling processes enabled by AI decision-making engine.
Smart sensor system monitoring production linesSmart factory integrating temperature, pressure, position, force, gas, color, light, flow, nuclear, micro- (MEMS), and nano- (NEMS) sensors[59,60]Data processing to find correlations between more signals to build production fault prediction.
Sensors in production processesRoasting processTemperature [61] and Near-Infrared Spectroscopy (NIRS) [62] to check food quality in roasting processes [61,62]Auto-calibration of temperatures ensuring a uniform roasting process (production lines made up of different ovens).
Agriculture 4.0Precision agriculture combining different technologies such as multispectral imaging, infrared thermography, and Unmanned Aerial Vehicles (UAV) [63,64,65]Implementation of Decision Support Systems (DSS) based on data fusion and local management of agriculture.
Drilling processSwitch-activated and sensor-triggered proximity sensors detecting the arrival of the workpiece [66], and image processing [67] [66,67]Improvement of a reconfigurable manufacturing process by means of AI algorithms
Food processingX-rays for the detection of unknown elements in food products, thermal imaging (temperature and humidity check), volumetric sensors (check of raw materials in silos), NIR spectrometry (controlling moisture), image processing[68]Feedback control applied to an adaptive framework based on an AI engine optimizing the whole supply chain
Hole machining processDrilling, broaching, countersinking, and horning processes controlled by sensors detecting cutting forces, vibration, current/power, acoustic emission and temperature; and other tools such as microscopes, laser scanners, surface roughness testers, dynamometers, scanning galvanometers, profilometers, and internal micrometers[69]AI prediction of hole defects adjusting in real time machine parameters; predictive maintenance of machines
Cutting ProcessStrain gauge measuring cutting forces, cutting power [70,71]Auto-adaptive control predicting tool wear and tool breakage
Table 3. State of the art: detection algorithms and possible implementation of processes in an Industry 5.0 scenario.
Table 3. State of the art: detection algorithms and possible implementation of processes in an Industry 5.0 scenario.
Detection Algorithms/ModelsTopicDescriptionReferencePossible Implementation of Processes in Industry 5.0 Frameworks (Proposed in This Work)
Leakage detectionPipeline leakage detection (liquids, gases or solids suspended in a liquid) Laguerre fuzzy proportional-integral-derivative (PID)observation system [72]Automated processes enabling pipeline repair interventions.
Natural gas leakage images Thermal readings and images analyzed by machine learning algorithms [73,74]Alerting security processes enabled by AI algorithms.
Gas leakages dataSpatial and temporal neural network model[75]Alerting security processes enabled by AI algorithms.
Gas leakage imagesVisual background extractor algorithm applied to mid-infrared.[76]Alerting security processes enabled by image vision algorithms.
Water leakage Data processing algorithms extracting information from infrared thermography and Ground Penetrating Radar (GPR) images [77]Data fusion processed could extract secure information about water leakage.
Water/fluid leakagePressure data detected in whole water network[78]Data processing of correlations between all the measurements acquired along the whole water network (with application to a generic fluid network).
Water/liquid leakage Computational Fluid Dynamics (CFD) model[79]CFD simulations are included into reverse engineering processes to optimize production of pipeline network parts.
Water/fluid leakageDenoising method[80]Optimization process for algorithms detecting leakage.
Water/fluid leakageGenetic algorithm modelling leak nodes of the water network [81]Automatic data processing optimization that simultaneously considers all information extracted from all network nodes.
Industry 4.0Data-driven manufacturing Machine learning algorithms [82,83,84]Auto-calibration of machines and manufacturing processes.
Integration of technologiesDigital twin approach: product, asset, system, process twins [85,86,87]Creation of front-end Human Machine Interfaces (HMI) supporting hardware and software integration and ensuring data collection in big data systems.
Algorithms processing data at different steps of levelsPre-processing, descriptive analytics, predictive analytics and prescriptive analytics[88]Implementation of multi-level data processing systems managed by AI decision-making processes.
Quality Machine learning quality prediction and anomaly detection[89]Implementation of automated quality procedures with the goal of avoiding production failures and performing automated preventive intervention.
Smart ManufacturingDeep reinforcement learning approaches[90]Integration of different algorithms learning approaches for optimizing machine learning data processing.
Machine failure CNN-LSTM forecasting models[91]Implementation of automated predictive maintenance procedures.
Defect classification Discrete Fourier Transform (DFT), K-Means clustering and Long Short-Term Memory (LSTM) classifying tire defects[92]Algorithm fusion for improving defect detection.
Defect mapping and predictionp-charts mapping defect trends and Artificial Neural Network (ANN) predicting defects [93,94,95,96]Integration of traditional processes for mapping and controlling defects with AI algorithms.
Energy and production Digital TwinMachine learning detecting anomalies [97], and predicting a system’s dynamic behavior with data-driven methods [98][97,98]Improvement of flexible and auto-adaptive powerplant optimization, ensuring high product quality.
Quantum computingRenewable energy and energy source management by quantum computing approaches[99,100,101]Large-scale energy-balancing approach optimizing energy for production districts.
Smart energy systems and Key Performance IndicatorsLong Short-Term Memory (LSTM) [102] and Artificial Neural Network (ANN) energy forecasting [103][102,103]Simulations of complex energy systems (theory of complex systems) based on AI energy-forecasting to optimize energy in production plants and buildings.
Table 4. State of the art: raw materials management advanced approaches, process mining, control/actuation methods and possible implementations of processes in Industry 5.0 scenarios.
Table 4. State of the art: raw materials management advanced approaches, process mining, control/actuation methods and possible implementations of processes in Industry 5.0 scenarios.
Raw Material Management Models, Process Mining and Control & Actuation Improvements TopicDescriptionReferencePossible Improvements of Processes in Industry 5.0 Frameworks (Proposed in This Work)
Raw materials check and managementQuality check of raw wood pellet materialsFourier Transform InfraRed (ATR-FTIR) spectroscopy applied to the analysis of chemical composition of wood pellets[104]Automated processes for managing raw materials and product quality assessment.
Raw materials in pharmaceutics Use of technology such as Near-Infrared (NIR) spectroscopy and fiberoptic probes for quality control [105]Data fusion techniques and AI algorithms to process optical signals.
Raw material check in food industry Temperature and humidity check[106]Continuous process monitoring of raw materials in all the phases of the supply chain by enabling automated waste.
Optoelectronic sensor checking linear density of raw materials Checking of linear density of cotton[107]Fast and accurate quality processes applied to raw materials.
Estimation of the quality level of raw materials Application of the Six Sigma methodology [108]Integration of traditional management processes with AI decision-making engines.
Management and reduction of stone waste Finding of technologies for reducing waste [109]Implementation of automatic sustainable processes based on waste control and reuse.
Mathematical model controlling raw material releasing Control of quality levels in manufacturing[110]Ideation of new algorithms as alternatives to AI ones to control raw materials in the whole supply chain.
Raw materials managementProcess management of raw materials[111]Process mining applied to raw materials.
Processes miningQuality prediction Machine learning algorithms applied to quality processes [112,113]Auto-calibration of quality processes by means of AI quality predictions.
Decision Support Systems (DSSs) enabling process mining Automated improvement of processes concerning product quality, worker security, and machine parameter setting [114,115]Production, security, quality and organizational processes enabled automatically by AI algorithms.
Predictive maintenance processAutomated predictive maintenance by machine learning matched with Industry 4.0 technologies[116,117]Predictive maintenance procedures enable automatic interventions, which completely avoids the risk of machine failure.
Data quality Internet of Things (IoT), data processing and methods to correct errors[118]Implementation of data pre-processing algorithms automatically cleaning the production dataset by ensuring good performance of the AI training models (use of big data systems).
Process mining manufacturingProcess mining focused on advanced business models [119,120,121]Dynamic adaptation of production to customer needs and markets in real time.
Industry control Model to extract information for detection of anomalies [122] and alarms [122,123] [122,123]Integrated alarm systems applied for different types of alarms and worked into a multi-level risk-alerting system.
Control and actuation improving production, quality and safetyRealtime control of fluid flow process Tomography technique analyzing distribution of phases[124]Integration of tomography technique into a sensor network (finding correlations between different parameters).
Inline quality controlDeep learning applied to a porosity check of polymers[125]Inline automated systems could check quality and synchronize successive machines (actuators are synchronized with all machines of the production line).
Quality control in diary industryInfrared spectroscopy improving quality control [126]Integration of the tomography technique into a sensor network. (Finding correlations between different parameters).
Image vision in quality controlImaging techniques in industry[127]Integration of image vision techniques into a sensor network (finding correlations between different parameters).
Additive manufacturingControl of laser parameters [128], three-staged control approach [129], and quality control in metal processing [130][128,129,130]Control and actuation processes driven by AI.
Fault-tolerant control in manufacturingRecurrent neural network-driven control reconfiguration[131]Reconfiguration of the whole supply line according to the data processing of all working robots and machines.
Mechatronics in reconfigurable production systemsActuation in manipulation, assembly and packaging processes [132]Reconfiguration of the whole supply line according to the data processing of all working robots and machines.
Table 5. State of the art: advanced robotic systems and technological platforms, and Industry 5.0 perspectives.
Table 5. State of the art: advanced robotic systems and technological platforms, and Industry 5.0 perspectives.
Advanced Robotic Industrial Platform Facilities TopicDescriptionReferencePossible Improvements of Processes in Industry 5.0 Frameworks (Proposed in This Work)
RoboticsSoft robotics in automated food handlingSensors improving gripper processing [133]Robot data read by sensors could be used to synchronized production-line velocity and machine parameters.
Industrial robot agents Reinforcement learning of robot[134] Improvement of reinforcement learning as an approach to optimizing the self-adaptive processes of robots
Robot trajectory trackingNeural networks improving control [135]Self-adaptive robot control systems could adjust real time trajectories.
Collaborative robot (Cobot) Artificial
Intelligence applied in industrial Cobots
[136,137,138,139,140]AI edge computing approaches optimized by quantum computers could optimize the Cobot’s processes.
3D writing robotic systems Two-photon polymerization (TPP) process[141]Integration of innovative laser techniques in precision manufacturing.
Optical sensors implementable in robotics 3D measurement approach [142]
and optical inspection [143]
[142,143]Complex operation in the 3D space improved by multiple optical sensor 3D systems (high-precision manipulation).
Advanced platformsRobotic manipulator Motion tracking algorithms and dynamic models [144], and calibration systems [145] [144,145]Intelligent manipulations by AI control.
From Industry 4.0 to Industry 5.0 scenarioImprovement of human-machine relationships[146]Reconfiguration of HMI according to specific processing programs.
Personalized productionManufacturing of a personalized product [147]The possibility of personalizing the product according to real-time market needs, customer segmentation, and sales predictions.
Digital twin platform architecture Digital twin platform connecting sensors and actuators with a Supervisory Control and Data Acquisition (SCADA) system[148]Digital twin model assisting and optimizing the production.
Data qualityAdaptive algorithm removing uncertain data [149]Automatic selection of data processing optimizers (optimization of AI choice and of related hyper-parameters based on the cleaned dataset).
Additive manufacturing platform Integration of data driven approaches [150]Implementation of a precise feedback system automatically optimizing the additive manufacturing process by fast data processing engines.
Information infrastructureEnterprise Service Bus (ESB) system interfacing different information systems including big data[151]Integration of edge computing approaches to accelerate partial data processing.
Table 6. Summary statistics concerning the parameters of the complex network of Figure 3b.
Table 6. Summary statistics concerning the parameters of the complex network of Figure 3b.
ParameterValue
Number of nodes28
Number of edges51
Avg. number of neighbors3.643
Network diameter5
Network radius3
Characteristic path length2.370
Clustering coefficient0.215
Network density0.135
Network heterogeneity0.645
Network centralization0.413
Analysis time t (s)0.038
Table 7. Framework limitations and perspectives to overcome these limitations.
Table 7. Framework limitations and perspectives to overcome these limitations.
LimitationsPerspectives
Use of a unique informatics infrastructure integrating all data protocols (different technologies use different protocols and infrastructures). Design of ESB-based information networks integrating all data protocols and managing synchronization.
Synchronization of all robots and machines (the different sampling times of sensors could generate problems around the efficiency of synchronization of all robots and machines of a production line). Development of codes managing the sampling time and time machines according to sensor technologies and production velocity.
Computational cost for real-time data processing (a large number of sensors provide a big quantity of data to be processed at the same time, thus incurring a high computational cost).Cloud computing could be inappropriate for the real time data processing and big data analytics, but an edge computing approach could be a good alternative.
The gap between the velocities of production machines and high-velocity optical system detecting data. Production machines that integrate all opto-electronic systems (fully optical sensing and actuation systems).
Efficiency of quantum computing (standalone qubit processor could be not appropriate for the data processing of industrial datasets).Combined use of AI algorithms executed by edge computing methods and a quantum computer optimizing AI hyperparameters.
Table 8. Examples of application fields matching with the Industry 5.0 framework.
Table 8. Examples of application fields matching with the Industry 5.0 framework.
Application FieldsDevice TypologyIndustry 5.0 Framework
Telemedicine Platform based on software enabling communication between doctors and patients The telemedicine platform integrates different datasets performing data fusion operations, improving the homecare process.
Medical diagnosticsWearable systems and medical images for diagnostics An AI-based Point of Care (POC) platform computes different variables to provide a diagnosis with a low probabilistic error (high accuracy and precision).
BiomedicineMolecular microscope Systems of microscopes linked to provide in new pharmacological solutions in short times (precision medicine).
NanomedicineBiocompatible nanoparticles Adoption of innovative automated tools focused on the execution of measurements in nanomedicine.
Smart Cities Sensors detecting electrical power and environmental pollution Integrated sensor complex systems automatically enable public management procedures.
TelecommunicationsWireless systemsA reconfigurable wireless network improves transmission security between different nodes (AI-based algorithms define network configuration).
Industrial Measurements ProtocolsIndustrial IoT devicesAdoption of innovative automated tools focused on the execution of measurements of production quality using AI automation.
NanoelectronicsSmart circuits Arrays of driven microcircuits providing punctual data on a micrometer scale (very accurate measurements).
AutomotiveSensors improving driving securityAn AI system linked to the car motion control improves security.
AgricultureField sensors detecting hydric stressData fusion of spectral data and field data automate fertigation processes.
High Tech ManufacturingOptical and laser-based devicesProduction lines controlled by a unique platform which synchronizes production machines (see example in Section 5.1).
Renewable energySensors reading electric powerAn AI-based network that correctly balances the energy in grid connections.
Industrial RoboticsSensors enabling control and actuationAI-supervised and -unsupervised algorithms could improve robotic control and synchronization.
Logistics (services)GPS sensors AI based platform predicts fleet maintenance and security by optimizing logistics services (efficiency in transportation times, decrease of fuel consumption, flux optimization based on predictions, etc.).
LearningE-learning platformsAI based E-learning platform automatically optimizes the learning process.
Disclaimer/Publisher’s Note: The statements, opinions and data contained in all publications are solely those of the individual author(s) and contributor(s) and not of MDPI and/or the editor(s). MDPI and/or the editor(s) disclaim responsibility for any injury to people or property resulting from any ideas, methods, instructions or products referred to in the content.

Share and Cite

MDPI and ACS Style

Massaro, A. Advanced Electronic and Optoelectronic Sensors, Applications, Modelling and Industry 5.0 Perspectives. Appl. Sci. 2023, 13, 4582. https://doi.org/10.3390/app13074582

AMA Style

Massaro A. Advanced Electronic and Optoelectronic Sensors, Applications, Modelling and Industry 5.0 Perspectives. Applied Sciences. 2023; 13(7):4582. https://doi.org/10.3390/app13074582

Chicago/Turabian Style

Massaro, Alessandro. 2023. "Advanced Electronic and Optoelectronic Sensors, Applications, Modelling and Industry 5.0 Perspectives" Applied Sciences 13, no. 7: 4582. https://doi.org/10.3390/app13074582

APA Style

Massaro, A. (2023). Advanced Electronic and Optoelectronic Sensors, Applications, Modelling and Industry 5.0 Perspectives. Applied Sciences, 13(7), 4582. https://doi.org/10.3390/app13074582

Note that from the first issue of 2016, this journal uses article numbers instead of page numbers. See further details here.

Article Metrics

Back to TopTop