Pareto-Optimized AVQI Assessment of Dysphonia: A Clinical Trial Using Various Smartphones
Abstract
1. Introduction
- 1.
- Standardization and disclosure of acoustic analysis methods;
- 2.
- Recognition of the link between sensory and experimental acoustic outcomes;
- 3.
- The obligation to account for organic speech-related covariables, such as distinctions in conversing voice sound pressure level (SPL) and fundamental frequency f0;
- 4.
- The requirement for a significant larger dataset to comprehend regular variance between and within voice-disordered individual people.
- 1.
- Are the different estimated average AVQI values for smartphones consistent and comparable?
- 2.
- Is the diagnostic accuracy of the estimated AVQIs for different smartphones relevant to differentiate normal and pathological voices?
2. State of the Art Review
2.1. Use of Voice Quality Index Instruments in the Medical Domain
2.2. Measurement of the Effects of Vocal Fatigue and Related Impairments
2.3. Language Factors in Voice Quality Analysis
3. Materials and Methods
3.1. Materials
3.2. Calculating Required Voice Characteristics
| Algorithm 1 PowerCepstogram algorithm. |
| Require: Ensure: PowerCepstrogram
|
| Algorithm 2 Pitch analysis based on the cross-correlation method. |
|
| Algorithm 3 Formant calculation. |
|
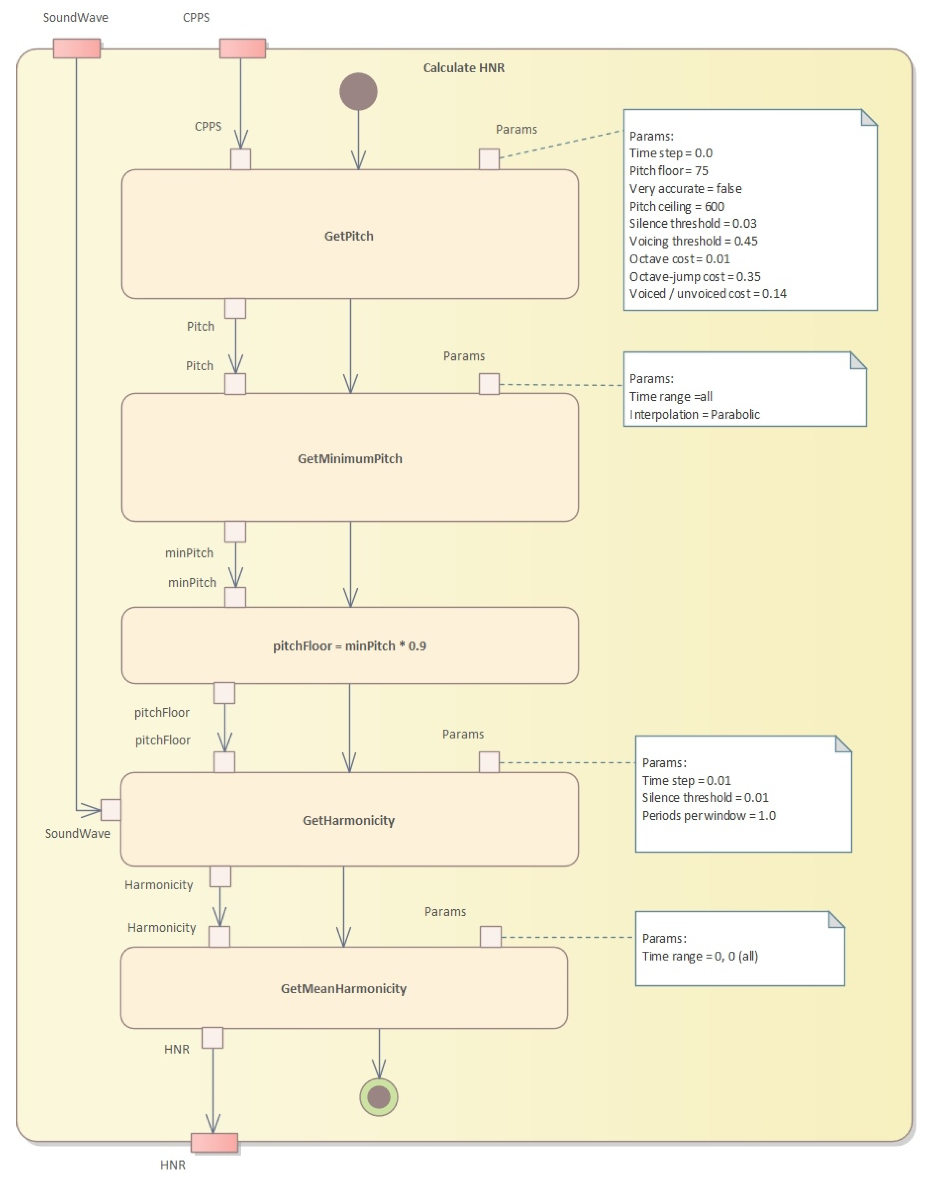
| Algorithm 4 Harmonicity calculation. |
|
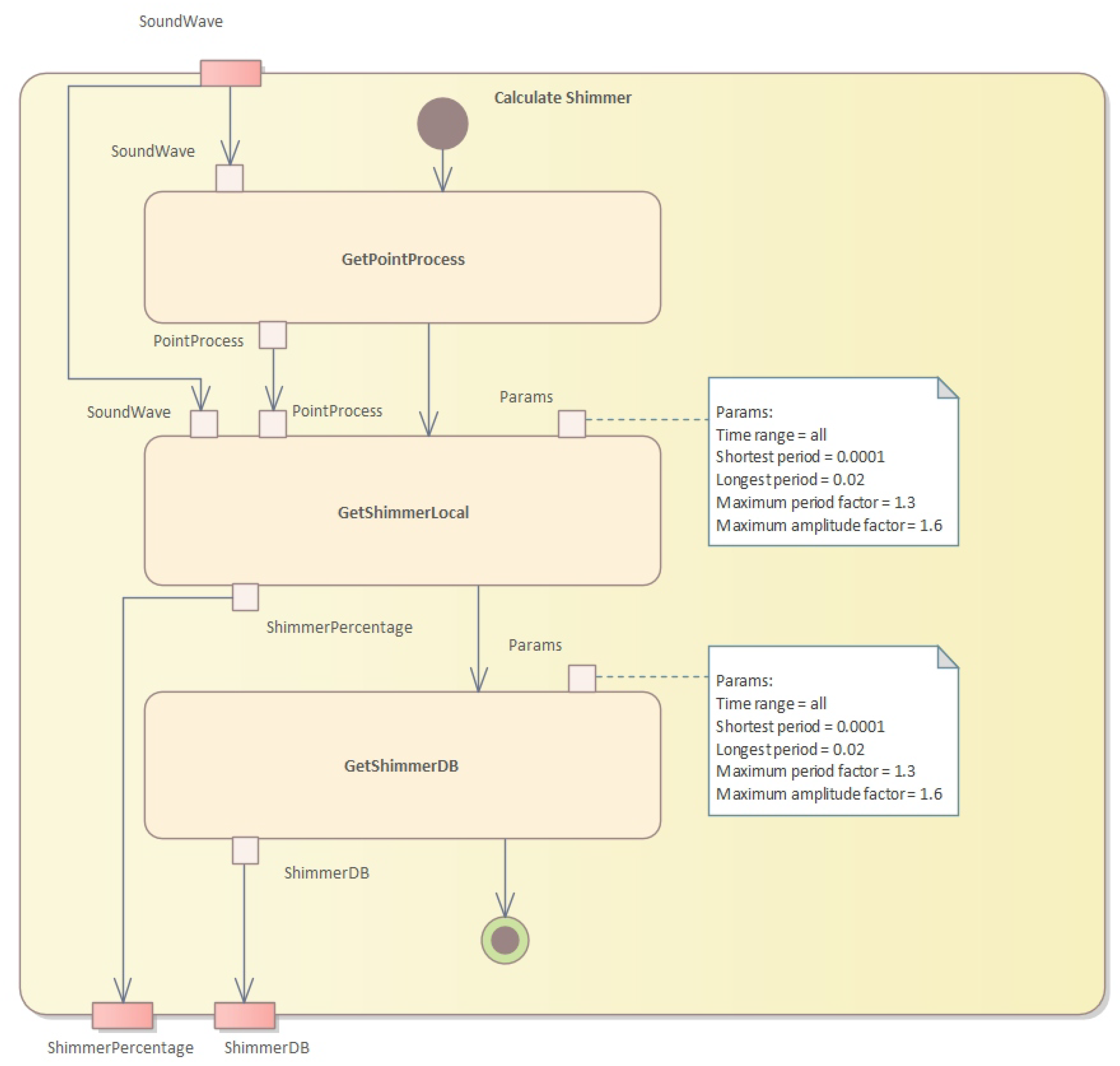
| Algorithm 5 Shimmer calculation. |
| Require: , the sound waveform Require: , the point process representing glottal closures Require: , the start time in seconds Require: , the end time in seconds Ensure: , the shimmer local value Ensure: , the shimmer dB value
|
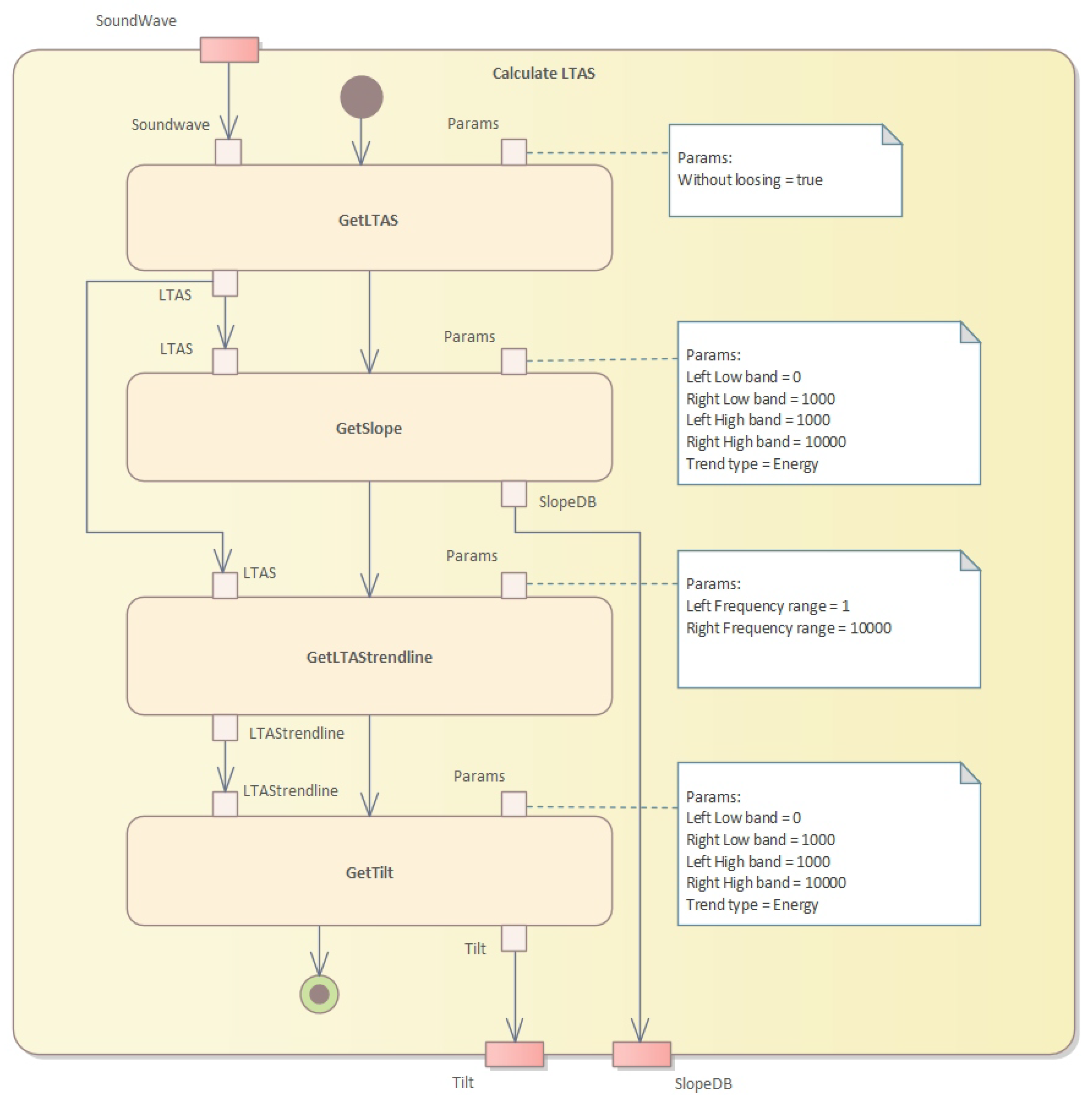
| Algorithm 6 LTAS calculation. |
| Require: : the sound waveform Ensure: : the slope in dB and : the tilt parameter
|
| Algorithm 7 AVQI calculation. |
| Require: Ensure: AVQI
|
| Algorithm 8 Pareto optimization of AVQI scores. |
|
Pareto Optimized Assessment of Impaired Voice
4. Results
AVQI Evaluation Outcomes
5. Discussion and Conclusions
Author Contributions
Funding
Institutional Review Board Statement
Informed Consent Statement
Acknowledgments
Conflicts of Interest
Abbreviations
| SPL | sound pressure level |
| f0 | fundamental frequency |
| AVQO | Acoustic Voice Quality Index |
| ABI | Acoustic Breathiness Index |
| CPPS | smoothed cepstral peak prominence |
| PET | pitch elevation training |
| ART | articulation-resonance training |
| VHI | Voice Handicap Index |
| RPM | respiratory protection masks |
| KN95 | variant of respiratory protection masks |
| CSID | cepstral spectral index of dysphonia |
| TPO | trans-surgical palatine obturators |
| VHI-10 | Voice Handicap Index 10 |
| MPT | maximum phonation time |
| RBH | roughness, breathiness, hoarseness scale |
| SD | standard deviation |
| SNR | signal-to-noise ratio |
| GRBAS | grade, roughness, breathiness, asthenia, strain scale |
| iOS | Apple smartphone operating system |
| HNR | harmonicity |
| LTAS | long-term average spectrum |
| ANOVA | analysis of variance |
| ROC | receiver operating curve |
| AUC | area under the ROC curve |
References
- McKenna, V.S.; Vojtech, J.M.; Previtera, M.; Kendall, C.L.; Carraro, K.E. A Scoping Literature Review of Relative Fundamental Frequency (RFF) in Individuals with and without Voice Disorders. Appl. Sci. 2022, 12, 8121. [Google Scholar] [CrossRef]
- Jayakumar, T.; Benoy, J.J. Acoustic Voice Quality Index (AVQI) in the Measurement of Voice Quality: A Systematic Review and Meta-Analysis. J. Voice 2022, in press. [Google Scholar] [CrossRef] [PubMed]
- Saeedi, S.; Aghajanzadeh, M.; Khatoonabadi, A.R. A Literature Review of Voice Indices Available for Voice Assessment. J. Rehabil. Sci. Res. 2022, 9, 151–155. [Google Scholar]
- Englert, M.; Latoszek, B.B.V.; Behlau, M. Exploring The Validity of Acoustic Measurements and Other Voice Assessments. J. Voice 2022, in press. [Google Scholar] [CrossRef] [PubMed]
- Englert, M.; Latoszek, B.B.V.; Maryn, Y.; Behlau, M. Validation of the Acoustic Voice Quality Index, Version 03.01, to the Brazilian Portuguese Language. J. Voice 2021, 35, 160.e15–160.e21. [Google Scholar] [CrossRef]
- Grillo, E.U.; Wolfberg, J. An Assessment of Different Praat Versions for Acoustic Measures Analyzed Automatically by VoiceEvalU8 and Manually by Two Raters. J. Voice 2023, 37, 17–25. [Google Scholar] [CrossRef]
- Shabnam, S.; Pushpavathi, M. Effect of Gender on Acoustic Voice Quality Index 02.03 and Dysphonia Severity Index in Indian Normophonic Adults. Indian J. Otolaryngol. Head Neck Surg. 2022, 74, 5052–5059. [Google Scholar] [CrossRef]
- Jayakumar, T.; Benoy, J.J.; Yasin, H.M. Effect of Age and Gender on Acoustic Voice Quality Index Across Lifespan: A Cross-sectional Study in Indian Population. J. Voice 2022, 36, 436.e1–436.e8. [Google Scholar] [CrossRef]
- Leyns, C.; Daelman, J.; Adriaansen, A.; Tomassen, P.; Morsomme, D.; T’sjoen, G.; D’haeseleer, E. Short-Term Acoustic Effects of Speech Therapy in Transgender Women: A Randomized Controlled Trial. Am. J. Speech-Lang. Pathol. 2023, 32, 145–168. [Google Scholar] [CrossRef]
- Verde, L.; Brancati, N.; De Pietro, G.; Frucci, M.; Sannino, G. A Deep Learning Approach for Voice Disorder Detection for Smart Connected Living Environments. ACM Trans. Internet Technol. 2022, 22, 1–16. [Google Scholar] [CrossRef]
- Fahed, V.S.; Doheny, E.P.; Busse, M.; Hoblyn, J.; Lowery, M.M. Comparison of Acoustic Voice Features Derived From Mobile Devices and Studio Microphone Recordings. J. Voice 2022, in press. [Google Scholar] [CrossRef] [PubMed]
- Kim, G.; Lee, Y.; Bae, I.; Park, H.; Kwon, S. Effect of mobile-based voice therapy on the voice quality of patients with dysphonia. Clin. Arch. Commun. Disord. 2021, 6, 48–54. [Google Scholar] [CrossRef]
- Uloza, V.; Ulozaitė-Stanienė, N.; Petrauskas, T.; Kregždytė, R. Accuracy of Acoustic Voice Quality Index Captured With a Smartphone – Measurements With Added Ambient Noise. J. Voice 2021, in press. [Google Scholar] [CrossRef] [PubMed]
- Pommée, T.; Morsomme, D. Voice Quality in Telephone Interviews: A preliminary Acoustic Investigation. J. Voice 2022, in press. [Google Scholar] [CrossRef]
- Uloza, V.; Ulozaite-Staniene, N.; Petrauskas, T. An iOS-based VoiceScreen application: Feasibility for use in clinical settings—A pilot study. Eur. Arch. Oto-Rhino 2023, 280, 277–284. [Google Scholar] [CrossRef] [PubMed]
- Brockmann-Bauser, M.; de Paula Soares, M.F. Do We Get What We Need from Clinical Acoustic Voice Measurements? Appl. Sci. 2023, 13, 941. [Google Scholar] [CrossRef]
- Queiroz, M.R.G.; Pernambuco, L.; Leão, R.L.D.S.; Araújo, A.N.; Gomes, A.D.O.C.; da Silva, H.J.; Lucena, J.A. Voice Therapy for Older Adults During the COVID-19 Pandemic in Brazil. J. Voice 2022, in press. [Google Scholar] [CrossRef]
- Faham, M.; Laukkanen, A.; Ikävalko, T.; Rantala, L.; Geneid, A.; Holmqvist-Jämsén, S.; Ruusuvirta, K.; Pirilä, S. Acoustic Voice Quality Index as a Potential Tool for Voice Screening. J. Voice 2021, 35, 226–232. [Google Scholar] [CrossRef]
- Englert, M.; Lopes, L.; Vieira, V.; Behlau, M. Accuracy of Acoustic Voice Quality Index and Its Isolated Acoustic Measures to Discriminate the Severity of Voice Disorders. J. Voice 2022, 36, 582.e1–582.e10. [Google Scholar] [CrossRef]
- Englert, M.; Lima, L.; Latoszek, B.B.V.; Behlau, M. Influence of the Voice Sample Length in Perceptual and Acoustic Voice Quality Analysis. J. Voice 2022, 36, 582.e23–582.e32. [Google Scholar] [CrossRef]
- Thijs, Z.; Knickerbocker, K.; Watts, C.R. The Degree of Change and Relationship in Self-perceived Handicap and Acoustic Voice Quality Associated With Voice Therapy. J. Voice 2022, in press. [Google Scholar] [CrossRef] [PubMed]
- Thijs, Z.; Knickerbocker, K.; Watts, C.R. Epidemiological Patterns and Treatment Outcomes in a Private Practice Community Voice Clinic. J. Voice 2022, 36, 437.e11–437.e20. [Google Scholar] [CrossRef] [PubMed]
- Maryn, Y.; Wuyts, F.L.; Zarowski, A. Are Acoustic Markers of Voice and Speech Signals Affected by Nose-and-Mouth-Covering Respiratory Protective Masks? J. Voice 2021, in press. [Google Scholar] [CrossRef] [PubMed]
- Knowles, T.; Badh, G. The impact of face masks on spectral acoustics of speech: Effect of clear and loud speech styles. J. Acoust. Soc. Am. 2022, 151, 3359–3368. [Google Scholar] [CrossRef] [PubMed]
- Lehnert, B.; Herold, J.; Blaurock, M.; Busch, C. Reliability of the Acoustic Voice Quality Index AVQI and the Acoustic Breathiness Index (ABI) when wearing CoViD-19 protective masks. Eur. Arch. Oto-Rhino 2022, 279, 4617–4621. [Google Scholar] [CrossRef]
- Boutsen, F.R.; Park, E.; Dvorak, J.D. An Efficacy Study of Voice Quality Using Cepstral Analyses of Phonation in Parkinson’s Disease before and after SPEAK-OUT!®. Folia Phoniatr. Logop. 2023, 75, 35–42. [Google Scholar] [CrossRef]
- Maskeliūnas, R.; Damaševičius, R.; Kulikajevas, A.; Padervinskis, E.; Pribuišis, K.; Uloza, V. A Hybrid U-Lossian Deep Learning Network for Screening and Evaluating Parkinson’s Disease. Appl. Sci. 2022, 12, 11601. [Google Scholar] [CrossRef]
- Moya-Galé, G.; Spielman, J.; Ramig, L.A.; Campanelli, L.; Maryn, Y. The Acoustic Voice Quality Index (AVQI) in People with Parkinson’s Disease Before and After Intensive Voice and Articulation Therapies: Secondary Outcome of a Randomized Controlled Trial. J. Voice 2022, in press. [Google Scholar] [CrossRef]
- Batthyany, C.; Latoszek, B.B.V.; Maryn, Y. Meta-Analysis on the Validity of the Acoustic Voice Quality Index. J. Voice 2022, in press. [Google Scholar] [CrossRef]
- Bhatt, S.S.; Kabra, S.; Chatterjee, I. A Comparative Study on Acoustic Voice Quality Index Between the Subjects with Spasmodic Dysphonia and Normophonia. Indian J. Otolaryngol. Head Neck Surg. 2022, 74, 4927–4932. [Google Scholar] [CrossRef]
- Portalete, C.R.; Moraes, D.A.D.O.; Pagliarin, K.C.; Keske-Soares, M.; Cielo, C.A. Acoustic and Physiological Voice Assessment And Maximum Phonation Time In Patients With Different Types Of Dysarthria. J. Voice 2021, in press. [Google Scholar] [CrossRef] [PubMed]
- Barsties V Latoszek, B.; Mathmann, P.; Neumann, K. The cepstral spectral index of dysphonia, the acoustic voice quality index and the acoustic breathiness index as novel multiparametric indices for acoustic assessment of voice quality. Curr. Opin. Otolaryngol. Head Neck Surg. 2021, 29, 451–457. [Google Scholar] [CrossRef] [PubMed]
- Latoszek, B.B.V.; Englert, M.; Lucero, J.C.; Behlau, M. The Performance of the Acoustic Voice Quality Index and Acoustic Breathiness Index in Synthesized Voices. J. Voice 2021, in press. [Google Scholar]
- León Gómez, N.M.; Delgado Hernández, J.; Luis Hernández, J.; Artazkoz del Toro, J.J. Objective Analysis Of Voice Quality In Patients With Thyroid Pathology. Clin. Otolaryngol. 2022, 47, 81–87. [Google Scholar] [CrossRef] [PubMed]
- Maskeliūnas, R.; Kulikajevas, A.; Damaševičius, R.; Pribuišis, K.; Ulozaitė-Stanienė, N.; Uloza, V. Lightweight Deep Learning Model for Assessment of Substitution Voicing and Speech after Laryngeal Carcinoma Surgery. Cancers 2022, 14, 2366. [Google Scholar] [CrossRef] [PubMed]
- Uloza, V.; Maskeliunas, R.; Pribuisis, K.; Vaitkus, S.; Kulikajevas, A.; Damasevicius, R. An Artificial Intelligence-Based Algorithm for the Assessment of Substitution Voicing. Appl. Sci. 2022, 12, 9748. [Google Scholar] [CrossRef]
- Revoredo, E.C.V.; Gomes, A.D.O.C.; Ximenes, C.R.C.; Oliveira, K.G.S.C.D.; Silva, H.J.D.; Leão, J.C. Oropharyngeal Geometry of Maxilectomized Patients Rehabilitated with Palatal Obturators in the Trans-surgical Period: Repercussions on the Voice. J. Voice 2022, in press. [Google Scholar] [CrossRef]
- van Sluis, K.E.; van Son, R.J.J.H.; van der Molen, L.; MCGuinness, A.J.; Palme, C.E.; Novakovic, D.; Stone, D.; Natsis, L.; Charters, E.; Jones, K.; et al. Multidimensional evaluation of voice outcomes following total laryngectomy: A prospective multicenter cohort study. Eur. Arch. Oto-Rhino 2021, 278, 1209–1222. [Google Scholar] [CrossRef]
- Tattari, N.; Forss, M.; Laukkanen, A.; Rantala, L.; Finland, T. The Efficacy of the NHS Waterpipe in Superficial Hydration for People With Healthy Voices: Effects on Acoustic Voice Quality, Phonation Threshold Pressure and Subjective Sensations. J. Voice 2021, in press. [Google Scholar] [CrossRef]
- Kara, I.; Temiz, F.; Doganer, A.; Sagıroglu, S.; Yıldız, M.G.; Bilal, N.; Orhan, I. The effect of type 1 diabetes mellitus on voice in pediatric patients. Eur. Arch. Oto-Rhino 2023, 280, 269–275. [Google Scholar] [CrossRef]
- Asiaee, M.; Nourbakhsh, M.; Vahedian-Azimi, A.; Zare, M.; Jafari, R.; Atashi, S.S.; Keramatfar, A. The feasibility of using acoustic measures for predicting the Total Opacity Scores of chest computed tomography scans in patients with COVID-19. Clin. Linguist. Phon. 2023. [Google Scholar] [CrossRef] [PubMed]
- Huttunen, K.; Rantala, L. Effects of Humidification of the Vocal Tract and Respiratory Muscle Training in Women With Voice Symptoms—A Pilot Study. J. Voice 2021, 35, 158.e21–158.e33. [Google Scholar] [CrossRef] [PubMed]
- Penido, F.A.; Gama, A.C.C. Accuracy Analysis of the Multiparametric Acoustic Indices AVQI, ABI, and DSI for Speech-Language Pathologist Decision-Making. J. Voice 2023, in press. [Google Scholar] [CrossRef] [PubMed]
- Nudelman, C.; Webster, J.; Bottalico, P. The Effects of Reading Speed on Acoustic Voice Parameters and Self-reported Vocal Fatigue in Students. J. Voice 2021, in press. [Google Scholar] [CrossRef]
- Fujiki, R.B.; Huber, J.E.; Preeti Sivasankar, M. The effects of vocal exertion on lung volume measurements and acoustics in speakers reporting high and low vocal fatigue. PLoS ONE 2022, 17, e0268324. [Google Scholar] [CrossRef]
- Aishwarya, S.Y.; Narasimhan, S.V. The effect of a prolonged and demanding vocal activity (Divya Prabhandam recitation) on subjective and objective measures of voice among Indian Hindu priests. Speech Lang. Hear. 2022, 25, 498–506. [Google Scholar] [CrossRef]
- Jayakumar, T.; Kalyani, A.; Kashyap Bannuru Nanjundaswamy, R.; Tonni, S.S. A Preliminary Study on the Effect of Bhramari Pranayama on Voice of Prospective Singers. J. Voice 2022, in press. [Google Scholar] [CrossRef]
- Anand, S.; Bottalico, P.; Gray, C. Vocal Fatigue in Prospective Vocal Professionals. J. Voice 2021, 35, 247–258. [Google Scholar] [CrossRef]
- Meerschman, I.; D’haeseleer, E.; Cammu, H.; Kissel, I.; Papeleu, T.; Leyns, C.; Daelman, J.; Dannhauer, J.; Vanden Abeele, L.; Konings, V.; et al. Voice Quality of Choir Singers and the Effect of a Performance on the Voice. J. Voice 2022, in press. [Google Scholar] [CrossRef]
- D’haeseleer, E.; Quintyn, F.; Kissel, I.; Papeleu, T.; Meerschman, I.; Claeys, S.; Van Lierde, K. Vocal Quality, Symptoms, and Habits in Musical Theater Actors. J. Voice 2022, 36, 292.e1–292.e9. [Google Scholar] [CrossRef]
- Grama, M.; Barrichelo-Lindström, V.; Englert, M.; Kinghorn, D.; Behlau, M. Resonant Voice: Perceptual and Acoustic Analysis After an Intensive Lessac Kinesensic Training Workshop. J. Voice 2021, in press. [Google Scholar] [CrossRef]
- Leyns, C.; Daelman, J.; Meerschman, I.; Claeys, S.; Van Lierde, K.; D’haeseleer, E. Vocal Quality After a Performance in Actors Compared to Dancers. J. Voice 2022, 36, 141.e19–141.e31. [Google Scholar] [CrossRef] [PubMed]
- Trinite, B.; Barute, D.; Blauzde, O.; Ivane, M.; Paipare, M.; Sleze, D.; Valce, I. Choral Conductors Vocal Loading in Rehearsal Simulation Conditions. J. Voice 2022, in press. [Google Scholar] [CrossRef]
- Englert, M.; Latoszek, B.B.V.; Behlau, M. The Impact of Languages and Cultural Backgrounds on Voice Quality Analyses. Folia Phoniatr. Logop. 2022, 74, 141–152. [Google Scholar] [CrossRef] [PubMed]
- Fantini, M.; Ricci Maccarini, A.; Firino, A.; Gallia, M.; Carlino, V.; Gorris, C.; Spadola Bisetti, M.; Crosetti, E.; Succo, G. Validation of the Acoustic Voice Quality Index (AVQI) Version 03.01 in Italian. J. Voice 2021, in press. [Google Scholar] [CrossRef] [PubMed]
- Szklanny, K.; Lachowicz, J. Implementing a Statistical Parametric Speech Synthesis System for a Patient with Laryngeal Cancer. Sensors 2022, 22, 3188. [Google Scholar] [CrossRef] [PubMed]
- Jayakumar, T.; Rajasudhakar, R.; Benoy, J.J. Comparison and Validation of Acoustic Voice Quality Index Version 2 and Version 3 among South Indian Population. J. Voice 2022, in press. [Google Scholar] [CrossRef] [PubMed]
- Kim, G.; von Latoszek, B.B.; Lee, Y. Validation of Acoustic Voice Quality Index Version 3.01 and Acoustic Breathiness Index in Korean Population. J. Voice 2021, 35, 660.e9–660.e18. [Google Scholar] [CrossRef] [PubMed]
- Lee, Y.; Kim, G.; Sohn, K.; Lee, B.; Lee, J.; Kwon, S. The Usefulness of Auditory Perceptual Assessment and Acoustic Analysis as a Screening Test for Voice Problems. Folia Phoniatr. Logop. 2021, 73, 34–41. [Google Scholar] [CrossRef]
- Kishore Pebbili, G.; Shabnam, S.; Pushpavathi, M.; Rashmi, J.; Gopi Sankar, R.; Nethra, R.; Shreya, S.; Shashish, G. Diagnostic Accuracy of Acoustic Voice Quality Index Version 02.03 in Discriminating across the Perceptual Degrees of Dysphonia Severity in Kannada Language. J. Voice 2021, 35, 159.e11–159.e18. [Google Scholar] [CrossRef]
- Laukkanen, A.; Rantala, L. Does the Acoustic Voice Quality Index (AVQI) Correlate with Perceived Creak and Strain in Normophonic Young Adult Finnish Females? Folia Phoniatr. Logop. 2022, 74, 62–69. [Google Scholar] [CrossRef]
- Yeşilli-Puzella, G.; Tadıhan-Özkan, E.; Maryn, Y. Validation and Test-Retest Reliability of Acoustic Voice Quality Index Version 02.06 in the Turkish Language. J. Voice 2022, 36, 736.e25–736.e32. [Google Scholar] [CrossRef] [PubMed]
- Zainaee, S.; Khadivi, E.; Jamali, J.; Sobhani-Rad, D.; Maryn, Y.; Ghaemi, H. The acoustic voice quality index, version 2.06 and 3.01, for the Persian-speaking population. J. Commun. Disord. 2022, 100, 106279. [Google Scholar] [CrossRef] [PubMed]
- Dejonckere, P.H.; Bradley, P.; Clemente, P.; Cornut, G.; Crevier-Buchman, L.; Friedrich, G.; Heyning, P.V.D.; Remacle, M.; Woisard, V. A basic protocol for functional assessment of voice pathology, especially for investigating the efficacy of (phonosurgical) treatments and evaluating new assessment techniques. Eur. Arch. Oto-Rhino 2001, 258, 77–82. [Google Scholar] [CrossRef] [PubMed]
- Bland, J.; Altman, D. Comparing methods of measurement: Why plotting difference against standard method is misleading. Lancet 1995, 346, 1085–1087. [Google Scholar] [CrossRef] [PubMed]
- Dollaghan, C.A. The Handbook for Evidence-Based Practice in Communication Disorders; Brookes Publishing: Baltimore, MD, USA, 2007. [Google Scholar]
- DeLong, E.R.; DeLong, D.M.; Clarke-Pearson, D.L. Comparing the Areas under Two or More Correlated Receiver Operating Characteristic Curves: A Nonparametric Approach. Biometrics 1988, 44, 837. [Google Scholar] [CrossRef] [PubMed]
- Awan, S.N.; Shaikh, M.A.; Awan, J.A.; Abdalla, I.; Lim, K.O.; Misono, S. Smartphone Recordings are Comparable to “Gold Standard” Recordings for Acoustic Measurements of Voice. J. Voice 2023. [Google Scholar] [CrossRef] [PubMed]













| Diagnosis | Total | Age (mean) | Age (SD) |
|---|---|---|---|
| Normal voice | 49 | 31.69 | 9.89 |
| Vocal fold nodules | 6 | 42.67 | 10.86 |
| Vocal fold polyp | 21 | 40.95 | 12.98 |
| Vocal fold cyst | 3 | 42.67 | 12.58 |
| Vocal fold cancer | 11 | 65.09 | 7.71 |
| Vocal fold polypoid hyperplasia | 12 | 53.25 | 8.07 |
| Vocal fold keratosis | 4 | 56.25 | 2.63 |
| Vocal fold papilloma | 7 | 41.71 | 13.67 |
| Unilateral vocal fold paralysis | 6 | 40.83 | 12.77 |
| Bilateral vocal fold paralysis | 4 | 52.75 | 12.61 |
| Chronic hyperplastic laryngitis | 6 | 55.67 | 9.63 |
| Dysphonia | 1 | 22 | . |
| GERD | 2 | 57 | 15.56 |
| Parkinson’s disease | 2 | 71.5 | 9.19 |
| Microphone | n | Mean AVQI | Std. Deviation | F | p |
|---|---|---|---|---|---|
| AKG Perception 220 | 134 | 3.412 | 1.823 | 9.03 | <0.001 |
| iPhone SE | 3.238 | 1.798 | |||
| iPhone PRO MAX 13 | 3.016 | 1.735 | |||
| Huawei P50 pro | 3.581 | 1.977 | |||
| Samsung S22 Ultra | 4.407 | 2.014 | |||
| OnePlus 9 PRO | 3.736 | 1.817 |
| Microphones | Criterion | iPhone SE | iPhone | Pro Max 13 | Huawei P50 Pro | Samsung S22 Ultra | OnePlus 9 PRO |
|---|---|---|---|---|---|---|---|
| AKG Perception 220 | r | 0.9937 | 0.9904 | 0.9764 | 0.9777 | 0.9895 | |
| p | 0.001 | 0.001 | 0.001 | 0.001 | 0.001 | ||
| n | 134 | 134 | 134 | 134 | 134 |
| AVQI | AUC | Cut-Off | Sensitivity (%) | Specificity (%) | Youden-Index J | F-Score |
|---|---|---|---|---|---|---|
| AKG Perception 220 | 0.731 | 4.7 | 82.9 | 73.1 | 0.560 | 0.777 |
| IPHONE SE | 0.735 | 4.4 | 82.9 | 63.6 | 0.465 | 0.719 |
| IPHONE PRO MAX 13 | 0.732 | 4.3 | 83.7 | 63.6 | 0.473 | 0.722 |
| Huawei P50 pro | 0.721 | 4.6 | 78.0 | 63.6 | 0.416 | 0.701 |
| Samsung S22 Ultra | 0.710 | 5.8 | 82.1 | 63.6 | 0.457 | 0.716 |
| OnePlus 9 PRO | 0.725 | 5.0 | 82.1 | 63.6 | 0.457 | 0.716 |
| Phone | AKG Perception 220 | iPhone SE | iPhone PRO MAX 13 | Huawei P50 pro | Samsung S22 Ultra | OnePlus 9 PRO |
|---|---|---|---|---|---|---|
| AKG Perception 220 | - | 0.6176 | 0.9319 | 0.4851 | 0.4534 | 0.5938 |
| iPhone SE | 0.6176 | - | 0.6991 | 0.1995 | 0.2888 | 0.2478 |
| iPhone PRO MAX 13 | 0.9319 | 0.6991 | - | 0.4851 | 0.4869 | 0.6649 |
| Huawei P50 pro | 0.4851 | 0.1995 | 0.4851 | - | 0.5978 | 0.7618 |
| Samsung S22 Ultra | 0.4534 | 0.2888 | 0.4869 | 0.5978 | - | 0.4128 |
| OnePlus 9 PRO | 0.5938 | 0.2478 | 0.6649 | 0.7618 | 0.4128 | - |
Disclaimer/Publisher’s Note: The statements, opinions and data contained in all publications are solely those of the individual author(s) and contributor(s) and not of MDPI and/or the editor(s). MDPI and/or the editor(s) disclaim responsibility for any injury to people or property resulting from any ideas, methods, instructions or products referred to in the content. |
© 2023 by the authors. Licensee MDPI, Basel, Switzerland. This article is an open access article distributed under the terms and conditions of the Creative Commons Attribution (CC BY) license (https://creativecommons.org/licenses/by/4.0/).
Share and Cite
Maskeliūnas, R.; Damaševičius, R.; Blažauskas, T.; Pribuišis, K.; Ulozaitė-Stanienė, N.; Uloza, V. Pareto-Optimized AVQI Assessment of Dysphonia: A Clinical Trial Using Various Smartphones. Appl. Sci. 2023, 13, 5363. https://doi.org/10.3390/app13095363
Maskeliūnas R, Damaševičius R, Blažauskas T, Pribuišis K, Ulozaitė-Stanienė N, Uloza V. Pareto-Optimized AVQI Assessment of Dysphonia: A Clinical Trial Using Various Smartphones. Applied Sciences. 2023; 13(9):5363. https://doi.org/10.3390/app13095363
Chicago/Turabian StyleMaskeliūnas, Rytis, Robertas Damaševičius, Tomas Blažauskas, Kipras Pribuišis, Nora Ulozaitė-Stanienė, and Virgilijus Uloza. 2023. "Pareto-Optimized AVQI Assessment of Dysphonia: A Clinical Trial Using Various Smartphones" Applied Sciences 13, no. 9: 5363. https://doi.org/10.3390/app13095363
APA StyleMaskeliūnas, R., Damaševičius, R., Blažauskas, T., Pribuišis, K., Ulozaitė-Stanienė, N., & Uloza, V. (2023). Pareto-Optimized AVQI Assessment of Dysphonia: A Clinical Trial Using Various Smartphones. Applied Sciences, 13(9), 5363. https://doi.org/10.3390/app13095363

