The Usage of Virtual and Augmented Reality in Underwater Archeology
Abstract
Featured Application
Abstract
1. Introduction
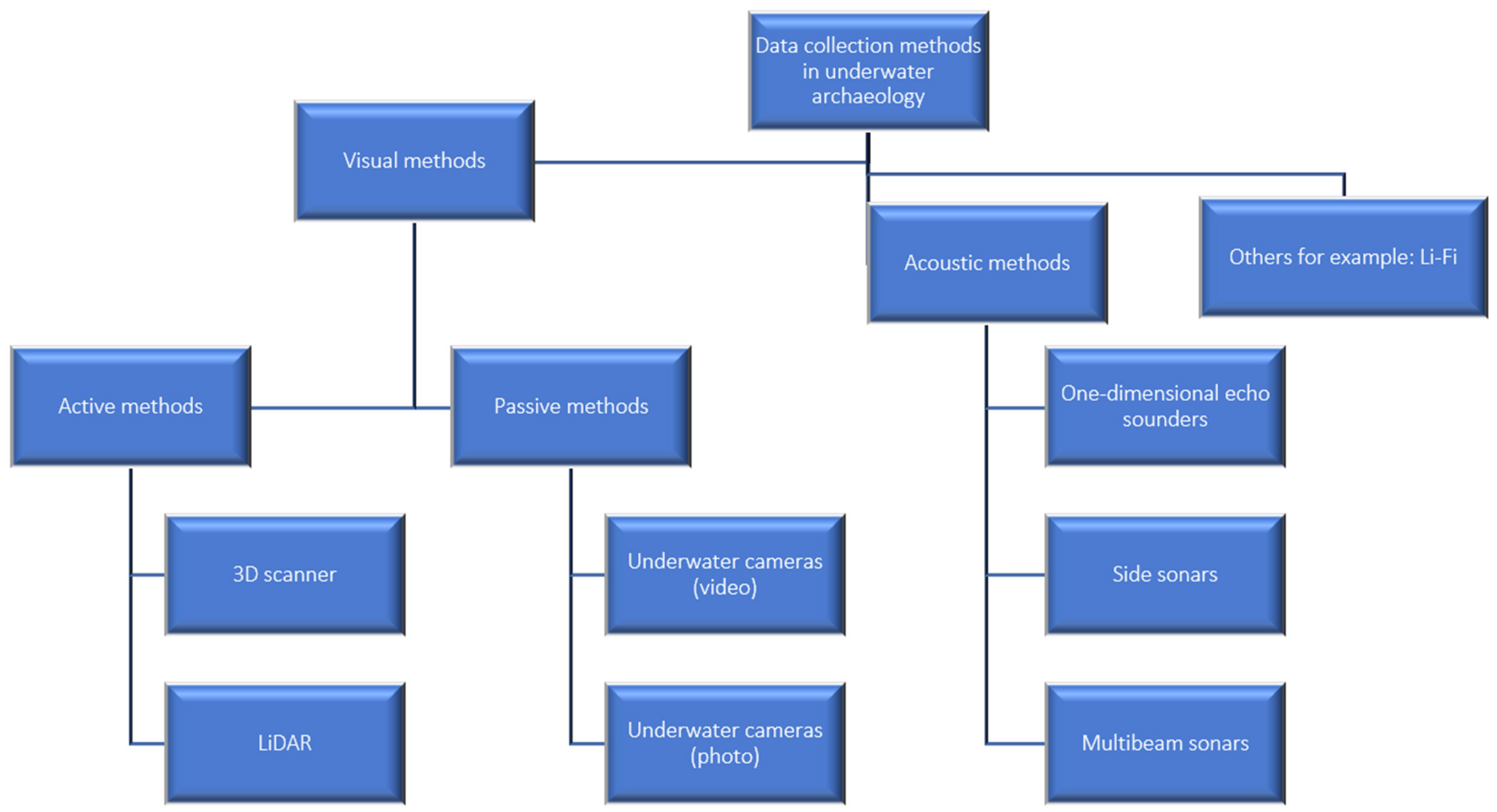
2. Methodology
3. Virtual and Augmented Reality Technologies
3.1. Development of Technology, Including Underwater Archeology
3.2. Creating Virtual or Augmented Reality Applications for Underwater Archeology
- Collecting information about an object, where an object will be both a single artifact, e.g., a shipwreck, and the entire archaeological site from which we will process data in order to obtain a 3D visualization. Additionally, at this stage, additional information should be defined, i.e., the group of recipients that may influence the technologies used.
- Processing the data into a three-dimensional reconstruction of an archaeological site and/or set of artifacts. Objects can be described using a set of points in three-dimensional space, a map of normal vectors describing the object, as well as a map of surface gradients obtained in the shape reconstruction process. The third technique has the widest application [32].
- Preparing an appropriate form of information transfer using AR or VR, e.g., in the form of an application containing elements of AR.
- Shape from texture (SfT)—the source of information is photos of objects that are processed by algorithms analyzing the textures covering the objects.
- Shape from focus and defocus—this method involves extracting depth from many photos taken with different focal lengths. Algorithms analyze both the shape and brightness of the object.
- Shape from motion (SfM)—the shape of an object is recreated using its motion recorded by a camera. Currently, this is probably the most frequently used method in underwater archeology to create a three-dimensional visualization of objects [47].
- Shape mapping from shades of gray (shape from shading, SfS), known as photoclinometry—algorithms reproduce the shape using the degree of shading of various parts of the object in a two-dimensional image, taking into account the direction of incidence of light. This is also one of the most commonly used methods today.
4. Virtual and Augmented Reality Technologies in Underwater Archeology
4.1. Application Areas
4.2. Advantages of Virtual and Augmented Reality Technology
4.3. Barriers to the Use of Virtual and Augmented Reality
5. Use of Augmented and Virtual Reality in Underwater Archeology—Example Solutions
5.1. Virtual Science
5.2. VENUS Project
5.3. Re-Discovering Project—Vrouw Maria
5.4. VR CAVE
5.5. ARROWS Project
5.6. VISAS Project
5.7. Mercurio Shipwreck
5.8. Melckmeyt Shipwreck
5.9. iMARECULTURE Project
5.10. BLUMED and BLUMED PLUS Projects
- Underwater archaeological park—Baiae, Italy, where existing VR solutions have been improved;
- Marine protected area—Capo Rizzuto, Italy, including the underwater archaeological site of Punto Scifo D, where existing VR solutions have been improved and stands in the local museum have been additionally adapted to allow the introduction of VR systems as exhibition elements;
- Underwater museum—Alonissos/Sporades, Greece, where a VR site was created allowing for diving to the Peristera wreck (a wreck dating back to the 5th century BC);
- The Underwater Museum of Western Pagasetic Gulf, Greece, where virtual sites were created for the Kikinthos, Akra Glaros and Telegrafos shipwrecks;
- Underwater archaeological sites of Cavtat, Croatia, where VR systems have been implemented for the local archaeological site.
5.11. MeDryDive Project
- The World War II wreck Oreste was sunk by a mine in 1942 in Trsteno Bay, near Montenegro. The wreck lies in two parts at approximately 32 m [105].
- The 16th-century wreck of Gnalić, sunk in 1583 near Biograd Na Moru, Croatia. The ship transported goods from Venice to Constantinople. Currently, the wreck lies at a depth of between 23 and 27 m [105].
- Ruins of the Roman city of Baiae, located near Naples, Italy. The site is a flooded area of 177 ha, with a wide range of diverse architectural structures located up to 15 m below sea level. These are facilities such as fishing and port infrastructure, thermal baths, residential buildings and villas. The project focused on the complex “Villa con ingresso a protiro-Villa with vestibule” (Figure 8), which was also an object in underwater works carried out as part of the iMARECULTURE project, and the Sunken Nymphaeum of Claudius [105,124].
- The ancient wreck of the merchant ship Parister, which sank in the 5th century AD and was carrying a large cargo of amphorae. The wreck is located near the island of Alonissos, Greece. Currently, the wreck lies at a depth of between 22 and 28 m [105].
6. Summary of the Current State and Possibilities of Development of Virtual Technologies in Underwater Archeology Applications
7. Conclusions
Author Contributions
Funding
Institutional Review Board Statement
Informed Consent Statement
Data Availability Statement
Conflicts of Interest
References
- Čejka, J.; Zsíros, A.; Liarokapis, F. A Hybrid Augmented Reality Guide for Underwater Cultural Heritage Sites. Pers. Ubiquitous Comput. 2020, 24, 815–828. [Google Scholar] [CrossRef]
- Jiménez Fernández-Palacios, B.; Morabito, D.; Remondino, F. Access to Complex Reality-Based 3D Models Using Virtual Reality Solutions. J. Cult. Herit. 2017, 23, 40–48. [Google Scholar] [CrossRef]
- Liritzis, I.; Korka, E. Archaeometry’s Role in Cultural Heritage Sustainability and Development. Sustainability 2019, 11, 1972. [Google Scholar] [CrossRef]
- Menna, F.; Agrafiotis, P.; Georgopoulos, A. State of the Art and Applications in Archaeological Underwater 3D Recording and Mapping. J. Cult. Herit. 2018, 33, 231–248. [Google Scholar] [CrossRef]
- Benjamin, J.; O’Leary, M.; McDonald, J.; Wiseman, C.; McCarthy, J.; Beckett, E.; Morrison, P.; Stankiewicz, F.; Leach, J.; Hacker, J.; et al. Correction: Aboriginal Artefacts on the Continental Shelf Reveal Ancient Drowned Cultural Landscapes in Northwest Australia. PLoS ONE 2023, 18, e0287490. [Google Scholar] [CrossRef] [PubMed]
- Gregory, D.J. Development of Tools and Techniques to Survey, Assess, Stabilise, Monitor and Preserve Underwater Archaeological Sites: SASMAP. In The International Archives of the Photogrammetry, Remote Sensing and Spatial Information Sciences; International Society for Photogrammetry and Remote Sensing: Bethesda, MD, USA, 2015; Volume 40, pp. 173–177. [Google Scholar] [CrossRef]
- Sturt, F.; Flemming, N.C.; Carabias, D.; Jöns, H.; Adams, J. The next Frontiers in Research on Submerged Prehistoric Sites and Landscapes on the Continental Shelf. Proc. Geol. Assoc. 2018, 129, 654–683. [Google Scholar] [CrossRef]
- Søreide, F. Cost-Effective Deep Water Archaeology: Preliminary Investigations in Trondheim Harbour. Int. J. Naut. Archaeol. 2000, 29, 284–293. [Google Scholar] [CrossRef]
- Bruno, F.; Lagudi, A.; Barbieri, L.; Muzzupappa, M.; Ritacco, G.; Cozza, A.; Cozza, M.; Peluso, R.; Lupia, M.; Cario, G. Virtual and Augmented Reality Tools to Improve the Exploitation of Underwater Archaeological Sites by Diver and Non-Diver Tourists. In Digital Heritage. Progress in Cultural Heritage: Documentation, Preservation, and Protection; Ioannides, M., Fink, E., Moropoulou, A., Hagedorn-Saupe, M., Fresa, A., Liestøl, G., Rajcic, V., Grussenmeyer, P., Eds.; Lecture Notes in Computer Science; Springer International Publishing: Cham, Switzerland, 2016; Volume 10058, pp. 269–280. ISBN 978-3-319-48495-2. [Google Scholar]
- Malliri, A.; Siountri, K.; Skondras, E.; Vergados, D.D.; Anagnostopoulos, C.-N. The enhancement of underwater cultural heritage assets using augmented reality (AR). In The International Archives of the Photogrammetry, Remote Sensing and Spatial Information Sciences; International Society for Photogrammetry and Remote Sensing: Bethesda, MD, USA, 2019; Volume 42, pp. 119–125. [Google Scholar] [CrossRef]
- Zhang, J.; Wan Yahaya, W.A.J.; Sanmugam, M. The Impact of Immersive Technologies on Cultural Heritage: A Bibliometric Study of VR, AR, and MR Applications. Sustainability 2024, 16, 6446. [Google Scholar] [CrossRef]
- Panagiotakopoulos, D.; Dimitrantzou, K. Intelligent Ticket with Augmented Reality Applications for Archaeological Sites. In Strategic Innovative Marketing and Tourism; Kavoura, A., Kefallonitis, E., Theodoridis, P., Eds.; Springer Proceedings in Business and Economics; Springer International Publishing: Cham, Switzerland, 2020; pp. 41–49. ISBN 978-3-030-36125-9. [Google Scholar]
- Katsouri, I.; Tzanavari, A.; Herakleous, K.; Poullis, C. Visualizing and Assessing Hypotheses for Marine Archaeology in a VR CAVE Environment. J. Comput. Cult. Herit. 2015, 8, 1–18. [Google Scholar] [CrossRef]
- Reunanen, M.; Díaz, L.; Horttana, T. A Holistic User-Centered Approach to Immersive Digital Cultural Heritage Installations: Case Vrouw Maria. J. Comput. Cult. Herit. 2015, 7, 1–16. [Google Scholar] [CrossRef]
- Catsambis, A.; Ford, B.; Hamilton, D.L. (Eds.) The Oxford Handbook of Maritime Archaeology; First issued as an Oxford University Press paperback; Oxford University Press: Oxford, UK; New York, NY, USA; Auckland, New Zealand; Cape Town, South Africa, 2014; ISBN 978-0-19-933600-5. [Google Scholar]
- Korniejenko, K. Wykorzystanie wirtualnej rzeczywistości jako nowoczesnego narzędzia wsparcia w kształceniu inżynierów. Zesz. Nauk. Wydziału Elektrotechniki Autom. Politech. Gdańskiej 2018, 58, 37–40. [Google Scholar]
- Lee, L.-K.; Wei, X.; Chui, K.T.; Cheung, S.K.S.; Wang, F.L.; Fung, Y.-C.; Lu, A.; Hui, Y.K.; Hao, T.; U, L.H.; et al. A Systematic Review of the Design of Serious Games for Innovative Learning: Augmented Reality, Virtual Reality, or Mixed Reality? Electronics 2024, 13, 890. [Google Scholar] [CrossRef]
- Arena, F.; Collotta, M.; Pau, G.; Termine, F. An Overview of Augmented Reality. Computers 2022, 11, 28. [Google Scholar] [CrossRef]
- KnowledgeNile. Virtual Reality History: Complete Timeline Explained. Available online: https://www.knowledgenile.com/blogs/virtual-reality-history-complete-timeline-explained (accessed on 5 August 2024).
- iB Cricket. The Story of Virtual Reality. Available online: https://ib.cricket/the-story-of-virtual-reality/ (accessed on 5 August 2024).
- Berkman, M.I. History of Virtual Reality. In Encyclopedia of Computer Graphics and Games; Lee, N., Ed.; Springer International Publishing: Cham, Switzerland, 2024; pp. 873–881. ISBN 978-3-031-23159-9. [Google Scholar]
- Carmigniani, J.; Furht, B. Augmented Reality: An Overview. In Handbook of Augmented Reality; Furht, B., Ed.; Springer: New York, NY, USA, 2011; pp. 3–46. ISBN 978-1-4614-0063-9. [Google Scholar]
- Schuster, C.M.; Moloney, M.J. The Future of Virtual Reality in Education. In Proceedings of the 13th International Conference on Education Technology and Computers, Wuhan, China, 22–25 October 2021; pp. 85–89. [Google Scholar]
- Virtual Reality Society. History of Virtual Reality. Available online: https://www.vrs.org.uk/virtual-reality/history.html (accessed on 5 August 2024).
- Richards, J.D. Recent Trends in Computer Applications in Archaeology. J. Archaeol. Res. 1998, 6, 331–382. [Google Scholar] [CrossRef]
- McCarthy, J.; Martin, K. Virtual Reality for Maritime Archaeology in 2.5D: A Virtual Dive on a Flute Wreck of 1659 in Iceland. In Proceedings of the 2019 23rd International Conference in Information Visualization—Part II, Adelaide, Australia, 16–19 July 2019; pp. 104–109. [Google Scholar]
- Akçayır, M.; Akçayır, G.; Pektaş, H.M.; Ocak, M.A. Augmented Reality in Science Laboratories: The Effects of Augmented Reality on University Students’ Laboratory Skills and Attitudes toward Science Laboratories. Comput. Hum. Behav. 2016, 57, 334–342. [Google Scholar] [CrossRef]
- Oppermann, L.; Prinz, W. Introduction to This Special Issue on Smart Glasses. i-com 2016, 15, 123–132. [Google Scholar] [CrossRef]
- Li, X.; Yi, W.; Chi, H.-L.; Wang, X.; Chan, A.P.C. A Critical Review of Virtual and Augmented Reality (VR/AR) Applications in Construction Safety. Autom. Constr. 2018, 86, 150–162. [Google Scholar] [CrossRef]
- Rekimoto, J.; Ayatsuka, Y. CyberCode: Designing Augmented Reality Environments with Visual Tags. In Proceedings of the DARE 2000 on Designing Augmented Reality Environments, Elsinore, Denmark, 12–14 April 2000; pp. 1–10. [Google Scholar]
- Liarokapis, F.; Kouřil, P.; Agrafiotis, P.; Demesticha, S.; Chmelík, J.; Skarlatos, D. 3D modelling and mapping for virtual exploration of underwater archaeology assets. In The International Archives of the Photogrammetry, Remote Sensing and Spatial Information Sciences; International Society for Photogrammetry and Remote Sensing: Bethesda, MD, USA, 2017; Volume 42, pp. 425–431. [Google Scholar] [CrossRef]
- Bikonis, K. Algorytmy Rekonstrukcji Kształtu dna Morskiego i Trójwymiarowa Wizualizacja Obiektów Podwodnych. Ph.D. Thesis, Politechnika Gdańska, Gdansk, Poland, 2007. [Google Scholar]
- McCarthy, J.; Benjamin, J.; Winton, T.; Van Duivenvoorde, W. The Rise of 3D in Maritime Archaeology. In 3D Recording and Interpretation for Maritime Archaeology; McCarthy, J.K., Benjamin, J., Winton, T., Van Duivenvoorde, W., Eds.; Coastal Research Library; Springer International Publishing: Cham, Switzerland, 2019; Volume 31, pp. 1–10. ISBN 978-3-030-03634-8. [Google Scholar]
- Haydar, M.; Roussel, D.; Maïdi, M.; Otmane, S.; Mallem, M. Virtual and Augmented Reality for Cultural Computing and Heritage: A Case Study of Virtual Exploration of Underwater Archaeological Sites (Preprint). Virtual Real. 2011, 15, 311–327. [Google Scholar] [CrossRef]
- Bekler, M.; Yilmaz, M.; Ilgın, H.E. Assessing Feature Importance in Eye-Tracking Data within Virtual Reality Using Explainable Artificial Intelligence Techniques. Appl. Sci. 2024, 14, 6042. [Google Scholar] [CrossRef]
- Usidus Mirosław Rozkwit Techniki Pokazywania Więcej niż w Rzeczywistości. Młody Tech. 2021. Available online: https://mlodytechnik.pl/technika/30486-rozkwit-techniki-pokazywania-wiecej-niz-w-rzeczywistosci (accessed on 1 August 2024).
- Skarlatos, D.; Agrafiotis, P.; Balogh, T.; Bruno, F.; Castro, F.; Petriaggi, B.D.; Demesticha, S.; Doulamis, A.; Drap, P.; Georgopoulos, A.; et al. Project iMARECULTURE: Advanced VR, iMmersive Serious Games and Augmented REality as Tools to Raise Awareness and Access to European Underwater CULTURal heritagE. In Digital Heritage. Progress in Cultural Heritage: Documentation, Preservation, and Protection; Ioannides, M., Fink, E., Moropoulou, A., Hagedorn-Saupe, M., Fresa, A., Liestøl, G., Rajcic, V., Grussenmeyer, P., Eds.; Lecture Notes in Computer Science; Springer International Publishing: Cham, Switzerland, 2016; Volume 10058, pp. 805–813. ISBN 978-3-319-48495-2. [Google Scholar]
- Jain, D.; Sra, M.; Guo, J.; Marques, R.; Wu, R.; Chiu, J.; Schmandt, C. Immersive Terrestrial Scuba Diving Using Virtual Reality. In Proceedings of the 2016 CHI Conference Extended Abstracts on Human Factors in Computing Systems, San Jose, CA, USA, 7–12 May 2016; pp. 1563–1569. [Google Scholar]
- Amfibian Amfibian Scuba VR. VR Simulator to Experience Scuba Diving Virtually in a Terrestrial Setting. Available online: https://sites.cs.ucsb.edu/~sra/amphibian.html (accessed on 5 August 2024).
- Plecher, D.A.; Keil, L.; Kost, G.; Fiederling, M.; Eichhorn, C.; Klinker, G. Exploring Underwater Archaeology Findings with a Diving Simulator in Virtual Reality. Front. Virtual Real. 2022, 3, 901335. [Google Scholar] [CrossRef]
- Corrales-Serrano, M.; Merchán, P.; Merchán, M.J.; Pérez, E. Virtual Reality Applied to Heritage in Higher Education—Validation of a Questionnaire to Evaluate Usability, Learning, and Emotions. Heritage 2024, 7, 2792–2810. [Google Scholar] [CrossRef]
- Passaro, S.; Barra, M.; Saggiomo, R.; Di Giacomo, S.; Leotta, A.; Uhlen, H.; Mazzola, S. Multi-Resolution Morpho-Bathymetric Survey Results at the Pozzuoli–Baia Underwater Archaeological Site (Naples, Italy). J. Archaeol. Sci. 2013, 40, 1268–1278. [Google Scholar] [CrossRef]
- Aucelli, P.P.C.; Mattei, G.; Caporizzo, C.; Cinque, A.; Amato, L.; Stefanile, M.; Pappone, G. Multi-Proxy Analysis of Relative Sea-Level and Paleoshoreline Changes during the Last 2300 Years in the Campi Flegrei Caldera, Southern Italy. Quat. Int. 2021, 602, 110–130. [Google Scholar] [CrossRef]
- Ferreira, F.; Machado, D.; Ferri, G.; Dugelay, S.; Potter, J. Underwater Optical and Acoustic Imaging: A Time for Fusion? A Brief Overview of the State-of-the-Art. In Proceedings of the OCEANS 2016 MTS/IEEE Monterey, Monterey, CA, USA, 19–23 September 2016; pp. 1–6. [Google Scholar]
- Polymenis, I.; Haroutunian, M.; Norman, R.; Trodden, D. Virtual Underwater Datasets for Autonomous Inspections. J. Mar. Sci. Eng. 2022, 10, 1289. [Google Scholar] [CrossRef]
- González-Merino, R.; Sánchez-López, E.; Romero, P.E.; Rodero, J.; Hidalgo-Fernández, R.E. Low-Cost Prototype to Automate the 3D Digitization of Pieces: An Application Example and Comparison. Sensors 2021, 21, 2580. [Google Scholar] [CrossRef]
- Costa, E. The progress of survey techniques in underwater sites: The case study of cape stoba shipwreck. In The International Archives of the Photogrammetry, Remote Sensing and Spatial Information Sciences; International Society for Photogrammetry and Remote Sensing: Bethesda, MD, USA, 2019; Volume 42, pp. 69–75. [Google Scholar] [CrossRef]
- Aucelli, P.; Cinque, A.; Mattei, G.; Pappone, G.; Rizzo, A. Studying Relative Sea Level Change and Correlative Adaptation of Coastal Structures on Submerged Roman Time Ruins Nearby Naples (Southern Italy). Quat. Int. 2019, 501, 328–348. [Google Scholar] [CrossRef]
- Simyrdanis, K.; Bailey, M.; Moffat, I.; Roberts, A.; Van Duivenvoorde, W.; Savvidis, A.; Cantoro, G.; Bennett, K.; Kowlessar, J. Resolving Dimensions: A Comparison Between ERT Imaging and 3D Modelling of the Barge Crowie, South Australia. In 3D Recording and Interpretation for Maritime Archaeology; McCarthy, J.K., Benjamin, J., Winton, T., Van Duivenvoorde, W., Eds.; Coastal Research Library; Springer International Publishing: Cham, Switzerland, 2019; Volume 31, pp. 175–186. ISBN 978-3-030-03634-8. [Google Scholar]
- Calantropio, A.; Chiabrando, F.; Auriemma, R. Photogrammetric underwater and uas surveys of archaeological sites: The case study of the roman shipwreck of torre santa sabina. In The International Archives of the Photogrammetry, Remote Sensing and Spatial Information Sciences; International Society for Photogrammetry and Remote Sensing: Bethesda, MD, USA, 2021; Volume 43, pp. 643–650. [Google Scholar] [CrossRef]
- Doležal, M.; Vlachos, M.; Secci, M.; Demesticha, S.; Skarlatos, D.; Liarokapis, F. Understanding underwater photogrammetry for maritime archaeology through immersive virtual reality. In The International Archives of the Photogrammetry, Remote Sensing and Spatial Information Sciences; International Society for Photogrammetry and Remote Sensing: Bethesda, MD, USA, 2019; Volume 42, pp. 85–91. [Google Scholar] [CrossRef]
- Ballarin, M.; Balletti, C.; Guerra, F. Action Cameras and Low-Cost Aerial Vehicles in Archaeology; Remondino, F., Shortis, M.R., Eds.; The International Society for Optical Engineering: Munich, Germany, 2015; p. 952813. [Google Scholar]
- Eriksson, N.; Rönnby, J. Mars (1564): The Initial Archaeological Investigations of a Great 16th-Century Swedish Warship. Int. J. Naut. Archaeol. 2017, 46, 92–107. [Google Scholar] [CrossRef]
- Royal, J.G.; McManamon Sj, J.M. At the Transition from Late Medieval to Early Modern: The Archaeology of Three Wrecks from Turkey: The archaeology of three wrecks from turkey. Int. J. Naut. Archaeol. 2010, 39, 327–344. [Google Scholar] [CrossRef]
- Giatsiatsou, P. Predictive Modelling in Underwater Archaeology. A Case Based on Mesolithic Coastal Settlements in Denmark. Acta Archaeol. 2024, 94, 3–11. [Google Scholar] [CrossRef]
- Nawaf, M.; Drap, P.; Ben-Ellefi, M.; Nocerino, E.; Chemisky, B.; Chassaing, T.; Colpani, A.; Noumossie, V.; Hyttinen, K.; Wood, J.; et al. Using virtual or augmented reality for the time-based study of complex underwater archaeological excavations. ISPRS Ann. Photogramm. Remote Sens. Spat. Inf. Sci. 2021, 8, 117–124. [Google Scholar] [CrossRef]
- Walcutt, N.L.; Knörlein, B.; Sgouros, T.; Cetinić, I.; Omand, M.M. Virtual Reality and Oceanography: Overview, Applications, and Perspective. Front. Mar. Sci. 2019, 6, 644. [Google Scholar] [CrossRef]
- Scollen, R.; Mason, A. Shark Dive and Hologram Zoo: Two Case Studies of Virtual Animal Encounters as Possible Models for Sustainable Wildlife Tourism. Animals 2024, 14, 926. [Google Scholar] [CrossRef] [PubMed]
- Ujkani, A.; Hohnrath, P.; Grundmann, R.; Burmeister, H.-C. Enhancing Maritime Navigation with Mixed Reality: Assessing Remote Pilotage Concepts and Technologies by In Situ Testing. J. Mar. Sci. Eng. 2024, 12, 1084. [Google Scholar] [CrossRef]
- Quan, W.; Liu, S.; Cao, M.; Zhao, J. A Comprehensive Review of Virtual Reality Technology for Cognitive Rehabilitation in Patients with Neurological Conditions. Appl. Sci. 2024, 14, 6285. [Google Scholar] [CrossRef]
- Singh, R.P.; Javaid, M.; Kataria, R.; Tyagi, M.; Haleem, A.; Suman, R. Significant Applications of Virtual Reality for COVID-19 Pandemic. Diabetes Metab. Syndr. Clin. Res. Rev. 2020, 14, 661–664. [Google Scholar] [CrossRef]
- Aguilar, R.; Montesinos, M.; Uceda, S. Mechanical Characterization of the Structural Components of Pre-Columbian Earthen Monuments: Analysis of Bricks and Mortar from Huaca de La Luna in Perú. Case Stud. Constr. Mater. 2017, 6, 16–28. [Google Scholar] [CrossRef]
- Tini, M.A.; Forte, A.; Girelli, V.A.; Lambertini, A.; Roggio, D.S.; Bitelli, G.; Vittuari, L. Scan-to-HBIM-to-VR: An Integrated Approach for the Documentation of an Industrial Archaeology Building. Remote Sens. 2024, 16, 2859. [Google Scholar] [CrossRef]
- Andalib, S.Y.; Monsur, M. Co-Created Virtual Reality (VR) Modules in Landscape Architecture Education: A Mixed Methods Study Investigating the Pedagogical Effectiveness of VR. Educ. Sci. 2024, 14, 553. [Google Scholar] [CrossRef]
- Alam, M.F.; Katsikas, S.; Beltramello, O.; Hadjiefthymiades, S. Augmented and Virtual Reality Based Monitoring and Safety System: A Prototype IoT Platform. J. Netw. Comput. Appl. 2017, 89, 109–119. [Google Scholar] [CrossRef]
- De Souza Cardoso, L.F.; Mariano, F.C.M.Q.; Zorzal, E.R. A Survey of Industrial Augmented Reality. Comput. Ind. Eng. 2020, 139, 106159. [Google Scholar] [CrossRef]
- Tatić, D.; Tešić, B. The Application of Augmented Reality Technologies for the Improvement of Occupational Safety in an Industrial Environment. Comput. Ind. 2017, 85, 1–10. [Google Scholar] [CrossRef]
- Dordio, A.; Lancho, E.; Merchán, M.J.; Merchán, P. Cultural Heritage as a Didactic Resource through Extended Reality: A Systematic Review of the Literature. Multimodal Technol. Interact. 2024, 8, 58. [Google Scholar] [CrossRef]
- Van Der Want, A.C.; Visscher, A.J. Virtual Reality in Preservice Teacher Education: Core Features, Advantages and Effects. Educ. Sci. 2024, 14, 635. [Google Scholar] [CrossRef]
- Ahir, K.; Govani, K.; Gajera, R.; Shah, M. Application on Virtual Reality for Enhanced Education Learning, Military Training and Sports. Augment. Hum. Res. 2020, 5, 7. [Google Scholar] [CrossRef]
- Demeco, A.; Salerno, A.; Gusai, M.; Vignali, B.; Gramigna, V.; Palumbo, A.; Corradi, A.; Mickeviciute, G.C.; Costantino, C. The Role of Virtual Reality in the Management of Football Injuries. Medicina 2024, 60, 1000. [Google Scholar] [CrossRef]
- Andriyandi, A.P.; Darmalaksana, W.; Maylawati, D.S.; Irwansyah, F.S.; Mantoro, T.; Ramdhani, M.A. Augmented Reality Using Features Accelerated Segment Test for Learning Tajweed. TELKOMNIKA 2020, 18, 208. [Google Scholar] [CrossRef]
- Sweeney, S.K.; Newbill, P.; Ogle, T.; Terry, K. Using Augmented Reality and Virtual Environments in Historic Places to Scaffold Historical Empathy. TechTrends 2018, 62, 114–118. [Google Scholar] [CrossRef]
- Marques, C.G.; Pedro, J.P.; Araújo, I. A Systematic Literature Review of Gamification in/for Cultural Heritage: Leveling up, Going Beyond. Heritage 2023, 6, 5935–5951. [Google Scholar] [CrossRef]
- Ferdani, D.; Fanini, B.; Piccioli, M.C.; Carboni, F.; Vigliarolo, P. 3D Reconstruction and Validation of Historical Background for Immersive VR Applications and Games: The Case Study of the Forum of Augustus in Rome. J. Cult. Herit. 2020, 43, 129–143. [Google Scholar] [CrossRef]
- Pérez-Reverte Mañas, C.; Cerezo Andreo, F.; López Osorio, P.; González Gallero, R.; Mariscal Rico, L.; Arévalo González, A. Underwater Cultural Heritage as an Engine for Social, Economic and Cultural Development. State of Research at the University of Cadiz (Andalusia, Spain). Heritage 2021, 4, 2676–2690. [Google Scholar] [CrossRef]
- Iacono, S.; Scaramuzzino, M.; Martini, L.; Panelli, C.; Zolezzi, D.; Perotti, M.; Traverso, A.; Vercelli, G.V. Virtual Reality in Cultural Heritage: A Setup for Balzi Rossi Museum. Appl. Sci. 2024, 14, 3562. [Google Scholar] [CrossRef]
- Vlahakis, V.; Ioannidis, M.; Karigiannis, J.; Tsotros, M.; Gounaris, M.; Stricker, D.; Gleue, T.; Daehne, P.; Almeida, L. Archeoguide: An Augmented Reality Guide for Archaeological Sites. IEEE Comput. Graph. Appl. 2002, 22, 52–60. [Google Scholar] [CrossRef]
- Kourouthanassis, P.; Boletsis, C.; Bardaki, C.; Chasanidou, D. Tourists Responses to Mobile Augmented Reality Travel Guides: The Role of Emotions on Adoption Behavior. Pervasive Mob. Comput. 2015, 18, 71–87. [Google Scholar] [CrossRef]
- Panou, C.; Ragia, L.; Dimelli, D.; Mania, K. An Architecture for Mobile Outdoors Augmented Reality for Cultural Heritage. ISPRS Int. J. Geo-Inf. 2018, 7, 463. [Google Scholar] [CrossRef]
- Dantes, G.R.; Suputra, P.H.; Sudarma, I.K.; Suwastini, N.K.A.; Dantes, K.R. Evaluating and Redesigning Virtual Reality “underwater Tourism” Application Based on Heuristic Method. Int. J. Bus. Inf. Syst. 2020, 35, 225. [Google Scholar] [CrossRef]
- Pehlivanides, G.; Monastiridis, K.; Tourtas, A.; Karyati, E.; Ioannidis, G.; Bejelou, K.; Antoniou, V.; Nomikou, P. The VIRTUALDiver Project. Making Greece’s Underwater Cultural Heritage Accessible to the Public. Appl. Sci. 2020, 10, 8172. [Google Scholar] [CrossRef]
- Liestøl, G.; Bendon, M.; Hadjidaki-Marder, E. Augmented Reality Storytelling Submerged. Dry Diving to a World War II Wreck at Ancient Phalasarna, Crete. Heritage 2021, 4, 4647–4664. [Google Scholar] [CrossRef]
- Brioso, X.; Calderón, C.; Aguilar, R.; Pando, M.A. Preliminary Methodology for the Integration of Lean Construction, BIM and Virtual Reality in the Planning Phase of Structural Intervention in Heritage Structures. In Structural Analysis of Historical Constructions; Aguilar, R., Torrealva, D., Moreira, S., Pando, M.A., Ramos, L.F., Eds.; RILEM Bookseries; Springer International Publishing: Cham, Switzerland, 2019; Volume 18, pp. 484–492. ISBN 978-3-319-99440-6. [Google Scholar]
- Burgos, M.; Castaneda, B.; Aguilar, R. Virtual Reality for the Enhancement of Structural Health Monitoring Experiences in Historical Constructions. In Structural Analysis of Historical Constructions; Aguilar, R., Torrealva, D., Moreira, S., Pando, M.A., Ramos, L.F., Eds.; RILEM Bookseries; Springer International Publishing: Cham, Switzerland, 2019; Volume 18, pp. 429–436. ISBN 978-3-319-99440-6. [Google Scholar]
- Liarokapis, F.; Vidová, I.; Rizvić, S.; Demesticha, S.; Skarlatos, D. Underwater Search and Discovery: From Serious Games to Virtual Reality. In HCI International 2020—Late Breaking Papers: Virtual and Augmented Reality; Stephanidis, C., Chen, J.Y.C., Fragomeni, G., Eds.; Lecture Notes in Computer Science; Springer International Publishing: Cham, Switzerland, 2020; Volume 12428, pp. 178–197. ISBN 978-3-030-59989-8. [Google Scholar]
- Bruno, F.; Barbieri, L.; Muzzupappa, M.; Tusa, S.; Fresina, A.; Oliveri, F.; Lagudi, A.; Cozza, A.; Peluso, R. Enhancing Learning and Access to Underwater Cultural Heritage through Digital Technologies: The Case Study of the “Cala Minnola” Shipwreck Site. Digit. Appl. Archaeol. Cult. Herit. 2019, 13, e00103. [Google Scholar] [CrossRef]
- NatGeoTV. National Geographic—Drain the Ocean: Deep Sea Mysteries. Available online: https://www.natgeotv.com/pl/programy/natgeo/wyprawa-na-dno#opis (accessed on 5 August 2024).
- Chen, G.; Yang, R.; Lu, P.; Chen, P.; Gu, W.; Wang, X.; Hu, Y.; Zhang, J. How Can We Understand the Past from Now On? Three-Dimensional Modelling and Landscape Reconstruction of the Shuanghuaishu Site in the Central Plains of China. Remote Sens. 2022, 14, 1233. [Google Scholar] [CrossRef]
- Mel, K.; Luca, B.; Fabio, V.; Varvara, A.; Ugo, B.; Elena, R.; Fabio, M.; Luca, F.; Paraskevi, N.; Martin, K.; et al. Workflows for Virtual Reality Visualisation and Navigation Scenarios in Earth Sciences. In Proceedings of the 5th International Conference on Geographical Information Systems Theory, Applications and Management; Heraklion, Greece, 3–5 May 2019, Science and Technology Publications; SciTePress: Setúbal, Portugal, 2019; pp. 297–304. [Google Scholar]
- Lin, G.; Li, G.; Giordano, A.; Sang, K.; Stendardo, L.; Yang, X. Three-Dimensional Documentation and Reconversion of Architectural Heritage by UAV and HBIM: A Study of Santo Stefano Church in Italy. Drones 2024, 8, 250. [Google Scholar] [CrossRef]
- Manzollino, R.; Chellini, G.; La Torre, P.; Malatesta, S.G.; Marini, M.R.; Moricca, C. Archaeobotany and Bioanthropology: The Potential of VR and 3D Printing in the Enhancement of Archaeological Organic Remains. In Proceedings of the Una Quantum, Rome, Italy, 15–16 December 2022; p. 15. [Google Scholar]
- Lin, C.-L.; Chen, S.-J.; Lin, R. Efficacy of Virtual Reality in Painting Art Exhibitions Appreciation. Appl. Sci. 2020, 10, 3012. [Google Scholar] [CrossRef]
- Domżał, R. MUZEALNICTWO MORSKIE I OCHRONA ZABYTKÓW W CHINACH. Muzealnictwo 2016, 2016, 47–58. [Google Scholar] [CrossRef]
- Chernbumroong, S.; Ariya, P.; Yolthasart, S.; Wongwan, N.; Intawong, K.; Puritat, K. Comparing the Impact of Non-Gamified and Gamified Virtual Reality in Digital Twin Virtual Museum Environments: A Case Study of Wieng Yong House Museum, Thailand. Heritage 2024, 7, 1870–1892. [Google Scholar] [CrossRef]
- Anastasovitis, E.; Georgiou, G.; Matinopoulou, E.; Nikolopoulos, S.; Kompatsiaris, I.; Roumeliotis, M. Enhanced Inclusion through Advanced Immersion in Cultural Heritage: A Holistic Framework in Virtual Museology. Electronics 2024, 13, 1396. [Google Scholar] [CrossRef]
- Koutsabasis, P.; Vosinakis, S. Kinesthetic Interactions in Museums: Conveying Cultural Heritage by Making Use of Ancient Tools and (Re-) Constructing Artworks. Virtual Real. 2018, 22, 103–118. [Google Scholar] [CrossRef]
- Khadhraoui, A.; Beji, L.; Otmane, S.; Abichou, A. Stabilizing Control and Human Scale Simulation of a Submarine ROV Navigation. Ocean Eng. 2016, 114, 66–78. [Google Scholar] [CrossRef]
- Dücker, J.; Häfner, P.; Ovtcharova, J. Methodology for Efficiency Analysis of VR Environments for Industrial Applications. In Augmented Reality, Virtual Reality, and Computer Graphics; De Paolis, L.T., Mongelli, A., Eds.; Lecture Notes in Computer Science; Springer International Publishing: Cham, Switzerland, 2016; Volume 9768, pp. 72–88. ISBN 978-3-319-40620-6. [Google Scholar]
- Secci, M.; Beltrame, C.; Manfio, S.; Guerra, F. Virtual Reality in Maritime Archaeology Legacy Data for a Virtual Diving on the Shipwreck of the Mercurio (1812). J. Cult. Herit. 2019, 40, 169–176. [Google Scholar] [CrossRef]
- Nourbakhsh, S.; Rehman, U.S.A.; Carbonneau, H.; Archambault, P.S. Development and Validation of Virtual Reality Scenarios to Improve Disability Awareness among Museum Employees. Disabilities 2024, 4, 525–538. [Google Scholar] [CrossRef]
- Radianti, J.; Majchrzak, T.A.; Fromm, J.; Wohlgenannt, I. A Systematic Review of Immersive Virtual Reality Applications for Higher Education: Design Elements, Lessons Learned, and Research Agenda. Comput. Educ. 2020, 147, 103778. [Google Scholar] [CrossRef]
- Cheng, J.; Wang, Y.; Tjondronegoro, D.; Song, W. Construction of Interactive Teaching System for Course of Mechanical Drawing Based on Mobile Augmented Reality Technology. Int. J. Emerg. Technol. Learn. 2018, 13, 126. [Google Scholar] [CrossRef]
- Bursali, H.; Yilmaz, R.M. Effect of Augmented Reality Applications on Secondary School Students’ Reading Comprehension and Learning Permanency. Comput. Hum. Behav. 2019, 95, 126–135. [Google Scholar] [CrossRef]
- Cozza, M.; Isabella, S.; Di Cuia, P.; Cozza, A.; Peluso, R.; Cosentino, V.; Barbieri, L.; Muzzupappa, M.; Bruno, F. Dive in the Past: A Serious Game to Promote the Underwater Cultural Heritage of the Mediterranean Sea. Heritage 2021, 4, 4001–4016. [Google Scholar] [CrossRef]
- Sen, F.; Diaz, L.; Horttana, T. A Novel Gesture-Based Interface for a VR Simulation: Re-Discovering Vrouw Maria. In Proceedings of the 2012 18th International Conference on Virtual Systems and Multimedia, Milan, Italy, 2–5 September 2012; pp. 323–330. [Google Scholar]
- Potkonjak, V.; Gardner, M.; Callaghan, V.; Mattila, P.; Guetl, C.; Petrović, V.M.; Jovanović, K. Virtual Laboratories for Education in Science, Technology, and Engineering: A Review. Comput. Educ. 2016, 95, 309–327. [Google Scholar] [CrossRef]
- Hornsey, R.L.; Hibbard, P.B. Current Perceptions of Virtual Reality Technology. Appl. Sci. 2024, 14, 4222. [Google Scholar] [CrossRef]
- Osiadacz, M. The Virtual Reconstruction of an Early Medieval Folded Sickle from Nasielsk. Przegląd Archeol. 2020, 68, 187–198. [Google Scholar] [CrossRef]
- Derboven, J.; Geerts, D.; De Grooff, D. Appropriating Virtual Learning Environments: A Study of Teacher Tactics. J. Vis. Lang. Comput. 2017, 40, 20–35. [Google Scholar] [CrossRef]
- Castro, F.; Fonseca, N.; Wells, A. Outfitting the Pepper Wreck. Hist. Archaeol. 2010, 44, 14–34. [Google Scholar] [CrossRef]
- Chapman, P.; Bale, K.; Drap, P. We All Live in a Virtual Submarine. IEEE Comput. Grap. Appl. 2010, 30, 85–89. [Google Scholar] [CrossRef]
- VR CAVE. VR CAVE About. Available online: https://vrcave.com.cy/about/ (accessed on 5 August 2024).
- Magrini, M.; Moroni, D.; Pascali, M.A.; Reggiannini, M.; Salvetti, O.; Tampucci, M. Virtual Environment as a Tool to Access the Marine Abysses. In Proceedings of the OCEANS 2015, Genova, Italy, 18–21 May 2015; pp. 1–5. [Google Scholar]
- Preston, V.; Salumäe, T.; Kruusmaa, M. Underwater Confined Space Mapping by Resource-constrained Autonomous Vehicle. J. Field Robot. 2018, 35, 1122–1148. [Google Scholar] [CrossRef]
- Allotta, B.; Costanzi, R.; Ridolfi, A.; Salvetti, O.; Reggiannini, M.; Kruusmaa, M.; Salumae, T.; Lane, D.M.; Frost, G.; Tsiogkas, N.; et al. The ARROWS Project: Robotic Technologies for Underwater Archaeology. IOP Conf. Ser. Mater. Sci. Eng. 2018, 364, 012088. [Google Scholar] [CrossRef]
- Bruno, F.; Lagudi, A.; Barbieri, L.; Muzzupappa, M.; Mangeruga, M.; Cozza, M.; Cozza, A.; Ritacco, G.; Peluso, R. Virtual Reality Technologies for the Exploitation of Underwater Cultural Heritage. In Latest Developments in Reality-Based 3D Surveying and Modelling; MDPI: Basel, Switzerland, 2018; ISBN 978-3-03842-685-1. [Google Scholar]
- Bruno, F.; Lagudi, A.; Barbieri, L.; Muzzupappa, M.; Mangeruga, M.; Pupo, F.; Cozza, M.; Cozza, A.; Ritacco, G.; Peluso, R.; et al. Virtual diving in the underwater archaeological siteof cala minnola. In The International Archives of the Photogrammetry, Remote Sensing and Spatial Information Sciences; International Society for Photogrammetry and Remote Sensing: Bethesda, MD, USA, 2017; Volume 42, pp. 121–126. [Google Scholar] [CrossRef]
- Bruno, F.; Barbieri, L.; Lagudi, A.; Cozza, M.; Cozza, A.; Peluso, R.; Muzzupappa, M. Virtual Dives into the Underwater Archaeological Treasures of South Italy. Virtual Real. 2018, 22, 91–102. [Google Scholar] [CrossRef]
- McCarthy, J. Virtual Dive on the Wreck of the Melckmeyt (1659), Iceland’s Oldest Identified Shipwreck. Available online: https://www.youtube.com/watch?v=hovKu1bi7kA (accessed on 1 August 2024).
- CORDIS. Advanced VR, iMmersive Serious Games and Augmented REality as Tools to Raise Awareness and Access to European Underwater CULTURal heritagE. Available online: https://cordis.europa.eu/project/id/727153 (accessed on 5 August 2024).
- Bruno, F.; Lagudi, A.; Ritacco, G.; Agrafiotis, P.; Skarlatos, D.; Cejka, J.; Kouril, P.; Liarokapis, F.; Philpin-Briscoe, O.; Poullis, C.; et al. Development and Integration of Digital Technologies Addressed to Raise Awareness and Access to European Underwater Cultural Heritage. An Overview of the H2020 i-MARECULTURE Project. In Proceedings of the OCEANS 2017, Aberdeen, UK, 19–22 June 2017; pp. 1–10. [Google Scholar]
- Poullis, C.; Kersten-Oertel, M.; Benjamin, J.P.; Philbin-Briscoe, O.; Simon, B.; Perissiou, D.; Demesticha, S.; Markou, E.; Frentzos, E.; Kyriakidis, P.; et al. Evaluation of “The Seafarers”: A Serious Game on Seaborne Trade in the Mediterranean Sea during the Classical Period. Digit. Appl. Archaeol. Cult. Herit. 2019, 12, e00090. [Google Scholar] [CrossRef]
- Bruno, F.; Lagudi, A.; Barbieri, L.; Cozza, M.; Cozza, A.; Peluso, R.; Davidde Petriaggi, B.; Petriaggi, R.; Rizvic, S.; Skarlatos, D. Virtual tour IN the sunken “villa con ingresso a protiro” within the underwater archaeological park of baiae. ISPRS J. Photogramm. Remote Sens. 2019, 42, 45–51. [Google Scholar] [CrossRef]
- Bruno, F.; Barbieri, L.; Mangeruga, M.; Cozza, M.; Lagudi, A.; Čejka, J.; Liarokapis, F.; Skarlatos, D. Underwater Augmented Reality for Improving the Diving Experience in Submerged Archaeological Sites. Ocean Eng. 2019, 190, 106487. [Google Scholar] [CrossRef]
- Petriaggi, B.D.; Petriaggi, R.; Bruno, F.; Lagudi, A.; Peluso, R.; Passaro, S. A Digital Reconstruction of the Sunken “Villa Con Ingresso a Protiro” in the Underwater Archaeological Site of Baiae. IOP Conf. Ser. Mater. Sci. Eng. 2018, 364, 012013. [Google Scholar] [CrossRef]
- Demesticha, S.; Skarlatos, D.; Neophytou, A. The 4th-Century B.C. Shipwreck at Mazotos, Cyprus: New Techniques and Methodologies in the 3D Mapping of Shipwreck Excavations. J. Field Archaeol. 2014, 39, 134–150. [Google Scholar] [CrossRef]
- CORDIS BLUMED. Available online: https://cordis.europa.eu/project/id/727453 (accessed on 8 August 2024).
- MyDryDive. MyDryDive Project. Available online: https://medrydive.eu/ (accessed on 8 August 2024).
- Zhang, Y.; Liu, H.; Kang, S.-C.; Al-Hussein, M. Virtual Reality Applications for the Built Environment: Research Trends and Opportunities. Autom. Constr. 2020, 118, 103311. [Google Scholar] [CrossRef]
- Kontogiorgakis, E.; Zidianakis, E.; Kontaki, E.; Partarakis, N.; Manoli, C.; Ntoa, S.; Stephanidis, C. Gamified VR Storytelling for Cultural Tourism Using 3D Reconstructions, Virtual Humans, and 360° Videos. Technologies 2024, 12, 73. [Google Scholar] [CrossRef]
- Zhao, Q. The Application of Augmented Reality Visual Communication in Network Teaching. Int. J. Emerg. Technol. Learn. 2018, 13, 57. [Google Scholar] [CrossRef]
- Zhou, L.; Wu, G.; Zuo, Y.; Chen, X.; Hu, H. A Comprehensive Review of Vision-Based 3D Reconstruction Methods. Sensors 2024, 24, 2314. [Google Scholar] [CrossRef]
- Mak, S.L.; Tang, F.W.F.; Li, C.H.; Lee, G.T.W.; Chiu, W.H. A Review on Development and Application of Virtual Reality (VR) Training Platform for Testing, Inspection and Certification Industry. Int. J. Inf. Educ. Technol. 2020, 10, 926–931. [Google Scholar] [CrossRef]
- Cruz, M.; Oliveira, A. Unravelling Virtual Realities—Gamers’ Perceptions of the Metaverse. Electronics 2024, 13, 2491. [Google Scholar] [CrossRef]
- Caspari, G.; Crespo, P. Convolutional Neural Networks for Archaeological Site Detection—Finding “Princely” Tombs. J. Archaeol. Sci. 2019, 110, 104998. [Google Scholar] [CrossRef]








| No. | Advantages | Disadvantages | 
|---|---|---|
| 1 | Cost-effectiveness in many areas. | Input data quality constraints. | 
| 2 | Minimalization of risk connected with underwater activity. | The need to have the appropriate hardware and software to play the content. | 
| 3 | Shortening the training time and increasing its effects—virtual reconstruction improves cognitive processes and learning by doing. | The acquiring of equivalent skills—motor skills are not clearly proven (e.g., lack of responsibility for ROV). | 
| 4 | The program allows you to repeat the task many times until satisfactory results are achieved. | The user should have appropriate knowledge or training in the use of the program or devices. | 
| 5 | Visualization of problems as well as interaction with the environment for their effective analysis. | Lack of a real sense of responsibility for the entrusted equipment or due attention to safety issues. | 
| 6 | Availability of underwater archeology positions without distance or time restrictions. | 
| No | Project | Archeological Site | Depth [m] | Years of Project | Application VR/AR | Aim of Application | Sources | 
|---|---|---|---|---|---|---|---|
| 1 | Virtual Nau | Pepper Wreck | 9 | 1996–2000 | 3D modeling of the wreck and virtual reconstruction of the ship’s interior | CAVE environment allowing for scientific research | [15,111] | 
| 2 | VENUS | Pianosa | 35 | 2006–2009 | Modeling of archaeological sites and artifacts | Interactive application available via websites; underwater vehicle piloting application | [15,34,112] | 
| 3 | Re-discovering Vrouw Maria | Vrouw Maria wreck | 41 | 2009–2012 | VR system based on motion sensors | Interactive museum stand | [14,106] | 
| 4 | VR CAVE | Mazotos wreck | 44 | 2012–2014 | 3D visualizations with elements of a VR system | An interactive research station, visualizations of artifacts | [13,113] | 
| 5 | ARROWS | Cala Minnola | 25–30 | 2012 -2015 | VR application that collects data and enables its visualization | An interactive station for research and education | [114,116] | 
| 6 | ARROWS | Rummu, Estonia | Lack of data | 2012–2015 | VR application that collects data and enables its visualization | An interactive station for research and education | [114,116] | 
| 7 | VISAS | Punta Scifo | 7 | 2014–2016 | VR application and underwater AR system for navigation | Interactive station and information provided during diving | [9] | 
| 8 | VISAS | Cala Minnola | 25–30 | 2014–2016 | VR application and underwater AR system for navigation | Interactive station and information provided during diving | [118] | 
| 9 | Melckmeyt wreck | Melckmeyt wreck | 12 | 2016–2018 | Visualization with interactive elements | Enrichment of the museum exhibition | [26] | 
| 10 | Mercurio wreck | Mercurio wreck | 17 | 2016–2017 | VR application, a reconstruction of an archaeological site | Museum stand, providing data about a wreck that is inaccessible to divers | [100] | 
| 11 | iMARECULTURE | Xlendi wreck | 110 | 2016–2020 | Reconstruction of the site in its current state, visualization of the past, VR application | Increasing user involvement in raising cultural awareness—an educational game | [37,121] | 
| 12 | iMARECULTURE | Baiae city | Up to 15 | 2016–2020 | Reconstruction of the site in its current state, visualization of the past, VR application and underwater AR system for navigation | Increasing user involvement in raising cultural awareness—an educational game | [37,121] | 
| 13 | iMARECULTURE | Mazotos wreck | 44 | 2016–2020 | Reconstruction of the site in its current state, visualization of the past, VR application | Increasing user involvement in raising cultural awareness—an educational game | [37,121] | 
| 14 | BLUEMED | VR improvements for 5 different sites | --- | 2016–2021 | Application of existing virtual applications to new positions | Making museum exhibitions more attractive | [128] | 
| 15 | MeDryDive | Oreste wreck | 32 | 2019–2022 | Reconstruction of the site in its current state, visualization of the past | An application using VR, including for mobile devices—an educational game | [105,129] | 
| 16 | MeDryDive | Gnalić wreck | 23–27 | 2019–2022 | Reconstruction of the site in its current state, visualization of the past | An application using VR, including for mobile devices—an educational game | [105,129] | 
| 17 | MeDryDive | Baiae city | Up to 15 | 2019–2022 | Reconstruction of the site in its current state, visualization of the past | An application using VR, including for mobile devices—an educational game | [105,129] | 
| 18 | MeDryDive | Paristera wreck | 22–28 | 2019–2022 | Reconstruction of the site in its current state, visualization of the past | An application using VR, including for mobile devices—an educational game | [105,129] | 
| Disclaimer/Publisher’s Note: The statements, opinions and data contained in all publications are solely those of the individual author(s) and contributor(s) and not of MDPI and/or the editor(s). MDPI and/or the editor(s) disclaim responsibility for any injury to people or property resulting from any ideas, methods, instructions or products referred to in the content. | 
© 2024 by the authors. Licensee MDPI, Basel, Switzerland. This article is an open access article distributed under the terms and conditions of the Creative Commons Attribution (CC BY) license (https://creativecommons.org/licenses/by/4.0/).
Share and Cite
Korniejenko, K.; Kontny, B. The Usage of Virtual and Augmented Reality in Underwater Archeology. Appl. Sci. 2024, 14, 8188. https://doi.org/10.3390/app14188188
Korniejenko K, Kontny B. The Usage of Virtual and Augmented Reality in Underwater Archeology. Applied Sciences. 2024; 14(18):8188. https://doi.org/10.3390/app14188188
Chicago/Turabian StyleKorniejenko, Kinga, and Bartosz Kontny. 2024. "The Usage of Virtual and Augmented Reality in Underwater Archeology" Applied Sciences 14, no. 18: 8188. https://doi.org/10.3390/app14188188
APA StyleKorniejenko, K., & Kontny, B. (2024). The Usage of Virtual and Augmented Reality in Underwater Archeology. Applied Sciences, 14(18), 8188. https://doi.org/10.3390/app14188188
 
        



 
       