Bamboo Plant Classification Using Deep Transfer Learning with a Majority Multiclass Voting Algorithm
Abstract
1. Introduction
- To the best of our knowledge, a morphological and image database of bamboo is not available from any other source. Thus, we describe the creation of a novel morphological and image dataset for ten commercial species by visiting different sites around Maharashtra where bamboo is growing.
- We examine the possibility of distinguishing bamboo species without the appearance of blossoms.
- To improve the effectiveness of multiple models, we present an ensemble approach based on majority multiclass voting.
2. Background and Related Work
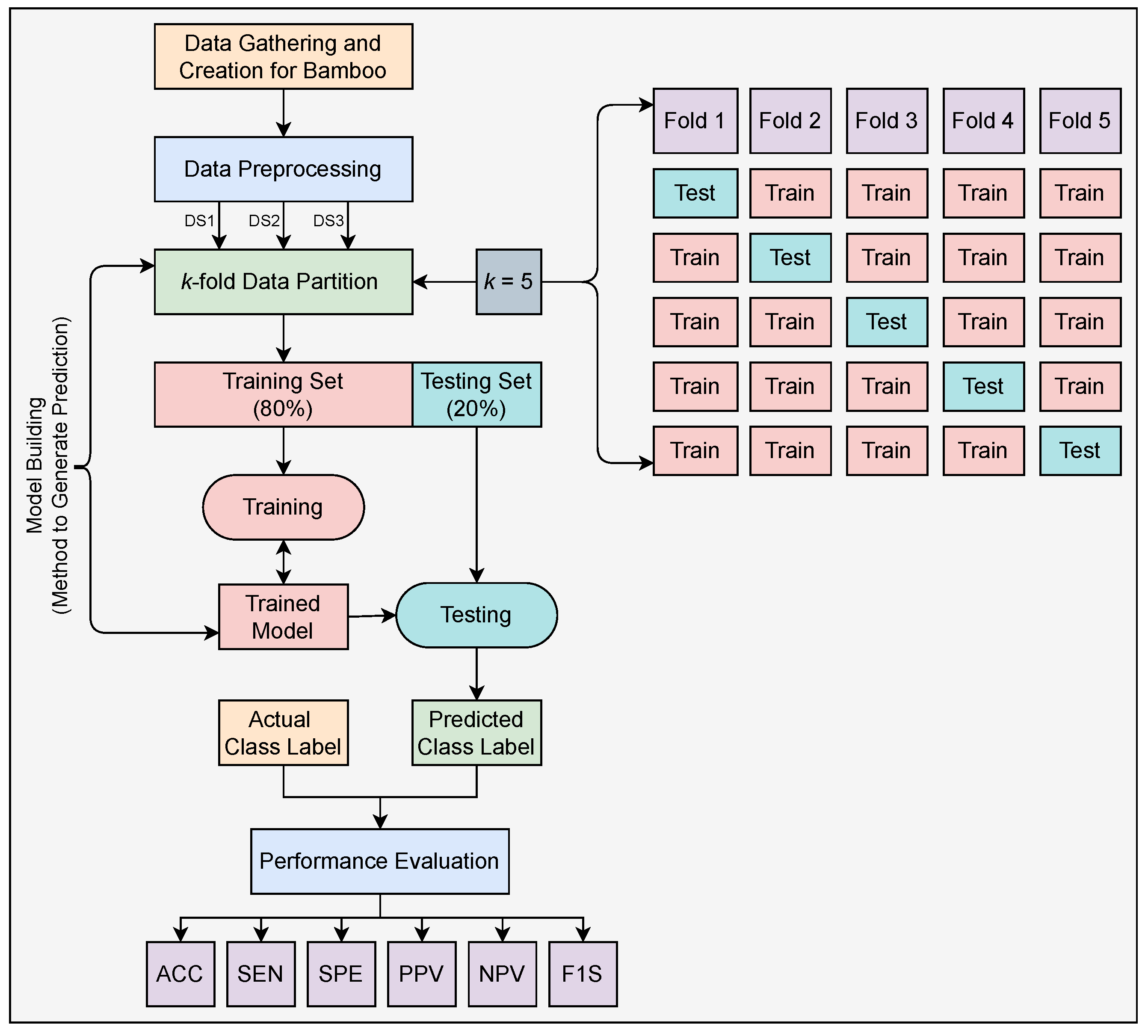
3. Materials and Methods
3.1. Data Collection
- How do you differentiate the commercial and non-commercial bamboo species?
- What are the attributes you focus on for species identification?
- Out of many attributes, which one do you choose for species identification?
- What is the approximate range for each attribute?
- What is the approximate range for height, diameter, internode length, wall thickness, and flowering cycles for the individual species?
- What is the approximate range for leaves (length and width) and sheath (long and broad)?
- What is the color and texture variation that is used for species differentiation?
3.2. Data Description
- Shoot: the characteristic of bamboo shoot’s color and hair color.
- Culm (pole): height (m), diameter (cm), internode length (cm), color, texture, wall thickness (mm)
- Branch: number of branches
- Sheaths: three types of sheath—the culm sheath, the rhizome sheath, and the leaf sheath
- Culm sheath: long (cm), broad (cm), hair color
- Leaves: length (cm), width (cm)
3.3. Data Preparation
3.3.1. Feature Extraction
3.3.2. Feature Selection
- (A)
- Using domain expertise: In a traditional classification system, domain experts use selected features for identification because, in the case of bamboo, many features are not able to be recorded or used for classification. For example, the flowering year ranges from 3 to 120 years, so, for a human being, it is not easy to record such features. Likewise, many other morphological features are not valid for identification; therefore, we used the recorded attributes that were suggested by the experts in the bamboo domain [67,68].
- (B)
- Using correlation: The statistical method known as correlation analysis determines the degree to which a linear connection exists between two or more characteristics [69]. The correlation method was employed in this particular research for two main reasons: first, it is simple to execute; second, it was a good fit for our datasets, DS1 and DS2. Given two variables with ‘n’ values each, X and Y, we can calculate the correlation (r) using (1).
3.4. Methodology
3.4.1. Convolutional Neural Network
3.4.2. Transfer Learning
3.4.3. Voting-Based Ensemble Learning
3.4.4. ML/DL Models for Bamboo Benchmark Classification
4. Results
4.1. Performance Analysis of Five ML Models on Morphological Dataset DS1
4.2. Performance Analysis of All Five ML Models on Texture Dataset DS2
4.3. Performance of All Five DL Models on IDCBS10 with and without (K5-CV) and MajMulVot
4.4. Performance of All Five DL Models on DS4
4.5. Comparative Analysis and Model Validation
5. Discussion
5.1. Challenges for Dataset Creation
5.2. ML/DL Methods Challenges and Solutions
5.3. Strengths, Weaknesses, and Future Studies
5.4. Benchmarking the Proposed Methodology with an Existing State-of-the-Art Method
6. Conclusions
Author Contributions
Funding
Institutional Review Board Statement
Informed Consent Statement
Data Availability Statement
Acknowledgments
Conflicts of Interest
Abbreviations
| ACC | Accuracy |
| ANN | Artificial Neural Network |
| AUV | Area Under the Curve |
| BOF | Bag-of-Features |
| CBR | Case-Based Reasoning |
| CNN | Convolutional Neural Network |
| DMF | Digital Morphological Features |
| DL | Deep Learning |
| DS | Dataset |
| DT | Decision Tree |
| F1S | F1-Score |
| FAO | Food and Agriculture Organization |
| FC | Fully Connected |
| FN | False Negative |
| FP | False Positive |
| GLCM | Gray-Level Co-Occurrence Matrix |
| IDCBS10 | Image Dataset of Commercial Bamboo Species |
| ILSVRC | ImageNet Large Scale Visual Recognition Challenge |
| K5-CV | K-Fold Cross-validation |
| KNN | K-Nearest Neighbors |
| LBP | Local Binary Patterns |
| LR | Logistic Regression |
| MajMulVot | Majority Multiclass Voting |
| MHA | Million Hectare Area |
| ML | Machine Learning |
| MLP | Multilayer Perceptron |
| NIR | Near-Infrared Reflectance |
| NPV | Negative Predictive Value |
| NTFP | Non-Timber Forest Products |
| PLS-DA | Partial Least Squares Discriminant Analysis |
| PPV | Positive Predictive Value |
| PR | Precision |
| RBPNN | Radial Basis Probabilistic Neural Network |
| RC | Recall |
| RF | Random Forest |
| ReLU | Rectified Linear Unit |
| ROC | Receiver Operating Characteristic |
| RNN | Recurrent Neural Network |
| SEN | Sensitivity |
| SIFT | Scale-Invariant Feature Transform |
| SMOTE | RF with Synthetic Minority Over-Sampling Technique |
| SPC | Specificity |
| SVM | Support Vector Machine |
| TL | Transfer Learning |
| TN | True Negative |
| TP | True Positive |
| VGG | Visual Geometry Group |
References
- Rudenko, M.; Kazak, A.; Oleinikov, N.; Mayorova, A.; Dorofeeva, A.; Nekhaychuk, D.; Shutova, O. Intelligent Monitoring System to Assess Plant Development State Based on Computer Vision in Viticulture. Computation 2023, 11, 171. [Google Scholar] [CrossRef]
- Shoaib, M.; Shah, B.; EI-Sappagh, S.; Ali, A.; Ullah, A.; Alenezi, F.; Gechev, T.; Hussain, T.; Ali, F. An Advanced Deep Learning Models-Based Plant Disease Detection: A Review of Recent Research. Front. Plant Sci. 2023, 14, 1158933. [Google Scholar] [CrossRef] [PubMed]
- Rzanny, M.; Mäder, P.; Deggelmann, A.; Chen, M.; Wäldchen, J. Flowers, Leaves or Both? How to Obtain Suitable Images for Automated Plant Identification. Plant Methods 2019, 15, 77. [Google Scholar] [CrossRef]
- Yeasmin, L.; Ali, M.N.; Gantait, S.; Chakraborty, S. Bamboo: An Overview on Its Genetic Diversity and Characterization. 3 Biotech 2015, 5, 1–11. [Google Scholar] [CrossRef] [PubMed]
- Rzanny, M.; Wittich, H.C.; Mäder, P.; Deggelmann, A.; Boho, D.; Wäldchen, J. Image-Based Automated Recognition of 31 Poaceae Species: The Most Relevant Perspectives. Front. Plant Sci. 2022, 12, 804140. [Google Scholar] [CrossRef] [PubMed]
- Nayak, L.; Mishra, S.P. Prospect of Bamboo as a Renewable Textile Fiber, Historical Overview, Labeling, Controversies and Regulation. Fash. Text. 2016, 3, 2. [Google Scholar] [CrossRef]
- Sawarkar, A.D.; Shrimankar, D.D.; Kumar, M.; Kumar, P.; Singh, L. Bamboos as a Cultivated Medicinal Grass for Industries: A Systematic Review. Ind. Crops Prod. 2023, 203, 117210. [Google Scholar] [CrossRef]
- Vorontsova, M.S.; Clark, L.G.; Dransfield, J.; Govaerts, R.; Baker, W.J. World Checklist of Bamboos and Rattans; INBAR: Beijing, China, 2016. [Google Scholar]
- Wu, T.-H.; Liao, M.-H.; Kuo, W.-Y.; Huang, C.-H.; Hsieh, H.-L.; Jinn, T.-L. Characterization of Copper/Zinc and Manganese Superoxide Dismutase in Green Bamboo (Bambusa Oldhamii): Cloning, Expression and Regulation. Plant Physiol. Biochem. 2011, 49, 195–200. [Google Scholar] [CrossRef]
- Sawarkar, A.D.; Shrimankar, D.D.; Kumar, A.; Kumar, A.; Singh, E.; Singh, L.; Kumar, S.; Kumar, R. Commercial Clustering of Sustainable Bamboo Species in India. Ind. Crops Prod. 2020, 154, 112693. [Google Scholar] [CrossRef]
- Sawarkar, A.D.; Shrimankar, D.D.; Manekar, S.C.; Kumar, M.; Garlapati, P.K.; Singh, L. Bamboo as a Sustainable Crop for Land Restoration in India: Challenges and Opportunities. Environ. Dev. Sustain. 2023, 1–33. [Google Scholar] [CrossRef]
- Sungkaew, S.; Stapleton, C.M.A.; Salamin, N.; Hodkinson, T.R. Non-Monophyly of the Woody Bamboos (Bambuseae; Poaceae): A Multi-Gene Region Phylogenetic Analysis of Bambusoideae ss. J. Plant Res. 2008, 122, 95. [Google Scholar] [CrossRef]
- Triplett, J.K.; Clark, L.G.; Fisher, A.E.; Wen, J. Independent Allopolyploidization Events Preceded Speciation in the Temperate and Tropical Woody Bamboos. New Phytol. 2014, 204, 66–73. [Google Scholar] [CrossRef]
- Thomas, H. Grass Blindness. Plants People Planet 2019, 1, 197–203. [Google Scholar] [CrossRef]
- Sawarkar, A.D.; Shrimankar, D.D.; Kumar, M.; Kumar, P.; Kumar, S.; Singh, L. Traditional System Versus DNA Barcoding in Identification of Bamboo Species: A Systematic Review. Mol. Biotechnol. 2021, 63, 651–675. [Google Scholar] [CrossRef]
- Singh, K.; Gupta, I.; Gupta, S. Classification of Bamboo Species by Fourier and Legendre Moment. Int. J. Adv. Sci. Technol. 2013, 50, 61–70. [Google Scholar]
- Seidlein, L. von; Ikonomidis, K.; Mshamu, S.; Nkya, T.E.; Mukaka, M.; Pell, C.; Lindsay, S.W.; Deen, J.L.; Kisinza, W.N.; Knudsen, J.B. Affordable House Designs to Improve Health in Rural Africa: A Field Study from Northeastern Tanzania. Lancet Planet. Health 2017, 1, e188–e199. [Google Scholar] [CrossRef] [PubMed]
- Akinlabi, E.T.; Anane-Fenin, K.; Akwada, D.R. Bamboo: The Multipurpose Plant, 1st ed.; Springer: Berlin/Heidelberg, Germany, 2017; ISBN 978-3-319-56808-9/978-3-319-86007-7. [Google Scholar]
- Wang, Y.; Chen, J.; Wang, D.; Ye, F.; He, Y.; Hu, Z.; Zhao, G. A Systematic Review on the Composition, Storage, Processing of Bamboo Shoots: Focusing the Nutritional and Functional Benefits. J. Funct. Foods 2020, 71, 104015. [Google Scholar] [CrossRef]
- Trujillo, D.J.; López, L.F. 18—Bamboo Material Characterisation. In Woodhead Publishing Series in Civil and Structural Engineering, 2nd ed.; Harries, K.A., Sharma, B.V., Eds.; Woodhead Publishing: Sawston, UK, 2020; pp. 491–520. ISBN 978-0-08-102704-2. [Google Scholar]
- Nirmala, C.; Bisht, M.S.; Bajwa, H.K.; Santosh, O. Bamboo: A Rich Source of Natural Antioxidants and Its Applications in the Food and Pharmaceutical Industry. Trends Food Sci. Technol. 2018, 77, 91–99. [Google Scholar] [CrossRef]
- Sugesty, S.; Kardiansyah, T.; Hardiani, H. Bamboo as Raw Materials for Dissolving Pulp with Environmental Friendly Technology for Rayon Fiber. Procedia Chem. 2015, 17, 194–199. [Google Scholar] [CrossRef]
- Nurdiah, E.A. The Potential of Bamboo as Building Material in Organic Shaped Buildings. Procedia-Soc. Behav. Sci. 2016, 216, 30–38. [Google Scholar] [CrossRef]
- Lorenzo, R.; Mimendi, L. Digitisation of Bamboo Culms for Structural Applications. J. Build. Eng. 2020, 29, 101193. [Google Scholar] [CrossRef]
- Goyal, A.K.; Brahma, B.K. Antioxidant and Nutraceutical Potential of Bamboo: An Overview. Int. J. Fundam. Appl. Sci. 2014, 3, 2–10. [Google Scholar]
- Purwandari, E.P.; Yani, A.P.; Sugraha, R.; Anggriani, K.; Winarni, E.W. Online Expert Systems for Bamboo Identification Using Case Based Reasoning. Int. J. Electr. Comput. Eng. 2017, 7, 2766–2772. [Google Scholar] [CrossRef]
- Malik, O.A.; Ismail, N.; Hussein, B.R.; Yahya, U. Automated Real-Time Identification of Medicinal Plants Species in Natural Environment Using Deep Learning Models—A Case Study from Borneo Region. Plants 2022, 11, 1952. [Google Scholar] [CrossRef] [PubMed]
- Koklu, M.; Ozkan, I.A. Multiclass Classification of Dry Beans Using Computer Vision and Machine Learning Techniques. Comput. Electron. Agric. 2020, 174, 105507. [Google Scholar] [CrossRef]
- Naranjo-Torres, J.; Mora, M.; Hernández-García, R.; Barrientos, R.J.; Fredes, C.; Valenzuela, A. A Review of Convolutional Neural Network Applied to Fruit Image Processing. Appl. Sci. 2020, 10, 3443. [Google Scholar] [CrossRef]
- Mahmudul Hassan, S.K.; Kumar Maji, A. Identification of Plant Species Using Deep Learning. In Proceedings of International Conference on Frontiers in Computing and Systems: COMSYS 2020; Bhattacharjee, D., Kole, D.K., Dey, N., Basu, S., Plewczynski, D., Eds.; Springer: Singapore, 2021; pp. 115–125. [Google Scholar]
- Bojamma, A.M.; Shastry, C. A Study on the Machine Learning Techniques for Automated Plant Species Identification: Current Trends and Challenges. Int. J. Inf. Technol. 2021, 13, 989–995. [Google Scholar] [CrossRef]
- Kaya, A.; Keceli, A.S.; Catal, C.; Yalic, H.Y.; Temucin, H.; Tekinerdogan, B. Analysis of Transfer Learning for Deep Neural Network Based Plant Classification Models. Comput. Electron. Agric. 2019, 158, 20–29. [Google Scholar] [CrossRef]
- Kulkarni, A.H.; Rai, H.M.; Jahagirdar, K.A.; Upparamani, P.S. A Leaf Recognition Technique for Plant Classification Using RBPNN and Zernike Moments. Int. J. Adv. Res. Comput. Commun. Eng. 2013, 2, 984–988. [Google Scholar]
- Zhang, H.; Yanne, P.; Liang, S. Plant Species Classification Using Leaf Shape and Texture. In Proceedings of the 2012 International Conference on Industrial Control and Electronics Engineering, Hong Kong, China, 17–20 June 2012; pp. 2025–2028. [Google Scholar]
- Ali, R.; Hardie, R.; Essa, A. A Leaf Recognition Approach to Plant Classification Using Machine Learning. In Proceedings of the NAECON 2018—IEEE National Aerospace and Electronics Conference, Dayton, OH, USA, 23–26 July 2018; pp. 431–434. [Google Scholar]
- Kumar, M.; Gupta, S.; Gao, X.-Z.; Singh, A. Plant Species Recognition Using Morphological Features and Adaptive Boosting Methodology. IEEE Access 2019, 7, 163912–163918. [Google Scholar] [CrossRef]
- Aggarwal, S.; Madaan, R.; Bhatia, M. Morphological Based Optimized Random Forest Classification for Indian Oxygen Plants. Int. J. Emerg. Technol. 2020, 11, 707–714. [Google Scholar]
- Saleem, G.; Akhtar, M.; Ahmed, N.; Qureshi, W.S. Automated Analysis of Visual Leaf Shape Features for Plant Classification. Comput. Electron. Agric. 2019, 157, 270–280. [Google Scholar] [CrossRef]
- Tandel, G.S.; Tiwari, A.; Kakde, O.G. Performance Optimisation of Deep Learning Models Using Majority Voting Algorithm for Brain Tumour Classification. Comput. Biol. Med. 2021, 135, 104564. [Google Scholar] [CrossRef] [PubMed]
- Jogin, M.; Mohana; Madhulika, M.S.; Divya, G.D.; Meghana, R.K.; Apoorva, S. Feature Extraction Using Convolution Neural Networks (CNN) and Deep Learning. In Proceedings of the 2018 3rd IEEE International Conference on Recent Trends in Electronics, Information & Communication Technology (RTEICT), Bangalore, India, 18–19 May 2018; pp. 2319–2323. [Google Scholar]
- Lu, J.; Tan, L.; Jiang, H. Review on Convolutional Neural Network (CNN) Applied to Plant Leaf Disease Classification. Agriculture 2021, 11, 707. [Google Scholar] [CrossRef]
- Love, B.C. Comparing Supervised and Unsupervised Category Learning. Psychon. Bull. Rev. 2002, 9, 829–835. [Google Scholar] [CrossRef] [PubMed]
- Varga, D. No-Reference Image Quality Assessment with Convolutional Neural Networks and Decision Fusion. Appl. Sci. 2022, 12, 101. [Google Scholar] [CrossRef]
- Pardamean, B.; Cenggoro, T.W.; Rahutomo, R.; Budiarto, A.; Karuppiah, E.K. Transfer Learning from Chest X-ray Pre-Trained Convolutional Neural Network for Learning Mammogram Data. Procedia Comput. Sci. 2018, 135, 400–407. [Google Scholar] [CrossRef]
- Khan, H.A.; Jue, W.; Mushtaq, M.; Mushtaq, M.U. Brain Tumor Classification in MRI Image Using Convolutional Neural Network. Math. Biosci. Eng. 2021, 17, 6203–6216. [Google Scholar] [CrossRef]
- Aakif, A.; Khan, M.F. Automatic Classification of Plants Based on Their Leaves. Biosyst. Eng. 2015, 139, 66–75. [Google Scholar] [CrossRef]
- Malarvizhi, K. Machine Learning for Plant Species Classification Using Leaf Vein Morphometric—IJERT. Int. J. Eng. Res. Technol. 2021, 10, 513–516. [Google Scholar]
- Hussein, B.R.; Malik, O.A.; Ong, W.-H.; Slik, J.W.F. Automated Classification of Tropical Plant Species Data Based on Machine Learning Techniques and Leaf Trait Measurements. In Proceedings of the Computational Science and Technology: 6th ICCST 2019, Kota Kinabalu, Malaysia, 29–30 August 2019; Alfred, R., Lim, Y., Haviluddin, H., On, C.K., Eds.; Springer: Singapore, 2020; pp. 85–94. [Google Scholar]
- Sambhaji, E.S.; Andore, D.B. Leaf Recognition Algorithm Using Neural Network Based Image Processing. Asian J. Eng. Technol. Innov. 2014, 2, 10–16. [Google Scholar]
- Purohit, S.; Viroja, R.; Gandhi, S.; Chaudhary, N. Automatic Plant Species Recognition Technique Using Machine Learning Approaches. In Proceedings of the 2015 International Conference on Computing and Network Communications (CoCoNet), Trivandrum, India, 16–19 December 2015; pp. 710–719. [Google Scholar]
- Heidary-Sharifabad, A.; Zarchi, M.S.; Emadi, S.; Zarei, G. Efficient Deep Learning Models for Categorizing Chenopodiaceae in the Wild. Int. J. Pattern Recognit. Artif. Intell. 2021, 35, 2152015. [Google Scholar] [CrossRef]
- Golzarian, M.R.; Frick, R.A. Classification of Images of Wheat, Ryegrass and Brome Grass Species at Early Growth Stages Using Principal Component Analysis. Plant Methods 2011, 7, 28. [Google Scholar] [CrossRef]
- Tong, L.; Li, B.; Geng, Y.; Chen, L.; Li, Y.; Cao, R. Spectrometric Classification of Bamboo Shoot Species by Comparison of Different Machine Learning Methods. Food Anal. Methods 2021, 14, 300–306. [Google Scholar] [CrossRef]
- LeCun, Y.; Bengio, Y.; Hinton, G. Deep Learning. Nature 2015, 521, 436–444. [Google Scholar] [CrossRef] [PubMed]
- Liu, P.; Choo, K.-K.R.; Wang, L.; Huang, F. SVM or Deep Learning? A Comparative Study on Remote Sensing Image Classification. Soft Comput. 2017, 21, 7053–7065. [Google Scholar] [CrossRef]
- Lee, S.H.; Chan, C.S.; Wilkin, P.; Remagnino, P. Deep-Plant: Plant Identification with Convolutional Neural Networks. In Proceedings of the 2015 IEEE International Conference on Image Processing (ICIP), Quebec City, QC, Canada, 27–30 September 2015; pp. 452–456. [Google Scholar]
- Mehdipour Ghazi, M.; Yanikoglu, B.; Aptoula, E. Plant Identification Using Deep Neural Networks via Optimization of Transfer Learning Parameters. Neurocomputing 2017, 235, 228–235. [Google Scholar] [CrossRef]
- Wu, G.; Fei, L.; Deng, L.; Yang, H.; Han, M.; Han, Z.; Zhao, L. Identification of Soybean Mutant Lines Based on Dual-Branch CNN Model Fusion Framework Utilizing Images from Different Organs. Plants 2023, 12, 2315. [Google Scholar] [CrossRef] [PubMed]
- Alimboyong, C.R.; Hernandez, A.A.; Medina, R.P. Classification of Plant Seedling Images Using Deep Learning. In Proceedings of the TENCON 2018—2018 IEEE Region 10 Conference, Jeju Island, Republic of Korea, 28–31 October 2018; pp. 1839–1844. [Google Scholar]
- Zhang, C.; Xia, K.; Feng, H.; Yang, Y.; Du, X. Tree Species Classification Using Deep Learning and RGB Optical Images Obtained by an Unmanned Aerial Vehicle. J. For. Res. 2021, 32, 1879–1888. [Google Scholar] [CrossRef]
- Sun, Y.; Liu, Y.; Wang, G.; Zhang, H. Deep Learning for Plant Identification in Natural Environment. Comput. Intell. Neurosci. 2017, 2017, 7361042. [Google Scholar] [CrossRef]
- Hammad, B.T.; Ahmed, I.T.; Jamil, N. A Steganalysis Classification Algorithm Based on Distinctive Texture Features. Symmetry 2022, 14, 236. [Google Scholar] [CrossRef]
- Banerji, S.; Verma, A.; Liu, C. LBP and Color Descriptors for Image Classification BT—Cross Disciplinary Biometric Systems; Liu, C., Mago, V.K., Eds.; Springer: Berlin/Heidelberg, Germany, 2012; pp. 205–225. ISBN 978-3-642-28457-1. [Google Scholar]
- Nixon, M.; Aguado, A. Feature Extraction and Image Processing for Computer Vision; Academic Press: Cambridge, MA, USA, 2019; ISBN 0128149779. [Google Scholar]
- Sachar, S.; Kumar, A. Survey of Feature Extraction and Classification Techniques to Identify Plant through Leaves. Expert Syst. Appl. 2021, 167, 114181. [Google Scholar] [CrossRef]
- Cai, J.; Luo, J.; Wang, S.; Yang, S. Feature Selection in Machine Learning: A New Perspective. Neurocomputing 2018, 300, 70–79. [Google Scholar] [CrossRef]
- Elejoste, A.; Arevalillo, A.; Gabilondo, N.; Butron, A.; Peña-Rodriguez, C. Morphological Analysis of Several Bamboo Species with Potential Structural Applications. Polymers 2021, 13, 2126. [Google Scholar] [CrossRef]
- Liese, W.; Köhl, M. Bamboo: The Plant and Its Uses; Springer: Berlin/Heidelberg, Germany, 2015; ISBN 978-3-319-14132-9. [Google Scholar]
- Ibrahim, S.; Nazir, S.; Velastin, S.A. Feature Selection Using Correlation Analysis and Principal Component Analysis for Accurate Breast Cancer Diagnosis. J. Imaging 2021, 7, 225. [Google Scholar] [CrossRef]
- Thati, R.P.; Dhadwal, A.S.; Kumar, P.; P, S. A Novel Multi-Modal Depression Detection Approach Based on Mobile Crowd Sensing and Task-Based Mechanisms. Multimed. Tools Appl. 2022, 82, 4787–4820. [Google Scholar] [CrossRef]
- Raju, V.N.G.; Lakshmi, K.P.; Jain, V.M.; Kalidindi, A.; Padma, V. Study the Influence of Normalization/Transformation Process on the Accuracy of Supervised Classification. In Proceedings of the 2020 Third International Conference on Smart Systems and Inventive Technology (ICSSIT), Tirunelveli, India, 20–22 August 2020; pp. 729–735. [Google Scholar]
- Mendoza-Ramírez, C.E.; Tudon-Martinez, J.C.; Félix-Herrán, L.C.; Lozoya-Santos, J.D.J.; Vargas-Martínez, A. Augmented Reality: Survey. Appl. Sci. 2023, 13, 10491. [Google Scholar] [CrossRef]
- Ma, J.; Hu, C.; Zhou, P.; Jin, F.; Wang, X.; Huang, H. Review of Image Augmentation Used in Deep Learning-Based Material Microscopic Image Segmentation. Appl. Sci. 2023, 13, 6478. [Google Scholar] [CrossRef]
- Nesteruk, S.; Shadrin, D.; Pukalchik, M.; Somov, A.; Zeidler, C.; Zabel, P.; Schubert, D. Image Compression and Plants Classification Using Machine Learning in Controlled-Environment Agriculture: Antarctic Station Use Case. IEEE Sens. J. 2021, 21, 17564–17572. [Google Scholar] [CrossRef]
- Yalcin, H.; Razavi, S. Plant Classification Using Convolutional Neural Networks. In Proceedings of the 2016 Fifth International Conference on Agro-Geoinformatics (Agro-Geoinformatics), Tianjin, China, 18–20 July 2016; pp. 1–5. [Google Scholar]
- Wong, T.-T.; Yeh, P.-Y. Reliable Accuracy Estimates from K-Fold Cross Validation. IEEE Trans. Knowl. Data Eng. 2020, 32, 1586–1594. [Google Scholar] [CrossRef]
- Sahu, S.K.; Mokhade, A.; Bokde, N.D. An Overview of Machine Learning, Deep Learning, and Reinforcement Learning-Based Techniques in Quantitative Finance: Recent Progress and Challenges. Appl. Sci. 2023, 13, 1956. [Google Scholar] [CrossRef]
- Yu, F.; Zhang, Q.; Xiao, J.; Ma, Y.; Wang, M.; Luan, R.; Liu, X.; Ping, Y.; Nie, Y.; Tao, Z.; et al. Progress in the Application of CNN-Based Image Classification and Recognition in Whole Crop Growth Cycles. Remote Sens. 2023, 15, 2988. [Google Scholar] [CrossRef]
- Li, Y.; Huang, C.; Ding, L.; Li, Z.; Pan, Y.; Gao, X. Deep Learning in Bioinformatics: Introduction, Application, and Perspective in the Big Data Era. Methods 2019, 166, 4–21. [Google Scholar] [CrossRef]
- Ferdouse Ahmed Foysal, M.; Shakirul Islam, M.; Abujar, S.; Akhter Hossain, S. A Novel Approach for Tomato Diseases Classification Based on Deep Convolutional Neural Networks BT. In Proceedings of the International Joint Conference on Computational Intelligence, Bratislava, Slovakia, 14–17 September 2021; Uddin, M.S., Bansal, J.C., Eds.; Springer: Singapore, 2020; pp. 583–591. [Google Scholar]
- Salih, T.A. Deep Learning Convolution Neural Network to Detect and Classify Tomato Plant Leaf Diseases. Open Access Libr. J. 2020, 7, 100100. [Google Scholar] [CrossRef]
- Pak, M.; Kim, S. A Review of Deep Learning in Image Recognition. In Proceedings of the 2017 4th International Conference on Computer Applications and Information Processing Technology (CAIPT), Kuta Bali, Indonesia, 8–10 August 2017; pp. 1–3. [Google Scholar]
- Krizhevsky, A.; Sutskever, I.; Hinton, G.E. Imagenet Classification with Deep Convolutional Neural Networks. Adv. Neural Inf. Process. Syst. 2012, 25. [Google Scholar] [CrossRef]
- Simonyan, K.; Zisserman, A. Very Deep Convolutional Networks for Large-Scale Image Recognition. arXiv 2014, arXiv:1409.1556. [Google Scholar]
- Sharma, N.; Jain, V.; Mishra, A. An Analysis of Convolutional Neural Networks for Image Classification. Procedia Comput. Sci. 2018, 132, 377–384. [Google Scholar] [CrossRef]
- Wu, Z.; Shen, C.; van den Hengel, A. Wider or Deeper: Revisiting the ResNet Model for Visual Recognition. Pattern Recognit. 2019, 90, 119–133. [Google Scholar] [CrossRef]
- Zhuang, F.; Qi, Z.; Duan, K.; Xi, D.; Zhu, Y.; Zhu, H.; Xiong, H.; He, Q. A Comprehensive Survey on Transfer Learning. Proc. IEEE 2021, 109, 43–76. [Google Scholar] [CrossRef]
- Duong-Trung, N.; Quach, L.-D.; Nguyen, M.-H.; Nguyen, C.-N. A Combination of Transfer Learning and Deep Learning for Medicinal Plant Classification. In Proceedings of the 2019 4th International Conference on Intelligent Information Technology, Da Nang, Vietnam, 20–23 February 2019; pp. 83–90. [Google Scholar]
- Lee, S.H.; Chan, C.S.; Mayo, S.J.; Remagnino, P. How Deep Learning Extracts and Learns Leaf Features for Plant Classification. Pattern Recognit. 2017, 71, 1–13. [Google Scholar] [CrossRef]
- Wang, Q.; Jia, N.; Breckon, T.P. A Baseline for Multi-Label Image Classification Using an Ensemble of Deep Convolutional Neural Networks. In Proceedings of the 2019 IEEE International Conference on Image Processing (ICIP), Taipei, Taiwan, 22–25 September 2019; pp. 644–648. [Google Scholar]
- Mittal, P.; Kansal, M.; kaur Jhajj, H. Combined Classifier for Plant Classification and Identification from Leaf Image Based on Visual Attributes. In Proceedings of the 2018 International Conference on Intelligent Circuits and Systems (ICICS), Phagwara, India, 19–20 April 2018; pp. 184–187. [Google Scholar]
- Khanramaki, M.; Askari Asli-Ardeh, E.; Kozegar, E. Citrus Pests Classification Using an Ensemble of Deep Learning Models. Comput. Electron. Agric. 2021, 186, 106192. [Google Scholar] [CrossRef]
- Salem, M.H.; Li, Y.; Liu, Z.; AbdelTawab, A.M. A Transfer Learning and Optimized CNN Based Maritime Vessel Classification System. Appl. Sci. 2023, 13, 1912. [Google Scholar] [CrossRef]
- Özçift, A. Medical Sentiment Analysis Based on Soft Voting Ensemble Algorithm. Yönetim Bilişim Sist. Derg. 2020, 6, 42–50. [Google Scholar]
- Dagnew, G.; Shekar, B.H. Ensemble Learning-Based Classification of Microarray Cancer Data on Tree-Based Features. Cogn. Comput. Syst. 2021, 3, 48–60. [Google Scholar] [CrossRef]
- Sawarkar, A.D.; Shrimankar, D.D.; Sahu, S.K.; Singh, L.; Bokde, N.D.; Kumar, M. Commercial Clustering of Indian Bamboo Species Using Machine Learning Techniques. In Proceedings of the 2023 2nd International Conference on Paradigm Shifts in Communications Embedded Systems, Machine Learning and Signal Processing (PCEMS), Poznan, Poland, 11–12 September 2023; pp. 1–5. [Google Scholar]
- Sawarkar, A.D.; Shrimankar, D.D.; Singh, L.; Agrahari, A.; Lachure, S.; Bokde, N.D. Commercial Indian Bamboo Species Classification on MatK DNA Barcode Sequences Using Machine Learning Techniques with K-Mer. In Proceedings of the 2023 International Conference on Computer, Electronics & Electrical Engineering & Their Applications (IC2E3), Srinagar Garhwal, India, 8–9 June 2023; pp. 1–6. [Google Scholar]
- Koklu, M.; Cinar, I.; Taspinar, Y.S. Classification of Rice Varieties with Deep Learning Methods. Comput. Electron. Agric. 2021, 187, 106285. [Google Scholar] [CrossRef]














| Dataset | Species/Classes | Features and Method | Classifier | Accuracy (%) | Article |
|---|---|---|---|---|---|
| Flavia | 32 | Vein features | RF | 90 | [47] |
| Flavia | 32 | Color, texture, vein and shape—GLCM | Radial Basis Probabilistic Neural Network (RBPNN) | 93.80 | [33] |
| Real | 63 | Vein and shape | RF with Synthetic Minority Over-Sampling Technique (SMOTE) | 91 | [48] |
| Real | 7 | Dimensional and shape | SVM | 93.13 | [28] |
| Real | 9 | Shape—DMFs | Multilayer Perceptron (MLP) | 94.00 | [49] |
| Flavia | 32 | Texture—LBP, GLCM | SVM | 93.8 | [34] |
| ImageClef | 10 | Shape, color, and texture— Scale Invariant Feature Transform (SIFT) | SVM | 98 | [50] |
| Flavia | 32 | Shape, texture, and color— Digital Morphological Features (DMFs) | KNN | 98.8 | [38] |
| Swedish | 15 | Bag-of-features (BOF), LBP | SVM | 99.4 | [35] |
| Flavia | 32 | Digital Morphological Features | Adaboost | 95.42 | [36] |
| Species | No. of Cluster | Culm | Flowering Cycle (Years) | No. of Branches | Leaf | Sheath | ||||||
|---|---|---|---|---|---|---|---|---|---|---|---|---|
| Height (m) | Diameter (cm) | Internode (cm) | Wall Thickness (cm) | No. of Leaves | Length (cm) | Width (cm) | Long (cm) | Broad (cm) | ||||
| Bambusa bambos | 18–25 | 20–30 | 10–18 | 30–45 | 2–3 | 30–50 | 20–25 | 10–15 | 15–30 | 0.8–1.5 | 15–20 | 12–30 |
| Bambusa tulda | 20–30 | 10–25 | 3–10 | 25–55 | 0.6–2.3 | 20–60 | 16–20 | 16–26 | 15–35 | 2–4 | 20–25 | 8–18 |
| Bambusa vulgaris yellow | 25–35 | 10–15 | 5–8 | 10–20 | 1–3 | 80–150 | 10–18 | 10–15 | 15–20 | 2–2.5 | 20–30 | 12–23 |
| Bambusa wamin | 30–40 | 2–5 | 2–12 | 7–15 | 0.8–2.5 | 50–80 | 20–25 | 10–12 | 15–30 | 2–3 | 10–15 | 10–20 |
| Dendrocalamus giganteus | 13–30 | 25–36 | 15–30 | 35–60 | 0.8–3.5 | 60–80 | 10–15 | 8–10 | 15–50 | 3–10 | 20–30 | 10–20 |
| Dendrocalamus membranaceus | 20–35 | 10–25 | 6–11 | 22–38 | 0.8–1.6 | 18–35 | 30–50 | 20–30 | 12–25 | 1.5–2.5 | 15–30 | 10–25 |
| Gigantochloa atroviolacea | 20–40 | 8–12 | 6–8 | 30–50 | 1–2 | 25–35 | 8–10 | 12–16 | 20–30 | 2–5 | 20–40 | 10–20 |
| Melocanna baccifera | NA | 10–20 | 0.5–1 | 30–60 | 0.2–0.5 | 20–25 | 6–8 | 20–30 | 15–40 | 3–6 | 7–12 | 3–6 |
| Sasa fortunei | 10–30 | 1–2 | 0.2–0.7 | 5–15 | 0.1–0.3 | 20–50 | 30–50 | 30–40 | 8–15 | 2–3 | 5–10 | 2–5 |
| Thyrsostachys oliveri | 15–20 | 15–25 | 5–10 | 35–60 | 0.5–1 | 45–50 | 15–20 | 30–40 | 8–15 | 1–1.5 | 20–30 | 10–20 |
| Bamboo Species | ||||||||||
|---|---|---|---|---|---|---|---|---|---|---|
| B. bambos | B. tulda | B. vulgaris | B. wamin | D. giganteus | D. membranaceus | G. atroviolacea | M. baccifera | Sasa fortunei | T. oliveri | |
| Color | Bright green | Green | Yellow | Yellowish green | Green | Green | Purplish black | Straw-colored | Green | Dull green |
| Org. size (Mb) | 1–10 | 6–13 | 2–12 | 1–12 | 1–10 | 1–14 | 1–13 | 1–13 | 1–7 | 6–12 |
| New size (Kb) | 30–65 | 28–67 | 28–69 | 29–65 | 18–50 | 30–65 | 28–66 | 29–66 | 22–64 | 32–65 |
| Pixel range | ||||||||||
| No. of org. samples | 200 | 200 | 200 | 200 | 200 | 200 | 200 | 200 | 200 | 200 |
| Predicated Bamboo Classes | ||||||
|---|---|---|---|---|---|---|
|
B. bambos
[] |
B. tulda
[] | … |
Sasa fortune
[] |
T. oliveri
[] | ||
| Actual Bamboo Classes | B. bambos [] | … | ||||
| B. tulda [] | … | |||||
|
. . . | . . . | . . . | . . . | . . . | . . . | |
| Sasa fortune [] | … | |||||
| T. oliveri [] | … | |||||
| Performance Metrics | Definition | Statistical Formula |
|---|---|---|
| Accuracy (ACC) | It is the ratio of correct predicted values over total predicted values. | |
| Precision (PR) | Precision is utilized as a performance metric as the ratio of true positives to total predicted positives in the data. | |
| Recall (RC)/ Sensitivity (SEN) | Utilized as a performance metric, it is the ratio of true positives to total (actual) positives in the data. The proportion of positive cases correctly predicted. | |
| Specificity (SPC) | Specificity is utilized as a performance metric, as the ratio of true negatives to total negatives in the data. The proportion of negative cases correctly predicted. | |
| F1-Score (F1S) | The F1-score is the harmonic mean of the precision and recall, where an F1-score of 1 is the best (immaculate precision and recall) and a value of 0 is the worst. | |
| Positive predictive value (PPV) | The proportion of true positives in the total number of positive predictions. | |
| Negative predictive value (NPV) | The proportion of true negatives in the total number of negative predictions. |
| CNN Model | Salient Features | No. of Layers | Layers | Activation Fun. | Parameters (Millions) | Error Rate (%) | Input Image Size |
|---|---|---|---|---|---|---|---|
| AlexNet | Deeper | 8 | 5Conv+3FC | ReLU+ Softmax | 62.3 | 15.3 | |
| VGG16 | Fixed-size kernels | 16 | 13Conv+3FC | ReLU+ Softmax | 138.4 | 7.3 | |
| VGG19 | Fixed-size kernels | 19 | 16Conv+3FC | ReLU+ Softmax | 138 | 9.0 | |
| GoogleNet | Wider parallel kernels | 22 | Conv+9IncepBlock +Soft | ReLU+ Softmax | 6.4 | 6.67 | |
| ResNet18 | Short connection | 18 | Conv+ResNet Block+FC | ReLU | 11.5 | 3.57 |
| Dataset | ML Classifier | Performance Metric (%) | |||||
|---|---|---|---|---|---|---|---|
| DS1 | ACC | F1S | SE | SP | PPV | NPV | |
| Without K5-CV | Logistic Regression | 97.09 | 83.02 | 87.30 | 98.20 | 87.50 | 98.19 |
| Decision Tree | 96.16 | 82.53 | 86.88 | 97.76 | 80.00 | 98.00 | |
| Random Forest | 97.72 | 86.81 | 89.6 | 98.84 | 89.00 | 98.14 | |
| K-Nearest Neighbors | 99.12 | 99 | 99.02 | 99.48 | 99.00 | 99.38 | |
| Support Vector Machine | 98.55 | 97.74 | 97.75 | 99.24 | 97.85 | 98.15 | |
| With K5-CV | Logistic Regression | 97.46 | 84.92 | 91.16 | 98.9 | 89.64 | 98.69 |
| Decision Tree | 97.20 | 86.87 | 88.00 | 98.44 | 92.16 | 98.51 | |
| Random Forest | 97.88 | 90.44 | 93.69 | 98.97 | 91.56 | 98.84 | |
| K-Nearest Neighbors | 99.89 | 99.14 | 99.35 | 99.94 | 99.85 | 99.89 | |
| Support Vector Machine | 99.17 | 98.02 | 98.09 | 99.77 | 98.00 | 99.27 | |
| ML-MajMulVot | 99.95 | 99.24 | 99.45 | 99.97 | 99.95 | 99.91 | |
| Dataset | ML Classifier | Performance Metric (%) | |||||
|---|---|---|---|---|---|---|---|
| DS2 | ACC | F1S | SEN | SPC | PPV | NPV | |
| Without K5-CV | Logistic Regression | 77.85 | 72.30 | 69.19 | 91.65 | 76.02 | 86.93 |
| Decision Tree | 81.89 | 77.83 | 76.11 | 89.11 | 79.69 | 86.11 | |
| Random Forest | 81.96 | 80.93 | 79.05 | 90.08 | 82.54 | 86.74 | |
| K-Nearest Neighbors | 77.72 | 64.09 | 56.32 | 94.61 | 80.77 | 86.23 | |
| Support Vector Machine | 82.27 | 88.79 | 90.55 | 97.67 | 81.04 | 71.74 | |
| With K5-CV | Logistic Regression | 78.20 | 78.68 | 76.06 | 92.77 | 81.63 | 86.44 |
| Decision Tree | 82.33 | 83.40 | 77.69 | 90.92 | 87.80 | 87.69 | |
| Random Forest | 82.07 | 84.12 | 75.23 | 93.36 | 90.08 | 88.15 | |
| K-Nearest Neighbors | 78.08 | 69.51 | 79.20 | 89.71 | 83.21 | 85.93 | |
| Support Vector Machine | 84.11 | 90.19 | 89.45 | 96.91 | 90.94 | 88.58 | |
| ML-MajMulVot | 86.96 | 85.93 | 84.05 | 95.08 | 87.54 | 91.74 | |
| Dataset | DL Classifier | Performance Metric (%) | |||||
|---|---|---|---|---|---|---|---|
| IDCBS10 | ACC | F1S | SEN | SPC | PPV | NPV | |
| Without K5-CV | AlexNet | 88.25 | 87.71 | 91.10 | 90.20 | 90.60 | 83.33 |
| VGG16 | 88.75 | 91.66 | 92.80 | 93.05 | 91.25 | 86.84 | |
| ResNet18 | 87.50 | 87.40 | 93.00 | 84.21 | 82.35 | 94.11 | |
| VGG19 | 88.50 | 91.45 | 95.50 | 97.50 | 95.45 | 97.50 | |
| GoogleNet | 82.50 | 90.90 | 94.60 | 83.00 | 87.50 | 92.59 | |
| With K5-CV | AlexNet | 89.00 | 94.87 | 92.50 | 97.05 | 97.36 | 91.66 |
| VGG16 | 89.50 | 92.06 | 93.50 | 92.85 | 90.65 | 95.12 | |
| ResNet18 | 86.50 | 93.02 | 100.00 | 79.31 | 86.95 | 100.00 | |
| VGG19 | 88.80 | 90.56 | 89.80 | 91.55 | 96.05 | 91.44 | |
| GoogleNet | 83.30 | 91.45 | 90.30 | 93.40 | 89.56 | 90.60 | |
| DL-MajMulVot | 92.80 | 93.75 | 100.00 | 90.47 | 93.23 | 100.00 | |
| Dataset | DL Classifier | Performance Metric (%) | |||||
|---|---|---|---|---|---|---|---|
| DS4 | ACC | F1S | SEN | SPC | PPV | NPV | |
| Without (K5-CV) | AlexNet | 98 | 100 | 100 | 100 | 100 | 100 |
| VGG16 | 98.5 | 100 | 100 | 100 | 100 | 100 | |
| ResNet18 | 98 | 100 | 100 | 100 | 100 | 100 | |
| VGG19 | 98 | 100 | 100 | 100 | 100 | 100 | |
| GoogleNet | 95.5 | 98.9 | 97.82 | 100 | 100 | 97.56 | |
| With (K5-CV) | AlexNet | 99 | 100 | 100 | 100 | 100 | 100 |
| VGG16 | 99 | 100 | 100 | 100 | 100 | 100 | |
| ResNet18 | 98.5 | 100 | 100 | 100 | 100 | 100 | |
| VGG19 | 99 | 100 | 100 | 100 | 100 | 100 | |
| GoogleNet | 97 | 100 | 100 | 100 | 100 | 100 | |
| DL-MajMulVot | 99.5 | 100 | 100 | 100 | 100 | 100 | |
| Dataset | ML Classifier | Performance Metric (%) | |||||
|---|---|---|---|---|---|---|---|
| DS4 | ACC | F1S | SEN | SPC | PPV | NPV | |
| Without K5-CV | Logistic Regression | 93.12 | 96.70 | 96.70 | 64.39 | 96.60 | 75.45 |
| Decision Tree | 91.91 | 95.78 | 95.78 | 71.50 | 95.78 | 71.50 | |
| Random Forest | 95.45 | 97.59 | 97.69 | 63.33 | 97.54 | 74.00 | |
| K-Nearest Neighbors | 98.04 | 99.01 | 99.01 | 71.42 | 99.01 | 71.42 | |
| Support Vector Machine | 84.84 | 91.79 | 92.04 | 72.44 | 91.54 | 75.23 | |
| With K5-CV | Logistic Regression | 93.85 | 96.73 | 96.79 | 77.66 | 96.66 | 79.82 |
| Decision Tree | 96.18 | 98.00 | 98.00 | 72.19 | 98.00 | 73.53 | |
| Random Forest | 97.68 | 98.81 | 98.81 | 56.18 | 98.80 | 64.90 | |
| K-Nearest Neighbors | 98.62 | 99.30 | 99.30 | 77.93 | 99.30 | 71.47 | |
| Support Vector Machine | 86.85 | 92.78 | 92.97 | 65.78 | 92.82 | 68.28 | |
| ML-MajMulVot | 98.81 | 99.40 | 99.40 | 81.44 | 99.40 | 82.48 | |
| Method | Dataset with ML/DL Classifier | Performance Metric (%) | |||||
|---|---|---|---|---|---|---|---|
| ACC | F1S | SEN | SPC | PPV | NPV | ||
| Without (K5-CV) | DS1-ML-KNN | 99.12 | 99.00 | 99.02 | 99.48 | 99.00 | 99.38 |
| DS2-ML-SVM | 82.27 | 88.79 | 90.55 | 97.67 | 81.04 | 71.74 | |
| DS4-ML-KNN | 98.04 | 99.01 | 99.01 | 71.42 | 99.01 | 71.42 | |
| IDCBS10-DL-VGG16 | 88.80 | 91.66 | 92.80 | 93.05 | 91.25 | 86.84 | |
| DS4-DL-VGG16 | 98.50 | 100 | 100 | 100 | 100 | 100 | |
| With (K5-CV) | DS1-ML-MajMulVot | 99.95 | 99.24 | 99.45 | 99.97 | 99.95 | 99.91 |
| DS2-ML-MajMulVot | 86.96 | 85.93 | 84.05 | 95.08 | 87.54 | 91.74 | |
| IDCBS10-DL-MajMulVot | 92.80 | 93.75 | 100 | 90.47 | 93.23 | 100 | |
| DS4-ML-MajMulVot | 98.81 | 99.40 | 99.40 | 81.44 | 99.40 | 82.48 | |
| DS4-DL-MajMulVot | 99.50 | 100 | 100 | 100 | 100 | 100 | |
Disclaimer/Publisher’s Note: The statements, opinions and data contained in all publications are solely those of the individual author(s) and contributor(s) and not of MDPI and/or the editor(s). MDPI and/or the editor(s) disclaim responsibility for any injury to people or property resulting from any ideas, methods, instructions or products referred to in the content. |
© 2024 by the authors. Licensee MDPI, Basel, Switzerland. This article is an open access article distributed under the terms and conditions of the Creative Commons Attribution (CC BY) license (https://creativecommons.org/licenses/by/4.0/).
Share and Cite
Sawarkar, A.D.; Shrimankar, D.D.; Ali, S.; Agrahari, A.; Singh, L. Bamboo Plant Classification Using Deep Transfer Learning with a Majority Multiclass Voting Algorithm. Appl. Sci. 2024, 14, 1023. https://doi.org/10.3390/app14031023
Sawarkar AD, Shrimankar DD, Ali S, Agrahari A, Singh L. Bamboo Plant Classification Using Deep Transfer Learning with a Majority Multiclass Voting Algorithm. Applied Sciences. 2024; 14(3):1023. https://doi.org/10.3390/app14031023
Chicago/Turabian StyleSawarkar, Ankush D., Deepti D. Shrimankar, Sarvat Ali, Anurag Agrahari, and Lal Singh. 2024. "Bamboo Plant Classification Using Deep Transfer Learning with a Majority Multiclass Voting Algorithm" Applied Sciences 14, no. 3: 1023. https://doi.org/10.3390/app14031023
APA StyleSawarkar, A. D., Shrimankar, D. D., Ali, S., Agrahari, A., & Singh, L. (2024). Bamboo Plant Classification Using Deep Transfer Learning with a Majority Multiclass Voting Algorithm. Applied Sciences, 14(3), 1023. https://doi.org/10.3390/app14031023

