Research on the Application of THz-TDS in Coal–Rock Interface Recognition
Abstract
Featured Application
Abstract
1. Introduction
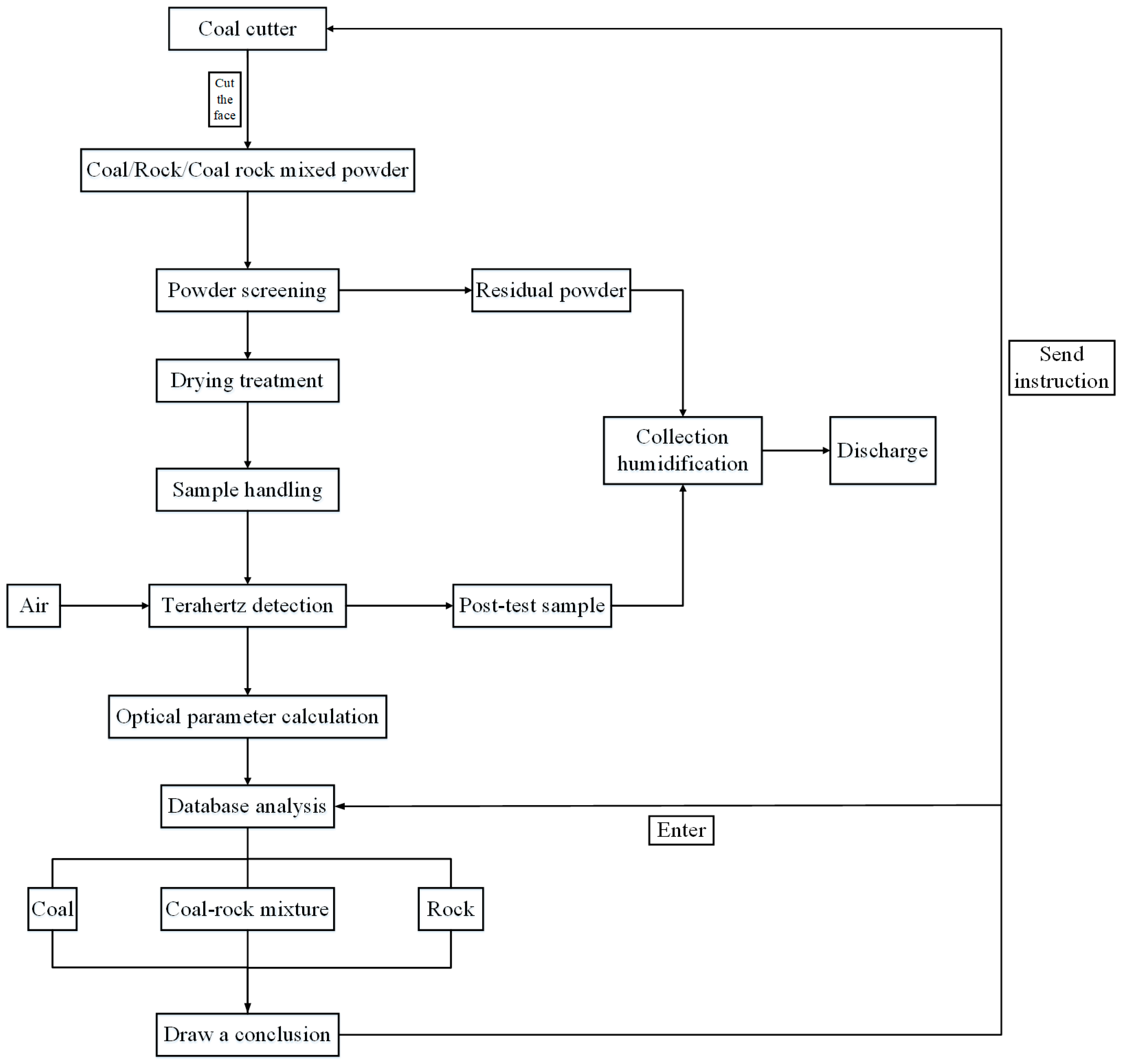
2. Experimental Detection
2.1. Experimental Instruments
2.2. Sample Preparation
2.3. Methods for Calculation of Optical Parameters
3. Results and Discussion
3.1. THz Spectral Properties of Coal–Rock and Coal–Rock Mixtures
3.1.1. THz Spectral Properties of Coal and Rock
3.1.2. THz Spectral Properties of Coal–Rock Mixtures
3.1.3. Application of THz-TDS in Coal–Rock Interface Identification
3.2. THz Detection and Simulation of Coal Flakes of Different Thickness
4. Conclusions
Supplementary Materials
Author Contributions
Funding
Institutional Review Board Statement
Informed Consent Statement
Data Availability Statement
Conflicts of Interest
References
- Solomon, B.D.; Krishna, K. The coming sustainable energy transition: History, strategies, and outlook. Energy Policy 2011, 39, 7422–7431. [Google Scholar] [CrossRef]
- Lan, H.; Chen, D.K.; Mao, D.B. Current status of deep mining and disaster prevention in China. Coal Sci. Technol. 2016, 44, 39–46. [Google Scholar]
- Huang, S.J.; Liu, J.G. Research of coal-rock recognition technology based on GMM clustering analysis. J. China Coal Soc. 2015, 40 (Suppl. S2), 576–582. [Google Scholar]
- Wei, R.; Xu, L.J.; Meng, X.Y.; Wu, J.F.; Zhang, K. Coal and rock identification method based on hyper spectral feature absorption peak. Spectrosc. Spectr. Anal. 2021, 41, 1942–1948. [Google Scholar]
- Ge, S.R. The development history of coal shearer technology (Part six)—Coal-rock interface detection. China Coal 2020, 46, 10–24. [Google Scholar]
- Sun, J.P.; Chen, B. Coal-rock recognition approach based on CLBP and support vector guided dictionary learning. J. China Coal Soc. 2017, 42, 338–3348. [Google Scholar]
- Miao, S.G. Study of Coal-Rock Characteristics Identification Method Based on GPR and ESR. Ph.D. Thesis, China University of Mining and Technology, Xuzhou, China, 2019. [Google Scholar]
- Liu, Z.B.; Liu, C.; Liu, W.M.; Lu, Z.Q.; Li, P.; Li, Z.Q. Multi-attribute dynamic modeling technique for transparent working face. J. China Coal Soc. 2020, 45, 2628–2635. [Google Scholar]
- Zhang, R.H. Discussion on coal rock identification method based on LSM and RELBP. Comput. Technol. Autom. 2021, 40, 109–113. [Google Scholar]
- Galhardi, J.A.; García-Tenorio, R.; Francés, I.D.; Bonotto, D.M.; Marcelli, M.P. Natural radionuclides in lichens, mosses and ferns in a thermal power plant and in an adjacent coal mine area in southern brazil. J. Environ. Radioact. 2016, 167, 43. [Google Scholar] [CrossRef] [PubMed]
- Nazarova, L.A.; Nazarov, L.A.; Protasov, M.I. Reconstruction of 3D stress field in coal–rock mass by solving inverse problem using tomography data. J. Min. Sci. 2016, 52, 623–631. [Google Scholar] [CrossRef]
- Shan, P.F.; Lai, X.P. Numerical Simulation of the fluid–solid coupling process during the failure of a fractured coal–rock mass based on the regional geostress. Transp. Porous Media 2018, 124, 1061–1079. [Google Scholar] [CrossRef]
- Wu, S.; Qu, H.; Tu, H.; Feng, H. Progresses towards the application of terahertz technologies. Appl. Electron. Tech. 2019, 45, 3–7+18. [Google Scholar]
- Yu, M.; Liu, W.; Wang, K.X.; Wu, Y.H.; Man, R.X. Research on metal surface uniformity detection based on terahertz time domain spectroscopy. Aeronaut. Sci. Technol. 2021, 32, 74–79. [Google Scholar]
- Tanno, T.; Oohashi, T.; Katsumata, I.; Katsumi, N.; Fujiwara, K.; Ogawa, N. Estimation of water content in coal using terahertz spectroscopy. Fuel 2013, 105, 769–770. [Google Scholar] [CrossRef]
- Bao, R.; Qin, F.; Chen, R.; Chen, S.; Zhan, H.L.; Zhao, K.; Yue, W.Z. Optical detection of oil bearing in reservoir rock: Terahertz spectroscopy investigation. IEEE Access 2019, 7, 121755–121759. [Google Scholar] [CrossRef]
- Wang, X.; Hu, K.X.; Zhang, L.; Yu, X.; Ding, E.J. Characterization and classification of coals and rocks using terahertz time-domain spectroscopy. J. Infrared Millim. Terahertz Waves 2017, 38, 248–260. [Google Scholar] [CrossRef]
- Yu, J.; Wang, X.; Ding, E.J.; Jing, J.B. A novel method of on-line coal-rock interface characterization using THz-TDs. IEEE Access 2021, 9, 25898–25910. [Google Scholar] [CrossRef]
- Zhao, H.; Zhang, L.; Huang, S.; Zhang, C. Terahertz wave generation from noble gas plasmas induced by a wavelength-tunable femtosecond laser. IEEE Trans. Terahertz Sci. Technol. 2018, 8, 299–304. [Google Scholar] [CrossRef]
- Zhan, H.L.; Li, N.; Zhao, K.; Zhang, Z.W.; Zhang, C.L.; Bao, R.M. Terahertz assessment of the atmospheric pollution during the first-ever red alert period in Beijing. Sci. China Phys. Mech. Astron. 2017, 60, 044221. [Google Scholar] [CrossRef]
- Zhan, H.L.; Zhao, K.; Bao, R.; Xiao, L.Z. Monitoring PM2.5 in the atmosphere by using terahertz time-domain spectroscopy. J. Infrared Millim. Terahertz Waves 2016, 37, 929–938. [Google Scholar] [CrossRef]
- Wright, A.S. Fresnel’s laws, ceteris paribus. Stud. Hist. Philos. Sci. 2017, 64, 38–52. [Google Scholar] [CrossRef]
- Hentschel, M.; Schomerus, H. Fresnel laws at curved dielectric interfaces of microresonators. Phys. Rev. E Stat. Nonlinear Soft Matter Phys. 2002, 65 Pt 2A, 045603. [Google Scholar] [CrossRef]
- Wiersig, J.; Main, J. Fractal Weyl law for chaotic microcavities: Fresnel’s laws imply multifractal scattering. Phys. Rev. E Stat. Nonlinear Soft Matter Phys. 2008, 77 Pt 2, 036205. [Google Scholar] [CrossRef] [PubMed]
- Duvillaret, L.; Garet, F.; Coutaz, J.L. Highly precise determination of optical constants and sample thickness in terahertz time-domain spectroscopy. Appl. Opt. 1999, 38, 409–415. [Google Scholar] [CrossRef] [PubMed]
- Dorney, T.D.; Baraniuk, R.G.; Mittleman, D.M. Material parameter estimation with terahertz time-domain spectroscopy. J. Opt. Soc. Am. A Opt. Image Sci. Vis. 2001, 18, 1562–1571. [Google Scholar] [CrossRef] [PubMed]
- Vieweg, N.; Rettich, F.; Deninger, A.; Roehle, H.; Dietz, R.; Göbel, T.; Schell, M. Terahertz time domain spectrometer with 90 dB peak dynamic range. J. Infrared Millim. Terahertz Waves 2014, 35, 823–832. [Google Scholar] [CrossRef]
- Deng, J.J. Fundamental Research on Real-Time Coal-Rock Interface Recognition Using Terahertz Technology. Ph.D. Thesis, China University of Mining and Technology, Xuzhou, China, 2021. [Google Scholar]
- Wang, X.; Zhao, R.; Ding, E.J. Coal-rock identification method based on terahertz spectroscopy technology. Coal Min. Technol. 2018, 23, 13–17+91. [Google Scholar]
- Xu, H.W. Measurement and test of seam electric parameter and study on relationship between seam electric parameter and coal petrology characteristics. Coal Sci. Technol. 2005, 3, 42–47. [Google Scholar]









| Sample | Anthracite | Lignite | Quartz Sandstone | Limestone |
|---|---|---|---|---|
| Mass (g) | 0.20 | 0.20 | 0.20 | 0.20 |
| Thickness (mm) | 1.02 | 1.02 | 1.00 | 0.95 |
| Proportion of Coal | Mass (g) | Thickness (mm) | |||
|---|---|---|---|---|---|
| Quartz Sandstone- Anthracite (Q-A) | Limestone- Anthracite (L-A) | Quartz Sandstone- Lignite (Q-L) | Limestone- Lignite (L-L) | ||
| 0.2 | 0.04 | 1.00 | 0.98 | 0.95 | 0.95 |
| 0.4 | 0.08 | 0.99 | 0.95 | 0.95 | 0.95 |
| 0.6 | 0.12 | 0.99 | 1.00 | 1.01 | 0.96 |
| 0.8 | 0.16 | 1.09 | 1.02 | 0.96 | 1.00 |
| Anthracite Flakes (Af) | Mass (g) | Thickness (mm) | |||
|---|---|---|---|---|---|
| First Measure | Second Measure | Third Measure | Average Value | ||
| Af1 | 4.10 | 3.72 | 3.77 | 3.83 | 3.77 |
| Af2 | 2.90 | 3.48 | 3.43 | 3.49 | 3.47 |
| Af3 | 3.57 | 3.80 | 4.02 | 3.78 | 3.87 |
| Af4 | 4.53 | 4.73 | 4.68 | 4.54 | 4.65 |
| Af5 | 3.35 | 3.91 | 3.87 | 3.97 | 3.92 |
| Af6 | 3.71 | 4.04 | 3.97 | 4.08 | 4.03 |
| Af7 | 2.97 | 3.48 | 3.34 | 3.61 | 3.48 |
| Af8 | 6.61 | 5.15 | 5.27 | 5.11 | 5.18 |
| Af9 | 4.28 | 3.95 | 3.87 | 4.06 | 3.96 |
| Af10 | 3.10 | 3.74 | 3.81 | 3.83 | 3.79 |
| Experiment | Simulation | ||
|---|---|---|---|
| Anthracite Flakes (Af) | Thickness (mm) | Anthracite Flakes (Sr) | Thickness (mm) |
| Af2 | 3.47 | Sr5 | 3.45 |
| Af3 | 3.87 | Sr6 | 3.90 |
| Af6 | 4.03 | Sr1 | 4.05 |
| Af7 | 3.48 | Sr4 | 3.50 |
Disclaimer/Publisher’s Note: The statements, opinions and data contained in all publications are solely those of the individual author(s) and contributor(s) and not of MDPI and/or the editor(s). MDPI and/or the editor(s) disclaim responsibility for any injury to people or property resulting from any ideas, methods, instructions or products referred to in the content. |
© 2024 by the authors. Licensee MDPI, Basel, Switzerland. This article is an open access article distributed under the terms and conditions of the Creative Commons Attribution (CC BY) license (https://creativecommons.org/licenses/by/4.0/).
Share and Cite
Jiang, Z.; Meng, T.; Yang, C.; Huang, L.; Liu, H.; Hu, W. Research on the Application of THz-TDS in Coal–Rock Interface Recognition. Appl. Sci. 2024, 14, 1431. https://doi.org/10.3390/app14041431
Jiang Z, Meng T, Yang C, Huang L, Liu H, Hu W. Research on the Application of THz-TDS in Coal–Rock Interface Recognition. Applied Sciences. 2024; 14(4):1431. https://doi.org/10.3390/app14041431
Chicago/Turabian StyleJiang, Zichao, Tianhua Meng, Chunhua Yang, Lei Huang, Hongmei Liu, and Weidong Hu. 2024. "Research on the Application of THz-TDS in Coal–Rock Interface Recognition" Applied Sciences 14, no. 4: 1431. https://doi.org/10.3390/app14041431
APA StyleJiang, Z., Meng, T., Yang, C., Huang, L., Liu, H., & Hu, W. (2024). Research on the Application of THz-TDS in Coal–Rock Interface Recognition. Applied Sciences, 14(4), 1431. https://doi.org/10.3390/app14041431
