Intelligent Lighting System Using Color-Based Image Processing for Object Detection in Robotic Handling Applications
Abstract
1. Introduction
2. The Designed System
2.1. Overview of the System
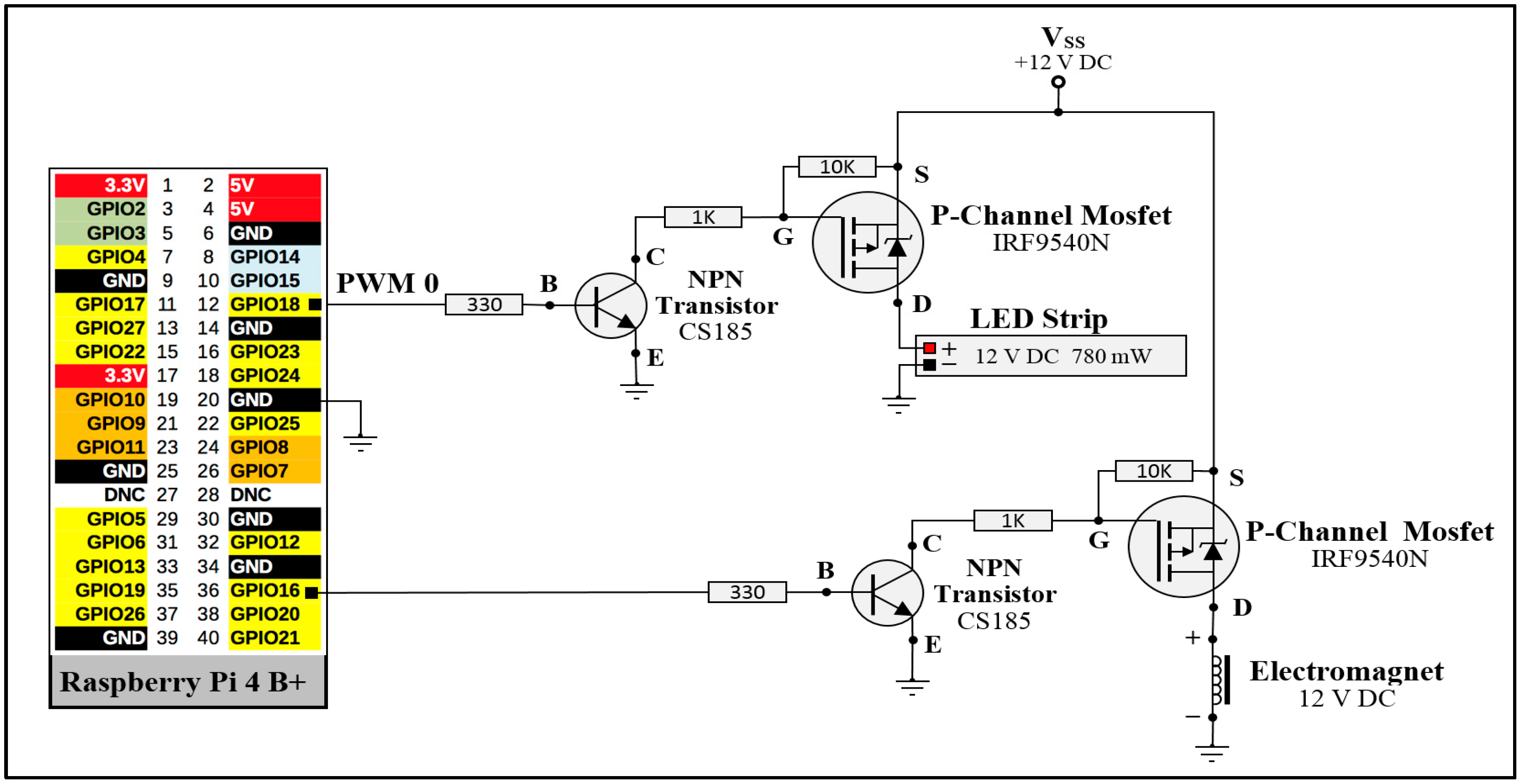
2.2. System Hardware
2.3. System Software
3. Results and Discussion
4. Conclusions
Author Contributions
Funding
Institutional Review Board Statement
Informed Consent Statement
Data Availability Statement
Conflicts of Interest
References
- Skaria, S.; John, M.; Paul, B. Automatic lighting controller. Int. J. Eng. Res. Dev. 2014, 10, 29–36. [Google Scholar]
- Singh, M.; Garg, S. Illuminance estimation and daylighting energy savings for Indian regions. Renew. Energy 2010, 35, 703–711. [Google Scholar] [CrossRef]
- Chew, I.; Karunatilaka, D.; Tan, C.P.; Kalavally, V. Smart lighting: The way forward? Reviewing the past to shape the future. Energy Build. 2017, 149, 180–191. [Google Scholar] [CrossRef]
- Neida, B.V.; Manicria, D.; Tweed, A. An analysis of the energy and cost savings potential of occupancy sensors for commercial lighting systems. J. Illum. Eng. Soc. 2001, 30, 111–125. [Google Scholar] [CrossRef]
- Miki, M.; Kasahara, Y.; Hiroyasu, T.; Yoshimi, M. Construction of Illuminance Distribution Measurement System and Evaluation of Illuminance Convergence in Intelligent Lighting System. In Proceedings of the IEEE SENSORS, Kona, HI, USA, 1–4 November 2010; pp. 2431–2434. [Google Scholar]
- Oh, J.H.; Yang, S.J.; Do, Y.R. Healthy, natural, efficient and tunable lighting: Four package white leds for optimizing the circadian effect, color quality and vision performance. Light Sci. Appl. 2014, 3, 141. [Google Scholar] [CrossRef]
- Wang, T.; Chen, T.; Hu, Y.; Zhou, X.; Song, N. Design of intelligent LED lighting systems based on STC89C52 microcomputer. Optik 2018, 158, 1095–1102. [Google Scholar] [CrossRef]
- Li, L.; Wang, J.; Yang, S.; Gong, H. Binocular stereo vision based illuminance measurement used for intelligent lighting with LED. Optik 2021, 237, 166651. [Google Scholar] [CrossRef]
- Fang, P.; Wang, M.; Li, J.; Zhao, Q.; Zheng, X.; Gao, H. A Distributed Intelligent Lighting Control System Based on Deep Reinforcement Learning. Appl. Sci. 2023, 13, 9057. [Google Scholar] [CrossRef]
- Gonzales, R.C.; Woods, R.E. Digital Image Processing, 3rd ed.; Prentice Hall: Hoboken, NJ, USA, 2008. [Google Scholar]
- Tiwari, M.; Singhai, R. A Review of Detection and Tracking of Object from Image and Video Sequences. Int. J. Comput. Intell. Res. 2017, 13, 745–765. [Google Scholar]
- Fan, L.; Wang, Z.; Cail, B.; Tao, C. A Survey on Multiple Object Tracking Algorithm. In Proceedings of the IEEE International Conference on Information and Automation, Ningbo, China, 1–3 August 2016; pp. 1855–1862. [Google Scholar]
- Minichino, J.; Howse, J. Learning OpenCV 3 Computer Vision with Python, 2nd ed.; Packt Publishing: Birmingham, UK; Mumbai, India, 2015. [Google Scholar]
- Deshpande, R.; Nair, A.; Razban, A. Color Based Object Tracking Robot. Robot. Autom. Eng. J. 2018, 2, 60–64. [Google Scholar]
- Zettl, H. Sight, Sound Motion: Applied Media Aesthetics; Wadsworth Publication: Belmont, CA, USA, 1999; pp. 54–59. [Google Scholar]
- Wang, H.; Wang, J.; Chen, W.; Xu, L. Automatic illumination planning for robot vision inspection system. Neurocomputing 2018, 275, 19–28. [Google Scholar] [CrossRef]
- Jeon, H.-S.; Park, S.-H.; Im, T.-H. Grid-Based Low Computation Image Processing Algorithm of Maritime Object Detection for Navigation Aids. Electronics 2023, 12, 2002. [Google Scholar] [CrossRef]
- Barwar, M.K.; Sahu, L.K.; Bhatnagar, P. Reliability analysis of flicker-free LED driver based on five-level rectifier. Optik 2022, 268, 169762. [Google Scholar] [CrossRef]
- Li-Li, Z.; Yan-Hua, W.; Xue-Feng, Z.; Hong-Yu, L. Implementation of a Novel LED Backlight Device Used for Glass Bottle Detection. In Proceedings of the 2013 Seventh International Conference on Image and Graphics, Qingdao, China, 26–28 July 2013; pp. 766–769. [Google Scholar]
- Linnartz, J.P.M.G.; Feri, L.; Yang, H.; Colak, S.B.; Schenk, T.C.W. Communications and Sensing of Illumination Contributions in a Power LED Lighting System. In Proceedings of the ICC’08 IEEE International Conference, Beijing, China, 19–23 May 2008; pp. 5396–5400. [Google Scholar]
- Liu, H.; Zhou, Q.; Yang, J.; Jiang, T.; Liu, Z.; Li, J. Intelligent Luminance Control of Lighting Systems Based on Imaging Sensor Feedback. Sensors 2017, 17, 321. [Google Scholar] [CrossRef] [PubMed]
- Sung, W.-T.; Lin, J.-S. Design and Implementation of a Smart LED Lighting System Using a Self Adaptive Weighted Data Fusion Algorithm. Sensors 2013, 13, 16915–16939. [Google Scholar] [CrossRef]
- Sun, F.; Yu, J. Indoor intelligent lighting control method based on distributed multi-agent framework. Optik 2020, 212, 164816. [Google Scholar] [CrossRef]
- Pratomo, A.H.; Zakaria, M.; Prabuwono, A.S.; Omar, K. Illumination systems for autonomous robot: Implementation and design. J. Eng. Appl. Sci. 2009, 4, 342–347. [Google Scholar]
- LCA Lighting Controls Association. Available online: https://lightingcontrolsassociation.org/2017/07/21/introduction-to-lighting-controls (accessed on 1 February 2024).
- Kopparapu, S.K. Lighting design for machine vision application. Image Vis. Comput. 2006, 24, 720–726. [Google Scholar] [CrossRef]
- Adelkhani, A.; Beheshti, B.; Minaei, S.; Java, P. Optimization of Lighting Conditions and Camera Height for Citrus Image Processing. World Appl. Sci. J. 2012, 18, 1435–1442. [Google Scholar]
- Uzer, M.; Yılmaz, N.; Bayrak, M. A real-time tracking application of different coloured objects with a vision based mobile robot. J. Fac. Eng. Arch. Gazi Univ. 2010, 25, 759–766. [Google Scholar]
- Kumar, G.H.; Rupa, G.; Sweatha Suresh, B.; Sneha, B.R.; Sushmitha, R. Object Tracking Robot on Raspberry Pi using Opencv. Int. J. Eng. Trends Technol. 2016, 35, 160–163. [Google Scholar]
- Khairudin, M.; Yatmono, S.; Nugraha, A.C.; Ikhsani, M.; Shah, A.; Hakim, M.L. Object Detection Robot Using Fuzzy Logic Controller through Image Processing. J. Phys. Conf. Ser. 2021, 1737, 012045. [Google Scholar] [CrossRef]
- Gandhi, A.; Sangeetha, M. Development of an Image Processing Algorithm for Smart CNC Machines. IEIE Trans. Smart Process. Comput. 2018, 7, 232–235. [Google Scholar] [CrossRef]
- Sarguroh, S.S.; Rane, A.B. Using GRBL-Arduino-based controller to run a two-axis computerized numerical control machine. In Proceedings of the International Conference on Smart City and Emerging Technology (ICSCET), Mumbai, India, 5 January 2018; pp. 1–6. [Google Scholar]
- Megalingam, R.K.; Raagul, S.; Dileep, S.; Sathi, S.R.; Pula, B.T.; Vishnu, S.; Sasikumar, V.; Gupta, U.S.C. Design, Implementation and Analysis of a Low Cost Drawing Bot for Educational Purpose. Int. J. Pure Appl. Math. 2018, 118, 213–230. [Google Scholar]
- Stump, D.R. Electromagnetism. In Encyclopedia of Energy Reference Works; Cleveland, C.J., Ed.; Elseiver Science: Amsterdam, The Netherlands, 2004; pp. 319–328. [Google Scholar]
- Bento, F.; Cardoso, A.J.M. Comprehensive survey and critical evaluation of the performance of state-of-the-art LED drivers for lighting systems. Chin. J. Electr. Eng. 2021, 7, 21–36. [Google Scholar] [CrossRef]
- Liu, Y.N.; Liu, Y.J.; Chen, Y.C.; Ma, H.Y.; Lee, H.Y. Study of pulse width modulated LED for enhancing the power efficiency of dye-sensitized solar cells. Optik 2018, 158, 1567–1574. [Google Scholar] [CrossRef]
- Hung, M.W.; Chen, C.J.; Chang, C.L.; Hsu, C.W. The impacts of high frequency pulse driving on the performance of LED light. Phys. Procedia 2011, 19, 336–343. [Google Scholar] [CrossRef]
- OpenCV Reference Guide. Available online: https://docs.opencv.org/4.7.0/ (accessed on 1 February 2024).
- Hema, D.; Kannan, S. Interactive Color Image Segmentation using HSV Color Space. Sci. Technol. J. 2019, 7, 37–41. [Google Scholar] [CrossRef]
- Manipriya, S.; Mala, C.; Mathew, S. Performance Analysis of Spatial Color Information for Object Detection Using Background Subtraction. IERI Procedia 2014, 10, 63–69. [Google Scholar] [CrossRef]
- Chena, Y.; Xiaoa, X.; Liub, H.; Fenga, P. Dynamic color image resolution compensation under low light. Optik 2015, 126, 603–608. [Google Scholar] [CrossRef]
- Salhi, A.; Jammoussi, A.Y. Object tracking system using Camshift, Meanshift and Kalman Filter. World Acad. Sci. Eng. Technol. 2012, 6, 421–426. [Google Scholar]













| Characteristics | Properties | |
|---|---|---|
| Application area | Object detection, positioning and classification | |
| Working method | Color-based image processing with intelligent lighting | |
| User interface | GUI (Raspberry Pi/Python) | |
| Color definitions | Reference | : Red, Green, Blue, Yellow (RGBY)/square (1.5 cm × 1.5 cm) |
| Robot | : Yellow | |
| Objects | : Green (Good), Red (Bad) | |
| Robot | Three-axis cartesian robot | |
| Robot controller | Arduino Uno (GRBL firmware/G-Code) and CNC Shield | |
| Platform lighting | 12 V DC 780 mW white LED strip lamp (adjustable with PWM) | |
| Gripper design | On/off controlled electromagnet (12 V DC, 3 kg) | |
| Platform dimensions | 50 cm × 40 cm × 40 cm | |
| Reference Object | Actual Centroid Position | |
|---|---|---|
| Xr | Yr | |
| R—Red Object | −20 | 250 |
| G—Green Object | 20 | 250 |
| B—Blue Object | −20 | 230 |
| Y—Yellow Object | 20 | 230 |
| Reference Color | Lower Limit (H, S, V) | Upper Limit (H, S, V) |
|---|---|---|
| R—Red | (160, 100, 100) | (179, 255, 255) |
| G—Green | (38, 100, 100) | (75, 255, 255) |
| B—Blue | (75, 100, 100) | (130, 255, 255) |
| Y—Yellow | (22, 100, 100) | (38, 255, 255) |
| Object | Detection Status | ||||||
|---|---|---|---|---|---|---|---|
| E = 0 lx | E = 10 lx | E = 21 lx | E = 32 lx | E = 40 lx | E = 50 lx | E = 100 lx | |
| RGBY Reference Colored Objects | ![]() | ![]() | ![]() | ![]() | ![]() | ![]() | ![]() |
| Yellow Object | ![]() | ![]() | ![]() | ![]() | ![]() | ![]() | ![]() |
| Blue Object | |||||||
| Green Object | |||||||
| Red Object | |||||||
Disclaimer/Publisher’s Note: The statements, opinions and data contained in all publications are solely those of the individual author(s) and contributor(s) and not of MDPI and/or the editor(s). MDPI and/or the editor(s) disclaim responsibility for any injury to people or property resulting from any ideas, methods, instructions or products referred to in the content. |
© 2024 by the authors. Licensee MDPI, Basel, Switzerland. This article is an open access article distributed under the terms and conditions of the Creative Commons Attribution (CC BY) license (https://creativecommons.org/licenses/by/4.0/).
Share and Cite
Akış, U.; Dişlitaş, S. Intelligent Lighting System Using Color-Based Image Processing for Object Detection in Robotic Handling Applications. Appl. Sci. 2024, 14, 3002. https://doi.org/10.3390/app14073002
Akış U, Dişlitaş S. Intelligent Lighting System Using Color-Based Image Processing for Object Detection in Robotic Handling Applications. Applied Sciences. 2024; 14(7):3002. https://doi.org/10.3390/app14073002
Chicago/Turabian StyleAkış, Uğur, and Serkan Dişlitaş. 2024. "Intelligent Lighting System Using Color-Based Image Processing for Object Detection in Robotic Handling Applications" Applied Sciences 14, no. 7: 3002. https://doi.org/10.3390/app14073002
APA StyleAkış, U., & Dişlitaş, S. (2024). Intelligent Lighting System Using Color-Based Image Processing for Object Detection in Robotic Handling Applications. Applied Sciences, 14(7), 3002. https://doi.org/10.3390/app14073002















