A Set Theoretic Framework for Unsupervised Preprocessing and Power Consumption Optimisation in IoT-Enabled Healthcare Systems for Smart Cities
Abstract
1. Introduction
2. Background
2.1. Related Work
| Algorithm 1 Apriori Algorithm for Minimum Support |
procedure Input: : Candidate item set of size k //set of electronic device. Output: : frequent item set of size k //electronic device in candidate item set. Initialise: • ; // initialise set of frequencies items • REPEAT • //generates a new candidate REPEAT • // transaction in T, database subgroups of electronic device • do begin // this function generates candidates in transaction // for all candidates • do begin //determine support • end // new set • end UNTIL , UNTIL , OUTPUT END end procedure |
2.2. Principal Component Analysis for Smart Digital Devices
2.3. Independent Component Analysis
2.4. Pushdown Automaton
2.5. Gauss–Seidel
| Algorithm 2 Algorithm for mining the dataset |
procedure Input: : Candidate set items m of size n, and initial guess Output: g: // REPEAT • // transaction in T, database subgroups of electronic device • // transaction in T, database subgroups of electronic device • // transaction in T, database subgroups of electronic device •if then // • endif // new set • endfor • endfor UNTIL , OUTPUT g END end procedure |
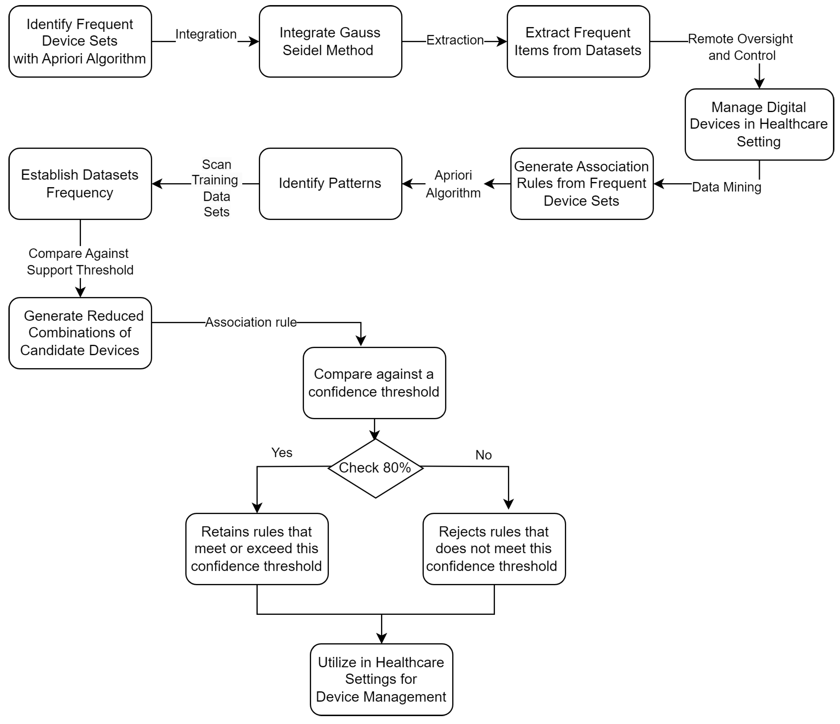
3. Methodology
4. Proposed Framework for Power Optimisation in Healthcare Devices
5. Case Study: IoT-Based Power Optimisation in Healthcare
5.1. Proposed Framework for Dataset D0
5.2. Proposed Framework for Dataset D1
5.3. Proposed Framework for Dataset D2
5.4. Proposed Framework for Dataset D3
5.5. Proposed Framework for Dataset D4
6. Result and Discussion
7. Conclusions and Future Work
Author Contributions
Funding
Institutional Review Board Statement
Informed Consent Statement
Data Availability Statement
Acknowledgments
Conflicts of Interest
References
- Zeadally, S.; Siddiqui, F.; Baig, Z.; Ibrahim, A. Smart healthcare: Challenges and potential solutions using internet of things (IoT) and big data analytics. PSU Res. Rev. 2020, 4, 149–168. [Google Scholar] [CrossRef]
- Banerjee, A.; Chakraborty, C.; Kumar, A.; Biswas, D. Emerging trends in IoT and big data analytics for biomedical and health care technologies. In Handbook of Data Science Approaches for Biomedical Engineering; Academic Press: Cambridge, MA, USA, 2020; pp. 121–152. [Google Scholar]
- Yar, H.; Imran, A.S.; Khan, Z.A.; Sajjad, M.; Kastrati, Z. Towards smart home automation using IoT-enabled edge-computing paradigm. Sensors 2021, 21, 4932. [Google Scholar] [CrossRef] [PubMed]
- Kopetz, H.; Steiner, W. Internet of things. In Real-Time Systems: Design Principles for Distributed Embedded Applications; Springer: Berlin/Heidelberg, Germany, 2022; pp. 325–341. [Google Scholar]
- Ciampi, M.; Sicuranza, M.; Silvestri, S. A privacy-preserving and standard-based architecture for secondary use of clinical data. Information 2022, 13, 87. [Google Scholar] [CrossRef]
- Al-Fuqaha, A.; Guizani, M.; Mohammadi, M.; Aledhari, M.; Ayyash, M. Internet of things: A survey on enabling technologies, protocols, and applications. IEEE Commun. Surv. Tutor. 2015, 17, 2347–2376. [Google Scholar] [CrossRef]
- Silva, B.M.; Rodrigues, J.J.; de la Torre Díez, I.; López-Coronado, M.; Saleem, K. Mobile-health: A review of current state in 2015. J. Biomed. Inform. 2015, 56, 265–272. [Google Scholar] [CrossRef]
- Kelly, J.T.; Campbell, K.L.; Gong, E.; Scuffham, P. The Internet of Things: Impact and implications for health care delivery. J. Med. Internet Res. 2020, 22, e20135. [Google Scholar] [CrossRef]
- Philip, N.Y.; Rodrigues, J.J.; Wang, H.; Fong, S.J.; Chen, J. Internet of Things for in-home health monitoring systems: Current advances, challenges and future directions. IEEE J. Sel. Areas Commun. 2021, 39, 300–310. [Google Scholar] [CrossRef]
- Qadri, Y.A.; Nauman, A.; Zikria, Y.B.; Vasilakos, A.V.; Kim, S.W. The future of healthcare internet of things: A survey of emerging technologies. IEEE Commun. Surv. Tutor. 2020, 22, 1121–1167. [Google Scholar] [CrossRef]
- Pivoto, D.G.; de Almeida, L.F.; da Rosa Righi, R.; Rodrigues, J.J.; Lugli, A.B.; Alberti, A.M. Cyber-physical systems architectures for industrial internet of things applications in Industry 4.0: A literature review. J. Manuf. Syst. 2021, 58, 176–192. [Google Scholar] [CrossRef]
- Alshehri, F.; Muhammad, G. A comprehensive survey of the Internet of Things (IoT) and AI-based smart healthcare. IEEE Access 2020, 9, 3660–3678. [Google Scholar] [CrossRef]
- Saleem, K.; Shahzad, B.; Orgun, M.A.; Al-Muhtadi, J.; Rodrigues, J.J.; Zakariah, M. Design and deployment challenges in immersive and wearable technologies. Behav. Inf. Technol. 2017, 36, 687–698. [Google Scholar] [CrossRef]
- Ford, E.; Tyler, R.; Johnston, N.; Spencer-Hughes, V.; Evans, G.; Elsom, J.; Madzvamuse, A.; Clay, J.; Gilchrist, K.; Rees-Roberts, M. Challenges Encountered and Lessons Learned When Using a Novel Anonymised Linked Dataset of Health and Social Care Records for Public Health Intelligence: The Sussex Integrated Dataset. Information 2023, 14, 106. [Google Scholar] [CrossRef]
- Stojkoska, B.L.R.; Trivodaliev, K.V. A review of Internet of Things for smart home: Challenges and solutions. J. Clean. Prod. 2017, 140, 1454–1464. [Google Scholar] [CrossRef]
- Dian, F.J.; Vahidnia, R.; Rahmati, A. Wearables and the Internet of Things (IoT), applications, opportunities, and challenges: A Survey. IEEE Access 2020, 8, 69200–69211. [Google Scholar] [CrossRef]
- Li, H.-T.; Kong, C.-H.; Muthu, B.; Sivaparthipan, C.B. Big data and ambient intelligence in IoT-based wireless student health monitoring system. In Aggression and Violent Behavior; Elsevier: Amsterdam, The Netherlands, 2021; p. 101601. [Google Scholar]
- Agrawal, R.; Imieliński, T.; Swami, A. Mining association rules between sets of items in large databases. ACM Sigmod Rec. 1993, 22, 207–216. [Google Scholar] [CrossRef]
- Agrawal, R.; Srikant, R. Fast algorithms for mining association rules. In Proceedings of the 20th International Conference on Very Large Data Bases (VLDB), San Francisco, CA, USA, 12–15 September 1994; Volume 1215, pp. 487–499. [Google Scholar]
- Choi, W.; Kim, J.; Lee, S.; Park, E. Smart home and internet of things: A bibliometric study. J. Clean. Prod. 2021, 301, 126908. [Google Scholar] [CrossRef]
- Malik, P.K.; Sharma, R.; Singh, R.; Gehlot, A.; Satapathy, S.C.; Alnumay, W.S.; Pelusi, D.; Ghosh, U.; Nayak, J. Industrial Internet of Things and its applications in industry 4.0: State of the art. Comput. Commun. 2021, 166, 125–139. [Google Scholar] [CrossRef]
- Zheng, G.; Shankaran, R.; Orgun, M.; Qiao, L.; Saleem, K. Ideas and Challenges for Securing Wireless Implantable Medical Devices: A Review. IEEE Sens. J. 2016, 17, 562–576. [Google Scholar] [CrossRef]
- Christiansen, N.; Kaltschmitt, M.; Dzukowski, F. Electrical energy consumption and utilization time analysis of hospital departments and large scale medical equipment. Energy Build. 2016, 131, 172–183. [Google Scholar] [CrossRef]
- Morgenstern, P.; Li, M.; Raslan, R.; Ruyssevelt, P.; Wright, A. Benchmarking acute hospitals: Composite electricity targets based on departmental consumption intensities? Energy Build. 2016, 118, 277–290. [Google Scholar] [CrossRef]
- FatehiJananloo, M.; Stopps, H.; McArthur, J.J. Exploring Artificial Intelligence Methods for Energy Prediction in Healthcare Facilities: An In-Depth Extended Systematic Review. arXiv 2023, arXiv:2311.15807. [Google Scholar] [CrossRef]
- Abdul Kareem, S.; Quazi, F. Optimizing Energy Usage in Hospitals and Medical Centers with AI/ML: Ensuring Continuous Critical Operations while Reducing Costs and Carbon Footprint. Int. J. Glob. Innov. Solut. (IJGIS) 2024. [Google Scholar] [CrossRef]
- Manikandan, N.; Tadiboina, S.N.; Khan, M.S.; Singh, R.; Gupta, K.K. Automation of Smart Home for the Wellbeing of Elders Using Empirical Big Data Analysis. In Proceedings of the 2023 3rd International Conference on Advance Computing and Innovative Technologies in Engineering (ICACITE), Greater Noida, India, 12–13 May 2023; IEEE: Piscataway, NJ, USA, 2023; pp. 1164–1168. [Google Scholar]
- Akram, A.; Abbas, S.; Khan, M.; Athar, A. Smart energy management system using machine learning. Comput. Mater. Contin. 2024, 78, 959–973. [Google Scholar] [CrossRef]
- Taboada-Orozco, A.; Yetongnon, K. Smart buildings: A comprehensive systematic literature review on data-driven building management systems. Sensors 2024, 24, 4405. [Google Scholar] [CrossRef]
- Chatrati, S.P.; Hossain, G.; Goyal, A.; Bhan, A.; Bhattacharya, S.; Gaurav, D.; Tiwari, S.M. Smart home health monitoring system for predicting type 2 diabetes and hypertension. J. King Saud Univ.-Comput. Inf. Sci. 2022, 34, 862–870. [Google Scholar] [CrossRef]
- Hussain, S.H.; Geetha, S.; AmuthaPrabhakar, M. Design and Implementation of an adaptive model for sustainable home automation using internet of things (IoT). Int. J. Adv. Eng. Technol. 2016, 827, 829. [Google Scholar]
- Singh, N.; Bharti, S.S.; Singh, R.; Singh, D.K. Remotely controlled home automation system. In Proceedings of the 2014 International Conference on Advances in Engineering & Technology Research (ICAETR-2014), Unnao, India, 1–2 August 2014; IEEE: Piscataway, NJ, USA, 2014; pp. 1–5. [Google Scholar]
- David, N.; Chima, A.; Ugochukwu, A.; Obinna, E. Design of a Home Automation System Using Arduino. Int. J. Sci. Eng. Res. 2015, 6, 795–801. [Google Scholar]
- Spanò, E.; Niccolini, L.; Di Pascoli, S.; Iannacconeluca, G. Last-meter smart grid embedded in an Internet-of-Things platform. IEEE Trans. Smart Grid 2015, 6, 468–476. [Google Scholar] [CrossRef]
- Sharif, Z.; Jung, L.T.; Ayaz, M.; Yahya, M.; Pitafi, S. Priority-based task scheduling and resource allocation in edge computing for health monitoring system. J. King Saud Univ.-Comput. Inf. Sci. 2023, 35, 544–559. [Google Scholar] [CrossRef]
- Keikhosrokiani, P.; Kamaruddin, N.S.A.B. IoT-Based in-hospital-in-home heart disease remote monitoring system with machine learning features for decision making. In Connected e-Health: Integrated IoT and Cloud Computing; Springer: Berlin/Heidelberg, Germany, 2022; pp. 349–369. [Google Scholar]
- Mani, V.; Manickam, P.; Alotaibi, Y.; Alghamdi, S.; Khalaf, O.I. Hyperledger healthchain: Patient-centric IPFS-based storage of health records. Electronics 2021, 10, 3003. [Google Scholar] [CrossRef]
- Bovenizer, W.; Chetthamrongchai, P. A comprehensive systematic and bibliometric review of the IoT-based healthcare systems. Clust. Comput. 2023, 26, 3291–3317. [Google Scholar] [CrossRef]
- Parvin, S.; Nimmy, S.; Kamal, M. Convolutional neural network based data interpretable framework for Alzheimer’s treatment planning. Vis. Comput. Ind. Biomed. Art 2024, 7, 3. [Google Scholar] [CrossRef]
- Fahd, K.; Venkatraman, S. Visualizing risk factors of dementia from scholarly literature using knowledge maps and next-generation data models. Vis. Comput. Ind. Biomed. Art 2021, 4, 19. [Google Scholar] [CrossRef]
- Batko, K. Digital social innovation based on Big Data Analytics for health and well-being of society. J. Big Data 2023, 10, 171. [Google Scholar] [CrossRef]
- Atzori, L.; Iera, A.; Morabito, G. The internet of things: A survey. Comput. Netw. 2010, 54, 2787–2805. [Google Scholar] [CrossRef]
- Hyvärinen, A.; Oja, E. Independent component analysis: Algorithms and applications. Neural Netw. 2000, 13, 411–430. [Google Scholar] [CrossRef]
- Ahmed, E.; Yaqoob, I.; Gani, A.; Imran, M.; Guizani, M. Internet-of-things-based smart environments: State of the art, taxonomy, and open research challenges. IEEE Wirel. Commun. 2016, 23, 10–16. [Google Scholar] [CrossRef]
- Sun, G.Z.; Giles, C.L.; Chen, H.H.; Lee, Y.C. The neural network pushdown automaton: Model, stack and learning simulations. arXiv 2017, arXiv:1711.05738. [Google Scholar] [CrossRef]
- Chatterjee, S.; Mandal, S. A novel comparison of gauss-seidel and newton-raphson methods for load flow analysis. In Proceedings of the 2017 International Conference on Power and Embedded Drive Control (ICPEDC), Chennai, India, 16–18 March 2017; IEEE: Piscataway, NJ, USA, 2017; pp. 1–7. [Google Scholar] [CrossRef]
- Blog Post. The Digital Hospital Evolution: Creating a Framework for the Healthcare System of the Future. 2017. Available online: https://infosystems.mu/the-digital-hospital-evolution-creating-a-framework-for-the-healthcare-system-of-the-future (accessed on 10 August 2025).











| RID | Devices Sequence | A | L | F | T |
|---|---|---|---|---|---|
| ALFTAA | 3 | 1 | 1 | 1 | |
| AFLLLT | 1 | 3 | 1 | 1 | |
| LFFTTL | 0 | 2 | 2 | 2 | |
| TALTF | 1 | 1 | 1 | 2 |
| Rules | Confidence | Result Status |
|---|---|---|
| : | 4/4 = 100% | Selected |
| : | 4/5 = 80% | Selected |
| : | 4/5 = 80% | Selected |
| : | 4/5 = 80% | Selected |
| : | 4/7 = 57.14% | Rejected |
| : | 4/6 = 66.67% | Rejected |
| … | … | … |
| Iteration | a | l | f | t |
|---|---|---|---|---|
| 1 | 2.00000 | 1.34000 | 1.66000 | 0.00000 |
| 2 | 1.01000 | 1.11890 | 1.88110 | 0.49500 |
| 3 | 0.84665 | 0.93649 | 1.56851 | 0.82418 |
| 4 | 0.90137 | 0.91296 | 1.26286 | 0.96140 |
| 5 | 0.96472 | 0.94764 | 1.09096 | 0.99834 |
| 6 | 0.99781 | 0.98125 | 1.02040 | 1.00027 |
| 7 | 1.00937 | 1.00009 | 0.99965 | 0.99545 |
| RID | Devices Sequence | A | L | F | T |
|---|---|---|---|---|---|
| ALTTA | 2 | 1 | 0 | 2 | |
| TALLF | 1 | 2 | 1 | 1 | |
| AFLFT | 1 | 1 | 2 | 1 | |
| TALTT | 1 | 1 | 0 | 3 |
| Rules | Confidence | Result Status |
|---|---|---|
| : | 4/4 = 100% | Selected |
| : | 4/5 = 80% | Selected |
| : | 4/4 = 100% | Selected |
| : | 4/5 = 80% | Selected |
| : | 4/5 = 80% | Selected |
| : | 4/7 = 57.14% | Rejected |
| … | … | … |
| Iteration | A | L | F | T |
|---|---|---|---|---|
| 1 | 2.50000 | 1.25000 | 0.62500 | 0.43250 |
| 2 | 1.44250 | 1.25000 | 0.93750 | 0.78147 |
| 3 | 1.09353 | 1.09375 | 1.01563 | 0.94820 |
| 4 | 1.00493 | 1.01563 | 1.01563 | 1.00322 |
| 5 | 0.98897 | 0.99609 | 1.00586 | 1.01493 |
| 6 | 0.98702 | 0.99609 | 1.00098 | 1.01557 |
| RID | Devices Sequence | A | L | F | T |
|---|---|---|---|---|---|
| AALLTA | 3 | 2 | 0 | 1 | |
| LAFLFT | 1 | 2 | 2 | 1 | |
| LTALAF | 2 | 2 | 1 | 1 | |
| LFTTAL | 1 | 2 | 1 | 2 |
| Rules | Confidence | Result Status |
|---|---|---|
| : | 4/6 = 66.67% | Rejected |
| : | 4/4 = 100% | Selected |
| : | 4/5 = 80% | Selected |
| : | 4/7 = 57.14% | Rejected |
| : | 4/8 = 50% | Rejected |
| : | 4/5 = 80% | Selected |
| … | … | … |
| Iteration | a | l | f | t |
|---|---|---|---|---|
| 1 | 2.00000 | 1.00000 | 1.00000 | 0.50000 |
| 2 | 1.16500 | 1.08500 | 1.08250 | 0.79125 |
| 3 | 1.01194 | 1.05119 | 1.04722 | 0.91923 |
| 4 | 0.99236 | 1.02442 | 1.01979 | 0.96951 |
| 5 | 0.99370 | 1.01165 | 1.00675 | 0.98813 |
| 6 | 0.99611 | 1.00645 | 1.00143 | 0.99478 |
| 7 | 0.99740 | 1.00449 | 0.99942 | 0.99710 |
| 8 | 0.99795 | 1.00380 | 0.99868 | 0.99789 |
| RID | Devices Sequence | A | L | F | T |
|---|---|---|---|---|---|
| TLAAFF | 2 | 1 | 2 | 1 | |
| LLFTAT | 1 | 2 | 1 | 2 | |
| FLFTLA | 1 | 2 | 2 | 1 | |
| AFLFTT | 1 | 1 | 2 | 2 |
| Rules | Confidence | Result Status |
|---|---|---|
| : | 4/4 = 100% | Selected |
| : | 4/4 = 100% | Selected |
| : | 4/4 = 100% | Selected |
| : | 4/4 = 100% | Selected |
| : | 4/5 = 80% | Selected |
| : | 4/7 = 57.14% | Rejected |
| : | 4/6 = 66.67% | Rejected |
| : | 4/6 = 66.67% | Rejected |
| … | … | … |
| Iteration | a | l | f | t |
|---|---|---|---|---|
| 1 | 3.00000 | 1.50000 | 0.00000 | 0.75000 |
| 2 | 1.87500 | 1.31250 | 0.37500 | 1.03125 |
| 3 | 1.45313 | 1.05469 | 0.70313 | 1.04297 |
| 4 | 1.24805 | 0.98145 | 0.87305 | 1.01221 |
| 5 | 1.13013 | 0.98621 | 0.94263 | 0.99921 |
| 6 | 1.06467 | 0.99715 | 0.97092 | 0.99818 |
| 7 | 1.03142 | 1.00065 | 0.98455 | 0.99942 |
| 8 | 1.01542 | 1.00060 | 0.99198 | 1.00001 |
| 9 | 1.00771 | 1.00014 | 0.99599 | 1.00008 |
| RID | Devices Sequence | A | L | F | T |
|---|---|---|---|---|---|
| AFAFL | 2 | 1 | 2 | 0 | |
| ALLLT | 1 | 3 | 0 | 1 | |
| AFLFT | 1 | 1 | 2 | 1 | |
| LFTAT | 1 | 1 | 1 | 2 |
| Rules | Confidence | Result Status |
|---|---|---|
| : | 4/6 = 66.67% | Rejected |
| : | 4/4 = 100% | Selected |
| : | 4/5 = 80% | Selected |
| : | 4/7 = 57.14% | Rejected |
| : | 4/8 = 50% | Rejected |
| : | 4/5 = 80% | Selected |
| … | … | … |
| Iteration | a | l | f | t |
|---|---|---|---|---|
| 1 | 2.50000 | 0.84500 | 0.82750 | 0.41375 |
| 2 | 1.25000 | 1.12096 | 1.10764 | 0.76070 |
| 3 | 0.83188 | 1.14445 | 1.13149 | 0.94609 |
| 4 | 0.79629 | 1.09502 | 1.08130 | 1.01370 |
| 5 | 0.87119 | 1.04799 | 1.03356 | 1.02363 |
| 6 | 0.94244 | 1.02120 | 1.00637 | 1.01500 |
| 7 | 0.98304 | 1.01065 | 0.99566 | 1.00533 |
| 8 | 0.99902 | 1.00857 | 0.99354 | 0.99944 |
| 9 | 1.00217 | 1.00947 | 0.99446 | 0.99695 |
| Digital Device Size | Time for PCA (ns) | Time for ICA (ns) |
|---|---|---|
| 1000 | 1276 | 734 |
| 2000 | 1374 | 899 |
| 3000 | 1654 | 998 |
| 4000 | 2037 | 1076 |
| 5000 | 2787 | 1198 |
| 6000 | 3687 | 1489 |
| 7000 | 4798 | 1876 |
| 8000 | 5454 | 2054 |
| 9000 | 7512 | 2189 |
| 10,000 | 8765 | 2588 |
| 11,000 | 10,871 | 2821 |
| 12,000 | 13,345 | 3972 |
| 13,000 | 16,643 | 4065 |
| 14,000 | 17,754 | 4198 |
| 15,000 | 21,098 | 4778 |
| 16,000 | 26,654 | 5076 |
| 17,000 | 29,765 | 9654 |
| 18,000 | 37,452 | 120,876 |
| Digital Device Size | Time for PCA (ns) | Time for ICA (ns) |
|---|---|---|
| 1000 | 598 | 545 |
| 2000 | 612 | 567 |
| 3000 | 745 | 643 |
| 4000 | 1043 | 754 |
| 5000 | 1409 | 943 |
| 6000 | 1964 | 1078 |
| 7000 | 2375 | 1112 |
| 8000 | 3075 | 1399 |
| 9000 | 3478 | 1445 |
| 10,000 | 4375 | 1787 |
| 11,000 | 5276 | 1967 |
| 12,000 | 5976 | 2297 |
| 13,000 | 7182 | 2412 |
| 14,000 | 8954 | 2587 |
| 15,000 | 9912 | 2634 |
| 16,000 | 10,123 | 2876 |
| 17,000 | 10,654 | 3088 |
| 18,000 | 10,912 | 3378 |
Disclaimer/Publisher’s Note: The statements, opinions and data contained in all publications are solely those of the individual author(s) and contributor(s) and not of MDPI and/or the editor(s). MDPI and/or the editor(s) disclaim responsibility for any injury to people or property resulting from any ideas, methods, instructions or products referred to in the content. |
© 2025 by the authors. Licensee MDPI, Basel, Switzerland. This article is an open access article distributed under the terms and conditions of the Creative Commons Attribution (CC BY) license (https://creativecommons.org/licenses/by/4.0/).
Share and Cite
Parvin, S.; Fahd, K. A Set Theoretic Framework for Unsupervised Preprocessing and Power Consumption Optimisation in IoT-Enabled Healthcare Systems for Smart Cities. Appl. Sci. 2025, 15, 9047. https://doi.org/10.3390/app15169047
Parvin S, Fahd K. A Set Theoretic Framework for Unsupervised Preprocessing and Power Consumption Optimisation in IoT-Enabled Healthcare Systems for Smart Cities. Applied Sciences. 2025; 15(16):9047. https://doi.org/10.3390/app15169047
Chicago/Turabian StyleParvin, Sazia, and Kiran Fahd. 2025. "A Set Theoretic Framework for Unsupervised Preprocessing and Power Consumption Optimisation in IoT-Enabled Healthcare Systems for Smart Cities" Applied Sciences 15, no. 16: 9047. https://doi.org/10.3390/app15169047
APA StyleParvin, S., & Fahd, K. (2025). A Set Theoretic Framework for Unsupervised Preprocessing and Power Consumption Optimisation in IoT-Enabled Healthcare Systems for Smart Cities. Applied Sciences, 15(16), 9047. https://doi.org/10.3390/app15169047
