Next Article in Journal
Entropy-Driven Adaptive Neighborhood Selection and Fitting for Sub-Millimeter Defect Detection and Quantitative Evaluation in Magnetic Tiles
Previous Article in Journal
Plant Antimicrobial Compounds and Their Mechanisms of Action on Spoilage and Pathogenic Bacteria: A Bibliometric Study and Literature Review
 
 
Font Type:
Arial Georgia Verdana
Font Size:
Aa Aa Aa
Line Spacing:
Column Width:
Background:
Systematic Review

Electricity Losses in Focus: Detection and Reduction Strategies—State of the Art

1
Department of Electric Power Systems and Management, Technical University of Cluj-Napoca, 400114 Cluj-Napoca, Romania
2
Department of Automation, Technical University of Cluj-Napoca, 400114 Cluj-Napoca, Romania
*
Author to whom correspondence should be addressed.
Appl. Sci. 2025, 15(7), 3517; https://doi.org/10.3390/app15073517
Submission received: 10 February 2025 / Revised: 14 March 2025 / Accepted: 21 March 2025 / Published: 23 March 2025

Abstract

In contemporary society, electricity has become one of the most prevalent energy sources, with a global distribution network. The significance of energy efficiency has become a prominent subject of interest across various disciplines, leading to a notable surge in research on electricity over the last decade. The present paper explores the significance of examining power losses in power grids and proposes methods to identify and reduce them. The objective of this study is to methodically and systematically review existing databases to identify relevant studies pertinent to electricity losses in power grids. To this end, this study methodically categorizes energy losses into two primary classifications: technical losses and non-technical losses. To this end, two primary analytical approaches have been devised, providing a foundation for the prioritization of the most effective detection methods for each loss category, as well as the most recent findings in the literature on reducing these losses. The issue of power grid instability, stemming from fluctuations and voltage dips, was addressed, with power losses emerging as the primary source of concern. To this end, a comprehensive analysis of major academic databases, including Scopus, Web of Science, IEEE, and Google Scholar, was conducted to identify relevant research articles. This review introduces several important concepts for the energy field by introducing and analyzing the most relevant methods to identify and reduce power losses. The results of our study outlined the comprehensive analysis of 90 relevant studies on the benefits as well as the barriers encountered in the application of methods to identify and reduce electricity losses and the impact they have in the field under review. In conclusion, this paper emphasizes the importance of the in-depth study of the energy domain to achieve performance and contribute to the improvement of power grids. Future research directions are based on the implementation of artificial intelligence (AI) algorithms to achieve this goal.

1. Introduction

In the contemporary context, electricity has become an indispensable form of energy, both in everyday life and in the global economic environment. Therefore, it is considered one of the most important and widely used forms of energy today, playing a significant role in everyday processes. With the advancement of technology, energy efficiency has become increasingly important in the modern era, with substantial applications in various sectors, such as construction, industry, and particularly in the energy sector. Despite the high technological complexity of modern energy systems, electricity losses remain inevitable. These losses give rise to a multitude of issues, including increased consumption of resources, diminished efficiency, and a low operational capacity of the entire energy system.
Power generation is defined as the process of generating usable electricity from primary energy sources. The process of energy conversion can be achieved through a variety of methods, including both conventional and clean energy sources such as hydroelectric power plants, wind power plants, and photovoltaic power plants. The generation of electricity is predominantly reliant on diverse primary energy sources, with the objective of meeting the load curve. Load curves, in this context, denote the temporal variations in the electric load, defined by the active, reactive, and apparent power absorbed by an electrical receiver. Consequently, the electricity generation process is aligned with the daily and annual load curves.
Electric grids are physical assemblies comprised of elements such as overhead and underground power lines, poles and substations, electrical protection and switching equipment, and transformers. Consequently, the electricity grid includes electrical transmission and distribution installations designed to maintain the connection between end users and sources of electricity generation. Electric grids are, therefore, categorized according to their primary role in the transmission, distribution, and use of electricity. The transportation of substantial amounts of energy is facilitated by transmission lines over long distances at voltages of 220 and 400 kV to accommodate any fluctuations in consumption that may be present in the system. The transmission methodologies applied are primarily divided into two categories: systematic transmission and compensation transmission. The configuration of distribution grids is more complex, enabling the distribution of energy to consumers according to varying voltage levels. Finally, utilization networks provide power supply to the receivers, depending on the different types of low voltage consumers (LVs) [1].
The generation, transmission, and distribution of electricity are complex processes accompanied by inevitable electrical energy losses. These losses have profound ramifications, manifesting in two distinct yet interconnected ways. Firstly, at the level of final consumers, energy supply networks become susceptible to instability. Secondly, economic systems encounter similar effects due to the interconnected nature of these energy processes.
Energy losses in electricity networks are defined as the difference between the electricity produced by generating plants and the electricity delivered to final consumers. These losses occur primarily during the transmission and distribution of electricity and are attributable to various factors, including conductor resistance, transformer losses, leakage currents, and magnetic losses. These losses can be quantified by applying specialized formulas that consider the specific technical parameters inherent in the network and its component equipment. Formula (1) represents the general calculation equation for determining the electricity losses.
E = E i n E o u t ,
where,
E i n = 1 n E p i E p o s . i + 1 n E i m p j ,
E s o l d = 1 n E s i + 1 n E e x p j ,
The following variables are to be considered:
  • Epi the energy produced in plant i;
  • Epos.i the energy consumed for the services of plant i;
  • Esi the energy sold in node i;
  • Eimp.j the energy imparted on the j line;
  • Eexpj the energy exported on the j line [2].
Depending on the particulars of their occurrence and the specific location of the losses, there are several categories of losses in electricity grids. Consequently, electricity losses are classified into two primary categories: technical losses, attributable to technical components within the network, and non-technical losses, arising from external interventions on the electricity networks that do not involve technical elements. Given the significance of this issue, numerous researchers have focused on it to identify and implement novel methods to minimize technical losses in grids and to reduce or even prevent non-technical losses. The subsequent discussion will address the primary issues associated with both technical and non-technical losses, and their impact on the effective functioning of the entire power system [3].
The significance of the identification of power losses and proposing methods to reduce them contributes to optimizing the efficiency of the distribution system through the operation, design, and planning of power networks. In most cases, energy losses, irrespective of their category, impact the compensation of power systems and, consequently, revenues. The present study undertakes a comprehensive examination of the subject, delimitation losses associated with power grids into four overarching categories: power grid stability and reliability, energy efficiency, operational cost reduction, and their environmental impact [4]. The Sankey diagram in Figure 1 provides a visual representation of the energy losses that have been registered within the power system.
A comprehensive investigation into energy losses was conducted, with particular attention devoted to the legal requirements imposed by the ANRE (National Energy Regulatory Authority, Romania). The legislative regulations and constraints regarding the determination and identification of energy losses in electricity networks were identified as the fundamental basis for implementing the exposed methodologies. Therefore, the primary objective of the present study has been investigated and validated in terms of legislation and general applicability challenges.

2. Primary Classifications of Electrical Energy Losses

As previously mentioned, power losses are represented by the difference determined by the amount of energy that is injected into the distribution system and the amount of electricity that is finally billed to the end users [5].
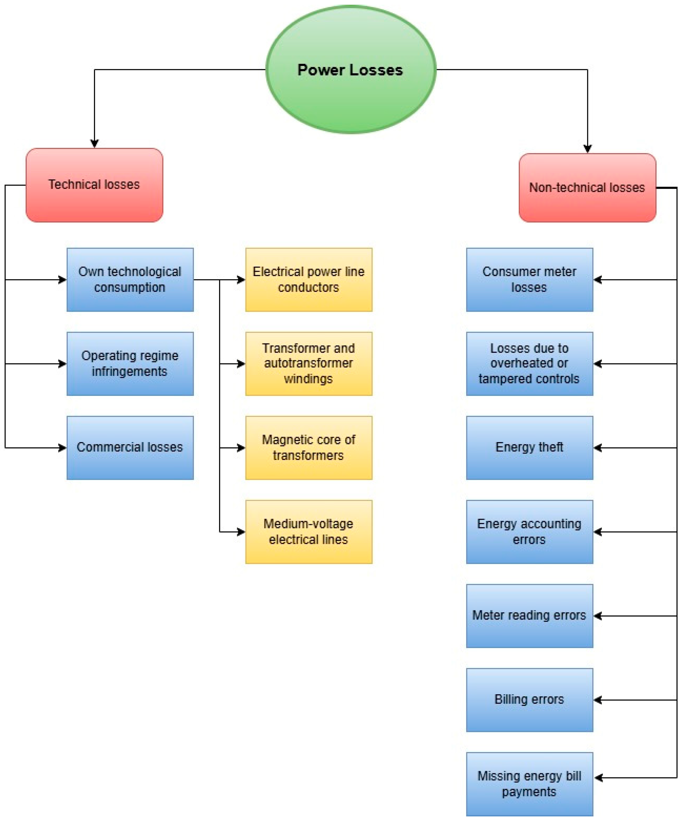
As illustrated in Figure 2, power losses can be divided into two distinct categories: technical power losses and non-technical power losses. The determination of these categories is based on the factors that cause them, ranging from the elements of the electrical network to abnormal consumer operations connected to the power system.

2.1. Technical Energy Losses

Technical losses of electricity can mainly be attributed to technical elements such as power transmission and distribution lines and transformers. These categories exhibit the highest quantitative losses of electricity. Therefore, technical energy losses can be defined as the physical properties of the components that comprise the distribution system, manifesting as a natural occurrence in lines and transformers during the flow of electrical power. A property of technical losses is their quantifiable nature, allowing for their estimation through calculation [6].
These losses, classified as active energy losses, can result in substantial economic repercussions over time. They manifest in various forms within power systems. These losses manifest in the following ways:
1.
Technological own consumption: This term denotes the quantity of active energy losses that are generated by the transmission and distribution processes, under the conditions that have been established for the designed installations.
2.
Deviations from the designed operating regime give rise to technical energy losses, primarily attributable to inadequate sizing of the network and improper operation.
3.
Commercial losses—this category of technical losses is caused by errors introduced by the metering and organization groups on the energy record.
On average, electricity losses in the networks of a system vary between 10% and 15% of the total electricity production. These losses are contingent upon the structure of the network under analysis, the conditions under which it is operated, and other considerations.
The technical losses of active energy-summing technology’s own consumption (TOC) are characterized and localized as follows:
  • The location of the magnetic field is contingent upon the thermal effect resulting from the electric current. This phenomenon is observed within the conductors of power lines and the windings of transformers.
  • The presence of a magnetic field is evident in the magnetic core of transformers and autotransformers, contingent on the existence of eddy and hysteresis currents.
  • The corona effect, on the other hand, leads to the localization of electric fields in power lines with a voltage of at least 220 kV.
  • The electric field is localized in power lines in medium-voltage cable and in lines in cable where the voltage Un ≥ 60 kV [7].
The technical type of energy loss is principally based on the analysis of electromagnetic field theory. Consequently, the loss of electrical energy entering the conductor lines is converted into thermal-type energy, which is supplied by the electromagnetic field. The construction types of electrical transmission cables result in varying types of active losses on the lines, which differ from one category to another [8].
The active energy losses in power lines are influenced by several factors and can be classified into different types, as outlined below:

2.1.1. Heat Losses Through Resistance

P 1 = I 2 × R ,
where,
  • I—current through the cable (A).
  • R—cable resistance (Ω).

2.1.2. Leakage Losses

P 2 = U 2 × G ,
where,
  • U—voltage between cable core and insulation (V).
  • G—dielectric leakage conductance (1/Ω).

2.1.3. Magnetic Losses Through Dielectric

P 3 = I 2 × ω × L × tan ( δ ) ,
where,
  • ω—alternating current pulsation (1/s).
  • L—cable inductance (Wb/A).
  • tan (δ)—magnetizing loss tangent of the cable dielectric.
In summary, the quantity of active energy losses that arise from the transmission and distribution of electricity through pipelines can be ascertained through calculation. This calculation encompasses the energy produced in generation plants and the energy delivered itself [9].
Accordingly, the total technical energy loss can be attributed to a combination of factors that contribute to the generation, transmission, distribution, and delivery of electricity to the end user. This type of loss can be calculated based on the components of the electricity system. Therefore, estimates can be made for each component, and the number of technical losses in an analyzed electricity network can be calculated.

2.2. Non-Technical Energy Losses

Non-technical losses are those which are not caused by external factors in the power system. These losses are distinct from the factors that cause technical losses. Accordingly, non-technical energy losses are predominantly attributable to external actions within the power system and are principally associated with customers. The most significant non-technical losses are attributed to energy theft, non-payment of bills, metering and accounting errors, and faulty meters [10].
Non-technical energy losses can be categorized as follows:
1.
Losses from consumer meters:
The losses are attributed to issues with the meters themselves, resulting in meter inaccuracies within the problematic area.
Significant energy dissipation can also occur due to metering inaccuracies at other points, such as transformer substations (PTs) or transformer stations (TSs).
Inadequate metering can also result from voltage drops in the cables carrying energy from the PT, as well as from loose connections between cable terminations and the meter.
2.
Meters overheat or are tampered with:
Meter-related problems, such as missing meter seals and lack of regular meter checks, are also considered energy losses.
Energy dissipation has been observed to occur in instances where meters are not adequately sealed or of substandard quality.
Additionally, the improper installation of meters, in conjunction with the absence of inadequacy of a meter security system, has been identified as a contributing factor to energy dissipation.
3.
Energy Theft
Energy theft is a category of non-technical losses that manifests in various forms, including fraudulent connections to overhead power lines. Power theft, another form of this category, is widespread and involves direct connections to junction boxes at the ends of cable systems, also carried out fraudulently. Connecting to exposed service cables without notifying qualified personnel is also a method of fraud.
Energy theft is a detrimental process that results in the loss of a substantial amount of energy. This process is also carried out by bypassing the neutral wires when connecting meters.
4.
Energy accounting errors
Energy accounting errors manifest in various forms. In the power system, these errors often result from inadequate monitoring and metering instrumentation during connections, as well as from improper energy audits. Additionally, the absence of a monthly energy accounting system to monitor losses during a given period can contribute to these losses. Another category of accounting errors involves failure to utilize proper meters, which can lead to inaccuracies in supply data.
Failure to adhere to scientific methods in conducting regular energy audits is another factor contributing to energy losses.
5.
Meter Reading Errors
Significant errors can occur when meter reading is avoided for various reasons, such as the consumer’s dwelling being closed, the meter being installed in inaccessible premises, or the meter’s traceability.
As the meter reading process is manual, errors in the transcription of the numbers following the readings may be made. These errors are classified as unintentional.
Additionally, in the context of manual meter reading, intentional misreading of meters can occur, often arising from instances of conflict between designated meter readers in the field. This category of losses also encompasses data manipulation processes by operators entrusted with entering data into storage programs and software. The occurrence of reading losses can also be attributed to the absence of verification of field reading by qualified personnel, as well as the lack of reports containing the management of field reading reports.
6.
Errors in Billing
This category of errors is characterized by recurrent mistakes in the billing process. These errors can also occur because of incorrect or incomplete meter readings, and billing centers may lack systems to ascertain the integrity of the data being processed. Non-technical energy losses also occur when bills are not delivered to recipients, are misplaced, or become damaged.
7.
Non-payment of energy bills
The absence of a comprehensive system for monitoring non-paying customers contributes to these losses.
In instances where individuals fail to pay their energy bills, there is no automated mechanism for disconnecting, further exacerbating the losses [8].
The determination of non-technical energy losses is conceptually straightforward, yet its practical implementation is challenging. This category of losses is frequently attributed to external, manipulative factors that contribute to this proportion of losses that can be mitigated. Consequently, quantifying and measuring these non-technical losses is challenging. To address this, an estimation method has been proposed, grounded in preliminary findings from analyzing a power network. The proposed empirical method for quantifying these loss categories is outlined in Equation (7) [11].
P N T = T o t a l l o s s e s T e c h n i c a l l o s s e s ,
In conclusion, the process of identifying non-technical energy losses is a complex one, due to the methods that must be applied to achieve this detection. The necessity of complex databases necessitates the localization of these databases, which, in turn, renders the localization process highly complex.

3. Methods for Identifying Power Losses

3.1. Technical Energy Losses

In the context of technological advancements across various disciplines, including the electrical field, researchers have demonstrated a notable interest in this area. Consequently, research efforts have been undertaken from diverse perspectives, encompassing studies on energy losses, their manifestation in power systems, loss mitigation, primary causes, and numerous other related subjects. The technical energy losses are more readily quantifiable due to the physical elements and phenomena that give rise to these losses. Conversely, the identification of non-technical energy losses is more challenging, necessitating the implementation of more complex solutions for their reduction.
Given that researchers have utilized a multitude of methods to identify electricity losses, a variety of programs and applications have been developed to determine these losses. The research carried out in this field is extensive and is divided into several branches, thus approaching the field of electro-energetics from multiple perspectives.
As can be seen in Figure 3, the quantification of technical losses in power systems is underestimated by the dominant categories of scientific papers. The graph has been constructed using the database provided by Scopus, a comprehensive source of scientific research since the advent of electricity. Therefore, the main categories of scientific research have been recorded and quantified according to their number, and this ranking has been analyzed in detail.
As shown, the predominant contributions to this area of interest were scientific articles in journals, accounting for 52.5%, followed by research papers at conferences, accounting for 37.4%, and chapters in textbooks and other categories of interest. It is evident that the field of electricity losses is currently experiencing a growth in interest.

3.1.1. Energy Losses Caused by Physical Network Characteristics

The identification of technical energy losses is imperative for enhancing energy efficiency and reducing operational costs in power grids. This identification process is imperative in order to reduce the financial impact of these losses. In the specialized studies conducted by researchers, the analysis of the determination or estimation of technical energy losses in power grids is integrated. In scientific works, several approaches for determining technical losses have been discussed, primarily based on a forward-looking examination of load curves. A notable study by Leonardo [12] introduced the concept of a “loss coefficient”, a pivotal parameter in the estimation of technical energy losses. The coefficient is indispensable in the definition of the load variation during the analysis period. In conclusion, the researchers’ work demonstrated a practical application that enabled real-time observation of the variation of load curves across Brazil. The researchers found that defining the loss coefficient correctly enables the optimal selection of cables, thereby minimizing energy losses caused by the over-sizing or under-sizing of cables.
In addition, the researchers in [13] proposed an estimation method to determine the energy losses in the distribution system. This method determined the frequency domain based on load curves. They implemented a calculation to identify the load profile by integrating a discrete Fourier series and applying it to a model adapted for loss analysis, also using the Parseval identity. The findings of the study have a positive impact on the analyzed model, with an error percentage of only 1.87% being obtained. The authors follow the frequency domain and the influence of harmonics in shaping the technical losses. The primary objective of the study undertaken by the researchers was to ascertain the power losses within the regulation component of distribution systems.
Energy dissipation is an essential aspect of transmission and distribution systems, a phenomenon that has received considerable attention from the research community. In their research, Khairul Anwar Ibrahim and their colleagues proposed a methodology for estimating technical energy losses [14] in medium-voltage distribution networks. The researchers developed their methodology around the radial flow of supply and load curves, with a particular focus on periods of supply and the dynamics of load gaps. The authors considered the incoming power capacity measured over one month in the distribution system of a power distributor. To this end, they implemented a complex model based on the following input characteristics: energy demand, the length of the radial network of a medium-voltage distributor, the load distribution, and the power factor specific to the analyzed network. The model designed incorporates a primary feature that enables the estimation of technical energy losses based on measurements of the parameters. The results obtained from implementing the study on a real network thus delineate a similarity in losses determined by the distribution operator. The study’s findings necessitate further refinement and expansion. This includes the application of the model to a more diverse set of networks and distributors, encompassing a range of sizes and demographics.
Another technical approach to energy loss analysis was undertaken by Mustafa, Sameer S., et al. in [15], where they examined losses in a power grid in the Kirkuk area. The focal point of their study was to ascertain a calculation method for such losses. The paper addressed losses in power lines, transformers, and other equipment, and it developed a computational program in Visual Basic for calculating and accurately estimating electricity losses in the power supply system in the area.
A multitude of methodologies for calculating and estimating technical losses in electrical transmission and distribution networks have been documented in the extant literature. Another approach has been proposed by researchers André Meffe et al. in [16], where they determined the technical type of electrical losses in a medium voltage electrical network by analyzing concrete and detailed all consumption data from the outgoing feeder of the distributors. The proposed methodology is characterized by its simplified nature, relying on consumption data to achieve satisfactory outcomes.
In a subsequent study, Bogdan-Constantin Neagu and his colleagues proposed a methodology for calculating electrical losses on the low-voltage side [17]. The researchers proposed a deterministic method based on different factors in low-voltage electrical networks, analyzing mainly the independent variables that could negatively influence the increase in the number of losses. The efficacy of the proposed approach is evident in its ability to accurately estimate technical energy losses, particularly in low-voltage networks.
The investigation in [18] focused on a method for calculating losses in power lines in view of the predominance of technical power losses in transmission and distribution lines. Their hypothesis was based on the classical theoretical method of determination, which limits the possibility of automatic implementation of the method itself. To address this limitation, the authors integrated an automatic methodology for power line loss calculation into their paper, with the aim of enhancing the efficiency of distribution system operations.
The analysis of behaviors in terms of recording significant amounts of technical electricity losses is conducted in distribution lines. In [19], the authors V. Bezruchko and colleagues conducted a study of 6–10 kV power grids with isolated neutral. The authors designed a device to be installed on the branches of overhead power lines, capable of measuring the current and temperature of the conductor. This device facilitates the determination of electrical losses through the lines. The correct integration of this device makes it possible to accurately determine the amounts of losses on different sections of the power line. The efficacy of this measurement technique can be further increased by taking into account the following factors: conductor temperature, non-sinusoidal current, line length, and wire corrosion. The findings of the present study demonstrate that the losses of electric energy in the lines can be by a factor of 1.58 times higher than those determined by traditional calculation methods for a sinusoidal current and considering a conductor temperature in the range of from −40 to +70 °C.
The second component that exhibits a high degree of loss is the transformer in PT and TS. In [20], Vladimir I. Biryulin and the other authors addressed the importance of precise determination of energy losses to enhance the efficiency of economic indicators. In scientific research, the existing calculation formulas for calculating technical losses in terms of the number of hours in which they are recorded in accordance with the load curve graphs were analyzed in detail. In the present study, the losses occurring on a 1000 KVA transformer over 24 h were analyzed. Another approach to transformer losses has been performed by Lekshmi R. Chandran, G.S. Ajith Babu, Manjula G. Nair, and K. Ilango in [21], where issues related to inter-winding faults, oil leakage, temperature, and various other faults were analyzed. Consequently, the authors proposed methodologies for the monitoring and identification of losses in power transformers, predicated on the criteria. The present case study involves an electrical substation transformer with a capacity of 500 KVA.

3.1.2. Energy Losses Due to Conversion and Control Processes

The technical energy losses that are generated by the control and conversion processes are quite high, as a significant amount of energy is lost through heat and corona effects (see Figure 1).
In [22], a methodology for calculating technical losses was also implemented, wherein the authors placed particular emphasis on the determination of Joule losses, Corona losses, and insulation losses. To facilitate this computation, the researchers developed a special computational software based on adaptive computational models. Joule energy losses constitute a substantial proportion of unutilized energy; therefore, this study highlights their importance. The authors directed their attention toward the values of the external temperatures of the substations for different transmission lines with the objective of more accurately estimating this category of losses. The implementation of the software design has yielded substantial contributions through the obtained results, thereby facilitating its integration into the planning of dispatching services and the operation of power lines. The long-term benefits of this approach are instrumental in regulating power losses within the transmission system.
In a subsequent study, Carlos Eduardo and his co-authors underscored the issue of energy dissipation, emphasizing its primary causes, namely, energy transportation and distribution [23]. The paper introduces a new modified computational methodology for calculating technical losses. This methodology utilizes the concept of reduced equivalent networks, models the analyzed power grid in the Open Distribution System Simulator software, and later defines equivalent operational impedances. The study incorporated customer energy bills and power factor at the TS, along with appropriate profiling according to load curves, as input data. The implemented method demonstrated good accuracy in terms of calculation and identification of technical energy losses in a power network.

3.1.3. Energy Losses Due to Equipment Efficiency

Technical losses are defined as the amount of energy that is permanently lost in the power system. Consequently, the identification of technical electricity losses is imperative for enhancing the optimization of distribution systems. In [24], Romero addressed the identification of electricity losses through the intelligent use of information obtained from users and the importance of integrating intelligent modeling and simulation programs to model and simulate the electrical networks and thus accurately determine the number of electrical losses. In his paper, the author implemented a method for simulating power grids and proposed various methods to reduce energy losses.
A form of calculation methodologies has been documented in the extant literature for the purpose of determining and estimating technical losses in power systems. In [25], the authors have presented an original methodology for evaluating energy losses in single-phase systems. This methodology involves the calculation of the mean technical losses associated with a designated power supply unit over a specified period. The researchers’ findings indicate an overall efficiency of 62.6% for the determination of energy losses, thereby classifying the methodology as consistent and recommending its use in calculations pertaining to technical energy losses in single-phase power systems.
A multitude of methods exist for determining energy losses. Researchers have implemented various approaches and methodologies to identify these losses. For instance, Mau Teng Au and Chin Hooi Tan have developed a technical type of loss calculation method based on energy flow in [26]. Therefore, in the paper, calculation criteria considering the energy demand in the peak load scenario, the length of the distributor, the load-carrying capacity of the supply transformers, as well as the details of the power factor of the analyzed network, were addressed. In a similar vein, the researchers in [27] explored the calculation of energy losses in low-voltage networks where consumer data are not accessible. They have analyzed a method of calculating a network with analogous characteristics. The primary objective of this analysis is to ascertain the copper losses in distribution networks. The findings of this study indicate an error margin of less than 10% when employing this method to ascertain the technical losses. Therefore, by successfully analyzing this method, it is possible to estimate the copper losses in low-voltage electrical networks. In comparison with a similar method for determining the copper losses, this method presents a lower degree of error. As a result, the improvement of the method can generate a more appropriate and accurate detection of power losses in low-voltage networks, regardless of their distance and length. The case study was conducted in the distribution network of Gilan, Iran, and the paper presents several well-structured further developments, such as widening the sampling interval and analyzing the typologies of distributed generators mounted in the system in detail.
A notable criterion that supports the need to identify energy losses is the financial impact of such losses. In [28], the issue of loss costs in a Norwegian power grid was addressed. The authors conducted a comprehensive analysis encompassing the life cycle of the equipment, meticulously evaluating the necessary modifications to the distribution networks. This analysis encompassed both investment costs and maintenance costs. In this paper, the authors estimated the costs of energy losses across Norway. The main hypotheses were based on future load growth. Furthermore, the augmentation of hydropower plants has a direct impact on the magnitude of these losses. The authors encountered challenges in their study, particularly with the regulatory tariffs of the energy markets, which, at present, do not pose a significant obstacle.
In conclusion, the progress in the energy field resulting from the literature review demonstrates the increasing level of interest in improving the processes of electricity generation, transmission, and distribution. The graph presented in Figure 4 provides an evolutionary analysis of the number of studies carried out on the identification of technical energy losses. The graph illustrates the analysis of the existing literature references from 1923–2023, based on data from the Scopus database. The analysis reveals a modest increase during the initial decade, which is followed by an acceleration in the number of scientific papers around 2004 in the second decade of the analysis, followed by a sustained high trend until 2015, when a significant escalation of interest occurred. In the current decade, there has been a steady increase in interest, accompanied by a corresponding rise in scientific research.
Furthermore, Figure 5 emphasizes the predominant contributing countries in the number of scientific papers. China is in the first position, followed by the USA, Germany, and Italy. The ranking also includes developing countries such as India, Brazil, and Iran, where power grids are analyzed for several considerations.

3.2. Non-Technical Energy Losses

Non-technical energy losses are defined as losses that directly affect the power quality of electricity grids, thereby causing significant economic problems. Consequently, ascertaining these losses is imperative for the energy sector. A significant number of researchers in the electrical, energy, and non-energy domains have explored this issue in power grids, contributing a range of methods and methodologies for identifying both technical and non-technical losses [29].
Non-technical energy losses represent a domain of significant scientific interest, and the contributions of researchers in this area are presented in Figure 6 according to their respective shares. Therefore, the graph highlights the predominant scientific categories in which authors have contributed over time. The graph contains information provided by existing Scopus databases, generating a ranking according to the existing categories of papers. The predominant categories of contributions are journal articles (52.5%) and conference papers (37.4%), followed by review papers (5.1%), book chapters, textbooks, lecture notes, and other categories. The scientific interest in the field of non-technical losses is at a high point, and this research is now increasing.
As a problem that impacts stability in power systems, there are various methods to address the issue of non-technical losses. In [30], the author proposed a methodology rooted in the mathematical metrics of AI, designated as F1—Score, for the identification and realization of a classification of these types of losses. This approach was implemented to address deficiencies in field data. The primary contribution of this work lies in the utilization of 23 distinct classifiers, with considerations given to criteria such as performance, execution time, and reliability. The employment of AI algorithms was instrumental in the identification of non-technical losses, with a dataset comprising 261,489 consumers undergoing analysis. The findings, ascertained through the utilization of this performance metric, affirm that the methodology devised by the authors engenders an accuracy of 66.5% in the field measurements and an error of 6.86% in comparison to the results simulated in the paper.

3.2.1. Energy Losses Caused by Fraud and Illegal Behavior

Energy losses in electricity grids have a deleterious effect on the economy, as well as on system stability and reliability. In the domain of energy research, researchers have placed emphasis on distinguishing between the two categories of energy losses to facilitate the development of more effective methodologies for reducing losses. In a reference work, J. B. Leite and J. R. S. Mantovani [31] focused on the determination of energy theft. In this paper, they also addressed cybersecurity issues related to consumption data, which can be hidden or modified. To address these concerns, they have proposed a suite of advanced algorithms designed to identify and mitigate these threats. A non-technical loss detection algorithm, dubbed A-Star, has been developed, which also possesses the capability to localize the consumption site where anomalies are occurring. Another successfully applied method can be found in [32], where the authors also considered the objective of mitigating energy fraud through intelligent fraud detection. The implementation of techniques to recognize surveillance patterns using artificial neural networks (ANNs) and support vector machines is also discussed. Additionally, an optimal classifier was introduced to facilitate rapid non-technical loss recognition.
As fraudulent activities related to the electrical energy system have become increasingly evident, there is a growing imperative to detect them in a more efficient way. In this regard, the authors of [33] have proposed a study in which they have implemented an algorithm to analyze very complex databases based on consumption data. The objective of this analysis is to achieve a better and more efficient detection process. To this end, the authors conducted a comprehensive analysis of a dataset provided by the State Grid Corporation of China, accessing authentic data from approximately 42,373 consumers. The comprehensive analysis of these extensive datasets lasted about 1035 days. For each consumer, an energy profile was created, summarizing their behavior over predefined periods of a day and a week. The authors encountered several challenges, including the absence of periodicity, which caused problems in the detection process, and the fact that fraud was difficult to detect.
Another significant study was carried out by Wang and colleagues in [34] to detect different forms of energy fraud by integrating AI algorithms, for performing different tasks such as load forecasting methods and the response that applications have when integrating them in the real world. The integrated algorithm emphasizes the aspects, and, for the anomaly detection component, data pertaining to cost, optimization, detection method, training, detection, and evaluation have been analyzed. The detection methods considered are based on regression and classification metrics combined with supervised learning modalities. The applicability of these methods in real-world settings is advantageous due to advanced computational strategies. However, they are also capable of addressing challenges such as complex and lengthy implementation processes, as well as updating energy systems and markets that lack advanced mechanisms for integrating measured data. However, the practical implementation of these methods may be constrained by factors such as power grid infrastructure limitations, concerns regarding consumer privacy, and environmental regulations.
Energy theft has garnered significant interest among energy researchers, resulting in a growing number of studies on this topic. In [35], the negative aspects engendered by non-technical losses were analyzed. A novel algorithm was developed to identify fraudulent activities by employing a model known as Deep CNN, which utilizes genetic algorithms to analyze consumption data recorded by intelligent meters and evaluate potential impediments to energy mismanagement methods. The efficacy of the proposed method was assessed through its implementation in a real power grid, and the results obtained demonstrated that the newly introduced model exhibited superior performance in terms of accuracy and precision when compared to previous methods.
In the evolving energy market, many residential consumers adopting IoT technologies face problems related to non-technical losses. In [36], a study was presented that highlighted these real challenges in Brazil in terms of energy fraud in low-voltage power grids. To address this critical issue, a novel methodology has been proposed, which involves the strategic placement of thermal sensors to identify affected bus lines within the system and to determine the responsible parties. After the conceptualization of this methodology, empirical trials were executed on a genuine power grid, considering the power flow and a detailed analysis of the load curves representative of the area under study. The findings of this study indicated the efficacy of the proposed method, as it was able to identify a group of fraudulent consumers, and the method could yield better results if applied to the free market.
Non-technical energy losses can be categorized based on the underlying cause. In [37], the authors conducted a study on a potential threat to the power system, namely, unauthorized energy consumption by the grid operator. Utilizing intelligent algorithms, they successfully identified illegal connections within power grids. This form of fraud has gained prominence, particularly in underprivileged communities. Conventional methods employed by national energy companies to monitor electricity consumption are often inefficient and labor-intensive. The approach adopted by the authors in their paper involves data classification through a combination of intelligent methods, such as ANNs, decision trees, vector machines, and k-nearest K-nearest classifiers. The data examined in this study are authentic field data from over 300 distribution operators, which renders the data sample complex for the method to be applicable.

3.2.2. Energy Losses Caused by Errors in Administration and Process

Anomalies in energy databases may also occur due to measurement errors, especially in areas where readings are taken manually. Evgenii Zelenskii and Yury Kononov have developed a methodology for detecting such measurement errors, which are also classified as non-technical losses [38]. The authors addressed the problem of field measurements, as there are many areas where there are large discrepancies with the obtained data. To address this challenge, they proposed a synchronized approach for phase measurement, encompassing both voltage and current. Consequently, the researchers’ approach relied on precise current measurements to ensure the accuracy of power measurements and to mitigate the impact of outliers. The researchers employed an intelligent state theory-based tool and a recursive type of algorithm to identify the phasors of currents and voltages in the nodes to realize sets for such measurements. The findings of this study are of paramount importance, as they contribute to enhancing the reliability of the overall measurement system and consequently reducing losses caused by inaccurate measurements.
Non-technical energy losses resulting from anomalies and fraud represent a growing problem in the field of electrical engineering. In [39], the authors conducted a research study on the integration of a method for detecting losses in this category in public power supply networks. To this end, the researchers developed a methodology for loss identification and localization, underpinned by a comprehensive analysis of a dataset comprising 57,000 observations derived from field trials. The intelligent model was designed to thoroughly analyze customer consumption behavior. To this end, an ANN with supervised learning capabilities was investigated, which analyzes data including energy consumption, alarms, and electrical magnitudes derived from smart electricity meters. To ensure the efficacy of the model, various performance classifiers were integrated into the ANN structure.
The approach undertaken by the authors in [40] exemplifies an energy loss identification methodology that analyzes consumption behavior over an extended period. For the same purposes, a deep-learning ANN was analyzed. This ANN was designed with the purpose of analyzing transformed images based on input features. The efficacy of this approach was substantiated through empirical evidence, as evidenced by the substantial enhancement observed in the performance metrics of the tested model when employing this method on a real data sample.

3.2.3. Energy Losses Caused by Poor Infrastructure and Resource Management

Another approach to identifying non-technical energy losses was developed by the authors Lívia M. R. Raggi et al. [41]. In their study, the researchers implemented a method for determining losses based on smart meters located at the consumption site. Given their capacity to amass substantial data, these meters were able to interpret the relevant information, thereby facilitating the identification of non-technical losses. The study’s primary objective is the detection and identification of illegal load connections within electricity networks. To this end, a comprehensive analysis of 34 low-voltage bus lines and 1682 medium-voltage bus lines was conducted, with the objective of identifying and extracting problems caused by illegal activities within the electrical domain.
In the paper [42], the authors discussed an intelligent computational technique for identifying non-technical losses based on an intelligent tool analyzing different consumption profiles. To fulfill the objective of the paper, WEKA software 3.6 was used to compare and utilize specific classification classes to be implemented in AI algorithms. In a similar vein, researchers have developed a method for identifying these losses by analyzing consumer types [43]. Addressing the efficiency challenge, they employed Optimum Path Forest for the classification of certain consumer types. The proposed method aims to identify fraud and irregularities in power networks. The efficacy of the proposed method was assessed by conducting a trial in the IEEE 123 Bus Test Feeder test environment, which yielded a success rate of 72.43% for consumer inspections.
Another approach to identifying non-technical losses in power grids was also realized by the authors in [44] through the integration of software for detecting losses of this type. To develop the prototype, datasets were integrated and analyzed by software engineering, thereby enabling the implementation of a technical solution. This solution is the culmination of a comprehensive and exhaustive analysis of all parameters and variables involved in the process.
The subject of losses in the energy field is of significant interest to researchers, and A. C. Rodrigues, A. S. Costa, and D. Issicaba addressed the development of a tool for determining non-technical losses in their work [45]. This tool assists distribution operators in locating and quantifying these losses. The researchers developed a methodology based on geometric estimation of energy losses and localization of their source. After the geographical and condition estimation of the networks and losses, hypotheses are designed by the researchers. These hypotheses allow the distribution operator to analyze the affected nodes. The operator can verify the hypotheses by approving or rejecting them. To validate the efficacy of the proposed methodology, a comprehensive experimental study was conducted on two IEEE feeder networks.
In the context of non-technical energy loss analysis, the implementation of load curves for consumers emerges as a key element. In [46], researchers have addressed the realization of profiles for different types of consumers, and, based on their analysis, possible anomalies can be identified. The central problem that this study focuses on is the development of a methodology that incorporates performance metrics to facilitate the analysis of consumer profiles. The evaluation method is structured in a manner that enables the analysis and preparation of the datasets to accommodate the potential for missing values in the acquired data. The proposed identification method involves analyzing data sequences to derive a statistic that quantifies the behavior of each consumer profile created.
In the research [47], the authors conducted a thorough analysis of the issues associated with non-technical losses, with a primary focus on the investigation of anomalous data that has emerged throughout the course of the data acquisition from the field. To facilitate comprehensive analysis, the authors integrated AI tools, specifically, ANNs and classification tools, along with performance metrics. The integration of machine learning (ML) models with performance metrics facilitates the association and filtration of the quality of the analyzed data, ensuring their optimization and model parameter normalization. In the present study, the authors have developed a comprehensive solution by employing a multi-layer perceptron ANN, which falls under the category of supervised learning. The data mining method also involves data such as ambient temperatures and other endogenous and exogenous data. The conclusion of the study demonstrates that the input data, which directly impact the identification of non-technical losses, have been enhanced, and the applied test results show an improvement in network performance of 6.26%.
In the current era of rapid technological advancement, the performance and regression metrics of AI are being extensively utilized in various applications and research endeavors. In the context of identifying non-technical losses in power grids, researchers have developed an intelligent model in [48] to determine these losses. This model is based on LTSM (Long Short-Term Memory) and RUSBoot (Random Under-Sampling Boosting) techniques for optimization of the parameters considered. The resulting algorithm possesses the capacity to discern anomalous patterns that may emerge in the context of energy consumption and production processes. The utility of LTSM is twofold: it facilitates the detection of these anomalies and the extraction of features. The outcomes of the present study suggest that the proposed methodology effectively addresses challenges related to the management and adaptation of voluminous datasets, as well as the balancing of field data. A further strength of the present methodology lies in its comparison with other methods, which has yielded more efficient results.
Another application based on the same direction was realized in [49] by F. Shehzad, N. Javaid, A. Almogren, A. Ahmed, S. M. Gulfam, and A. Radwan. In this application, the problem of non-technical energy losses was addressed. In their research, the authors studied the introduction of a model that integrates recurrent type units and GoogLeNet benefits to track and analyze one-dimensional electricity consumption data. The model has been meticulously designed to address potential imbalances in the data analyzed. The efficacy of the proposed model was evaluated by comparing it with other state-of-the-art classifiers, including multilayer perceptron ANN, logistic regression, and support vector machines. The present study demonstrates an accuracy ranging from 96% to 97% in receiver and data analyzer functionality.
In the extant literature, the subjects are addressed in the context of energy losses and economic considerations. In [50], the authors addressed non-technical loss detection based on an ML algorithm. This paper proposes a methodology for anomaly detection, leveraging a sample of 100,000 customers and employing fuzzy systems and Boolean rules. The findings from this study can be extrapolated to the high-end industry, with a particular emphasis on the future analysis of smart meters situated at consumption sites. An alternative approach was proposed by A. A. Esmael, H. H. da Silva, T. Ji, and R. da Silva Torres in [51], where they developed a smart methodology for non-technical loss detection through the integration of ML technology with conventional ANNs. These conventional networks possess the capability to extract deep features from a time series of consumption data. These data are then coded and indexed for subsequent analysis. The outcomes of this study substantiate the efficacy and dependability of the implemented method.
In conclusion, the methods for detecting and localizing technical and non-technical energy losses are extensive and diverse. Researchers have applied several distinct methods for this process of identifying them. These losses have persistently been regarded as a significant challenge in power grids, garnering considerable interest from researchers across various disciplines, including electrical engineering. Given the interest in this topic, there has been a remarkable increase in the development and improvement of methods for estimating, calculating, detecting, and locating these losses. This heightened focus has led to a substantial advancement in the field, fostering further exploration and advancements in the study of power losses in electrical power systems.
A thorough analysis of the Scopus databases was conducted, leading to the creation of a graphical representation of energy-related publications, with a particular focus on identifying non-technical energy losses. As illustrated in Figure 7, there has been a notable increase in publications from 2001 to 2023, marking the initial phase of research in this field. The graph reveals a pronounced increase in the number of publications around in the first half of the first reference decade, followed by a subsequent decrease until the second half of the decade. In the following decade, there was an alternation of increases and reductions in the number of publications related to non-technical loss detection, indicating an evolutionary trend with an increasing dynamism, which is still recorded at the beginning of 2023, the third reference decade.
Furthermore, Figure 8 illustrates the predominant countries contributing to the evolution of the domain of non-technical energy losses. According to the ranking, Brazil is the foremost country in terms of the number of studies conducted, followed by India and the USA. The remaining countries in the ranking made substantial contributions, such as China, Pakistan, and Spain. The final countries in the ranking have a minimal contribution compared to the top-ranked country.

4. Methods to Reduce Energy Losses

Energy losses in transmission and distribution networks have been shown to have a negative impact on the quality of power, and these losses represent a significant financial constraint. Given their pervasive nature, energy losses are considered a significant component of wasted resources. This phenomenon is not merely a matter of efficiency; it is also a financial burden. The consequences of these losses manifest in the destabilization of the entire power grid, exerting a detrimental impact on both energy production and consumption. The alteration in load curves, attributable to fluctuations in energy consumption, emerges as the predominant factor influencing the loss ratio and their incidence. A comprehensive analysis of energy loss influences necessitates consideration of economic factors and the perspectives of end consumers. Concurrently, electricity generation exerts a significant influence on the dynamics of distributed generation, thereby disrupting the conventional unidirectional flow of electricity supply. Generation is realized on the low voltage side, and losses increase because the new generation is very close to the place of consumption [52].

4.1. Technical Energy Losses

The management and handling of technical energy losses, which are caused by technical and physical elements, such as power lines and transformers, is a more challenging endeavor. This is because heat exchange through network elements occurs. In the extant literature, researchers have proposed various methodologies for mitigating technical losses, with the objective of enhancing power quality in electricity supply networks.
As illustrated in Figure 9, a systematic prioritization of the main categories of scientific research has been carried out, focusing on the identification of methodologies to reduce technical energy losses. This process contributes significantly to improving the stability of electricity grids, thereby justifying the substantial amount of research undertaken. The prevalence of studies in this area suggests a concomitant improvement in power quality. The graph, generated through the database made available by Scopus, illustrates the primary research studies carried out, predominantly in the form of scientific articles published in energy journals, representing 61.3% of the total. These are followed by case studies presented at conferences (26.9%) and editorials, book chapters, and books addressing the challenges of technical energy losses. Recent works, primarily in the form of scientific articles and research papers, are also the main categories of developments in the field, which is still growing.
In [53], the authors conducted an analysis in which they proposed a systematic method for reducing energy losses over time. This method was designed to minimize both the number of technical losses and their associated costs. The present work’s optimization criteria prioritize branching and bounding techniques. The analysis in this work emphasizes losses incurred during the switching operations of network separation elements, such as splitters and switches. Therefore, the central problem addressed is the process of switching. The hypothesis formulated by the authors aims to mitigate energy dissipation during switching operations between multiple supplies. Specifically, they have implemented a methodology for estimating the minimum possible loss for each pair of feeders in the national distribution system over a brief period. In this process, the consumption profile of the network under test was also analyzed. Consequently, these networks were also analyzed in the long term, highlighting the critical components that affect the optimality criterion. This analysis concluded with the conclusion that improvements in reducing energy losses through switchgear are possible.
Another approach was also carried out by Sultana, B., Mustafa, M. W., Sultana, U., and Bhatti, A. R. in [54], where the problem analyzed was the instability of power recorded at the end consumers, which adversely affects the quality at which electricity is used by them. Consequently, the study conducted focuses on the problem of power outages caused by technical elements in the power supply network. To mitigate these losses and enhance power quality, the authors have proposed a reconfiguration of the power grid employing various methods. Minimizing active power losses is paramount, as these losses can lead to economic instability. The reconfiguration of the grid, therefore, is expected to lead to a reduction in the cost of uninterrupted power. The primary objective of the research is to enhance reliability by reducing active losses through the implementation of reconfigured grid parameters. Although the methods of reconfiguration of power networks have gained increasing attention and applicability, they can create certain challenges and problems when implemented in real life. In the present paper, the authors have highlighted various methods of limiting active power losses in power grids by implementing different types of reconfigurations of the grid typology so that the supply voltage is kept within the policy-regulated ranges. The study’s findings indicate that the methods employed are a satisfactory solution requiring fewer calculations and are, therefore, classified as both feasible and efficient. However, further analysis is necessary to address the challenges posed by power supply interruptions to consumers.
The advent of technological advancements in a multitude of academic domains—including electrical engineering—has precipitated a proliferation of research endeavors. The objective of these studies is to improve power quality by reducing power losses. In [55], the authors put forth and examined a novel approach to curtail energy losses in radial systems encompassing distributed generation. The primary objective of the paper is to minimize losses and improve operational constraints by integrating chaotic maps into the FSS standard to improve efficiency and convergence rate, and to explore the potential of chaotic maps in this context. The results obtained from analyzing a sub-grid with 118 nodes demonstrate an enhancement in the percentage of losses when a generator is incorporated into the analyzed portion of the network. Furthermore, the introduction of an optimal number of such distributed generators contributes to a substantial decrease in technical power losses.
An interdisciplinary perspective is delineated in [56], wherein H. Kim, Y. Ko, and K. H. Jung’s analysis examined the integration of ANNs as a means of mitigating energy losses within distribution systems. The proposed model aims to analyze distribution systems and propose a more optimal configuration. The proposed ANN has the capacity to map distribution areas and assess and suggest an appropriate system topology, thereby facilitating a reduction in losses, including various load curve variations. The intelligent model addressed in the paper contains a control strategy divided into two large groups: the first group of ANNs performs the estimation of an appropriate load level according to each analyzed zone, and the second one determines an appropriate category of that zone, starting from its load level. In conclusion, the ANN designed on the two considerations is analyzed, tested, and validated based on a training dataset of an electrical distribution network. The testing and validation of the proposed solution were realized through its implementation in different ways. The validation criterion of the method was determined by the possibility of its application in different configurations and typologies of networks for their reconfiguration. The ensuing hypotheses were formulated on the basis of the obtained results: the importance of supervised analysis of data sets, the implementation of the control strategy towards the distribution system, and the robustness against error. The primary challenge encountered during the implementation phase pertains to the training time required for the ANNs, which can be mitigated through data system smoothing techniques.
Network stability under voltage sags and fluctuations is also a topic that falls under the category of technical energy losses. In this regard, L. Ramesh, S. P. Chowdhury, S. Chowdhury, Y. H. Song, and A. A. Natarajan have proposed a methodology for enhancing stability in [57] through a comprehensive analysis of voltage aspects in a radial power system with distributed generation. The authors suggest appropriate sizing of distributed generation capacity to minimize voltage fluctuations and dips. In their research, the authors also considered the sensitivity of the existing grid configuration to ensure that the proposed new configuration improves the current scenario. Consequently, models were developed that incorporate constant impedance and constant current, with both scenarios being analyzed independently.
A reduction in energy losses is imperative to enhance economic and technical stability, thereby ensuring the reliability of power systems. The research approaches include a range of technical components within power grids, including reconfiguration of power lines, introduction of distributed generators, analysis of switches in the network, as well as transformers in transmission and TS and PTs. In [58], T. S. Abdel-Salam and the rest of the authors have realized a heuristic method for reducing energy losses, this time the reactive power part. These studies on reactive power proved to be very effective, as demonstrated by their analysis of the behavior of the power grid when capacitors were placed in its sensitive nodes. The method, as outlined by the authors, has been shown to result in annual savings of USD 145,000 for the Windsor area, where its implementation has been observed. Therefore, in a separate study [59], the authors investigated the configuration of the power grid to enhance its efficiency by minimizing energy losses. In this paper, the authors analyzed the impact of reconfiguring electrical conductors and introducing capacitor banks on enhancing supply voltage in distribution systems. The optimization techniques implemented in the present study are predicated on meticulous analysis of the requisite power transfer, with the objective of minimizing losses through the meter and ensuring that voltage remains within the legal limits. The results obtained from this analysis demonstrate a substantial decrease when comparing the reconfiguration of conductors and the introduction of capacitor banks.
Transformers constitute a substantial proportion of electrical losses within electricity transmission and distribution systems. This aspect of the electrical field has garnered significant interest among researchers. In this regard, I. Syed, V. Khadkikar, and H. H. Zeinedin have conducted an analysis in [60] of the operating characteristics of a solid-state transformer, which is regarded as a potential replacement for traditional transformers. The paper presents a proposal for the utilization of such a transformer to reduce power losses in the grid. The authors have proposed a localized optimization algorithm to determine where such a transformer should be located. The results demonstrate that the implementation of these novel transformers leads to a substantial reduction in energy losses within the examined network. An alternative approach was undertaken by Kalantari Khandani, Mahmood, and Alireza Askarzadeh in [61], wherein they addressed the subject of power reduction through the control of power transformers. In this study, a distribution network planning approach was developed to address the allocation of medium- and low-voltage transformers. This approach utilizes multi-objective optimization to resolve the problem of transformer allocation. Therefore, two primary objectives were considered in this study: the reduction of network losses and the minimization of investment costs. To this end, the study addressed three possible scenarios: the base case, medium-term planning, and long-term planning. The algorithm employed for crowd optimization is MOCSA, and the multi-objective optimization MOPSO has been tested and validated in the Pareto front. Following the simulation, two beneficial results were obtained in terms of loss reduction. However, the trade-off against the investment cost is high. Therefore, it is recommended to intervene in the field only in the areas where the high degree of power losses recorded on these medium- and low-voltage transformers are located.
The quantity of energy that is dissipated due to losses is a consequence of an inevitable process that arises from the generation of heat through electrical conductors and switching elements. Consequently, the complete elimination of these losses is not feasible. Nevertheless, various solutions aimed at mitigating these losses can contribute to the stability of energy in distribution and transmission systems. Consequently, all the analyses outlined around this problem are important. In [62], the authors proposed a methodology for analyzing power flow in distribution networks and introduced a particle swarm optimization approach with the central objective of minimizing transmission losses. The implementation of the analysis was based on the analysis of variables such as the power generated by the existing power plants, the magnitude of the voltage recorded at the substations and transformer substations, and the transformer plot positions suitable for each load scenario. Particle swarm optimization is thus performed to optimize an intelligent method to solve these problems. The efficacy of the proposed methodology was assessed through a trial implementation in a power system comprising 30 bus lines. The experimental results substantiated the effectiveness of the proposed optimization algorithm in mitigating power losses.
In a separate scientific study, Banaei, Mohamad Reza, and colleagues [63] integrated a specialized line conditioner for active power, enabling the implementation of series and shunt power converters on the DC side. The study under scrutiny emphasizes the reduction of losses through parallel paths, i.e., based on parallel transformers. The objective of implementing a series power converter is to proactively regulate the power flow, thereby leading to a reduction in losses within the distribution system. The shunt component of the converter is employed to efficiently compensate for reactive power. The findings of this analysis demonstrate the feasibility of eliminating harmonic currents and sensitive nonlinear loads in networks, in addition to reducing power losses.
In contrast, the authors in [64] adopted a different approach, integrating an expert system for analyzing distribution systems. The objective of the study was to analyze the networks when they become highly loaded and the line is interrupted due to a fault, forcing distribution operators to supply the respective network by another route. The study proposes and analyzes a method to ensure the continuity of power supply in the event of a fault. This method involves the development of an online-operable expert system designed to support distribution operators through SCADA. The implemented expert system has been developed in Prolog, tested, and validated, and the obtained results demonstrate high efficiency in analyzing electrical networks, thereby reducing energy losses. In accordance with the regulations established in this study, the recently incorporated expert system provides a knowledge base for system operators to optimize the areas in the network where additional zone loads are recorded. The validity of this approach has been substantiated through the execution of computer simulations for diverse configurations. Furthermore, the potential challenges associated with the integration of the expert system into SCADA systems, including limitations in computing power and the necessity for adequate storage memory, have been thoroughly examined. The study’s execution also revealed challenges related to interface and computational speed issues.
The reconfiguration of power supply systems plays a pivotal role in the process of minimizing power losses. In [65], researchers addressed the reconfiguration of radial-type networks in terms of optimal power flow. In this case, the branch states (open or closed) were analyzed as continuous-type functions. Additionally, a network analysis technique was employed to ascertain the loops where switches can be opened to facilitate optimal power supply to the connected consumers. A list containing all available switches is displayed, and it is constantly updated based on system data. This process is repetitive until all loops are broken, generating a radial system. The results obtained demonstrate an efficient enhancement in power flow optimization, achieving a substantial minimization of active power losses.
The reduction in power losses in transmission and distribution networks has been demonstrated to contribute to a significant enhancement in the efficiency of power system supply. Another notable study was conducted by researchers D. Zhang, Z. Fu, and L. Zhang [66], in which they examined a potential reconfiguration of power grids involving the modification and replacement of lines with those possessing superior parameters. The reconfiguration is further analyzed in relation to the addition of capacitor bank control, with the two methods combined resulting in a substantial reduction in energy losses. Given the complexity of integrating these two reduction methods, an optimization algorithm that incorporates both was proposed. To achieve optimal performance, the authors have introduced an adaptive genetic algorithm for intelligent capacitor switching and a simplified branch-switching algorithm for determining the optimal network structure for each iteration of the proposed genetic optimization algorithm for capacitor control. As a result, the efficiency of the implemented algorithm was assessed through a comprehensive evaluation of a 119-node bus, with encouraging results.
Another impact study was conducted by other researchers in [67], wherein the importance of renewable generators introduced in the configuration of power grids was analyzed. The low-voltage network under scrutiny was provided with a multi-functional control unit whose purpose was to optimize the power system by correcting the power factor and significantly reducing harmonic distortion. The study proposes the implementation of a harmonic controller, a voltage controller operating at both low and medium voltage levels. Additionally, renewable power generators are equipped with storage systems to regulate power flow from the grids. The investigation of the controller contributions is carried out in MATLAB (R2012a), and the results based on the calculations show substantial reductions in harmonic currents and reduction of voltage dips.
In the context of power quality research, a study was conducted on the mitigation of power loss in three-phase radial and unbalanced three-phase distribution systems [68]. The comprehensive analysis was executed within the MATLAB software environment (Version R2019a), wherein a three-phase network comprising 37 nodes was modeled and simulated through the employment of adaptive particle swarm optimization. The method provides a forward or backward type sweep, and two distribution scenarios were analyzed: the first generating only reactive power and the second generating both active and reactive power. The study’s findings indicate that the optimization algorithm determines the power capacity, both active and reactive, required to minimize losses in the radial distribution system. The investigation’s findings indicate that the implementation of an intelligent algorithm enhances the enhancement of the stability index of the analyzed distribution system.
The study on the reduction of technical losses in transmission and distribution systems is principally based on the introduction of algorithms for optimization and reconfiguration of radial networks, as well as the intelligent placement of reactive power compensation batteries. Additionally, the researchers examined the analysis of overhead and underground power lines and transformers with the aim of decreasing the number of losses caused by the improper sizing of these physical components. In conclusion, the studies carried out by the researchers so far are actively and significantly contributing to the reduction in technical energy losses, and further developments in this field are continuously increasing.
A substantial amount of research has been carried out on the study of technical energy losses in various interdisciplinary fields, resulting in a significant increase in the number of publications over the years. As shown in Figure 10, which presents the development of publications concerning methods for reducing technical losses in energy systems, there has been a consistent increase in research efforts. A notable upward trend has been evident since 1990, the beginning of the decade, with visible results, and this increase persists until 2013, the beginning of the second decade of reference, when there is a marked increase in interest in this field. Presently, the trend continues to rise, with a multitude of studies being conducted annually, showcasing methods to minimize these energy losses.
As illustrated in Figure 11, the leading countries in terms of scientific material production concerning the reduction of technical energy losses have been determined. The data presented here are derived from the Scopus database and reflect the ranking. The United States is the leading contributor of scientific materials, followed by China. Germany and the United Kingdom have also demonstrated interest in the subject of reducing energy losses generated by technical elements. France, Brazil, and Canada are at the bottom of the ranking, but they are maintaining a high trend.

4.2. Non-Technical Energy Losses

Non-technical energy losses constitute a significant concern within the domain of power quality and stability. Due to the complexity inherent in estimating and calculating these losses, this category remains a subject of ongoing research to achieve the overarching objective of reducing them. A substantial amount of literature exists on the process of identifying and reducing non-technical energy losses. As illustrated in Figure 12, the primary non-technical energy loss reduction methods are presented in a diagram. This diagram integrates and analyzes the methods that have demonstrated the most favorable success rates and efficiency. The implementation of smart meters ranks first and can reduce losses by up to 18%, followed by the implementation of strict fraud policies with an improvement of 17%. The rankings also encompass methods for detecting energy anomalies at the consumer level, which can yield an improvement of up to 15%, followed by regular inspection and audit with a 13% improvement. The least efficacious of these measures is the implementation of organized consumer education campaigns, which can generate an improvement of up to 6%. The graph was developed using data from ANRE’s re-regulation in the national energy sector.
A preliminary analysis was conducted by J. I. Guerrero, I. Monedero, F. Biscarri, J. Biscarri, R. Millán, and C. León in [69] with the objective of minimizing non-technical energy losses by implementing a method primarily focused on the detection and inspection of the behavior of connected customers to identify potential irregularities in the load curve. To this end, an inspection methodology was developed. This methodology was based on a complementary time ANN, combined with a data extraction and processing module using a classification and regression tree. The results obtained following the implementation of this methodology underscore an enhanced efficiency in the reduction in non-technical losses through detection. In a similar vein, [70] explored the mitigation of losses stemming from reading errors, measurement errors, fraudulent activities, and the inadequate management of systems designed for erroneous data collection. The investigation encompassed the installation of smart anti-break-in systems, which are remotely controlled, and the implementation of protections for the conductors to ensure their security and untouchability in the event of illegal connections. These solutions are straightforward to implement and offer economic advantages. Furthermore, a control and monitoring software for these smart meters has been developed. This software possesses the capability to automatically process and generate the billing part based on the smart meter readings. Accordingly, it eliminates potential billing errors based on incomplete measurements.
Considering the elimination of measurement errors, the authors Vlasa, Ilie, and their associates have developed a methodology in [71] with the objective of reducing non-technical losses. Their approach is focused on achieving precise measurement of energy consumption at the individual user level. The continuous development of sensors and technical equipment to realize metering suggests that this service can be improved. The study conducted by the researchers investigated a solution to reduce losses by optimally identifying errors due to metering and eliminating discrepancies with field situations. The proposed mathematical model has been evaluated based on a specialized algorithm for the measurement component, and the results demonstrate an enhancement of the TOC by a percentage value of 4%.
Another approach to reducing non-technical losses in electrical distribution networks is presented in [72], where both commercial and financial reliability are addressed. The overarching objective of the study is to meet electricity demand by reducing energy loss. In the present study, the authors have emphasized the adoption of new technologies by putting a cost–benefit analysis at the forefront. The new technologies encompass the implementation of amorphous metal transformers, the integration of capacitor banks, and the monitoring of energy consumption measurements. The findings of this study provide a promising methodology for reducing non-technical energy losses.
An examination of the issue of losses from the vantage point of the considerations reveals that, in [73], the problems that were recorded as a result of improper billing were primarily addressed, indicating a high level of energy losses. Furthermore, estimated losses due to illegal connections and meter tampering also contribute to the recording of significant amounts of energy losses in the non-technical category. The proposed method involves the installation of metering equipment at distribution transformers to facilitate the identification of illegal connections or fraudulent energy meters. The metering equipment is installed on the low-voltage side of the distribution transformers, and the data measured at this point are compared with the data collected from the energy meters at the consumers’ level. This process enables the identification of specific locations where fraudulent activities are occurring. The efficacy of this method is evident in its ability to reduce losses, a critical aspect of energy management. Notably, this method is currently under analysis in India, a region that faces significant challenges due to the prevalence of energy system fraud.
At present, distribution systems are confronted with a multitude of issues, largely attributable to the inaccurate measurement of end-user consumption data. In addressing this issue, Guerrero and Juan I. et al. [74] have developed a study grounded in data mining, with the objective of enhancing the efficacy of detecting energy fraud and consequently proposing a method for its mitigation or elimination. The proposed intelligent model, informed by expert insights, aims to enhance the accuracy of these measurements. This method integrates an ANN, statistical data, and text mining functions, collectively leveraging advanced analytical capabilities to identify non-technical energy losses. The efficacy of the proposed software has been thoroughly evaluated through a real-world database, yielding favorable outcomes in terms of loss detection and reduction, particularly in instances stemming from erroneous measurements. In a similar vein, researchers in [75] addressed the issue of non-technical losses by monitoring the energy delivered directly to transmission and distribution lines prior to its delivery to consumers, where an additional measurement is taken. Consequently, the installation of smart meters on distribution lines was anticipated to primarily detect significant voltage drops, thereby automatically identifying instances of unauthorized energy consumption. The results obtained from the study demonstrate an enhancement in the percentage of losses in a radial distribution system. The efficacy of the method that was tested and analyzed was found to be 33.6%, which is a substantial improvement when compared to the conventional methods that are employed by electricity distribution companies. A comparison of the success rate of the traditional method, which analyzes a smaller number of consumers (10%), with the success rate of the method adopted by the authors reveals a significant improvement in the process of loss limitation.
The process of identifying non-technical losses in electrical distribution networks has the potential to contribute to a significant reduction in these losses. In this regard, the authors have conducted an analysis, in [76], of the use of appropriate energy metering equipment on the high-voltage side. The proposed method for analyzing consumption on the transmission side aims to enhance efficiency at the medium- and low-voltage levels. The methodology developed in the present work is based on fuzzy clustering to determine certain key positions for mounting smart meters, carried out based on the maximum likelihood criterion, so that the determined positions are the optimal ones from the point of view of minimizing losses. Furthermore, linear equations were implemented for the purpose of extracting load profiles for various customer categories. In conclusion, the approach adopted in this study demonstrates considerable promise in the identification of erroneous measurements, thereby contributing to a substantial reduction in non-technical losses.
Energy researchers have made numerous contributions that have led to significant advancements in service quality in the field. Another impact research has been carried out by León, Carlos et al. in [77], where they have rigorously analyzed the importance of accurate measurements of consumption data, both at the consumer level and on the outgoing side to the distributors. Given the substantial volumes of data managed and stored by electricity supply entities, the integration of an expert system was anticipated to meticulously analyze all data, including energy consumption, technical specifications of measurement equipment, and other documentation derived from field inspections. The integrated expert system possesses the capacity to categorize and investigate customer data, identify potential discrepancies, and define the problem category. Furthermore, the integrated expert system possesses the capability to perform text mining and precise extraction of significant data. Utilizing these data, the system can develop rules for analysis and mining. The efficacy of this integrated approach is evidenced by a notable enhancement in the ratio of non-technical energy losses attributable to inaccurate measurements.
Another study [78] underscores the significance of ascertaining non-technical energy losses to enhance the stability of power grids. Given the diversity of consumer profiles, there is the potential for a wide range of fraudulent activities that could affect the stability of the electricity supply. Consequently, the objective of this study is to propose a semi-supervised measurement method that analyzes data sets collected from the field to identify and mitigate fraud caused by inaccurate measurements. The researchers obtained results indicating enhanced measurement performance after the implementation of the intelligent model. The application of this calculation method has led to the development of a method of supervised analysis of the labeled data sets in order to be able to identify energy fraud suspects and also to analyze the unlabeled data represented by data in which the fraudulent activities are not integrated. The outcomes of the calculations indicate that the labeling process is more consistent than the classical manual methods, thus significantly shortening the process. In future research directions, the analysis of larger datasets is proposed to re-evaluate the energetic behavior of fraudulent customers.
Non-technical losses are those that are not quantifiable or estimable; consequently, their ascertainment is a multifaceted process. In the study conducted by researchers [79], the problems that this branch of loss causes are addressed, and a method to stop this process, either fraud or measurement errors, is proposed. The analysis emphasizes the enhancement of efficiency through the replacement of conventional meters with advanced smart meters. While this approach has been adopted by other researchers, the present study incorporates a combination of traditional metering methods and the implementation of new ones. Additionally, field meter inspection methods were incorporated to streamline the process. The non-technical loss detection system that is the subject of this paper uses voltage sensitivity as well as power system optimization based on support vector machines. The system’s capacity to discern outage data from consumption time series, derived from the training databases, is a notable feature. The system is also equipped with an integrated voltage analysis component that assesses sensitivity. The return of concrete values was achieved through the optimization of the semi-definite programming process using a related nonlinear technique. In conclusion, the system has been tested in different configurations and scenarios to demonstrate its effectiveness.
Another impactful approach was also made by A. L. Shah, W. Mesbah, and A. T. Al-Awami in [80], where they addressed the importance of accurately detecting the types of existing non-technical type losses. Consequently, their study is predicated on the precise determination of technical losses, thereby enabling accurate assessment of non-technical losses. To this end, they developed an algorithm that considers the functions of remote characterization and control of cable impedances, as well as the classification of both technical and non-technical losses. The integration of a smart meter has been conceptualized to discern any meters in the field that are not metering or are mis-metering energy, thereby attracting non-technical losses. The proposed algorithm utilizes a modified version of the Hamming code, whereby it can determine losses caused by distribution cable accidents and estimate active and reactive losses, illegal splicing in power grids, and even frauds through cyber-attacks. The outcomes of this study substantiate the enhanced efficiency and precision that is a consequence of the integration of the proposed algorithm.
In the domain of energy, the imperative to curtail energy losses has emerged as a pivotal concern that has garnered the attention of researchers and national competent authorities alike. In [81], the authors presented the problems faced by electricity grids from the perspective of energy losses, emphasizing fraud and billing and metering errors, both of which fall into the category of non-technical losses. The presented study offers a comprehensive treatment of the existential problem of non-technical losses, which have persisted to the present stage. The detection and reduction of this loss category are achieved by ML solutions designed to optimize the loss identification process. The integration of ML algorithms into energy companies’ databases enables the automation of decision-making processes, facilitating the identification and mitigation of non-technical losses. The outcomes derived from the implementation of this methodology are encouraging, and the reduction in losses has yielded numerous advantages within the industrial sector. The utilization of these algorithms in future applications would be greatly enhanced by the improvement of data study extensions, leading to optimal outcomes. A notable limitation identified by this study is that human experts do not understand the machine code language, which makes the data interpretation process difficult. Therefore, methods of integrating natural language and causal graphs to exemplify system characteristics are considered for further development.
In regions where electricity grids are susceptible to fraudulent activities, rigorous analyses are conducted to identify and address these threats. For instance, in the paper [82], a bus in Brazil was analyzed to reduce energy fraud in distribution systems. The authors of this study implemented computational software based on regulatory analysis of losses by inspecting the datasets recorded by energy suppliers’ meters. The Kriging method was then employed to estimate geographical positions and precisely localize areas with significant utility losses. The implementation of this method led to the identification and subsequent elimination of fraud in the analyzed electricity grids.
In [83], the authors J. Nagi, A. M. Mohammad, K. S. Yap, S. K. Tiong, and S. K. Ahmed addressed the issue of electricity theft, which is facilitated by illegal reconnection. In their research, the authors approached the analysis of non-technical losses through an AI technique called Support Vector Machine (SVM). This intelligent software was deployed in the Malaysia area due to the high degree of energy theft in that area, and the main objective was to reduce or even eliminate it permanently. The proposed model aims to identify suspect customers based on their anomalous energy consumption patterns. The SVM method utilizes customer profile information to categorize deviations as non-technical losses resulting from theft. Following a thorough analysis of the available databases, a classification system is developed to identify potential suspects and subsequent field inspections are conducted. The simulation results indicate the efficacy of the proposed method, leading to a substantial reduction in activities related to non-technical losses. The method introduced in this paper can reliably detect fraudulent consumers by utilizing the concept of SVM hypersurface division. Therefore, after the implementation of the solution, a success rate of 50% was achieved, thus improving the economy by detecting illegal behavior.
Non-technical losses have also been analyzed in [84], where the primary objective was to mitigate the financial losses incurred by this category of energy losses. These losses can be significantly reduced, in contrast with the technical ones. The study examined electricity grids in rural environments, where the prevalence of fraudulent customers is higher. The designed system, underpinned by AI algorithms, meticulously analyzes historical consumption data, meteorological data, and other pertinent information provided by distribution operators to identify fraudulent activities. The methodology is meticulously delineated in a “pilot” region, with each step being elucidated. The outcomes of this study are encouraging, as they demonstrate an 89% success rate in detecting anomalies and a 78% reduction in search areas. These results affirm the efficacy of the proposed methodology and lay the foundation for expanding the study to regions with higher energy consumption.
Within the modern economy, AI algorithms have become indispensable tools in various industries. In the paper [85], a non-technical loss determination procedure based on several AI techniques was investigated to determine several types of irregularities and to analyze several decision factors. The selection of data is determined by Pearson’s equation, followed by a proposed decision tree algorithm to achieve a classification of consumers into two categories: fraudulent and honest. The efficacy of this detection method is then benchmarked against other ML methods, including Random Forest, SVM, ANN, and Extreme Gradient Boosting. A thorough analysis of the proposed method and the methods reveals that the proposed method achieves optimal results, with an accuracy of 94.6%, a sensitivity of 78.1%, and superiority over the other methods, as evidenced by a comprehensive comparative analysis.
The identification of illegal activity is essential because fraud accounts for a significant amount of lost energy. Consequently, there is a strong focus on the accurate identification of abnormal sources and vulnerabilities in the power system. In [86], the authors conducted a detailed study in which they presented methods for detecting weak points in power grids and proposed methods for their reduction and prevention. The author’s approach was to integrate an algorithm that examines the output power of the equipment and the network topology to analyze the network weaknesses. The integration of an algorithm for determining the shortest path of the power supply topology was implemented to enhance efficiency and minimize losses caused by these weak points. The evaluation indicators relate to vulnerability management in the case of system fragmentation and voltage losses. The study’s findings were validated by integrating six distinct strategies aimed at eradicating the identified vulnerabilities present on lines and networks.
The integration of AI algorithms into various domains has become a common practice, driven by advancements in technology. In this context, Waheed Aslam integrated, in [87], AI algorithms within the energy sector to protect the electrical sector from possible fraud. To this end, he developed a complex AI algorithm based on the analysis of large data sets to detect fraudulent activities. Despite the implementation complexity of this algorithm, its real-time responsiveness and accuracy make it a reliable method for real-world application. Consequently, a combination of AI and ML algorithms was developed to determine proactive measures to prevent illegal behavior.
Non-technical losses are frequently addressed in specialized works, as their reduction signifies a substantial enhancement in the functionality of power networks. Consequently, the present paper [88] explores strategies for mitigating errors stemming from erroneous billing, constituting a subcategory of non-technical losses. Therefore, numerous energy supply companies prioritize the enhancement of billing processes, despite the complexity of tracking these processes. In such contexts, the analysis of qualitative and quantitative indicators within dynamic data modeling emerges as a pivotal approach. In the present study, a methodology was proposed to analyze potential errors arising from the measurement and manipulation of dynamic data. To this end, an intelligent System Dynamics model has been implemented to thoroughly analyze the behavior of the indicators, thereby illuminating the operational status of the invoice processing system. Consequently, this billing process improvement methodology was evaluated in conjunction with other methodologies, including Safety System Analysis, to assess the comprehensive billing operating system and formulate a comprehensive management plan. In their research [89], Rodrigues, A., Martinuzzo, L., Varejao, F. M., Souza, V. E. S., and Oliveira-Santos, T. similarly analyzed the electricity billing process and implemented a method to analyze the whole process so that possible errors can be identified and eliminated in a timely manner. The identified billing errors are attributed to erroneous readings recorded by the personnel of electricity companies during field visits to take meter readings. Additionally, the presence of misprinted bills has the potential to adversely impact the escalation of non-technical losses within electricity networks. The objective of this study was twofold: first, to reduce the number of inconsistencies caused by incorrect readings, and, second, to optimize the reduction in the number of erroneous bills sent to customers. The proposed solution to meet this objective entailed the integration of an intelligent method for analyzing customers’ seasonal behavior using Empirical Bayes, which was based on a sample of 35,704,489 measurements taken from approximately 1.3 million different customers. The results obtained from this analysis demonstrate a substantial improvement in terms of reducing the number of erroneous invoices sent to customers, without in any way harming the reputation of the company under analysis.
Illegal tampering with meters to measure the amount of electricity used is also a common problem, especially in regions with a poor population. In [90], this method of energy theft is analyzed in India, where financial crises due to lack of income are prevalent. Notably, as financial distress intensifies, the prevalence of fraudulent activities has escalated, with meter tampering emerging as a prevalent method of theft. To address this issue, a proposed solution involves replacing existing meters with new meters that possess advanced features, including built-in anti-tampering mechanisms. Furthermore, the integration of these advanced meters into existing electricity networks in regions grappling with energy fraud has been investigated to mitigate the occurrence of such illicit activities.
Another impact study was conducted by Yip and Sook-Chin et al. in [91], where a special algorithm was implemented to mitigate non-technical energy losses caused by tampering with smart metering meters. This process was based on the integration of smart grids, which can detect possible mismatches. The central objective of the study was to limit fraud and thereby reduce non-technical energy losses. To this end, the study proposed and analyzed two smart algorithms based on linear regression. These algorithms were designed to study consumer behaviors and abnormal events, with a particular focus on meter tampering and smart meter malfunctions. The proposed model also incorporates categorical variables to identify and localize the time and place of meter malfunction or tampering. The efficacy of the proposed algorithms was thoroughly evaluated through a series of tests, resulting in a high success rate in detecting fraudulent consumers and efficiently identifying faulty meters.
A substantial corpus of literature exists related to reducing non-technical energy losses. This field has seen a steady stream of research, fueled by technological advancements, resulting in a steady improvement in the quality and efficacy of studies. A notable approach in this field is presented in the paper [92], where the authors conducted an analysis of a subcategory of non-technical losses, namely, the process of non-payment of financial obligations related to electricity consumption. In the present study, measures have been implemented to address this issue, resulting in a substantial loss of financial resources. The reduction measures implemented are exclusively focused on residential consumers, where most non-payment incidents occur. The reduction methods employed are of two types: legislative implementation, implemented through imposed regulations, and technical, by limiting access to the network for problem customers.
The high rate of fraud in developing countries is an issue that has been addressed by researchers Edemirukaye, Ukeh Orodje, Aigboviosa Peter Amaize, and Stanley Uzairue in [93]. The primary focus of their work is to reduce or eliminate these financial losses. These non-technical losses encompass a wide spectrum, ranging from non-payment of bills to more egregious forms of fraud, such as meter tampering and energy theft. The objective of this paper is to propose a system capable of intelligently reading meters and identifying anomalies in meter operation using radio frequency technology. The proposed system is predicated on a digital smart meter comprising voltage and current sensors, an LCD, and an analog-to-digital data converter. This designed device provides a database taken from the energy meters and the base station from which the energy is delivered. The system is designed to generate reports and bills, and these have been compared with the data already processed to test their effectiveness. In conclusion, the integration of the new electricity network monitoring device has proved to be accurate, and it has been successfully implemented in the field in the analyzed area.
In conclusion, a review of articles published in the field of non-technical losses indicates potential avenues for enhancing energy supply and reducing the unnecessary expenditure of financial resources. To this end, Figure 13 presents a graphical representation of the evolution of the number of publications and studies carried out in this field of interest between 1975 and 2023. This graph is based on data from Scopus, which makes it possible to analyze the gradual increase in researchers’ interest. The data show a steady and gradual increase in the interest of the researchers starting from the middle of the third reference decade, i.e., in 2005, which continues and even intensifies until the last reference decade at the end of 2023. This sustained interest in loss reduction can be attributed to the global importance of sustainability in energy systems.
Figure 14 provides a graphical representation of the countries with the greatest interest in reducing electricity fraud. The leading nation is Brazil, a developing country, followed by the United States and China. India is also represented in the ranking, as it is the country with the highest level of energy fraud according to the economic analysis carried out so far. Pakistan and the United Kingdom also show great interest. At the bottom of the ranking is Canada, which, despite its position, shows a high interest in this area of research.

5. Challenges and Limitations of the Currently Available Methods

A critical evaluation of the various methodologies available for the detection and reduction of power losses in the power system reveals some limitations in their applicability. While these methods have been shown to yield notable improvements and a high success rate in terms of implementation, they can also pose several challenges in terms of real-world integration and limitations in relation to existing policy regulations. In the following sections, the methods of analysis and the perspectives of various countries on the legal regulations are considered.
The process of reducing technical energy losses therefore poses several challenges to the successful implementation of existing methods. The primary challenges experienced relate to the state of the power grid infrastructure. A significant proportion of these grids are characterized by poor efficiency, and their modernization requires huge investments that are not feasible when compared to the economic losses caused by these losses. Additionally, the inefficiencies of power lines and transformers can affect the efficiency of the networks, negatively contributing to the increasing percentage of losses in these devices. A further challenge pertains to the physical components of power grids, particularly consumers. The presence of load imbalances can lead to overloads, which, in turn, can result in increased loss rates. The integration of renewable energy sources introduces voltage fluctuations, and significant energy losses can be incurred through the implementation of necessary adjustments. To address these challenges, a comprehensive analysis of the technical limitations was conducted by the authors in [94]. In this study, the three primary challenges of electricity grids have been examined. These challenges include the way grids are currently organized, their technical capacity to meet the needs of consumers, and their efficiency without compromising overall security and reliability. To this end, the analysis considers these challenges from both an economic and a technological point of view. The study concludes by underscoring the financial implications of modernizing power grids and implementing advanced control technologies. The study determined that the financial implications of introducing a smart grid with self-monitoring and self-improvement capabilities could be as high as 10–13 billion per year. However, given the economic ramifications of technical malfunctions in installed equipment, the long-term viability of this investment remains uncertain.
In consideration of the operational constraints on the localization of energy losses and coordination between distribution operators, these are the general challenges of the energy system. Therefore, an analysis including these constraints has been carried out in [95] by the authors Basit and Muhammad Abdul et al., where they analyzed the operational limitations of integrating power generation sources based on systems using renewable sources. The primary challenges examined in this study pertain to voltage fluctuations, harmonic distortion, and imbalanced load growth. However, it is posited that the integration of these systems can be achieved without causing problems with the power grid infrastructure. The study concludes with the definition of the main key points in meeting the conditions of the power grids to determine the overcoming of the operational limitations.
Regarding the implementation of non-technical methods for determining electricity losses, their integration poses significant challenges due to the complexity of the detection processes. The primary limitations are related to the difficulty of detecting fraudulent consumers who may use advanced methods to manipulate energy meters, and advanced control technologies are needed to detect this process. Additionally, existing meters within current systems have the potential to mis-register consumption, resulting in substantial commercial losses. A further negative factor in the reduction process is cybersecurity, where some devices may be vulnerable to cyber-attacks to manipulate consumption data. The economic challenges associated with non-technical loss reduction are related to the cost of implementing smart meters and telemetry systems. Furthermore, organizational and administrative limitations, including billing errors that result in substantial losses and cannot be subject to economic recovery, impede this process. A study on the main challenges in this area was conducted by the authors in [96], where the primary challenges associated with the energy fraud detection process are addressed. A comprehensive analysis has been conducted to assess the detection accuracy of various methods and the extent of real-time detection. The author’s findings reveal that impediments to detection based on consumption data are a common problem when analyzing data sets, and the real-time detection process is a very low-accuracy process.
Another relevant study is conducted by M. Ahmed et al. in [97], where they analyzed the main challenges generated by the identification of energy fraud. The authors identified several limitations in the integration of their study, such as a high rate of false positives in the integration of intelligent detection algorithms. In addition, the identification of theft periods, as well as their tracking and prevention, are difficult challenges to overcome in order to be able to reduce losses of this type. The authors further highlight the limitations related to consumer confidentiality, which poses a significant obstacle to the advancement of this field. The following challenges are also mentioned and addressed: feasibility analysis and economic and political implications.
Regarding the legislative framework governing energy loss reduction strategies, various nations encounter difficulties in terms of their deplorability and scalability. A study pertinent to this hypothesis is presented in [98], wherein the primary challenges confronted by various nations in the realm of energy infrastructure development were examined. The ensuing issues and re-regulations related to traditional sources of electricity generation, methods based on renewable sources, environmental regulations, economic growth, and infrastructure are followed. A series of analyses were carried out for the territories of Africa, America, Asia, and Europe, with a focus on how each territory manages the problem of energy losses and the implementation of different energy technologies. Initially, a geopolitical analysis was conducted, encompassing the primary contributions, such as the import of electricity by Europe, which has been identified as a contributing factor to this phenomenon. The regulatory implications of the analyzed regulations on each territory consider national measures on energy crises, European measures on electricity prices, and rules for the dynamization of electricity markets.
Table 1 presents a comparative analysis of the bibliographic references presented in this study. Comparative analysis considers the main contributions made by each research study, the methodology applied, the success rate of the proposed method, and the challenges and limitations encountered in their application.

6. Conclusions

This study presents a comprehensive review of the extant literature on the primary categories of power losses that occur in electricity networks. The identification of these losses is a multifaceted and significant process, as they have a direct impact on the stability of power grids and the quality of electricity. A comprehensive review of the extant literature has been conducted, addressing methodologies employed for the identification and reducing of these losses. The objective of this review is to contribute to the enhancement of electricity supply. Consequently, this paper presents a systematic prioritization of scientific works and research conducted in the energy sector, categorized according to the categories of energy losses.
The conclusions related to this review highlight the importance of studying energy losses in power systems globally. Therefore, different aspects have been analyzed within each section of the report, each exemplifying the importance of an accurate treatment of the contributions and challenges of this field. Section 1, for example, addresses a critical area in terms of the functionality of an electro-energy system, highlighting the main phenomena, such as the generation, transmission, distribution, and use of electricity. This section describes the main methods for calculating technical losses and introduces a series of explanations of the processes that cause these losses. Section 2 presents, in detail, the typologies of electricity losses that occur in electricity networks, such as losses due to physical components in the system, losses generated by measurement and accounting errors, energy theft, etc. These are analyzed separately to provide an overview of the overall contributions of this paper. The subsequent section, Section 3, emphasizes the detection methods employed for the two primary categories of energy losses: technical losses and non-technical losses. These detection methods have been studied and implemented to a certain extent, yielding encouraging results. Furthermore, these methods have undergone further development and study following their implementation. Furthermore, Section 4 offers a comprehensive review of both conventional and novel methodologies for minimizing these primary loss categories. This section accentuates a technologically sophisticated process that integrates artificial intelligence technologies, ensuring precision and complexity in the outcomes. Finally, Section 5 discusses the primary challenges and obstacles encountered in implementing energy loss detection and reduction methods in energy systems, emphasizing the analysis of pertinent literature in a systematic manner.
In conclusion, an analysis of technical and non-technical energy losses in power networks reveals a substantial problem of high complexity, which is essential for increasing energy efficiency while simultaneously promoting the sustainability of electricity transmission and distribution systems. The occurrence of technical losses is an unavoidable process primarily caused by limited physical and technological infrastructure. However, these losses can be mitigated through measures such as upgrading and reconfiguring power grids or integrating advanced smart technologies to optimize consumer supply operations according to their unique consumption profiles. Conversely, non-technical energy losses are frequently attributable to various factors, including social, economic, and managerial elements. These losses are more challenging to estimate and identify due to the intricacy of strategies for integrating intelligent methods and the intricacy of integrating processes to reduce these types of losses, either by monitoring billing processes, anti-fraud methods, or by monitoring consumption scenarios.
A significant component of the investigation of energy losses is the literature review, which has highlighted innovative solutions for identifying energy losses. These solutions have been proposed by several researchers and include the integration of AI and big data analytics, the implementation of smart metering to combat fraud and incomplete billing, and the promotion of transparency in the process of energy supply to end-users. Consequently, these researchers’ approaches address the root causes of losses and, furthermore, contribute to enhancing the stability of energy systems by proposing methods to combat the adverse effects engendered by these losses.
In conclusion, the proposed methods for reducing technical and non-technical losses necessitate a multidimensional approach, integrating both technical solutions and field measurements, which are analyzed in accordance with current energy regulations. The significance of studies in this field is twofold: first, they contribute to enhanced energy efficiency, and, second, they offer economic benefits, thereby aligning with the overarching objectives of enhancing sustainability. Therefore, this study underscores the necessity for sustained research in the domain of energy losses that is meticulously tailored to the context of each distinct electricity network under scrutiny.

Author Contributions

Conceptualization, D.F.N. and R.T.; methodology, R.T.; validation, D.F.N., R.T. and S.P.; formal analysis, H.B.; investigation, D.F.N. and A.C; resources, D.F.N. and M.M.; data curation, R.T. and S.P.; writing—original draft preparation, D.F.N.; writing—review and editing, D.F.N., H.B. and M.M; visualization, C.A.; supervision, R.T. All authors have read and agreed to the published version of the manuscript.

Funding

This research received no external funding.

Data Availability Statement

The datasets presented in this paper are readily available on Scopus, Web of Science, and Google Scholar.

Conflicts of Interest

The authors declare no conflicts of interest.

Abbreviations

  • The following abbreviations are used in this manuscript:
AIArtificial Intelligence
TOCTechnology Own Consumption
PTTransformer substation
TSTransformer Station
ANNArtificial Neural Network
LTSMLong Short-Term Memory
RUSBootRandom Under-Sampling Boosting
MLMachine Learning
SVMSupport Vector Machine
LCDLiquid Crystal Display
SCADASupervisory Control and Data Acquisition

References

  1. Tirnova, R.-A. Produceream Transportul si Distributia Energiei Electrice—Note de Curs; U.T.PRESS: Cluj-Napoca, Romania, 2017; ISBN 978-606-737-1. [Google Scholar]
  2. Ioaneş, A.; Tîrnovan, R. Energy Price Prediction on the Romanian Market Using Long Short-Term Memory Networks. In Proceedings of the 2019 54th International Universities Power Engineering Conference (UPEC), Bucharest, Romania, 3–6 September 2019; pp. 1–5. [Google Scholar]
  3. Shchemeleva, Y.B.; Shchemelev, A.N.; Davidov, S.K. Analysis of the Electrical Energy Losses Structure. In Proceedings of the 2020 International Multi-Conference on Industrial Engineering and Modern Technologies (FarEastCon), Vladivostok, Russia, 6–9 October 2020; pp. 1–5. [Google Scholar]
  4. Diaz, S.; Al, E. Electric Power Losses in Distribution Networks. Turk. J. Comput. Math. Educ. (TURCOMAT) 2021, 12, 581–591. [Google Scholar]
  5. Sallam, A.A.; Malik, O.P. Electric Distribution Systems; Wiley-IEEE Press: Hoboken, NJ, USA, 2018. [Google Scholar]
  6. Amadi, H.N.; Okafor, E.N. The effects of technical and non-technical losses on power outages in Nigeria. Int. J. Sci. Eng. Res. 2015, 6, 45–49. [Google Scholar]
  7. Peter, D.C.; Tîrnovan, R.-A. Transportul şi Distribuţia Energiei Electrice; Editura U.T. Press: Cluj-Napoca, Romania, 2014; ISBN 978-973-662-960-0. [Google Scholar]
  8. Ghosh, S. Loss reduction and efficiency improvement: A critical appraisal of power distribution sector in India. Int. J. Mod. Eng. Res. 2012, 2, 3292–3297. [Google Scholar]
  9. Wu, A.; Ni, B. Line Loss Analysis and Calculation of Electric Power Systems; John Wiley & Sons: Hoboken, NJ, USA, 2016; ISBN 978-1-118-86709-9. [Google Scholar]
  10. Carr, D.; Thomson, M. Non-technical electricity losses. Energies 2022, 15, 2218. [Google Scholar] [CrossRef]
  11. Chauhan, A.; Rajvanshi, S. Non-Technical Losses in Power System: A Review. In Proceedings of the 2013 International Conference on Power, Energy and Control (ICPEC), Dindigul, India, 6–8 February 2013; pp. 558–561. [Google Scholar]
  12. Queiroz, L.M.O.; Roselli, M.A.; Cavellucci, C.; Lyra, C. Energy Losses Estimation in Power Distribution Systems. IEEE Trans. Power Syst. 2012, 27, 1879–1887. [Google Scholar] [CrossRef]
  13. Roselli, M.A.; Gimenes, A.L.V.; Udaeta, M.E.M.; Guardia, E.C.; de Queiroz, L.M.O. Technical Loss Estimation Approach in Power Distribution Systems Using Load Model in Frequency Domain. Electr. Power Syst. Res. 2022, 209, 107982. [Google Scholar] [CrossRef]
  14. Ibrahim, K.A.; Au, M.T.; Gan, C.K.; Tang, J.H. System Wide MV Distribution Network Technical Losses Estimation Based on Reference Feeder and Energy Flow Model. Int. J. Electr. Power Energy Syst. 2017, 93, 440–450. [Google Scholar] [CrossRef]
  15. Mustafa, S.S.; Yasen, M.H.; Abdullah, H.H.; Hazaa, H.K. Evaluation of electric energy losses in kirkuk distribution electric system area. Iraq J. Electr. Electron. Eng. 2011, 7, 144–150. [Google Scholar] [CrossRef]
  16. Meffe, A.; Oliveira, C.; Antunes, A.; Baumann, P.; Lange, F.; Uyekita, A.; Antonelli, D.; Daimon-Brazil, D.B.; Hage, F.; Delgado, M.; et al. Technical losses calculation using simplified models for regulatory purposes. In Proceedings of the 23rd International Conference on Electricity Distribution, Lyon, France, 15–18 June 2015. [Google Scholar]
  17. Neagu, B.C.; Grigoras, G.; Gavrilas, M.; Porumb, R.; Tristiu, I. Technical Losses Estimation in Low Voltage Distribution Network Using Deterministic Methods. In International Conference Interdisciplinarity in Engineering; Springer Nature: Cham, Switzerland, 2023; pp. 546–560. [Google Scholar]
  18. Chen, B.; Xiang, K.; Yang, L.; Su, Q.; Huang, D.; Huang, T. Theoretical Line Loss Calculation of Distribution Network Based on the Integrated Electricity and Line Loss Management System. In Proceedings of the 2018 China International Conference on Electricity Distribution (CICED), Tianjin, China, 17–19 September 2018; pp. 2531–2535. [Google Scholar]
  19. Bezruchko, V.; Buinyi, R.; Prystupa, A.; Sereda, A.; Kozachok, H. Methods and Means of Increasing the Accuracy of Assessment Technological Losses of Electricity in Distribution Overhead Power Lines. In Proceedings of the 2024 IEEE 5th KhPI Week on Advanced Technology (KhPIWeek), Kharkiv, Ukraine, 7–11 October 2024; pp. 1–5. [Google Scholar]
  20. Biryulin, V.I.; Gorlov, A.N.; Larin, O.M.; Kudelina, D.V. Calculation of Power Losses in the Transformer Substation. In Proceedings of the 2016 13th International Scientific-Technical Conference on Actual Problems of Electronics Instrument Engineering (APEIE), Novosibirsk, Russia, 3–6 October 2016; Volume 2, pp. 210–212. [Google Scholar]
  21. Chandran, L.R.; Ajith Babu, G.S.; Nair, M.G.; Ilango, K. A Review on Status Monitoring Techniques of Transformer and a Case Study on Loss of Life Calculation of Distribution Transformers. Mater. Today Proc. 2021, 46, 4659–4666. [Google Scholar] [CrossRef]
  22. Vladimír, K.; Rusek, S.; Rudolf, L. Calculation and Estimation of Technical Losses in Transmission Networks; Przegląd Elektrotechniczny: Warszawa, Poland, 2021. [Google Scholar]
  23. Moreira Rodrigues, C.E.; de Lima Tostes, M.E.; Holanda Bezerra, U.; Mota Soares, T.; Ortiz de Matos, E.; Serra Soares Filho, L.; dos Santos Silva, E.C.; Ferreira Rendeiro, M.; Jeferson da Silva Moura, C. Technical loss calculation in distribution grids using equivalent minimum order networks and an iterative power factor correction procedure. Energies 2021, 14, 646. [Google Scholar] [CrossRef]
  24. Romero Agüero, J. Improving the Efficiency of Power Distribution Systems through Technical and Non-Technical Losses Reduction. In Proceedings of the PES T&D 2012, Orlando, FL, USA, 7–10 May 2012; pp. 1–8. [Google Scholar]
  25. Dos Santos, C.M. Determination of Electric Power Losses in Distribution Systems. In Proceedings of the 2006 IEEE/PES Transmission & Distribution Conference and Exposition: Latin America, Caracas, Venezuela, 15–18 August 2006; pp. 1–5. [Google Scholar]
  26. Au, M.T.; Tan, C.H. Energy Flow Models for the Estimation of Technical Losses in Distribution Network. IOP Conf. Ser. Earth Environ. Sci. 2013, 16, 012035. [Google Scholar] [CrossRef]
  27. Dashtaki, A.K.; Haghifam, M.R. A New Loss Estimation Method in Limited Data Electric Distribution Networks. IEEE Trans. Power Deliv. 2013, 28, 2194–2200. [Google Scholar] [CrossRef]
  28. Jordanger, E.; Sand, K.; Kristensen, R. Method for Calculation of Cost of Electrical Power System Losses. In Proceedings of the 16th International Conference and Exhibition on Electricity Distribution, 2001. Part 1: Contributions. CIRED. (IEE Conf. Publ No. 482), Amsterdam, The Netherlands, 6–9 June 2001; Volume 5, pp. v5: 12/1–v5: 12/4. [Google Scholar]
  29. Savian, F.d.S.; Siluk, J.C.M.; Garlet, T.B.; do Nascimento, F.M.; Pinheiro, J.R.; Vale, Z. Non-Technical Losses in Brazil: Overview, Challenges, and Directions for Identification and Mitigation. Int. J. Energy Econ. Policy 2022, 12, 93–107. [Google Scholar] [CrossRef]
  30. Barros, R.M.R.; da Costa, E.G.; Araujo, J.F. Evaluation of Classifiers for Non-Technical Loss Identification in Electric Power Systems. Int. J. Electr. Power Energy Syst. 2021, 132, 107173. [Google Scholar] [CrossRef]
  31. Leite, J.B.; Mantovani, J.R.S. Detecting and Locating Non-Technical Losses in Modern Distribution Networks. IEEE Trans. Smart Grid 2018, 9, 1023–1032. [Google Scholar] [CrossRef]
  32. Ramos, C.C.O.; Souza, A.N.; Papa, J.P.; Falcao, A.X. Fast Non-Technical Losses Identification Through Optimum-Path Forest. In Proceedings of the 2009 15th International Conference on Intelligent System Applications to Power Systems, Curitiba, Brazil, 8–12 November 2009; pp. 1–5. [Google Scholar]
  33. Badr, M.M.; Ibrahem, M.I.; Kholidy, H.A.; Fouda, M.M.; Ismail, M. Review of the Data-Driven Methods for Electricity Fraud Detection in Smart Metering Systems. Energies 2023, 16, 2852. [Google Scholar] [CrossRef]
  34. Wang, X.; Wang, H.; Bhandari, B.; Cheng, L. AI-Empowered Methods for Smart Energy Consumption: A Review of Load Forecasting, Anomaly Detection and Demand Response. Int. J. Precis. Eng. Manuf.-Green Tech. 2024, 11, 963–993. [Google Scholar] [CrossRef]
  35. Haq, E.U.; Pei, C.; Zhang, R.; Jianjun, H.; Ahmad, F. Electricity-Theft Detection for Smart Grid Security Using Smart Meter Data: A Deep-CNN Based Approach. Energy Rep. 2023, 9, 634–643. [Google Scholar] [CrossRef]
  36. Corrêa, R.L.S.; Henriques, H.O. Electrical Losses Combat—Detecting Theft Spots in Low Voltage Networks Considering Available Data from the Free Energy Market. Meas. Energy 2025, 5, 100040. [Google Scholar] [CrossRef]
  37. Kojuri, A.D.; Sayed, B.T.; Espinosa-Cristia, J.F.; Alghamdi, M.I.; Huamán-Romaní, Y.-L.; Cahuana-Lipa, R.; Hammid, A.T.; Machaca-Mamani, J.-C. Identification of Unauthorized Electricity Based on the Consumption Data of Subscribers with the Help of Artificial Intelligence. Research Square 2023, preprint. [Google Scholar]
  38. Zelenskii, E.; Kononov, Y. Detection and identification of bad power measurements in distribution networks using state estimation by synchronized voltages and currents. In Proceedings of the 21st IMEKO TC-4 International Symposium on Understanding the World through Electrical and Electronic Measurement, and 19th International Workshop on ADC Modelling and Testing, Budapest, Hungary, 7–9 September 2016; pp. 164–169. [Google Scholar]
  39. Buzau, M.M.; Tejedor-Aguilera, J.; Cruz-Romero, P.; Gómez-Expósito, A. Detection of Non-Technical Losses Using Smart Meter Data and Supervised Learning. IEEE Trans. Smart Grid 2019, 10, 2661–2670. [Google Scholar] [CrossRef]
  40. Li, J.; Fei, W. Non-technical loss detection in power grids with statistical profile images based on semi-supervised learning. Sensors 2019, 20, 236. [Google Scholar] [CrossRef]
  41. Lee, J.S.; Cheng, W.L. Fuzzy-Logic-Based Clustering Approach for Wireless Sensor Networks Using Energy Prediction. IEEE Sensors Journal 2012, 12, 2891–2897. [Google Scholar]
  42. Ramos, C.C.O.; de Souza, A.N.; Gastaldello, D.S.; Papa, J.P. Identification and Feature Selection of Non-Technical Losses for Industrial Consumers Using the Software WEKA. In Proceedings of the 2012 10th IEEE/IAS International Conference on Industry Applications, Fortaleza, Brazil, 5–7 November 2012; pp. 1–6. [Google Scholar]
  43. Trevizan, R.D.; Rossoni, A.; Bretas, A.S.; da Silva Gazzana, D.; de Podestá Martin, R.; Bretas, N.G.; Bettiol, A.L.; Carniato, A.; do Nascimento Passos, L.F. Non-Technical Losses Identification Using Optimum-Path Forest and State Estimation. In Proceedings of the 2015 IEEE Eindhoven PowerTech, Eindhoven, The Netherlands, 29 June–2 July 2015; pp. 1–6. [Google Scholar]
  44. Porras, J.A.; Rivera, H.O.; Giraldo, F.D.; Correa, B.S.A. Identification of non-technical electricity losses in power distribution systems by applying techniques of information analysis and visualization. IEEE Lat. Am. Trans. 2015, 13, 659–664. [Google Scholar]
  45. Rodrigues, A.C.; Costa, A.S.; Issicaba, D. Identification of Non-Technical Losses in Distribution Systems via State Estimation and Geometric Tests. In Proceedings of the 2018 Simposio Brasileiro de Sistemas Eletricos (SBSE), Niteroi, Brazil, 12–16 May 2018; pp. 1–6. [Google Scholar]
  46. Angelos, E.W.S.; Saavedra, O.R.; Cortés, O.A.C.; De Souza, A.N. Detection and identification of abnormalities in customer consumptions in power distribution systems. IEEE Trans. Power Deliv. 2011, 26, 2436–2442. [Google Scholar]
  47. Capeletti, M.B.; Hammerschmitt, B.K.; Negri, R.G.; Guarda, F.G.K.; Prade, L.R.; Knak Neto, N.; Abaide, A.D.R. Identification of nontechnical losses in distribution systems adding exogenous data and artificial intelligence. Energies 2022, 15, 8794. [Google Scholar] [CrossRef]
  48. Chen, J.I.Z.; Yeh, L.T. Identification of Electricity Threat and Performance Analysis using LSTM and RUSBoost Methodology. J. Soft Comput. Paradig. 2021, 3, 249–259. [Google Scholar] [CrossRef]
  49. Shehzad, F.; Javaid, N.; Almogren, A.; Ahmed, A.; Gulfam, S.M.; Radwan, A. A Robust Hybrid Deep Learning Model for Detection of Non-Technical Losses to Secure Smart Grids. IEEE Access 2021, 9, 128663–128678. [Google Scholar] [CrossRef]
  50. Glauner, P.; Boechat, A.; Dolberg, L.; State, R.; Bettinger, F.; Rangoni, Y.; Duarte, D. Large-Scale Detection of Non-Technical Losses in Imbalanced Data Sets. In Proceedings of the 2016 IEEE Power & Energy Society Innovative Smart Grid Technologies Conference (ISGT), Minneapolis, MN, USA, 6–9 September 2016; pp. 1–5. [Google Scholar]
  51. Esmael, A.A.; da Silva, H.H.; Ji, T.; da Silva Torres, R. Non-Technical Loss Detection in Power Grid Using Information Retrieval Approaches: A Comparative Study. IEEE Access 2021, 9, 40635–40648. [Google Scholar] [CrossRef]
  52. Costa-Campi, M.T.; Daví-Arderius, D.; Trujillo-Baute, E. The Economic Impact of Electricity Losses. Energy Econ. 2018, 75, 309–322. [Google Scholar] [CrossRef]
  53. Chen, C.-S.; Cho, M.-Y. Energy Loss Reduction by Critical Switches. IEEE Trans. Power Deliv. 1993, 8, 1246–1253. [Google Scholar] [CrossRef]
  54. Sultana, B.; Mustafa, M.W.; Sultana, U.; Bhatti, A.R. Review on Reliability Improvement and Power Loss Reduction in Distribution System via Network Reconfiguration. Renew. Sustain. Energy Rev. 2016, 66, 297–310. [Google Scholar] [CrossRef]
  55. Duong, T.L.; Nguyen, P.T.; Vo, N.D.; Le, M.P. A newly effective method to maximize power loss reduction in distribution networks with highly penetrated distributed generations. Ain Shams Eng. J. 2021, 12, 1787–1808. [Google Scholar] [CrossRef]
  56. Kim, H.; Ko, Y.; Jung, K.-H. Artificial Neural-Network Based Feeder Reconfiguration for Loss Reduction in Distribution Systems. IEEE Trans. Power Deliv. 1993, 8, 1356–1366. [Google Scholar] [CrossRef]
  57. Ramesh, L.; Chowdhury, S.P.; Chowdhury, S.; Song, Y.H.; Natarajan, A.A. Voltage Stability Analysis and Real Power Loss Reduction in Distributed Distribution System. In Proceedings of the 2008 IEEE/PES Transmission and Distribution Conference and Exposition, Chicago, IL, USA, 21–24 April 2008; pp. 1–6. [Google Scholar]
  58. Abdel-Salam, T.S.; Chikhani, A.Y.; Hackam, R. A New Technique for Loss Reduction Using Compensating Capacitors Applied to Distribution Systems with Varying Load Condition. IEEE Trans. Power Deliv. 1994, 9, 819–827. [Google Scholar] [CrossRef]
  59. Su, C.-T.; Lee, C.-S. Feeder Reconfiguration and Capacitor Setting for Loss Reduction of Distribution Systems. Electr. Power Syst. Res. 2001, 58, 97–102. [Google Scholar] [CrossRef]
  60. Syed, I.; Khadkikar, V.; Zeineldin, H.H. Loss Reduction in Radial Distribution Networks Using a Solid-State Transformer. IEEE Trans. Ind. Appl. 2018, 54, 5474–5482. [Google Scholar] [CrossRef]
  61. Kalantari Khandani, M.; Askarzadeh, A. Optimal MV/LV Transformer Allocation in Distribution Network for Power Losses Reduction and Cost Minimization: A New Multi-Objective Framework. Int. Trans. Electr. Energy Syst. 2020, 30, e12361. [Google Scholar] [CrossRef]
  62. Leeton, U.; Uthitsunthorn, D.; Kwannetr, U.; Sinsuphun, N.; Kulworawanichpong, T. Power loss minimization using optimal power flow based on particle swarm optimization. In Proceedings of the ECTI-CON2010: The 2010 ECTI International Confernce on Electrical Engineering/Electronics, Computer, Telecommunications and Information Technology, Chiang Mai, Thailand, 19–21 May 2010; pp. 440–444. [Google Scholar]
  63. Banaei, M.R.; Hosseini, S.H.; Khanmohamadi, S.; Gharehpetian, G.B. Loss Reduction of Distribution System Using APLC. Simul. Model. Pract. Theory 2005, 13, 169–178. [Google Scholar] [CrossRef]
  64. Liu, C.-C.; Lee, S.J.; Venkata, S.S. An Expert System Operational Aid for Restoration and Loss Reduction of Distribution Systems. IEEE Trans. Power Syst. 1988, 3, 619–626. [Google Scholar] [CrossRef]
  65. Gomes, F.V.; Carneiro, S.; Pereira, J.L.R.; Vinagre, M.P.; Garcia, P.A.N.; De Araujo, L.R. A New Distribution System Reconfiguration Approach Using Optimum Power Flow and Sensitivity Analysis for Loss Reduction. IEEE Trans. Power Syst. 2006, 21, 1616–1623. [Google Scholar] [CrossRef]
  66. Zhang, D.; Fu, Z.; Zhang, L. Joint Optimization for Power Loss Reduction in Distribution Systems. IEEE Trans. Power Syst. 2008, 23, 161–169. [Google Scholar] [CrossRef]
  67. Görbe, P.; Magyar, A.; Hangos, K.M. Reduction of Power Losses with Smart Grids Fueled with Renewable Sources and Applying EV Batteries. J. Clean. Prod. 2012, 34, 125–137. [Google Scholar] [CrossRef]
  68. Eid, A.; Abdel-Akher, M. Power Loss Reduction Using Adaptive PSO in Unbalanced Distribution Networks. In Proceedings of the 2019 21st International Middle East Power Systems Conference (MEPCON), Cairo, Egypt, 17–19 December 2019; pp. 675–680. [Google Scholar]
  69. Guerrero, J.I.; Monedero, I.; Biscarri, F.; Biscarri, J.; Millán, R.; León, C. Non-Technical Losses Reduction by Improving the Inspections Accuracy in a Power Utility. IEEE Trans. Power Syst. 2018, 33, 1209–1218. [Google Scholar] [CrossRef]
  70. Alves, R.; Casanova, P.; Quirogas, E.; Ravelo, O.; Gimenez, W. Reduction of Non-Technical Losses by Modernization and Updating of Measurement Systems. In Proceedings of the 2006 IEEE/PES Transmission & Distribution Conference and Exposition: Latin America, Caracas, Venezuela, 15–18 August 2006; pp. 1–5. [Google Scholar]
  71. Vlasa, I.; Gligor, A.; Dumitru, C.D.; Iantovics, L.B. Smart metering systems optimization for non-technical losses reduction and consumption recording operation improvement in electricity sector. Sensors 2020, 20, 2947. [Google Scholar] [CrossRef]
  72. Dabre, G.B.; Dutta, A.A.; Kadu, A.N. Performance Evaluation of Distribution Network and Reduction in Technical & Non-Technical Losses by Using Energy Efficient Equipment and Cost Benefit Analysis in the Power Sector. In Proceedings of the 2014 International Conference on Power, Automation and Communication (INPAC), Amravati, India, 6–8 October 2014; pp. 6–11. [Google Scholar]
  73. Penner, N.; Bettiol, A.L.; Cortina, J.A.; Passos, L.F.d.N.; Carniato, A.; Martin, R.P. Equipment for Monitoring and Combating of Non-Technical Losses in Distribution Networks: Design and Preliminary Results. In Proceedings of the 2014 49th International Universities Power Engineering Conference (UPEC), Cluj-Napoca, Romania, 2–5 September 2014; pp. 1–4. [Google Scholar]
  74. Guerrero, J.I.; León, C.; Monedero, I.; Biscarri, F.; Biscarri, J. Improving Knowledge-Based Systems with Statistical Techniques, Text Mining, and Neural Networks for Non-Technical Loss Detection. Knowl.-Based Syst. 2014, 71, 376–388. [Google Scholar] [CrossRef]
  75. Bula, I.; Hoxha, V.; Shala, M.; Hajrizi, E. Minimizing Non-Technical Losses with Point-to-Point Measurement of Voltage Drop between “SMART” Meters. IFAC-Pap. 2016, 49, 206–211. [Google Scholar] [CrossRef]
  76. Raggi, L.M.R.; Trindade, F.C.L.; Cunha, V.C.; Freitas, W. Non-Technical Loss Identification by Using Data Analytics and Customer Smart Meters. IEEE Trans. Power Deliv. 2020, 35, 2700–2710. [Google Scholar] [CrossRef]
  77. León, C.; Biscarri, F.; Monedero, I.; Guerrero, J.I.; Biscarri, J.; Millán, R. Integrated Expert System Applied to the Analysis of Non-Technical Losses in Power Utilities. Expert Syst. Appl. 2011, 38, 10274–10285. [Google Scholar] [CrossRef]
  78. Tacón, J.; Melgarejo, D.; Rodríguez, F.; Lecumberry, F.; Fernández, A. Semisupervised Approach to Non Technical Losses Detection. In Proceedings of the Progress in Pattern Recognition, Image Analysis, Computer Vision, and Applications, Puerto Vallarta, Mexico, 2–5 November 2014; Bayro-Corrochano, E., Hancock, E., Eds.; Springer International Publishing: Cham, Switzerland, 2014; pp. 698–705. [Google Scholar]
  79. Messinis, G.M.; Rigas, A.E.; Hatziargyriou, N.D. A hybrid method for non-technical loss detection in smart distribution grids. IEEE Trans. Smart Grid 2019, 10, 6080–6091. [Google Scholar] [CrossRef]
  80. Shah, A.L.; Mesbah, W.; Al-Awami, A.T. An Algorithm for Accurate Detection and Correction of Technical and Nontechnical Losses Using Smart Metering. IEEE Trans. Instrum. Meas. 2020, 69, 8809–8820. [Google Scholar] [CrossRef]
  81. Calvo, A.; Coma-Puig, B.; Carmona, J.; Arias, M. Knowledge-based segmentation to improve accuracy and explainability in non-technical losses detection. Energies 2020, 13, 5674. [Google Scholar] [CrossRef]
  82. Pulz, J.; Almeida, C.F. An alternative approach for regulatory evaluation of non-technical losses in Brazil. In IET Conference Proceedings; No. 6; The Institution of Engineering and Technology: London, UK, 2021; Volume 2021, pp. 3126–3129. [Google Scholar] [CrossRef]
  83. Nagi, J.; Mohammad, A.M.; Yap, K.S.; Tiong, S.K.; Ahmed, S.K. Non-Technical Loss Analysis for Detection of Electricity Theft Using Support Vector Machines. In Proceedings of the 2008 IEEE 2nd International Power and Energy Conference, Johor Bahru, Malaysia, 1–3 December 2008; pp. 907–912. [Google Scholar]
  84. Vieira, V.G.; Bernardon, D.P.; Uberti, V.A.; de Figueiredo, R.M.; de Chiara, L.M.; Silva, J.A. Detection of Non-Technical Losses in Irrigant Consumers through Artificial Intelligence: A Pilot Study. Energies 2023, 16, 6832. [Google Scholar] [CrossRef]
  85. Salman Saeed, M.; Mustafa, M.W.; Sheikh, U.U.; Jumani, T.A.; Khan, I.; Atawneh, S.; Hamadneh, N.N. An efficient boosted C5. 0 decision-tree-based classification approach for detecting non-technical losses in power utilities. Energies 2020, 13, 3242. [Google Scholar]
  86. Zhang, C.; Wang, Y.; Zheng, T.; Wang, C.; Zhang, K. Identifying Critical Weak Points of Power-Gas Integrated Energy System Based on Complex Network Theory. Reliab. Eng. Syst. Saf. 2024, 246, 110054. [Google Scholar] [CrossRef]
  87. Aslam, W. AI in Fraud Detection: Protecting Modern Finance and Energy Investments. ResearchGate. 2025. Available online: https://www.researchgate.net/publication/388616308_AI_in_Fraud_Detection_Protecting_Modern_Finance_and_Energy_Investments (accessed on 10 March 2025).
  88. Ogura, N. A Systems Approach to Reducing Utility Billing Errors. Doctoral Dissertation, Massachusetts Institute of Technology, Cambridge, MA, USA, 2013. [Google Scholar]
  89. Rodrigues, A.; Martinuzzo, L.; Varejao, F.M.; Souza, V.E.S.; Oliveira-Santos, T. Reducing power companies billing costs via empirical bayes and seasonality remover. Eng. Appl. Artif. Intell. 2019, 81, 387–396. [Google Scholar]
  90. Chandel, P.; Thakur, T.; Sawale, B.A. Energy Meter Tampering: Major Cause of Non-Technical Losses in Indian Distribution Sector. In Proceedings of the 2016 International Conference on Electrical Power and Energy Systems (ICEPES), Bhopal, India, 14–16 December 2016; pp. 368–371. [Google Scholar]
  91. Yip, S.-C.; Wong, K.; Hew, W.-P.; Gan, M.-T.; Phan, R.C.-W.; Tan, S.-W. Detection of Energy Theft and Defective Smart Meters in Smart Grids Using Linear Regression. Int. J. Electr. Power Energy Syst. 2017, 91, 230–240. [Google Scholar] [CrossRef]
  92. Yépez-García, A.; Mori, R.A.J. Economics of Electricity Losses in Latin America and the Caribbean; Inter-American Development Bank (IDB): Washington, DC, USA, 2024. [Google Scholar]
  93. Edemirukaye, U.O.; Amaize, A.P.; Uzairue, S. Implementation of an RF Based Wireless Automated Energy Metering and Billing System. Cogent Eng. 2018, 5, 1430008. [Google Scholar] [CrossRef]
  94. Amin, M. Challenges in Reliability, Security, Efficiency, and Resilience of Energy Infrastructure: Toward Smart Self-Healing Electric Power Grid. In Proceedings of the 2008 IEEE Power and Energy Society General Meeting—Conversion and Delivery of Electrical Energy in the 21st Century, Pittsburgh, PA, USA, 20–24 July 2008; pp. 1–5. [Google Scholar]
  95. Basit, M.A.; Dilshad, S.; Badar, R.; Sami ur Rehman, S.M. Limitations, challenges, and solution approaches in grid-connected renewable energy systems. Int. J. Energy Res. 2020, 44, 4132–4162. [Google Scholar]
  96. Feng, L.; Xu, S.; Zhang, L.; Wu, J.; Zhang, J.; Chu, C.; Wang, Z.; Shi, H. Anomaly detection for electricity consumption in cloud computing: Framework, methods, applications, and challenges. EURASIP J. Wirel. Commun. Netw. 2020, 2020, 194. [Google Scholar]
  97. Ahmed, M.; Khan, A.; Ahmed, M.; Tahir, M.; Jeon, G.; Fortino, G.; Piccialli, F. Energy Theft Detection in Smart Grids: Taxonomy, Comparative Analysis, Challenges, and Future Research Directions. IEEE/CAA J. Autom. Sin. 2022, 9, 578–600. [Google Scholar] [CrossRef]
  98. Bridge, G.; Özkaynak, B.; Turhan, E. Energy Infrastructure and the Fate of the Nation: Introduction to Special Issue. Energy Res. Soc. Sci. 2018, 41, 1–11. [Google Scholar] [CrossRef]
Figure 1. Sankey diagram of the processes in the global electrical energy system.
Figure 1. Sankey diagram of the processes in the global electrical energy system.
Applsci 15 03517 g001
Figure 2. A categorization of energy losses within the power system.
Figure 2. A categorization of energy losses within the power system.
Applsci 15 03517 g002
Figure 3. Categories of scientific research on identification of technical electricity losses.
Figure 3. Categories of scientific research on identification of technical electricity losses.
Applsci 15 03517 g003
Figure 4. Representative graph of the number of publications in the field of technical loss identification.
Figure 4. Representative graph of the number of publications in the field of technical loss identification.
Applsci 15 03517 g004
Figure 5. Number of publications on the identification of technical losses classified by territories.
Figure 5. Number of publications on the identification of technical losses classified by territories.
Applsci 15 03517 g005
Figure 6. Proportion of types of studies conducted to identify non-technical losses.
Figure 6. Proportion of types of studies conducted to identify non-technical losses.
Applsci 15 03517 g006
Figure 7. Evolution of the number of publications based on non-technical energy loss detection.
Figure 7. Evolution of the number of publications based on non-technical energy loss detection.
Applsci 15 03517 g007
Figure 8. Ranking of countries contributing to the non-technical losses analysis domain.
Figure 8. Ranking of countries contributing to the non-technical losses analysis domain.
Applsci 15 03517 g008
Figure 9. Categories of studies implemented to reduce technical losses.
Figure 9. Categories of studies implemented to reduce technical losses.
Applsci 15 03517 g009
Figure 10. Graph on the evolution of the number of publications on technical loss mitigation.
Figure 10. Graph on the evolution of the number of publications on technical loss mitigation.
Applsci 15 03517 g010
Figure 11. Ranking of countries with most publications on energy loss reduction.
Figure 11. Ranking of countries with most publications on energy loss reduction.
Applsci 15 03517 g011
Figure 12. The main methods to reduce non-technical energy losses.
Figure 12. The main methods to reduce non-technical energy losses.
Applsci 15 03517 g012
Figure 13. Evolution of studies on non-technical loss reduction.
Figure 13. Evolution of studies on non-technical loss reduction.
Applsci 15 03517 g013
Figure 14. Ranking of countries by number of contributions in reducing non-technical energy losses.
Figure 14. Ranking of countries by number of contributions in reducing non-technical energy losses.
Applsci 15 03517 g014
Table 1. Comparative analysis on evaluation criteria.
Table 1. Comparative analysis on evaluation criteria.
Refs.YearSuccess Rate [%]AIMain ContributionMethodologyChallenges
[12]2012-Loss coefficientLoss estimationLoad curve behavior
[13]202298.12Parseval IdentitySpectral losses analysisEnergy flow—coefficient of Variation
[14]2017100MV distribution analysisEnergy inflowBidirectional power flow
[15]2011N/AVisual Basic programTechnical losses in cables and overhead linesFlat voltage profile
[16]2015-Open DDSLoad flow analysisCircuit length
[17]2024N/AIndependent factorsPower injections and EDN topologyPhysical characteristics
[18]2018-K—value Forward–Backward SweepAutomatic parameter updating
[19]2024N/ARMS current valueOverhead power line—waveform and temperatureTHD current form
[20]2016N/ALoad graphics for 1000 KVA TransformerThe no-load and load losses-
[22]2012N/AJoule lossesPredictive functionsOutdoor temperatures
[23]2021N/AHot-spot temperatureThermal analysis-
[24]2012N/AEnergy loss reductionUtility data analysisData collection and analysis
[25]2006N/APower loss evaluationAverage loss calculationAccurate loss determination
[26]2013N/ATechnical loss estimationEnergy flow models-
[27]2013N/ALoss estimation methodLimited data analysis-
[28]2001N/ACost calculation methodologyLife cycle cost analysis-
[29]2022N/AOverview of non-technical losses-Electricity theft acceptance
[30]2021N/AClassifiers for non-technical loss identificationPerformance comparison of classifiersHandling imbalanced datasets
[31]2018N/ALoss detection and localizationSmart grid-based detection-
[32]2019N/ANon-technical losses using OPFUse of OPB classifier-
[33]2023N/AFraud detection methodsSupervised/unsupervised learningPrivacy, adversarial attacks
[34]2024N/AAI for energy optimizationMachine learning modelsModel selection and accuracy
[35]2023 Theft detection using smart metersDeep learning for anomaly detectionPower usage anomalies and management
[36]2025N/AIoT technologiesFree energy market and Energy Management SystemFalse positives rate
[37]202386.667Decision tree, support vector machine, Bayesian rule, neural network, and k-nearest neighbor classificationPrecision, Recall, and F-Measure criteriaAccuracy of classifications
[38]201689State estimation theory and the recursive algorithmDetection of bad measurementEffect of temperature on the resistive impedance of lines
[39]201870Support Vector Machines, Regression Tree SM data and auxiliary databasesNon-malicious factors
[40]202094Semi-Supervised LearningSupport vector machine, logistic regression, k-nearest neighbor, and random forestThe labor-consuming on-field inspection
[41]201282Residual Vector UpdateThe measurement set and normalized residual test-
[42]201294.48 (ANN)
96.88
(SVM)
4.48
(k-NN)
WEKA software, ANN, SVM, k-NNImplementations in C (programming language) and MATLABSelecting a subset of features
[43]201572.43Supervised learning, OPFClassifies the consumers in suspects and non-suspects using the OPFOptimized meter allocation
[45]2018-MATLAB simulationsState estimation and geometrically based -
[47]202268.45ANN multilayer perceptronNTL detection framework based on endogenous and exogenous dataDifficulty in identifying consumption and temperature patterns
[48]2021-Random Under-Sampling Boosting (RUSBoost) technique and Long Short-Term Memory (LSTM)Detection of billing errors, faulty meters, electricity theft using interpolation and normalization with CNNData imbalance
[49]202183.4 (GRU)
79.7 (ROC-AUC)
Machine learning, ROC-AUC, GRUAvailability of electricity consumption data is collected through AMI.Handling the Missing Values
[50]201690Boolean rules, fuzzy logic and Support Vector Machine.AUC performance measure is used for the different levels of NTL proportion. Imbalanced classes, few positive examples for the anomalies
[51]2021N/AConvolution neural networks, Fraud Retrieval SystemRecall time series associated with uncommon frauds and time series associated with candidate fraudsThe generated ranked list is never empty, the model always outputs a set of suspicious clients even if there is no real fraud case
[53]2002-Binary integer programming with a branch and bound techniqueThe short-term optimal switching criterion-
[54]2016N/ANetwork reconfigurationKnowledge-based heuristic methods reconfigure the distribution network Radial network structure must be maintained
[55]2021-Stochastic fractal search algorithmOptimal distributed generation placementOperational constraints of distributed generations
[56]1993N/AANNs in FORTRAN languageReconfiguration of the feeders in distribution systems The training time of artificial neural networks
[57]2008-Optimizing DG model in terms of size, location and operating point, ETAP Employment of Distributed Generation-
[58]2002N/AVar compensationAllocating capacitors to certain nodes (sensitive nodes) -
[60]2018N/AParticle swarm optimizationOptimally locate and size the Solid-State Transformer installations-
[61]2020100MOCSA and MOPSO, Long-term planning, Short-term planningTransformer allocation in distribution network planning with MOCSA and MOPSO.Transformer allocation problem
[63]2005N/ASpecial active power line conditioner Power converter of APLC to control power flow to reduce losses of distribution system-
[62]2010N/AParticle swarm optimization, quasi-Newton method, genetic based Power transmission loss with search methods Near global solution
[65]2006-Continuous Switch ModelingDistribution system reconfiguration based on optimum power flow-
[66]2008N/AJoint optimization algorithm, adaptive genetic algorithm (AGA) Network reconfiguration and capacitor controlNot all reconfiguration switches can be remotely controlled
[67]2012N/AConventional maximum power controllerMultifunctional complex controller compensates for the nonlinear distortion and reduces the voltage of the THD.-
[68]202077.96Adaptive particle swarm optimization (APSO), backward/forward sweep methodThe APSO algorithm determines the required amount of reactive and/or active power to minimize the total lossesTime varying constants
[69]201814.75Classification and Regression tree and a Self-Organizing Map neural networkMethodology to increase the inspections in electrical networks -
[70]200658Watt-Hour Meters, Digital signals and samplingInstallation of burglar alarm systems, remote connection and reconnection systems, conductor protections to reduce fraud, imprecision of the measurement, reading errors or bad management of the data collection systemsPerformance of the administrative part
[71]202090Smart metering optimizationSystematic reviewData accuracy, privacy
[72]201482Evaluated distribution network performanceImplemented energy-efficient equipmentTechnical and non-technical losses
[73]2014N/AMonitoring non-technical lossesDesigned monitoring equipmentDetecting illegal connections
[74]201466.4Enhanced NTL detectionStatistical analysis, text miningIdentifying NTLs
[75]2016N/AVoltage drop measurementPoint-to-point voltage monitoringNon-technical loss detection
[76]2020N/ANTL detection using analyticsBad data analysisIllegal connections detection
[77]2011N/ANTL analysis systemData mining, rule-based reasoningData processing complexity
[78]2014N/ADeveloped semi-supervised method for NTL detectionSemi-supervised learning on consumption dataImbalanced datasets and fraud detection
[79]2019100Hybrid method for NTL detectionSVM, time series analysis, feature extractionFraud detection in smart grids, voltage sensitivity
[80]2020N/AAlgorithm for loss detectionSmart metering, loss correctionDistinguishing technical from nontechnical losses
[81]2020N/AImproved NTL detection accuracyMachine learning, data segmentationEnsuring explainability in results
[82]2021N/ARegulatory evaluation approach for NTLsKriging method, inspection datasetsRegulatory planning
[83]200850Electricity theft detectionSVM on consumption dataIdentifying fraudulent consumption
[84]202389.4Detection of non-technical losses in irritant consumersAI-based detection techniques applied to irrigation data-
[85]202098%Boosted classification approach for NTL detectionBoosted C5.0 decision tree for classificationHandling imbalanced data
[86]2026N/AIdentifying critical weak pointsNetwork theory applied to energy systemsModeling interconnected networks
[87]2023N/AFraud detection in finance, energyAI for anomaly detectionEnsuring accuracy and data security
[88]2013N/AReducing utility billing errorsSystem dynamics approachAddressing billing inaccuracies
[89]201977Reducing billing costsSeasonality removal, Empirical BayesAddressing seasonal fluctuations
[90]2016N/AMeter tampering causes NTLAnalysis of tampering incidentsReducing meter tampering
[91]2017N/ADetects energy theft, faulty smart metersLinear regression-based algorithmsLinear regression-based algorithms
[92]2024N/AAnalyzing non-technical lossesGlobal analysis of lossesReducing financial impact
[93]201894.15Wireless automated energy meteringRF-based wireless systemReducing non-technical losses
[94]2008N/ASmart self-healing power gridInfrastructure reviewReliability
[95]202050–95Grid-connected renewable challengesReview of technical issuesIntegration and stability concerns
[96]2020N/AAnomaly detection frameworkCloud-based detection methodsEdge computing
[97]2022N/AEnergy theft detection taxonomyComparative analysisLimitations
[98]2018N/AEnergy infrastructure and national impactEditorial on energy issuesSustainability
Disclaimer/Publisher’s Note: The statements, opinions and data contained in all publications are solely those of the individual author(s) and contributor(s) and not of MDPI and/or the editor(s). MDPI and/or the editor(s) disclaim responsibility for any injury to people or property resulting from any ideas, methods, instructions or products referred to in the content.

Share and Cite

MDPI and ACS Style

Niste, D.F.; Tîrnovan, R.; Pavel, S.; Beleiu, H.; Andrei, C.; Misaroș, M. Electricity Losses in Focus: Detection and Reduction Strategies—State of the Art. Appl. Sci. 2025, 15, 3517. https://doi.org/10.3390/app15073517

AMA Style

Niste DF, Tîrnovan R, Pavel S, Beleiu H, Andrei C, Misaroș M. Electricity Losses in Focus: Detection and Reduction Strategies—State of the Art. Applied Sciences. 2025; 15(7):3517. https://doi.org/10.3390/app15073517

Chicago/Turabian Style

Niste, Daniela F., Radu Tîrnovan, Sorin Pavel, Horia Beleiu, Cziker Andrei, and Marius Misaroș. 2025. "Electricity Losses in Focus: Detection and Reduction Strategies—State of the Art" Applied Sciences 15, no. 7: 3517. https://doi.org/10.3390/app15073517

APA Style

Niste, D. F., Tîrnovan, R., Pavel, S., Beleiu, H., Andrei, C., & Misaroș, M. (2025). Electricity Losses in Focus: Detection and Reduction Strategies—State of the Art. Applied Sciences, 15(7), 3517. https://doi.org/10.3390/app15073517

Note that from the first issue of 2016, this journal uses article numbers instead of page numbers. See further details here.

Article Metrics

Back to TopTop