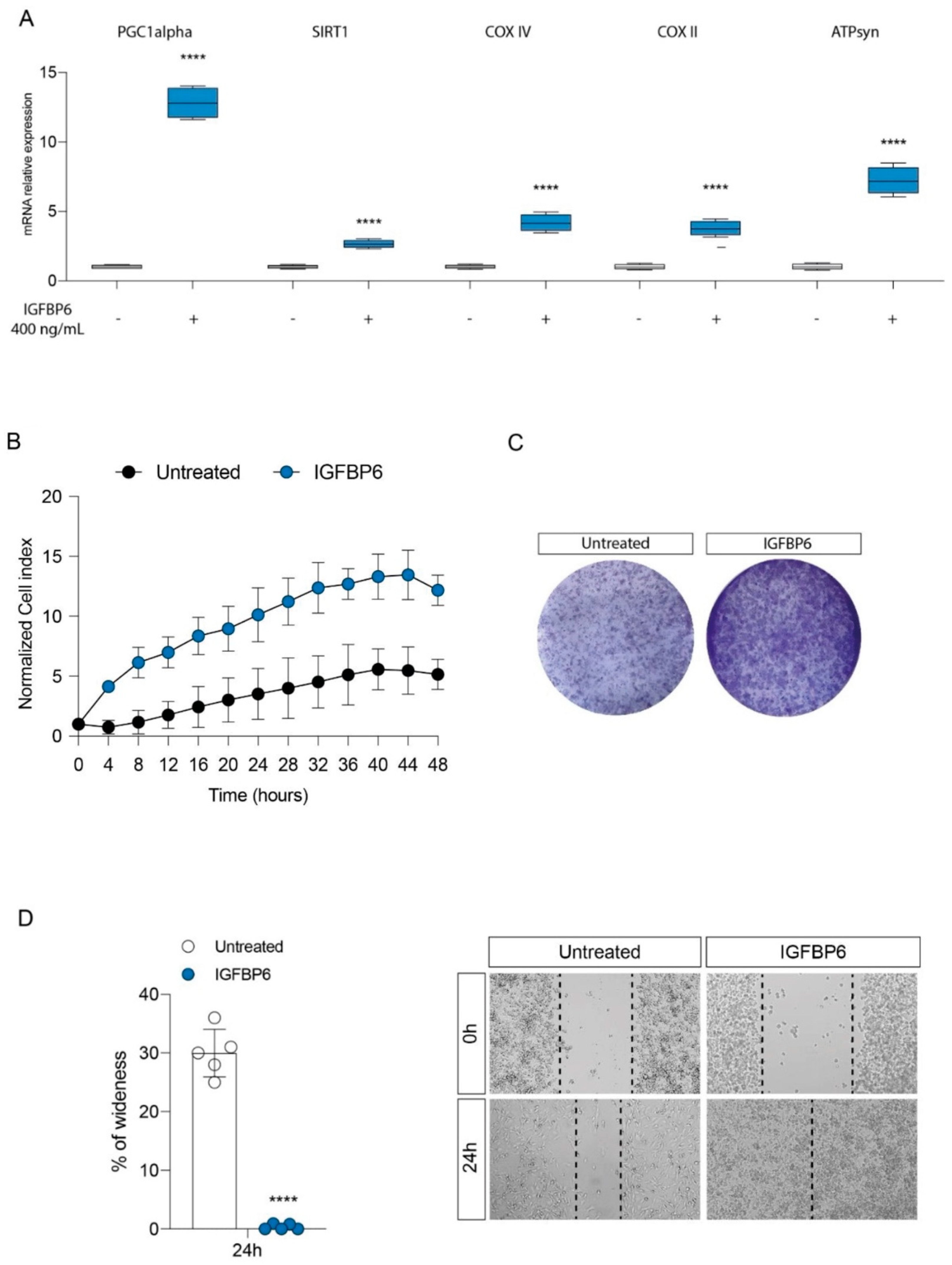
Correction: Longhitano et al. The Crosstalk between GPR81/IGFBP6 Promotes Breast Cancer Progression by Modulating Lactate Metabolism and Oxidative Stress. Antioxidants 2022, 11, 275

Reference
- Longhitano, L.; Forte, S.; Orlando, L.; Grasso, S.; Barbato, A.; Vicario, N.; Parenti, R.; Fontana, P.; Amorini, A.M.; Lazzarino, G.; et al. The Crosstalk between GPR81/IGFBP6 Promotes Breast Cancer Progression by Modulating Lactate Metabolism and Oxidative Stress. Antioxidants 2022, 11, 275. [Google Scholar] [CrossRef] [PubMed]
Disclaimer/Publisher’s Note: The statements, opinions and data contained in all publications are solely those of the individual author(s) and contributor(s) and not of MDPI and/or the editor(s). MDPI and/or the editor(s) disclaim responsibility for any injury to people or property resulting from any ideas, methods, instructions or products referred to in the content. |
© 2025 by the authors. Licensee MDPI, Basel, Switzerland. This article is an open access article distributed under the terms and conditions of the Creative Commons Attribution (CC BY) license (https://creativecommons.org/licenses/by/4.0/).
Share and Cite
Longhitano, L.; Forte, S.; Orlando, L.; Grasso, S.; Barbato, A.; Vicario, N.; Parenti, R.; Fontana, P.; Amorini, A.M.; Lazzarino, G.; et al. Correction: Longhitano et al. The Crosstalk between GPR81/IGFBP6 Promotes Breast Cancer Progression by Modulating Lactate Metabolism and Oxidative Stress. Antioxidants 2022, 11, 275. Antioxidants 2025, 14, 687. https://doi.org/10.3390/antiox14060687
Longhitano L, Forte S, Orlando L, Grasso S, Barbato A, Vicario N, Parenti R, Fontana P, Amorini AM, Lazzarino G, et al. Correction: Longhitano et al. The Crosstalk between GPR81/IGFBP6 Promotes Breast Cancer Progression by Modulating Lactate Metabolism and Oxidative Stress. Antioxidants 2022, 11, 275. Antioxidants. 2025; 14(6):687. https://doi.org/10.3390/antiox14060687
Chicago/Turabian StyleLonghitano, Lucia, Stefano Forte, Laura Orlando, Stephanie Grasso, Alessandro Barbato, Nunzio Vicario, Rosalba Parenti, Paolo Fontana, Angela M. Amorini, Giuseppe Lazzarino, and et al. 2025. "Correction: Longhitano et al. The Crosstalk between GPR81/IGFBP6 Promotes Breast Cancer Progression by Modulating Lactate Metabolism and Oxidative Stress. Antioxidants 2022, 11, 275" Antioxidants 14, no. 6: 687. https://doi.org/10.3390/antiox14060687
APA StyleLonghitano, L., Forte, S., Orlando, L., Grasso, S., Barbato, A., Vicario, N., Parenti, R., Fontana, P., Amorini, A. M., Lazzarino, G., Li Volti, G., Di Rosa, M., Liso, A., Tavazzi, B., Lazzarino, G., & Tibullo, D. (2025). Correction: Longhitano et al. The Crosstalk between GPR81/IGFBP6 Promotes Breast Cancer Progression by Modulating Lactate Metabolism and Oxidative Stress. Antioxidants 2022, 11, 275. Antioxidants, 14(6), 687. https://doi.org/10.3390/antiox14060687

