Perceived Barriers and Intentions to Receive COVID-19 Vaccines: Psychological Distress as a Moderator
Abstract
1. Introduction
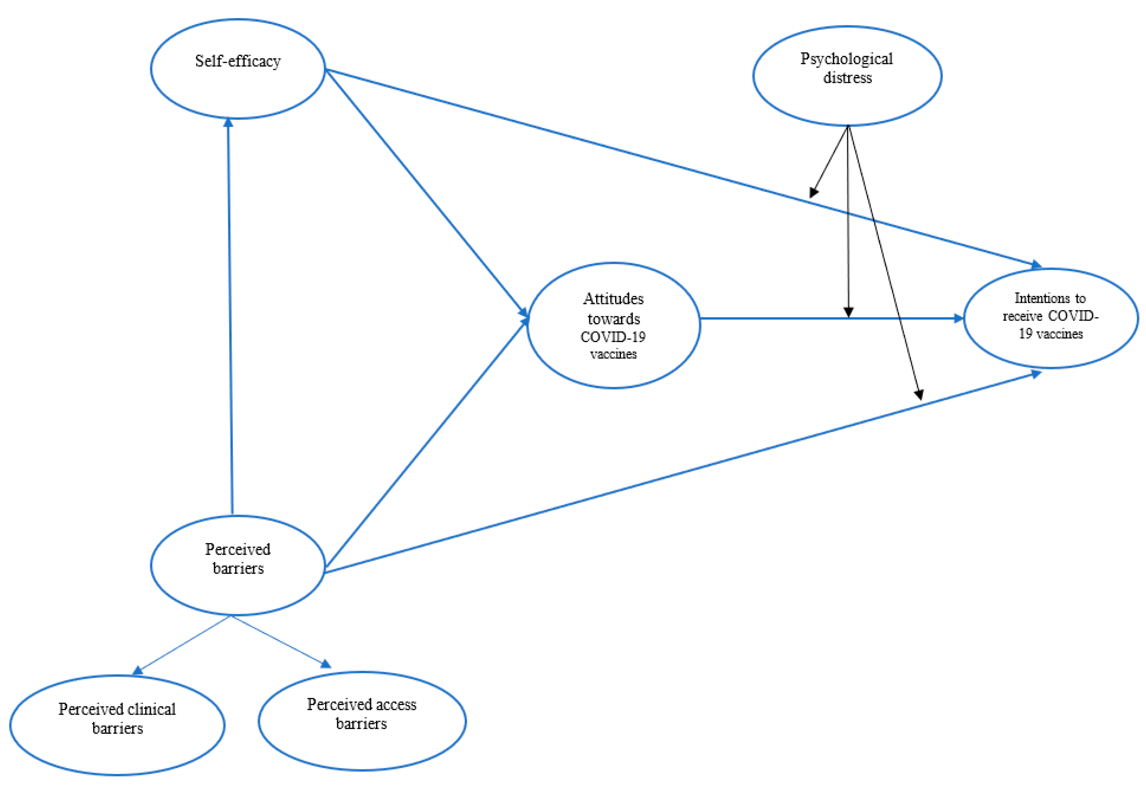
2. Conceptual Framework and Hypotheses
2.1. Attitudes towards COVID-19 Vaccines
2.2. Self-Efficacy
2.3. Perceived Barriers
2.4. Psychological Distress
3. Materials and Methods
3.1. Scale and Questionnaire Development
3.2. Sample
3.3. Analytical Approach
4. Results
4.1. Normality and Scale Assessment
4.2. Structural Equation Modeling
5. Discussion
6. Conclusions
Supplementary Materials
Author Contributions
Funding
Institutional Review Board Statement
Informed Consent Statement
Data Availability Statement
Conflicts of Interest
References
- Anderson, J.C.; Gerbing, D.W. Structural equation modeling in practice: A review and recommended two-step approach. Psychol. Bull. 1988, 103, 411–423. [Google Scholar] [CrossRef]
- Lee, S.A.; Mathis, A.A.; Jobe, M.C.; Pappalardo, E.A. Clinically significant fear and anxiety of COVID-19: A psychometric examination of the Coronavirus Anxiety Scale. Psychiatry Res. 2020, 290, 113112. [Google Scholar] [CrossRef]
- Ghosh, S. COVID-19, clean energy stock market, interest rate, oil prices, volatility index, geopolotical risk nexus: Evidence from quantile regression. J. Econ. Dev. 2022, 24, 329–344. [Google Scholar] [CrossRef]
- World Health Organization (WHO). Coronavirus COVID-19 Dashboard. Available online: https://covid19.who.int (accessed on 15 January 2023).
- Acquaro, A.; Brusca, G.; Casella, S.; Cumbo, E.M.; Della Valle, A.; Karobari, M.I.; Marino, G.; Marya, A.; Messina, P.; Scardina, G.A.; et al. Evaluation of the Oral Microcirculation in Patients Undergoing Anti COVID-19 Vaccination: A Preliminary Study. Vaccines 2022, 10, 1978. [Google Scholar] [CrossRef]
- Duong, C.D. The impact of fear and anxiety of COVID-19 on life satisfaction: Psychological distress and sleep disturbance as mediators. Pers. Individ. Differ. 2021, 178, 110869. [Google Scholar] [CrossRef] [PubMed]
- Duong, A.H.; Abtriyandarti, E. The willingness to get vaccinated against SARS-CoV-2 virus among Southeast Asian countries: Does the vaccine brand matter? Appl. Res. Qual. Life. 2022. [CrossRef]
- Duong, A.H.; Duong, G.H.; Pham, H.T. The willingness of parents to vaccinate their children aged from five to under twelve years with COVID-19 vaccines between February and March 2022 in Vietnam. Vaccines 2022, 10, 1775. [Google Scholar] [CrossRef]
- Hair, J.F.; Howard, M.C.; Nitzl, C. Assessing measurement model quality in PLS-SEM using confirmatory composite analysis. J. Bus. Res. 2019, 109, 101–110. [Google Scholar] [CrossRef]
- Duong, A.H.; Abtriyandarti, E. COVID-19 Vaccine Acceptance among ASEAN Countries: Does the Pandemic Severity Really Matter? Vaccines 2022, 10, 222. [Google Scholar] [CrossRef]
- Chu, H.; Liu, S. Integrating health behavior theories to predict American’s intention to receive a COVID-19 vaccine. Patient Educ. Couns. 2021, 104, 1878–1886. [Google Scholar] [CrossRef]
- Chen, T.; Dai, M.; Xia, S. Perceived facilitators and barriers to intentions of receiving the COVID-19 vaccines among elderly Chinese adults. Vaccine 2022, 40, 100–106. [Google Scholar] [CrossRef]
- Mir, H.H.; Parveen, S.; Mullick, N.H.; Nabi, S. Using structural equation modeling to predict Indian people’s attitudes and intentions towards COVID-19 vaccination. Diabetes Metab. Syndr. Clin. Res. Rev. 2021, 15, 1017–1022. [Google Scholar] [CrossRef] [PubMed]
- Molini, U.; Coetzee, L.M.; Engelbrecht, T.; de Villiers, L.; de Villiers, M.; Mangone, I.; Curini, V.; Khaiseb, S.; Ancora, M.; Cammà, C.; et al. SARS-CoV-2 in Namibian Dogs. Vaccines 2022, 10, 2134. [Google Scholar] [CrossRef] [PubMed]
- Machingaidze, S.; Wiysonge, C.S. Understanding COVID-19 vaccine hesitancy. Nat. Med. 2021, 27, 1338–1339. [Google Scholar] [CrossRef] [PubMed]
- Ke, R.; Romero-Severson, E.; Sanche, S.; Hengartner, N. Estimating the reproductive number R0 of SARS-CoV-2 in the United States and eight European countries and implications for vaccination. J. Theor. Biol. 2021, 517, 110621. [Google Scholar] [CrossRef]
- McKinnon, B.; Quach, C.; Dubé, È.; Nguyen, C.T.; Zinszer, K. Social inequalities in COVID-19 vaccine acceptance and uptake for children and adolescents in Montreal, Canada. Vaccine 2021, 39, 7140–7145. [Google Scholar] [CrossRef]
- Hawlader, M.D.H.; Rahman, M.L.; Nazir, A.; Ara, T.; Haque, M.M.A.; Saha, S.; Barsha, S.Y.; Hossian, M.; Matin, K.F.; Siddiquea, S.R.; et al. COVID-19 vaccine acceptance in South Asia: A multi-country study. Int. J. Infect. Dis. 2021, 114, 1–10. [Google Scholar] [CrossRef]
- Nguyen, T.-P.; Wong, Z.S.; Wang, L.; Thanh, T.T.; Van Nguyen, H.; Gilmour, S. Rapid impact assessments of COVID-19 control measures against the Delta variant and short-term projections of new confirmed cases in Vietnam. J. Glob. Health 2021, 11, 03118. [Google Scholar] [CrossRef]
- Joo, B.A.; Shawl, S.; Makina, D. The interaction between FDI, host country characteristics and economic growth? A new panel evidence from BRICS. J. Econ. Dev. 2022, 24, 247–261. [Google Scholar] [CrossRef]
- Thi Tuyet Mai, N. An investigation into the relationship between materialism and green purchase behavior in Vietnam and Taiwan. J. Econ. Dev. 2021, 21, 247–258. [Google Scholar] [CrossRef]
- Loan, L.T. The role of institutional support structure in shaping social entrepreneurial intention. Int. Entrep. Rev. 2022, 8, 79–89. [Google Scholar] [CrossRef]
- Soliman, M. Extending the theory of planned behavior to predict tourism destination revisit intention. Int. J. Hosp. Tour. Adm. 2021, 22, 524–549. [Google Scholar] [CrossRef]
- Ajzen, I. Theories of cognitive self-regulation the theory of planned behavior. Organ. Behav. Hum. Decis. Process. 1991, 50, 179–211. [Google Scholar] [CrossRef]
- Wach, K.; Głodowska, A. Entrepreneurial research in economics and management: Understanding the term and research trends. Int. Entrep. Rev. 2022, 8, 7–24. [Google Scholar] [CrossRef]
- Coe, A.B.; Elliott, M.H.; Gatewood, S.B.; Goode, J.-V.R.; Moczygemba, L.R. Perceptions and predictors of intention to receive the COVID-19 vaccine. Res. Soc. Adm. Pharm. 2021, 18, 2593–2599. [Google Scholar] [CrossRef] [PubMed]
- Kessler, R.C.; Barker, P.R.; Colpe, L.J.; Epstein, J.F.; Gfroerer, J.C.; Hiripi, E.; Howes, M.J.; Normand, S.-L.T.; Manderscheid, R.W.; Walters, E.E.; et al. Screening for Serious Mental Illness in the General Population. Arch. Gen. Psychiatry 2003, 60, 184–189. [Google Scholar] [CrossRef] [PubMed]
- Yuen, M.K.; Ngo, T.; Le, T.D.Q.; Ho, T.H. The environmental, social and governmence (ESG) activities and profitability under COVID-19: Evidence from the global banking sector. J. Econ. Dev. 2022, 24, 345–364. [Google Scholar] [CrossRef]
- Bujang, M.A.; Sa’At, N.; Sidik, T.M.I.T.A.B.; Joo, L.C. Sample size guidelines for logistic regression from observational studieswith large population: Emphasis on the accuracy between statistics and parameters based on real life clinical data. Malays. J. Med. Sci. 2018, 25, 122. [Google Scholar]
- Nguyen, M.H.; Le, C.V.; Atkinson, S.E. The production ineffeciency of US electricity industry in the face of restructuring and emission reduction. J. Econ. Dev. 2022, 24, 278–292. [Google Scholar] [CrossRef]
- Abaidoo, R.; Agyapong, E.K. Financial development and institutional quality among emerging economies. J. Econ. Dev. 2022, 24. [Google Scholar] [CrossRef]
- Tzenios, N.; Tazanios, M.E.; Chahine, M. Combining Influenza and COVID-19 Booster Vaccination Strategy to Improve Vaccination Uptake Necessary for Managing the Health Pandemic: A Systematic Review and Meta-Analysis. Vaccines 2022, 11, 16. [Google Scholar] [CrossRef] [PubMed]
- Ministry of Heath (Vietnam). COVID-19 Dashboard. Available online: https://covid19.gov.vn/ (accessed on 15 January 2023).
- Brewer, N.T.; Fazekas, K.I. Predictors of HPV vaccine acceptability: A theory-informed, systematic review. Prev. Med. 2007, 45, 107–114. [Google Scholar] [CrossRef] [PubMed]
- Gargano, L.M.; Painter, J.E.; Sales, J.M.; Morfaw, C.; Jones, L.M.; Murray, D.; Wingood, G.M.; DiClemente, R.J.; Hughes, J.M. Seasonal and 2009 H1N1 influenza vaccine uptake, predictors of vaccination, and self-reported barriers to vaccination among secondary school teachers and staff. Hum. Vaccines 2011, 7, 89–95. [Google Scholar] [CrossRef] [PubMed]
- Omar, D.I.; Hani, B.M. Attitudes and intentions towards COVID-19 vaccines and associated factors among Egyptian adults. J. Infect. Public Health 2021, 14, 1481–1488. [Google Scholar] [CrossRef]
- Guillon, M.; Kergall, P. Factors associated with COVID-19 vaccination intentions and attitudes in France. Public Health 2021, 198, 200–207. [Google Scholar] [CrossRef]
- Hong, J.; Xu, X.-W.; Yang, J.; Zheng, J.; Dai, S.-M.; Zhou, J.; Zhang, Q.-M.; Ruan, Y.; Ling, C.-Q. Knowledge about, attitude and acceptance towards, and predictors of intention to receive the COVID-19 vaccine among cancer patients in Eastern China: A cross-sectional survey. J. Integr. Med. 2021, 20, 34–44. [Google Scholar] [CrossRef]
- Kecojevic, A.; Basch, C.H.; Sullivan, M.; Chen, Y.-T.; Davi, N.K. COVID-19 Vaccination and Intention to Vaccinate Among a Sample of College Students in New Jersey. J. Community Health 2021, 46, 1059–1068. [Google Scholar] [CrossRef]
- Nguyen, K.H.; Chen, S.; Morris, K.; Chui, K.; Allen, J.D. Mental health symptoms and association with COVID-19 vaccination receipt and intention to vaccinate among adults, United States. Prevent. Med. 2022, 154, 106905. [Google Scholar] [CrossRef]
- Nunnally, J.C.; Bernstein, I.H. The assessment of reliability. Psychom. Theory 1994, 3, 248–292. [Google Scholar]
- Paul, E.; Steptoe, A.; Fancourt, D. Attitudes towards vaccines and intention to vaccinate against COVID-19: Implications for public health communications. Lancet Reg. Health Eur. 2021, 1, 100012. [Google Scholar] [CrossRef]
- Duong, C.D.; Wach, K.; Vu, N.X.; Ha, S.T.; Nguyen, B.N. Entrepreneurial education, government policies and programmes, and entrepreneurial behavior: A serial moderated mediation model. Entrep. Bus. Econ. Rev. 2022, 10, 37–54. [Google Scholar] [CrossRef]
- Duong, C.D. Using a unified model of TPB, NAM, and SOBC to understand students’ energy-saving behaviors: Moderation role of group-level factors and media publicity. Int. J. Energy Sect. Manag. 2023. [Google Scholar] [CrossRef]
- Ssekibaala, D.S.; Ariffin, M.I.; Duasa, J. Economic growth, international trade, and environmental degradation in Sub-Saharan Africa. J. Econ. Dev. 2022, 24, 293–308. [Google Scholar] [CrossRef]




| Variables | Frequency | % | |
|---|---|---|---|
| Gender | Male | 1197 | 44.0 | 
| Female | 1525 | 56.0 | |
| Age | 18–28 | 1651 | 60.7 | 
| 29–38 | 752 | 21.0 | |
| 39–48 | 353 | 13.0 | |
| 49–58 | 103 | 3.8 | |
| Over 59 | 43 | 1.6 | |
| Monthly income | Less than 10 million VND | 1571 | 57.7 | 
| From 10 to 20 million VND | 668 | 24.5 | |
| From 20 to 30 million VND | 320 | 11.8 | |
| Over 30 million VND | 163 | 6.0 | |
| Educational level | High school | 597 | 21.9 | 
| Bachelor’s degree | 1867 | 68.6 | |
| Master’s/PhD degree | 258 | 9.5 | |
| Marital status | Single | 1804 | 66.3 | 
| Married | 918 | 33.7 | |
| Did you receive a COVID-19 vaccine? | Yes | 890 | 32.7 | 
| Not yet | 1832 | 67.3 | |
| Please choose a type of COVID-19 vaccines in which you would like to be vaccinated? | AstraZeneca | 793 | 29.1 | 
| Pfizer | 532 | 19.5 | |
| Moderna | 416 | 15.3 | |
| Sputnik-V | 179 | 6.6 | |
| Sinopharm | 185 | 6.8 | |
| Johnson and Johnson | 52 | 1.9 | |
| Nanocovax | 166 | 6.1 | |
| Others (Abdala, Hayat-Vax, Janssen, …) | 399 | 14.7 | 
| Code | Variables | Mean | SD | Skewness | Kurtosis | Pattern Matrix (EFA) | Factor Loading (CFA) | |||||
|---|---|---|---|---|---|---|---|---|---|---|---|---|
| F1 | F2 | F3 | F4 | F5 | F6 | |||||||
| PD | Psychological distress [13] (Cronbach’s alpha α = 0.968) | 3.5134 | 1.49749 | 0.285 | −0.859 | |||||||
| PD1 | I often feel tired out for no good reason | 3.6146 | 1.70163 | 0.242 | −0.973 | 0.785 | 0.776 | |||||
| PD2 | I often feel nervous | 3.7381 | 1.70545 | 0.072 | −1.105 | 0.848 | 0.828 | |||||
| PD3 | I often feel so nervous that nothing could calm me down | 3.3472 | 1.71777 | 0.401 | −0.834 | 0.837 | 0.883 | |||||
| PD4 | I often feel hopeless | 3.2164 | 1.74879 | 0.521 | −0.759 | 0.792 | 0.866 | |||||
| PD5 | I often feel restless or fidgety | 3.5393 | 1.76185 | 0.238 | −1.061 | 0.867 | 0.833 | |||||
| PD6 | I often feel so restless that I could not sit alone | 3.4361 | 1.77381 | 0.333 | −1.008 | 0.865 | 0.854 | |||||
| PD7 | I often feel depressed | 3.7961 | 1.82391 | 0.104 | −1.145 | 0.837 | 0.791 | |||||
| PD8 | I often feel that everything is not effort | 3.5496 | 1.77282 | 0.291 | −1.000 | 0.856 | 0.807 | |||||
| PD9 | I often feel so sad that nothing could cheer me up | 3.3982 | 1.74487 | 0.403 | −0.867 | 0.824 | 0.845 | |||||
| PD10 | I often feel worthless | 3.4989 | 1.82337 | 0.313 | −1.016 | 0.823 | 0.783 | |||||
| ICV | Intention to receive COVID-19 vaccines [3,17] (Chu and Liu, 2021; Mir et al., 2021) (Cronbach’s alpha α = 0.896) | 4.9007 | 1.25748 | −0.630 | 0.042 | |||||||
| ICV1 | I try to get COVID-19 vaccines | 4.8916 | 1.62747 | −0.620 | −0.438 | 0.625 | 0.672 | |||||
| ICV3 | I get vaccinated if a physician offered me COVID-19 vaccines | 4.5882 | 1.66920 | −0.356 | −0.769 | 0.583 | 0.538 | |||||
| ICV4 | I intend to take up COVID-19 vaccines soon | 4.5206 | 1.72954 | −0.436 | −0.762 | 0.705 | 0.650 | |||||
| ICV5 | I would recommend my family members to take up COVID-19 vaccines | 4.9375 | 1.60935 | −0.631 | −0.361 | 0.884 | 0.853 | |||||
| ICV6 | I intend to take up COVID-19 vaccines if it is recommended by a doctor | 5.0004 | 1.57117 | −0.678 | −0.198 | 0.899 | 0.865 | |||||
| ICV7 | I intend to take up COVID-19 vaccines as it boots my immune system | 5.1209 | 1.49718 | −0.754 | 0.018 | 0.779 | 0.788 | |||||
| ICV8 | I have the firm intention to receive a COVID vaccine | 5.2454 | 1.50071 | −0.814 | 0.145 | 0.701 | 0.763 | |||||
| ATC | Attitude towards receiving a COVID-19 vaccine [17] (Mir et al., 2021) (Cronbach’s alpha α = 0.933) | 5.1947 | 1.32337 | −0.909 | 0.419 | |||||||
| ATC1 | In my opinion, COVID-19 vaccine is an effective response to the corona pandemic | 5.2300 | 1.45974 | −0.854 | 0.321 | 0.709 | 0.840 | |||||
| ATC2 | I have surely decided to take up COVID-19 vaccines | 5.2777 | 1.49826 | −0.872 | 0.190 | 0.796 | 0.899 | |||||
| ATC3 | I would never refuse a dose of COVID-19 vaccines | 5.2506 | 1.47341 | −0.796 | 0.125 | 0.811 | 0.900 | |||||
| ATC4 | I think COVID-19 vaccines are a necessity for all people | 5.0764 | 1.48941 | −0.655 | −0.118 | 0.794 | 0.813 | |||||
| ATC5 | Receiving a COVID-19 vaccine implies more advantages than disadvantages to me | 5.1389 | 1.53119 | −0.743 | −0.076 | 0.775 | 0.808 | |||||
| SE | Self-efficacy [3] (Chu and Liu, 2020) (Cronbach’s alpha α = 0.922) | 4.2531 | 1.59601 | −0.294 | −0.724 | |||||||
| SE1 | I will be able to get the vaccines to prevent contracting COVID-19 | 4.4195 | 1.68122 | −0.367 | −0.692 | 0.797 | 0.838 | |||||
| SE2 | I will be easy for me to get the vaccines to protect myself from COVID-19 | 4.2120 | 1.70615 | −0.215 | −0.818 | 0.944 | 0.939 | |||||
| SE3 | Getting vaccinated to prevent COVID-19 is convenient | 4.1278 | 1.76135 | −0.183 | −0.871 | 0.916 | 0.905 | |||||
| PCB | Perceived Clinical Barriers [4] (Coe et al., 2021) (Cronbach’s alpha α = 0.810) | 4.4019 | 1.21497 | −0.301 | −0.227 | |||||||
| PCB1 | I will have side effects from the COVID-19 vaccine | 4.8424 | 1.50454 | −0.581 | −0.294 | 0.768 | 0.501 | |||||
| PCB2 | The COVID-19 vaccine will be safe | 4.8880 | 1.48332 | −0.653 | −0.163 | 0.833 | 0.529 | |||||
| PCB3 | I will get sick from the COVID-19 vaccine | 4.7417 | 1.56184 | −0.478 | −0.488 | 0.656 | 0.590 | |||||
| PCB4 | I will die from the COVID-19 vaccine | 3.5709 | 1.76628 | 0.227 | −0.963 | 0.708 | 0.705 | |||||
| PCB5 | The COVID-19 vaccine will be painful | 3.9666 | 1.72428 | −0.051 | −1.040 | 0.751 | 0.827 | |||||
| PAB | Perceived access barriers [4] (Coe et al., 2021) (Cronbach’s alpha α = 0.865) | 3.9040 | 1.54946 | 0.035 | −0.945 | |||||||
| PAB1 | It will be hard for me to get the COVID-19 vaccine | 4.1705 | 1.67091 | −0.106 | −0.935 | 0.737 | 0.872 | |||||
| PAB2 | There will not be enough of the COVID-19 vaccine for me | 3.9445 | 1.73307 | 0.037 | −1.033 | 0.847 | 0.846 | |||||
| PAB3 | The COVID-19 vaccine will cost me a lot of my own money | 3.5970 | 1.83066 | 0.181 | −1.109 | 0.830 | 0.764 | |||||
| CR | AVE | PCB | PD | SE | ATC | ICV | PAB | |
|---|---|---|---|---|---|---|---|---|
| PCB | 0.772 | 0.412 | 0.642 | |||||
| PD | 0.956 | 0.684 | 0.364 ** | 0.827 | ||||
| SE | 0.923 | 0.801 | 0.126 ** | 0.008 | 0.895 | |||
| ATC | 0.930 | 0.728 | 0.304 ** | 0.165 ** | 0.296 ** | 0.853 | ||
| ICV | 0.893 | 0.549 | 0.361 ** | 0.249 ** | 0.293 ** | 0.698 ** | 0.741 | |
| PAB | 0.868 | 0.687 | 0.666 ** | 0.427 ** | −0.048 * | 0.131 ** | 0.229 ** | 0.829 | 
| Correlations | Estimate | S.E. | C.R. | p-Value | Results | |||
|---|---|---|---|---|---|---|---|---|
| H1 | ATC | → | ICV | 0.623 | 0.022 | 28.676 | *** | Supported | 
| H2a | SE | → | ICV | 0.060 | 0.011 | 5.443 | *** | Supported | 
| H2b | SE | → | ATC | 0.158 | 0.016 | 10.036 | *** | Supported | 
| H3a | PCB | → | ICV | 0.142 | 0.037 | 3.816 | *** | Supported | 
| H3b | PCB | → | ATC | 0.635 | 0.046 | 13.846 | *** | Supported | 
| H3c | PCB | → | SE | 0.677 | 0.059 | 11.532 | *** | Supported | 
| H4a | PAB | → | ICV | −0.445 | 0.042 | −10.577 | *** | Supported | 
| H4b | PAB | → | ATC | −0.215 | 0.031 | −6.823 | *** | Supported | 
| H4c | PAB | → | SE | −0.445 | 0.042 | −10.577 | *** | Supported | 
| H5a | PD × ATC | → | ICV | 0.007 | 0.017 | 0.426 | 0.670 | Not supported | 
| H5b | PD × SE | → | ICV | −0.048 | 0.014 | −3.319 | *** | Supported | 
| H6a | PD × PCB | → | ICV | 0.079 | 0.025 | 3.213 | 0.001 | Supported | 
| H6b | PD × PAB | → | ICV | −0.038 | 0.024 | −1.588 | 0.112 | Not supported | 
| Mediation Standardized Regression Coefficients | Indirect Effects | SE | 95% Confidence Interval | |||||
|---|---|---|---|---|---|---|---|---|
| LLCI | ULCI | |||||||
| SE | → | ATC | → | ICV | 0.1561 * | 0.0124 | 0.1316 | 0.1800 | 
| PCB | → | ATC | → | ICV | 0.1958 * | 0.0163 | 0.01637 | 0.2281 | 
| PAB | → | ATC | → | ICV | 0.0688 * | 0.0109 | 0.0479 | 0.0903 | 
| PCB | → | SE | → | ICV | 0.0115 * | 0.0029 | 0.0064 | 0.0177 | 
| PAB | → | SE | → | ICV | −0.0043 * | 0.0020 | −0.0084 | −0.0004 | 
| PCB | → | SE | → | ATC | 0.0358 * | 0.0070 | 0.0228 | 0.0501 | 
| PAB | → | SE | → | ATC | −0.0124 * | 0.0057 | −0.0235 | −0.0015 | 
| Disclaimer/Publisher’s Note: The statements, opinions and data contained in all publications are solely those of the individual author(s) and contributor(s) and not of MDPI and/or the editor(s). MDPI and/or the editor(s) disclaim responsibility for any injury to people or property resulting from any ideas, methods, instructions or products referred to in the content. | 
© 2023 by the authors. Licensee MDPI, Basel, Switzerland. This article is an open access article distributed under the terms and conditions of the Creative Commons Attribution (CC BY) license (https://creativecommons.org/licenses/by/4.0/).
Share and Cite
Nga, N.T.V.; Xuan, V.N.; Trong, V.A.; Thao, P.H.; Doanh, D.C. Perceived Barriers and Intentions to Receive COVID-19 Vaccines: Psychological Distress as a Moderator. Vaccines 2023, 11, 289. https://doi.org/10.3390/vaccines11020289
Nga NTV, Xuan VN, Trong VA, Thao PH, Doanh DC. Perceived Barriers and Intentions to Receive COVID-19 Vaccines: Psychological Distress as a Moderator. Vaccines. 2023; 11(2):289. https://doi.org/10.3390/vaccines11020289
Chicago/Turabian StyleNga, Ngo Thi Viet, Vu Ngoc Xuan, Vu Anh Trong, Pham Huong Thao, and Duong Cong Doanh. 2023. "Perceived Barriers and Intentions to Receive COVID-19 Vaccines: Psychological Distress as a Moderator" Vaccines 11, no. 2: 289. https://doi.org/10.3390/vaccines11020289
APA StyleNga, N. T. V., Xuan, V. N., Trong, V. A., Thao, P. H., & Doanh, D. C. (2023). Perceived Barriers and Intentions to Receive COVID-19 Vaccines: Psychological Distress as a Moderator. Vaccines, 11(2), 289. https://doi.org/10.3390/vaccines11020289
 
        




 
       