The Development of a Gleason Score-Related Gene Signature for Predicting the Prognosis of Prostate Cancer
Abstract
1. Introduction
2. Materials and Methods
2.1. Gene Expression Profile and Clinical Data
2.2. Analysis and Screening of Differentially Expressed Genes (DEGs) between Low- and High-GS Groups
2.3. Gene Oncology (GO) Analysis
2.4. Construction and Validation of the GS-Associated Gene Signature
2.5. Independent Prognostic Analysis
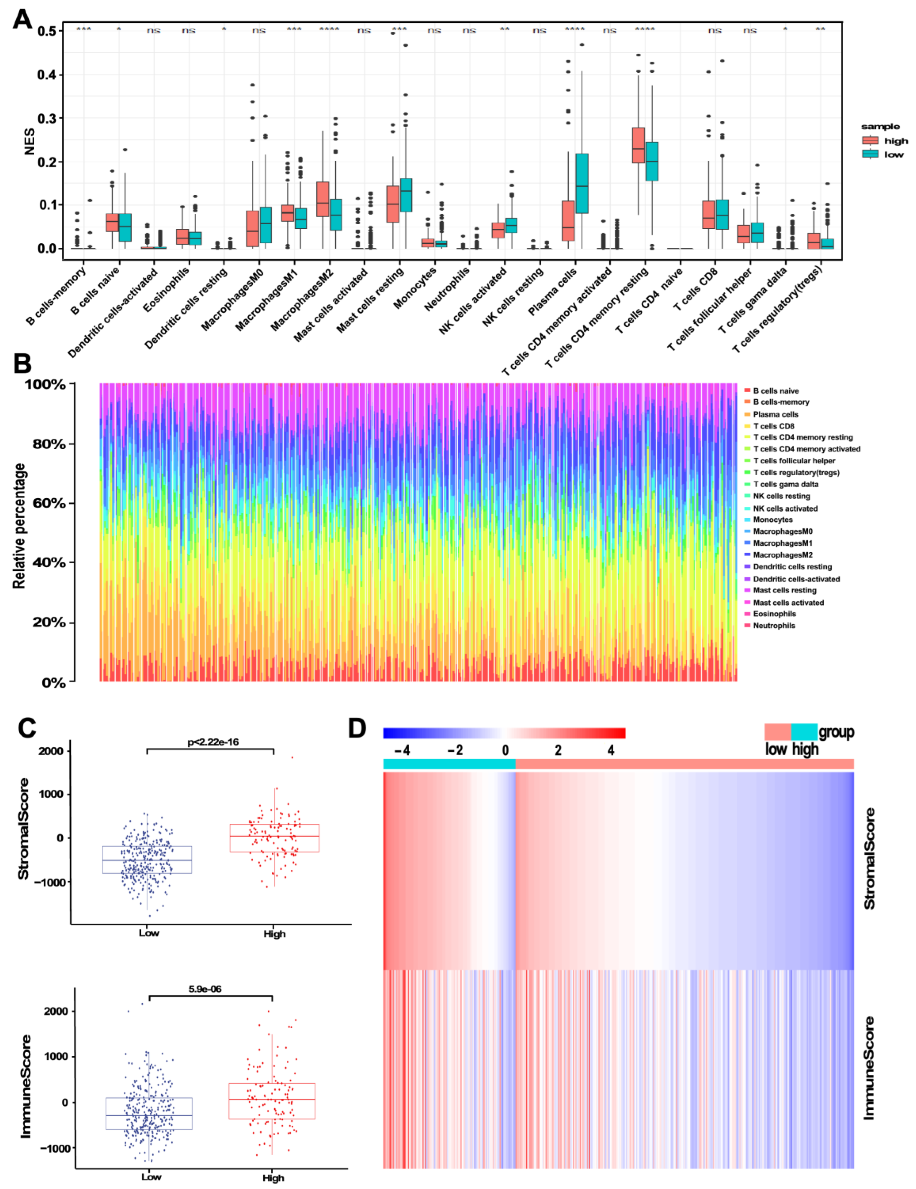
2.6. Immune Microenvironment Analysis
2.7. Box Plotting
2.8. Statistical Analysis
3. Results
3.1. The Identification and GO Enrichment Analysis of DEGs between PCa Patients with Low and High GS
3.2. Identification of BCR Free Survival-Related Genes and Establishing the Prognostic Prediction Signature
3.3. The Expression of Four Genes in Low-GS and High-GS, as Well as BCR and BCR Free Patients
3.4. The Association between Risk Score and Clinical Variables
3.5. The Correlation between Risk Score and Immune Microenvironment
3.6. Validation of the Four-Gene Signature Using Another Independent Dataset
4. Discussion
5. Conclusions
Supplementary Materials
Author Contributions
Funding
Informed Consent Statement
Data Availability Statement
Acknowledgments
Conflicts of Interest
References
- Jemal, A.; Siegel, R.; Ward, E.; Hao, Y.; Xu, J.; Thun, M.J. Cancer statistics, 2018. CA Cancer J. Clin. 2018, 68, 7–30. [Google Scholar]
- Venturini, N.J.; Drake, C.G. Immunotherapy for Prostate Cancer. Cold Spring Harb. Perspect. Med. 2019, 9. [Google Scholar] [CrossRef]
- Cao, W.; Chen, H.D.; Yu, Y.W.; Li, N.; Chen, W.Q. Changing profiles of cancer burden worldwide and in China: A secondary analysis of the global cancer statistics 2020. Chin. Med. J. 2021, 134, 783–791. [Google Scholar] [CrossRef] [PubMed]
- Chen, W.; Zheng, R.; Baade, P.D.; Zhang, S.; Zeng, H.; Bray, F.; Jemal, A.; Yu, X.Q.; He, J. Cancer statistics in China, 2015. CA Cancer J. Clin. 2016, 66, 115–132. [Google Scholar] [CrossRef] [PubMed]
- Yanagisawa, T.; Rajwa, P.; Thibault, C.; Gandaglia, G.; Mori, K.; Kawada, T.; Fukuokaya, W.; Shim, S.R.; Mostafaei, H.; Motlagh, R.S.; et al. Androgen Receptor Signaling Inhibitors in Addition to Docetaxel with Androgen Deprivation Therapy for Metastatic Hormone-sensitive Prostate Cancer: A Systematic Review and Meta-analysis. Eur. Urol. 2022, 82, 584–598. [Google Scholar] [CrossRef]
- Zhang, W.; Zhang, K. A transcriptomic signature for prostate cancer relapse prediction identified from the differentially expressed genes between TP53 mutant and wild-type tumors. Sci. Rep. 2022, 12, 10561. [Google Scholar] [CrossRef]
- Zhaoyong, F.; Bruce, J.T.; Elizabeth, B.H.; Michael, A.C.; Alan, W.P.; Patrick, C.W.; Mario, A.E. The natural history of metastatic progression in men with prostate-specific antigen recurrence after radical prostatectomy: Long-term follow-up. BJU Int. 2012, 109, 32–39. [Google Scholar]
- Moul, J.W. Prostate specific antigen only progression of prostate cancer. J. Urol. 2000, 163, 1632–1642. [Google Scholar] [CrossRef] [PubMed]
- Paller, C.J.; Antonarakis, E.S. Management of biochemically recurrent prostate cancer after local therapy: Evolving standards of care and new directions. Clin. Adv. Hematol. Oncol. 2013, 11, 14–23. [Google Scholar] [PubMed]
- Briganti, A.; Joniau, S.; Gandaglia, G.; Cozzarini, C.; Sun, M.; Tombal, B.; Wiegel, T. Patterns and predictors of early biochemical recurrence after radical prostatectomy and adjuvant radiation therapy in men with pT3N0 prostate cancer: Implications for multimodal therapies. Int. J. Radiat. Oncol. Biol. Phys. 2013, 87, 960–967. [Google Scholar] [CrossRef] [PubMed]
- Jinan, G.; Chenhui, Z.; Xinzhou, Z.; Zhong, W.; Tingting, C.; Jiashun, M.; Jinping, C.; Wenchuan, X.; Hao, C.; Mengli, H.; et al. A novel 8-gene panel for prediction of early biochemical recurrence in patients with prostate cancer after radical prostatectomy. Am. J. Cancer Res. 2022, 12, 3318–3332. [Google Scholar]
- D’Amico, A.V.; Whittington, R.; Malkowicz, S.B.; Schultz, D.; Blank, K.; Broderick, G.A.; Tomaszewski, J.E.; Renshaw, A.A.; Kaplan, I.; Beard, C.J.; et al. Biochemical outcome after radical prostatectomy, external beam radiation therapy, or interstitial radiation therapy for clinically localized prostate cancer. JAMA 1998, 280, 969–974. [Google Scholar] [CrossRef]
- Cooperberg, M.R.; Pasta, D.J.; Elkin, E.P.; Litwin, M.S.; Latini, D.M.; Du Chane, J.; Carroll, P.R. The University of California, San Francisco Cancer of the Prostate Risk Assessment score: A straightforward and reliable preoperative predictor of disease recurrence after radical prostatectomy. J. Urol. 2005, 173, 1938–1942. [Google Scholar] [CrossRef] [PubMed]
- Talantov, D.; Jatkoe, T.A.; Boehm, M.; Zhang, Y.; Ferguson, A.M.; Stricker, P.D.; Henshall, S.M. Gene based prediction of clinically localized prostate cancer progression after radical prostatectomy. J. Urol. 2010, 184, 1521–1528. [Google Scholar] [CrossRef] [PubMed]
- Yang, L.; Roberts, D.; Takhar, M.; Erho, N.; Bibby, B.A.; Thiruthaneeswaran, N.; West, C.M. Development and Validation of a 28-gene Hypoxia-related Prognostic Signature for Localized Prostate Cancer. EBioMedicine 2018, 31, 182–189. [Google Scholar] [CrossRef] [PubMed]
- Yuan, P.; Ling, L.; Fan, Q.; Gao, X.; Sun, T.; Miao, J.; Liu, B. A four-gene signature associated with clinical features can better predict prognosis in prostate cancer. Cancer Med. 2020, 9, 8202–8215. [Google Scholar] [CrossRef] [PubMed]
- Newhook, T.E.; Blais, E.M.; Lindberg, J.M.; Adair, S.J.; Xin, W.; Lee, J.K.; Bauer, T.W. A thirteen-gene expression signature predicts survival of patients with pancreatic cancer and identifies new genes of interest. PLoS ONE 2014, 9, e105631. [Google Scholar] [CrossRef] [PubMed]
- Knezevic, D.; Goddard, A.D.; Natraj, N.; Cherbavaz, D.B.; Clark-Langone, K.M.; Snable, J.; Watson, D.; Falzarano, S.M.; Magi-Galluzzi, C.; Klein, E.A.; et al. Analytical validation of the Oncotype DX prostate cancer assay—A clinical RT-PCR assay optimized for prostate needle biopsies. BMC Genom. 2013, 14, 690. [Google Scholar] [CrossRef]
- Chin, L.; Andersen, J.; Futreal, P.A. Futreal, Cancer genomics: From discovery science to personalized medicine. Nat. Med. 2011, 17, 297–303. [Google Scholar] [CrossRef]
- Bibikova, M.; Chudin, E.; Arsanjani, A.; Zhou, L.; Garcia, E.W.; Modder, J.; Kostelec, M.; Barker, D.; Downs, T.; Fan, J.-B.; et al. Expression signatures that correlated with Gleason score and relapse in prostate cancer. Genomics 2007, 89, 666–672. [Google Scholar] [CrossRef]
- Sinnott, J.A.; Peisch, S.F.; Tyekucheva, S.; Gerke, T.; Lis, R.; Rider, J.R.; Fiorentino, M.; Stampfer, M.J.; Mucci, L.A.; Loda, M.; et al. Prognostic Utility of a New mRNA Expression Signature of Gleason Score. Clin. Cancer Res. 2017, 23, 81–87. [Google Scholar] [CrossRef] [PubMed]
- Humphrey, P.A. Gleason grading and prognostic factors in carcinoma of the prostate. Mod. Pathol. 2004, 17, 292–306. [Google Scholar] [CrossRef]
- Newman, A.M.; Liu, C.L.; Green, M.R.; Gentles, A.J.; Feng, W.; Xu, Y.; Hoang, C.D.; Diehn, M.; Alizadeh, A.A. Robust enumeration of cell subsets from tissue expression profiles. Nat. Methods 2015, 12, 453–457. [Google Scholar] [CrossRef]
- Newman, A.M.; Liu, C.L.; Green, M.R.; Gentles, A.J.; Feng, W.; Xu, Y.; Hoang, C.D.; Diehn, M.; Alizadeh, A.A. Inferring tumour purity and stromal and immune cell admixture from expression data. Nat. Commun. 2013, 4, 2612. [Google Scholar]
- Roth, S. Radiation with additional antiandrogen therapy in recurrent prostate cancer. Strahlenther. Onkol. 2017, 193, 679–681. [Google Scholar] [CrossRef] [PubMed]
- Allsbrook, W.C.; Mangold, K.; Johnson, M.H.; Lane, R.B.; Lane, C.G.; Amin, M.B.; Bostwick, D.G.; Humphrey, P.A.; Jones, E.C.; Reuter, V.E.; et al. Interobserver reproducibility of Gleason grading of prostatic carcinoma: Urologic pathologists. Hum. Pathol. 2001, 32, 74–80. [Google Scholar] [CrossRef] [PubMed]
- Sakr, W.A.; Tefilli, M.V.; Grignon, D.J.; Banerjee, M.; Dey, J.; Gheiler, E.L.; Tiguert, R.; Powell, I.J.; Wood, D.P. Gleason score 7 prostate cancer: A heterogeneous entity? Correlation with pathologic parameters and disease-free survival. Urology 2000, 56, 730–734. [Google Scholar] [CrossRef]
- Sommariva, S.; Tarricone, R.; Lazzeri, M.; Ricciardi, W.; Montorsi, F. Prognostic Value of the Cell Cycle Progression Score in Patients with Prostate Cancer: A Systematic Review and Meta-analysis. Eur. Urol. 2016, 69, 107–115. [Google Scholar] [CrossRef]
- Jiang, Y.; Mei, W.; Gu, Y.; Lin, X.; He, L.; Zeng, H.; Wei, F.; Wan, X.; Yang, H.; Major, P.; et al. Construction of a set of novel and robust gene expression signatures predicting prostate cancer recurrence. Mol. Oncol. 2018, 12, 1559–1578. [Google Scholar] [CrossRef]
- Shao, N.; Zhu, Y.; Wan, F.-N.; Ye, D.-W. Identification of seven long noncoding RNAs signature for prediction of biochemical recurrence in prostate cancer. Asian J. Androl. 2019, 21, 618–622. [Google Scholar]
- Zhao, Z.; Weickmann, S.; Jung, M.; Lein, M.; Kilic, E.; Stephan, C.; Jung, K. A Novel Predictor Tool of Biochemical Recurrence after Radical Prostatectomy Based on a Five-MicroRNA Tissue Signature. Cancers 2019, 11, 1603. [Google Scholar] [CrossRef] [PubMed]
- Nusse, R.; Varmus, H.E. Many tumors induced by the mouse mammary tumor virus contain a provirus integrated in the same region of the host genome. Cell 1982, 31, 99–109. [Google Scholar] [CrossRef] [PubMed]
- Mortensen, M.M.; Høyer, S.; Lynnerup, A.-S.; Ørntoft, T.F.; Sørensen, K.D.; Borre, M.; Dyrskjøt, L. Expression profiling of prostate cancer tissue delineates genes associated with recurrence after prostatectomy. Sci. Rep. 2015, 5, 16018. [Google Scholar] [CrossRef] [PubMed]
- Klein, E.A.; Cooperberg, M.R.; Magi-Galluzzi, C.; Simko, J.P.; Falzarano, S.M.; Maddala, T.; Carroll, P.R. A 17-gene assay to predict prostate cancer aggressiveness in the context of gleason grade heterogeneity, tumor multifocality, and biopsy undersampling. Eur. Urol. 2014, 66, e117–e118. [Google Scholar] [CrossRef][Green Version]
- Yu-Xiang, L.; Ying-Ke, L.; Zhi-Hao, Z.; Yang-Jia, Z.; Jian-Heng, Y.; Xue-Jin, Z.; Zhou-Da, C.; Zhuo-Yuan, L.; Ru-Jun, M.; Shu-Lin, W.; et al. Tumor Suppressor Role and Clinical Significance of the FEV Gene in Prostate Cancer. Dis. Markers 2022, 2022, 8724035. [Google Scholar]
- Zhang, Z.; Wang, Y.; Zhang, J.; Zhong, J.; Yang, R. COL1A1 promotes metastasis in colorectal cancer by regulating the WNT/PCP pathway. Mol. Med. Rep. 2018, 17, 5037–5042. [Google Scholar] [CrossRef]
- Liu, S.; He, B.; Li, H. Bisphenol S promotes the progression of prostate cancer by regulating the expression of COL1A1 and COL1A2. Toxicology 2022, 472, 153178. [Google Scholar] [CrossRef]
- Lai, J.-P.; Sandhu, D.S.; Shire, A.M.; Roberts, L.R. The tumor suppressor function of human sulfatase 1 (SULF1) in carcinogenesis. J. Gastrointest. Cancer 2008, 39, 149–158. [Google Scholar] [CrossRef]
- Ehammond, E.; Ekhurana, A.; Eshridhar, V.; Edredge, K. The Role of Heparanase and Sulfatases in the Modification of Heparan Sulfate Proteoglycans within the Tumor Microenvironment and Opportunities for Novel Cancer Therapeutics. Front. Oncol. 2014, 4, 195. [Google Scholar]
- Hossain, M.; Hosono-Fukao, T.; Tang, R.; Sugaya, N.; Van Kuppevelt, T.H.; Jenniskens, G.J.; Kimata, K.; Rosen, S.D.; Uchimura, K. Direct detection of HSulf-1 and HSulf-2 activities on extracellular heparan sulfate and their inhibition by PI-88. Glycobiology 2010, 20, 175–186. [Google Scholar] [CrossRef]
- Brasil da Costa, F.H.; Lewis, M.S.; Truong, A.; Carson, D.D.; Farach-Carson, M.C. SULF1 suppresses Wnt3A-driven growth of bone metastatic prostate cancer in perlecan-modified 3D cancer-stroma-macrophage triculture models. PLoS ONE 2020, 15, e0230354. [Google Scholar] [CrossRef] [PubMed]
- Tyekucheva, S.; Bowden, M.; Bango, C.; Giunchi, F.; Huang, Y.; Zhou, C.; Bondi, A.; Lis, R.; Van Hemelrijck, M.; Andrén, O.; et al. Stromal and epithelial transcriptional map of initiation progression and metastatic potential of human prostate cancer. Nat. Commun. 2017, 8, 420. [Google Scholar] [CrossRef] [PubMed]
- Logothetis, C.; Morris, M.J.; Den, R.; Coleman, R.E. Current perspectives on bone metastases in castrate-resistant prostate cancer. Cancer Metastasis Rev. 2018, 37, 189–196. [Google Scholar] [CrossRef]
- Roato, I.; Vitale, M. The Uncovered Role of Immune Cells and NK Cells in the Regulation of Bone Metastasis. Front. Endocrinol. 2019, 10, 145. [Google Scholar] [CrossRef] [PubMed]
- Marcin, P.; Jennifer, R.R.; Ove, A.; Sven-Olof, A.; Lars, H.; Hans-Olov, A.; Jan-Erik, J. Natural history of early, localized prostate cancer: A final report from three decades of follow-up. Eur. Urol. 2013, 63, 428–435. [Google Scholar]
- Eifler, J.B.; Feng, Z.; Lin, B.M.; Partin, M.T.; Humphreys, E.B.; Han, M.; Epstein, J.I.; Walsh, P.C.; Trock, B.J.; Partin, A.W. An updated prostate cancer staging nomogram (Partin tables) based on cases from 2006 to 2011. BJU Int. 2013, 111, 22–29. [Google Scholar] [CrossRef]
- Stephenson, A.J.; Kattan, M.W. Nomograms for prostate cancer. BJU Int. 2006, 98, 39–46. [Google Scholar] [CrossRef]








| Gene | Hazard. Ratio (CI95) | p Value | 
|---|---|---|
| COL1A1 | 1.67 (1.37–2.03) | 0 | 
| BGN | 1.9 (1.46–2.46) | 1.00 × 10−6 | 
| SULF1 | 1.66 (1.34–2.06) | 5.00 × 10−6 | 
| COL3A1 | 1.65 (1.33–2.04) | 6.00 × 10−6 | 
| COL1A2 | 1.71 (1.35–2.16) | 7.00 × 10−6 | 
| COMP | 1.37 (1.18–1.59) | 2.90 × 10−5 | 
| POSTN | 1.55 (1.26–1.91) | 3.20 × 10−5 | 
| IGFBP3 | 1.71 (1.32–2.23) | 6.00 × 10−5 | 
| ELN | 1.7 (1.31–2.22) | 8.00 × 10−5 | 
| SFRP4 | 1.42 (1.19–1.71) | 0.000145 | 
| SFRP2 | 1.51 (1.22–1.87) | 0.000151 | 
| CDC42EP5 | 0.67 (0.54–0.83) | 0.000221 | 
| FN1 | 1.32 (1.13–1.53) | 0.000379 | 
| CXCL14 | 1.33 (1.13–1.56) | 0.000473 | 
| CAMK2N1 | 1.37 (1.14–1.63) | 0.000532 | 
| TK1 | 1.4 (1.14–1.71) | 0.001395 | 
| CKS2 | 1.42 (1.11–1.82) | 0.004743 | 
| CKM | 0.81 (0.7–0.94) | 0.005725 | 
| RHOU | 1.33 (1.08–1.63) | 0.006285 | 
| MSMB | 0.84 (0.74–0.95) | 0.006588 | 
| LBH | 1.28 (1.07–1.54) | 0.007336 | 
| ALDH1A1 | 1.2 (1.05–1.38) | 0.008648 | 
| FEV | 0.84 (0.73–0.96) | 0.010531 | 
| CRIP2 | 1.36 (1.07–1.72) | 0.01076 | 
| CHRNA2 | 0.84 (0.74–0.96) | 0.013084 | 
| PEBP4 | 0.85 (0.75–0.98) | 0.020598 | 
| VSIG2 | 0.87 (0.77–0.98) | 0.022015 | 
| KRT14 | 0.86 (0.75–0.98) | 0.029254 | 
| AZGP1 | 0.86 (0.75–0.99) | 0.033307 | 
| CPE | 0.75 (0.57–0.99) | 0.040177 | 
| LCN2 | 0.89 (0.79–1) | 0.043003 | 
| ACP3 | 0.84 (0.71–1) | 0.049737 | 
| Univariable | Multivariable | |||
|---|---|---|---|---|
| Variables | HR (95% CI) | p | HR (95% CI) | p | 
| Age | 1.303 (0.404, 4.203) | 0.658 | ||
| Gleason Score | 0.032 (0.156, 0.584) | <0.01 | ||
| pT | 0.133 (0.041, 0.429) | 0.001 | 0.218 (0.064, 0.747) | 0.015 | 
| pN | 0.199 (1.078, 3.705) | 0.028 | ||
| Risk score | 0.270 (0.150, 0.487) | <0.01 | 0.417 (0.222, 0.782) | 0.006 | 
| Univariable | Multivariable | |||
|---|---|---|---|---|
| Variables | HR (95% CI) | p | HR (95% CI) | p | 
| Gleason Score | 3.716 (1.829, 7.552) | <0.01 | 2.773 (1.281, 6.005) | 0.01 | 
| pT | 3.915 (2.026, 7.562) | <0.01 | 2.323 (1.115, 4.838) | 0.024 | 
| Surgical margins | 2.186 (1.185, 4.034) | 0.012 | ||
| Prostate-specific antigen | 1.93 (1.04, 3.582) | 0.037 | 2.254 (1.157, 4.392) | 0.017 | 
| Risk score | 0.331 (0.163, 0.675) | 0.002 | 0.441 (0.206, 0.944) | 0.035 | 
| Publisher’s Note: MDPI stays neutral with regard to jurisdictional claims in published maps and institutional affiliations. | 
© 2022 by the authors. Licensee MDPI, Basel, Switzerland. This article is an open access article distributed under the terms and conditions of the Creative Commons Attribution (CC BY) license (https://creativecommons.org/licenses/by/4.0/).
Share and Cite
Yimamu, Y.; Yang, X.; Chen, J.; Luo, C.; Xiao, W.; Guan, H.; Wang, D. The Development of a Gleason Score-Related Gene Signature for Predicting the Prognosis of Prostate Cancer. J. Clin. Med. 2022, 11, 7164. https://doi.org/10.3390/jcm11237164
Yimamu Y, Yang X, Chen J, Luo C, Xiao W, Guan H, Wang D. The Development of a Gleason Score-Related Gene Signature for Predicting the Prognosis of Prostate Cancer. Journal of Clinical Medicine. 2022; 11(23):7164. https://doi.org/10.3390/jcm11237164
Chicago/Turabian StyleYimamu, Yiliyasi, Xu Yang, Junxin Chen, Cheng Luo, Wenyang Xiao, Hongyu Guan, and Daohu Wang. 2022. "The Development of a Gleason Score-Related Gene Signature for Predicting the Prognosis of Prostate Cancer" Journal of Clinical Medicine 11, no. 23: 7164. https://doi.org/10.3390/jcm11237164
APA StyleYimamu, Y., Yang, X., Chen, J., Luo, C., Xiao, W., Guan, H., & Wang, D. (2022). The Development of a Gleason Score-Related Gene Signature for Predicting the Prognosis of Prostate Cancer. Journal of Clinical Medicine, 11(23), 7164. https://doi.org/10.3390/jcm11237164
 
        

 
       