Abstract
Wool length is an important trait in the rabbit wool industry. Wnt inhibitory factor 1 (WIF1), a key gene, regulates hair follicle growth and development. This study explores the WIF1 gene relationship with wool production traits in three different rabbit breeds, Rex rabbit, New Zealand rabbit, and Angora rabbit. The rabbit WIF1 gene sequence was obtained from GenBank, and PCR and Sanger sequencing were applied to screen SNP (single nucleotide polymorphism) from the gene exons and promoter regions. Sequencing results found no SNP in the PCR products of 10 exons from the rabbit WIF1 gene, indicating that the WIF1 gene was not polymorphic. Thus, the gene was conserved in all three rabbit breeds. Only one SNP was found in the WIF1 promoter region, associated with wool-producing traits in rabbits. Luciferase activity assays showed that the AA genotype had higher transcriptional activities than the AG or GG genotype (p < 0.01). In addition, WIF1 was significantly upregulated in the Rex rabbit compared to the New Zealand rabbit and Angora rabbit (p < 0.01). In summary, a key SNP in the WIF1 promoter region was found to be associated with rabbit fiber length trait.
1. Introduction
Rabbit wool is an important material for hosiery and knitting garments; especially, Angora rabbit fleece is widely used in textile fiber production [1]. Wool length is an important economic trait, crucial in evaluating wool yield and quality. Different types of rabbit wool have different growth rates [2]. Many factors, such as season, environment, nutrition, and genetics, affect rabbit wool production—for example, Angora rabbit wool production changes with environmental temperature fluctuations [3,4]. Previous studies have shown that Angora rabbits of German and French origin have the lowest hair yield in summer [5]. Copper plays a vital role in the metabolism and hair growth of rabbits. When the dietary copper supplemental level is 50 mg/kg, it can promote the growth of rabbit wool. The lack of copper in the diet hinders growth of rabbit wool, making the rabbit wool grow slowly; the wool change period is prolonged, the coat becomes rough, and the coat color becomes lighter [6]. Keratin is the main protein for rabbit wool synthesis, determining the quality [7]. Based on differences in hair length and structure, rabbits are mainly divided into three types: standard wool rabbit (New Zealand rabbit), long wool rabbit (Angora rabbit), and short wool rabbit (Rex rabbit) (Figure 1). In Angora rabbits, wool harvested after 75 days has a fiber length of ~55.0 mm [8]. The fiber length of the New Zealand rabbit is ~35.4 mm [9], while the fiber length of the Rex rabbit only reaches ~20.0 mm [10]. Gene modification could cause these phenotypic differences in fiber length. The abnormal long hair in the Angora rabbit is closely associated with the mutant FGF5 loci [11]. The Rex rabbit short fiber length and amazingly soft hair have been linked to autosomal recessive mutation mapped on chromosome 14 [12]. SNP (single nucleotide polymorphism) mainly refers to the polymorphism of nucleic acid sequence caused by a single nucleotide change, which occurs at a specific position in the genome [13]. This marker technology has the advantage of large numbers and tracking availability, and is a preferred DNA marker in genetic breeding [14].
Figure 1.
Different fiber length traits of three rabbit breeds. (A) Rex rabbit. (B) New Zealand rabbit. (C) Angora rabbit.
Wnt inhibitory factor 1 (WIF1), a key gene, regulates hair follicle (HF) growth and cycle in many species [15]. The WIF1 gene can regulate the growth and development of hair follicles by regulating Wnt activity. The Wnt signaling pathway plays an important role in the growth and circulation of HF [16,17,18]. In addition, some signaling molecules, such as fibroblast growth factor (FGF), bone morphogenetic protein (BMP), and transforming growth factor (TGF-β) are also involved in regulating the growth cycle of HF [19,20,21,22]. Previously, we showed that WIF1 negatively regulates the HF growth cycle via the Wnt/β-catenin signaling pathway [23]. In this study, we examined the expression level of the WIF1 gene and the gene polymorphism in the exon and promoter regions to analyze their relationship with rabbit wool length traits in the Rex rabbit, New Zealand rabbit, and Angora rabbit. Also, the effect of polymorphism on WIF1 promoter transcription activities was investigated in order to explore the relationship between SNP in WIF1 gene and wool length traits of rabbits.
2. Materials and Methods
2.1. Animal and Sample Collection
A total of 88 rabbits (including 26 Rex rabbits, 28 New Zealand rabbits, and 34 Angora rabbits) were selected and raised in the same rabbit house by the same breeder. Conventional feeding and management methods were used under the same environmental conditions. Rabbit wool fibers can be divided into three types: fine wool (villus), two-type wool, and coarse wool (gun wool) based on their thickness, length, bending shape, and development degree of the medulla. The villus of rabbits is soft and slender, wavy, and curved. The hair tip of the villus is composed of a squamous layer and cortical layer, without the medulla layer. Coarse wool is the longest and thickest fiber in rabbit wool, long and rare, without bending. There is no medullary layer on the tip of rabbit coarse hair. However, there is a medullary layer in the middle and in the root. The fur of domestic rabbits was cut uniformly, and the growing period was 10 weeks. The Animal Care and Use Committee of Yangzhou University approved the animal procedures. The dorsal skins were collected from Rex, New Zealand, and Angora rabbits for RNA and DNA extraction. For sample collection, rabbits were anesthetized with Zoteil-50 through ear vein injection, and the skin wounds were treated with an iodine solution to prevent bacterial infection.
2.2. Extraction and Testing of DNA Samples
DNA from the dorsal skin samples of Rex rabbits, New Zealand rabbits, and Angora rabbits were isolated using the TIANamp Genomic DNA Kit (Tiangen, Beijing, China). DNA samples integrity, concentration, and purity were detected by 1% agarose gel electrophoresis and ultramicro spectrophotometry; samples with intact and bright bands and satisfactory concentration and purity were selected and stored at −20 °C for subsequent experiments.
2.3. Identification of WIF1 Gene Exon and Promoter Polymorphisms
The full-length sequence of the rabbit WIF1 gene was obtained from the GenBank database (NCBI Reference Sequence: NC_013672.1 and Ensembl accession number ENSOCUG00000014907). We used NCBI Primer-BLAST software 2.13.0 (National Library of Medicine 8600 Rockville Pike, Bethesda, MD, USA)to design 16 pairs of primers for the WIF1 gene exon and ATG upstream 3000 bp promoter region (as shown in Supplementary Table S1).
The DNA samples were mixed and subjected to PCR amplification. The total volume of the PCR amplification reaction was 25 μL, including 12.5 μL of 2 × Rapid Taq Master Mix, 1 μL of forward and reverse primers, 1 μL of DNA template, and ddH2O supplemented to 25 μL. The reaction conditions were as follows: predenaturation at 95 °C for 3 min, then 35 cycles of denaturation at 95 °C for 15 s; annealing at 58 °C for 15 s; extension at 72 °C for 15 s, and final extension at 72 °C for 5 min. The completed reaction product was stored at 4 °C. All PCR products were subjected to Sanger sequencing, and the results were analyzed using Geneious Prime.
2.4. Quantitative Real-Time PCR (QRT-PCR)
The total RNA was extracted from the rabbit skins using the RNAsimple Total RNA Kit (Tiangen, Beijing, China). The HiScript II Q Select RT SuperMix (Vazyme, Nanjing, China) was used for the synthesis of cDNA, and then the gene expression level was detected using the AceQ qPCR SYBR® Green Master Mix (Vazyme, Nanjing, China) on the QuantStudio® 5 system (Applied Biosystems, Thermo Fisher Scientific, Waltham, MA, USA). The rabbit GAPDH gene was used as the housekeeping gene (primers are detailed in Supplementary Table S2). The relative gene expression levels were analyzed using the 2−ΔΔCt method [24].
2.5. Dual-Luciferase Assay Analysis of WIF1 Promoter Region
The promoter activity sites were predicted by Promoter-2.0 (https://services.healthtech.dtu.dk/service.php?Promoter-2.0 (accessed on 5 March 2022)). The fragments of the WIF1 promoter region were cloned into a pGL3-basic vector (primers are detailed in Supplementary Table S3). For the luciferase reporter assay analysis, rabbit skin fibroblasts (RAB-9, ATCC® CRL-1414™) were used for the cell transfection, and the cells were cultured in the Minimum Essential Medium (MEM, Gibco®, Grand Island, NY, USA) containing 10% fetal bovine serum (FBS, One ShotTM, Gibco®, Grand Island, NY, USA). The luciferase activity was detected using the dual-luciferase reporter system (Promega, Madison, WI, USA). Renilla luciferase activity was set as the control. The AnimalTFDB 3.0 online tool (http://bioinfo.life.hust.edu.cn/AnimalTFDB/#!/ (accessed on 5 March 2022)) was used for the TF (transcription factor) prediction of the promoter region sequence.
2.6. Statistical Analysis
Microsoft Excel was used to calculate the genotype distribution and allele frequency of the WIF1 gene P6 SNP in different rabbit breeds. One-way ANOVA was performed by SPSS 22.0 software (SPSS Inc., Chicago, IL, USA) to analyze the association between different genotypes and wool length traits in different breeds of Rex rabbit, New Zealand rabbit, and Angora rabbit. In addition, the Pearson correlation between the relative expression of the WIF1 gene and wool length traits in the three rabbit breeds, the relative expression of the WIF1 gene, and luciferase activities were analyzed by SPSS 22.0. Values are expressed as mean ± SEM. GraphPad Prism 8 software (GraphPad Software, Inc., San Diego, CA, USA) was used for the graphical representations.
3. Results
3.1. Polymorphism in the Exon Region of the WIF1 Gene
Specific primers were designed for 10 exons of the WIF1 gene in Rex, New Zealand, and Angora rabbits. PCR amplification and sequencing were performed, and the sequencing results were compared and analyzed by Geneious Prime. No SNPs were found in the PCR amplification products of 10 exons from the WIF1 gene in the three different rabbit breeds. This indicated that the WIF1 gene was well conserved in these 3 rabbit breeds.
3.2. The Expression Level of the WIF1 Gene in Different Rabbit Breeds
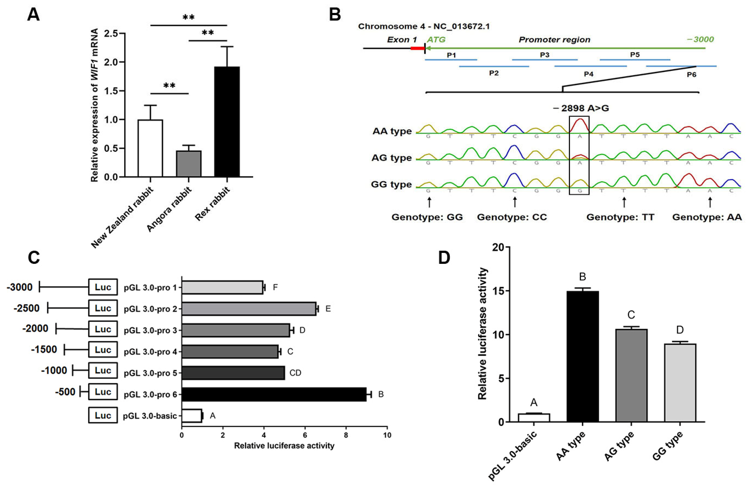
In this study, the gene expression level of WIF1 in the Rex, New Zealand, and Angora rabbits were detected by qRT-PCR. The result showed that WIF1 was significantly upregulated in the Rex rabbit (p < 0.01), while the Angora rabbit exhibited the lowest gene expression level of WIF1 among the three rabbit breeds (Figure 2A). It indicated that the WIF1 gene might be associated with the different fiber length traits in the Rex, New Zealand, and Angora rabbits.
Figure 2.
A single nucleotide polymorphism in the promoter region regulated the WIF1 gene expression in different rabbit breeds. (A) The mRNA relative expression level of the WIF1 gene among the Rex, New Zealand, and Angora rabbits. (B) The detection of single nucleotide polymorphism in the WIF1 promoter region. (C) The detection of luciferase activity of the WIF1 promoter region. (D) The analysis of luciferase activity of the different genotypes (AA, AG, and GG) in the WIF1 core promoter region. ** p < 0.05, values indicated with different letters (ABC) are significantly different. p < 0.05.
3.3. Pearson Correlation Analysis of WIF1 Gene Expression and Wool Length Traits in the Three Rabbit Breeds
Pearson correlation analysis showed that the relative expression of the WIF1 gene was negatively correlated with the villus length of the Rex rabbit, New Zealand rabbit, and Angora rabbit (Pearson correlation coefficient was −0.914, p < 0.001). Also, the WIF1 gene expression was negatively correlated with the coarse wool length in the three rabbit breeds (Pearson correlation coefficient was −0.867, p < 0.001) (Figure 3). Concisely, the relative expression of the WIF1 gene showed a significantly negative correlation with the wool length traits in the three rabbit breeds.
Figure 3.
Pearson correlation analysis between relative expression of WIF1 gene and Villus, Coarse wool length in Rex, New Zealand and Angora Rabbits. (A) Pearson correlation analysis between relative expression of WIF1 gene and Villus length. (B) Pearson correlation analysis between relative expression of WIF1 gene and Coarse wool length. p < 0.001 indicates a significant difference. The range of the Pearson correlation coefficient is between −1 and 1. If the value of r is positive, it means a positive correlation. If the value of r is negative, it means a negative correlation. The closer the absolute value of r to 1, the higher the correlation degree.
3.4. The Polymorphism in the WIF1 Gene Promoter Region
To study the gene regulatory changes in the rabbits, the genetic polymorphism in the 3000 nt upstream of the ATG of the WIF1 gene was examined among Rex, New Zealand, and Angora rabbits by PCR and Sanger sequencing. The results showed the presence of a single nucleotide polymorphism located on the −2898 loci upstream of the ATG of WIF1, which includes three genotypes (AA, AG, and GG) and two alleles, A and G (Figure 2B). In the Rex rabbit, the AA genotype was more abundant than AG and GG genotypes. The GG genotype in the New Zealand rabbit was more abundant than AA and AG genotypes. The AA genotype was absent in the Angora rabbit, and most of the genotype was GG. The frequency of allele A was 0.6923 in the Rex rabbit, 0.3571 in the New Zealand rabbit, and 0.0441 in the Angora rabbit. Notably, the frequency of allele G was highest in the Angora rabbit compared to Rex or New Zealand rabbits. According to polymorphism information content (PIC) analysis, the locus is moderate polymorphism (0.25 < PIC < 0.50) in the Rex and New Zealand rabbits, but low polymorphism (PIC < 0.25) in the Angora rabbit (Table 1).
Table 1.
Genotype distribution and allele frequencies of the SNP in P6 of the WIF1 gene in the three rabbit breeds.
3.5. Association Analysis of SNP Loci in the WIF1 Promoter Region with Wool Production Traits
To test whether the SNP locus in the WIF1 promoter region was related to the wool production traits of rabbits, association analysis was performed on the three rabbit breeds (Table 2). The results showed that in Rex and New Zealand rabbits, the villus length and coarse wool length of GG genotype rabbits were longer than those of AA and AG genotype rabbits. This same trend was found in Angora rabbits. Furthermore, the villus length and coarse wool length of GG genotype rabbits were longer than those of AG genotype rabbits. However, these differences were not significant.
Table 2.
Association analysis of WIF1 genotypes and wool length traits in the three rabbit breeds.
3.6. The Detection of Promoter Activity of the WIF1 Gene
The promoter prediction analysis showed the potential transcription start site on −2800 loci upstream of the ATG of the WIF1 gene using Promoter-2.0 online software. Moreover, in the luciferase reporter assays, the −2500 to −3000 segment of the WIF1 promoter region produced the highest luciferase activity (Figure 2C). Interestingly, a polymorphism was identified in this core promoter region. Accordingly, the luciferase reporter recombinant plasmids of different genotypes (AA, AG, and GG) were constructed. Their luciferase activities showed that the AA type was higher than the AG and GG types (p < 0.01), which indicated the highest gene transcription activity of the AA type (Figure 2D). GG showed less luciferase activity than AG and AA (p < 0.01). In this study, the polymorphism in the promoter region of the WIF1 gene modulated the changes in luciferase activities, indicating that allele A may activate the transcriptional activities of the WIF1 gene. The GG genotype was the highest in the Angora rabbit, indicating that the allele G plays a negative role in the transcriptional expression of the WIF1 gene.
4. Discussion
Rabbit wool is a high-grade textile raw material of high economic value [25]. With the improvement of people living standards and rabbit wool textile technology, the demand for rabbit wool is growing. Therefore, it is imperative to consider breeding to improve rabbit wool yield and quality.
The WIF1 gene is important for hair follicle (HF) development. It is significant to explore the genetic/epigenetic variation of the WIF1 gene for evaluating rabbit wool production. Growth, development, and circulation of hair follicles are regulated by various signaling pathways [26]. The Wnt/β-catenin signaling pathway, also known as the classical Wnt signaling pathway, is one of the most important signaling pathways in the development of the HF cycle [18,27], during osteogenesis [28], and hair morphogenesis [29,30,31,32]. Wnt signal can regulate the structure of the hair shaft and the growth of hair. The Wnt gene encodes the secretion of paracrine signal molecules, which can regulate cell proliferation and adhesion [33,34].
WIF1 is a secreted Wnt inhibitor that binds directly to Wnt ligands to prevent them from binding to cell surface receptors, thereby inhibiting Wnt signaling [35]. The WIF1 gene encodes Wnt protein, which regulates hair follicle development by inhibiting Wnt activity in the Wnt signaling pathway required for hair follicle induction [36]. WIF1 also maintains the undifferentiated state of hair follicle stem cells at the early stage of hair follicle development; the differentiation of hair follicle stem cells requires β-catenin, an important downstream target molecule in the Wnt signaling pathway [37]. Previous studies revealed that the WIF1 gene is highly expressed in the late-passage hair follicle dermal papilla cells and plays a negative role in HF growth and development via the Wnt/β-catenin signaling pathway [23]. In this study, we found no SNPs in 10 exons of the WIF1 gene from Rex, New Zealand, and Angora rabbits, which revealed the high conservation of the WIF1 gene in these three rabbit breeds. We then detected possible SNP sites in the WIF1 gene promoter region containing a single nucleotide polymorphism. This SNP was correlated with wool length traits in the three rabbit breeds. However, the differences were not significant. The Pearson correlation analysis also showed that the relative expression of the WIF1 gene was significantly negatively correlated with wool length traits in Rex, New Zealand, and Angora rabbits. Therefore, we determined the luciferase activity, and the results showed that allele A might activate the transcription of the WIF1 gene.
DNA promoter activities regulate the transcriptional level of genes. Also, genetic variations or polymorphisms in the gene promoter region play important roles in the phenotypic traits of animals [38,39]. Modifying transcription factor (TF) binding sites in the gene promoter regions can significantly affect gene expression [40]. Through the association analysis of SNPs in the promoter region of the WIF1 gene, we found that Rex rabbits carried the majority of AA genotypes and Angora rabbits carried the majority of GG genotypes, so it was speculated that the mutation changed the binding site of TF. The AA genotype may specifically bind to IRF9, E2, ISGF3, and BRF1, while the GG genotype would specifically bind to IRF8, ZEB1, and JUND. IRF9 positively influences cell apoptosis by inducing gene transcription [41]. The TF E2 has been shown to alter the gene transcriptional level in Xenopus laevis [42]. ISGF3 can upregulate the STAT1 gene by inducing the gene promoter in humans [43]. BRF1, a key TF, plays an important role in cell transformation, cell translation, and cell development [44]. Therefore, the internal mechanism needs to be explored in future work.
Moreover, the higher luciferase activity of the AA genotype than the GG genotype is consistent with the fact that WIF1 expression is significantly higher in the Rex rabbit than in the New Zealand and Angora rabbits. Different alleles could alter the recruitment of different TFs, changing the gene expression level in different rabbit breeds. Also, no SNPs were found in the exon amplification product of the WIF1 gene, but a single polymorphism was detected in the WIF1 promoter region. We speculate that this polymorphism may regulate the expression of the WIF1 gene. The difference in fiber length in Rex, New Zealand, and Angora rabbits may be associated with the polymorphisms of the WIF1 promoter region. This study may provide the theoretical basis for improving rabbit fiber length and wool production.
5. Conclusions
This study aimed to examine SNPs present in the exons and promoter regions of the WIF1 gene in three different rabbit breeds—Rex, New Zealand, and Angora—and to analyze their association with wool length traits. The results showed that there was no SNP in the exon region of the WIF1 gene, but there was one SNP at the −2898 site upstream of ATG in the WIF1 promoter region. The association analysis of the SNP showed that the WIF1 genotype of the three rabbit breeds was not significantly correlated with the wool length trait. The Pearson correlation analysis also showed that the relative expression of the WIF1 gene was significantly negatively correlated with wool length traits in Rex, New Zealand, and Angora rabbits. Therefore, we determined the luciferase activity, and the results showed that allele A might activate the transcription of the WIF1 gene. Allele G was found to be negatively associated with the expression of the WIF1 gene, and it might regulate wool production traits directly or indirectly. These findings indicate that the WIF1 gene is involved in rabbit wool length traits, and it is possible to select high-quality rabbit coats by marker-assisted selection.
Supplementary Materials
The following supporting information can be downloaded at: https://www.mdpi.com/article/10.3390/agriculture12111858/s1, Table S1. The used primer sequences (16) and their optimal melting temperatures (Tm). Table S2. The used primer sequences for Quantitative real-time PCR. Table S3. The used primers sequences for the cloning of the WIF1 gene promoter region.
Author Contributions
Data curation, J.C., J.L., and Z.B.; writing—original draft preparation, J.C.; writing—review and editing, B.Z.; supervision, B.Z., Y.C., Y.L., and X.W.; funding acquisition, X.W., B.Z. All authors have read and agreed to the published version of the manuscript.
Funding
This research was funded by the National Natural Science Foundation of China (Grant No. 32102529), the earmarked fund for Jiangsu Agricultural Industry Technology System (JATS (2022) 488), the Zhejiang Science and Technology Major Program on Agricultural New Variety Breeding (2021C02068-7).
Institutional Review Board Statement
The animal study protocol was approved by the Ethics Committee of Yangzhou University (2020-DKXY-15).
Informed Consent Statement
Not applicable.
Data Availability Statement
All figures and tables used to support the results of this study are included.
Conflicts of Interest
The authors declare that they have no conflict of interest.
References
- Bai, L.; Gao, S.; Sun, H.; Zhao, X.; Yang, L.; Hu, H.; Sun, J.; Jiang, W. Effects of Wnt10b on dermal papilla cells via the canonical Wnt/β-catenin signalling pathway in the Angora rabbit. J. Anim. Physiol. Anim. Nutr. 2019, 103, 1602–1609. [Google Scholar] [CrossRef] [PubMed]
- Zhang, W.; Wang, N.; Zhang, T.; Wang, M.; Ge, W.; Wang, X. Roles of Melatonin in Goat Hair Follicle Stem Cell Proliferation and Pluripotency Through Regulating the Wnt Signaling Pathway. Front. Cell Dev. Biol. 2021, 9, 686805. [Google Scholar] [CrossRef] [PubMed]
- Ding, H.; Zhao, H.; Cheng, G.; Yang, Y.; Wang, X.; Zhao, X.; Qi, Y.; Huang, D. Analyses of histological and transcriptome differences in the skin of short-hair and long-hair rabbits. BMC Genom. 2019, 20, 140. [Google Scholar] [CrossRef] [PubMed]
- Ding, H.; Zhao, H.; Zhao, X.; Qi, Y.; Wang, X.; Huang, D. Analysis of histology and long noncoding RNAs involved in the rabbit hair follicle density using RNA sequencing. BMC Genom. 2021, 22, 89. [Google Scholar] [CrossRef]
- Bhatt, R.S.; Sharma, S.R. Seasonal Production Performance of Angora Rabbits under Sub-temperate Himalayan Conditions. Asian-Australasian J. Anim. Sci. 2009, 22, 416–420. [Google Scholar] [CrossRef]
- Leoschke, W.L. Nutrition and Nutritional Physiology of the Fox: A Historical Perspective; Trafford Publishing: Bloomington, IN, USA, 2011. [Google Scholar]
- Wang, X.; Shi, Z.; Zhao, Q.; Yun, Y. Study on the Structure and Properties of Biofunctional Keratin from Rabbit Hair. Materials 2021, 14, 379. [Google Scholar] [CrossRef]
- Bai, L.; Jiang, W.; Wang, W.; Gao, S.; Sun, H.; Yang, L.; Hu, H. Optimum wool harvest interval of angora rabbits under organised farm conditions in East China. World Rabbit Sci. 2019, 27, 57. [Google Scholar] [CrossRef]
- Nasr, A.; Taha, E.; Naglaa, S.; Essa, D. Seasonal variations in furs of Gabaly and New Zealand white rabbits and their crossbred under Egyptian semi-arid conditions. World Rabbit Sci. 2020, 28, 49–57. [Google Scholar] [CrossRef]
- Liu, L.; Gao, Q.; Wang, C.; Fu, Z.H.; Wang, K.; Li, F.C. High doses of cobalt inhibited hair follicle development in Rex Rabbits. World Rabbit Sci. 2019, 27, 217–225. [Google Scholar] [CrossRef]
- Mulsant, P.; Rochambeau, H.d.; Thébault, R. A note on linkage between the angora and fgf5 genes in rabbits. World Rabbit. Sci. 2004, 12, 1–6. [Google Scholar] [CrossRef]
- Diribarne, M.; Mata, X.; Vaiman, A.; Deretz, S.; Auvinet, G.; Cribiu, E.; Allain, D.; Guérin, G. Fine mapping of the Rex hair trait in the rabbit (Oryctolagus Cuniculus). In Proceedings of the Plant and Animal Genome XVII Conference, San Diego, CA, USA, 10–14 January 2009. [Google Scholar]
- Vignal, A.; Milan, D.; SanCristobal, M.; Eggen, A. A review on SNP and other types of molecular markers and their use in animal genetics. Genet. Sel. Evol. 2002, 34, 275–305. [Google Scholar] [CrossRef] [PubMed]
- Mammadov, J.; Aggarwal, R.; Buyyarapu, R.; Kumpatla, S. SNP Markers and Their Impact on Plant Breeding. Int. J. Plant Genom. 2012, 2012, 728398. [Google Scholar] [CrossRef] [PubMed]
- Li, C.; Feng, C.; Ma, G.; Fu, S.; Chen, M.; Zhang, W.; Li, J. Time-course RNA-seq analysis reveals stage-specific and melatonin-triggered gene expression patterns during the hair follicle growth cycle in Capra hircus. BMC Genom. 2022, 23, 140. [Google Scholar] [CrossRef] [PubMed]
- Andl, T.; Reddy, S.T.; Gaddapara, T.; Millar, S.E. WNT Signals Are Required for the Initiation of Hair Follicle Development. Dev. Cell 2002, 2, 643–653. [Google Scholar] [CrossRef]
- Li, Y.-H.; Zhang, K.; Yang, K.; Ye, J.-X.; Xing, Y.-Z.; Guo, H.-Y.; Deng, F.; Lian, X.-H.; Yang, T. Adenovirus-Mediated Wnt10b Overexpression Induces Hair Follicle Regeneration. J. Investig. Dermatol. 2013, 133, 42–48. [Google Scholar] [CrossRef] [PubMed]
- Rishikaysh, P.; Dev, K.; Diaz, D.; Qureshi, W.M.S.; Filip, S.; Mokry, J. Signaling Involved in Hair Follicle Morphogenesis and Development. Int. J. Mol. Sci. 2014, 15, 1647–1670. [Google Scholar] [CrossRef]
- Wang, B.; Fallon, J.F.; A Beachy, P. Hedgehog-Regulated Processing of Gli3 Produces an Anterior/Posterior Repressor Gradient in the Developing Vertebrate Limb. Cell 2000, 100, 423–434. [Google Scholar] [CrossRef]
- Paladini, R.D.; Saleh, J.; Qian, C.; Xu, G.-X.; Rubin, L.L. Modulation of Hair Growth with Small Molecule Agonists of the Hedgehog Signaling Pathway. J. Investig. Dermatol. 2005, 125, 638–646. [Google Scholar] [CrossRef]
- Botchkarev, V.A.; Kishimoto, J. Molecular Control of Epithelial–Mesenchymal Interactions During Hair Follicle Cycling. J. Investig. Dermatol. Symp. Proc. 2003, 8, 46–55. [Google Scholar] [CrossRef]
- Oshimori, N.; Fuchs, E. Paracrine TGF-β Signaling Counterbalances BMP-Mediated Repression in Hair Follicle Stem Cell Activation. Cell Stem Cell 2012, 10, 63–75. [Google Scholar] [CrossRef]
- Zhao, B.; Li, J.; Zhang, X.; Dai, Y.; Yang, N.; Bao, Z.; Chen, Y.; Wu, X. Exosomal miRNA-181a-5p from the cells of the hair follicle dermal papilla promotes the hair follicle growth and development via the Wnt/β-catenin signaling pathway. Int. J. Biol. Macromol. 2022, 207, 110–120. [Google Scholar] [CrossRef] [PubMed]
- Schmittgen, T.D.; Livak, K.J. Analyzing real-time PCR data by the comparative C T method. Nature protocols 2008, 3, 1101. [Google Scholar] [CrossRef] [PubMed]
- McNitt, J.I.; Lukefahr, S.D.; Cheeke, P.R.; Patton, N.M. Rabbit Production; CABI: Wallingford, UK, 2013. [Google Scholar]
- Krause, K.; Foitzik, K. Biology of the Hair Follicle: The Basics. In Seminars in Cutaneous Medicine and Surgery; W.B. Saunders Ltd: Philadelphia, PA, USA, 2006. [Google Scholar]
- Yang, Y.; Li, Y.; Wang, Y.; Wu, J.; Yang, G.; Yang, T.; Gao, Y.; Lu, Y. Versican gene: Regulation by the β-catenin signaling pathway plays a significant role in dermal papilla cell aggregative growth. J. Dermatol. Sci. 2012, 68, 157–163. [Google Scholar] [CrossRef] [PubMed]
- Wang, Y.; Zhang, X.; Shao, J.; Liu, H.; Liu, X.; Luo, E. Adiponectin regulates BMSC osteogenic differentiation and osteogenesis through the Wnt/β-catenin pathway. Sci. Rep. 2017, 7, 3652. [Google Scholar] [CrossRef] [PubMed]
- Ito, M.; Yang, Z.; Andl, T.; Cui, C.; Kim, N.; Millar, S.E.; Cotsarelis, G. Wnt-dependent de novo hair follicle regeneration in adult mouse skin after wounding. Nature 2007, 447, 316–320. [Google Scholar] [CrossRef]
- Millar, S.E.; Willert, K.; Salinas, P.C.; Roelink, H.; Nusse, R.; Sussman, D.J.; Barsh, G.S. WNT Signaling in the Control of Hair Growth and Structure. Dev. Biol. 1999, 207, 133–149. [Google Scholar] [CrossRef]
- Gat, U.; DasGupta, R.; Degenstein, L.; Fuchs, E. De Novo Hair Follicle Morphogenesis and Hair Tumors in Mice Expressing a Truncated β-Catenin in Skin. Cell 1998, 95, 605–614. [Google Scholar] [CrossRef]
- Zhang, Y.; Andl, T.; Yang, S.H.; Teta, M.; Liu, F.; Seykora, J.T.; Tobias, J.W.; Piccolo, S.; Schmidt-Ullrich, R.; Nagy, A.; et al. Activation of β-catenin signaling programs embryonic epidermis to hair follicle fate. Development 2008, 135, 2161–2172. [Google Scholar] [CrossRef]
- Hawkshaw, N.; Hardman, J.; Alam, M.; Jimenez, F.; Paus, R. Deciphering the molecular morphology of the human hair cycle: Wnt signalling during the telogen–anagen transformation. Br. J. Dermatol. 2020, 182, 1184–1193. [Google Scholar] [CrossRef]
- Hu, Y.-B.; Yan, C.; Mu, L.; Mi, Y.; Zhao, H.; Hu, H.; Li, X.-L.; Tao, D.-D.; Wu, Y.-Q.; Gong, J.-P.; et al. Exosomal Wnt-induced dedifferentiation of colorectal cancer cells contributes to chemotherapy resistance. Oncogene 2019, 38, 1951–1965. [Google Scholar] [CrossRef]
- Kawano, Y.; Kypta, R. Secreted antagonists of the Wnt signalling pathway. J. Cell Sci. 2003, 116, 2627–2634. [Google Scholar] [CrossRef] [PubMed]
- Hsieh, J.-C.; Kodjabachian, L.; Rebbert, M.L.; Rattner, A.; Smallwood, P.M.; Samos, C.H.; Nusse, R.; Dawid, I.B.; Nathans, J. A new secreted protein that binds to Wnt proteins and inhibits their activites. Nature 1999, 398, 431–436. [Google Scholar] [CrossRef] [PubMed]
- Huelsken, J.; Vogel, R.; Erdmann, B.; Cotsarelis, G.; Birchmeier, W. β-Catenin Controls Hair Follicle Morphogenesis and Stem Cell Differentiation in the Skin. Cell 2001, 105, 533–545. [Google Scholar] [CrossRef]
- Cui, J.-X.; Du, H.-L.; Liang, Y.; Deng, X.-M.; Li, N.; Zhang, X.-Q. Association of Polymorphisms in the Promoter Region of Chicken Prolactin with Egg Production. Poult. Sci. 2006, 85, 26–31. [Google Scholar] [CrossRef]
- Gu, M.; Cosenza, G.; Iannaccone, M.; Macciotta, N.; Guo, Y.; di Stasio, L.; Pauciullo, A. The single nucleotide polymorphism g. 133A> C in the stearoyl CoA desaturase gene (SCD) promoter affects gene expression and quali-quantitative properties of river buffalo milk. J. Dairy Sci. 2019, 102, 442–451. [Google Scholar] [CrossRef]
- Lis, M.; Walther, D. The orientation of transcription factor binding site motifs in gene promoter regions: Does it matter? BMC Genom. 2016, 17, 185. [Google Scholar]
- Xue, B.-H.; Liu, Y.; Chen, H.; Sun, Y.; Yu, W.-L. A novel function of IRF9 in acute pancreatitis by modulating cell apoptosis, proliferation, migration, and suppressing SIRT1-p53. Mol. Cell. Biochem. 2020, 472, 125–134. [Google Scholar] [CrossRef]
- Shen, Y.; Li, Y.; Zhu, M.; Li, J.; Qin, Z. Transcriptional changes caused by estrogenic endocrine disrupting chemicals in gonad-mesonephros complexes of genetic male Xenopus laevis: Multiple biomarkers for early detection of testis differentiation disruption. Sci. Total Environ. 2020, 726, 138522. [Google Scholar] [CrossRef]
- Au-Yeung, N.; Mandhana, R.; Horvath, C.M. Transcriptional regulation by STAT1 and STAT2 in the interferon JAK-STAT pathway. JAK-STAT 2013, 2, e23931. [Google Scholar] [CrossRef]
- Wu, T.; Zhang, D.; Lin, M.; Yu, L.; Dai, T.; Li, S.; Yu, F.; Lu, L.; Zheng, L.; Zhong, S. Exploring the role and mechanism of pAMPKα-mediated dysregulation of Brf1 and RNA Pol III genes. Oxidative Med. Cell. Longev. 2021, 2021, 5554932. [Google Scholar] [CrossRef]
Publisher’s Note: MDPI stays neutral with regard to jurisdictional claims in published maps and institutional affiliations. |
© 2022 by the authors. Licensee MDPI, Basel, Switzerland. This article is an open access article distributed under the terms and conditions of the Creative Commons Attribution (CC BY) license (https://creativecommons.org/licenses/by/4.0/).


