Abstract
The government’s lockdown and restriction measures on the COVID-19 pandemic adversely altered livelihoods, commodity/food prices as well as food security status in Nigeria, especially for rural farming households. A multistage sampling technique was used to collect data from 480 rural farming households across three selected states of the SouthWest geopolitical zone of Nigeria. This research entailed rapid evaluation of the determining factors of rising food expenditure, implications for food security as well as households’ coping strategies during the COVID-19 pandemic. A structured questionnaire was used to obtain data that were analyzed using the following descriptive and inferential statistics: double-logarithmic analysis, Foster–Greer–Thorbecke (FGT) and probit regression analysis. The results showed that 60% of respondents were married, mean years spent in school was 17, mean age was 49 years, household size was 7 people and monthly income less than $200. The FGT model results for head count ratio showed that 78% of households were food insecure. The depth of food insecurity and severity before COVID-19 were 18.4% and 9.9% respectively, and 27.1% and 13.0% during the pandemic. The double-logarithmic regression revealed that household income, size, age and occupation significantly influenced the household’s food expenditure. Probit regression showed that households’ income, size, amount spent on food, and the household’s head, gender and educational level influenced its food security status. The research concluded that food security was indeed influenced by the COVID-19 pandemic among rural farming households in Nigeria. Intervention policies are needed to promote and enable sustainable livelihoods to eradicate hunger and food insecurity due to high food prices and high household sizes in relation to their low average income to enable rural farming households to economically recover and have the capacity to sustain themselves against future shocks.
1. Introduction
Food provision for households is a daily necessity, with approximately 820 million individuals globally being faced with the challenge of hunger, while over two-thirds of the world population were lacking essential nutrients, thus influencing their diet, well-being and life expectancy [1,2]. It was projected by the United Nations (UN) World Food Programme that by the end of 2020, approximately 300 million people could face food insecurity specifically due to the COVID-19 pandemic [3,4]. African economies have been severely affected by the pandemic, with an approximate 9% decrease in economic activities [5]. This decrease has brought about a negative impact on food security due to poor farm productivity, infrastructural facilities and market access, resulting in food price increases, which translates into reduced food purchases due to the lack of adequate purchasing power, and therefore, food insufficiency. This was further buttressed by [6] that people in Sub-Saharan Africa are rural dwellers engaged in subsistence agriculture to meet their daily survival needs. Such that food availability all year around and food security are functions of their various physically, socially and economically projected state which will bring about a shoot in price of food produced if these states of equilibrium are adversely affected. The causes of food shortages and food insecurity have been observed as being multi-dimensional and complex, being affected by other various indicators, such as inadequate policies and basic social services, as well as poverty [1,3].
Households’ spending capacity determines their expenditure patterns, with the law of expenditure proposed by Engel contending that the total income of an individual or household is inversely proportional to their food expenditure [6,7,8,9], while the nature and patterns of food expenditure reflects their socio-economic characteristics [10,11]. Most households that experienced severe poverty were unable to produce or purchase food due to a lack of funds, being characterized by low income as well as many dependents, with this situation resulting in their being exposed to economic shocks [9].
Vulnerable households are typically characterized by spending in excess of 65% of their total expenditure on food, the high percentage showing that they either had to drastically reduce the consumption of non-food items for food or vice versa [12,13,14,15,16]. Approximately 73 million people in Nigeria are faced with severe food insecurity annually, with many being in dire need of assistance, this number increasing with the COVID-19 pandemic [17,18]. Global food insecurity has been aggravated by the consequences of the coronavirus pandemic that was first officially reported in Hubei Province of China in December 2019 [19,20,21,22,23,24]. So far, it has become a pandemic that has resulted to social as well as economic crises across the globe [25,26].
In West Africa, the index case of the coronavirus disease was officially reported in Nigeria on 27 February 2020, after which the cases of infection escalated in the region [27,28]. As outlined with the guidelines of the World Health Organization [29] and global practices, various restrictions were instituted by West African governments to curb the transmission of the coronavirus. The adopted strategies included closing borders and non-essential services, quarantine, movement restrictions and social distancing [30,31,32]. Inadvertently, these strict precautionary measures affected many people’s standard of living, which significantly impacted on food security and economies [1] and had a profound effect in West Africa, a region already facing intense hunger, malnutrition and poverty as a result of multiple shocks.
It was anticipated that West Africa would experience three main interruptions due to the COVID-19-related restrictions, these being: income loss for informal sector workers who live from hand-to-mouth on a daily basis with little income, a decrease in remittances income, and shortage of food systems [1,33], thus causing challenges in addition to food security risks. Many informal workers, weak health systems and less diversified income streams are other factors that have been reported to amplify the situation in Nigeria [34]. McKibbin and Fernado [35] opined that a pandemic is the result of an infectious disease that affects households, businesses as well as governments factors, such as health care expenditure increases, business costs, and changes in the supply of labor due to increased morbidity and mortality. In Nigeria, restrictions related to COVID-19 have caused obstructions at all stages of the food value chain (i.e., production, distribution, processing and consumption) [36,37]. System delays also caused agricultural products such as vegetables, fruit and meat to perish before they could reach their markets [38,39].
In situations where the shock resulted in food shortages or gluts, an increase in food prices usually occurred, with the highest hike being in the most demanded foods [1]. The WHO [40] reported an increase in food price of 8–10% in West Africa at the early stage of the COVID-19 pandemic (April 2020). Although its potential effects on global as well as national economy, as seen in government budget deficits/expenditures, national food expenditure and gross domestic product (GDP) growth have been examined [1,33,41,42,43,44,45], little information exists on the influence of government lockdown policies on individuals at the household level, especially on their food expenditure patterns. The economic impact of a pandemic can affect members of society disproportionately, based on their livelihood strategies and socio-economic status, with access to basic infrastructure making it a necessity to itemize the impact at the household level in order to identify the support mechanisms required to mitigate them [1,46,47].
Nigeria’s farming households have been severely affected, with the existing food insecurity situation having worsened. Rural households have become more food insecure, as the disruptions due to the pandemic have affected the food prices, access and supply chains, yet with little understanding of the extent of the problems related to this shock. In addition, while there are national level data on food security, food vulnerability and other challenges, data that represents sub-national or the rural household level are largely missing in Nigeria. Therefore, this study intends to add to the existing knowledge about the effects of the COVID-19 pandemic by studying its influence on households’ food expenditure pattern and their food security status, as well as their coping strategies to mitigate its effects in SouthWestern Nigeria. The study aimed to examine the determinants of food expenditure patterns and food security among rural households during the COVID-19 pandemic. The results presented are based on a rapid evaluation, and provides empirical information that is in line with the literatures to guide policy discussions on food expenditure and coping strategies during the COVID-19 pandemic, as well as to help in decision-making on the preservation of the household’s livelihoods in Nigeria.
2. Household’s Food Expenditure Pattern in Nigeria (Pre-COVID-19 Era)
Income and consumption are the main determinant of living standards [48], the former being the earning obtained from productive activities by an individual, group or organization(s). Consumption measurements over a week or month give an indication of household’s habits over time, as they are regarded as being in a steady state over time [49,50,51,52]. A household’s food expenditure pattern are a function acts to qualify the community’s use of resources for comfort, survival and enjoyment [49,53,54]. The expenditure patterns within a household contributes to the economic, social and fiscal policies of the country [55,56].
In developing countries such as Nigeria, the households tend to spend large amounts of their disposable income on food, while in many developed countries, which are characterized with more disposable income, households expenditure patterns are skewed towards non-food items [57,58]. The amount a society spends on non-food items is a function of how developed they are, examples being found in the city of Lagos, Nigeria, which is a state with an emerging economy that accounted for about one tenth of the total household’s expenditure in Nigeria. Table 1 shows that Nigeria’s total household’s expenditure on food and non-food for 2019 was $95,731,877,284.21 compared to $51,477,622,722.89 in year 2009/10. Of this, 56.65% of total household’s expenditure in 2019 (60.2% in 2009/10) was on food, with the balance of approximately 43.35% (39.80% in 2009/10) being spent on non-food items. Furthermore, the monetary value of food consumed away from home, transportation costs as well as starchy food, tubers and plantains were responsible for the largest proportion of household expenditure, representing a combined 24.16% in 2019.
Table 1.
Aggregate households in Nigeria expenditure by type of commodity: National 2019.
Further analysis of food expenditure within the households in 2019 reveals that various food items, such as starchy food, tubers, plantains, rice, vegetables, fish and sea food, grains and flours, in that order were the top food items households spent their disposable income on in 2019, accounting for a combined 59.19% of food expenditure. Household expenditure on non-food items was directed at transport, health, education and services, rent, fueling as well as electricity, which accounted for about 79.40% of amount spent on non-food expenditure.
2.1. COVID-19 in Nigeria and Policy Implication
To protect her citizens from the severe economic effects of the pandemic, the Nigerian government announced various financial stimulus packages and policy guidelines. The Federal Government of Nigeria (FGN) announced a decrease in Pay As You Earn Tax (income tax), resident income tax (Corporation Tax), turnover tax rate, Value Added Tax and the provision of a relief package for state governments. In addition, FGN in July 2020 announced a post-COVID-19 economic stimulus package to support and relieve private businesses that had been adversely affected by the pandemic. In its Monetary Policy, the Central Bank of Nigeria (CBN) made use of a measure called credit relief to alleviate the severe impacts of the pandemic, ensure the stability of the financial sector and reduce its lending rate during this period [59,60,61].
It was also announced by the FGN that food relief packages and stipends would be provided to helpless and less privileged people, especially those whose livelihood activities were affected by the national lockdown. While these measures would minimize the economic impact of COVID-19 on citizens to some extent, they are in no way a panacea for their traditional food expenditure patterns. Ozili [59] suggested that social assistance programs, such as a waiver of utility fees, direct and indirect cash transfer to households, could have produced more favorable outcomes, especially for the wage earners, whose earning(s) were adversely influenced by the lockdown restrictions. Moreover, the relief measures were provided as a result of loss of livelihood income generating activities by the citizens, while the social protection measures faced serious setbacks for various reasons, such as logistical challenges and poor implementation, which resulted in minimal or no relief [1].
Studies on household expenditure and food consumption patterns have always been the focal point of research in developing as well as developed countries [62,63]. These go a long way to providing inputs into nutritional policy initiatives related to food, by updating food consumption patterns with changes in the commodity prices, disposable incomes and taxation. National expenditure data in Nigeria has shown an increase in the proportion of food expenditure of the total households’ expenditure [64,65]. The data provides evidences of a growing number of people joining the ranks of those who are hungry, starving and malnourished, suggesting that the country is characterized by high levels of food insecurity.
The national food expenditure data showed that approximately two thirds of total expenditure in 2004 was on food, but decreased from 2004 to 2006. The food expenditure figures thereafter were 63.4% in 2007, 74.1% in 2008, 72.8% in 2009 and 63.6% in 2010, by which time this food share had risen by approximately 10%. The proportion of disposal income of households with total expenditure on food indicates its vulnerability to food security, including in the future, with a household being at risk if over 70% of its income is spent on food [64,66].
Surveys of household’s income and expenditure are used to elicit data on specific conditions, indicating the seriousness of the condition in question [32]. These surveys provide relevant inferences that serves as a source of information that can be measured/monitored to target regional or national food insecurity.
2.2. The Effect of the COVID-19 Pandemic on Food Prices and Food Security in Nigeria
The impact of the COVID-19 pandemic is becoming very tangible as the virus spreads across the world, with multiple strains emerging periodically. In some cases, this resulted in interruptions occurring simultaneously to multiple stages of the food supply chain. In other cases, the impact generated served as a pressure wave ahead of the cases, causing second-order impacts following shifts in trade [67,68,69]. Disruptions in Nigeria were magnified by existing structural issues, where the small-scale food producers and suppliers operate under extremely difficult conditions, including inadequate infrastructures, such as roads, irrigation facilities, power supply and wholesale markets. This results in economic and geographic isolation, little opportunity to develop business, a lack of sufficient access to services, such as credit, training and supplies, and a high dependence on weather conditions [70].
These associated problems in Nigeria directly reflect the inability of the local food systems to respond and recover rapidly from the effects of the multi-dimensional shocks and stressors [71,72,73]. When shocks (e.g., drought, flood, climate change, natural hazards), local insecurity and stressor (e.g., corruption, seasonal road inaccessibility) occur, they can adversely affect the food supply chains as well as the food producers, retailers and transporters, and prevent farmers and other producers from operating efficiently [72]. Economic and physical interruption of food supply operations leads to food shortage, losses and price volatility in urban and rural areas [70].
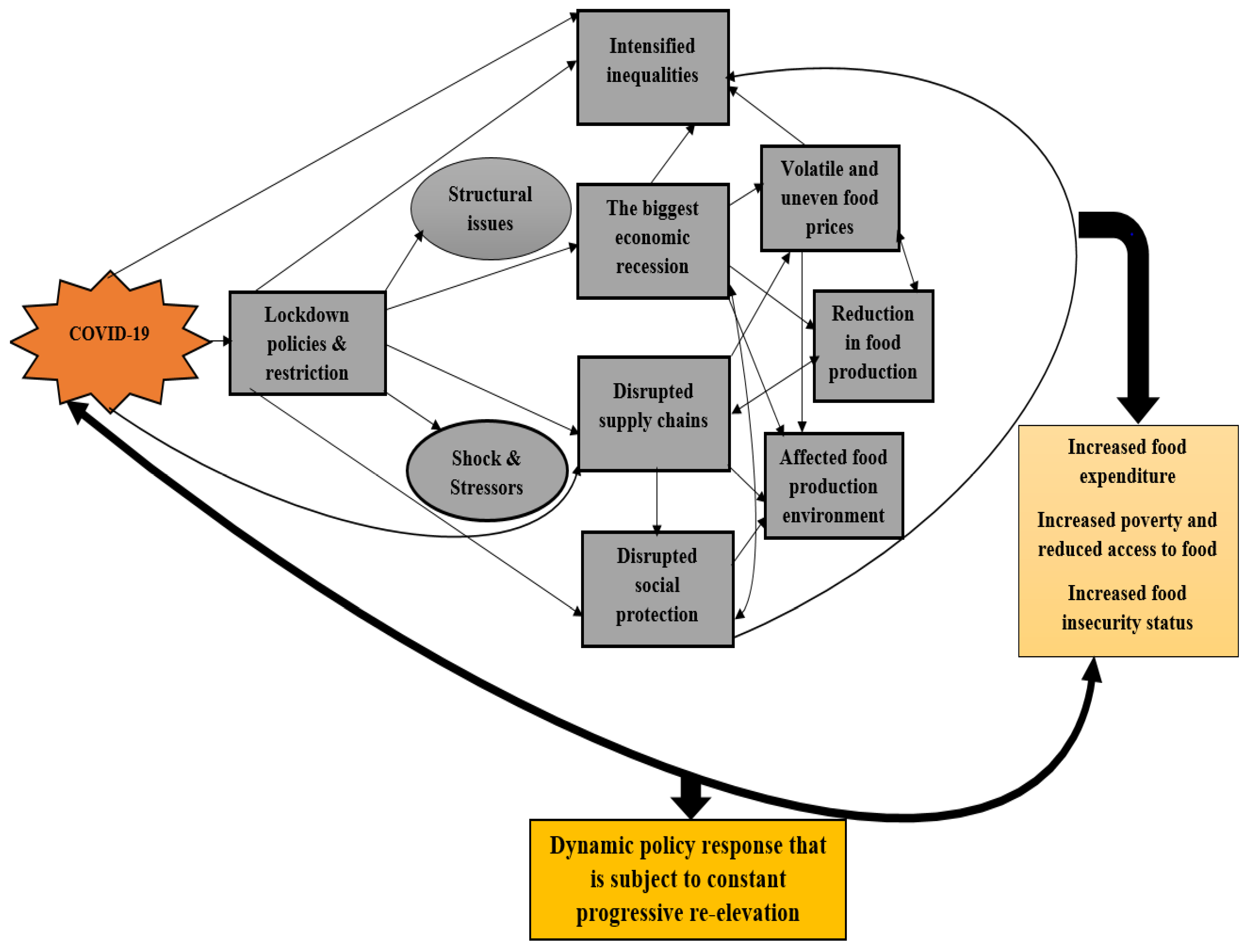
As with other nations, a number of overlapping and reinforcing dynamics have emerged that have influenced food systems and food security in Nigeria, including altering food supply chains, thereby disrupting social protection programmes, losing income and livelihoods, altering food environments, and increasing food prices [71,72,73]. Other challenges to food security in Nigeria are recurrent drought, traditional agricultural practices, unstable weather, pests and diseases, weak institutional capacity, population pressure, as well as inadequate infrastructures and social services. Moreover, food insecurity is one of the defining features of rural poverty, affecting millions of people, specifically in rural areas [70]. Given the high degree of uncertainty surrounding the coronavirus, and its evolution and resolution, there is and may be future threats to food production and prices as well as food security in Nigeria. Figure 1 gives a brief overview of these dynamics and the policy’s needs and the pandemic’s effects having been shown in diver’s ways in Nigeria as it has unfolded.
Figure 1.
Dynamics of COVID-19 as it threatens food expenses and food security in Nigeria.
3. Methods
3.1. Study Area
This study was conducted in the rural SouthWestern geopolitical zone of Nigeria (Figure 2) [74,75], which consists of six states, namely: Ekiti, Lagos, Osun, Ogun, Ondo, and Oyo, and from which three were randomly selected. The major occupation is farming, in which maize, cassava, yam, oil palm, cocoa and timber are equally produced comercially. Most rural families in the zone survive on subsistence farming, with supplementary income from employment outside the home, which was adversely disrupted by the COVID-19 pandemic restrictions and regulation, as people were required to stay at home for long periods. This resulted in rural households dropping into increasingly poor categories, resulting in the majority having to depend on savings and help from relatives. The natural vegetation consists of rain forest in the south and Guinea savannah in the north, with the soil being fertile enough for subsistence farming activities.
Figure 2.
Study areas located within the identified states in the SouthWestern geopolitical zone of Nigeria.
3.2. Sampling Techniques and Data Analysis
A multi-stage sampling procedure was applied to select 480 rural farming households using primary data from structured interviews across three (Oyo, Ekiti and Ogun) of the six states that made up SouthWestern Nigeria (Figure 3). A multi-stage sampling procedure was used due to the fact that the sampling population is so vast, whereby reaching every individual is impossible. Likewise, it is a cost and time effective sampling procedure which helps to slim down the population into a smaller group. The data were collected across the study locations in the year 2020. In the first stage of the multi-stage sampling, three states were selected due to the extent of their small-scale farming activities, prominence of poverty among the rural inhabitants, and scarcity of data on rural farming households COVID-19 implications on food security. The states consist of a number of sub-administrative delineations, these being zones, blocks and cells, which were used in this study.
Figure 3.
Framework used for sampling method and sample size for the study.
The second stage involved selecting two zones from each state, making six zones, based on the extent of rural farming enterprises. The third stage involved randomly selecting 2 blocks from each of the 6 Agricultural Development Programme (ADP) zones, making 12 blocks. Stage 4 involved randomly selecting 4 cells from each of the 12 blocks, making 48 cells, with 45 households being selected from each, equating to 540. Within each cell, 45 questionnaires were administered, which resulted in 540 interviews being conducted, while the last stage involved randomly selecting 10 properly completed questionnaires from each of the 48 cells, which totaled 480 from the rural farming households.
The questionnaire consisted of four sections: (1) socioeconomic details; (2) food expenditure patterns; (3) food security indicator before and during COVID-19; and (4) adopted coping strategies for food insecurity. The data was initially analyzed using descriptive statistics, which includes means, frequencies, standard deviations and a t-test. Statistical modeling analyses were then applied using the double-logarithmic method to estimate the determinants of their food expenditure patterns. The probit regression model was used to determine the factors affecting their food security status during COVID-19, while the Foster–Greer–Thorbecke (FGT) index was used to classify the farming households into food secure and insecure.
3.3. Model Specifications
Three main analytical techniques were used in the current study, the first being the Foster–Greer–Thorbecke (FGT) index, which was used to disaggregate the households into food secure and insecure categories. The second analytical tool was a double-logarithmic regression analysis, which was used to determine the factors affecting the food expenditure pattern of the rural farming households, while the third was the probit regression, which was used to determine the factors affecting the food security status of the respondents.
3.3.1. Foster, Greer and Thorbecke Index
The procedure of Foster et al. [76] was adopted to compute the incidence, depth and severity of food insecurity within the rural farming households in the study area. The FGT index measure is given as:
where n represents the number of sample households; Yi is the measure per adult of equivalent food calorie intake of the ith household; c is the cut-off between food secure and insecure households (expressed in terms of caloric requirements as 2100 kcal); p depicts the number of households that are food-insecure; and α is the weight attached to the severity of food insecurity. In the FGT index, yi ≥ c showed that the specified household is food secure.
Within this FGT index, the three most frequently employed computed indices are head count ratio, food insecurity gap and severe food insecurity gap [77]. Head count ratio depicts the percentage of sampled households whose food consumption rate is below the predetermined subsistence level of energy (2100 kcal) and means FGT (α = 0) = q/n. The food insecurity gap, FGT (α = 1), measures how far the food insecurity of households, on average, are below the subsistence level. This index characterizes the amount of resources that will be required to bring all the food insecurity of the households to this subsistence level, and creates the possibility of estimating the resources required to eradicate food insecurity through proper and adequate targeting. Finally, severe food insecurity (squared food insecurity gap), FGT (α = 2), is a measure of the severity of those who are furthest away from the subsistence level, with a higher weight in aggregation than those closer to the subsistence level.
3.3.2. Double-Logarithmic Regression Analysis
The regression analysis was used to determine the factors affecting food expenditure pattern of the rural farming house in the study area.
LnY = B1In X1 + B2In X2 + ……… BnInXn
Y is the dependent variable where B1, B2, B3, B4 and Bn represents the regression coefficients of X1, X2, X3, X4 and Xn which are the predictor variables, shown in Table 2, are the independent variables used in the analysis. Pearson–Fisher X2 test was used to test goodness of fit of the model
Table 2.
Variable descriptions for factors affecting food expenditure pattern.
3.3.3. Probit Regression Analysis
The probit regression analysis was used to determine the factors affecting the food security status of the respondents [78,79,80,81,82]. The binary probit model was used to estimate the effects of the explanatory variables on household food security status. In this model, household food security (HFS) is the dependent variable that is dichotomous, taking a value of 1 if the household is food secure and 0 if otherwise. The cumulative probit model is specified as follows [78].
P = E (Yi = 1/Xi) β Xi + εi
- P is a probability of dependent variable Y (1 = food secure, 0 = food insecure);
- X = vector of explanatory variables (age, income, sex, marital, educational status (See Table 3);
Table 3. Variable descriptions for factors affecting food security status of the households. - β = coefficients;
- εi = random error.
3.4. Ethics Considerations
A household survey was used to collect data that were analyzed anonymously, with the participants being selected randomly, all being given a clear explanation of the study objectives and providing verbal consent to participate willingly. If the respondents declined to be interviewed, the reasons for their refusal were recorded. Before the study was conducted, the Faculty of Natural and Agricultural Sciences research ethics committee (FNAS-REC) of the North-West University, Nigeria, approved the study (Ethical clearance no: NWU-01243-19-S9), which was ranked as having a negligible risk to human participants.
4. Results and Discussion
4.1. Socio-Economic Characteristics
Table 4 presents the socio-economic characteristics, with more than two-thirds of the households being male-headed, their mean age being 49 years, the food secure household headings being 44 years old while insecure households were 54 years in mean age. This was in line with Andem [79], who reported that the mean age of the respondents in rural areas of Nigeria was estimated to be 47–55 years. The result indicated that the majority of respondents in the study area are still economically active and expected to be productive with the available resources, irrespective of their food security status. Of the 480 respondents, 60.00% were married and 62.00% had farming as their main source of livelihood activities. The majority (65.00%) earned less than $200.00 a day, the mean years spent in school by members in food secure and insecure households being estimated at 10 years and 18 years respectively, while 76.00% were members of saving groups. It could be deduced from the result that the majority of the farmers were small-scale farmers who worked with implements such as hoes and cutlasses to carry out their farming activities. The use of these handheld implements hampers the potentials of the farmers to produce massively as well as the ability to earn more income. Approximately 90.00% confirmed that the COVID-19 pandemic had impacted their regular households’ food expenditure pattern. This was in line with the study by Mahmud and Enriquez [80,81] on the widespread perceptions about the negative effects of the coronavirus on jobs and incomes, which complicated and negatively influenced the amount of income and money spent on food from within and outside of the households of their respondents.
Table 4.
Summary statistics of the socio-economic characteristics of respondents (n = 480).
4.2. Food Security Status by Households’ Annual Income ($) and Sources of Income before and during COVID-19
Household income is important for achieving food security [77,82,83], with Table 5 showing the result of the household annual income per adult equivalent (AE) and sources of the income in the study area. The most significant source of income was food/arable crop production followed by livestock and off-farm activities before and during COVID-19. The overall mean income per adult equivalent of the sample households before and during COVID-19 were $96.32 and $77.78, respectively. The mean annual income per AE of food secure and insecure households before COVID-19 were $72.45 and $23.87, respectively, while during COVID-19 they were $56.63 and $21.15, respectively. It can be deduced from the result that the majority of the respondents lived on less than $1 a day, which is well below the UN [21] threshold for a standard of living. The result showcases the agrarian nature of rural households in the study area.
Table 5.
Food security status by household annual income ($) and income sources.
4.3. Food Security Status of the Respondents
Head count index, food insecurity gap and severity of food insecurity were the three FGT measures used (Table 6). The food insecurity parameters used were P0 (food insecurity incidence (headcount)), P1 (depth food insecurity) and P2 (severity food insecurity) [77,84,85,86]. The results showed that the head count ratio or incidence of food insecurity within the households before and during COVID-19 were 0.47 and 0.78, respectively. This implies that 47.0% and 78.0% of the sampled farming households are unable to meet the daily recommended food security threshold (kilocalorie requirement), while 53.0% and 22.0% of the sampled farming households were food secure before and during COVID-19, respectively. The result indicated that the majority of respondents were better-off pre COVID-19 than during the pandemic due to many facts, such as the loss of the source of income or livelihood. This posed a serious threat to the amount of available disposable income for consumption or expenditure purposes, and the restriction of movement imposed by the government limited food availability and the prices of those available being higher than normal, which made consumptions or expenditure difficult. To identify the extent to which the food insecure households are below the recommended food security threshold, the food insecurity gap was calculated. This gap illustrates the various categories of the food insecurity situation experienced by the respondents before and during the pandemic.
Table 6.
Food insecurity indices among the farming households.
The P1 (depth food insecure) among the sampled farming households before and during COVID-19 were 0.1835 and 0.2709, respectively. The result showed that if resources could be mobilized to meet 18.35% and 27.09% of caloric requirement of every food insecure households before and during COVID-19 period, then theoretically, food insecurity can be eliminated with respective to the available resources (referencing total household disposal income). The value P2 (severe food insecure) of the farming households before and during COVID-19 were 0.0997 and 0.1301, respectively, indicating that the food insecurity severity of the respondents before and during COVID-19 were 9.97% and 13.01, respectively.
4.4. Food Expenditure Pattern of Rural Farming Households before and during COVID-19
Table 7 revealed the comparative distribution of respondents based on food expenditure pattern before and during COVID-19 in the study area. Before COVID-19, the average amount spent on food within the households (foods gathered or produced from their farms included) and away from home were estimated at $245.35 and $300.80, respectively, with the majority (75.00%) consuming food away from home thrice a week (Table 7). The distribution of respondents based on food expenditure during COVID-19, showed that the majority (66.67%) spent less than $100.00 on food, with the mean amount spent at home and away from home estimated at $75.60 and $76.55, respectively. The categorization of respondents based on frequency of food purchased/consumed away from home during COVID-19 revealed that the majority (75.83%) did so either on daily basis or at weekends, as against approximately 1.00%, who did so once a week. The result showed that the households are doing better in term of amount spent on food and the pattern of food consumption both within and away from home before COVID-19 compared to during COVID-19 era.
Table 7.
Food expenditure pattern of the households before and during COVID-19.
4.5. Implications of the COVID-19 on the Perceived Food Insecurity Situations
Figure 4 illustrates the various categories of food insecurity experienced by the farming households before and during the COVID-19 pandemic in the study area. The result revealed that food insecurity was worse during COVID-19 compared to the pre-pandemic period. The majority (above 60.00%) of respondents did not have access to nutritious/healthy food, ate only a few kinds of food and skipped meals during the pandemic, whereas less than 50.00% experienced this kind of food insecurity situation beforehand. Furthermore, almost 50.00% of the respondents went without eating for a day, as well as having no enough food to feed the family during COVID-19, while less than 20.00% experienced this before the pandemic. The discrepancy may be due to the various disruptions caused by the pandemic conditions, such as income shocks, which limited the disposable amount spent on food, as well as disruptions in food supply chains, resulting in possible food shortages and spikes in food prices [1,33,73,84,85,86,87]. The result showed that rural households have become more food insecure, as the disruptions due to the pandemic have affected the food supply chains, food prices and access to food.
Figure 4.
Percentage distribution based on perceived food security before and during COVID-19.
4.6. Coping Strategies against Food Insecurity by the Households during COVID-19
The various coping strategies adopted by the households to mitigate their food insecurity situation during COVID-19 are presented in Table 8. The majority (85.90%) changed their food pattern to mitigate their food insecurity, with 72.60% obtaining a loan for food from various financial source, 55.00% relying on help from relatives/friends, 61.90% sending some of their household members to live with someone else, and 34.60% engaging in the distress sale of livestock [74].
Table 8.
Distribution of respondents based of coping strategies adopted against food insecurity during COVID-19 (%).
4.7. Determinants of Food Expenditure in Rural Farming Households
The data on the determinants of household food expenditure was analyzed using the double-logarithmic regression equation as the lead equation, which was chosen based on theoretical and statistical criteria. Food expenditure was the dependent variable, while the explanatory variables included household size, income and composition, as well as household head age, marital status, level of education and sex. The result of the regression analysis (Table 9) revealed that household income (p < 0.01), age of the household head (p < 0.05), household size (p < 0.01) and main source of income (p < 0.01) positively and significantly influenced the food expenditure of the households. This result shows that households spent more on food with rising household income and size, as well as the presence of dependents and risk groups (infants and pregnant women). The result further support A-prior expectation that the more the household income the more their propensity to consume increases.
Table 9.
Determinants of food expenditure in rural farming households.
In addition, the relatively low income and high household size in the rural study area calls attention to the need for intervening policies with respect to the nutritional status of the target population, especially considering the high cost of food items in these rural communities. The results are in line with that of Dankwa et al. [88], who reported that household size has a combination of two effects on their expenditure pattern, these being ‘a specific effect’ and an ‘income effect’. These translate into the fact that lower household size and higher income level increases the chance of the households buying more nutrition and healthy food for food security.
The adjusted R2 measures the ability of the explanatory variables to explain all the variation in the dependent variable for the equation, being 0.5201, which shows that the combined effect of the independent variables accounted for 52.01% of the variations in the household expenditure on food items. The F–ratio provides an overall test of significance of the whole function of the regression line, and shows that it is statistically significant at the 1% level of significance (Table 9).
4.8. Maximum Likelihood Estimate of Probit Regression of the Determinants of Food Security
The result of probit regression analysis showing the effects of the independent variables, such as the selected socio-economic characteristics of the respondents, coupled with amount of money spent on food (both at home and away from home) on the food security status of the respondents, are in Table 10. The statistically significant variables affecting the food security status of the respondents were household head’s gender (p < 0.01), household’s income (p < 0.01), age of household head (p < 0.05), educational level of household head (p < 0.01), household size (p < 0.01) as well as amount spent on food at home (p < 0.05).
Table 10.
Maximum likelihood estimates of probit regression.
The gender of household’s head was positively significant (0.36, p < 0.01), which implies that there is higher probability of being food secure by male-headed household compared to their female counterparts, which might also be as a result of the fact that males have higher income generating activities than their female counterpart in the study area. Omotayo [82] posited that food secure male-headed households are more food secure than female headed households. Furthermore, the effect of the amount spent on food at home was positive (0.10) and significant (p < 0.05), which influences the probability of being food secure in the study location. The coefficient of the education status of the household’s head was positive (0.35) and significant (p < 0.01), an indication that their higher educational level had a greater probability of leading to a food secure status.
The negative parameter estimate (−0.59) of household income was significant (p < 0.01), which showed that it exhibits an inverse relationship with the food security status of the rural farming households. This was in conformity with Amzat et al. [27], who reported that the lockdown policies during the pandemic jeopardized the food security status of low-income households, due to their income determining the amount spent on food at home and the level of food consumption. Furthermore, the positive parameter estimates of marital status and household size denoted that there were positive correlations between these variables and the food insecurity status of the respondents. This shows that the higher these variables, the more insecure the households tend to be.
5. Conclusions
This study assessed the implications of the COVID-19 pandemic on rural households’ food security and expenditure pattern in the SouthWestern states of Nigeria. The results indicate that food security was indeed affected by the COVID-19 pandemic, the rural farming households being the most affected, with 78% being food insecure. The majority of respondents were young, married, with an average household size of seven persons and an estimated monthly income of less than $200.00. In addition, the majority purchases/consumed food away from home on a daily basis, with weekly expenditure on food before and after COVID-19 estimated at $245.35 and $75.60, respective. The study revealed that 47.0% and 78.0% of the households were unable to meet the daily recommended caloric requirement before and during COVID-19, respectively. Furthermore, 18.4 % and 27.1% of the households before and during COVID-19 were below the poverty line, while approximately 10.0% and 13.0% of the sample households were in the most severe food insecure group in the study area before and during COVID-19, respectively. This may be attributed to the reduction or total loss of income, markets accessibility as a result of restrictions imposed on traveling as well as low purchasing power. The inferential statistical results further show that household will spend more on food with rising household income and increase household size (including the presence of dependents and risk group such as infants and pregnant women), while the major factors influencing food security status of rural farming households were total household’s income, household head age, education level and sex, and the amount spent on food at home by the farming households.
6. Recommendation
Based on the findings, the following recommendations were made:
- Rural farming communities need to be made aware of the need for family planning to be able to reduce their family sizes in order to sustain their families, specifically in difficult times, such as that of the ongoing COVID-19 pandemic era;
- Farmers should be encouraged to increase their household’s income sources to promote sustainable crop and livestock management practices, commercialization and diversification of farm products;
- Providing subsidies on basic household food items should be explored by the government as part of the measures to eradicate hunger;
- Accessible and affordable education needs to be provided with subjects relevant to ensuring food security and income generation in rural areas;
- More flexible and rural focused policies on the rural food expenditure analysis needs to be encouraged by government and private sectors so as to address the factors affecting food expenditure pattern in rural areas of Nigeria;
- The government needs to implement structural changes in social security schemes that will consider packages that are responsive to members’ needs during such crises (COVID-19). This would be an immediate fallback position to improve the standard of living, food expenditure pattern and security of the populace, as there was a severe discrepancy in food expenditure pattern and security of the populace before and during COVID-19 pandemic;
- Promoting and enabling saving and borrowing capacity, especially for low-income earners and rural households, would provide opportunities for borrowing and mitigating the problems experienced by households and businesses during a crisis, such as the COVID-19 pandemic;
- Government and NGOs should encourage and motivate people about the importance of vaccination against COVID-19, which will at the long-run improve their wellbeing, protect them against further severe infection and therefore enable them to be economically active, increase their disposable income and enable healthier and cost effective expenditure/consumption pattern both at home and away from home.
7. Limitation of Study
The required time, financial resources, technical skills, data collection and computation costs were high during the time of this study as a result of COVID-19, which might have influenced the efficacy of data gathering and response from the respondents. The household is only examined at the time of the interview, and as changes may well occur, the estimates may be biased through systematic non-sampling errors. In addition, social desirability problems may occur with the responses, as respondents do not want to look bad in front of the interviewers, and may over- or under-report their data. There was serious price growth as a result of inflation during COVID-19 period, which makes it difficult in calculating the economic variables before and during the pandemic.
Author Contributions
A.O.O. conceptualize the study, A.B.O. coordinated the data collection, A.B.O. and A.O.O. performed the data analysis, A.O.O. and O.P.O. critique the manuscript, A.O.O., A.B.O., S.A.D. and B.A.A. contributed to the design of the study, and development of the manuscript. All authors have read and agreed to the published version of the manuscript.
Funding
This research received no external funding.
Institutional Review Board Statement
The study was conducted in accordance with the Declaration of Helsinki, and approved by the Ethics Committee of North-West university, South Africa (Ethical clearance no: NWU-01243-19-S9).
Informed Consent Statement
Informed consent was obtained from all subjects involved in the study.
Data Availability Statement
Data are available upon request from the first author.
Acknowledgments
The authors would like to thank their respective institutions for providing the enabling environment for this research. The authors are also grateful to the Editor and two anonymous reviewers of this article for very insightful comments and suggestions of great benefit to the paper. The usual disclaimer applies.
Conflicts of Interest
There are no potential competing interests in relation to the work presented.
References
- Kansiime, M.K.; Tambo, J.A.; Mugambi, I.; Bundi, M.; Kara, A.; Owuor, C. COVID-19 implications on household income and food security in Kenya and Uganda: Findings from a rapid assessment. World Dev. 2021, 137, 105199. [Google Scholar] [CrossRef] [PubMed]
- World Health Organization. The State of Food Security and Nutrition in the World 2019: Safeguarding against Economic Slowdowns and Downturns; Food & Agriculture Organization: Rome, Italy, 2019; Volume 2019. [Google Scholar]
- Abdullah, S.; Mansor, A.A.; Napi, N.N.L.M.; Mansor, W.N.W.; Ahmed, A.N.; Ismail, M.; Ramly, Z.T.A. Air quality status during 2020 Malaysia Movement Control Order (MCO) due to 2019 novel coronavirus (2019-nCoV) pandemic. Sci. Total Environ. 2020, 729, 139022. [Google Scholar] [CrossRef] [PubMed]
- Singh, S.; Kumar, R.; Panchal, R.; Tiwari, M.K. Impact of COVID-19 on logistics systems and disruptions in food supply chain. Int. J. Prod. Res. 2021, 59, 1993–2008. [Google Scholar] [CrossRef]
- Yu, Z.; Razzaq, A.; Rehman, A.; Shah, A.; Jameel, K.; Mor, R.S. Disruption in global supply chain and socio-economic shocks: A lesson from COVID-19 for sustainable production and consumption. Oper. Manag. Res. 2021, 18, 1–16. [Google Scholar] [CrossRef]
- Oluwatusin, F.M. Cost and Returns in Modern Beekeeping for Honey Production in Nigeria. Pak. J. Soc. Sci. 2008, 5, 310–315. [Google Scholar]
- Bagarani, M.; Forleo, M.B.; Zampino, S. Households Food Expenditures Behaviours and Socioeconomic Welfare in Italy: A Microeconometric Analysis. In Proceedings of the European Association of Agricultural Economists (EAAE), Crete, Greece, 3–6 September 2009. [Google Scholar]
- Babalola, D.; Isitor, S. Analysis of the determinants of food expenditure patterns among urban households in Nigeria: Evidence from Lagos State. IOSR J. Agric. Vet. Sci. 2014, 7, 71–75. [Google Scholar]
- Loeb, B.S. The use of engel’s laws as a basis for predicting consumer expenditures. J. Mark. 1955, 20, 20–27. [Google Scholar] [CrossRef]
- Njimanted, G.F. Econometric model of poverty in Cameroon: A system estimation approach. Int. Rev. Bus. Res. Pap. 2006, 2, 30–46. [Google Scholar]
- Sauerborn, R.; Adams, A.; Hien, M. Household strategies to cope with the economic costs of illness. Soc. Sci. Med. 1996, 43, 291–301. [Google Scholar] [CrossRef]
- Skoufias, E. Economic crises and natural disasters: Coping strategies and policy implications. World Dev. 2003, 31, 1087–1102. [Google Scholar] [CrossRef]
- Quisumbing, A.R.; Pandolfelli, L. Promising approaches to address the needs of poor female farmers: Resources, constraints, and interventions. World Dev. 2010, 38, 581–592. [Google Scholar] [CrossRef]
- Headey, D.; Ecker, O. Rethinking the measurement of food security: From first principles to best practice. Food Secur. 2013, 5, 327–343. [Google Scholar] [CrossRef]
- Egbetokun, O.; Fraser, G. Farming Households Food Demand in South Western Nigeria: An Application of Substitution Elasticity Demand System (SEDS); Department of Economics and Economic History, Rhodes University: Grahamstown, South Africa, 2009. [Google Scholar]
- Olayemi, S.; Oreagba, I.; Mabadeje, A. Knowledge and practice of the use of insecticide Treated Nets Among Mothers in Lagos in Lagos, Nigeria (A Preliminary Survey). Niger. Q. J. Hosp. Med. 2004, 14, 181–184. [Google Scholar] [CrossRef]
- Kah, H.K. ‘Boko Haram is losing, but so is food production’: Conflict and food insecurity in Nigeria and Cameroon. Afr. Dev. 2017, 42, 177–196. [Google Scholar]
- Rahman, T.; Hasnain, M.G.; Islam, A. Food insecurity and mental health of women during COVID-19: Evidence from a developing country. PLoS ONE 2021, 16, e0255392. [Google Scholar] [CrossRef]
- Singhal, T. A review of coronavirus disease-2019 (COVID-19). Indian J. Pediatr. 2020, 87, 281–286. [Google Scholar] [CrossRef] [Green Version]
- Otekunrin, O.A.; Fasina, F.O.; Omotayo, A.O.; Otekunrin, O.A.; Akram, M. COVID-19 in Nigeria: Why continuous spike in cases? Asian Pac. J. Trop. Med. 2021, 14, 1. [Google Scholar]
- Otekunrin, O.A.; Otekunrin, O.A.; Fasina, F.O.; Omotayo, A.O.; Akram, M. Assessing the zero hunger target readiness in Africa in the face of COVID-19 pandemic. Caraka Tani J. Sustain. Agric 2020, 35, 213–227. [Google Scholar] [CrossRef]
- Shah, S.G.S.; Farrow, A. A commentary on “World Health Organization declares global emergency: A review of the 2019 novel Coronavirus (COVID-19)”. Int. J. Surg. (Lond. Engl.) 2020, 76, 128. [Google Scholar] [CrossRef]
- Djalante, R.; Lassa, J.; Setiamarga, D.; Sudjatma, A.; Indrawan, M.; Haryanto, B.; Mahfud, C.; Sinapoy, M.S.; Djalante, S.; Rafliana, I. Review and analysis of current responses to COVID-19 in Indonesia: Period of January to March 2020. Prog. Disaster Sci. 2020, 6, 100091. [Google Scholar] [CrossRef]
- Spinelli, A.; Pellino, G. COVID-19 pandemic: Perspectives on an unfolding crisis. J. Br. Surg. 2020, 107, 785–787. [Google Scholar] [CrossRef] [PubMed] [Green Version]
- Burkle, F.M.; Bradt, D.A.; Ryan, B.J. Global public health database support to population-based management of pandemics and global public health crises, part I: The concept. Prehosp. Dis. Med. 2021, 36, 95–104. [Google Scholar] [CrossRef]
- Paslakis, G.; Dimitropoulos, G.; Katzman, D.K. A call to action to address COVID-19–induced global food insecurity to prevent hunger, malnutrition, and eating pathology. Nutr. Rev. 2021, 79, 114–116. [Google Scholar] [CrossRef] [PubMed]
- Amzat, J.; Aminu, K.; Kolo, V.I.; Akinyele, A.A.; Ogundairo, J.A.; Danjibo, M.C. Coronavirus outbreak in Nigeria: Burden and socio-medical response during the first 100 days. Int. J. Infect. Dis. 2020, 98, 218–224. [Google Scholar] [CrossRef] [PubMed]
- Ezeibe, C.C.; Ilo, C.; Ezeibe, E.N.; Oguonu, C.N.; Nwankwo, N.A.; Ajaero, C.K.; Osadebe, N. Political distrust and the spread of COVID-19 in Nigeria. Glob. Public Health 2020, 15, 1753–1766. [Google Scholar] [CrossRef] [PubMed]
- FAO/WHO. Joint FAO/WHO Meeting on Pesticide Residues; FAO: Rome, Italy, 2013. [Google Scholar]
- Koh, W.C.; Alikhan, M.F.; Koh, D.; Wong, J. Containing COVID-19: Implementation of early and moderately stringent social distancing measures can prevent the need for large-scale Lockdowns. Ann. Glob. Health 2020, 86, 88. [Google Scholar] [CrossRef] [PubMed]
- Imai, N.; Gaythorpe, K.A.; Abbott, S.; Bhatia, S.; van Elsland, S.; Prem, K.; Liu, Y.; Ferguson, N.M. Adoption and impact of non-pharmaceutical interventions for COVID-19. Wellcome Open Res. 2020, 5, 59. [Google Scholar] [CrossRef] [Green Version]
- Chiesa, V.; Antony, G.; Wismar, M.; Rechel, B. COVID-19 pandemic: Health impact of staying at home, social distancing and ‘lockdown’measures—A systematic review of systematic reviews. J. Public Health (Oxf. Engl.) 2021, 43, e462–e481. [Google Scholar] [CrossRef]
- Obayelu, A.E.; Obayelu, O.A.; Bolarinwa, K.K.; Oyeyinka, R.A. Assessment of the Immediate and Potential Long-Term Effects of COVID-19 Outbreak on Socioeconomics, Agriculture, Security of Food and Dietary Intake in Nigeria. Food Ethics 2021, 6, 5. [Google Scholar] [CrossRef]
- Peterman, A.; Potts, A.; O’Donnell, M.; Thompson, K.; Shah, N.; Oertelt-Prigione, S.; Van Gelder, N. Pandemics and Violence against Women and Children; Center for Global Development: Washington, DC, USA, 2020; Volume 528. [Google Scholar]
- McKibbin, W.; Fernando, R. The global macroeconomic impacts of COVID-19: Seven scenarios. Asian Econ. Pap. 2021, 20, 1–30. [Google Scholar] [CrossRef]
- Farrell, P.; Thow, A.M.; Wate, J.T.; Nonga, N.; Vatucawaqa, P.; Brewer, T.; Sharp, M.K.; Farmery, A.; Trevena, H.; Reeve, E. COVID-19 and Pacific food system resilience: Opportunities to build a robust response. Food Secur. 2020, 12, 783–791. [Google Scholar] [CrossRef] [PubMed]
- Elleby, C.; Domínguez, I.P.; Adenauer, M.; Genovese, G. Impacts of the COVID-19 pandemic on the global agricultural markets. Environ. Resour. Econ. 2020, 76, 1067–1079. [Google Scholar] [CrossRef]
- Nicola, M.; Alsafi, Z.; Sohrabi, C.; Kerwan, A.; Al-Jabir, A.; Iosifidis, C.; Agha, M.; Agha, R. The socio-economic implications of the coronavirus pandemic (COVID-19): A review. Int. J. Surg. 2020, 78, 185–193. [Google Scholar] [CrossRef]
- Moccia, L.; Janiri, D.; Pepe, M.; Dattoli, L.; Molinaro, M.; De Martin, V.; Chieffo, D.; Janiri, L.; Fiorillo, A.; Sani, G. Affective temperament, attachment style, and the psychological impact of the COVID-19 outbreak: An early report on the Italian general population. Brain Behav. Immun. 2020, 87, 75–79. [Google Scholar] [CrossRef]
- World Health Organization. Mental Health and Psychosocial Considerations during the COVID-19 Outbreak, 18 March 2020; World Health Organization: Geneva, Switzerland, 2020. [Google Scholar]
- Coluccia, B.; Agnusdei, G.P.; Miglietta, P.P.; De Leo, F. Effects of COVID-19 on the Italian agri-food supply and value chains. Food Control 2021, 123, 107839. [Google Scholar] [CrossRef] [PubMed]
- Aday, S.; Aday, M.S. Impact of COVID-19 on the food supply chain. Food Qual. Saf. 2020, 4, 167–180. [Google Scholar] [CrossRef]
- Ma, N.L.; Peng, W.; Soon, C.F.; Hassim, M.F.N.; Misbah, S.; Rahmat, Z.; Yong, W.T.L.; Sonne, C. COVID-19 pandemic in the lens of food safety and security. Environ. Res. 2021, 193, 110405. [Google Scholar] [CrossRef]
- ILO Monitor: COVID-19 and the World of Work; International Labour Organization: Geneva, Switzerland, 2020.
- COVID-19 and the World of Work: Impacts and Policy Responses; ILO Monitor: Geneva, Switzerland, 2020.
- Sharifi, A.; Khavarian-Garmsir, A.R. The COVID-19 pandemic: Impacts on cities and major lessons for urban planning, design, and management. Sci. Total Environ. 2020, 749, 142391. [Google Scholar] [CrossRef]
- De Paz, C.; Muller, M.; Munoz Boudet, A.M.; Gaddis, I. Gender Dimensions of the COVID-19 Pandemic; World Bank: Washington, DC, USA, 2020. [Google Scholar]
- Howe, L.D.; Hargreaves, J.R.; Huttly, S.R. Issues in the construction of wealth indices for the measurement of socio-economic position in low-income countries. Emerg. Themes Epidemiol. 2008, 5, 3. [Google Scholar] [CrossRef] [Green Version]
- Lockwood, J.L.; Hoopes, M.F.; Marchetti, M.P. Invasion Ecology; John Wiley & Sons: Hoboken, NJ, USA, 2013. [Google Scholar]
- Wood, G.; Newborough, M. Dynamic energy-consumption indicators for domestic appliances: Environment, behaviour and design. Energy Build. 2003, 35, 821–841. [Google Scholar] [CrossRef]
- O’Neill, D.W. Measuring progress in the degrowth transition to a steady state economy. Ecol. Econ. 2012, 84, 221–231. [Google Scholar] [CrossRef]
- Martiskainen, M. Affecting consumer behaviour on energy demand. Sussex SPRU–Sci. Technol. Policy Res. 2007, 81, 5–48. [Google Scholar]
- McClements, D.J. Future Foods: How Modern Science is Transforming the Way We Eat; Springer: Berlin/Heidelberg, Germany, 2019. [Google Scholar]
- Lynch, P.; Mac Whannell, D. Home and commercialized hospitality. In In Search of Hospitality; Routledge: London, UK, 2013; pp. 118–194. [Google Scholar]
- Alesina, A.; Perotti, R. Fiscal expansions and adjustments in OECD countries. Econ. Policy 1995, 10, 205–248. [Google Scholar] [CrossRef] [Green Version]
- Diao, X.; Hazell, P.; Thurlow, J. The role of agriculture in African development. World Dev. 2010, 38, 1375–1383. [Google Scholar] [CrossRef]
- Akekere, J.; Yousuo, P. Empirical analysis of change in income on private consumption expenditure in Nigeria from 1981 to 2010. Int. J. Acad. Res. Bus. Soc. Sci. 2012, 2, 321. [Google Scholar]
- Dwivedi, R.; Pradhan, J. Does equity in healthcare spending exist among Indian states? Explaining regional variations from national sample survey data. Int. J. Equity Health 2017, 16, 15. [Google Scholar] [CrossRef] [PubMed] [Green Version]
- Ozili, P.K. COVID-19 pandemic and economic crisis: The Nigerian experience and structural causes. J. Econ. Adm. Sci. 2020, 37, 401–418. [Google Scholar] [CrossRef] [Green Version]
- Uddin, G.; Monehin, A.O.; Osuji, E. Strengthening financial system regulation: The Nigerian case. Int. J. Manag. Econ. Soc. Sci. 2020, 9, 286–310. [Google Scholar]
- John-Sowe, M.; Abubakari, H.; Adams, K.; Sambolah, E.L. Assessing and Mitigating the Economic Effects of The Corona Virus Disease (COVID-19) Pandemic; In the West African Monetary Zone. West Afr. J. Monet. Econ. Integr. 2020, 20, 23–37. [Google Scholar]
- Omotayo, A.O.; Aremu, A.O. Evaluation of factors influencing the inclusion of indigenous plants for food security among rural households in the North West Province of South Africa. Sustainability 2020, 12, 9562. [Google Scholar] [CrossRef]
- Omotayo, A.O.; Ndhlovu, P.T.; Tshwene, S.C.; Olagunju, K.O.; Aremu, A.O. Determinants of Household Income and Willingness to Pay for Indigenous Plants in North West Province, South Africa: A Two-Stage Heckman Approach. Sustainability 2021, 13, 5458. [Google Scholar] [CrossRef]
- Davis, C.G.; Moussie, M.; Dinning, J.; Christakis, G. Socioeconomic determinants of food expenditure patterns among racially different low-income households: An empirical analysis. West. J. Agric. Econ. 1983, 8, 183–196. [Google Scholar]
- Obayelu, A.; Okoruwa, V.; Ajani, O. Analysis of differences in rural-urban households food expenditure share in Kwara and Kogi States of Nigeria. Glob. J. Agric. Sci. 2011, 10, 1–18. [Google Scholar]
- Choufani, J.; Davis, C.; McLaren, R.; Fanzo, J. Climate Change and Variability: What Are the Risks for Nutrition, Diets, and Food Systems? International Food Policy Research Institute (IFPRI): Washington, DC, USA, 2017; Volume 1645. [Google Scholar]
- Weiss, D.J.; Nelson, A.; Gibson, H.; Temperley, W.; Peedell, S.; Lieber, A.; Hancher, M.; Poyart, E.; Belchior, S.; Fullman, N. A global map of travel time to cities to assess inequalities in accessibility in 2015. Nature 2018, 553, 333–336. [Google Scholar] [CrossRef] [PubMed]
- Ernst, E.; Merola, R.; Samaan, D. Economics of artificial intelligence: Implications for the future of work. IZA J. Labor Policy 2019, 9, 1–35. [Google Scholar] [CrossRef] [Green Version]
- Love, D.C.; Allison, E.H.; Asche, F.; Belton, B.; Cottrell, R.S.; Froehlich, H.E.; Gephart, J.A.; Hicks, C.C.; Little, D.C.; Nussbaumer, E.M. Emerging COVID-19 impacts, responses, and lessons for building resilience in the seafood system. Glob. Food Secur. 2021, 28, 100494. [Google Scholar] [CrossRef]
- Béné, C. Are we messing with people’s resilience? Analysing the impact of external interventions on community intrinsic resilience. Int. J. Disaster Risk Reduct. 2020, 44, 101431. [Google Scholar] [CrossRef]
- Klassen, S.; Murphy, S. Equity as both a means and an end: Lessons for resilient food systems from COVID-19. World Dev. 2020, 136, 105104. [Google Scholar] [CrossRef]
- Clapp, J.; Moseley, W.G. This food crisis is different: COVID-19 and the fragility of the neoliberal food security order. J. Peasant Stud. 2020, 47, 1393–1417. [Google Scholar] [CrossRef]
- Laborde, D.; Martin, W.; Vos, R. Poverty and Food Insecurity Could Grow Dramatically as COVID-19 Spreads; International Food Policy Research Institute (IFPRI): Washington, DC, USA, 2020. [Google Scholar]
- Omotayo, A.O. Farming households’ environment, nutrition and health interplay in SouthWest, Nigeria. Int. J. Sci. Res. Agric. Sci. 2016, 3, 84–98. [Google Scholar] [CrossRef]
- Omotayo, A.O. Economics of farming household’s food intake and health-capital in Nigeria: A two-stage probit regression approach. J. Dev. Areas 2017, 51, 109–125. [Google Scholar] [CrossRef]
- Foster, J.; Greer, J.; Thorbecke, E. A class of decomposable poverty measures. Econom. J. Econom. Soc. 1984, 52, 761–766. [Google Scholar] [CrossRef]
- Mitiku, A.; Fufa, B.; Tadese, B. Empirical analysis of the determinants of rural household’s food security in Southern Ethiopia: The case of Shashemene District. Basic Res. J. Agric. Sci. Rev. 2012, 1, 132–138. [Google Scholar]
- Gujarati, D.N. Basic Econometrics, McGraw-Hill, New York. In Basic Econometrics, 3rd ed.; McGraw-Hill: New York, NY, USA, 1995. [Google Scholar]
- Andem, A.U.; Aniedi, D.E.; Okon, E.E. Economics of rural livelihoods: A case study of bitter kola marketing in Akwa Ibom State, Nigeria. Am. J. Agric. For. 2015, 3, 260–263. [Google Scholar]
- Mahmud, M.; Riley, E. Household response to an extreme shock: Evidence on the immediate impact of the COVID-19 lockdown on economic outcomes and well-being in rural Uganda. World Dev. 2021, 140, 105318. [Google Scholar] [CrossRef]
- Enriquez, D.; Goldstein, A. COVID-19′s Socioeconomic Impact on Low-Income Benefit Recipients: Early Evidence from Tracking Surveys. Socius 2020, 6, 2378023120970794. [Google Scholar] [CrossRef]
- Omotayo, A.O.; Aremu, B.R.; Alamu, O.P. Food utilization, nutrition, health and farming households’ income: A critical review of literature. J. Hum. Ecol. 2016, 56, 171–182. [Google Scholar] [CrossRef]
- Temitope, A.P.; Wolfskill, L.A. Food Insecurity Determinants amidst the COVID-19 Pandemic: An Insight from Huntsville, Texas. J. Food Secur. 2021, 9, 106–114. [Google Scholar] [CrossRef]
- Omotayo, A.O.; Ijatuyi, E.J.; Olorunfemi, O.D.; Agboola, P.T. Food security situation among South African urban agricultural household: Evidence from Limpopo Province. Acta Univ. Danub. 2017, 14, 60–74. [Google Scholar]
- Agboola, P.T. Assessment of Welfare Shocks and Food Insecurity in Ephraim Mogale and Greater Tubatse Municipality of Sekhukhune District, Limpopo Province, South Africa. Ph.D. Thesis, Sam Houston State University, Huntsville, TX, USA, 2016. [Google Scholar]
- Omotayo, O.P.; Babalola, O.O. Resident rhizosphere microbiome’s ecological dynamics and conservation: Towards achieving the envisioned Sustainable Development Goals, a review. Int. Soil Water Conserv. Res. 2021, 9, 127–142. [Google Scholar] [CrossRef]
- Babalola, O.O.; Omotayo, O.P.; Igiehon, N.O. Survey of Maize Rhizosphere Microbiome Using Shotgun Metagenomics. Microbiol. Resour. Announc. 2021, 10, e01309–e01320. [Google Scholar] [CrossRef] [PubMed]
- Dankwa, K.; Sartorius von Bach, H.J.; Van Zyl, J.; Kirsten, J.F. Expenditure Patterns of Agricultural Households in Lebowa and Venda: Effects of the Farmer Support Programme on Food Security/Bestedingspatrone van landbouhuishoudings in Lebowa en Venda: Die effek van die “Farmer Support Programme” op voedselsekerheid. Agrekon 1992, 31, 222–227. [Google Scholar] [CrossRef]
Publisher’s Note: MDPI stays neutral with regard to jurisdictional claims in published maps and institutional affiliations. |
© 2022 by the authors. Licensee MDPI, Basel, Switzerland. This article is an open access article distributed under the terms and conditions of the Creative Commons Attribution (CC BY) license (https://creativecommons.org/licenses/by/4.0/).



